UrbanWater: Integrating EPANET 2 in a PostgreSQL/PostGIS-Based Geospatial Database Management System
Abstract
1. Introduction
1.1. Motivation
1.2. Aim and Objectives
- To design a conceptual model that enables the characterization of the different WSS components as well as the identification of information required for the hydraulic modelling process;
- To define topological and connectivity rules for each type of entity to be modelled;
- To develop functions and procedures enabling hydraulic simulation based on both graphic and alphanumeric data stored in the GIS.
2. Background
2.1. The Role of GIS in Water Supply Management
2.2. Hydraulic Modelling and Its Integration into a GIS
2.3. Topology and Connectivity Rules
3. Methodology
3.1. General Characteristics of the System Proposed
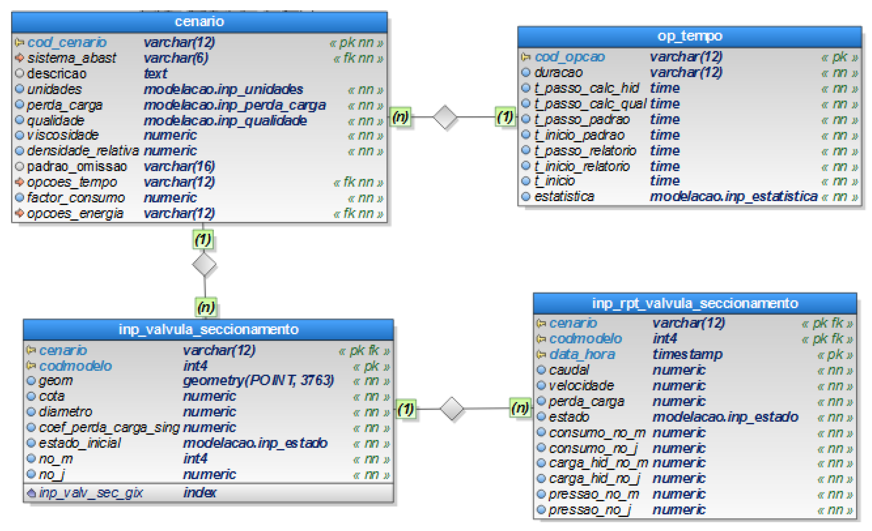
3.2. Data Model
3.3. Topology: Connectivity Rules
| Algorithm 1. Pseudo code of the algorithm implemented to validate connectivity rules after a new pipe is inserted into the system. |
| Procedure pipeConectivityRulesInsert(): If IsSimple(NEW.geom)==TRUE And IsClosed(NEW.geom)==False ptF = st_startpoint(NEW.geom) ptT = st_endpoint(NEW.geom) For each type of WSS component Count number of intersected features by ptF If Count > 0 Call Verify connectivity rules for intersected feature If rules not verified Raise Exception End If End If Count number of intersected components by ptT If Count > 0 Call Verify connectivity rules for intersected feature If rules not verified Raise Exception End If End If End For each Count pipes touched by ptF Count pipes touched by ptT If Count ptF>3 or Count ptT>3 Raise Exception End If Return New Else Raise Exception End If |
3.4. Representing WSS Components in the Hydraulic Model
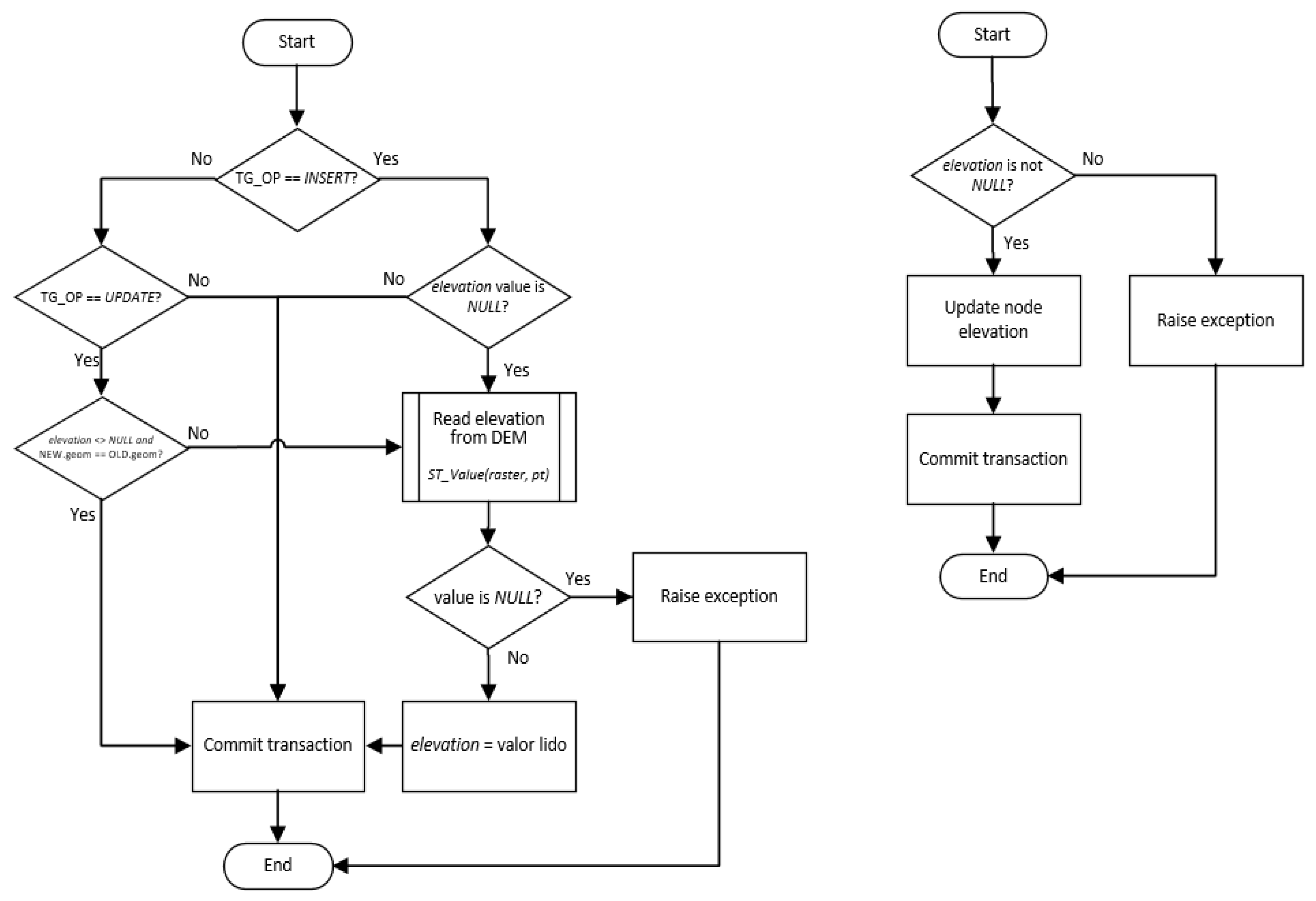
3.5. Height/Elevation Information
3.6. Consumption Data
3.7. Operational Controls
3.8. Creating the Hydraulic Model and Running the Simulation—The INP File
4. Case Study: Casal-do-Ribeiro WSS
4.1. Using UrbanWater Plug-in
4.2. Case Study Description
4.3. Running the Hydraulic Model
4.4. Results
5. Conclusions
5.1. Final Considerations
5.2. Future Work
Author Contributions
Funding
Conflicts of Interest
Data and Codes Availability Statement
References
- Bruaset, S.; Rygg, H.; Sægrov, S. Reviewing the Long-Term Sustainability of Urban Water System Rehabilitation Strategies with an Alternative Approach. Sustainability 2018, 10, 1987. [Google Scholar] [CrossRef]
- Martin, C.; Kamara, O.; Berzosa, I.; Badiola, J.L. Smart GIS platform that facilitates the digitalization of the integrated urban drainage system. Environ. Model. Softw. 2020, 123, 104568. [Google Scholar] [CrossRef]
- Shamsi, U. GIS Applications for Water, Wastewater and Stormwater Systems; CRC Press: Boca Raton, CA, USA, 2005. [Google Scholar]
- McKinney, D.C.; Cai, X. Linking GIS and water resources management models: An object-oriented method. Environ. Model. Softw. 2002, 17, 413–425. [Google Scholar] [CrossRef]
- Urich, C.; Rauch, W. Exploring critical pathways for urban water management to identify robust strategies under deep uncertainties. Water Res. 2014, 66, 374–389. [Google Scholar] [CrossRef] [PubMed]
- Rossman, L. EPANET 2—User’s Manual; (EPA/600/R-00/057); Office of Research and Development, U.S. Environmental Protection Agency: Cincinnati, OH, USA, 2000. [Google Scholar]
- McPherson, T.N.; Witkowski, M. Modeling Urban Water Demand within a GIS Using a Population Mobility Model. In Impacts of Global Climate Change; American Society of Civil Engineers: Reston, VA, USA, 2005; pp. 1–8. [Google Scholar]
- House-Peters, L.A.; Chang, H. Urban water demand modeling: Review of concepts, methods, and organizing principles. Water Resour. Res. 2011, 47. [Google Scholar] [CrossRef]
- Panagopoulos, G.P.; Bathrellos, G.D.; Skilodimou, H.D.; Martsouka, F.A. Mapping urban water demands using multi-criteria analysis and GIS. Water Resour. Manag. 2012, 26, 1347–1363. [Google Scholar] [CrossRef]
- U.S. Environmental Protection Agency (USEPA). Water Distribution System Analysis: Field Studies, Modelling and Management. A Reference Guide for Utilities; (EPA/600/R-06/028); Office of Research and Development, U.S. Environmental Protection Agency: Cincinnati, OH, USA, 2005. [Google Scholar]
- Ramos, H.M.; McNabola, A.; López-Jiménez, P.A.; Pérez-Sánchez, M. Smart Water Management towards Future Water Sustainable Networks. Water 2020, 12, 58. [Google Scholar] [CrossRef]
- Zhao, L.; Liu, Z.; Mbachu, J. An Integrated BIM–GIS Method for Planning of Water Distribution System. ISPRS Int. J. Geo Inf. 2019, 8, 331. [Google Scholar] [CrossRef]
- Schock, M.R.; Clement, J.A. You can’t do that with these data! Or: Uses and abuses of tap water monitoring analyses. In Proceedings of the National Conference on Environmental Problem-Solving with Geographic Information Systems (EPA/625/R-95/004), Cincinnati, OH, USA, 21–23 September 1994; Office of Research and Development, U.S. Environmental Protection Agency: Cincinnati, OH, USA, 1995; pp. 31–41. [Google Scholar]
- Theobald, D. Topology revisited: Representing spatial relations. Int. J. Geogr. Inf. Syst. 2001, 15, 689–705. [Google Scholar] [CrossRef]
- Rossman, L. Computer Models/Epanet. In Water Distribution Systems Handbook; Mays, L.W., Ed.; McGraw-Hill: New York, NY, USA, 2000; pp. 12.1–12.23. [Google Scholar]
- Ormsbee, L. The History of Water Distribution Network Analysis: The Computer Age. In Proceedings of the 8th Water Distribution Systems Analysis Symposium, Cincinnati, OH, USA, 27–30 August 2006; pp. 1–6. [Google Scholar]
- Walski, T.; Chase, D.; Savic, D.; Grayman, W.; Beckwith, S.; Koelle, E. Advanced Water Distribution Modelling and Management; Bentley Institute Press: Waterbury, CT, USA, 2007. [Google Scholar]
- Machell, J.; Mounce, S.R.; Boxall, J.B. Online modelling of water distribution systems: A UK case study. Drink. Water Eng. Sci. 2010, 3, 21–27. [Google Scholar] [CrossRef]
- Gomes, R.; Marques, A.; Sousa, J. District Metered Areas design and different decision makers’ options: Cost analysis. Water Resour. Manag. 2013, 27, 4527–4543. [Google Scholar] [CrossRef]
- Araújo, L.S.; Ramos, H.; Coelho, S.T. Pressure Control for Leakage Minimization in Water Distribution Systems Management. Water Resour. Manag. 2006, 20, 133–149. [Google Scholar] [CrossRef]
- Motiee, H.; McBean, E.; Motiei, A. Estimating physical unaccounted for water (UFW) in distribution networks using simulation models and GIS. Urban Water J. 2007, 4, 43–52. [Google Scholar] [CrossRef]
- Gomes, R.; Marques, A.; Sousa, J. Estimation of the benefits yielded by pressure management in water distribution systems. Urban Water J. 2011, 8, 65–77. [Google Scholar] [CrossRef]
- Ribeiro, L.; Sousa, J.; Marques, A.; Simões, N. Locating Leaks with TrustRank Algorithm Support. Water 2015, 7, 1378–1401. [Google Scholar] [CrossRef]
- Pietrucha-Urbanik, K.; Studzinski, A. Case study of failure simulation of pipelines conducted in chosen water supply system. Eksploat. Niezawodn 2017, 19, 317–323. [Google Scholar] [CrossRef]
- Pietrucha-Urbanik, K.; Studzinski, A. Qualitative analysis of the failure risk of water pipes in terms of water supply safety. Eng. Fail. Anal. 2019, 95, 371–378. [Google Scholar] [CrossRef]
- Studzinski, A.; Pietrucha-Urbanik, K. Failure risk analysis of water distributions systems using hydraulic models on real field data. Ekonomia i Środowisko 2019, 68, 152–165. [Google Scholar]
- Shamsi, U. GIS and modelling integration. CE News 2001, 13, 46–49. [Google Scholar]
- Lendt, B.; Koval, E.; Ginther, P.; Black, A.; Edwards, J.; Ray, R. Network connectivity. In Hydraulic Modelling and GIS; Armstrong, L., Ed.; ESRI Press: Redlands, CA, USA, 2012; pp. 41–49. [Google Scholar]
- Codd, E. A Relational Model of Data for Large Shared Data Banks. Commun. Assoc. Comput. Mach. 1970, 13, 377–387. [Google Scholar] [CrossRef]
- Worboys, M. Relational databases and beyond. In Geographical Information Systems: Principles, Technics, Management and Applications (Abridged ed.); Longley, P., Goodchild, M., Maguire, D., Rhind, D., Eds.; John Wiley & Sons: Hoboken, NJ, USA, 2005; pp. 373–384. [Google Scholar]
- Rossman, L. The EPANET Programmer’s Toolkit for Analysis of Water Distribution Systems. In Proceedings of the Water Resources Planning and Management Conference, Tempe, AZ, USA, 6–9 June 1999; pp. 1–10. [Google Scholar]












| WSS Component | DB Table | GIS Geometry | Hydraulic Model |
|---|---|---|---|
| Fire hydrant | boca_incendio | Point/Polyline | ✗ |
| Borehole | captacao_subterranea | Point | Node |
| Pipe | conduta | Polyline | Arc |
| Water meter | contador | Point | Arc |
| Discharge | descarga | Point | ✗ |
| Pump | eletrobomba | Point | Arc |
| Tank inlet | entrada_reservatorio | Polyline | Arc |
| Hydraulic accessory (e.g., coupling, fitting, reducer) | equipamento_hidraulico | Point | ✗ |
| Fire hydrant | marco_incendio | Point | ✗ |
| Localised consumption | ponto_entrega_alta | Point | Node |
| Service line/Connection | ramal | Point/Polyline | ✗ |
| Tank | reservatorio | Polygon | Node |
| Control valve (e.g., pressure reducer) | valvula_controlo | Point | Arc |
| Check valve | valvula_retencao | Point | Arc |
| Valve | valvula_seccionamento | Point | Arc |
| Air valve | ventosa | Point/Polyline | ✗ |
| WSS Component | Trigger | Associate Trigger Procedure | Case |
|---|---|---|---|
| Pipe | inp_no_arco_ins inp_no_arco_upd inp_no_arco_del | inp_no_arco_ins inp_no_arco_upd inp_no_arco_del | - |
| Water meter | inp_no_arco | inp_no_arco_elementos_orientados | I |
| Control valve | |||
| Check valve | |||
| Pump | inp_no_arco | inp_no_arco_eletrobomba | I |
| Valve | inp_no_arco | inp_no_arco_valvulaseccionamento | II ou III |
| WSS Component | Corresponding Entity(ies) in the Hydraulic Model |
|---|---|
| groundwater reservoir | Reservoir |
| pipe | Pipe |
| water meter | EPANET manual gpv General purpose valve (GPV) with a characteristic head loss curve |
| pump | Pump |
| tank inlet | Pressure sustaining valve followed by a check valve |
| localised consumption | Reservoir with fixed water level and pipe with unitary length |
| tank | Tank with variable water level linked to the network by a unitary pipe per water exit |
| control valve | Control valve |
| check valve | Check valve |
| valve | General purpose valve |
Publisher’s Note: MDPI stays neutral with regard to jurisdictional claims in published maps and institutional affiliations. |
© 2020 by the authors. Licensee MDPI, Basel, Switzerland. This article is an open access article distributed under the terms and conditions of the Creative Commons Attribution (CC BY) license (http://creativecommons.org/licenses/by/4.0/).
Share and Cite
Martinho, N.; Almeida, J.-P.d.; Simões, N.E.; Sá-Marques, A. UrbanWater: Integrating EPANET 2 in a PostgreSQL/PostGIS-Based Geospatial Database Management System. ISPRS Int. J. Geo-Inf. 2020, 9, 613. https://doi.org/10.3390/ijgi9110613
Martinho N, Almeida J-Pd, Simões NE, Sá-Marques A. UrbanWater: Integrating EPANET 2 in a PostgreSQL/PostGIS-Based Geospatial Database Management System. ISPRS International Journal of Geo-Information. 2020; 9(11):613. https://doi.org/10.3390/ijgi9110613
Chicago/Turabian StyleMartinho, Nuno, José-Paulo de Almeida, Nuno E. Simões, and Alfeu Sá-Marques. 2020. "UrbanWater: Integrating EPANET 2 in a PostgreSQL/PostGIS-Based Geospatial Database Management System" ISPRS International Journal of Geo-Information 9, no. 11: 613. https://doi.org/10.3390/ijgi9110613
APA StyleMartinho, N., Almeida, J.-P. d., Simões, N. E., & Sá-Marques, A. (2020). UrbanWater: Integrating EPANET 2 in a PostgreSQL/PostGIS-Based Geospatial Database Management System. ISPRS International Journal of Geo-Information, 9(11), 613. https://doi.org/10.3390/ijgi9110613

