Identification of Painted Rock-Shelter Sites Using GIS Integrated with a Decision Support System and Fuzzy Logic
Abstract
1. Introduction
2. Description of the Study Area
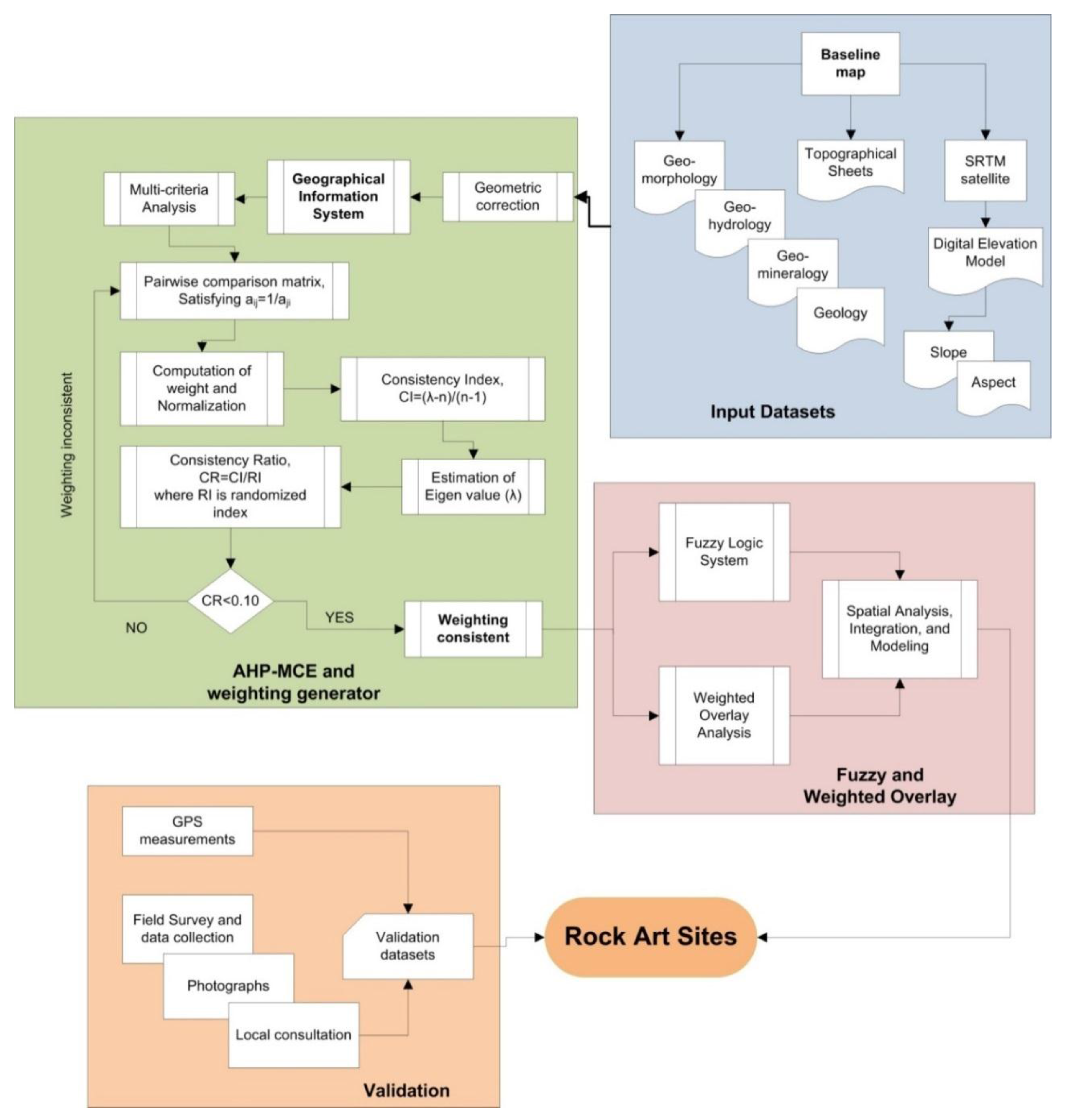
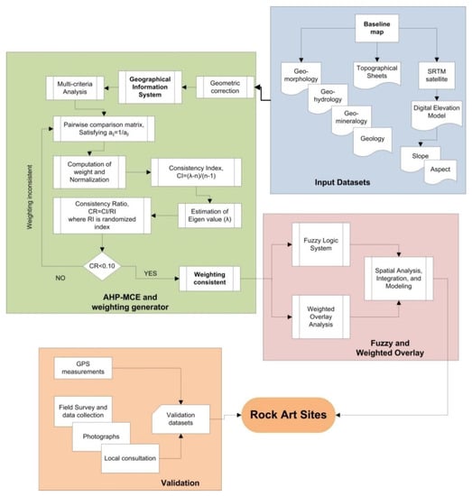
3. Datasets and Methodology
4. Multi-Criteria Evaluation (MCE) and Weighting Assignment
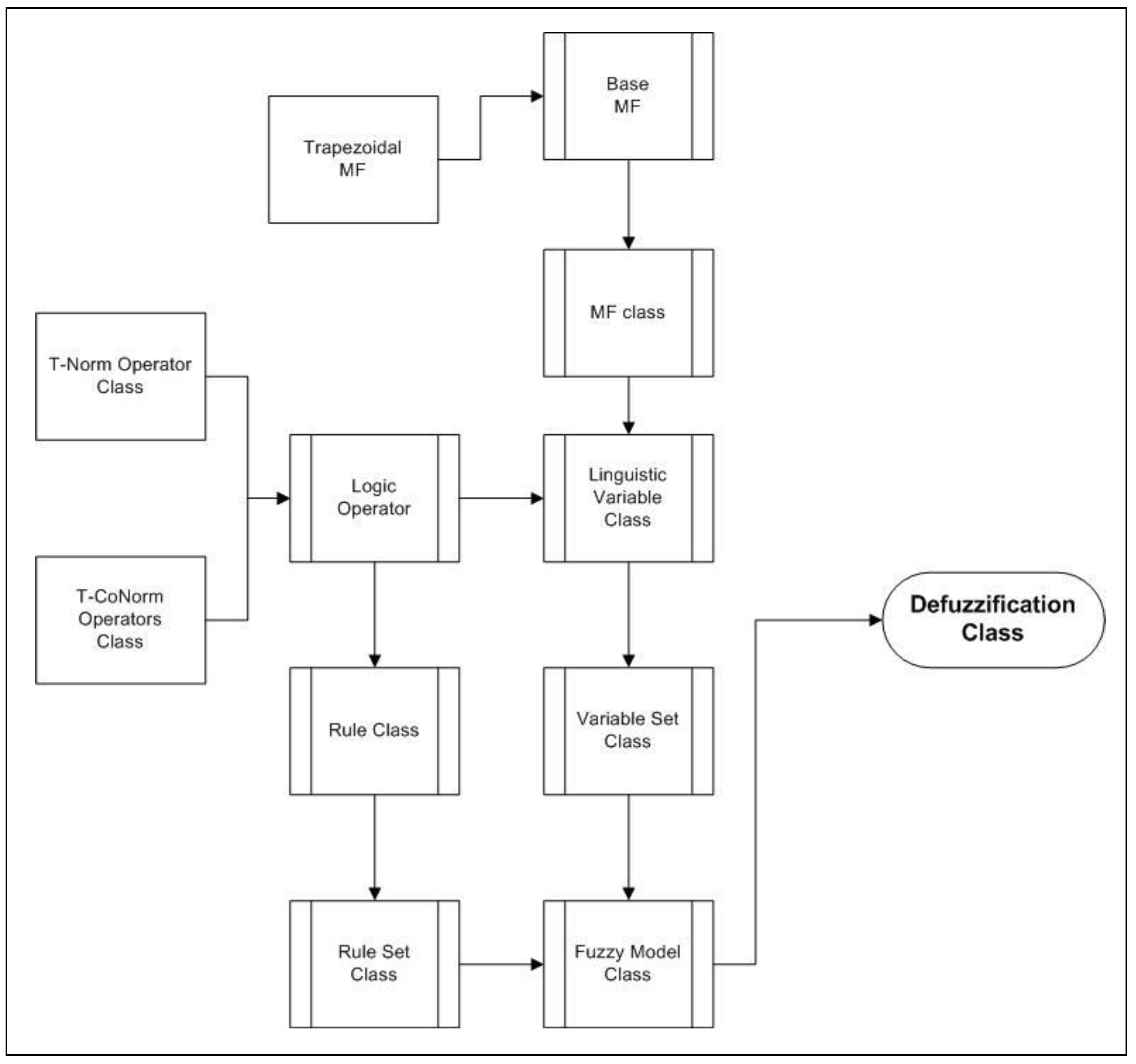
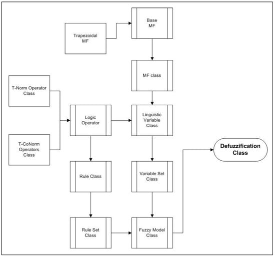
5. Fuzzy Logic System (FLS)
6. Results and Discussion
6.1. Categorisation and Weighting Assignment of Thematic Layers
6.1.1. Vicinity of Water Resources and Archaeological Site Locations
6.1.2. Influence of Geo-Morphological and Geo-Hydrology on Archaeological Sites
6.1.3. Impact of Geological Distribution on Archaeological Sites
6.1.4. Geo-Mineralogy and Distribution of Archaeological Sites
6.1.5. Aspect Maps in Relation to Archaeological Sites
6.1.6. Impact of Slope on Archaeological Sites Distribution
6.2. Rock Art Prospection Using the Fuzzy Logic System
6.3. Validation of the Predictive Model
7. Conclusions
Author Contributions
Funding
Acknowledgments
Conflicts of Interest
References
- Banerjee, R. Elephants in Indian Rock Art: An Appraisal for Relative Chronology; Centre for Asian Studies, University of Kelaniya: Kelaniya, Sri Lanka, 2016. [Google Scholar]
- García-Diez, M.; Garrido, D.; Hoffmann, D.; Pettitt, P.; Pike, A.; Zilhão, J. The chronology of hand stencils in europeanpalaeolithic rock art: Implications of new u-series results from el castillo cave (Cantabria, Spain). J. Anthropol. Sci. 2015, 93, 135–152. [Google Scholar] [PubMed]
- Wright, A.M. Assessing the stability and sustainability of rock art sites: Insight from southwestern Arizona. J. Archaeol. Method Theory 2017, 25, 1–42. [Google Scholar] [CrossRef]
- Guagnin, M.; Shipton, C.; el-Dossary, S.; al-Rashid, M.; Moussa, F.; Stewart, M.; Ott, F.; Alsharekh, A.; Petraglia, M.D. Rock art provides new evidence on the biogeography of kudu (Tragelaphusimberbis), wild dromedary, aurochs (Bosprimigenius) and African wild ass (Equusafricanus) in the early and middle holocene of north-western Arabia. J. Biogeogr. 2018, 45, 727–740. [Google Scholar] [CrossRef]
- Blinkhorn, J. Erwin Neumayer. Prehistoric rock art of India; Oxford university press: New Delhi, India, 2013. [Google Scholar]
- Banerjee, R.; Srivastava, P.K. Remote sensing based identification of painted rock shelter sites: Appraisal using advanced wide field sensor, neural network and field observations. In Remote Sensing Applications in Environmental Research; Springer International Publishing: Cham, Switzerland, 2014; pp. 195–212. [Google Scholar]
- Tripathi, A. Remote Sensing and Archaeology; Sundeep Prakashan: Delhi, India, 2005. [Google Scholar]
- Ray, H.; Ravindranath, S. The archaeology of ritual spaces: Satellite images and early chalukyan temples. Man Environ. 2007, XXXII, 89–101. [Google Scholar]
- Campana, S.; Forte, M.; Liuzza, C. (Eds.) Space, Time, Place: Third International Conference on Remote Sensing in Archaeology, 17–21 August 2009, Tiruchirappalli, Tamil, Nadu, India; British Archaeological Reports Ltd.: Tiruchirappalli, India, 2010. [Google Scholar]
- Srivastava, P.K.; Han, D.; Rico-Ramirez, M.A.; Bray, M.; Islam, T. Selection of classification techniques for land use/land cover change investigation. Adv. Space Res. 2012, 50, 1250–1265. [Google Scholar] [CrossRef]
- Srivastava, P.K.; Han, D.; Gupta, M.; Mukherjee, S. Integrated framework for monitoring groundwater pollution using a geographical information system and multivariate analysis. HydrolSci. J. 2012, 57, 1453–1472. [Google Scholar] [CrossRef]
- Singh, S.K.; Srivastava, P.K.; Gupta, M.; Thakur, J.K.; Mukherjee, S. Appraisal of land use/land cover of mangrove forest ecosystem using support vector machine. Environ. Earth Sci. 2014, 71, 2245–2255. [Google Scholar] [CrossRef]
- Srivastava, P.K.; Mukherjee, S.; Gupta, M.; Islam, T. Remote Sensing Applications in Environmental Research; Springer International Publishing: Cham, Switzerland, 2014; ISBN 978-3-319-05905-1. [Google Scholar]
- Maurya, S.; Srivastava, P.K.; Gupta, M.; Islam, T.; Han, D. Integrating soil hydraulic parameter and microwave precipitation with morphometric analysis for watershed prioritization. Water Resour. Manag. 2016, 30, 5385–5405. [Google Scholar] [CrossRef]
- Niccolucci, F.; Hermon, S. Estimating subjectivity of typologists and typological classification with fuzzy logic. Archeol. Calc. 2002, 13, 217–232. [Google Scholar]
- Wu, F. Simulating urban encroachment on rural land with fuzzy-logic-controlled cellular automata in a geographical information system. J. Environ.Manag. 1998, 53, 293–308. [Google Scholar] [CrossRef]
- Burrough, P.A.; van Gaans, P.F.; MacMillan, R. High-resolution landform classification using fuzzy k-means. Fuzzy Sets Syst. 2000, 113, 37–52. [Google Scholar] [CrossRef]
- De Runz, C.; Desjardin, E.; Piantoni, F.; Herbin, M. Using fuzzy logic to manage uncertain multi-modal data in an archaeological GIS. In Proceedings of the International Symposium on Spatial Data Quality-ISSDQ, Enschede, The Netherlands, 13–15 June 2007. [Google Scholar]
- De Runz, C.; Desjardin, E.; Piantoni, F.; Herbin, M. Management of multi-modal data using the fuzzy hough transform: Application to archaeological simulation. In Proceedings of the First IEEE International Conference on Research Challenges in Information Science, Ouarzazate, Morocco, 23–26 April 2007; pp. 351–356. [Google Scholar]
- Gupta, M.; Srivastava, P.K. Integrating GIS and remote sensing for identification of groundwater potential zones in the hilly terrain of Pavagarh, Gujarat, India. Water Int. 2010, 35, 233–245. [Google Scholar] [CrossRef]
- Parcak, S.H. Satellite Remote Sensing for Archaeology; Routledge: Abingdon-on-Thames, UK, 2009. [Google Scholar]
- Wiseman, J.; El-Baz, F. Remote Sensing in Archaeology; Springer: Berlin, Germany, 2007. [Google Scholar]
- Rajani, M.; Kasturirangan, K. Sea-level changes and its impact on coastal archaeological monuments: Seven pagodas of mahabalipuram, a case study. J. Indian Soc. Remote Sens. 2012, 41, 1–8. [Google Scholar] [CrossRef]
- Rajani, M.; Rajawat, A. Potential of satellite based sensors for studying distribution of archaeological sites along palaeo channels: Harappan sites a case study. J. Archaeol. Sci. 2011, 38, 2010–2016. [Google Scholar] [CrossRef]
- Drake-Brockman, D. Mirzapur: A Gazetteer; Superintendent Government Printing: Allahabad, India, 1911. [Google Scholar]
- Chakrabarti, D.K.; Singh, R. Archaeology between ballia and robertsganj in uttarpradesh; notes on some early historic routes of the area. South Asian Stud. 1998, 14, 103–118. [Google Scholar] [CrossRef]
- Pant, P.C. Prehistoric Uttar Pradesh: A Study of Old Stone Age; Agam Kala Prakashan: New Delhi, India, 1982. [Google Scholar]
- Misra, V. Prehistoric human colonization of India. J. Biosci. 2001, 26, 491–531. [Google Scholar] [CrossRef] [PubMed]
- Alexakis, D.; Sarris, A.; Astaras, T.; Albanakis, K. Detection of neolithic settlements in thessaly(Greece) through multispectral and hyperspectral satellite imagery. Sensors 2009, 9, 1167–1187. [Google Scholar] [CrossRef] [PubMed]
- Kvamme, K.L. Geographic information systems in regional archaeological research and data management. Archaeol. Method Theory 1989, 1, 139–203. [Google Scholar]
- Saaty, T.L. Analytic Hierarchy Process; McGraw-Hill: New York, NY, USA, 1980. [Google Scholar]
- Srivastava, P.K.; Mukherjee, S.; Gupta, M. Impact of urbanization on land use/land cover change using remote sensing and GIS: A case study. Int. J. Ecol. Econ. Stat. 2010, 18, 106–117. [Google Scholar]
- Saaty, T.L. An exposition on the ahp in reply to the paper “remarks on the analytic hierarchy process”. Manag. Sci. 1990, 36, 259–268. [Google Scholar] [CrossRef]
- Islam, T.; Srivastava, P.K.; Gupta, M.; Zhu, X.; Mukherjee, S. Computational Intelligence Techniques in Earth and Environmental Sciences; Springer: Dordrecht, The Netherlands, 2014; ISBN 978-94-017-8642-3. [Google Scholar]
- Badenko, V.; Kurtener, D.; Yakushev, V.; Torbert, A.; Badenko, G. Evaluation of current state of agricultural land using problem-oriented fuzzy indicators in GIS environment. In Proceedings of the International Conference on Computational Science and Its Applications, Beijing, China, 4–7 July 2016; pp. 57–69. [Google Scholar]
- Zadeh, L.A. Toward a theory of fuzzy information granulation and its centrality in human reasoning and fuzzy logic. Fuzzy Sets Syst. 1997, 90, 111–127. [Google Scholar] [CrossRef]
- Zadeh, L.A. Fuzzy logic. Computer 1988, 21, 83–93. [Google Scholar] [CrossRef]
- Zadeh, L.A. Fuzzy logic, neural networks, and soft computing. Commun. ACM 1994, 37, 77–84. [Google Scholar] [CrossRef]
- Islam, T.; Rico-Ramirez, M.A.; Han, D.; Bray, M.; Srivastava, P.K. Fuzzy logic based melting layer recognition from 3 ghz dual polarization radar: Appraisal with nwp model and radio sounding observations. Theor. Appl. Clim. 2013, 112, 317–338. [Google Scholar] [CrossRef]
- Roper, D.C. The method and theory of site catchment analysis: A review. Adv. Archaeol. Method Theory 1979, 2, 119–140. [Google Scholar]
- Williams, M.A.J.; Pal, J.; Jaiswal, M.; Singhvi, A. River response to quaternary climatic fluctuations: Evidence from the son and belan valleys, north-central India. Q. Sci. Rev. 2006, 25, 2619–2631. [Google Scholar] [CrossRef]
- Srivastava, P.; Singh, I.B.; Sharma, S.; Shukla, U.K.; Singhvi, A.K. Late pleistocene–holocene hydrologic changes in the interfluve areas of the central Ganga Plain, India. Geomorphology 2003, 54, 279–292. [Google Scholar] [CrossRef]
- Ray, J.S. Age of the vindhyansupergroup: A review of recent findings. J. Earth Syst. Sci. 2006, 115, 149–160. [Google Scholar] [CrossRef]
- Mathpal, Y. Depicted in the Mesolithic Rock Paintings of Central India; Brill Academic Pub.: Leiden, The Netherlands, 1985; p. 177. [Google Scholar]
- Cockburn, J. Art. V.—Cave Drawings in the Kaimūr Range, North-West Provinces. J. R. Asiat. Soc. 1899, 31, 89–97. [Google Scholar] [CrossRef]









| Geology | Geomorphology | Geohydrology | Geomineralogical | Slope | Aspect | Vicinity of water resources | Normalized Weights (%) | |
|---|---|---|---|---|---|---|---|---|
| Geology | 1 | 38.6 | ||||||
| Geomorphology | 0.5 | 1 | 24.9 | |||||
| Geohydrology | 0.25 | 0.5 | 1 | 15.55 | ||||
| Geomineralogical | 0.167 | 0.25 | 0.5 | 1 | 9.5 | |||
| Slope | 0.143 | 0.167 | 0.25 | 0.5 | 1 | 5.65 | ||
| Aspect | 0.125 | 0.143 | 0.167 | 0.25 | 0.5 | 1 | 3.44 | |
| Vicinity of water resources | 0.111 | 0.125 | 0.143 | 0.167 | 0.25 | 0.5 | 1 | 2.35 |
| CR | 0.061 | |||||||
| S.No. | Theme | Overall Rank of Theme | Weighting | Feature/Variable | Individual Rank of Feature | Consistency Ratio | FLS |
|---|---|---|---|---|---|---|---|
| 1 | Geology | 9 | 38.6 | Older sediment | 9 | 0.06 | VH |
| Alluvium | 7 | H | |||||
| Quartzite | 3 | M | |||||
| Silty clay | 1 | L | |||||
| 2 | Geomorphology | 8 | 24.9 | Vindhyan Plateau | 9 | 0.07 | VH |
| Banda plain | 5 | H | |||||
| Varanasi plain | 3 | M | |||||
| Older flood plain | 1 | L | |||||
| 3 | Geohydrology | 7 | 15.55 | Sandstone | 8 | 0.08 | H |
| Older alluvium | 4 | M | |||||
| Recent alluvium | 1 | L | |||||
| 4 | Geomineralogical | 6 | 9.5 | Upper Vidhyan | 9 | 0.07 | VH |
| Banda alluvium | 8 | H | |||||
| Middle Vidhyan | 6 | M | |||||
| Varanasi alluvium | 4 | L | |||||
| Laterite | 2 | VL | |||||
| Terrace alluvium | 1 | VVL | |||||
| 5 | Slope | 4 | 5.65 | High | 8 | 0.00 | H |
| Low | 1 | L | |||||
| 6 | Aspect | 2 | 3.44 | East | 9 | 0.05 | EH |
| North-East | 7 | VVH | |||||
| South-East | 6 | VH | |||||
| West | 5 | H | |||||
| North | 4 | M | |||||
| North-West | 3 | L | |||||
| South-West | 2 | VL | |||||
| South | 1 | VVL | |||||
| 7 | Vicinity of water resources | 1 | 2.35 | Near | 9 | 0.02 | H |
| Moderate | 4 | M | |||||
| Far | 1 | L |
© 2018 by the authors. Licensee MDPI, Basel, Switzerland. This article is an open access article distributed under the terms and conditions of the Creative Commons Attribution (CC BY) license (http://creativecommons.org/licenses/by/4.0/).
Share and Cite
Banerjee, R.; Srivastava, P.K.; Pike, A.W.G.; Petropoulos, G.P. Identification of Painted Rock-Shelter Sites Using GIS Integrated with a Decision Support System and Fuzzy Logic. ISPRS Int. J. Geo-Inf. 2018, 7, 326. https://doi.org/10.3390/ijgi7080326
Banerjee R, Srivastava PK, Pike AWG, Petropoulos GP. Identification of Painted Rock-Shelter Sites Using GIS Integrated with a Decision Support System and Fuzzy Logic. ISPRS International Journal of Geo-Information. 2018; 7(8):326. https://doi.org/10.3390/ijgi7080326
Chicago/Turabian StyleBanerjee, Ruman, Prashant K. Srivastava, A. W. G. Pike, and George P. Petropoulos. 2018. "Identification of Painted Rock-Shelter Sites Using GIS Integrated with a Decision Support System and Fuzzy Logic" ISPRS International Journal of Geo-Information 7, no. 8: 326. https://doi.org/10.3390/ijgi7080326
APA StyleBanerjee, R., Srivastava, P. K., Pike, A. W. G., & Petropoulos, G. P. (2018). Identification of Painted Rock-Shelter Sites Using GIS Integrated with a Decision Support System and Fuzzy Logic. ISPRS International Journal of Geo-Information, 7(8), 326. https://doi.org/10.3390/ijgi7080326

