Evaluation Methods for the Human–Land Coupling Coordination Relationship in a Metro Station Area: A Case Study of Chengdu Metro Line 1
Abstract
1. Introduction
2. Research Object
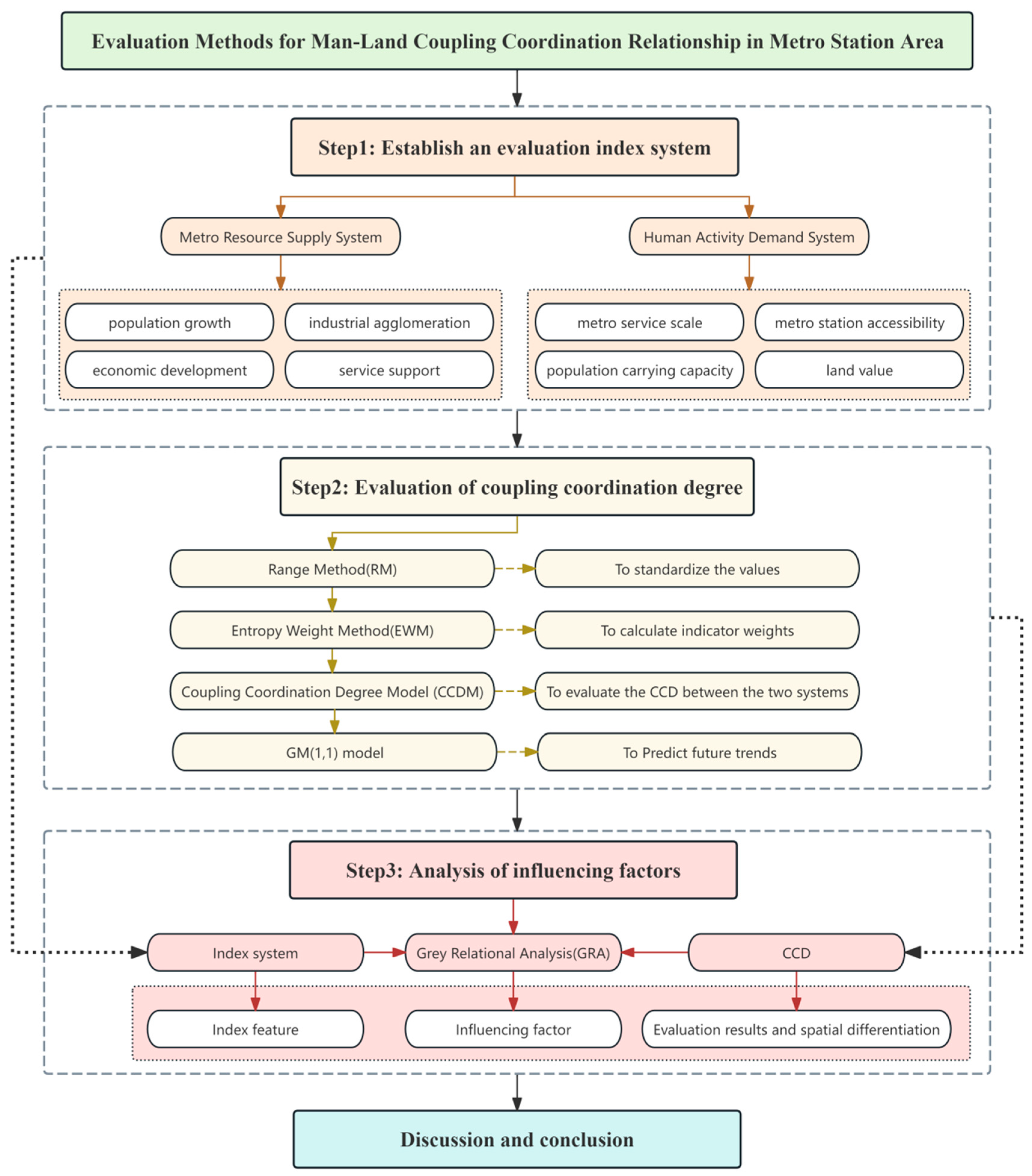
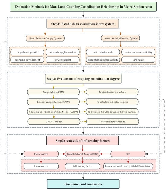
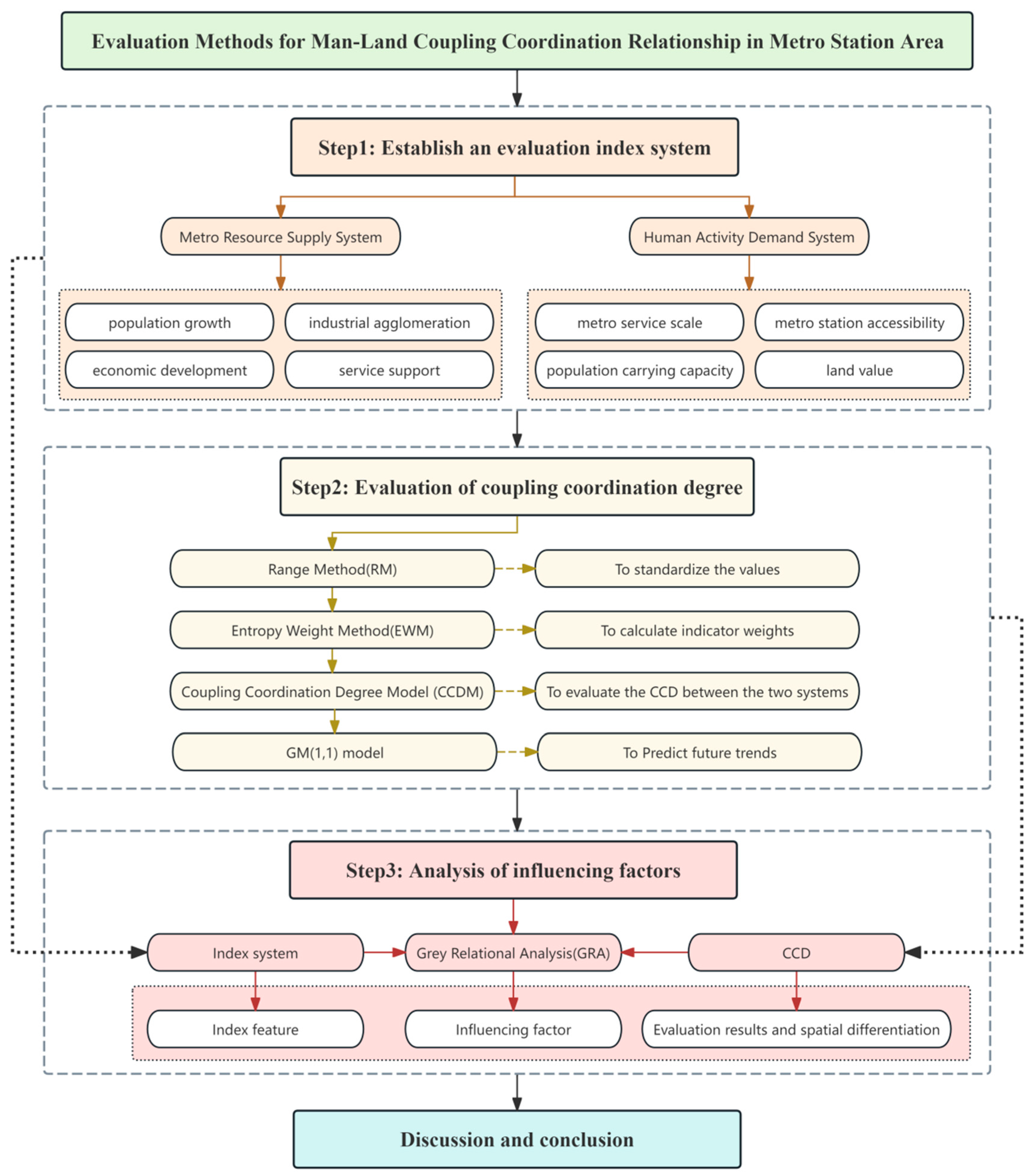
3. Research Methods
3.1. Indicator System and Data Sources
3.1.1. Indicator System
3.1.2. Data Sources
3.2. Determination of Indicator Weights
3.2.1. Numerical Standardization
3.2.2. The Entropy Weight Method (EWM)
3.3. The Coupling Coordination Degree Model (CCDM)
3.4. Gray Relational Analysis (GRA)
3.5. The GM(1,1) Model
4. Results and Analysis
4.1. Weights and Characteristics of Evaluation Indicators
4.2. Evaluation Results of the Coupling Coordination Degree of the Station Area
4.3. Spatial Differentiation of Coupling Coordination Degrees in Station Areas
4.4. Influencing Factors of Coupling Coordination Degrees in Station Areas
4.5. Future Prediction of Coupling Coordination Degrees in Station Areas
5. Discussion
5.1. Research on the Coordination of the Human–Land Relationship in Metro Station Areas
5.2. Optimization and Promotion Strategies of the Human–Land Relationship in Metro Station Areas
6. Conclusions
Author Contributions
Funding
Data Availability Statement
Conflicts of Interest
References
- Chen, Y.; Hu, Y.; Lai, L. Demography-Oriented Urban Spatial Matching of Service Facilities: Case Study of Changchun, China. Land 2022, 11, 1660. [Google Scholar] [CrossRef]
- Albalate, D.; Bel, G.; Fageda, X. When supply travels far beyond demand: Causes of oversupply in Spain’ s transport infrastructure. Transp. Policy 2015, 41, 80–89. [Google Scholar] [CrossRef]
- Cowie, J. The Economics of Transport: A Theoretical and Applied Perspective, 1st ed.; Routledge: Abingdon, UK, 2009; pp. 1–400. [Google Scholar]
- Sun, Y.; Cui, Y. Analyzing the Coupling Coordination among Economic, Social, and Environmental Benefits of Urban Infrastructure: Case Study of Four Chinese Autonomous Municipalities. Math. Probl. Eng. 2018, 2018, 8280328. [Google Scholar] [CrossRef]
- Wang, Z.; Li, X.; Bobylev, N.; Li, S.; Liu, J. Coupling Coordination of “Urban Rail Transit—Social Economy” Composite System. Infrastructures 2022, 7, 56. [Google Scholar] [CrossRef]
- Rodríguez, D.A.; Kang, C.-D. A typology of the built environment around rail stops in the global transit-oriented city of Seoul, Korea. Cities 2020, 100, 102663. [Google Scholar] [CrossRef]
- Verma, P.; Raghubanshi, A. Urban sustainability indicators: Challenges and opportunities. Ecol. Indic. 2018, 93, 282–291. [Google Scholar] [CrossRef]
- Ma, F.; Guo, Y.; Yuen, K.F.; Woo, S.S.; Shi, W. Association between New Urbanization and Sustainable Transportation: A Symmetrical Coupling Perspective. Symmetry 2019, 11, 192. [Google Scholar] [CrossRef]
- Zhu, Y.; Jiao, L.; Zhang, Y.; Wu, Y.; Huo, X. Sustainable Development of Urban Metro System: Perspective of Coordination between Supply and Demand. Int. J. Environ. Res. Public Health 2021, 18, 10349. [Google Scholar] [CrossRef]
- Hu, Y.; Chen, Y. Coupling of Urban Economic Development and Transportation System: An Urban Agglomeration Case. Sustainability 2022, 14, 3808. [Google Scholar] [CrossRef]
- Jiao, L.; Wu, F.; Zhu, Y.; Luo, Q.; Luo, F.; Zhang, Y. Research on the Coupling Coordination Relationship between Urban Rail Transit System and Sustainable Urban Development. Systems 2022, 10, 110. [Google Scholar] [CrossRef]
- Liu, W.; Jiao, F.; Ren, L.; Xu, X.; Wang, J.; Wang, X. Coupling coordination relationship between urbanization and atmospheric environment security in Jinan City. J. Clean. Prod. 2018, 204, 1–11. [Google Scholar] [CrossRef]
- Han, S.; Wang, B.; Ao, Y.; Bahmani, H.; Chai, B. The coupling and coordination degree of urban resilience system: A case study of the Chengdu–Chongqing urban agglomeration. Environ. Impact Assess. Rev. 2023, 101, 107145. [Google Scholar] [CrossRef]
- Li, J.; Yuan, W.; Qin, X.; Qi, X.; Meng, L. Coupling coordination degree for urban green growth between public demand and government supply in urban agglomeration: A case study from China. J. Environ. Manag. 2022, 304, 114209. [Google Scholar] [CrossRef]
- Xia, X.; Li, H.; Kuang, X.; Strauss, J. Spatial–Temporal Features of Coordination Relationship between Regional Urbanization and Rail Transit—A Case Study of Beijing. Int. J. Environ. Res. Public Health 2021, 19, 212. [Google Scholar] [CrossRef] [PubMed]
- Liu, W.; Wang, J. Evaluation of coupling coordination degree between urban rail transit and land use. Int. J. Commun. Syst. 2019, 34, e4015. [Google Scholar] [CrossRef]
- Ratner, K.A.; Goetz, A.R. The reshaping of land use and urban form in Denver through transit-oriented development. Cities 2013, 30, 31–46. [Google Scholar] [CrossRef]
- Knowles, R.D.; Ferbrache, F.; Nikitas, A. Transport’s historical, contemporary and future role in shaping urban development: Re-evaluating transit oriented development. Cities 2020, 99, 102607. [Google Scholar] [CrossRef]
- Cengiz, S.; Görmüş, S.; Oğuz, D. Analysis of the urban growth pattern through spatial metrics; Ankara City. Land Use Policy 2022, 112, 105812. [Google Scholar] [CrossRef]
- Pacheco-Raguz, J.F. Assessing the impacts of Light Rail Transit on urban land in Manila. J. Transp. Land Use 2010, 3, 113–138. [Google Scholar] [CrossRef]
- Zhu, C.; Zhang, X.; Wang, K.; Yuan, S.; Yang, L.; Skitmore, M. Urban–rural construction land transition and its coupling relationship with population flow in China’s urban agglomeration region. Cities 2020, 101, 102701. [Google Scholar] [CrossRef]
- Wang, C.; Liu, H.; Zhang, M. Exploring the mechanism of border effect on urban land expansion: A case study of Beijing-Tianjin-Hebei region in China. Land Use Policy 2020, 92, 104424. [Google Scholar] [CrossRef]
- Sumari, N.S.; Cobbinah, P.B.; Ujoh, F.; Xu, G. On the absurdity of rapid urbanization: Spatio-temporal analysis of land-use changes in Morogoro, Tanzania. Cities 2020, 107, 102876. [Google Scholar] [CrossRef]
- Shi, K.; Wang, H.; Yang, Q.; Wang, L.; Sun, X.; Li, Y. Exploring the relationships between urban forms and fine particulate (PM2.5) concentration in China: A multi-perspective study. J. Clean. Prod. 2019, 231, 990–1004. [Google Scholar] [CrossRef]
- Choi, K.; Park, H.J.; Dewald, J. The impact of mixes of transportation options on residential property values: Synergistic effects of walkability. Cities 2021, 111, 103080. [Google Scholar] [CrossRef]
- Yang, L.; Chen, Y.; Xu, N.; Zhao, R.; Chau, K.W.; Hong, S. Place-varying impacts of urban rail transit on property prices in Shenzhen, China: Insights for value capture. Sustain. Cities Soc. 2020, 58, 102140. [Google Scholar] [CrossRef]
- Chen, Y.; Xu, C.; Ge, Y.; Zhang, X.; Zhou, Y. A 100-m gridded population dataset of China’s seventh census using ensemble learning and geospatial big data. Earth Syst. Sci. Data Discuss. 2024, 16, 8. [Google Scholar] [CrossRef]
- Chen, Z.; Yu, B.; Yang, C.; Zhou, Y.; Yao, S.; Qian, X.; Wang, C.; Wu, B.; Wu, J. An extended time series (2000–2018) of global NPP-VIIRS-like nighttime light data from a cross-sensor calibration. Earth Syst. Sci. Data 2021, 13, 889–906. [Google Scholar] [CrossRef]
- Xu, X.L. China’s GDP Spatial Distribution Kilometer Grid Dataset. Resource and Environmental Science Data Registration and Publishing System. 2017. Available online: https://www.resdc.cn/DOI/DOI.aspx?DOIID=33 (accessed on 31 October 2024).
- Chen, W.; Xia, J. An optimal combination weighting method for synthesizing subjective and objective weight information. Math. Pract. Underst. 2007, 37, 17–22. [Google Scholar]
- Yuan, D.; Du, M.; Yan, C.; Wang, J.; Wang, C.; Zhu, Y.; Wang, H.; Kou, Y. Coupling coordination degree analysis and spatiotemporal heterogeneity between water ecosystem service value and water system in Yellow River Basin cities. Ecol. Inform. 2024, 79, 102440. [Google Scholar] [CrossRef]
- Li, Y.; Li, Y.; Zhou, Y.; Shi, Y.; Zhu, X. Investigation of a coupling model of coordination between urbanization and the environment. J. Environ. Manag. 2012, 98, 127–133. [Google Scholar] [CrossRef] [PubMed]
- Kose, E.; Vural, D.; Canbulut, G. The most livable city selection in Turkey with the grey relational analysis. Grey Syst. Theory Appl. 2020, 10, 529–544. [Google Scholar] [CrossRef]
- Tang, J.; Zhu, H.; Liu, Z.; Jia, F.; Zheng, X. Urban Sustainability Evaluation under the Modified TOPSIS Based on Grey Relational Analysis. Int. J. Environ. Res. Public Health 2019, 16, 256. [Google Scholar] [CrossRef] [PubMed]
- Yi, P.; Dong, Q.; Li, W.; Wang, L. Measurement of city sustainability based on the grey relational analysis: The case of 15 sub-provincial cities in China. Sustain. Cities Soc. 2021, 73, 103143. [Google Scholar] [CrossRef]







| System Layer | Criterion Layer | Indicator Layer | Unit | Attribute | Meaning |
|---|---|---|---|---|---|
| Human activity demand system (M) | Population growth (M1) | Population density (M11) | Number of people/km2 | + | Represents the population concentration of the station area |
| Night-lighting indicator (M12) | nWcm−2sr−1 | + | Represents the intensity of population activities and the level of economic development in the station area | ||
| Economic development (M2) | Average land GDP (M21) | 10,000 RMB/km2 | + | Represents the output density and economic concentration of the station area | |
| Industrial agglomeration (M3) | Number of industrial parks (M31) | Individual | + | Represents the degree of industrial concentration in the station area | |
| Number of companies (M32) | Individual | + | |||
| Service support (M4) | Number of public service facilities (M41) | Individual | + | Represents the degree to which the station area supports human activities | |
| Number of living service facilities (M42) | Individual | + | |||
| Number of shopping facilities (M43) | Individual | + | |||
| Number of catering facilities (M44) | Individual | + | |||
| Metro resource supply system (L) | Metro service scale (L1) | Average daily passenger traffic (L11) | 10,000 passengers/day | + | Represents the population flow in the station area and reflects people’s utilization of various resources and services in the station area |
| Number of entrances and exits of metro stations (L12) | Individual | + | Represents the size of the service population of the metro station | ||
| Accessibility of metro station (L2) | Road network density (L21) | km/km2 | + | Represents the degree of the connection between the metro station area and the surrounding area | |
| Number of bus stops (L22) | Individual | + | |||
| Population-carrying capacity (L3) | Proportion of residential land (L31) | % | + | Represents the carrying capacity of the land to the population in the station area | |
| Land value (L4) | Housing price (L41) | 10,000 RMB/m2 | - | On behalf of the metro to enhance the land value of the station area | |
| Land use (L5) | Land development intensity (L51) | Individual | + | Represents the lot ratio of the station area | |
| Functional mixing degree (L52) | Individual | + | Reflects the degree of the mixed utilization of land functions in the station area |
| CCD Numerical Interval | Coordination Grade | Coupling Coordination Level |
|---|---|---|
| [0.0~0.2) | 1 | Serious Imbalance |
| [0.2~0.4) | 2 | Moderate Imbalance |
| [0.4~0.6) | 3 | Basic Coordination |
| [0.6~0.8) | 4 | Good Coordination |
| [0.8~1.0] | 5 | High-Quality Coordination |
| Indicator | Weight Coefficient (W) | Indicator | Weight Coefficient (W) |
|---|---|---|---|
| M11 | 5.60% | L11 | 9.88% |
| M12 | 1.69% | L12 | 4.39% |
| M21 | 6.58% | L21 | 2.85% |
| M31 | 21.17% | L22 | 3.01% |
| M32 | 6.67% | L31 | 5.52% |
| M41 | 8.85% | L41 | 1.01% |
| M42 | 4.38% | L51 | 4.29% |
| M43 | 6.15% | L52 | 2.64% |
| M44 | 5.31% |
| Coordination Grade | Coupling Coordination Level | Station Name |
|---|---|---|
| 1 | Serious Imbalance | Luhu Lake and Hongshi Park |
| 2 | Moderate Imbalance | Science City, Xinglong Lake, Guangzhou Road, Western China International Expo City, Tianfu Park, Wuhan Road, Wugensong |
| 3 | Basic Coordination | Guangfu, Haichang Road, Huayang, Sihe, Huafu Avenue, Shengxian Lake, and Weijianian |
| 4 | Good Coordination | Fifth Tianfu Street, Third Tianfu Street, Century City, Jincheng Square, Incubation Park, Financial City, Hi-Tech Zone, Huaxi Dam, Luoma City, North Railway Station, and Guangdu |
| 5 | High-Quality Coordination | South Railway Station, Tongzilin, Nijiaqiao, Sichuan Gymnasium, Jinjiang Hotel, Tianfu Square, Wenshu Monastery, and Renmin Road North |
| Indicator | GRD | Rank | Indicator | GRD | Rank |
|---|---|---|---|---|---|
| M12 | 0.953 | 1 | M32 | 0.927 | 10 |
| L22 | 0.949 | 2 | L52 | 0.925 | 11 |
| M42 | 0.949 | 3 | L12 | 0.924 | 12 |
| M44 | 0.945 | 4 | L41 | 0.918 | 13 |
| M11 | 0.933 | 5 | L31 | 0.915 | 14 |
| M21 | 0.932 | 6 | M41 | 0.907 | 15 |
| M43 | 0.932 | 7 | L11 | 0.9 | 16 |
| L21 | 0.928 | 8 | M31 | 0.875 | 17 |
| L51 | 0.927 | 9 |
| Station Name | CCD in 2030 | Promoted Rank | Station Name | CCD in 2030 | Promoted Rank |
|---|---|---|---|---|---|
| Science City | 4 | 2 | Financial City | 5 | 1 |
| Xinglong Lake | 4 | 2 | Hi-Tech Zone | 5 | 1 |
| Guangzhou Road | 4 | 2 | South Railway Station | 5 | 0 |
| Western China International Expo City | 2 | 0 | Tongzilin | 5 | 0 |
| Tianfu Park | 3 | 1 | Nijiaqiao | 5 | 0 |
| Wuhan Road | 4 | 2 | Sichuan Gymnasium | 5 | 0 |
| Luhu Lake | 1 | 0 | Huaxiba | 5 | 1 |
| Hongshi Park | 2 | 1 | Jinjiang Hotel | 5 | 0 |
| Guangfu | 3 | 0 | Tianfu Square | 5 | 0 |
| Haichang Road | 4 | 1 | Luomashi | 5 | 1 |
| Huayang | 4 | 1 | Wenshu Monastery | 5 | 0 |
| Sihe | 3 | 0 | Renmin Road North | 5 | 0 |
| Huafu Avenue | 4 | 1 | North Railway Station | 5 | 1 |
| Fifth Tianfu Street | 5 | 1 | Shengxian Lake | 3 | 0 |
| Third Tianfu Street | 5 | 1 | Weijianian | 3 | 0 |
| Century City | 5 | 1 | Wugensong | 3 | 1 |
| Jincheng Plaza | 4 | 0 | Guangdu | 4 | 0 |
| Incubation Park | 5 | 1 |
Disclaimer/Publisher’s Note: The statements, opinions and data contained in all publications are solely those of the individual author(s) and contributor(s) and not of MDPI and/or the editor(s). MDPI and/or the editor(s) disclaim responsibility for any injury to people or property resulting from any ideas, methods, instructions or products referred to in the content. |
© 2025 by the authors. Published by MDPI on behalf of the International Society for Photogrammetry and Remote Sensing. Licensee MDPI, Basel, Switzerland. This article is an open access article distributed under the terms and conditions of the Creative Commons Attribution (CC BY) license (https://creativecommons.org/licenses/by/4.0/).
Share and Cite
Qiu, Z.; Wen, S.; Yuan, H.; Liu, Z.; Wei, Y.; Yanling, S.; Dai, R.; Li, X.; Gu, Y. Evaluation Methods for the Human–Land Coupling Coordination Relationship in a Metro Station Area: A Case Study of Chengdu Metro Line 1. ISPRS Int. J. Geo-Inf. 2025, 14, 102. https://doi.org/10.3390/ijgi14030102
Qiu Z, Wen S, Yuan H, Liu Z, Wei Y, Yanling S, Dai R, Li X, Gu Y. Evaluation Methods for the Human–Land Coupling Coordination Relationship in a Metro Station Area: A Case Study of Chengdu Metro Line 1. ISPRS International Journal of Geo-Information. 2025; 14(3):102. https://doi.org/10.3390/ijgi14030102
Chicago/Turabian StyleQiu, Zhiyue, Shirui Wen, Hong Yuan, Ziyi Liu, Yao Wei, Siqi Yanling, Runlong Dai, Xiang Li, and Yuxin Gu. 2025. "Evaluation Methods for the Human–Land Coupling Coordination Relationship in a Metro Station Area: A Case Study of Chengdu Metro Line 1" ISPRS International Journal of Geo-Information 14, no. 3: 102. https://doi.org/10.3390/ijgi14030102
APA StyleQiu, Z., Wen, S., Yuan, H., Liu, Z., Wei, Y., Yanling, S., Dai, R., Li, X., & Gu, Y. (2025). Evaluation Methods for the Human–Land Coupling Coordination Relationship in a Metro Station Area: A Case Study of Chengdu Metro Line 1. ISPRS International Journal of Geo-Information, 14(3), 102. https://doi.org/10.3390/ijgi14030102
