Sign in to use this feature.

Years

Between: -

Subjects

remove_circle_outline
remove_circle_outline
remove_circle_outline
remove_circle_outline
remove_circle_outline
remove_circle_outline
remove_circle_outline
remove_circle_outline
remove_circle_outline

Journals

remove_circle_outline
remove_circle_outline
remove_circle_outline
remove_circle_outline
remove_circle_outline
remove_circle_outline

Article Types

Countries / Regions

Search Results (1,107)

Search Parameters:
Keywords = coupling coordination degree

Order results
Result details
Results per page
Select all
Export citation of selected articles as:
37 pages, 8068 KB  
Article
Measurement and Spatiotemporal Evolution of Urban Low-Carbon Coordinated Development Under the 3E1S Framework: Evidence from Chinese Cities
by Xianliang Wang and Shian Zeng
Land 2026, 15(3), 504; https://doi.org/10.3390/land15030504 (registering DOI) - 20 Mar 2026
Abstract
In the context of the “dual carbon” goals, this study examines the spatiotemporal patterns and evolution of urban low-carbon coordinated development (LCCD). Based on the integrated Economy–Energy–Environment–Society (3E1S) framework, this study constructs a multidimensional evaluation index system for urban LCCD and applies a [...] Read more.
In the context of the “dual carbon” goals, this study examines the spatiotemporal patterns and evolution of urban low-carbon coordinated development (LCCD). Based on the integrated Economy–Energy–Environment–Society (3E1S) framework, this study constructs a multidimensional evaluation index system for urban LCCD and applies a composite system coordination degree model to quantitatively assess and analyze the spatiotemporal evolution of LCCD across 271 prefecture-level and above cities in China from 2005 to 2020. The results indicate that (1) from a temporal perspective, the level of urban LCCD in China exhibits an overall upward trend during the study period, with relatively rapid growth from 2005 to 2015, a subsequent slowdown after 2015, and a stage-wise decline observed in 2020, reflecting a transition from rapid improvement to gradual adjustment; (2) from a spatial perspective, urban LCCD demonstrates a certain degree of spatial autocorrelation and an overall spatial structure characterized by a southwest–northeast-oriented axis, with spatial agglomeration features gradually strengthening over time; (3) from a system structure perspective, the coordinated evolution of the 3E1S subsystems shows clear differentiation, with the energy and economic subsystems following an inverted U-shaped trajectory, the environmental subsystem exhibiting a fluctuating upward trend, and the social subsystem maintaining continuous improvement, highlighting the inherent imbalance in the multidimensional process of subsystem coordination. From a multisystem coordination perspective, this study systematically identifies the spatiotemporal evolutionary characteristics and subsystem coupling relationships of urban low-carbon coordinated development, providing empirical evidence for a deeper understanding of multidimensional low-carbon coordination processes in cities. Full article
24 pages, 519 KB  
Article
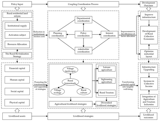
How the Reform of Rural Homesteads and Rural Revitalization Coupling Empowers the Rural Collective Economy
by Lulu Yang, Yankai Gai, Yi Wang and An Zhang
Land 2026, 15(3), 493; https://doi.org/10.3390/land15030493 - 18 Mar 2026
Viewed by 42
Abstract
Rural homestead reform and rural revitalization policies support and influence each other, forming a coupled relationship. Based on the research data of 120 villages in four provinces of China in the pilot area of rural homestead reform, this paper empirically analyzes the effect [...] Read more.
Rural homestead reform and rural revitalization policies support and influence each other, forming a coupled relationship. Based on the research data of 120 villages in four provinces of China in the pilot area of rural homestead reform, this paper empirically analyzes the effect and mechanism of the coupling and coordination of rural homestead reform and rural revitalization on the development of the rural collective economy by applying the coupling coordination model and the multiple chain intermediary effect model. The results show that the coupling and coordination of rural homestead reform and rural revitalization can significantly improve the level of rural collective economic development, in which the improvement of infrastructure and the optimization of industrial structure play an intermediary role. The intermediary effect of the optimization of industrial structure is higher than the intermediary effect of the improvement of infrastructure. In addition, the coupling and coordination of rural homestead reform and rural revitalization can also enhance the development level of the rural collective economy through the chain intermediary effect of improving rural infrastructure and then optimizing rural industrial structure. From the heterogeneity analysis, the mediation effect of infrastructure improvement and industrial structure optimization is stronger in the western region than in the central region. However, the central region can promote the development of the rural collective economy through the chain mediation effect. Full article
(This article belongs to the Section Land Socio-Economic and Political Issues)
Show Figures

Figure 1

23 pages, 8969 KB  
Article
Evaluation of Spatial Integration Degree Between Hankou Historical and Cultural Blocks and Surrounding Areas in Wuhan Based on Street View Images
by Hong Xu, Xiaoyu Jiang, Jun Shao, Ziming Li, Wei Pang and Lixiang Zhou
Buildings 2026, 16(6), 1158; https://doi.org/10.3390/buildings16061158 - 15 Mar 2026
Viewed by 127
Abstract
With China’s urban growthism past its peak, urban development has shifted from incremental expansion to inventory quality improvement. Renovating historical and cultural blocks—a core area for urban quality enhancement—makes exploring their integration with surroundings highly significant. Existing studies on historical district research mainly [...] Read more.
With China’s urban growthism past its peak, urban development has shifted from incremental expansion to inventory quality improvement. Renovating historical and cultural blocks—a core area for urban quality enhancement—makes exploring their integration with surroundings highly significant. Existing studies on historical district research mainly focus on single-dimensional research such as protection policies, spatial structure analysis, and quality evaluation, lacking a systematic and quantitative evaluation of the spatial integration degree between historical and cultural blocks and their surrounding areas. To improve research on the integrated development of historical and cultural districts and their surrounding areas, this study employs deep learning and machine learning techniques to process street view images from 2721 data points in 2024, investigating the integration of Wuhan Hankou’s historical and cultural districts with their surrounding areas. The spatial integration degree between a historical and cultural district and its surroundings refers to the coordinated development level in terms of history and culture, spatial ecology, and transportation infrastructure. Specifically, the DeepLab v3+ model processes the blocks’ street view images to generate indicator data (Green Visual Index, Sky Visibility Index, Road Area Index, Spatial Enclosure Index, Color Richness (Wheel), Color Richness (Entropy), Spatial Accessibility Index, Vehicle Disturbance Index, Traffic Sign, which is used to quantify the historical culture, spatial ecology, and transportation facilities of historical and cultural blocks and their surrounding areas. The Coupling Coordination Degree model evaluates spatial integration, while the Geodetector Model quantitatively analyzes interactions between spatial integration and driving factors here. The results show that the spatial interaction and dependence between the Hankou Historical and Cultural District and its surrounding areas are relatively high, but spatial coordination is insufficient; the integration remains at a primary stage with structural contradictions. SVI, SEI, and RAI have a significant impact on integration, while Spatial Accessibility Index, Green Visual Index, and CRW have a moderate influence, and CRE, Vehicle Disturbance Index, and Traffic Signs have a relatively weak impact. Among them, SVI exhibits the strongest interactive effect with other indicators and plays a leverage role in improving integration. Full article
(This article belongs to the Section Architectural Design, Urban Science, and Real Estate)
Show Figures

Figure 1

23 pages, 2991 KB  
Article
Coupling Coordination and Influencing Factors of Intangible Cultural Heritage and Tourism Development: A Case Study of Sichuan Province, China
by Cheng Hou, Yanping Zhang and Xi Zhou
Sustainability 2026, 18(6), 2788; https://doi.org/10.3390/su18062788 - 12 Mar 2026
Viewed by 158
Abstract
The integration of intangible cultural heritage (ICH) and tourism development (TD) is regarded as a crucial national strategy for China’s sustainable development, as their synergistic relationship is considered pivotal for regional progress. A coupling coordination evaluation system was constructed. Kernel density estimation, entropy [...] Read more.
The integration of intangible cultural heritage (ICH) and tourism development (TD) is regarded as a crucial national strategy for China’s sustainable development, as their synergistic relationship is considered pivotal for regional progress. A coupling coordination evaluation system was constructed. Kernel density estimation, entropy method, coupling coordination degree (CCD) and relative development degree (RDD) models, and a tobit model were employed to examine the spatiotemporal characteristics and influencing factors of ICH–TD integration in Sichuan Province. Key findings are as follows: (1) Sichuan is endowed with abundant ICH resources characterized by high heritage value and diverse typologies. However, the distribution is skewed toward traditional skills, exhibiting notable regional disparities. ICH demonstrates a “single-core, belt-shaped and multi-cluster” pattern, which is centered on Chengdu, extends along a north–south high-density belt, and forms several secondary high-density clusters. (2) Temporally, the CCD demonstrates a sustained upward trend, whereas the RDD transitions from ICH-lagged to TD-lagged. Spatially, the number of high coordinated cities increases annually, expanding radially from regional centers, while central-eastern regions consistently outperform the west. (3) Regarding influencing factors, comprehensive economic strength, distribution of industrial structure, overall level of urbanization, and transportation accessibility exert significant positive effects on the CCD, with comprehensive economic strength demonstrating the strongest influence. This study contributes to the theoretical understanding of ICH–TD synergy and provides policy-relevant guidance for integration. Full article
(This article belongs to the Special Issue Cultural Heritage and Sustainable Urban Tourism)
Show Figures

Figure 1

27 pages, 2916 KB  
Article
Research on the Synergistic Development of Green Logistics and Regional Economy in the Yellow River Basin and Its Obstacle Factors
by Hong Wu and Xuewei Wen
Reg. Sci. Environ. Econ. 2026, 3(1), 6; https://doi.org/10.3390/rsee3010006 - 10 Mar 2026
Viewed by 143
Abstract
This paper focuses on the coordinated development and barrier factors of green logistics (GL) and regional economy (RE) in the Yellow River Basin (YRB). Based on data from 2014 to 2023, it constructs an index system covering the development foundation, benefits, potential and [...] Read more.
This paper focuses on the coordinated development and barrier factors of green logistics (GL) and regional economy (RE) in the Yellow River Basin (YRB). Based on data from 2014 to 2023, it constructs an index system covering the development foundation, benefits, potential and sustainability of GL, as well as regional economic structure, scale and potential. Using methods such as the entropy method, coupling coordination degree (CCD) model, kernel density estimation, Moran’s index and Obstacle degree model, it reveals that the average comprehensive CCD improved from 0.38 to 0.65 over the decade, but with significant regional differences. Eastern provinces like Shandong and Henan are ahead, while central and western provinces lag. The coupling coordination degree shows an overall upward trend, moving toward coordinated development with an expanding spatial pattern from east to west and narrowing regional gaps. Global Moran’s index (ranging from 0.356 to 0.524) indicates a spatial positive correlation, and local spatial autocorrelation analysis shows coexistence of high–high and low–low clusters. For Obstacle factors, GL is primarily constrained by low labor productivity (indicator B3, accounting for 23.1% to 44.7% of the total obstacle degree) and shortcomings in logistics industry benefits and scale, while RE is hindered by lagging economic structure optimization, weak foreign trade, and insufficient economic scale and vitality. This study provides a theoretical basis and decision-making reference for the high-quality coordinated development of GL and RE in the YRB, promoting regional coordination and sustainable development. Full article
Show Figures

Graphical abstract

22 pages, 2200 KB  
Article
Assessing the Spatial Heterogeneity of Carbon Emissions from Battery Electric Vehicles Across China: An MRIO-Based LCA Model
by Xudong Yuan, Lien-Chieh Lee, Yuan Wang, Angel Chicaiza-Ortiz, Yi Zhu, Chenxue Feng and Zaimeng Li
World Electr. Veh. J. 2026, 17(3), 137; https://doi.org/10.3390/wevj17030137 - 6 Mar 2026
Viewed by 288
Abstract
The year 2020 marked the eve of the explosive growth in China’s BEV market, which may lead to substantial carbon emission implications. This study quantifies the full life-cycle carbon emissions of battery electric vehicles (BEVs) across China’s 31 provinces using a multi-regional input-output-based [...] Read more.
The year 2020 marked the eve of the explosive growth in China’s BEV market, which may lead to substantial carbon emission implications. This study quantifies the full life-cycle carbon emissions of battery electric vehicles (BEVs) across China’s 31 provinces using a multi-regional input-output-based life-cycle assessment (MRIO-based LCA) model, covering four phases: manufacturing, driving, battery replacement, and scrapping. Moreover, the coupling coordination degree (CCD) model was employed to evaluate the coordination degree between provincial BEV deployment and a green electric system. Results show that the total carbon emissions amount to 48.95 million tons, with manufacturing contributing 58.4% and driving for 33.4%. Hebei (5.72 million tons) and Shandong (4.16 million tons) account for the largest shares, driven by embodied emissions from heavy industry and coal-intensive power systems. Interprovincial embodied carbon flows reveal a dominant north-to-south transfer pattern. Furthermore, coupling coordination between BEV deployment and a green electric system is generally medium (0.5 < CCD ≤ 0.7), with Guangdong (CCD = 0.73) standing out as an exemplary case, demonstrating an effective equilibrium between BEV industry expansion and the integration of renewable energy. These findings highlight that in provinces with rapidly growing BEV industries, such as Guangdong, policies promoting low-carbon supply chains and accelerating green electricity infrastructure development are crucial to reducing emissions. Full article
(This article belongs to the Section Energy Supply and Sustainability)
Show Figures

Graphical abstract

28 pages, 8904 KB  
Article
Spatiotemporal Evolution and Driving Mechanisms of Nighttime Lights and Population Coupling Coordination in China
by Zibo Wang, Shengbo Chen and Yucheng Xu
Remote Sens. 2026, 18(5), 813; https://doi.org/10.3390/rs18050813 - 6 Mar 2026
Viewed by 312
Abstract
Accurately characterizing the relationship between nighttime human activity intensity and population distribution is essential for understanding urban development. This study proposes an integrated analytical framework that combines multilevel coupling quantification, regional trend detection, and interpretable machine learning to examine the Nighttime Lights and [...] Read more.
Accurately characterizing the relationship between nighttime human activity intensity and population distribution is essential for understanding urban development. This study proposes an integrated analytical framework that combines multilevel coupling quantification, regional trend detection, and interpretable machine learning to examine the Nighttime Lights and Population Coupling Coordination Degree (NPCCD) across China from 2012 to 2022. Based on this framework, NPCCD is evaluated from grid to regional level, and the characteristics of effective, persistent, and newly added coupled regions are identified. Twelve socioeconomic indicators are further constructed as explanatory variables to model NPCCD using machine learning algorithms, and Shapley Additive Explanations (SHAP) is applied to interpret the outputs. The results show that 49.07% of China’s overall NPCCD experienced steady improvement during the study period. Significant regional disparities were observed: in the eastern and central regions, more than 60% of grids fell into the improving category, whereas nearly half of the grids in the western and northeastern regions remained unchanged. Newly emerging coupling areas exhibited an average NPCCD of 0.03, markedly lower than the 0.07 observed in persistent effective areas, reflecting a mismatch between infrastructure development and population growth. Population density, human capital, industrial upgrading, and fiscal decentralization jointly explained 58.4% of the model’s variance and were identified as the major driving forces, each showing pronounced nonlinear and interaction effects. This study provides a quantitative framework for evaluating the coordination between nighttime lights and population distribution and offers insights for sustainable and balanced regional development. Full article
Show Figures

Figure 1

30 pages, 1105 KB  
Article
The Impact of Coupling Between the Spatial Aesthetics of Electric Car Cabins and Brand Positioning on Consumers’ Purchase Intentions in the Electric Vehicle Market
by Yuze Kang, Zhengbin Wang, Xiaodong Qiu and Ruixue Fu
World Electr. Veh. J. 2026, 17(3), 131; https://doi.org/10.3390/wevj17030131 - 5 Mar 2026
Viewed by 354
Abstract
As China’s electric vehicle (EV) market transitions from rapid growth to high-quality development, competition among brands is shifting from purely technological aspects to more holistic expressions involving spatial design and brand positioning. This study investigates the coupling mechanism between spatial aesthetics and brand [...] Read more.
As China’s electric vehicle (EV) market transitions from rapid growth to high-quality development, competition among brands is shifting from purely technological aspects to more holistic expressions involving spatial design and brand positioning. This study investigates the coupling mechanism between spatial aesthetics and brand positioning and its influence on consumer purchase intention. Drawing on Gibson’s theory of spatial aesthetics and the Technology Acceptance Model (TAM), we develop a theoretical framework that integrates perceived usefulness and perceived ease of use of spatial aesthetics with brand cognition. Empirical analysis is conducted using coupling coordination degree modeling and multiple regression, based on 1576 valid questionnaires collected from 4S dealerships of nine major EV brands in China. The results indicate that spatial aesthetic elements—such as environmental visual flow, invariance, and affordance—positively affect consumers’ perceptions of technology and brand recognition. Furthermore, the degree of coupling between spatial aesthetics and brand positioning perceptions significantly enhances purchase intention, particularly among consumers of safety-oriented and luxury EV models. These findings confirm the synergistic effect of spatial experience and brand strategy in shaping consumer behavior, enriching the theoretical understanding of EV consumer psychology and offering practical guidance for strategic decision-making in product design and brand communication. Full article
(This article belongs to the Section Marketing, Promotion and Socio Economics)
Show Figures

Figure 1

23 pages, 4728 KB  
Article
Evaluation and Driving Analysis of Eco-Environmental Quality in Guangdong Province Based on an Improved Water Benefit-Based Ecological Index
by Zhi Duan, Yanni Song, Bozhong Sun and Gongxiu He
Land 2026, 15(3), 422; https://doi.org/10.3390/land15030422 - 5 Mar 2026
Viewed by 277
Abstract
As Guangdong is a pivotal province in China’s national forest city initiative, examining the spatiotemporal evolution and key drivers of eco-environmental quality (EEQ) in Guangdong is essential for advancing regional sustainable development. To address the complexity of EEQ assessments in areas that are [...] Read more.
As Guangdong is a pivotal province in China’s national forest city initiative, examining the spatiotemporal evolution and key drivers of eco-environmental quality (EEQ) in Guangdong is essential for advancing regional sustainable development. To address the complexity of EEQ assessments in areas that are characterized by dense hydrological networks, extensive vegetation cover, and rapid urban expansion, the Google Earth Engine platform was utilized in this study, and remote sensing indices with heightened sensitivity to vegetation and moisture dynamics—namely, the kernel normalized difference vegetation index and the kernel normalized difference moisture index—were introduced to develop an improved water benefit-based ecological index (ImWBEI). Through an integrated analytical framework incorporating Theil–Sen trend analysis, Mann–Kendall significance testing, Hurst exponent analysis, an optimal parameter-based geographical detector, and a coupled coordination degree model, this research systematically evaluated the spatiotemporal patterns, future trends, driving mechanisms, and coordination with urbanization of the EEQ in Guangdong from 2000 to 2021. The results demonstrated that the ImWBEI enhanced the detailed characterization of complex underlying surfaces, such as urban built-up areas and land–water transition zones. Throughout the study period, the EEQ in Guangdong displayed a stable spatial distribution characterized by higher values in the north and lower values in the south. Concurrently, the EEQ significantly improved at a rate of 0.0092 per year. Hurst index analysis indicated that this trajectory would likely persist, with the future trend dominated by a pattern of weak persistent improvement. The comprehensive urbanization index was identified as the most critical factor influencing the spatial differentiation of the EEQ in Guangdong. Although notable north–south disparities were observed in the coordination between the EEQ and comprehensive urbanization, the provincial-level coupled coordination consistently improved. Consequently, this work yielded actionable insights and a replicable framework for ecological monitoring and coordinated development in similar water–forest integrated urban regions. It was particularly relevant for informing ecological restoration prioritization and development restriction decisions in critical land–water transition zones—areas where the ImWBEI demonstrated enhanced sensitivity. Full article
Show Figures

Figure 1

24 pages, 2089 KB  
Article
Assessment of the Coupling and Coordination Ability of Airport Agglomerations
by Yu Sun, Lei Liang, Xiaolei Chong, Zhenglei Chen, Jing Xue and Zijian Deng
Aerospace 2026, 13(3), 239; https://doi.org/10.3390/aerospace13030239 - 4 Mar 2026
Viewed by 210
Abstract
Airport agglomeration coupling coordination is a key indicator of healthy regional aviation development. This study constructs an evaluation index system from three dimensions—airport production, infrastructure construction, and network support—and assesses the coupling coordination capability of China’s four major airport agglomerations using the entropy [...] Read more.
Airport agglomeration coupling coordination is a key indicator of healthy regional aviation development. This study constructs an evaluation index system from three dimensions—airport production, infrastructure construction, and network support—and assesses the coupling coordination capability of China’s four major airport agglomerations using the entropy weight method and a coupling coordination model. Furthermore, an Airport Consistency Index is innovatively introduced as the reciprocal of the coefficient of variation, and an overall coordination degree is developed under the framework of “balanced average level + consistency correction.” By incorporating the inverse coefficient of variation, the proposed index explicitly assesses airport agglomeration dispersion in coordination performance, thereby mitigating the risk that a strong performance at leading airports masks structural imbalances within the system. This refinement enhances the diagnostic precision of the overall coordination assessment by integrating both average development level and internal convergence. Based on calculations for 2020–2024, the overall coordination ranking is Beijing–Tianjin–Hebei, Guangdong–Hong Kong–Macao Greater Bay Area, Yangtze River Delta, and Chengdu–Chongqing. The Beijing–Tianjin–Hebei agglomeration shows strong and stable coordination with limited sensitivity to external conditions, whereas the Yangtze River Delta is more environmentally sensitive due to its large number of airports. The Greater Bay Area demonstrates solid coordination with substantial synergy potential, while Chengdu–Chongqing exhibits relatively weak coordination and considerable room for improvement. The proposed model effectively evaluates the overall coordination degree of airport agglomerations and supports targeted development recommendations. Full article
(This article belongs to the Special Issue Next-Generation Airport Operations and Management)
Show Figures

Figure 1

26 pages, 1296 KB  
Article
Spatiotemporal Evolution and Obstacle Factors of Coupling Coordination Among Low-Carbon Logistics, Regional Economy, and Ecological Environment Systems in the Yellow River Basin
by Qian Zhou, Ligang Wu and Mengyao Zhang
Sustainability 2026, 18(5), 2458; https://doi.org/10.3390/su18052458 - 3 Mar 2026
Viewed by 158
Abstract
Under the background of the “dual carbon” strategy and regional coordinated development, the synergistic evolution of low-carbon logistics, regional economy, and ecological environment in the Yellow River Basin has become a key pathway to achieving high-quality development. Taking nine provinces (autonomous regions) within [...] Read more.
Under the background of the “dual carbon” strategy and regional coordinated development, the synergistic evolution of low-carbon logistics, regional economy, and ecological environment in the Yellow River Basin has become a key pathway to achieving high-quality development. Taking nine provinces (autonomous regions) within the basin as the study area, this paper constructed a coupling coordination evaluation index system for the LREES (Low-carbon Logistics–Regional Economy–Ecological Environment System), and measured the comprehensive development level of each subsystem using the entropy weight method. Based on the coupling coordination degree model, the temporal evolution of the three systems from 2010 to 2024 was systematically evaluated. In addition, global and local spatial autocorrelation models were introduced to identify spatial clustering patterns, while the obstacle degree model was used to identify key constraints at both the criterion and indicator levels. The results revealed that: the overall development level of the LREES systems steadily increased, with reduced regional disparities; the coupling coordination degree showed a trend of “fluctuating rise–gradual coordination,” with the average value increasing from 0.450 to 0.623, indicating continuously enhanced synergy; spatially, a gradient pattern of “downstream > midstream > upstream” emerged, accompanied by significant positive spatial autocorrelation; resource endowment and development scale were major constraints, while construction level, operational efficiency, and governance capacity were secondary. High-frequency obstacle indicators included per capita water resources, total import and export volume, and urban sewage treatment capacity. These findings offer theoretical support and policy guidance for promoting green transformation, enhancing system synergy, and advancing coordinated regional development in the Yellow River Basin. Full article
Show Figures

Figure 1

22 pages, 5311 KB  
Article
Spatio-Temporal Local Sensitivity and Structural Attribution of Coordinated High-Quality New-Type Urbanization Towards Sustainable Development in China: Evidence from GTWR and OPGD Models
by Guanjun Huang, Liang Qiao and Qunli Fang
Sustainability 2026, 18(5), 2459; https://doi.org/10.3390/su18052459 - 3 Mar 2026
Viewed by 162
Abstract
New-type urbanization (NTU) is a key driver of high-quality development and progress toward the Sustainable Development Goals (SDGs) in China. While existing studies acknowledge the multidimensional nature of this process, they often measure it as a single composite aggregate. This approach masks the [...] Read more.
New-type urbanization (NTU) is a key driver of high-quality development and progress toward the Sustainable Development Goals (SDGs) in China. While existing studies acknowledge the multidimensional nature of this process, they often measure it as a single composite aggregate. This approach masks the system’s local sensitivity to internal structural changes and obscures the spatially stratified heterogeneity of dominant drivers. To address this gap, this study constructs construct a comprehensive evaluation index system using panel data for 280 prefecture-level and above cities in China from 2001 to 2023. This study integrates the entropy-weighted TOPSIS method, a modified coupling coordination degree model (MCCD), geographically and temporally weighted regression (GTWR), and the optimal parameters geographical detector (OPGD). Using this framework, this study investigates the spatio-temporal characteristics of the coordinated high-quality development (CHQD) in NTU, systematically dissecting the spatial heterogeneity of local sensitivities and dominant drivers. The results indicate that the following: (1) CHQD exhibits a continuous upward trajectory characterized by significant regional convergence, with the center of gravity gradually shifting southwest. Structurally, green and social dimensions demonstrate the most rapid growth, progressively superseding spatial expansion as primary growth poles. (2) The structural decomposition reveals clear spatially stratified heterogeneity in local sensitivity. The coastal East faces “diminishing marginal utility” of traditional factor inputs, whereas the Central and Western regions continue to reap “structural dividends” from factor accumulation. (3) The dominant drivers shaping spatial heterogeneity have undergone a sequential evolution from an early “resource-space orientation” to a later “innovation-service orientation.” For instance, in the eastern region, the proportion of construction land (L2) had a single-factor explanatory power (q-statistic) of 0.791. However, its interactions with science and technology expenditure (E3) and other factors yielded q-statistics exceeding 0.820, indicating a marked synergistic effect. These findings support region-specific policy recommendations to promote CHQD and inform sustainable urbanization pathways in China. Full article
Show Figures

Figure 1

26 pages, 461 KB  
Article
Driving Mechanisms and Configuration Paths of High-Quality Development for High-Speed Rail Enterprises: A Complex Adaptive System Perspective and TOE Framework Analysis
by Fang Yuan, Jiale Shang, Xiaodong Qiu, Xiaoming Yang and Yufan Song
Systems 2026, 14(3), 271; https://doi.org/10.3390/systems14030271 - 3 Mar 2026
Viewed by 259
Abstract
By expanding the Technology–Organization–Environment (TOE) framework to match the Complex Adaptive System (CAS) characteristics of high-speed rail (HSR) enterprises, this study adopts fuzzy-set Qualitative Comparative Analysis (fsQCA) and Necessary Condition Analysis (NCA) to investigate the driving mechanisms and configuration paths of high-quality development [...] Read more.
By expanding the Technology–Organization–Environment (TOE) framework to match the Complex Adaptive System (CAS) characteristics of high-speed rail (HSR) enterprises, this study adopts fuzzy-set Qualitative Comparative Analysis (fsQCA) and Necessary Condition Analysis (NCA) to investigate the driving mechanisms and configuration paths of high-quality development (HQD). Using data from 137 listed Chinese HSR concept companies during 2018–2023, the results reveal that HSR enterprises operate as CAS, where HQD emerges from the synergistic interaction of technology, organization, and environment subsystems rather than isolated factor contributions. Four equivalent configuration paths to HQD are identified, categorized into three models: Technology-Dominant, Dual-Driven Technology + Environment, and Multi-Collaborative Technology + Organization + Environment. Policy support is a necessary condition for system evolution, digital intelligence empowerment serves as the core “order parameter” driving subsystem adaptation, and high-quality human resources act as the key coordinating element for inter-subsystem coupling. The degree of subsystem synergy has a significant positive correlation with HQD levels. This study enriches the application of CAS theory in the transportation equipment manufacturing industry, expands the TOE framework’s analytical boundary from linear dimension division to systematic synergy, and provides theoretical insights for understanding the nonlinear, emergent mechanisms of HSR enterprise HQD. It also offers practical references for governments to optimize policy supply and for enterprises to enhance adaptive capacity. Full article
Show Figures

Figure 1

20 pages, 2509 KB  
Article
Coupling Coordination Mechanism and Relative Development Types of the Transport–Tourism–Economy System in the Sichuan–Xizang Railway Corridor
by Jiahang Chen, Chong Lin, Haonan Chen, Bingzhang Li, Panpan Wang, Jianlin He, Ziling Zhang, Junmeng Zhao, Junzhe Teng and Xinyan Wang
Sustainability 2026, 18(5), 2390; https://doi.org/10.3390/su18052390 - 2 Mar 2026
Viewed by 216
Abstract
The Sichuan–Xizang Railway corridor is not only a strategic transport passage but also a distinctive and widely visited tourism route. However, empirical evidence on the interactive relationships among transport, tourism, and economy (TTE) in this corridor remains scarce, even though coordinated development of [...] Read more.
The Sichuan–Xizang Railway corridor is not only a strategic transport passage but also a distinctive and widely visited tourism route. However, empirical evidence on the interactive relationships among transport, tourism, and economy (TTE) in this corridor remains scarce, even though coordinated development of these three systems is essential for achieving high-quality growth. This study develops a ternary coupling evaluation framework and applies the Entropy Weight Method, the Coupling Coordination Degree Model, and the Relative Development Degree Model to quantify the spatiotemporal evolution of six node cities (Chengdu, Ya’an, Garze, Qamdo, Nyingchi, and Lhasa) from 2012 to 2022. The results indicate differences in temporal dynamics across subsystems. The economy grows steadily, tourism rises with pronounced fluctuations, and transport shows the strongest vulnerability to the COVID-19 shock. Spatially, CCD exhibits a persistent “dumbbell-shaped” pattern, with higher coordination at the two ends (Chengdu and Lhasa) and weaker coordination in the central section. Structurally, RDD and heatmap results indicate convergence toward a transport-lagging structure (i.e., a relative lag in carrying capacity), and ternary trajectories drift away from the transport vertex, revealing structural divergence driven by an asymmetric growth rate mismatch: tourism demand expands faster than transport supply capacity. These findings provide a pre-completion baseline for the corridor and highlight priorities for correcting subsystem imbalance, including strengthening external links in the central section, improving hub-to-scenic internal connectivity, and leveraging digital outreach to support demand monitoring and destination management. Full article
Show Figures

Figure 1

19 pages, 15783 KB  
Article
A Dexterous Hand for Omnidirectional In-Hand Manipulation: Design, Analysis and Experimental Validation
by Huaiyong Li, Changlong Ye, Rongdian Jia, Suyang Yu and Guanghong Tao
Biomimetics 2026, 11(3), 167; https://doi.org/10.3390/biomimetics11030167 - 2 Mar 2026
Viewed by 390
Abstract
Traditional dexterous hands can readily grasp objects but face limitations in dexterous manipulation due to complex control systems and high actuation demands. This paper presents a novel dexterous hand designed to address these challenges. The hand consists of four fingers, each equipped with [...] Read more.
Traditional dexterous hands can readily grasp objects but face limitations in dexterous manipulation due to complex control systems and high actuation demands. This paper presents a novel dexterous hand designed to address these challenges. The hand consists of four fingers, each equipped with two mecanum wheels at the fingertips to allow for the omnidirectional manipulation of objects. Continuous rotation of the mecanum wheels enables unbounded motion of grasped objects without the need for finger gaiting. Object pose adjustment is achieved by controlling the rotation of mecanum wheels, thus significantly reducing operational complexity and enhancing manipulative agility. Furthermore, to address the control difficulty of multi-finger coordinated motion, a four-finger coupled mechanism is implemented, resulting in a dexterous hand with three degrees of freedom. Kinematic models of omnidirectional manipulation are established for typical geometric objects, including a flat plate, a cuboid, a sphere, and a cylinder. Simulations confirm the correctness of the kinematic models. Experimental results show that the hand can achieve omnidirectional manipulation of objects. Finally, the extended functionality of the dexterous hand is briefly presented, which allows it to be reconfigured into an omnidirectional mobile robot. Full article
(This article belongs to the Section Locomotion and Bioinspired Robotics)
Show Figures

Figure 1

Back to TopTop