Towards Development of a Real-Time Point Feature Quality Assessment Method for Volunteered Geographic Information Using the Internet of Things
Abstract
1. Introduction
1.1. Related Works
1.2. Objectives and Contributions
- This quality assessment method leads us to validate volunteers’ credibility. The real-time quality assessment can assign scores to volunteers and their generated data during an automatic real-time process. Therefore, it would be a good approach to automatically check volunteers’ contributions credibility and score them accordingly when they are located in the proximity of qualified IoT sensors. Moreover, it can be deployed in an integrated IoT-location based social network (LBSN) to check the reliability of volunteers’ observations in the long term and automatically score volunteers based on previous contributions quality. Volunteer’s score history can help to verify volunteers’ observations when no other reference is available or there is not enough time to check the quality (e.g., disaster management case). Applying the proposed method help reducing fake and incorrect reports propagation in social networks by assessing the quality of volunteers’ reports. Therefore, IoT can filter the wrong news in social networks.
- Quality assessment of VGI using qualified IoT sensors, as a new method can help scholars to ascertain how reliable a VGI is to generate the information.
- If we can evaluate and verify a high-quality VGI report using the matched IoT sensor, then we can add additional information provided by volunteers to the corresponding sensor. The additional information may include more descriptive details, a higher observation rate, and extra locations. As volunteers are able to share descriptive information, they can generate more detail about observations. For example, a sensor observes a reduction of water level in a river while a volunteer report could be “water level is low. I see an otter dam 20 m away”. Therefore, it can be concluded that the reason for the low water level is probably the otter dam.
- It proposes a framework for automating VGI positional and attribute accuracy assessment using qualified IoT sensors
- It delivers a new matching method for finding corresponding IoT nodes and VGI using location, time, and observed property (an observed property specifies the phenomenon of an observation such as temperature, light, etc.) [50] as three similarity criteria. Existing matching algorithms such as spatiotemporal clustering approaches are only limited to time and location similarities (as an example see [51]). While, the proposed method matches sensors and VGI by considering the unlimited number of similarity criteria such as time, location, observed property, etc.
1.3. Organization of the Paper
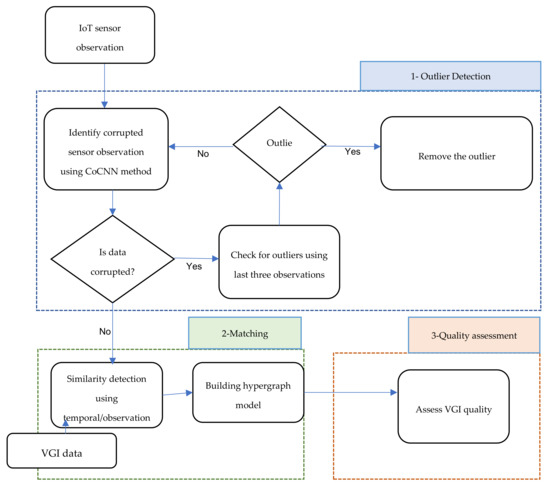
2. Proposed Methodology in VGI Quality Assessment
- ∘
- Sensors are environmental and located in known positions.
- ∘
- The location and time of sensors and VGI observations are known.
- ∘
- The rate of VGI data is not regular.
- ∘
- VGI data are only reported in point geometry. They include the time, location, and a short description of the environment observations.
2.1. Outlier Detection in Sensor Data
- ∘
- A value would be predicted regarding the historical data. To do so the constructive neural networks (CoCNN) is applied as a semisupervised learning method. After training sample data using CoCNN, mean square error (MSE) [53] is calculated over T time intervals. The output of this step is a MSE and predicted value for the next observation.
- ∘
- Then measured value and predicted value are compared. If the difference between these two values exceeds the threshold Q, the value would be considered as an outlier. The Q threshold was specified based on the clever standard deviation (Clever SD) [55]. Therefore the Q threshold would be MSE ± 2.5SD.
2.2. Matching
2.2.1. Step 1 (Similarities Detection)
2.2.2. Step 2 (Building the Hypergraph Model Based on Relationships and Matching Sensors)
2.3. Quality Assessment
3. Evaluation
3.1. Data
3.2. Experimental Design
4. Results and Discussion
5. Conclusions
Supplementary Materials
Author Contributions
Funding
Conflicts of Interest
References
- Goodchild, M.F. Citizens as voluntary sensors: Spatial data infrastructure in the world of Web 2.0. Int. J. Spat. Data Infrastruct. Res. 2007, 2, 24–32. [Google Scholar]
- Turner, A. Introduction to Neogeography; O’Reilly Media, Inc.: Sevastopol, CA, USA, 2006. [Google Scholar]
- Howe, J. The rise of crowdsourcing. Wired Mag. 2006, 14, 1–4. [Google Scholar]
- Bonney, R.; Cooper, C.B.; Dickinson, J.; Kelling, S.; Phillips, T.; Rosenberg, K.V.; Shirk, J. Citizen science: A developing tool for expanding science knowledge and scientific literacy. BioScience 2009, 59, 977–984. [Google Scholar] [CrossRef]
- Krumm, J.; Davies, N.; Narayanaswami, C. User-generated content. IEEE Pervasive Comput. 2008, 7, 10–11. [Google Scholar] [CrossRef]
- Cooper, A.K.; Coetzee, S.; Kourie, D.G. Volunteered geographical information, crowdsourcing, citizen science and neogeography are not the same. In Proceedings of the International Cartographic Conference 2017, Washington, DC, USA, 3–7 July 2017. [Google Scholar] [CrossRef]
- See, L.; Mooney, P.; Foody, G.; Bastin, L.; Comber, A.; Estima, J.; Fritz, S.; Kerle, N.; Jiang, B.; Laakso, M. Crowdsourcing, citizen science or volunteered geographic information? The current state of crowdsourced geographic information. ISPRS Int. J. Geo-Inf. 2016, 5, 55. [Google Scholar] [CrossRef]
- van Exel, M.; Dias, E.; Fruijtier, S. Proposing a redefinition of the social geographic information domain—Why perpetuating the use of ‘VGI’will lead to misconceptions and information clutter. Position Papers on Virtual Globes or Virtual Geographical Reality: How Much Detail Does A Digital Earth. In Proceedings of the ASPRS/CaGIS 2010 Workshop, Orlando, FL, USA, 14–17 November 2011; pp. 29–36. [Google Scholar]
- Capineri, C. European Handbook of Crowdsourced Geographic Information; Ubiquity Press: Lomdon, UK, 2016. [Google Scholar]
- Haklay, M. Citizen science and volunteered geographic information: Overview and typology of participation. Crowdsourc. Geogr. Knowl. 2013, 105–122. [Google Scholar] [CrossRef]
- Goodchild, M.F.; Li, L. Assuring the quality of volunteered geographic information. Spat. Stat. 2012, 1, 110–120. [Google Scholar] [CrossRef]
- Mohammadi, N.; Malek, M. Artificial intelligence-based solution to estimate the spatial accuracy of volunteered geographic data. J. Spat. Sci. 2015, 60, 119–135. [Google Scholar] [CrossRef]
- See, L.; Fonte, C.C.; Antoniou, V.; Minghini, M. Volunteered Geographic Information: Looking towards the Next 10 Years; Springer: Berlin/Heidelberg, Germany, 2019. [Google Scholar]
- Chrisman, N. Development in the treatment of spatial data quality. Fundam. Spat. Data Qual. 2006, 21–30. [Google Scholar] [CrossRef]
- Koukoletsos, T. A Framework for Quality Evaluation of VGI Linear Datasets; UCL (University College London): London, UK, 2012. [Google Scholar]
- Agumya, A.; Hunter, G.J. Responding to the consequences of uncertainty in geographical data. Int. J. Geogr. Inf. Sci. 2002, 16, 405–417. [Google Scholar] [CrossRef]
- Honarparvar, S.; Forouzandeh Jonaghani, R.; Alesheikh, A.A.; Atazadeh, B. Improvement of a location-aware recommender system using volunteered geographic information. Geocarto Int. 2019, 34, 1496–1513. [Google Scholar] [CrossRef]
- Koukoletsos, T.; Haklay, M.; Ellul, C. Assessing data completeness of VGI through an automated matching procedure for linear data. Trans. Gis 2012, 16, 477–498. [Google Scholar] [CrossRef]
- Zhang, H.; Malczewski, J. Quality evaluation of volunteered geographic information: The case of OpenStreetMap. Crowdsourcing Concepts Methodol. Tools Appl. 2019, 1173–1201. [Google Scholar] [CrossRef]
- Devillers, R.; Bédard, Y.; Jeansoulin, R.; Moulin, B. Towards spatial data quality information analysis tools for experts assessing the fitness for use of spatial data. Int. J. Geogr. Inf. Sci. 2007, 21, 261–282. [Google Scholar] [CrossRef]
- ISO, EN. 8402: Quality Management and Quality Assurance—Vocabulary; The International Organization for Standardization: Geneva, Switzerland, 1994. [Google Scholar]
- Haklay, M. How good is volunteered geographical information? A comparative study of OpenStreetMap and Ordnance Survey datasets. Environ. Plan. B Plan. Des. 2010, 37, 682–703. [Google Scholar] [CrossRef]
- Zielstra, D.; Zipf, A. A comparative study of proprietary geodata and volunteered geographic information for Germany. In Proceedings of the 13th AGILE International Conference on Geographic Information Science, Guimarães, Portugal, 11–14 May 2010. [Google Scholar]
- Girres, J.F.; Touya, G. Quality assessment of the French OpenStreetMap dataset. Trans. Gis 2010, 14, 435–459. [Google Scholar] [CrossRef]
- Poser, K.; Dransch, D. Volunteered geographic information for disaster management with application to rapid flood damage estimation. Geomatica 2010, 64, 89–98. [Google Scholar]
- Van Exel, M.; Dias, E.; Fruijtier, S. The impact of crowdsourcing on spatial data quality indicators. In Proceedings of the GIScience 2010 Doctoral Colloquium, Zurich, Switzerland, 14–17 September 2010; pp. 14–17. [Google Scholar]
- Barron, C.; Neis, P.; Zipf, A. A comprehensive framework for intrinsic OpenStreetMap quality analysis. Trans. Gis 2014, 18, 877–895. [Google Scholar] [CrossRef]
- Senaratne, H.; Bröring, A.; Schreck, T. Using reverse viewshed analysis to assess the location correctness of visually generated VGI. Trans. Gis 2013, 17, 369–386. [Google Scholar] [CrossRef]
- Jilani, M.; Corcoran, P.; Bertolotto, M. Automated highway tag assessment of OpenStreetMap road networks. In Proceedings of the 22nd ACM SIGSPATIAL International Conference on Advances in Geographic Information Systems, Dallas, TX, USA, 4–7 November 2014; pp. 449–452. [Google Scholar]
- de Albuquerque, J.P.; Fan, H.; Zipf, A. A conceptual model for quality assessment of VGI for the purpose of flood management. In Proceedings of the 19th AGILE Conference on Geographic Information Science, Helsinki, Finland, 14–17 June 2016; pp. 14–17. [Google Scholar]
- Hung, K.-C.; Kalantari, M.; Rajabifard, A. Methods for assessing the credibility of volunteered geographic information in flood response: A case study in Brisbane, Australia. Appl. Geogr. 2016, 68, 37–47. [Google Scholar] [CrossRef]
- Qiu, T.; Qiao, R.; Wu, D.O. EABS: An event-aware backpressure scheduling scheme for emergency Internet of Things. IEEE Trans. Mob. Comput. 2017, 17, 72–84. [Google Scholar] [CrossRef]
- Stankovic, J.A. Research directions for the internet of things. IEEE Internet Things J. 2014, 1, 3–9. [Google Scholar] [CrossRef]
- Fang, S.; Da Xu, L.; Zhu, Y.; Ahati, J.; Pei, H.; Yan, J.; Liu, Z. An integrated system for regional environmental monitoring and management based on internet of things. IEEE Trans. Ind. Inform. 2014, 10, 1596–1605. [Google Scholar] [CrossRef]
- Fang, S.; Xu, L.; Zhu, Y.; Liu, Y.; Liu, Z.; Pei, H.; Yan, J.; Zhang, H. An integrated information system for snowmelt flood early-warning based on internet of things. Inf. Syst. Front. 2015, 17, 321–335. [Google Scholar] [CrossRef]
- Spalazzi, L.; Taccari, G.; Bernardini, A. An Internet of Things ontology for earthquake emergency evaluation and response. In Proceedings of the 2014 International Conference on Collaboration Technologies and Systems (CTS), Minneapolis, MN, USA, 19–23 May 2014; pp. 528–534. [Google Scholar]
- Zambrano, A.M.; Perez, I.; Palau, C.; Esteve, M. Technologies of internet of things applied to an earthquake early warning system. Future Gener. Comput. Syst. 2017, 75, 206–215. [Google Scholar] [CrossRef]
- Kamaludin, K.H.; Ismail, W. Water quality monitoring with internet of things (IoT). In Proceedings of the 2017 IEEE Conference on Systems, Process and Control (ICSPC), Malacca, Malaysia, 15–17 December 2017; pp. 18–23. [Google Scholar]
- Ojagh, S.; Malek, M.R.; Saeedi, S.; Liang, S. A location-based orientation-aware recommender system using IoT smart devices and Social Networks. Future Gener. Comput. Syst. 2020, 108, 97–118. [Google Scholar] [CrossRef]
- Zavazava, C. ITU work on Internet of Things. In Proceedings of the ICTP Workshop, Geneva, Italy, 26 March 2015. [Google Scholar]
- Manrique, J.A.; Rueda-Rueda, J.S.; Portocarrero, J.M. Contrasting internet of things and wireless sensor network from a conceptual overview. In Proceedings of the 2016 IEEE International Conference on Internet of Things (iThings) and IEEE Green Computing and Communications (GreenCom) and IEEE Cyber, Physical and Social Computing (CPSCom) and IEEE Smart Data (SmartData), Chengdu, China, 15–18 December 2016; pp. 252–257. [Google Scholar]
- Morillo, P.; Orduña, J.M.; Fernández, M.; García-Pereira, I. Comparison of WSN and IoT approaches for a real-time monitoring system of meal distribution trolleys: A case study. Future Gener. Comput. Syst. 2018, 87, 242–250. [Google Scholar] [CrossRef]
- Senaratne, H.; Mobasheri, A.; Ali, A.L.; Capineri, C.; Haklay, M. A review of volunteered geographic information quality assessment methods. Int. J. Geogr. Inf. Sci. 2017, 31, 139–167. [Google Scholar] [CrossRef]
- Bakillah, M.; Liang, S.H.; Zipf, A.; Arsanjani, J.J. Semantic interoperability of sensor data with Volunteered Geographic Information: A unified model. ISPRS Int. J. Geo-Inf. 2013, 2, 766–796. [Google Scholar] [CrossRef]
- Gruenerbl, A.; Bahle, G.; Oehler, S.; Banzer, R.; Haring, C.; Lukowicz, P. Sensors vs. human: Comparing sensor based state monitoring with questionnaire based self-assessment in bipolar disorder patients. In Proceedings of the 2014 ACM International Symposium on Wearable Computers, Seattle, WA, USA, 13–17 September 2014; pp. 133–134. [Google Scholar]
- Gouveia, C.; Fonseca, A. New approaches to environmental monitoring: The use of ICT to explore volunteered geographic information. GeoJournal 2008, 72, 185–197. [Google Scholar] [CrossRef]
- Hast, I. Quality assessment of spatial data: Positional uncertainties of the national shoreline data of Sweden; University of Galve: Galve, Sweden, 2014; Available online: https://www.semanticscholar.org/paper/Quality-Assessment-of-Spatial-Data%3A-Positional-of-Hast/bf40383e9bbd86e58cfd41be3a70fce017da29c0 (accessed on 5 March 2021).
- Vassiliadis, P.; Simitsis, A. Near real time ETL. In New Trends in Data Warehousing and Data Analysis; Springer: Berlin/Heidelberg, Germany, 2009; pp. 1–31. [Google Scholar]
- Bakillah, M.; Liang, S.H.; Zipf, A. Toward coupling sensor data and volunteered geographic information (VGI) with agent-based transport simulation in the context of smart cities. In Proceedings of the First ACM SIGSPATIAL Workshop on Sensor Web Enablement, Redondo Beach, CA, USA, 6 November 2012; pp. 17–23. [Google Scholar]
- Horita, F.E.; de Albuquerque, J.P.; Degrossi, L.C.; Mendiondo, E.M.; Ueyama, J. Development of a spatial decision support system for flood risk management in Brazil that combines volunteered geographic information with wireless sensor networks. Comput. Geosci. 2015, 80, 84–94. [Google Scholar] [CrossRef]
- Fontes, D.; Fonte, C.; Cardoso, A. Integration of VGI and sensor data in a Web GIS-based platform to support emergency response. In Proceedings of the 2017 4th Experiment@ International Conference (exp. At’17), Faro, Portugal, 6–8 June 2017; pp. 214–219. [Google Scholar]
- Liang, S.; Huang, C.-Y.; Khalafbeigi, T. OGC SensorThings API Part 1: Sensing, Version 1.0. Open Geospat. Consort. 2016. [Google Scholar] [CrossRef]
- Cuenca-Jara, J.; Terroso-Saenz, F.; Valdes-Vela, M.; Skarmeta, A.F. Classification of spatio-temporal trajectories from Volunteer Geographic Information through fuzzy rules. Appl. Soft Comput. 2020, 86, 105916. [Google Scholar] [CrossRef]
- Wu, O.; Gao, J.; Hu, W.; Li, B.; Zhu, M. Identifying multi-instance outliers. In Proceedings of the 2010 SIAM International Conference on Data Mining, Columbus, OH, USA, 29 April–1 May 2010; pp. 430–441. [Google Scholar]
- Shcherbakov, M.; Brebels, A.; Shcherbakova, N.; Kamaev, V.; Gerget, O.M.; Devyatykh, D. Outlier detection and classification in sensor data streams for proactive decision support systems. In Proceedings of Journal of Physics: Conference Series; IOP Publishing: Tomsk, Russia, 2017; p. 012143. [Google Scholar]
- Hawkins, D.M. Identification of Outliers; Springer: Berlin/Heidelberg, Germany, 1980; Volume 11. [Google Scholar]
- Buzzi-Ferraris, G.; Manenti, F. Outlier detection in large data sets. Comput. Chem. Eng. 2011, 35, 388–390. [Google Scholar] [CrossRef]
- Rodrigues, L.M.; Montez, C.; Budke, G.; Vasques, F.; Portugal, P. Estimating the lifetime of wireless sensor network nodes through the use of embedded analytical battery models. J. Sens. Actuator Netw. 2017, 6, 8. [Google Scholar] [CrossRef]
- Bernhard, H.-P.; Springer, A.; Berger, A.; Priller, P. Life cycle of wireless sensor nodes in industrial environments. In Proceedings of the 2017 IEEE 13th International Workshop on Factory Communication Systems (WFCS), Trondheim, Norway, 31 May–2 June 2017; pp. 1–9. [Google Scholar]
- Costa, J.J.; Maniruzzaman, M. Detection of Arsenic Contamination in Drinking Water using Color Sensor. In Proceedings of the 2018 International Conference on Advancement in Electrical and Electronic Engineering (ICAEEE), Gazipur, Bangladesh, 22–24 November 2018; pp. 1–4. [Google Scholar]
- Lévy, B.; Liu, Y. L p centroidal voronoi tessellation and its applications. Acm Trans. Graph. 2010, 29, 1–11. [Google Scholar] [CrossRef]
- Smith, R.D.; Maltrud, M.E.; Bryan, F.O.; Hecht, M.W. Numerical simulation of the North Atlantic Ocean at 1/10. J. Phys. Oceanogr. 2000, 30, 1532–1561. [Google Scholar] [CrossRef]
- Cacciagrano, D.; Culmone, R.; Micheletti, M.; Mostarda, L. Energy-efficient clustering for wireless sensor devices in internet of things. In Performability in Internet of Things; Springer: Berlin/Heidelberg, Germany, 2019; pp. 59–80. [Google Scholar]
- Argany, M.; Mostafavi, M.A.; Karimipour, F.; Gagné, C. A GIS based wireless sensor network coverage estimation and optimization: A Voronoi approach. In Transactions on Computational Science XIV; Springer: Berlin/Heidelberg, Germany, 2011; pp. 151–172. [Google Scholar]
- Zhao, W.B.; Zhao, Z.X. Voronoi Diagram Based Retrieval Method for the Internet of Things. In Proceedings of the Advanced Materials Research; Trans Tech Publications Ltd.: Bach, Switzerland, 2012; pp. 3420–3424. [Google Scholar]
- Lovellette, E.; Hexmoor, H. Voronoi diagrams for automated argumentations among Internet of Things. Multiagent Grid Syst. 2016, 12, 303–318. [Google Scholar] [CrossRef]
- Okabe, A. Spatial Tessellations: Concepts and Applications of Voronoi Diagrams, with a Foreword by DG Kendall; Wiley Series in Probability and Statistics; Wiley: Chichester, England, 2000. [Google Scholar]
- Abdolmajidi, E.; Mansourian, A.; Will, J.; Harrie, L. Matching authority and VGI road networks using an extended node-based matching algorithm. Geo-Spat. Inf. Sci. 2015, 18, 65–80. [Google Scholar] [CrossRef]
- Niwattanakul, S.; Singthongchai, J.; Naenudorn, E.; Wanapu, S. Using of Jaccard coefficient for keywords similarity. In Proceedings of the International Multiconference of Engineers and Computer Scientists, Hong Kong, China, 21–23 March 2007; pp. 380–384. [Google Scholar]
- Novack, T.; Peters, R.; Zipf, A. Graph-based strategies for matching points-of-interests from different VGI sources. In Proceedings of the 20th AGILE Conference, Wageningen, The Netherlands, 9–12 May 2017; pp. 9–12. [Google Scholar]
- Chaidee, S. Interactive land-use optimization using laguerre voronoi diagram with dynamic generating point allocation. Int. Arch. Photogramm. Remote Sens. Spat. Inf. Sci. 2017, 42, 1091–1098. [Google Scholar] [CrossRef]
- Schmid, S.; Wattenhofer, R.; Boukerche, A. Modeling Sensor Networks. Algorithms Protoc. Wirel. Sens. Netw. 2008, 62, 77. [Google Scholar]
- Li, M.M.; Peters, C. Reconceptualizing service systems–Introducing service system graphs. In Proceedings of the Thirty Ninth International Conference on Information Systems, San Francisco, CA, USA, 13–16 December 2018. [Google Scholar]
- Hossmann, T.; Spyropoulos, T.; Legendre, F. Putting contacts into context: Mobility modeling beyond inter-contact times. In Proceedings of the Twelfth ACM International Symposium on Mobile Ad Hoc Networking and Computing, Paris, France, 16–19 May 2011; pp. 1–11. [Google Scholar]
- Yao, L.; Sheng, Q.Z.; Ngu, A.H.; Li, X. Things of interest recommendation by leveraging heterogeneous relations in the internet of things. ACM Trans. Internet Technol. 2016, 16, 1–25. [Google Scholar] [CrossRef]
- Jung, J.; Chun, S.; Lee, K.-H. Hypergraph-based overlay network model for the Internet of Things. In Proceedings of the 2015 IEEE 2nd World Forum on Internet of Things (WF-IoT), Milan, Italy, 14–16 December 2015; pp. 104–109. [Google Scholar]
- Zhou, D.; Huang, J.; Schölkopf, B. Learning with hypergraphs: Clustering, classification, and embedding. Adv. Neural Inf. Process. Syst. 2006, 19, 1601–1608. [Google Scholar]
- Agarwal, S.; Branson, K.; Belongie, S. Higher order learning with graphs. In Proceedings of the 23rd International Conference on Machine Learning, Pittsburgh, PA, USA, 25–29 June 2006; pp. 17–24. [Google Scholar]
- Leordeanu, M.; Zanfir, A.; Sminchisescu, C. Semi-supervised learning and optimization for hypergraph matching. In Proceedings of the 2011 International Conference on Computer Vision, Barcelona, Spain, 7 November 2011; pp. 2274–2281. [Google Scholar]
- Honarparvar, S.; Malek, M.R. Updating information on water resources drought using volunteered geographic information. Sci. Res. Q. Geogr. Data 2019, 28, 123–135. [Google Scholar]
- Zhu, X.J. Semi-Supervised Learning LIterature Survey; University of Wisconsin-Madison, Department of Computer Sciences: Madison, WI, USA, 2005. [Google Scholar]
- Varga, A.; Hornig, R. An overview of the OMNeT++ simulation environment. In Proceedings of the 1st International Conference on Simulation Tools and Techniques for Communications, Networks and Systems & Workshops, Marseille, France, 3–7 March 2008; pp. 1–10. [Google Scholar]
- Castro, D.; Jofo, P.; Dos, S.; Alexander, Z. A taxonomy of quality assessment methods for volunteered and crowdsourced geographic information. Trans. Gis 2018, 22, 542–560. [Google Scholar]
- Saeedi, S. Integrating macro and micro scale approaches in the agent-based modeling of residential dynamics. Int. J. Appl. Earth Obs. Geoinf. 2018, 214–229. [Google Scholar] [CrossRef]
- Saeedi, S.; Liang, S.; Graham, D.; Lokuta, M.F.; Mostafavi, M. Overview of the OGC CDB Standard for 3D Synthetic Environment Modeling and Simulation, Computer Science. ISPRS Int. J. Geo Inf. 2017, 6, 306. [Google Scholar] [CrossRef]













| Description | Observation Type | Location | Time | Volunteer | Thing |
|---|---|---|---|---|---|
| The Volunteer and the sensor are in the same location with the same info type at different time | IESL | LESL | 0 | UESL | SESL |
| The Volunteer and the sensor are at the same time with the same info type at a different location | IEST | 0 | TEST | UEST | SEST |
| The Volunteer and the sensor are at the same time in the same location with the same info type | IESLT | LESLT | TESLT | UESLT | SESLT |
| The Volunteer and the sensor are in the same location at a different time and info type | 0 | LEL | 0 | UEL | SET |
| The Volunteer and the sensor are at the same time in a different location and info type | 0 | 0 | TET | UET | SET |
| The Volunteer and the sensor are in the same info type at different location and time | IES | 0 | 0 | UES | SES |
| Volunteer_ID | Data_ID | Time | Date | Longitude | Latitude | Info_Type | Info_Value | |
|---|---|---|---|---|---|---|---|---|
| 1 | Moh2568 | Moh2568201607161045425284830089 | 10:45:42 | 2016-07-16 | 52.848775 | 30.089518 | color | dark |
| 27 | Sep321 | Sep22452201605061445145287830089 | 14:45:14 | 2016-05-06 | 52.878740 | 30.089600 | level | 3 m |
| 3 | Lei2542 | Lei2542201605051052145247830189 | 10:52:14 | 2016-05-05 | 52.478700 | 30.189523 | color | bright |
| Item | Value | |
|---|---|---|
| 1 | Number of sensors | 45 |
| 2 | Percentage of matched data | 78% |
| 3 | Average Positional accuracy | 27 m |
| 4 | Average attribute accuracy | 85% |
| Elevations (m) | Frequency of Errors (20–30 m) for DEM | Distance from Roads (km) | Frequency of Errors (20–30 m) for Distance from Roads |
|---|---|---|---|
| 1400–1500 | 19 | 0–2 | 41 |
| 1500–1600 | 9 | 2–4 | 16 |
| 1600–1700 | 19 | 4–6 | 9 |
| 1700–1800 | 9 | 6–8 | 13 |
| 1800< | 46 | 8< | 21 |
Publisher’s Note: MDPI stays neutral with regard to jurisdictional claims in published maps and institutional affiliations. |
© 2021 by the authors. Licensee MDPI, Basel, Switzerland. This article is an open access article distributed under the terms and conditions of the Creative Commons Attribution (CC BY) license (http://creativecommons.org/licenses/by/4.0/).
Share and Cite
Honarparvar, S.; Malek, M.R.; Saeedi, S.; Liang, S. Towards Development of a Real-Time Point Feature Quality Assessment Method for Volunteered Geographic Information Using the Internet of Things. ISPRS Int. J. Geo-Inf. 2021, 10, 151. https://doi.org/10.3390/ijgi10030151
Honarparvar S, Malek MR, Saeedi S, Liang S. Towards Development of a Real-Time Point Feature Quality Assessment Method for Volunteered Geographic Information Using the Internet of Things. ISPRS International Journal of Geo-Information. 2021; 10(3):151. https://doi.org/10.3390/ijgi10030151
Chicago/Turabian StyleHonarparvar, Sepehr, Mohammad Reza Malek, Sara Saeedi, and Steve Liang. 2021. "Towards Development of a Real-Time Point Feature Quality Assessment Method for Volunteered Geographic Information Using the Internet of Things" ISPRS International Journal of Geo-Information 10, no. 3: 151. https://doi.org/10.3390/ijgi10030151
APA StyleHonarparvar, S., Malek, M. R., Saeedi, S., & Liang, S. (2021). Towards Development of a Real-Time Point Feature Quality Assessment Method for Volunteered Geographic Information Using the Internet of Things. ISPRS International Journal of Geo-Information, 10(3), 151. https://doi.org/10.3390/ijgi10030151

