TIPE2 Induced the Proliferation, Survival, and Migration of Lung Cancer Cells Through Modulation of Akt/mTOR/NF-κB Signaling Cascade
Abstract
1. Introduction
2. Materials and Methods
2.1. Tissue Microarray
2.2. Immunohistochemistry
2.3. The Cancer Genome Atlas (TCGA) Dataset Analysis
2.4. Cell Culture
2.5. CRISPR/Cas9-Mediated Gene Knockout
2.6. Cell Viability Assay
2.7. Colony Formation Assay
2.8. Migration Assay
2.9. Cell Cycle Analysis
2.10. Western Blot
2.11. Statistical Analysis
3. Results
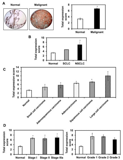
3.1. Tumor Necrosis Factor-α-Induced Protein 8-Like 2 (TIPE2) is Upregulated in Human Lung Cancer
3.2. Genetic Alteration of TIPE2 was Associated with Poor Diseas/Progression-Free Survival (DFS/PFS) of Non-Small Cell Lung Cancer (NSCLC) Patients
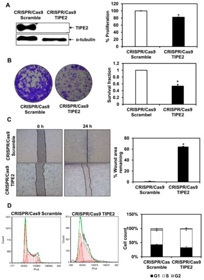
3.3. Knockout of TIPE2 Reduced the Viability and Survival of Lung Cancer Cells
3.4. Knockout of TIPE2 Reduced the Migration of Lung Cancer Cells
3.5. Knockout of TIPE2 Led to the Arrest in the S phase of the Cell Cycle
3.6. Knockout of TIPE2 Modulated Akt/mTOR/NF-κB Signaling Axis
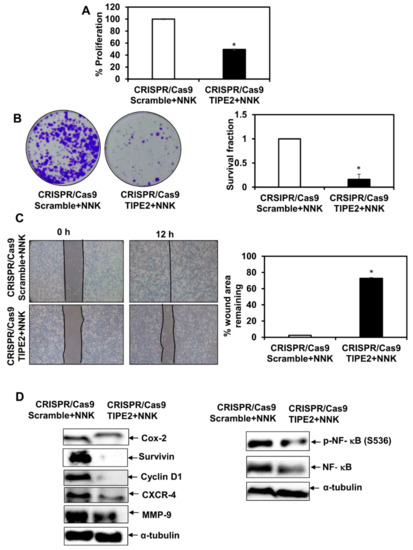
3.7. Effect of Tobacco Components on the Proliferation of TIPE2 Knockout Lung Cancer Cells
3.8. Effect of Tobacco Components on the Clonogenic Potential of TIPE2 Knockout Lung Cancer Cells
3.9. Effect of Tobacco Components on the Migration Potential of TIPE2 Knockout Lung Cancer Cells
3.10. Effect of Tobacco Components on the Modulation of NF-κB and NF-κB-Regulated Gene Products in TIPE2 Knockout Lung Cancer Cells
4. Discussion
5. Conclusions
Supplementary Materials
Author Contributions
Funding
Conflicts of Interest
References
- Larsen, J.E.; Minna, J.D. Molecular biology of lung cancer: Clinical implications. Clin. Chest Med. 2011, 32, 703–740. [Google Scholar] [CrossRef] [PubMed]
- Lemjabbar-Alaoui, H.; Hassan, O.U.; Yang, Y.W.; Buchanan, P. Lung cancer: Biology and treatment options. Biochim. Biophys. Acta 2015, 1856, 189–210. [Google Scholar] [CrossRef] [PubMed]
- Gazdar, A.F.; Brambilla, E. Preneoplasia of lung cancer. Cancer Biomark. 2010, 9, 385–396. [Google Scholar] [CrossRef] [PubMed]
- Lee, J.H.; Kim, C.; Lee, S.G.; Yang, W.M.; Um, J.Y.; Sethi, G.; Ahn, K.S. Ophiopogonin d modulates multiple oncogenic signaling pathways, leading to suppression of proliferation and chemosensitization of human lung cancer cells. Phytomedicine 2018, 40, 165–175. [Google Scholar] [CrossRef]
- Wang, L.; Syn, N.L.; Subhash, V.V.; Any, Y.; Thuya, W.L.; Cheow, E.S.H.; Kong, L.; Yu, F.; Peethala, P.C.; Wong, A.L.; et al. Pan-hdac inhibition by panobinostat mediates chemosensitization to carboplatin in non-small cell lung cancer via attenuation of egfr signaling. Cancer Let. 2018, 417, 152–160. [Google Scholar] [CrossRef]
- Baek, S.H.; Ko, J.H.; Lee, J.H.; Kim, C.; Lee, H.; Nam, D.; Lee, J.; Lee, S.G.; Yang, W.M.; Um, J.Y.; et al. Ginkgolic acid inhibits invasion and migration and tgf-beta-induced emt of lung cancer cells through pi3k/akt/mtor inactivation. J. Cell. Physiol. 2017, 232, 346–354. [Google Scholar] [CrossRef]
- Ong, P.S.; Wang, L.; Chia, D.M.; Seah, J.Y.; Kong, L.R.; Thuya, W.L.; Chinnathambi, A.; Lau, J.Y.; Wong, A.L.; Yong, W.P.; et al. A novel combinatorial strategy using seliciclib((r)) and belinostat((r)) for eradication of non-small cell lung cancer via apoptosis induction and bid activation. Cancer Let. 2016, 381, 49–57. [Google Scholar] [CrossRef]
- Globocan 2018. Global; Cancer observatory. Available online: https://gco.iarc.fr/ (accessed on 10 August 2019).
- Arcaro, A. Targeted therapies for small cell lung cancer: Where do we stand? Crit. Rev. Oncol. Hematol. 2015, 95, 154–164. [Google Scholar] [CrossRef]
- Jemal, A.; Bray, F.; Center, M.M.; Ferlay, J.; Ward, E.; Forman, D. Global cancer statistics. Ca Cancer J. Clin. 2011, 61, 69–90. [Google Scholar] [CrossRef]
- Gitlitz, B.J.; Moon, J.; Glisson, B.S.; Reimers, H.J.; Bury, M.J.; Floyd, J.D.; Schulz, T.K.; Sundaram, P.K.; Ho, C.; Gandara, D.R. Sorafenib in platinum-treated patients with extensive stage small cell lung cancer: A southwest oncology group (swog 0435) phase ii trial. J. Thorac Oncol. 2010, 5, 1835–1840. [Google Scholar] [CrossRef]
- Islami, F.; Torre, L.A.; Jemal, A. Global trends of lung cancer mortality and smoking prevalence. Transl. Lung Cancer Res. 2015, 4, 327–338. [Google Scholar] [PubMed]
- Khan, N.; Mukhtar, H. Dietary agents for prevention and treatment of lung cancer. Cancer Lett. 2015, 359, 155–164. [Google Scholar] [CrossRef] [PubMed]
- Torre, L.A.; Bray, F.; Siegel, R.L.; Ferlay, J.; Lortet-Tieulent, J.; Jemal, A. Global cancer statistics, 2012. CA Cancer J. Clin. 2015, 65, 87–108. [Google Scholar] [CrossRef] [PubMed]
- Malik, P.S.; Raina, V. Lung cancer: Prevalent trends & emerging concepts. Indian J. Med. Res. 2015, 141, 5–7. [Google Scholar] [PubMed]
- Caulo, A.; Mirsadraee, S.; Maggi, F.; Leccisotti, L.; van Beek, E.J.; Bonomo, L. Integrated imaging of non-small cell lung cancer recurrence: Ct and pet-ct findings, possible pitfalls and risk of recurrence criteria. Eur. Radiol. 2012, 22, 588–606. [Google Scholar] [CrossRef] [PubMed]
- Indovina, P.; Marcelli, E.; Maranta, P.; Tarro, G. Lung cancer proteomics: Recent advances in biomarker discovery. Int. J. Proteom. 2011, 2011, 726869. [Google Scholar] [CrossRef]
- Li, T.; Kung, H.J.; Mack, P.C.; Gandara, D.R. Genotyping and genomic profiling of non-small-cell lung cancer: Implications for current and future therapies. J. Clin. Oncol. 2013, 31, 1039–1049. [Google Scholar] [CrossRef]
- Bordoloi, D.; Banik, K.; Shabnam, B.; Padmavathi, G.; Monisha, J.; Arfuso, F.; Dharmarajan, A.; Mao, X.; Lim, L.H.K.; Wang, L.; et al. Tipe family of proteins and its implications in different chronic diseases. Int. J. Mol. Sci. 2018, 19, 2974. [Google Scholar] [CrossRef]
- Zhang, X.; Wang, J.; Fan, C.; Li, H.; Sun, H.; Gong, S.; Chen, Y.H.; Shi, Y. Crystal structure of tipe2 provides insights into immune homeostasis. Nat. Struct. Mol. Biol. 2009, 16, 89–90. [Google Scholar] [CrossRef]
- Zhang, L.; Shi, Y.; Wang, Y.; Zhu, F.; Wang, Q.; Ma, C.; Chen, Y.H.; Zhang, L. The unique expression profile of human tipe2 suggests new functions beyond its role in immune regulation. Mol. Immunol. 2011, 48, 1209–1215. [Google Scholar] [CrossRef]
- Wang, K.; Ren, Y.; Liu, Y.; Zhang, J.; He, J.J. Tumor necrosis factor (tnf)-alpha-induced protein 8-like-2 (tipe2) inhibits proliferation and tumorigenesis in breast cancer cells. Oncol. Res. 2017, 25, 55–63. [Google Scholar] [CrossRef] [PubMed]
- Liu, Z.J.; Liu, H.L.; Zhou, H.C.; Wang, G.C. Tipe2 inhibits hypoxia-induced wnt/beta-catenin pathway activation and emt in glioma cells. Oncol. Res. 2016, 24, 255–261. [Google Scholar] [CrossRef] [PubMed]
- Wu, J.; Zhang, H.; Xu, C.; Xu, H.; Zhou, X.; Xie, Y.; Tao, M. Tipe2 functions as a metastasis suppressor via negatively regulating beta-catenin through activating gsk3beta in gastric cancer. Int. J. Oncol. 2016, 48, 199–206. [Google Scholar] [CrossRef] [PubMed]
- Yin, H.; Huang, X.; Tao, M.; Hu, Q.; Qiu, J.; Chen, W.; Wu, J.; Xie, Y. Adenovirus-mediated tipe2 overexpression inhibits gastric cancer metastasis via reversal of epithelial-mesenchymal transition. Cancer Gene Ther. 2017, 24, 180–188. [Google Scholar] [CrossRef] [PubMed]
- Zhu, Y.; Tao, M.; Wu, J.; Meng, Y.; Xu, C.; Tian, Y.; Zhou, X.; Xiang, J.; Zhang, H.; Xie, Y. Adenovirus-directed expression of tipe2 suppresses gastric cancer growth via induction of apoptosis and inhibition of akt and erk1/2 signaling. Cancer Gene Ther. 2016, 23, 98–106. [Google Scholar] [CrossRef]
- Zhang, Y.H.; Yan, H.Q.; Wang, F.; Wang, Y.Y.; Jiang, Y.N.; Wang, Y.N.; Gao, F.G. Tipe2 inhibits tnf-alpha-induced hepatocellular carcinoma cell metastasis via erk1/2 downregulation and nf-kappab activation. Int. J. Oncol. 2015, 46, 254–264. [Google Scholar] [CrossRef]
- Li, Z.; Guo, C.; Liu, X.; Zhou, C.; Zhu, F.; Wang, X.; Wang, Q.; Shi, Y.; Wang, J.; Zhao, W.; et al. Tipe2 suppresses angiogenesis and non-small cell lung cancer (nsclc) invasiveness via inhibiting rac1 activation and vegf expression. Oncotarget 2016, 7, 62224–62239. [Google Scholar] [CrossRef]
- Lu, Q.; Liu, Z.; Li, Z.; Chen, J.; Liao, Z.; Wu, W.R.; Li, Y.W. Tipe2 overexpression suppresses the proliferation, migration, and invasion in prostate cancer cells by inhibiting pi3k/akt signaling pathway. Oncol. Res. 2016, 24, 305–313. [Google Scholar] [CrossRef]
- Charafe-Jauffret, E.; Tarpin, C.; Bardou, V.J.; Bertucci, F.; Ginestier, C.; Braud, A.C.; Puig, B.; Geneix, J.; Hassoun, J.; Birnbaum, D.; et al. Immunophenotypic analysis of inflammatory breast cancers: Identification of an ‘inflammatory signature’. J. Pathol. 2004, 202, 265–273. [Google Scholar] [CrossRef]
- McDonald, J.W.; Pilgram, T.K. Nuclear expression of p53, p21 and cyclin d1 is increased in bronchioloalveolar carcinoma. Histopathology 1999, 34, 439–446. [Google Scholar] [CrossRef]
- Monisha, J.; Roy, N.K.; Padmavathi, G.; Banik, K.; Bordoloi, D.; Khwairakpam, A.D.; Arfuso, F.; Chinnathambi, A.; Alahmadi, T.A.; Alharbi, S.A.; et al. Ngal is downregulated in oral squamous cell carcinoma and leads to increased survival, proliferation, migration and chemoresistance. Cancers 2018, 10, 228. [Google Scholar] [CrossRef]
- Cerami, E.; Gao, J.; Dogrusoz, U.; Gross, B.E.; Sumer, S.O.; Aksoy, B.A.; Jacobsen, A.; Byrne, C.J.; Heuer, M.L.; Larsson, E.; et al. The cbio cancer genomics portal: An open platform for exploring multidimensional cancer genomics data. Cancer Discov. 2012, 2, 401–404. [Google Scholar] [CrossRef]
- Gao, J.; Aksoy, B.A.; Dogrusoz, U.; Dresdner, G.; Gross, B.; Sumer, S.O.; Sun, Y.; Jacobsen, A.; Sinha, R.; Larsson, E.; et al. Integrative analysis of complex cancer genomics and clinical profiles using the cbioportal. Sci. Signal. 2013, 6, pl1. [Google Scholar] [CrossRef] [PubMed]
- Kurgan, N.; Tsakiridis, E.; Kouvelioti, R.; Moore, J.; Klentrou, P.; Tsiani, E. Inhibition of human lung cancer cell proliferation and survival by post-exercise serum is associated with the inhibition of akt, mtor, p70 s6k, and erk1/2. Cancers 2017, 9, 46. [Google Scholar] [CrossRef] [PubMed]
- Munshi, A.; Hobbs, M.; Meyn, R.E. Clonogenic cell survival assay. Methods Mol Med 2005, 110, 21–28. [Google Scholar] [PubMed]
- Tungsukruthai, S.; Sritularak, B.; Chanvorachote, P. Cycloartobiloxanthone inhibits migration and invasion of lung cancer cells. Anticancer Res. 2017, 37, 6311–6319. [Google Scholar] [PubMed]
- Millar, F.R.; Janes, S.M.; Giangreco, A. Epithelial cell migration as a potential therapeutic target in early lung cancer. Eur. Respir. Rev. 2017, 26. [Google Scholar] [CrossRef]
- Luanpitpong, S.; Talbott, S.J.; Rojanasakul, Y.; Nimmannit, U.; Pongrakhananon, V.; Wang, L.; Chanvorachote, P. Regulation of lung cancer cell migration and invasion by reactive oxygen species and caveolin-1. J. Biol. Chem. 2010, 285, 38832–38840. [Google Scholar] [CrossRef]
- Zhu, Q.; Hu, J.; Meng, H.; Shen, Y.; Zhou, J.; Zhu, Z. S-phase cell cycle arrest, apoptosis, and molecular mechanisms of aplasia ras homolog member I-induced human ovarian cancer SKOV3 cell lines. Int. J. Gynecol. Cancer 2014, 24, 629–634. [Google Scholar] [CrossRef]
- Zhu, H.; Zhang, L.; Wu, S.; Teraishi, F.; Davis, J.J.; Jacob, D.; Fang, B. Induction of S-phase arrest and p21 overexpression by a small molecule 2[[3-(2,3-dichlorophenoxy)propyl] amino]ethanol in correlation with activation of ERK. Oncogene 2004, 23, 4984–4992. [Google Scholar] [CrossRef]
- Li, J.; Mansmann, U.R. A molecular signaling map and its application. Cell. Signal. 2014, 26, 2834–2842. [Google Scholar] [CrossRef]
- Erkanli, S.; Bolat, F.; Kayaselcuk, F.; Demirhan, B.; Kuscu, E. Cox-2 and survivin are overexpressed and positively correlated in endometrial carcinoma. Gynecol. Oncol. 2007, 104, 320–325. [Google Scholar] [CrossRef]
- Perfettini, J.L.; Reed, J.C.; Israel, N.; Martinou, J.C.; Dautry-Varsat, A.; Ojcius, D.M. Role of bcl-2 family members in caspase-independent apoptosis during chlamydia infection. Infect. Immun. 2002, 70, 55–61. [Google Scholar] [CrossRef]
- Inoue, K.; Fry, E.A. Aberrant expression of cyclin d1 in cancer. Signal. Transduct. Insights 2015, 4, 1–13. [Google Scholar] [CrossRef]
- Miller, D.M.; Thomas, S.D.; Islam, A.; Muench, D.; Sedoris, K. C-myc and cancer metabolism. Clin. Cancer Res. J. Am. Assoc. Cancer Res. 2012, 18, 5546–5553. [Google Scholar] [CrossRef]
- Mortezavi, A.; Salemi, S.; Rupp, N.J.; Ruschoff, J.H.; Hermanns, T.; Poyet, C.; Randazzo, M.; Simon, H.U.; Moch, H.; Sulser, T.; et al. Negative lc3b immunoreactivity in cancer cells is an independent prognostic predictor of prostate cancer specific death. Oncotarget 2017, 8, 31765–31774. [Google Scholar] [CrossRef]
- Hao, L.; Zhang, C.; Qiu, Y.; Wang, L.; Luo, Y.; Jin, M.; Zhang, Y.; Guo, T.B.; Matsushima, K.; Zhang, Y. Recombination of cxcr4, vegf, and mmp-9 predicting lymph node metastasis in human breast cancer. Cancer Lett. 2007, 253, 34–42. [Google Scholar] [CrossRef]
- Kim, E.M.; Jung, C.H.; Kim, J.; Hwang, S.G.; Park, J.K.; Um, H.D. The p53/p21 complex regulates cancer cell invasion and apoptosis by targeting bcl-2 family proteins. Cancer Res. 2017, 77, 3092–3100. [Google Scholar] [CrossRef]
- Mohan, C.D.; Srinivasa, V.; Rangappa, S.; Mervin, L.; Mohan, S.; Paricharak, S.; Baday, S.; Li, F.; Shanmugam, M.K.; Chinnathambi, A.; et al. Trisubstituted-imidazoles induce apoptosis in human breast cancer cells by targeting the oncogenic pi3k/akt/mtor signaling pathway. PLoS ONE 2016, 11, e0153155. [Google Scholar] [CrossRef]
- Singh, S.S.; Yap, W.N.; Arfuso, F.; Kar, S.; Wang, C.; Cai, W.; Dharmarajan, A.M.; Sethi, G.; Kumar, A.P. Targeting the pi3k/akt signaling pathway in gastric carcinoma: A reality for personalized medicine? World J. Gastroenterol. 2015, 21, 12261–12273. [Google Scholar] [CrossRef]
- Siveen, K.S.; Ahn, K.S.; Ong, T.H.; Shanmugam, M.K.; Li, F.; Yap, W.N.; Kumar, A.P.; Fong, C.W.; Tergaonkar, V.; Hui, K.M.; et al. Y-tocotrienol inhibits angiogenesis-dependent growth of human hepatocellular carcinoma through abrogation of akt/mtor pathway in an orthotopic mouse model. Oncotarget 2014, 5, 1897–1911. [Google Scholar] [CrossRef]
- Cheng, H.; Shcherba, M.; Pendurti, G.; Liang, Y.; Piperdi, B.; Perez-Soler, R. Targeting the pi3k/akt/mtor pathway: Potential for lung cancer treatment. Lung Cancer Manag. 2014, 3, 67–75. [Google Scholar] [CrossRef]
- Roy, N.K.; Monisha, J.; Padmavathi, G.; Lalhruaitluanga, H.; Kumar, N.S.; Singh, A.K.; Bordoloi, D.; Baruah, M.N.; Ahmed, G.N.; Longkumar, I.; et al. Isoform-Specific Role of Akt in Oral Squamous Cell Carcinoma. Biomolecules 2019, 9, 253. [Google Scholar] [CrossRef]
- Sarris, E.G.; Saif, M.W.; Syrigos, K.N. The biological role of pi3k pathway in lung cancer. Pharmaceuticals 2012, 5, 1236–1264. [Google Scholar] [CrossRef]
- Han, S.S.; Yun, H.; Son, D.J.; Tompkins, V.S.; Peng, L.; Chung, S.T.; Kim, J.S.; Park, E.S.; Janz, S. Nf-kappab/stat3/pi3k signaling crosstalk in imyc e mu b lymphoma. Mol. Cancer 2010, 9, 97. [Google Scholar] [CrossRef]
- Dan, H.C.; Cooper, M.J.; Cogswell, P.C.; Duncan, J.A.; Ting, J.P.; Baldwin, A.S. Akt-dependent regulation of nf-{kappa}b is controlled by mtor and raptor in association with ikk. Genes Dev. 2008, 22, 1490–1500. [Google Scholar] [CrossRef]
- Bunn, P.A., Jr. Molecular biology and early diagnosis in lung cancer. Lung Cancer 2002, 38, S5–S8. [Google Scholar] [CrossRef]
- Padmavathi, G.; Banik, K.; Monisha, J.; Bordoloi, D.; Shabnam, B.; Arfuso, F.; Sethi, G.; Fan, L.; Kunnumakkara, A.B. Novel tumor necrosis factor-alpha induced protein eight (tnfaip8/tipe) family: Functions and downstream targets involved in cancer progression. Cancer Lett. 2018, 432, 260–271. [Google Scholar] [CrossRef]
- Li, Y.; Li, X.; Liu, G.; Sun, R.; Wang, L.; Wang, J.; Wang, H. Downregulated TIPE2 is associated with poor prognosis and promotes cell proliferation in non-small cell lung cancer. Biochem. Biophys. Res. Commun. 2015, 457, 43–49. [Google Scholar] [CrossRef]
- Liu, Q.Q.; Zhang, F.F.; Wang, F.; Qiu, J.H.; Luo, C.H.; Zhu, G.Y.; Liu, Y.F. TIPE2 inhibits lung cancer growth attributing to promotion of apoptosis by regulating some apoptotic molecules expression. PLoS ONE 2015, 10, e0126176. [Google Scholar] [CrossRef]
- Hao, C.; Zhang, N.; Geng, M.; Ren, Q.; Li, Y.; Wang, Y.; Chen, Y.H.; Liu, S. Clinical significance of tipe2 protein upregulation in non-hodgkin’s lymphoma. J. Histochem. Cytochem. 2016, 64, 556–564. [Google Scholar] [CrossRef]
- Zhang, Z.; Liu, L.; Liu, C.; Cao, S.; Zhu, Y.; Mei, Q. TIPE2 suppresses the tumorigenesis, growth and metastasis of breast cancer via inhibition of the AKT and p38 signaling pathways. Oncol. Rep. 2016, 36, 3311–3316. [Google Scholar] [CrossRef]
- Zhang, Z.; Liu, L.; Cao, S.; Zhu, Y.; Mei, Q. Gene delivery of TIPE2 inhibits breast cancer development and metastasis via CD8(+) T and NK cell-mediated antitumor responses. Mol. Immunol. 2017, 85, 230–237. [Google Scholar] [CrossRef]
- Chen, K.C.; Yang, T.Y.; Wu, C.C.; Cheng, C.C.; Hsu, S.L.; Hung, H.W.; Chen, J.W.; Chang, G.C. Pemetrexed induces S-phase arrest and apoptosis via a deregulated activation of Akt signaling pathway. PLoS ONE 2014, 9, e97888. [Google Scholar] [CrossRef]
- West, K.A.; Linnoila, I.R.; Belinsky, S.A.; Harris, C.C.; Dennis, P.A. Tobacco carcinogen-induced cellular transformation increases activation of the phosphatidylinositol 3′-kinase/akt pathway in vitro and in vivo. Cancer Res. 2004, 64, 446–451. [Google Scholar] [CrossRef]
- Xue, J.; Yang, S.; Seng, S. Mechanisms of cancer induction by tobacco-specific nnk and nnn. Cancers 2014, 6, 1138–1156. [Google Scholar] [CrossRef]
- Dasgupta, P.; Rastogi, S.; Pillai, S.; Ordonez-Ercan, D.; Morris, M.; Haura, E.; Chellappan, S. Nicotine induces cell proliferation by beta-arrestin-mediated activation of src and rb-raf-1 pathways. J. Clin. Investig. 2006, 116, 2208–2217. [Google Scholar] [CrossRef]
- Wang, Y.; Zhai, W.; Wang, H.; Xia, X.; Zhang, C. Benzo(a)pyrene promotes a549 cell migration and invasion through up-regulating twist. Arch. Toxicol. 2015, 89, 451–458. [Google Scholar] [CrossRef]
- Raja, R.; Sahasrabuddhe, N.A.; Radhakrishnan, A.; Syed, N.; Solanki, H.S.; Puttamallesh, V.N.; Balaji, S.A.; Nanjappa, V.; Datta, K.K.; Babu, N.; et al. Chronic exposure to cigarette smoke leads to activation of p21 (rac1)-activated kinase 6 (pak6) in non-small cell lung cancer cells. Oncotarget 2016, 7, 61229–61245. [Google Scholar] [CrossRef]
- Dasgupta, P.; Rizwani, W.; Pillai, S.; Kinkade, R.; Kovacs, M.; Rastogi, S.; Banerjee, S.; Carless, M.; Kim, E.; Coppola, D.; et al. Nicotine induces cell proliferation, invasion and epithelial-mesenchymal transition in a variety of human cancer cell lines. Int. J. Cancer 2009, 124, 36–45. [Google Scholar] [CrossRef]
- Wang, G.Z.; Cheng, X.; Li, X.C.; Liu, Y.Q.; Wang, X.Q.; Shi, X.; Wang, Z.Y.; Guo, Y.Q.; Wen, Z.S.; Huang, Y.C.; et al. Tobacco smoke induces production of chemokine ccl20 to promote lung cancer. Cancer Lett. 2015, 363, 60–70. [Google Scholar] [CrossRef]
- Cai, Z.; Tchou-Wong, K.M.; Rom, W.N. Nf-kappab in lung tumorigenesis. Cancers 2011, 3, 4258–4268. [Google Scholar] [CrossRef]
- Ningegowda, R.; Shivananju, N.S.; Rajendran, P.; Basappa; Rangappa, K.S.; Chinnathambi, A.; Li, F.; Achar, R.R.; Shanmugam, M.K.; Bist, P.; et al. A novel 4,6-disubstituted-1,2,4-triazolo-1,3,4-thiadiazole derivative inhibits tumor cell invasion and potentiates the apoptotic effect of tnfalpha by abrogating nf-kappab activation cascade. Apoptosis 2017, 22, 145–157. [Google Scholar] [CrossRef]
- Manu, K.A.; Shanmugam, M.K.; Ramachandran, L.; Li, F.; Siveen, K.S.; Chinnathambi, A.; Zayed, M.E.; Alharbi, S.A.; Arfuso, F.; Kumar, A.P.; et al. Isorhamnetin augments the anti-tumor effect of capecitabine through the negative regulation of nf-kappab signaling cascade in gastric cancer. Cancer Lett. 2015, 363, 28–36. [Google Scholar] [CrossRef]
- Li, F.; Zhang, J.; Arfuso, F.; Chinnathambi, A.; Zayed, M.E.; Alharbi, S.A.; Kumar, A.P.; Ahn, K.S.; Sethi, G. Nf-kappab in cancer therapy. Arch. Toxicol. 2015, 89, 711–731. [Google Scholar] [CrossRef]
- Neelgundmath, M.; Dinesh, K.R.; Mohan, C.D.; Li, F.; Dai, X.; Siveen, K.S.; Paricharak, S.; Mason, D.J.; Fuchs, J.E.; Sethi, G.; et al. Novel synthetic coumarins that targets nf-kappab in hepatocellular carcinoma. Bioorganic Med. Chem. Lett. 2015, 25, 893–897. [Google Scholar] [CrossRef]
- Shin, E.M.; Hay, H.S.; Lee, M.H.; Goh, J.N.; Tan, T.Z.; Sen, Y.P.; Lim, S.W.; Yousef, E.M.; Ong, H.T.; Thike, A.A.; et al. Dead-box helicase dp103 defines metastatic potential of human breast cancers. J. Clin. Investig. 2014, 124, 3807–3824. [Google Scholar] [CrossRef]
- Siveen, K.S.; Mustafa, N.; Li, F.; Kannaiyan, R.; Ahn, K.S.; Kumar, A.P.; Chng, W.J.; Sethi, G. Thymoquinone overcomes chemoresistance and enhances the anticancer effects of bortezomib through abrogation of nf-kappab regulated gene products in multiple myeloma xenograft mouse model. Oncotarget 2014, 5, 634–648. [Google Scholar] [CrossRef]
- Manu, K.A.; Shanmugam, M.K.; Li, F.; Chen, L.; Siveen, K.S.; Ahn, K.S.; Kumar, A.P.; Sethi, G. Simvastatin sensitizes human gastric cancer xenograft in nude mice to capecitabine by suppressing nuclear factor-kappa b-regulated gene products. J. Mol. Med. (Berl. Ger.) 2014, 92, 267–276. [Google Scholar] [CrossRef]
- Li, F.; Shanmugam, M.K.; Chen, L.; Chatterjee, S.; Basha, J.; Kumar, A.P.; Kundu, T.K.; Sethi, G. Garcinol, a polyisoprenylated benzophenone modulates multiple proinflammatory signaling cascades leading to the suppression of growth and survival of head and neck carcinoma. Cancer Prev. Res. (Phila. Pa.) 2013, 6, 843–854. [Google Scholar] [CrossRef]
- Liu, L.; Ahn, K.S.; Shanmugam, M.K.; Wang, H.; Shen, H.; Arfuso, F.; Chinnathambi, A.; Alharbi, S.A.; Chang, Y.; Sethi, G.; et al. Oleuropein induces apoptosis via abrogating nf-kappab activation cascade in estrogen receptor-negative breast cancer cells. J. Cell. Biochem. 2019, 120, 4504–4513. [Google Scholar] [CrossRef]
- Shanmugam, M.K.; Ahn, K.S.; Hsu, A.; Woo, C.C.; Yuan, Y.; Tan, K.H.B.; Chinnathambi, A.; Alahmadi, T.A.; Alharbi, S.A.; Koh, A.P.F.; et al. Thymoquinone inhibits bone metastasis of breast cancer cells through abrogation of the cxcr4 signaling axis. Front. Pharmacol. 2018, 9, 1294. [Google Scholar] [CrossRef]
- Alvira, C.M. Nuclear factor-kappa-b signaling in lung development and disease: One pathway, numerous functions. Birth Defects Research. Part. Aclinical Mol. Teratol. 2014, 100, 202–216. [Google Scholar] [CrossRef]
- Chen, W.; Li, Z.; Bai, L.; Lin, Y. Nf-kappab in lung cancer, a carcinogenesis mediator and a prevention and therapy target. Front. Biosci. (Landmark Ed.) 2011, 16, 1172–1185. [Google Scholar] [CrossRef]









© 2019 by the authors. Licensee MDPI, Basel, Switzerland. This article is an open access article distributed under the terms and conditions of the Creative Commons Attribution (CC BY) license (http://creativecommons.org/licenses/by/4.0/).
Share and Cite
Bordoloi, D.; Banik, K.; Padmavathi, G.; Vikkurthi, R.; Harsha, C.; Roy, N.K.; Singh, A.K.; Monisha, J.; Wang, H.; Kumar, A.P.; et al. TIPE2 Induced the Proliferation, Survival, and Migration of Lung Cancer Cells Through Modulation of Akt/mTOR/NF-κB Signaling Cascade. Biomolecules 2019, 9, 836. https://doi.org/10.3390/biom9120836
Bordoloi D, Banik K, Padmavathi G, Vikkurthi R, Harsha C, Roy NK, Singh AK, Monisha J, Wang H, Kumar AP, et al. TIPE2 Induced the Proliferation, Survival, and Migration of Lung Cancer Cells Through Modulation of Akt/mTOR/NF-κB Signaling Cascade. Biomolecules. 2019; 9(12):836. https://doi.org/10.3390/biom9120836
Chicago/Turabian StyleBordoloi, Devivasha, Kishore Banik, Ganesan Padmavathi, Rajesh Vikkurthi, Choudhary Harsha, Nand Kishor Roy, Anuj Kumar Singh, Javadi Monisha, Hong Wang, Alan Prem Kumar, and et al. 2019. "TIPE2 Induced the Proliferation, Survival, and Migration of Lung Cancer Cells Through Modulation of Akt/mTOR/NF-κB Signaling Cascade" Biomolecules 9, no. 12: 836. https://doi.org/10.3390/biom9120836
APA StyleBordoloi, D., Banik, K., Padmavathi, G., Vikkurthi, R., Harsha, C., Roy, N. K., Singh, A. K., Monisha, J., Wang, H., Kumar, A. P., & Kunnumakkara, A. B. (2019). TIPE2 Induced the Proliferation, Survival, and Migration of Lung Cancer Cells Through Modulation of Akt/mTOR/NF-κB Signaling Cascade. Biomolecules, 9(12), 836. https://doi.org/10.3390/biom9120836

