Gintonin Binds to Reduced LPA4 Receptor Subtype in Human Cortical Neurons in Alzheimer’s Disease Brains
Abstract
1. Introduction
2. Materials and Methods
2.1. Materials
2.2. Human Brain Tissues from Healthy Participants and Patients with AD
2.3. Immunofluorescence Assay
2.4. Co-Localization Analysis
2.5. Western Blotting
2.6. Statistical Analysis
3. Results
3.1. Gintonin-Binding Sites Are Co-Localized with NeuN, a Neuronal Marker Protein
3.2. Gintonin Binds to Neurons Expressing the LPA4 Receptor Subtype
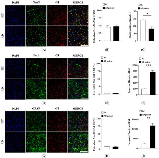
3.3. Comparison of LPA4 Receptor Subtype Expression in Neurons, Astrocytes, and Microglia Between HCs and Patients with AD
4. Discussion
Supplementary Materials
Author Contributions
Funding
Institutional Review Board Statement
Informed Consent Statement
Data Availability Statement
Conflicts of Interest
References
- Hajjo, R.; Sabbah, D.A.; Abusara, O.H.; Al Bawab, A.Q. A review of the recent advances in Alzheimer’s disease research and the utilization of network biology approaches for prioritizing diagnostics and therapeutics. Diagnostics 2022, 12, 2975. [Google Scholar] [CrossRef]
- Goedert, M.; Sisodia, S.S.; Price, D.L. Neurofibrillary tangles and beta-amyloid deposits in Alzheimer’s disease. Curr. Opin. Neurobiol. 1991, 1, 441–447. [Google Scholar] [CrossRef] [PubMed]
- Ashrafian, H.; Zadeh, E.H.; Khan, R.H. Review on Alzheimer’s disease: Inhibition of amyloid beta and tau tangle formation. Int. J. Biol. Macromol. 2021, 167, 382–394. [Google Scholar] [CrossRef] [PubMed]
- Braskie, M.N.; Thompson, P.M. Understanding cognitive deficits in Alzheimer’s disease based on neuroimaging findings. Trends Cogn. Sci. 2013, 17, 510–516. [Google Scholar] [CrossRef] [PubMed]
- Se Thoe, E.; Fauzi, A.; Tang, Y.Q.; Chamyuang, S.; Chia, A.Y.Y. A review on advances of treatment modalities for Alzheimer’s disease. Life Sci. 2021, 276, 119129. [Google Scholar] [CrossRef]
- Fang, Y.; Tang, M.; Wei, H.; Feng, Z.; Yu, N. Global ginseng trade networks: Structural characteristics and influencing factors. Front. Pharmacol. 2023, 14, 1119183. [Google Scholar] [CrossRef] [PubMed]
- Shin, M.S.; Lee, Y.; Cho, I.H.; Yang, H.J. Brain plasticity and ginseng. J. Ginseng Res. 2024, 48, 286–297. [Google Scholar] [CrossRef] [PubMed]
- Lee, R.; Kim, J.H.; Kim, W.W.; Hwang, S.H.; Choi, S.H.; Kim, J.H.; Cho, I.H.; Kim, M.; Nah, S.Y. Emerging evidence that ginseng components improve cognition in subjective memory impairment, mild cognitive impairment, and early Alzheimer’s disease dementia. J Ginseng Res. 2024, 48, 245–252. [Google Scholar] [CrossRef]
- Hwang, S.H.; Shin, T.-J.; Choi, S.-H.; Cho, H.-J.; Lee, B.-H.; Pyo, M.K.; Lee, J.-H.; Kang, J.; Kim, H.-J.; Park, C.-W.; et al. Gintonin, newly identified compounds from ginseng, is novel lysophosphatidic acids-protein complexes and activates G protein-coupled lysophosphatidic acid receptors with high affinity. Mol. Cells 2012, 33, 151–162. [Google Scholar] [CrossRef]
- Birgbauer, E. Lysophospholipid receptors in neurodegeneration and neuroprotection. Explor. Neuroprotective Ther. 2024, 4, 349–365. [Google Scholar] [CrossRef]
- Kim, H.-J.; Shin, E.-J.; Lee, B.-H.; Choi, S.-H.; Jung, S.-W.; Cho, I.-H.; Hwang, S.-H.; Kim, J.Y.; Han, J.-S.; Chung, C.; et al. Oral administration of gintonin attenuates cholinergic impairments by scopolamine, amyloid-β protein, and mouse model of Alzheimer’s disease. Mol. Cells 2015, 38, 796–805. [Google Scholar] [CrossRef] [PubMed]
- Lee, B.-H.; Kim, J.; Lee, R.M.; Choi, S.-H.; Kim, H.-J.; Hwang, S.-H.; Lee, M.K.; Bae, C.-S.; Kim, H.-C.; Rhim, H.; et al. Gintonin enhances performance of mice in rotarod test: Involvement of lysophosphatidic acid receptors and catecholamine release. Neurosci. Lett. 2016, 612, 256–260. [Google Scholar] [CrossRef] [PubMed]
- Park, H.; Kim, S.; Rhee, J.; Kim, H.-J.; Han, J.-S.; Nah, S.-Y.; Chung, C. Synaptic enhancement induced by gintonin via lysophosphatidic acid receptor activation in central synapses. J. Neurophysiol. 2015, 113, 1493–1500. [Google Scholar] [CrossRef] [PubMed]
- Kim, S.; Kim, M.-S.; Park, K.; Kim, H.-J.; Jung, S.-W.; Nah, S.-Y.; Han, J.-S.; Chung, C. Hippocampus-dependent cognitive enhancement induced by systemic gintonin administration. J. Ginseng Res. 2016, 40, 55–61. [Google Scholar] [CrossRef]
- Hwang, S.H.; Shin, E.-J.; Shin, T.-J.; Lee, B.-H.; Choi, S.-H.; Kang, J.; Kim, H.-J.; Kwon, S.-H.; Jang, C.-G.; Lee, J.-H.; et al. Gintonin, a ginseng-derived lysophosphatidic acid receptor ligand, attenuates Alzheimer’s disease-related neuropathies: Involvement of non-amyloidogenic processing. J. Alzheimers Dis. 2012, 31, 207–223. [Google Scholar] [CrossRef] [PubMed]
- Kim, D.-G.; Jang, M.; Choi, S.-H.; Kim, H.-J.; Jhun, H.; Kim, H.-C.; Rhim, H.; Cho, I.-H.; Nah, S.-Y. Gintonin, a ginseng-derived exogenous lysophosphatidic acid receptor ligand, enhances blood-brain barrier permeability and brain delivery. Int. J. Biol. Macromol. 2018, 114, 1325–1337. [Google Scholar] [CrossRef] [PubMed]
- Masago, K.; Kihara, Y.; Yanagida, K.; Hamano, F.; Nakagawa, S.; Niwa, M.; Shimizu, T. Lysophosphatidic acid receptor, LPA6, regulates endothelial blood-brain barrier function: Implication for hepatic encephalopathy. Biochem. Biophys. Res. Commun. 2018, 501, 1048–1054. [Google Scholar] [CrossRef] [PubMed]
- Moon, J.; Choi, S.-H.D.; Shim, J.-Y.B.; Park, H.-J.B.; Oh, M.-J.B.; Kim, M.; Nah, S.-Y.D. Gintonin administration is safe and potentially beneficial in cognitively impaired elderly. Alzheimer Dis. Assoc. Disord. 2018, 32, 85–87. [Google Scholar] [CrossRef]
- Lee, W.-J.; Shin, Y.-W.; Chang, H.; Shin, H.-R.; Kim, W.-W.; Jung, S.-W.; Choi, S.-H.; Kim, M.; Nah, S.-Y. Cognitive improvement effect of gintonin might be associated with blood-brain barrier permeability enhancement: Dynamic contrast-enhanced MRI pilot study. Transl. Clin. Pharmacol. 2021, 29, 21–32. [Google Scholar] [CrossRef] [PubMed]
- Lee, R.; Lee, H.S.; Kim, W.W.; Kim, M.; Nah, S.Y. Cognitive function improvement effects of gintonin-enriched fraction in subjective memory impairment: An assessor- and participant-blinded placebo-controlled study. J. Ginseng Res. 2023, 47, 735–742. [Google Scholar] [CrossRef] [PubMed]
- Pyo, M.-K.; Choi, S.-H.; Hwang, S.-H.; Shin, T.-J.; Lee, B.-H.; Lee, S.-M.; Lim, Y.-H.; Kim, D.-H.; Nah, S.-Y. Novel glycolipoproteins from ginseng. J. Ginseng Res. 2011, 35, 92–103. [Google Scholar] [CrossRef]
- Lim, C.K.; Singh, A.; Heo, J.; Kim, D.; Lee, K.E.; Jeon, H.; Koh, J.; Kwon, I.C.; Kim, S. Gadolinium-coordinated elastic nanogels for in vivo tumor targeting and imaging. Biomaterials 2013, 34, 6846–6852. [Google Scholar] [CrossRef] [PubMed]
- Kihara, Y.; Mizuno, H.; Chun, J. Lysophospholipid receptors in drug discovery. Exp. Cell Res. 2015, 333, 171–177. [Google Scholar] [CrossRef]
- Frugier, T.; Crombie, D.; Conquest, A.; Tjhong, F.; Taylor, C.; Kulkarni, T.; McLean, C.; Pébay, A. Modulation of LPA receptor expression in the human brain following neurotrauma. Cell Mol. Neurobiol. 2011, 31, 569–577. [Google Scholar] [CrossRef] [PubMed]
- Pereira-Castelo, G.; de Tena, I.B.; Martínez-Gardeazabal, J.; Moreno-Rodríguez, M.; Román, E.G.d.S.; Manuel, I.; Rodríguez-Puertas, R. Neurolipid systems: A new target for the treatment of dementia. Basic. Clin. Pharmacol. Toxicol. 2024, 135, 225–236. [Google Scholar] [CrossRef] [PubMed]
- Li, X.; Feng, X.; Sun, X.; Hou, N.; Han, F.; Liu, Y. Global, regional, and national burden of Alzheimer’s disease and other dementias, 1990–2019. Front. Aging Neurosci. 2022, 14, 937486. [Google Scholar] [CrossRef]
- Lloret, A.; Badia, M.-C.; Giraldo, E.; Ermak, G.; Alonso, M.-D.; Pallardó, F.V.; Davies, K.J.; Viña, J. Amyloid-β toxicity and tau hyperphosphorylation are linked via RCAN1 in Alzheimer’s disease. J. Alzheimers Dis. 2011, 27, 701–709. [Google Scholar] [CrossRef] [PubMed]
- Chen, Z.R.; Huang, J.B.; Yang, S.L.; Hong, F.F. Role of cholinergic signaling in Alzheimer’s disease. Molecules 2022, 27, 1816. [Google Scholar] [CrossRef] [PubMed]
- Yung, Y.C.; Stoddard, N.C.; Chun, J. LPA receptor signaling: Pharmacology, physiology, and pathophysiology. J. Lipid Res. 2014, 55, 1192–1214. [Google Scholar] [CrossRef]
- Yung, Y.C.; Stoddard, N.C.; Mirendil, H.; Chun, J. Lysophosphatidic Acid signaling in the nervous system. Neuron 2015, 85, 669–682. [Google Scholar] [CrossRef] [PubMed]
- Yanagida, K.; Kurikawa, Y.; Shimizu, T.; Ishii, S. Current progress in non-Edg family LPA receptor research. Biochim. Biophys. Acta 2013, 1831, 33–41. [Google Scholar] [CrossRef]
- Lee, R.; Lee, B.-H.; Choi, S.-H.; Cho, Y.-J.; Cho, H.-S.; Kim, H.-C.; Rhim, H.; Cho, I.-H.; Rhee, M.H.; Nah, S.-Y. Effects of Gintonin-enriched fraction on the gene expression of six lysophosphatidic receptor subtypes. J. Ginseng Res. 2021, 45, 583–590. [Google Scholar] [CrossRef]
- Choi, S.-H.; Lee, R.M.; Cho, H.-S.; Hwang, S.H.; Hwang, H.-I.; Rhim, H.; Kim, H.-C.; Kim, D.-G.; Cho, I.-H.; Nah, S.-Y. Visualization of the binding between gintonin, a Panax ginseng-derived LPA receptor ligand, and the LPA receptor subtypes and transactivation of the EGF receptor. J. Ginseng Res. 2022, 46, 348–356. [Google Scholar] [CrossRef]
- Suckau, O.; Gross, I.; Schrötter, S.; Yang, F.; Luo, J.; Wree, A.; Chun, J.; Baska, D.; Baumgart, J.; Kano, K.; et al. LPA1, LPA2, LPA4, and LPA6 receptor expression during mouse brain development. Dev. Dyn. 2019, 248, 375–395. [Google Scholar] [CrossRef]
- Lee, Z.; Cheng, C.-T.; Zhang, H.; Subler, M.A.; Wu, J.; Mukherjee, A.; Windle, J.J.; Chen, C.-K.; Fang, X. Role of LPA4/p2y9/GPR23 in negative regulation of cell motility. Mol. Biol. Cell 2008, 19, 5435–5445. [Google Scholar] [CrossRef]
- Sumida, H.; Noguchi, K.; Kihara, Y.; Abe, M.; Yanagida, K.; Hamano, F.; Sato, S.; Tamaki, K.; Morishita, Y.; Kano, M.R.; et al. LPA4 regulates blood and lymphatic vessel formation during mouse embryogenesis. Blood 2010, 116, 5060–5070. [Google Scholar] [CrossRef]
- Igarashi, H.; Akahoshi, N.; Ohto-Nakanishi, T.; Yasuda, D.; Ishii, S. The lysophosphatidic acid receptor LPA4 regulates hematopoiesis-supporting activity of bone marrow stromal cells. Sci. Rep. 2015, 5, 11410. [Google Scholar] [CrossRef]
- Yang, L.; Kraemer, M.; Fang, X.F.; Angel, P.M.; Drake, R.R.; Morris, A.J.; Smyth, S.S. LPA receptor 4 deficiency attenuates experimental atherosclerosis. J. Lipid Res. 2019, 60, 972–980. [Google Scholar] [CrossRef]
- Jang, M.; Choi, S.-H.; Choi, J.H.; Oh, J.; Lee, R.M.; Lee, N.-E.; Cho, Y.-J.; Rhim, H.; Kim, H.-C.; Cho, I.-H.; et al. Ginseng gintonin attenuates the disruptions of brain microvascular permeability and microvascular endothelium junctional proteins in an APPswe/PSEN-1 double-transgenic mouse model of Alzheimer’s disease. Exp. Ther. Med. 2021, 21, 310. [Google Scholar] [CrossRef]





Disclaimer/Publisher’s Note: The statements, opinions and data contained in all publications are solely those of the individual author(s) and contributor(s) and not of MDPI and/or the editor(s). MDPI and/or the editor(s) disclaim responsibility for any injury to people or property resulting from any ideas, methods, instructions or products referred to in the content. |
© 2025 by the authors. Licensee MDPI, Basel, Switzerland. This article is an open access article distributed under the terms and conditions of the Creative Commons Attribution (CC BY) license (https://creativecommons.org/licenses/by/4.0/).
Share and Cite
Kim, K.-S.; Lee, R.; Park, I.; Hwang, S.-H.; Kim, Y.; Jang, J.-W.; Kim, H.-S.; Choi, S.-M.; Kim, S.J.; Cho, H.J.; et al. Gintonin Binds to Reduced LPA4 Receptor Subtype in Human Cortical Neurons in Alzheimer’s Disease Brains. Biomolecules 2025, 15, 179. https://doi.org/10.3390/biom15020179
Kim K-S, Lee R, Park I, Hwang S-H, Kim Y, Jang J-W, Kim H-S, Choi S-M, Kim SJ, Cho HJ, et al. Gintonin Binds to Reduced LPA4 Receptor Subtype in Human Cortical Neurons in Alzheimer’s Disease Brains. Biomolecules. 2025; 15(2):179. https://doi.org/10.3390/biom15020179
Chicago/Turabian StyleKim, Kyu-Sung, Rami Lee, Inyeong Park, Sung-Hee Hwang, Yeshin Kim, Jae-Won Jang, Hyung-Seok Kim, Seong-Min Choi, Sang Jin Kim, Hwa Jin Cho, and et al. 2025. "Gintonin Binds to Reduced LPA4 Receptor Subtype in Human Cortical Neurons in Alzheimer’s Disease Brains" Biomolecules 15, no. 2: 179. https://doi.org/10.3390/biom15020179
APA StyleKim, K.-S., Lee, R., Park, I., Hwang, S.-H., Kim, Y., Jang, J.-W., Kim, H.-S., Choi, S.-M., Kim, S. J., Cho, H. J., Cho, I.-H., Kim, J.-H., Kim, D.-G., & Nah, S.-Y. (2025). Gintonin Binds to Reduced LPA4 Receptor Subtype in Human Cortical Neurons in Alzheimer’s Disease Brains. Biomolecules, 15(2), 179. https://doi.org/10.3390/biom15020179

