Comparative Transcriptomic Analysis Provides Insight into Spatiotemporal Expression Patterns of Pivotal Genes During Critical Growth Stages in Min Pig Breed
Abstract
1. Introduction
2. Materials and Methods
2.1. Experimental Animals and Sample Collection
2.2. RNA Extraction, Transcriptome Sequencing, Quality Control, and Quantification of Gene Expression
2.3. Differential Expression Genes Detection
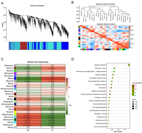
2.4. Weighted Gene Co-Expression Network Analysis and Core Module Identification
2.5. Core Module Genes Pathway Enrichment Analysis
2.6. Core Genes Selection
2.7. Core Genes Time-Series Analysis
2.8. Protein-Protein Interaction Network Analysis
2.9. qRT-PCR
2.10. Selection Pressure Analysis
2.11. Core Genes Protein Three-Dimensional Structure Simulation
3. Results
3.1. Identification of Key Transitional Periods in the Growth and Development of Min Pigs
3.2. Selection of Core Genes at Different Stages of Growth and Development in Min Pigs
3.3. Expression Temporal Characteristics of Key Genes in Important Stages of Min Pigs Growth and Development
3.4. qRT-PCR Validation in Different Tissues and Organs of Min Pigs
3.5. Analysis of Selection Pressure at Key Stages of Growth and Development in Min Pigs
3.6. Simulation of the Three-Dimensional Structure of the CDK2 Gene at Key Stages of Growth and Development in Min Pigs
4. Discussion
5. Conclusions
Supplementary Materials
Author Contributions
Funding
Institutional Review Board Statement
Informed Consent Statement
Data Availability Statement
Conflicts of Interest
References
- Zhao, L.; Yang, M.; Shen, Q.; Liu, X.; Shi, Z.; Wang, S.; Tang, B. Functional characterization of three trehalase genes regulating the chitin metabolism pathway in rice brown planthopper using RNA interference. Sci. Rep. 2016, 6, 27841. [Google Scholar] [CrossRef] [PubMed] [PubMed Central]
- Shen, L.; Zhang, S.; Zhu, L. Transcriptome analysis of genetic mechanism of growth curve inflection point using a pig model. Genom. Data 2015, 6, 149–150. [Google Scholar] [CrossRef] [PubMed] [PubMed Central][Green Version]
- Fang, C.; Guo, F.; Zhao, X.; Zhang, Z.; Lu, J.; Pan, H.; Xu, T.; Li, W.; Yang, M.; Huang, Y.; et al. Biological mechanisms of growth performance and meat quality in porcine muscle tissue. Anim. Biotechnol. 2022, 33, 1246–1254. [Google Scholar] [CrossRef] [PubMed]
- Liu, Y.; Yang, X.; Jing, X.; He, X.; Wang, L.; Liu, Y.; Liu, D. Transcriptomics Analysis on Excellent Meat Quality Traits of Skeletal Muscles of the Chinese Indigenous Min Pig Compared with the Large White Breed. Int. J. Mol. Sci. 2017, 19, 21. [Google Scholar] [CrossRef] [PubMed] [PubMed Central]
- Mohammadabadi, M.; Bordbar, F.; Jensen, J.; Du, M.; Guo, W. Key Genes Regulating Skeletal Muscle Development and Growth in Farm Animals. Animals 2021, 11, 835. [Google Scholar] [CrossRef]
- Zhang, T.; Wang, T.; Niu, Q.; Zheng, X.; Li, H.; Gao, X.; Chen, Y.; Gao, H.; Zhang, L.; Liu, G.E.; et al. Comparative transcriptomic analysis reveals region-specific expression patterns in different beef cuts. BMC Genom. 2022, 23, 387. [Google Scholar] [CrossRef] [PubMed]
- Khan, R.; Raza, S.H.A.; Junjvlieke, Z.; Wang, H.; Cheng, G.; Smith, S.B.; Jiang, Z.; Li, A.; Zan, L. RNA-seq reveal role of bovine TORC2 in the regulation of adipogenesis. Arch. Biochem. Biophys. 2020, 680, 108236. [Google Scholar] [CrossRef]
- Liu, S.; Gao, Y.; Canela-Xandri, O.; Wang, S.; Yu, Y.; Cai, W.; Li, B.; Xiang, R.; Chamberlain, A.J.; Pairo-Castineira, E.; et al. A multi-tissue atlas of regulatory variants in cattle. Nat. Genet. 2022, 54, 1438–1447. [Google Scholar] [CrossRef]
- Huang, W.; Guo, Y.; Du, W.; Zhang, X.; Li, A.; Miao, X. Global transcriptome analysis identifies differentially expressed genes related to lipid metabolism in Wagyu and Holstein cattle. Sci. Rep. 2017, 7, 5278. [Google Scholar] [CrossRef] [PubMed]
- Li, G.; Yang, R.; Lu, X.; Liu, Y.; He, W.; Li, Y.; Yu, H.; Qin, L.; Cao, Y.; Zhao, Z.; et al. RNA-Seq Analysis Identifies Differentially Expressed Genes in the Longissimus dorsi of Wagyu and Chinese Red Steppe Cattle. Int. J. Mol. Sci. 2022, 24, 387. [Google Scholar] [CrossRef]
- Jung, W.Y.; Kwon, S.G.; Son, M. RNA-Seq approach for genetic improvement of meat quality in pig and evolutionary insight into the substrate specificity of animal carbonyl reductases. PLoS ONE 2012, 7, e42198. [Google Scholar] [CrossRef]
- Valdés-Hernández, J.; Ramayo-Caldas, Y.; Passols, M. Global analysis of the association between pig muscle fatty acid composition and gene expression using RNA-Seq. Sci. Rep. 2023, 13, 535. [Google Scholar] [CrossRef] [PubMed]
- Xu, Z.; Wu, J.; Zhou, J.; Zhang, Y.; Qiao, M.; Sun, H.; Li, Z.; Li, L.; Chen, N.; Oyelami, F.O.; et al. Integration of ATAC-seq and RNA-seq analysis identifies key genes affecting intramuscular fat content in pigs. Front. Nutr. 2022, 9, 1016956. [Google Scholar] [CrossRef]
- Liu, Y.; Liu, X.; Zheng, Z.; Ma, T.; Liu, Y.; Long, H.; Cheng, H.; Fang, M.; Gong, J.; Li, X.; et al. Genome-wide analysis of expression QTL (eQTL) and allele-specific expression (ASE) in pig muscle identifies candidate genes for meat quality traits. Genet. Sel. Evol. 2020, 52, 59. [Google Scholar] [CrossRef]
- Zhu, H.; Li, X.; Wang, J.; Wang, H.; Zhao, S.; Tian, Y.; Su, Y. Transcriptomic analysis reveals differentially expressed genes associated with meat quality in Chinese Dagu chicken and AA+ broiler roosters. BMC Genom. 2024, 25, 1002. [Google Scholar] [CrossRef] [PubMed] [PubMed Central]
- Liu, Y.; Zhang, X.; Wang, K.; Li, Q.; Yan, S.; Shi, H.; Liu, L.; Liang, S.; Yang, M.; Su, Z.; et al. RNA-Seq Reveals Pathways Responsible for Meat Quality Characteristic Differences between Two Yunnan Indigenous Chicken Breeds and Commercial Broilers. Foods 2024, 13, 2008. [Google Scholar] [CrossRef] [PubMed]
- Li, D.; Li, F.; Jiang, K.; Zhang, M.; Han, R.; Jiang, R.; Li, Z.; Tian, Y.; Yan, F.; Kang, X.; et al. Integrative analysis of long noncoding RNA and mRNA reveals candidate lncRNAs responsible for meat quality at different physiological stages in Gushi chicken. PLoS ONE 2019, 14, e0215006. [Google Scholar] [CrossRef]
- Zhu, J.; Wang, Y.; Su, Y.; Zheng, M.; Cui, H.; Chen, Z. RNA sequencing identifies key genes involved in intramuscular fat deposition in chickens at different developmental stages. BMC Genom. 2024, 25, 219. [Google Scholar] [CrossRef] [PubMed]
- Song, Y.; Zhang, Q.; Shi, J.; Fu, L.; Cheng, S. Screening of Genes Related to Growth, Development and Meat Quality of Sahan Crossbred F1 Sheep Based on RNA-Seq Technology. Front. Vet. Sci. 2022, 9, 831519. [Google Scholar] [CrossRef] [PubMed]
- Chen, B.; Yue, Y.; Li, J.; Liu, J.; Yuan, C.; Guo, T.; Zhang, D.; Yang, B.; Lu, Z. Transcriptome-metabolome analysis reveals how sires affect meat quality in hybrid sheep populations. Front. Nutr. 2022, 9, 967985. [Google Scholar] [CrossRef]
- Cheng, S.; Wang, X.; Wang, Q.; Yang, L.; Shi, J.; Zhang, Q. Comparative analysis of Longissimus dorsi tissue from two sheep groups identifies differentially expressed genes related to growth, development and meat quality. Genomics 2020, 112, 3322–3330. [Google Scholar] [CrossRef] [PubMed]
- Han, F.; Li, J.; Zhao, R.; Liu, L.; Li, L.; Li, Q.; He, J.; Liu, N. Identification and co-expression analysis of long noncoding RNAs and mRNAs involved in the deposition of intramuscular fat in Aohan fine-wool sheep. BMC Genom. 2021, 22, 98. [Google Scholar] [CrossRef] [PubMed] [PubMed Central]
- Liu, S.; Wang, Z.; Chen, D.; Zhang, B.; Tian, R.R.; Wu, J.; Zhang, Y.; Xu, K.; Yang, L.M.; Cheng, C. Annotation and cluster analysis of spatiotemporal- and sex-related lncRNA expression in rhesus macaque brain. Genome Res. 2017, 27, 1608–1620. [Google Scholar] [CrossRef] [PubMed]
- Wang, Q.; Xu, J.; Bao, M.; Wang, H.; Sun, X.; Ji, D.; Wang, J.; Li, Y. Weighted gene co-expression network analysis reveals genes related to growth performance in Hu sheep. Sci. Rep. 2024, 14, 13043. [Google Scholar] [CrossRef]
- Yang, J.; Ren, Y.; Zhang, D.; Chen, X.; Huang, J.; Xu, Y.; Aucapiña, C.B.; Zhang, Y.; Miao, Y. Transcriptome-Based WGCNA Analysis Reveals Regulated Metabolite Fluxes between Floral Color and Scent in Narcissus tazetta Flower. Int. J. Mol. Sci. 2021, 22, 8249. [Google Scholar] [CrossRef]
- Pang, B.; Li, J.; Zhang, R.; Luo, P.; Wang, Z.; Shi, S.; Gao, W.; Li, S. RNA-Seq and WGCNA Analyses Reveal Key Regulatory Modules and Genes for Salt Tolerance in Cotton. Genes 2024, 15, 1176. [Google Scholar] [CrossRef] [PubMed]
- Zhao, X.; Hu, H.; Lin, H.; Wang, C.; Wang, Y.; Wang, J. Muscle Transcriptome Analysis Reveals Potential Candidate Genes and Pathways Affecting Intramuscular Fat Content in Pigs. Front. Genet. 2020, 11, 877. [Google Scholar] [CrossRef] [PubMed] [PubMed Central]
- Zhang, P.; Zhang, B.; Shang, P.; Fu, Y.; Nie, R.; Chamba, Y.; Zhang, H. Comparative Transcriptomic Profiles of Differentiated Adipocytes Provide Insights into Adipogenesis Mechanisms of Subcutaneous and Intramuscular Fat Tissues in Pigs. Cells 2022, 11, 499. [Google Scholar] [CrossRef] [PubMed] [PubMed Central]
- Xing, K.; Liu, H.; Zhang, F.; Liu, Y.; Shi, Y.; Ding, X.; Wang, C. Identification of key genes affecting porcine fat deposition based on co-expression network analysis of weighted genes. J. Anim. Sci. Biotechnol. 2021, 12, 100. [Google Scholar] [CrossRef] [PubMed] [PubMed Central]
- Kim, D.; Langmead, B.; Salzberg, S.L. HISAT: A fast spliced aligner with low memory requirements. Nat. Methods 2015, 12, 357–360. [Google Scholar] [CrossRef] [PubMed]
- Zhao, Y.; Li, M.C.; Konaté, M.M.; Chen, L.; Das, B.; Karlovich, C.; Williams, P.M.; Evrard, Y.A.; Doroshow, J.H.; McShane, L.M. TPM, FPKM, or Normalized Counts? A Comparative Study of Quantification Measures for the Analysis of RNA-seq Data from the NCI Patient-Derived Models Repository. J. Transl. Med. 2021, 19, 269. [Google Scholar] [CrossRef] [PubMed] [PubMed Central]
- Ren, Y.; Yu, G.; Shi, C.; Guo, Q.; Han, C.; Zhang, D.; Zhang, L.; Liu, B.; Gao, H.; Zeng, J. Majorbio Cloud: A one-stop, comprehensive bioinformatic platform for multiomics analyses. IMeta 2022, 1, e12. [Google Scholar] [CrossRef]
- Langfelder, P.; Horvath, S. WGCNA: An R package for weighted correlation network analysis. BMC Bioinform. 2008, 9, 559. [Google Scholar] [CrossRef] [PubMed]
- Chen, C.; Chen, H.; Zhang, Y.; Thomas, H.R.; Frank, M.H.; He, Y.; Xia, R. TBtools: An Integrative Toolkit Developed for Interactive Analyses of Big Biological Data. Mol. Plant. 2020, 13, 1194–1202. [Google Scholar] [CrossRef] [PubMed]
- Chen, L.; Zhang, Y.H.; Wang, S.; Zhang, Y.; Huang, T.; Cai, Y.D. Prediction and analysis of essential genes using the enrichments of gene ontology and KEGG pathways. PLoS ONE 2017, 12, e0184129. [Google Scholar] [CrossRef] [PubMed]
- Che, L.; Yang, Z.; Xu, M.; Xu, S.; Che, L.; Lin, Y.; Fang, Z.; Feng, B.; Li, J.; Chen, D.; et al. Maternal nutrition modulates fetal development by inducing placental efficiency changes in gilts. BMC Genom. 2017, 18, 213. [Google Scholar] [CrossRef] [PubMed] [PubMed Central]
- Xie, R.; Li, B.; Jia, L.; Li, Y. Identification of Core Genes and Pathways in Melanoma Metastasis via Bioinformatics Analysis. Int. J. Mol. Sci. 2022, 23, 794. [Google Scholar] [CrossRef]
- Shannon, P.; Markiel, A.; Ozier, O.; Baliga, N.S.; Wang, J.T.; Ramage, D.; Amin, N.; Schwikowski, B.; Ideker, T. Cytoscape: A software environment for integrated models of biomolecular interaction networks. Genome Res. 2003, 13, 2498–2504. [Google Scholar] [CrossRef] [PubMed] [PubMed Central]
- Tang, D.; Chen, M.; Huang, X.; Zhang, G.; Zeng, L.; Zhang, G.; Wu, S.; Wang, Y. SRplot: A free online platform for data visualization and graphing. PLoS ONE 2023, 18, e0294236. [Google Scholar] [CrossRef] [PubMed] [PubMed Central]
- Lu, H.; Xiao, J.; Zhang, K.; Han, Z.; Song, Y.; Wang, D.; Ji, T.; Yan, D.; Zhu, S.; Xu, W.; et al. Development of a real-time RT-PCR assay for the detection of pan-human parechoviruses. Virol. J. 2021, 18, 227. [Google Scholar] [CrossRef] [PubMed] [PubMed Central]
- Gao, F.; Chen, C.; Arab, D.A.; Du, Z.; He, Y.; Ho, S.Y.W. EasyCodeML: A visual tool for analysis of selection using CodeML. Ecol. Evol. 2019, 9, 3891–3898. [Google Scholar] [CrossRef] [PubMed]
- Weaver, S.; Shank, S.D.; Spielman, S.J.; Li, M.; Muse, S.V.; Kosakovsky Pond, S.L. Datamonkey 2.0: A Modern Web Application for Characterizing Selective and Other Evolutionary Processes. Mol. Biol. Evol. 2018, 35, 773–777. [Google Scholar] [CrossRef] [PubMed]
- Mirdita, M.; Schütze, K.; Moriwaki, Y.; Heo, L.; Ovchinnikov, S.; Steinegger, M. ColabFold: Making protein folding accessible to all. Nat. Methods 2022, 19, 679–682. [Google Scholar] [CrossRef]
- Rosignoli, S.; Paiardini, A. Boosting the Full Potential of PyMOL with Structural Biology Plugins. Biomolecules. 2022, 12, 1764. [Google Scholar] [CrossRef] [PubMed]
- Sun, S.; Cao, X.; Castro, L.F.C.; Monroig, Ó.; Gao, J. A network-based approach to identify protein kinases critical for regulating srebf1 in lipid deposition causing obesity. Funct. Integr. Genom. 2021, 21, 557–570. [Google Scholar] [CrossRef]
- Jiang, C.; Zhang, J.; Song, Y.; Song, X.; Wu, H.; Jiao, R.; Li, L.; Zhang, G.; Wei, D. FOXO1 regulates bovine skeletal muscle cells differentiation by targeting MYH3. Int. J. Biol. Macromol. 2024, 260, 129643. [Google Scholar] [CrossRef] [PubMed]
- Jia, L.; Ju, X.; Ma, Y.; Chen, S.; Lv, X.; Song, N.; Sui, G.; Cao, Y.; Yu, N.; Wu, Y.; et al. Comprehensive multiomics analysis of the effect of ginsenoside Rb1 on hyperlipidemia. Aging 2021, 13, 9732–9747. [Google Scholar] [CrossRef]
- Loix, M.; Zelcer, N.; Bogie, J.F.J.; Hendriks, J.J.A. The ubiquitous role of ubiquitination in lipid metabolism. Trends Cell Biol. 2024, 34, 416–429. [Google Scholar] [CrossRef] [PubMed]
- Thomas, C.; Leleu, D.; Masson, D. Cholesterol and HIF-1α: Dangerous Liaisons in Atherosclerosis. Front. Immunol. 2022, 13, 868958. [Google Scholar] [CrossRef]
- Ciszak, L.; Kosmaczewska, A.; Pawlak, E.; Frydecka, I.; Szteblich, A.; Wołowiec, D. Association of Genetic Variants at the CDKN1B and CCND2 Loci Encoding p27Kip1 and Cyclin D2 Cell Cycle Regulators with Susceptibility and Clinical Course of Chronic Lymphocytic Leukemia. Int. J. Mol. Sci. 2024, 25, 11705. [Google Scholar] [CrossRef] [PubMed]
- Wu, J.; Luo, J.; Cai, H.; Zhu, H.; Lei, Z.; Lu, Y.; Gao, X.; Ni, L.; Lu, Z.; Hu, X. Expression characteristics of lipid metabolism-related genes and correlative immune infiltration landscape in acute myocardial infarction. Sci. Rep. 2024, 14, 14095. [Google Scholar] [CrossRef]
- Muwanika, V.; Nyakaana, S.; Siegismund, H.; Arctander, P. Phylogeography and population structure of the common warthog (Phacochoerus africanus) inferred from variation in mitochondrial DNA sequences and microsatellite loci. Heredity 2003, 91, 361–372. [Google Scholar] [CrossRef] [PubMed]
- Nikolic, D.; Jankovic, S.; Parunovic, N.; Koricanac, V.; Stanisic, N.; Pezo, L.; Lausevic, M. Nutrient Composition of Three Mangulica Pork Cuts from Serbia. Biol. Trace Elem. Res. 2018, 184, 369–377. [Google Scholar] [CrossRef] [PubMed]
- Sun, D.; Zhou, X.; Yu, Z.; Xu, S.; Seim, I.; Yang, G. Accelerated evolution and diversifying selection drove the adaptation of cetacean bone microstructure. BMC Evol. Biol. 2019, 19, 194. [Google Scholar] [CrossRef] [PubMed] [PubMed Central]
- Zhang, H.; Wang, Y.; Wu, X.; Tang, X.; Wu, C.; Lu, J. Determinants of genome-wide distribution and evolution of uORFs in eukaryotes. Nat. Commun. 2021, 12, 1076. [Google Scholar] [CrossRef]
- Jacob, J.; Duclohier, H.; Cafiso, D.S. The role of proline and glycine in determining the backbone flexibility of a channel-forming peptide. Biophys. J. 1999, 76, 1367–1376. [Google Scholar] [CrossRef] [PubMed] [PubMed Central]
- Armstrong, C.T.; Mason, P.E.; Anderson, J.L. Dempsey CE. Arginine side chain interactions and the role of arginine as a gating charge carrier in voltage sensitive ion channels. Sci. Rep. 2016, 6, 21759. [Google Scholar] [CrossRef] [PubMed] [PubMed Central]
- Hanson, G.; Coller, J. Codon optimality, bias and usage in translation and mRNA decay. Nat. Rev. Mol. Cell Biol. 2018, 19, 20–30. [Google Scholar] [CrossRef] [PubMed] [PubMed Central]
- Hu, Q.; Merchante, C.; Stepanova, A.N.; Alonso, J.M.; Heber, S. Genome-Wide Search for Translated Upstream Open Reading Frames in Arabidopsis Thaliana. IEEE Trans. Nanobiosci. 2016, 15, 148–157. [Google Scholar] [CrossRef] [PubMed]
- Stenström, C.M.; Isaksson, L.A. Influences on translation initiation and early elongation by the messenger RNA region flanking the initiation codon at the 3’ side. Gene. 2002, 288, 1–8. [Google Scholar] [CrossRef] [PubMed]
- Kuersten, S.; Goodwin, E.B. The power of the 3’ UTR: Translational control and development. Nat. Rev. Genet. 2003, 4, 626–637. [Google Scholar] [CrossRef] [PubMed]
- Lin, J.; Chen, Y.; Zhang, Y.; Lin, H.; Ouyang, Z. Deciphering the role of RNA structure in translation efficiency. BMC Bioinform. 2022, 23, 559. [Google Scholar] [CrossRef] [PubMed] [PubMed Central]
- Zheng, C.; Wei, Y.; Zhang, P.; Lin, K.; He, D.; Teng, H.; Manyam, G.; Zhang, Z.; Liu, W.; Lee, H.R.; et al. CRISPR-Cas9-based functional interrogation of unconventional translatome reveals human cancer dependency on cryptic non-canonical open reading frames. Nat. Struct. Mol. Biol. 2023, 30, 1878–1892. [Google Scholar] [CrossRef]
- Dong, X.; Zhang, K.; Xun, C.; Chu, T.; Liang, S.; Zeng, Y.; Liu, Z. Small Open Reading Frame-Encoded Micro-Peptides: An Emerging Protein World. Int. J. Mol. Sci. 2023, 24, 10562. [Google Scholar] [CrossRef] [PubMed] [PubMed Central]






| Gene | −2∆lnL | PAML | MEME (p < 0.1) | FEL (p < 0.1) | All Sites | ω |
|---|---|---|---|---|---|---|
| CDK2 | 0.03380 | — | — | — | 0 | 1.38998 |
| CDKN1B | 6.80000 | — | — | — | 0 | 0.65479 |
| RB1 | 35.07018 | 455, 459, 462, 467, 469, 471, 475, 480, 481, 483, 493, 495, 496, 498, 500, 502, 507, 508, 509, 511, 513, 515, 518, 520, 527, 534, 543, 544, 552, 554, 556, 558, 562, 567 | — | 455, 456, 490, 516, 517, 524, 529, 540, 553, 584 | 43 | 0.48101 |
| FZR1 | 0.00222 | — | — | — | 0 | 0.01758 |
| UBC | 13.04188 | — | — | — | 0 | 0.08146 |
| HIF1A | 1.41780 | — | 355 | — | 1 | 0.00010 |
| SLC3A2 | 7.64715 | 343 | 5, 7, 10, 19, 23, 24, 42, 273 | 3, 5, 7, 8, 10, 19, 21, 23, 39, 41, 42, 45 | 15 | 0.31304 |
| FTL | 1.50000 | — | — | — | 0 | 0.47354 |
| GPX4 | 8.03132 | — | 93 | — | 1 | 0.72971 |
| MAP1LC3A | 6.41036 | — | — | — | 0 | 0.12543 |
| BAD | 0.03784 | — | 28, 152 | 28, 152 | 2 | 0.67307 |
| BNIP3 | 3.86000 | — | — | 69 | 1 | 0.91521 |
| GADD45G | 0.04207 | — | 6 | — | 1 | 0.78297 |
Disclaimer/Publisher’s Note: The statements, opinions and data contained in all publications are solely those of the individual author(s) and contributor(s) and not of MDPI and/or the editor(s). MDPI and/or the editor(s) disclaim responsibility for any injury to people or property resulting from any ideas, methods, instructions or products referred to in the content. |
© 2025 by the authors. Licensee MDPI, Basel, Switzerland. This article is an open access article distributed under the terms and conditions of the Creative Commons Attribution (CC BY) license (https://creativecommons.org/licenses/by/4.0/).
Share and Cite
Yu, M.; Wu, G.; Chang, Y.; Cai, J.; Wang, C.; Zhang, D.; Xu, C. Comparative Transcriptomic Analysis Provides Insight into Spatiotemporal Expression Patterns of Pivotal Genes During Critical Growth Stages in Min Pig Breed. Biomolecules 2025, 15, 180. https://doi.org/10.3390/biom15020180
Yu M, Wu G, Chang Y, Cai J, Wang C, Zhang D, Xu C. Comparative Transcriptomic Analysis Provides Insight into Spatiotemporal Expression Patterns of Pivotal Genes During Critical Growth Stages in Min Pig Breed. Biomolecules. 2025; 15(2):180. https://doi.org/10.3390/biom15020180
Chicago/Turabian StyleYu, Miao, Guandong Wu, Yang Chang, Jiancheng Cai, Chunan Wang, Dongjie Zhang, and Chunzhu Xu. 2025. "Comparative Transcriptomic Analysis Provides Insight into Spatiotemporal Expression Patterns of Pivotal Genes During Critical Growth Stages in Min Pig Breed" Biomolecules 15, no. 2: 180. https://doi.org/10.3390/biom15020180
APA StyleYu, M., Wu, G., Chang, Y., Cai, J., Wang, C., Zhang, D., & Xu, C. (2025). Comparative Transcriptomic Analysis Provides Insight into Spatiotemporal Expression Patterns of Pivotal Genes During Critical Growth Stages in Min Pig Breed. Biomolecules, 15(2), 180. https://doi.org/10.3390/biom15020180

