Targeting APC/C Ubiquitin E3-Ligase Activation with Pyrimidinethylcarbamate Apcin Analogues for the Treatment of Breast Cancer
Abstract
1. Introduction
2. Materials and Methods
2.1. Chemical Synthesis
2.2. Cell Lines and Treatments
2.3. Cytotoxicity Assay
2.4. Clonogenic Assay
2.5. Apoptosis Test
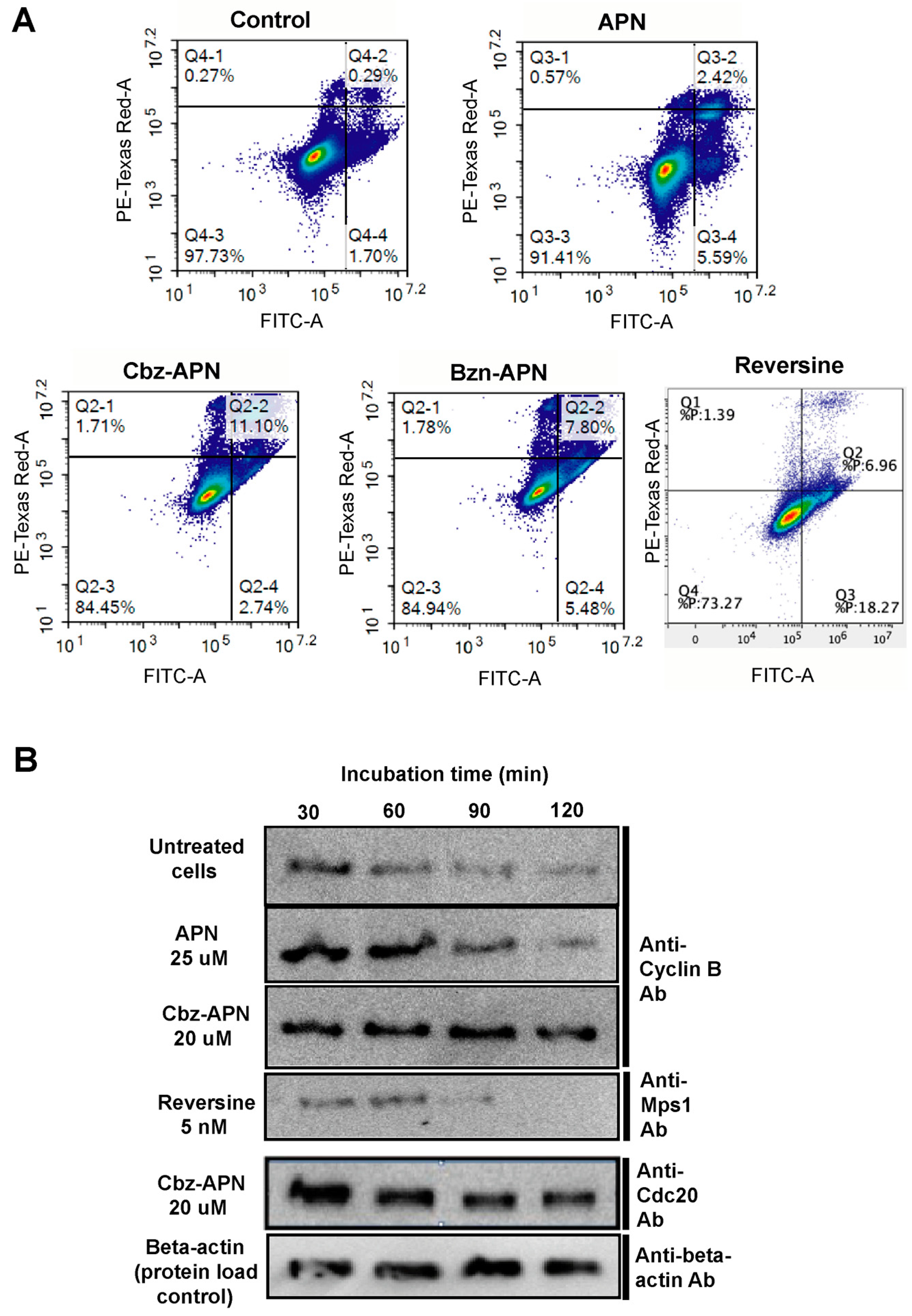
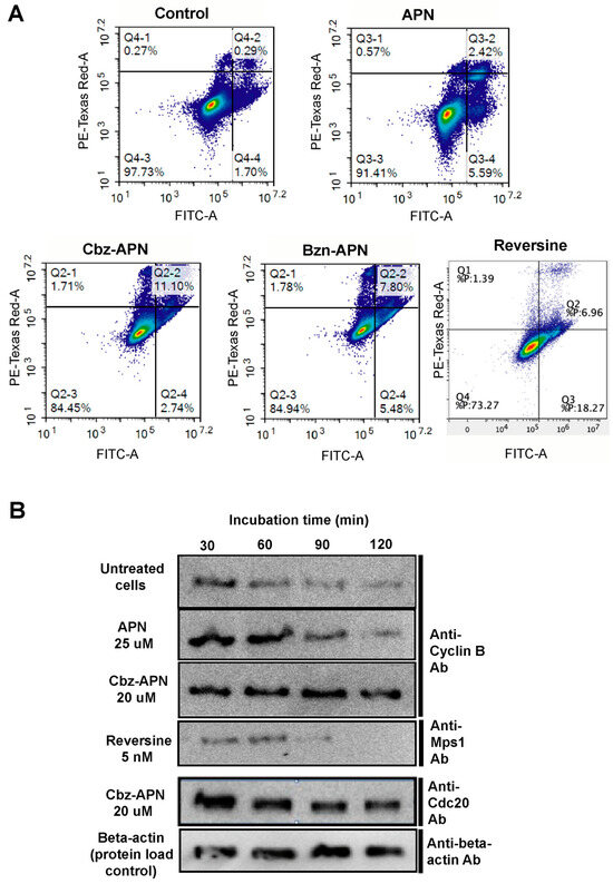
2.6. Cell Cycle Test
2.7. Multicellular Tumour Spheroid Assays
2.8. Statistical Analysis
2.9. Molecular Docking Studies
3. Results
3.1. Chemical Synthesis of APN Analogues
3.2. APN, Me-APN, Cbz-APN and Bzn-APN Are Cytotoxic to HeLa, MCF-7, MDA-MB-231 and SKOV-3 Cancer Cells
3.3. The Combined Use of APN, Me-APN, Cbz-APN and Bzn-APN with proTAME Results in a Synergistic Effect
3.4. APN, Me-APN, Cbz-APN and Bzn-APN Inhibit Cell Proliferation in 3D Cancer Cells
3.5. Structure-Guided Docking Analysis of the New APN Analogues
4. Discussion
5. Conclusions
Supplementary Materials
Author Contributions
Funding
Institutional Review Board Statement
Informed Consent Statement
Data Availability Statement
Acknowledgments
Conflicts of Interest
References
- Łukasiewicz, S.; Czeczelewski, M.; Forma, A.; Baj, J.; Sitarz, R.; Stanisławek, A. Breast Cancer-Epidemiology, Risk Factors, Classification, Prognostic Markers, and Current Treatment Strategies-An Updated Review. Cancers 2021, 13, 4287. [Google Scholar] [CrossRef] [PubMed]
- Mattiuzzi, C.; Lippi, G. Current Cancer Epidemiology. J. Epidemiol. Glob. Health 2019, 9, 217–222. [Google Scholar] [CrossRef] [PubMed]
- DeSantis, C.E.; Fedewa, S.A.; Goding Sauer, A.; Kramer, J.L.; Smith, R.A.; Jemal, A. Breast cancer statistics 2015: Convergence of incidence rates between black and white women. CA A Cancer J. Clin. 2016, 66, 31–42. [Google Scholar] [CrossRef] [PubMed]
- Biswas, S.K.; Banerjee, S.; Baker, G.W.; Kuo, C.Y.; Chowdhury, I. The Mammary Gland: Basic Structure and Molecular Signaling during Development. Int. J. Mol. Sci. 2022, 23, 3883. [Google Scholar] [CrossRef] [PubMed]
- Sun, G.; Rong, D.; Li, Z.; Sun, G.; Wu, F.; Li, X.; Cao, H.; Cheng, Y.; Tang, W.; Sun, Y. Role of Small Molecule Targeted Compounds in Cancer: Progress, Opportunities, and Challenges. Front. Cell Dev. Biol. 2021, 9, 694363. [Google Scholar] [CrossRef]
- Rouzier, R. Breast Cancer Molecular Subtypes Respond Differently to Preoperative Chemotherapy. Clin. Cancer Res. 2005, 11, 5678–5685. [Google Scholar] [CrossRef]
- Peters, J.-M. The anaphase promoting complex/cyclosome: A machine designed to destroy. Nat. Rev. Mol. Cell Biol. 2006, 7, 644–656. [Google Scholar] [CrossRef]
- Kapanidou, M.; Curtis, N.L.; Bolanos-Garcia, V.M. Cdc20: At the Crossroads between Chromosome Segregation and Mitotic Exit. Trends Biochem. Sci. 2017, 42, 193–205. [Google Scholar] [CrossRef]
- Wang, L.; Zhang, J.; Wan, L.; Zhou, X.; Wang, Z.; Wei, W. Targeting Cdc20 as a novel cancer therapeutic strategy. Pharmacol. Ther. 2015, 151, 141–151. [Google Scholar] [CrossRef]
- Chang, L.; Zhang, Z.; Yang, J.; McLaughlin, S.H.; Barford, D. Molecular architecture and mechanism of the anaphase-promoting complex. Nature 2014, 513, 388–393. [Google Scholar] [CrossRef]
- Alfieri, C.; Chang, L.; Zhang, Z.; Yang, J.; Maslen, S.; Skehel, M.; Barford, D. Molecular basis of APC/C regulation by the spindle assembly checkpoint. Nature 2016, 536, 431–436. [Google Scholar] [CrossRef] [PubMed]
- Curtis, N.L.; Bolanos-Garcia, V.M. The Anaphase Promoting Complex/Cyclosome (APC/C): A Versatile E3 Ubiquitin Ligase. In Macromolecular Protein Complexes II: Structure and Function; Springer: Cham, Switzerland, 2019; pp. 539–623. [Google Scholar] [CrossRef]
- Sackton, K.L.; Dimova, N.; Zeng, X.; Tian, W.; Zhang, M.; Sackton, T.B.; Meaders, J.; Pfaff, K.L.; Sigoillot, F.; Yu, H.; et al. Synergistic blockade of mitotic exit by two chemical inhibitors of the APC/C. Nature 2014, 514, 646–649. [Google Scholar] [CrossRef] [PubMed]
- Stanger, K.J.; Sliva, D.; Jiang, J.; Krchnák, V. Synthesis and screening of N-alkyl hydroxamates for inhibition of cancer cell proliferation. Comb. Chem. High Throughput Screen. 2006, 9, 651–661. [Google Scholar] [CrossRef]
- Jiang, J.; Thyagarajan-Sahu, A.; Krchňák, V.; Jedinak, A.; Sandusky, G.E.; Sliva, D. NAHA, a novel hydroxamic acid-derivative, inhibits growth and angiogenesis of breast cancer in vitro and in vivo. PLoS ONE 2012, 7, e34283. [Google Scholar] [CrossRef]
- Zeng, X.; Sigoillot, F.; Gaur, S.; Choi, S.; Pfaff, K.L.; Oh, D.C.; Hathaway, N.; Dimova, N.; Cuny, G.D.; King, R.W. Pharmacologic Inhibition of the Anaphase-Promoting Complex Induces a Spindle Checkpoint-Dependent Mitotic Arrest in the Absence of Spindle Damage. Cancer Cell 2010, 18, 382–395. [Google Scholar] [CrossRef] [PubMed]
- Huang, P.; Le, X.; Huang, F.; Yang, J.; Yang, H.; Ma, J.; Hu, G.; Li, Q.; Chen, Z. Discovery of a dual tubulin polymerization and cell division cycle 20 homologue inhibitor via structural modification on Apcin. J. Med. Chem. 2020, 63, 4685–4700. [Google Scholar] [CrossRef]
- He, Y.; Le, X.; Hu, G.; Li, Q.; Chen, Z. Discovery of Ureido-Based Apcin Analogues as Cdc20-specific Inhibitors against Cancer. Pharmaceuticals 2023, 16, 304. [Google Scholar] [CrossRef]
- He, W.; Meng, J. CDC20: A novel therapeutic target in cancer. Am. J. Transl. Res. 2023, 15, 678. [Google Scholar] [PubMed]
- Bhuniya, R.; Yuan, X.; Bai, L.; Howie, K.L.; Wang, R.; Li, W.; Park, F.; Yang, C.Y. Design, Synthesis, and Biological Evaluation of Apcin-Based CDC20 Inhibitors. ACS Med. Chem. Lett. 2022, 13, 188–195. [Google Scholar] [CrossRef]
- Elzakkers, J.C.J.; van der Aa, M.A.; van Altena, A.M.; de Hullu, J.A.; Harmsen, M.G. Further insights into the role of tumour characteristics in survival of young women with epithelial ovarian cancer. Gynecol. Oncol. 2019, 155, 213–219. [Google Scholar] [CrossRef]
- Brisson, M.; Drolet, M. Global elimination of cervical cancer as a public health problem. Lancet Oncol. 2019, 20, 319–321. [Google Scholar] [CrossRef] [PubMed]
- Agena, R.; Cortés-Sánchez, A.J.; Hernández-Sánchez, H.; Álvarez-Salas, L.M.; Martínez-Rodríguez, O.P.; García, V.H.R.; Jaramillo Flores, M.E. Pro-Apoptotic Activity and Cell Cycle Arrest of Caulerpa sertularioides against SKLU-1 Cancer Cell in 2D and 3D Cultures. Molecules 2023, 28, 4361. [Google Scholar] [CrossRef] [PubMed]
- Greenwood, J.R.; Calkins, D.; Sullivan, A.P.; Shelley, J.C. Towards the comprehensive, rapid, and accurate prediction of the favorable tautomeric states of drug-like molecules in aqueous solution. J. Comput. Aided Mol. Des. 2010, 24, 591–604. [Google Scholar] [CrossRef] [PubMed]
- Lu, C.; Wu, C.; Ghoreishi, D.; Chen, W.; Wang, L.; Damm, W.; Ross, G.A.; Dahlgren, M.K.; Russell, E.; Von Bargen, C.D.; et al. OPLS4: Improving Force Field Accuracy on Challenging Regimes of Chemical Space. J. Chem. Theory Comput. 2021, 17, 4291–4300. [Google Scholar] [CrossRef] [PubMed]
- Warren, G.L.; Andrews, C.W.; Capelli, A.M.; Clarke, B.; LaLonde, J.; Lambert, M.H.; Lindvall, M.; Nevins, N.; Semus, S.F.; Senger, S.; et al. A critical assessment of docking programs and scoring functions. J. Med. Chem. 2006, 49, 5912–5931. [Google Scholar] [CrossRef]
- Friesner, R.A.; Murphy, R.B.; Repasky, M.P.; Frye, L.L.; Greenwood, J.R.; Halgren, T.A.; Sanschagrin, P.C.; Mainz, D.T. Extraprecision glide: Docking and scoring incorporating a model of hydrophobic enclosure for protein-ligand complexes. J. Med. Chem. 2006, 49, 6177–6196. [Google Scholar] [CrossRef]
- Daina, A.; Michielin, O.; Zoete, V. SwissADME: A free web tool to evaluate pharmacokinetics, drug-likeness and medicinal chemistry friendliness of small molecules. Sci. Rep. 2017, 7, 42717. [Google Scholar] [CrossRef]
- Baell, J.B.; Holloway, G.A. New substructure filters for removal of pan assay interference compounds (PAINS) from screening libraries and for their exclusion in bioassays. J. Med. Chem. 2010, 53, 2719–2740. [Google Scholar] [CrossRef]
- Capuzzi, S.J.; Muratov, E.N.; Tropsha, A. Phantom PAINS: Problems with the Utility of Alerts for Pan-Assay interference Compound S. J. Chem. Inf. Model 2017, 57, 417–427. [Google Scholar] [CrossRef]
- Perou, C.M.; Sørlie, T.; Eisen, M.B.; van de Rijn, M.; Jeffrey, S.S.; Rees, C.A.; Pollack, J.R.; Ross, D.T.; Johnsen, H.; Akslen, L.A.; et al. Molecular portraits of human breast tumours. Nature 2000, 406, 747–752. [Google Scholar] [CrossRef]
- D’Alise, A.M.; Amabile, G.; Iovino, M.; Di Giorgio, F.P.; Bartiromo, M.; Sessa, F.; Villa, F.; Musacchio, A.; Cortese, R. Reversine, a novel Aurora kinases inhibitor, inhibits colony formation of human acute myeloid leukemia cells. Mol. Cancer Ther. 2008, 7, 1140–1149. [Google Scholar] [CrossRef] [PubMed]
- Santaguida, S.; Tighe, A.; D’Alise, A.M.; Taylor, S.S.; Musacchio, A. Dissecting the role of MPS1 in chromosome biorientation and the spindle checkpoint through the small molecule inhibitor reversine. J. Cell. Biol. 2010, 190, 73–87. [Google Scholar] [CrossRef] [PubMed]
- Bolanos-Garcia, V.M. On the Regulation of Mitosis by the Kinetochore, a Macromolecular Complex and Organising Hub of Eukaryotic Organisms. In Macromolecular Protein Complexes IV: Structure and Function; Springer: Cham, Switzerland, 2022; pp. 235–267. [Google Scholar] [CrossRef]
- Chi, J.J.; Li, H.; Zhou, Z.; Izquierdo-Ferrer, J.; Xue, Y.; Wavelet, C.M.; Schiltz, G.E.; Zhang, B.; Cristofanilli, M.; Lu, X.; et al. A novel strategy to block mitotic progression for targeted therapy. EBioMedicine 2019, 49, 40–54. [Google Scholar] [CrossRef] [PubMed]
- Di, L. The role of drug metabolizing enzymes in clearance. Expert Opin. Drug Metab. Toxicol. 2014, 10, 379–393. [Google Scholar] [CrossRef] [PubMed]
- Cui, Y.; Cheng, X.; Zhang, C.; Zhang, Y.; Li, S.; Wang, C.; Guadagno, T.M. Degradation of the human mitotic checkpoint kinase Mps1 is cell cycle-regulated by APC-cCdc20 and APC-cCdh1 ubiquitin ligases. J. Biol. Chem. 2010, 285, 32988–32998. [Google Scholar] [CrossRef]
- Flack, T.; Romain, C.; White, A.J.P.; Haycock, P.R.; Barnard, A. Design, Synthesis, and Conformational Analysis of Oligobenzanilides as Multifacial α-Helix Mimetics. Org. Lett. 2019, 21, 4433–4438. [Google Scholar] [CrossRef]
- Inaloo, I.D.; Majnooni, S.; Esmaeilpour, M. Superparamagnetic Fe3O4 Nanoparticles in a Deep Eutectic Solvent: An Efficient and Recyclable Catalytic System for the Synthesis of Primary Carbamates and Monosubstituted Ureas. Eur. J. Org. Chem. 2018, 2018, 3481–3488. [Google Scholar] [CrossRef]
- Meyer, H.; Beck, A.K.; Sebesta, R.; Seebach, D. Benzyl Isopropoxymethyl Carbamate—An Aminomethylating Reagent for Mannich Reactions of Titanium Enolates. Org. Synth. 2008, 85, 287–294. [Google Scholar] [CrossRef]
- Svestka, D.; Otevrel, J.; Bobal, P. Asymmetric Organocatalyzed Friedel–Crafts Reaction of Trihaloacetaldehydes and Phenols. Adv. Synth. Catal. 2022, 364, 2174–2183. [Google Scholar] [CrossRef]
- Yan, Y.H.; Li, W.; Chen, W.; Li, C.; Zhu, K.R.; Deng, J.; Dai, Q.Q.; Yang, L.L.; Wang, Z.; Li, G.B. Structure-Guided Optimization of 1H-Imidazole-2-Carboxylic Acid Derivatives Affording Potent VIM-Type Metallo-β-Lactamase Inhibitors. Eur. J. Med. Chem. 2022, 228, 113965. [Google Scholar] [CrossRef]
- Pestellinii, V.; Vitil, G.; Nannicinii, R.; Borsinil, F.; Furio, M.; Leccii, A.; Volterra, G.; Meli, A. 11-Alkoxy-Dibenzo[b,e]azepin-6-ones with Anti-Convulsant Activity. Eur. J. Med. Chem. 1988, 23, 473–476. [Google Scholar] [CrossRef]
- Simonetti, G.; Boga, C.; Durante, J.; Micheletti, G.; Telese, D.; Caruana, P.; Luserna di Rorà, A.G.; Mantellini, F.; Bruno, S.; Martinelli, G.; et al. Synthesis of Novel Tryptamine Derivatives and Their Biological Activity as Antitumor Agents. Molecules 2021, 26, 683. [Google Scholar] [CrossRef] [PubMed]
- Anet, P.F.; Yavari, I. Nitrogen Inversion in Piperidine. J. Am. Chem. Soc. 1977, 99, 2794–2796. [Google Scholar] [CrossRef]
- Kuprianowicz, M.; Kaźmierczak, M.; Wójtowicz-Rajchel, H. The Nitrogen Inversion in Fused Isoxazolidinyl Derivatives of Substituted Uracil: Synthesis, NMR and Computational Analysis. Struct. Chem. 2016, 27, 1265–1278. [Google Scholar] [CrossRef]








| Compound ID | G Score | QPlogS a | QPlog HERG b | QPP Caco c | QPlog BB d | % Oral Absorption e |
|---|---|---|---|---|---|---|
| APN | −6.12 | −5.91 | −5.86 | 185.34 | −1.40 | 75.56 |
| Me-APN | −7.67 | −3.93 | −6.24 | 201.28 | −0.28 | 84.76 |
| Bzn-APN | −6.57 | −2.95 | −5.95 | 676.79 | 0.47 | 94.49 |
| Cbz-APN | −6.33 | −6.07 | −6.26 | 1933.22 | −0.11 | 100.00 |
| Compound ID | CYP Substrate/Inhibition | ||||
|---|---|---|---|---|---|
| CYP1A2 | CYP2C19 | CYP2C9 | CYP2D6 | CYP3A4 | |
| APN | NS/NI | S/I | S/I | NS/NI | S/I |
| Me-APN | NS/NI | S/I | NS/NI | NS/NI | S/I |
| Bzn-APN | S/I | S/I | NS/NI | S/I | S/I |
| Cbz-APN | S/I | S/I | S/I | NS/NI | S/I |
Disclaimer/Publisher’s Note: The statements, opinions and data contained in all publications are solely those of the individual author(s) and contributor(s) and not of MDPI and/or the editor(s). MDPI and/or the editor(s) disclaim responsibility for any injury to people or property resulting from any ideas, methods, instructions or products referred to in the content. |
© 2024 by the authors. Licensee MDPI, Basel, Switzerland. This article is an open access article distributed under the terms and conditions of the Creative Commons Attribution (CC BY) license (https://creativecommons.org/licenses/by/4.0/).
Share and Cite
Kapanidou, M.; Curtis, N.L.; Diaz-Minguez, S.S.; Agudo-Alvarez, S.; Rus Sanchez, A.; Mayah, A.; Agena, R.; Brennan, P.; Morales, P.; Benito-Arenas, R.; et al. Targeting APC/C Ubiquitin E3-Ligase Activation with Pyrimidinethylcarbamate Apcin Analogues for the Treatment of Breast Cancer. Biomolecules 2024, 14, 1439. https://doi.org/10.3390/biom14111439
Kapanidou M, Curtis NL, Diaz-Minguez SS, Agudo-Alvarez S, Rus Sanchez A, Mayah A, Agena R, Brennan P, Morales P, Benito-Arenas R, et al. Targeting APC/C Ubiquitin E3-Ligase Activation with Pyrimidinethylcarbamate Apcin Analogues for the Treatment of Breast Cancer. Biomolecules. 2024; 14(11):1439. https://doi.org/10.3390/biom14111439
Chicago/Turabian StyleKapanidou, Maria, Natalie L. Curtis, Sandra S. Diaz-Minguez, Sandra Agudo-Alvarez, Alfredo Rus Sanchez, Ammar Mayah, Rosette Agena, Paul Brennan, Paula Morales, Raul Benito-Arenas, and et al. 2024. "Targeting APC/C Ubiquitin E3-Ligase Activation with Pyrimidinethylcarbamate Apcin Analogues for the Treatment of Breast Cancer" Biomolecules 14, no. 11: 1439. https://doi.org/10.3390/biom14111439
APA StyleKapanidou, M., Curtis, N. L., Diaz-Minguez, S. S., Agudo-Alvarez, S., Rus Sanchez, A., Mayah, A., Agena, R., Brennan, P., Morales, P., Benito-Arenas, R., Bastida, A., & Bolanos-Garcia, V. M. (2024). Targeting APC/C Ubiquitin E3-Ligase Activation with Pyrimidinethylcarbamate Apcin Analogues for the Treatment of Breast Cancer. Biomolecules, 14(11), 1439. https://doi.org/10.3390/biom14111439

