Transcriptional Regulation Associated with Subcutaneous Adipogenesis in Porcine ACSL1 Gene
Abstract
1. Introduction
2. Materials and Methods
2.1. Animals, Samples, and Nucleic Acid Isolation
2.2. Plasmids and siRNA
2.3. Cell Line Culture and Transfection
2.4. Mutagenesis
2.5. Dual-Luciferase Reporter Gene Analysis
2.6. Reverse Transcription and Real-Time Quantitative PCR
2.7. Preadipocyte Culture, Differentiation, and Oil Red O Staining
2.8. Western Blotting
2.9. Electrophoretic Mobility Shift Assay
2.10. Polymorphism Analysis
2.11. Alternative Splicing Transcript Identification
2.12. Statistical Analysis
3. Results
3.1. C/EBPα Is Involved in the Transactivation of Porcine ACSL1
3.2. CREB Regulates the Transcription of ACSL1
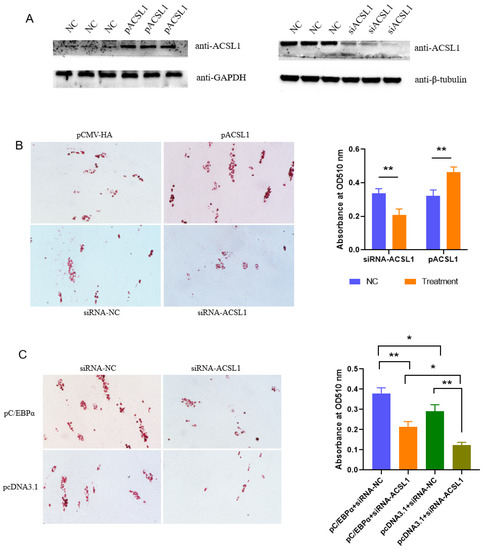
3.3. ACSL1 Mediates the Effects of C/EBPα on Adipogenesis
3.4. SNPs Affect the Expression of ACSL1 in the Promoter
3.5. Porcine ACSL1 Is Rich in Alternative Splicing Transcripts
4. Discussion
5. Conclusions
Supplementary Materials
Author Contributions
Funding
Institutional Review Board Statement
Informed Consent Statement
Data Availability Statement
Conflicts of Interest
References
- Du, M.; Huang, Y.; Das, A.K.; Yang, Q.; Duarte, M.S.; Dodson, M.V.; Zhu, M.J. Meat Science and Muscle Biology Symposium: Manipulating mesenchymal progenitor cell differentiation to optimize performance and carcass value of beef cattle. J. Anim. Sci. 2013, 91, 1419–1427. [Google Scholar] [CrossRef]
- Hausman, G.J.; Basu, U.; Du, M.; Fernyhough-Culver, M.; Dodson, M.V. Intermuscular and intramuscular adipose tissues: Bad vs. good adipose tissues. Adipocyte 2014, 3, 242–255. [Google Scholar] [CrossRef]
- Hall, A.M.; Smith, A.J.; Bernlohr, D.A. Characterization of the Acyl-CoA synthetase activity of purified murine fatty acid transport protein 1. J. Biol. Chem. 2003, 278, 43008–43013. [Google Scholar] [CrossRef]
- Hall, A.M.; Wiczer, B.M.; Herrmann, T.; Stremmel, W.; Bernlohr, D.A. Enzymatic properties of purified murine fatty acid transport protein 4 and analysis of acyl-CoA synthetase activities in tissues from FATP4 null mice. J. Biol. Chem. 2005, 280, 11948–11954. [Google Scholar] [CrossRef]
- Mashek, D.G.; Li, L.O.; Coleman, R.A. Long-chain acyl-CoA synthetases and fatty acid channeling. Future Lipidol. 2007, 2, 465–476. [Google Scholar] [CrossRef] [PubMed]
- Lopes-Marques, M.; Cunha, I.; Reis-Henriques, M.A.; Santos, M.M.; Castro, L.F.C. Diversity and history of the long-chain acyl-CoA synthetase (Acsl) gene family in vertebrates. BMC Evol. Biol. 2013, 13, 271. [Google Scholar] [CrossRef] [PubMed]
- Soupene, E.; Kuypers, F.A. Mammalian long-chain acyl-CoA synthetases. Exp. Biol. Med. 2008, 233, 507–521. [Google Scholar] [CrossRef] [PubMed]
- Chiu, H.C.; Kovacs, A.; Ford, D.A.; Hsu, F.F.; Garcia, R.; Herrero, P.; Saffitz, J.E.; Schaffer, J.E. A novel mouse model of lipotoxic cardiomyopathy. J. Clin. Investig. 2001, 107, 813–822. [Google Scholar] [CrossRef]
- Li, L.O.; Ellis, J.M.; Paich, H.A.; Wang, S.; Gong, N.; Altshuller, G.; Thresher, R.J.; Koves, T.R.; Watkins, S.M.; Muoio, D.M.; et al. Liver-specific loss of long chain acyl-CoA synthetase-1 decreases triacylglycerol synthesis and beta-oxidation and alters phospholipid fatty acid composition. J. Biol. Chem. 2009, 284, 27816–27826. [Google Scholar] [CrossRef]
- Parkes, H.A.; Preston, E.; Wilks, D.; Ballesteros, M.; Carpenter, L.; Wood, L.; Kraegen, E.W.; Furler, S.M.; Cooney, G.J. Overexpression of acyl-CoA synthetase-1 increases lipid deposition in hepatic (HepG2) cells and rodent liver in vivo. Am. J. Physiol. Endocrinol. Metab. 2006, 291, E737–E744. [Google Scholar] [CrossRef]
- Zhan, T.; Poppelreuther, M.; Ehehalt, R.; Füllekrug, J. Overexpressed FATP1, ACSVL4/FATP4 and ACSL1 increase the cellular fatty acid uptake of 3T3-L1 adipocytes but are localized on intracellular membranes. PLoS ONE 2012, 7, e45087. [Google Scholar] [CrossRef] [PubMed]
- Ji, L.; Zhao, Y.; He, L.; Zhao, J.; Gao, T.; Liu, F.; Qi, B.; Kang, F.; Wang, G.; Zhao, Y.; et al. AKAP1 deficiency attenuates diet-induced obesity and insulin resistance by promoting fatty acid oxidation and thermogenesis in brown adipocytes. Adv. Sci. 2021, 8, 2002794. [Google Scholar] [CrossRef] [PubMed]
- Huh, J.Y.; Reilly, S.M.; Abu-Odeh, M.; Murphy, A.N.; Mahata, S.K.; Zhang, J.; Cho, Y.; Seo, J.B.; Hung, C.W.; Green, C.R.; et al. TANK-Binding kinase 1 regulates the localization of acyl-CoA synthetase acsl1 to control hepatic fatty acid oxidation. Cell. Metab. 2020, 32, 1012–1027.e7. [Google Scholar] [CrossRef] [PubMed]
- Zeng, S.; Wu, F.; Chen, M.; Li, Y.; You, M.; Zhang, Y.; Yang, P.; Wei, L.; Ruan, X.Z.; Zhao, L.; et al. Inhibition of fatty acid translocase (fat/cd36) palmitoylation enhances hepatic fatty acid β-oxidation by increasing its localization to mitochondria and interaction with long-chain acyl-CoA synthetase 1. Antioxid. Redox Signal. 2022, 36, 1081–1100. [Google Scholar] [CrossRef]
- Zhao, X.; Ye, Q.; Xu, K.; Cheng, J.; Gao, Y.; Li, Q.; Du, J.; Shi, H.; Zhou, L. Single-nucleotide polymorphisms inside microRNA target sites influence the susceptibility to type 2 diabetes. J. Hum. Genet. 2013, 58, 135–141. [Google Scholar] [CrossRef]
- Manichaikul, A.; Wang, X.Q.; Zhao, W.; Wojczynski, M.K.; Siebenthall, K.; Stamatoyannopoulos, J.A.; Saleheen, D.; Borecki, I.B.; Reilly, M.P.; Rich, S.S.; et al. Genetic association of long-chain acyl-CoA synthetase 1 variants with fasting glucose, diabetes, and subclinical atherosclerosis. J. Lipid Res. 2016, 57, 433–442. [Google Scholar] [CrossRef]
- Fathzadeh, M.; Li, J.; Rao, A.; Cook, N.; Chennamsetty, I.; Seldin, M.; Zhou, X.; Sangwung, P.; Gloudemans, M.J.; Keller, M.; et al. FAM13A affects body fat distribution and adipocyte function. Nat. Commun. 2020, 11, 1465. [Google Scholar] [CrossRef]
- Liang, C.; Li, A.; Raza, S.H.A.; Khan, R.; Wang, X.; Wang, S.; Wang, G.; Zhang, Y.; Zan, L. The Molecular Characteristics of the FAM13A Gene and the Role of Transcription Factors ACSL1 and ASCL2 in Its Core Promoter Region. Genes 2019, 10, 981. [Google Scholar] [CrossRef]
- Lunney, J.K.; Van Goor, A.; Walker, K.E.; Hailstock, T.; Franklin, J.; Dai, C. Importance of the pig as a human biomedical model. Sci. Transl. Med. 2021, 13, eabd5758. [Google Scholar] [CrossRef]
- Sambrook, J.; Russell, D.W. Molecular Cloning: A Laboratory Manual, 3rd ed.; Cold Spring Harbor Laboratory Press: New York, NY, USA, 2001. [Google Scholar]
- Sun, Y.; Lin, X.; Zhang, Q.; Pang, Y.; Zhang, X.; Zhao, X.; Liu, D.; Yang, X. Genome-wide characterization of lncRNAs and mRNAs in muscles with differential intramuscular fat contents. Front. Vet. Sci. 2022, 9, 982258. [Google Scholar] [CrossRef]
- Zhang, D.; Zhang, Q.; Wang, L.; Li, J.; Hao, W.; Sun, Y.; Liu, D.; Yang, X. Alternative splicing isoforms of porcine CREB are differentially involved in transcriptional transactivation. Genes 2022, 13, 1304. [Google Scholar] [CrossRef]
- Hao, W.; Yang, Z.; Sun, Y.; Li, J.; Zhang, D.; Liu, D.; Yang, X. Characterization of alternative splicing events in porcine skeletal muscles with different intramuscular fat contents. Biomolecules 2022, 12, 154. [Google Scholar] [CrossRef]
- Liu, X.; Liu, K.; Shan, B.; Wei, S.; Li, D.; Han, H.; Wei, W.; Chen, J.; Liu, H.; Zhang, L.A. genome-wide landscape of mRNAs, lncRNAs, and circRNAs during subcutaneous adipogenesis in pigs. J. Anim. Sci. Biotechnol. 2018, 9, 76. [Google Scholar] [CrossRef]
- Shan, B.; Yan, M.; Yang, K.; Lin, W.; Yan, J.; Wei, S.; Wei, W.; Chen, J.; Zhang, L. MiR-218-5p affects subcutaneous adipogenesis by targeting ACSL1, a novel candidate for pig fat deposition. Genes. 2022, 13, 260. [Google Scholar] [CrossRef] [PubMed]
- Thevkar-Nagesh, P.; Habault, J.; Voisin, M.; Ruff, S.E.; Ha, S.; Ruoff, R.; Chen, X.; Rawal, S.; Zahr, T.; Szabo, G.; et al. Transcriptional regulation of Acsl1 by CHREBP and NF-kappa B in macrophages during hyperglycemia and inflammation. PLoS ONE 2022, 17, e0272986. [Google Scholar] [CrossRef] [PubMed]
- Singh, A.B.; Kan, C.F.; Dong, B.; Liu, J. SREBP2 activation induces hepatic long-chain acyl-CoA synthetase 1 (ACSL1) expression in vivo and in vitro through a sterol regulatory element (SRE) motif of the ACSL1 C-promoter. J. Biol. Chem. 2016, 291, 5373–5384. [Google Scholar] [CrossRef]
- Zhao, Z.D.; Zan, L.S.; Li, A.N.; Cheng, G.; Li, S.J.; Zhang, Y.R.; Wang, X.Y.; Zhang, Y.Y. Characterization of the promoter region of the bovine long-chain acyl-CoA synthetase 1 gene: Roles of E2F1, Sp1, KLF15, and E2F4. Sci. Rep. 2016, 6, 19661. [Google Scholar] [CrossRef] [PubMed]
- Tang, Q.Q.; Lane, M.D. Adipogenesis: From stem cell to adipocyte. Annu. Rev. Biochem. 2012, 81, 715–736. [Google Scholar] [CrossRef]
- Hasegawa, S.; Yamasaki, M.; Inage, T.; Takahashi, N.; Fukui, T. Transcriptional regulation of ketone body-utilizing enzyme, acetoacetyl-CoA synthetase, by C/EBPalpha during adipocyte differentiation. Biochim. Biophys. Acta 2008, 1779, 414–419. [Google Scholar] [CrossRef]
- Gui, L.; Raza, S.H.A.; Ma, B.; Easa, A.A.; Althobaiti, F.; Shukry, M.; Alotaibi, M.A.; Al Hazani, T.M.I.; Dawood, M.A.O.; Khan, R.; et al. CEBPβ binding directly to the promoter region drives CEBPɑ transcription and improves FABP4 transcriptional activity in adipose tissue of yak (Bos grunniens). Res. Vet. Sci. 2021, 141, 174–179. [Google Scholar] [CrossRef]
- Linhart, H.G.; Ishimura-Oka, K.; DeMayo, F.; Kibe, T.; Repka, D.; Poindexter, B.; Bick, R.J.; Darlington, G.J. C/EBPalpha is required for differentiation of white, but not brown, adipose tissue. Proc. Natl. Acad. Sci. USA 2001, 98, 12532–12537. [Google Scholar] [CrossRef] [PubMed]
- Vidal, O.; Sánchez, A.; Amills, M.; Noguera, J.L. Nucleotide sequence and polymorphism of the pig acyl coenzyme A synthetase long-chain 1 (ACSL1) gene. Anim. Biotechnol. 2007, 18, 117–122. [Google Scholar] [CrossRef] [PubMed]
- Li, Q.; Tao, Z.; Shi, L.; Ban, D.; Zhang, B.; Yang, Y.; Zhang, H.; Wu, C. Expression and genome polymorphism of ACSL1 gene in different pig breeds. Mol. Biol. Rep. 2012, 39, 8787–8792. [Google Scholar] [CrossRef] [PubMed]
- Lin, Y.; Sun, H.; Shaukat, A.; Deng, T.; Abdel-Shafy, H.; Che, Z.; Zhou, Y.; Hu, C.; Li, H.; Wu, Q.; et al. Novel insight into the role of ACSL1 gene in milk production traits in buffalo. Front. Genet. 2022, 13, 896910. [Google Scholar] [CrossRef]
- Liang, Y.; Gao, Q.; Zhang, Q.; Arbab, A.A.I.; Li, M.; Yang, Z.; Karrow, N.A.; Mao, Y. Polymorphisms of the ACSL1 gene influence milk production traits and somatic cell score in chinese holstein cows. Animals 2020, 10, 2282. [Google Scholar] [CrossRef]
- Lai, Z.; Wu, F.; Zhou, Z.; Li, M.; Gao, Y.; Yin, G.; Yu, J.; Lei, C.; Dang, R. Expression profiles and polymorphic identification of the ACSL1 gene and their association with body size traits in Dezhou donkeys. Arch. Anim. Breed. 2020, 63, 377–386. [Google Scholar] [CrossRef]
- Widmann, P.; Nuernberg, K.; Kuehn, C.; Weikard, R. Association of an ACSL1 gene variant with polyunsaturated fatty acids in bovine skeletal muscle. BMC Genet. 2011, 12, 96. [Google Scholar] [CrossRef]
- Vargas, T.; Moreno-Rubio, J.; Herranz, J.; Cejas, P.; Molina, S.; Mendiola, M.; Burgos, E.; Custodio, A.B.; De Miguel, M.; Martín-Hernández, R.; et al. 3′UTR polymorphism in ACSL1 gene correlates with expression levels and poor clinical outcome in colon cancer patients. PLoS ONE 2016, 11, e0168423. [Google Scholar] [CrossRef]
- Pan, Q.; Shai, O.; Lee, L.J.; Frey, B.J.; Blencowe, B.J. Deep surveying of alternative splicing complexity in the human transcriptome by high-throughput sequencing. Nat. Genet. 2008, 40, 1413–1415. [Google Scholar] [CrossRef]
- Nilsen, T.W.; Graveley, B.R. Expansion of the eukaryotic proteome by alternative splicing. Nature 2010, 463, 457–463. [Google Scholar] [CrossRef]
- Kalsotra, A.; Cooper, T.A. Functional consequences of developmentally regulated alternative splicing. Nat. Rev. Genet. 2011, 12, 715–729. [Google Scholar] [CrossRef] [PubMed]
- Soupene, E.; Kuypers, F.A. Multiple erythroid isoforms of human long-chain acyl-CoA synthetases are produced by switch of the fatty acid gate domains. BMC Mol. Biol. 2006, 7, 21. [Google Scholar] [CrossRef] [PubMed]
- Cao, Y.; Yu, Y.; Zhang, L.; Liu, Y.; Zheng, K.; Wang, S.; Jin, H.; Liu, L.; Cao, Y. Transcript variants of long-chain acyl-CoA synthase 1 have distinct roles in sheep lipid metabolism. Front. Genet. 2022, 13, 1021103. [Google Scholar] [CrossRef] [PubMed]






| Locus | Allele Frequency (%) | Genotype Frequency (%) | |||
|---|---|---|---|---|---|
| G | T | GG | GT | TT | |
| −517G>T | 50 | 50 | 23.81 (5) * | 52.38 (11) | 23.81 (5) |
| −311T>G | 47.62 | 52.38 | 23.81 (5) | 57.14 (12) | 19.05 (4) |
| Length | Sequence Composition | |
|---|---|---|
| RF | 3133 | E1(124 $+43)+E2(227)+E3(115)+E4(65)+E5(102)+E6(100)+E7(179)+E8(33)+E9(52)+E10(74)+E11(78)+E12(135)+E13(135)+E14(96)+E15(73)+E16(89)+E17(117)+E18(144)+E19(102)+E20(72)+E21(1102+494 $) |
| RT-1 | 1688 | E2 +E3~4+E5[1~63]+E10[9~74]+E11~21 |
| RT-2 | 325 | E2[30~220]+E21[8~141] |
| RT-3 | 1566 | E2[30~163]&[190~220]+E3~11+E12[1~48]+E17[29~117]+E18~21 |
| RT-4 | 1594 | E2+E3~11+E12[1~53]+ E17[32~117]+E18~21 |
| PB-1 | 1916 | E1~4+E5[1~72bp]+E21[213~1596] |
| PB-2 | 2419 | E1+E2[1~178]+E15[10~73]+E16~21 |
| PB-3 | 2942 | E1~15+E16[1~68]+E21[245~1596] |
| PB-4 | 3060 | E2[114~227]+E3~13+E18[1~15]+E21[109~1596] |
| PB-5 | 2619 | E1~16+E17[1~83]+E21[667~1596] |
| PB-6 | 2439 | E1~16+E17[1~43]+E21[807~1596] |
| PB-7 | 1919 | E1~17+E18(1~72) |
| PB-8 | 3421 | E1~10+E13~21 |
| PB-9 | 3263 | E1+E2[1~178]+E3~11+E12[1~90]+E14[61~96]+E15~16+E17[1~103]+E18[74~144]+E19~21 |
| PB-10 | 2593 | E1~18+E19[1~45]+E21[916~1596] |
| PB-11 | 2855 | I1(27)+E2~19+E20[1~25]+E21[712~1596] |
| PB-12 | 3802 | I1(216)+E2~21 |
| PB-13 | 3613 | E1~7+E8[1~23]+E9[17~52]+E10~21 |
| PB-14 | 3648 | E1~9+E10[10~74]+E11~13+I13(9)+E14~21 |
| PB-15 | 3567 | E1~17+E18[1~137]+E19[65~102]+E20~21 |
| PB-16 | 3482 | E1~20+E21[1~101]&[263~1596] |
| PB-17 | 3024 | E1~20+E21[1~59]&[676~1596] |
| PB-18 | 3786 | I1(299)+E2~20+E21[1~1363]&[1463~1596] |
| PB-19 | 3240 | E1~20+E21[1~266]&[667~1596] |
| PB-20 | 3538 | E1~20+E21[1~1429]&[1525~1596] |
Disclaimer/Publisher’s Note: The statements, opinions and data contained in all publications are solely those of the individual author(s) and contributor(s) and not of MDPI and/or the editor(s). MDPI and/or the editor(s) disclaim responsibility for any injury to people or property resulting from any ideas, methods, instructions or products referred to in the content. |
© 2023 by the authors. Licensee MDPI, Basel, Switzerland. This article is an open access article distributed under the terms and conditions of the Creative Commons Attribution (CC BY) license (https://creativecommons.org/licenses/by/4.0/).
Share and Cite
Yang, X.; Zhang, X.; Yang, Z.; Zhang, Q.; Hao, W.; Pang, Y.; Zhang, D.; Liu, D. Transcriptional Regulation Associated with Subcutaneous Adipogenesis in Porcine ACSL1 Gene. Biomolecules 2023, 13, 1057. https://doi.org/10.3390/biom13071057
Yang X, Zhang X, Yang Z, Zhang Q, Hao W, Pang Y, Zhang D, Liu D. Transcriptional Regulation Associated with Subcutaneous Adipogenesis in Porcine ACSL1 Gene. Biomolecules. 2023; 13(7):1057. https://doi.org/10.3390/biom13071057
Chicago/Turabian StyleYang, Xiuqin, Xiaohan Zhang, Zewei Yang, Qian Zhang, Wanjun Hao, Yu Pang, Dongjie Zhang, and Di Liu. 2023. "Transcriptional Regulation Associated with Subcutaneous Adipogenesis in Porcine ACSL1 Gene" Biomolecules 13, no. 7: 1057. https://doi.org/10.3390/biom13071057
APA StyleYang, X., Zhang, X., Yang, Z., Zhang, Q., Hao, W., Pang, Y., Zhang, D., & Liu, D. (2023). Transcriptional Regulation Associated with Subcutaneous Adipogenesis in Porcine ACSL1 Gene. Biomolecules, 13(7), 1057. https://doi.org/10.3390/biom13071057

