Role of IoT Technology in Agriculture: A Systematic Literature Review
Abstract
1. Introduction
2. Background
3. Research Methodology
3.1. Research Objectives
3.2. Research Questions
3.3. Search String
3.4. Screening of Relevant Papers
- Articles not presenting new and emerging ideas.
- Papers published other than conferences, journals, patents, and technical reports.
- Articles without defining data sources or where the data collection procedure was unclear.
- Articles not published in the English language.
- Papers published before 2006.
- Papers that are not relevant to the search string.
3.5. Keywording Using Abstract
3.6. Quality Assessment
- (a)
- The study contributes to IoT in agriculture. The possible answers for this research question were “Yes (+1)” and “No (0)”.
- (b)
- The study represents a clear solution in the field of agriculture by using IoT. The possible answers for this research question were “Yes (+1)”, “partially (0.5)”, and “No (0)”.
- (c)
- The published studies that have been cited by other articles and possible answers for this research question were: “partially (0)” if the citation count is 1 to 5, “No (−1)” if paper is not being cited by any author, and “Yes (+1)” if citation count is more than five.
- (d)
- The published study is from a stable and recognized publication source. The answer to this question has been evaluated by considering the Journal Citation Reports (JCR) lists and CORE ranking computer science conferences.
3.7. Study Selection Process
3.8. Data Extraction Method
4. Analysis
4.1. Selection of Results
4.1.1. Assessment of RQ1: What Are the Major Targeted Primary Publication Channels for IoT Agricultural Research?
4.1.2. Assessment of RQ2: How Has the Frequency of Approaches Been Changed Related to IoT Agriculture over Time?
4.1.3. Assessment of RQ3: What Approaches Are Used to Address Problems Related to IoT Agriculture?
- (a)
- Proposed method or solution: There may be single or multiple systems, and solutions have been proposed to investigate the phenomenon within its actual context. In [36], a wireless robotic system has been proposed to control and monitor the different agricultural tasks. Furthermore, several IoT-based systems have been proposed to monitor the animals’ behavior such as monitoring health conditions and weather parameters [89,90,91]. IoT technologies have been utilized to provide different agricultural solutions such as monitoring the soil quality, grains quality, and quantity in the soil [85,86,87].
- (b)
- (c)
- Platforms: Different IoT-based platforms have been developed under the controlled environment to examine its effect on agriculture. A smart network platform has been developed to monitor the environmental conditions, soil conditions, and fertilizations [54]. In addition, different water, temperature, irrigation, and moisture monitoring platforms have been designed [45].
- (d)
- (e)
- Application: Mobile apps provide a connection for many IoT devices and facilitate the farmer having better control over different agricultural applications. Several applications have been developed to monitor the crop productivity and disease detections at early stages [69,70]. In [52], a cloud-based IoT application has been developed to measure the farm variables such as light, humidity, water, and pesticides.
- (f)
- (g)
- (h)
- Model: A representation of the developed system that investigates the designed properties of IoT agriculture. The model proposed in [51] tracks and traces the growth level of plants in a greenhouse.
- (i)
- Ecosystem: Ecosystems are designed to address the several IoT agricultural solutions and challenges. In [53], IoT-based smart farming benefits and challenges have been presented to monitor the air, temperature, and humidity.
4.1.4. Assessment of Q4: What Are the Main Application Domains of IoT in Agriculture?
4.1.5. Assessment of RQ5: What Are the Major Focuses of the Selected Studies?
Air Monitoring
Soil Monitoring
Water Monitoring
Disease Monitoring
Environmental Condition Monitoring
Crop and Plant Growth Monitoring
Temperature Monitoring
Humidity Monitoring
Monitoring Gases in Greenhouse
Fertilization and Pest Control
Greenhouse Illumination Control
Location Tracking
4.1.6. Assessment of RQ6: What Is the Role of IoT-Based Devices/Sensors in Agriculture
4.1.7. Assessment of Q7: What Is the Role of IoT Communication Protocols and Standards in Agriculture?
Low Range Wide Area Network Protocol (LoraWan)
Message Queue Telemetry Transport Protocol (MQTT)
Radio-Frequency Identification (RFID)
SigFox
ZigBee
WiFi
Bluetooth
Worldwide Interoperability for Microwave Access (WiMAX)
4.1.8. Assessment of Q8: Which IoT Agricultural Policies Have Been Implemented in Different Countries?
Australia
Ireland
France
China
Malaysia
USA
Thailand
India
Philippines
4.2. Quality Assessment Score
5. Discussion
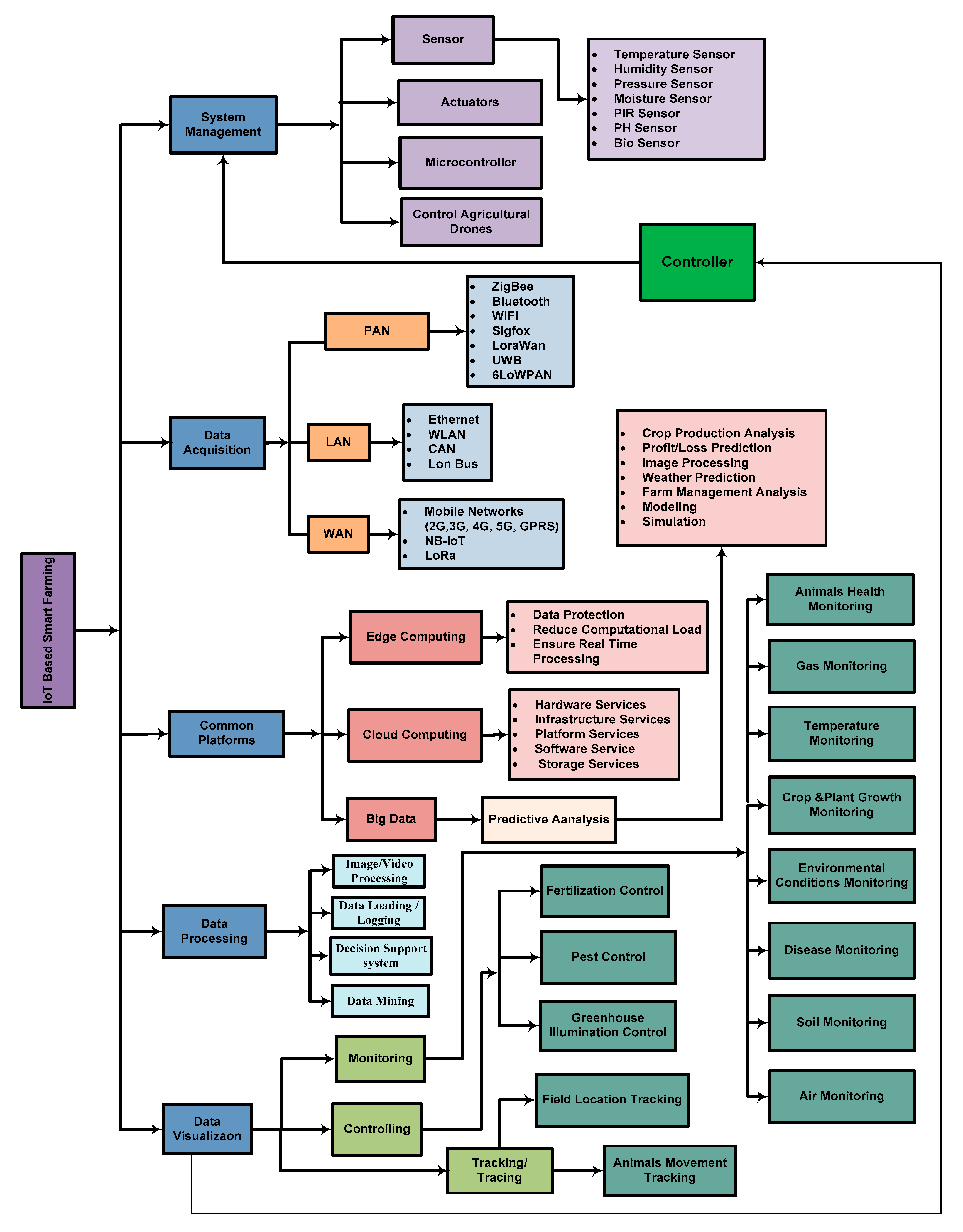
5.1. IoT Agricultural Hierarchy
5.2. IoT Smart Farming Agricultural Framework
5.3. State-of-the-Art IoT Agricultural Solutions in the Market
6. Open Issues and Challenges
6.1. Security
6.2. Cost
6.3. Lack Knowledge of Technology
6.4. Reliability
6.5. Scalability
6.6. Localization
6.7. Interoperability
7. Integration Challenges of IoT and Cloud Computing in Agriculture
8. Threats to Validity
8.1. Construct Validity
8.2. Internal Validity
8.3. External Validity
8.4. Conclusion Validity
9. Conclusions
Author Contributions
Funding
Acknowledgments
Conflicts of Interest
References
- Medela, A.; Cendón, B.; González, L.; Crespo, R.; Nevares, I. IoT multiplatform networking to monitor and control wineries and vineyards. In Proceedings of the 2013 Future Network Mobile Summit, Lisboa, Portugal, 3–5 July 2013; pp. 1–10. [Google Scholar]
- Giorgetti, A.; Lucchi, M.; Tavelli, E.; Barla, M.; Gigli, G.; Casagli, N.; Dardari, D. A robust wireless sensor network for landslide risk analysis: System design, deployment, and field testing. IEEE Sens. J. 2016, 16, 6374–6386. [Google Scholar] [CrossRef]
- Zheng, R.; Zhang, T.; Liu, Z.; Wang, H. An EIoT system designed for ecological and environmental management of the Xianghe Segment of China’s Grand Canal. Int. J. Sustain. Dev. World Ecol. 2016, 23, 372–380. [Google Scholar] [CrossRef]
- Torres-Ruiz, M.; Juárez-Hipólito, J.H.; Lytras, M.D.; Moreno-Ibarra, M. Environmental noise sensing approach based on volunteered geographic information and spatio-temporal analysis with machine learning. In Proceedings of the International Conference on Computational Science and Its Applications, Beijing, China, 4–7 July 2016; pp. 95–110. [Google Scholar]
- Hachem, S.; Mallet, V.; Ventura, R.; Pathak, A.; Issarny, V.; Raverdy, P.G.; Bhatia, R. Monitoring noise pollution using the urban civics middleware. In Proceedings of the 2015 IEEE First International Conference on Big Data Computing Service and Applications, Redwood City, CA, USA, 30 March–2 April 2015; pp. 52–61. [Google Scholar]
- Liu, Z.; Huang, J.; Wang, Q.; Wang, Y.; Fu, J. Real-time barrier lakes monitoring and warning system based on wireless sensor network. In Proceedings of the 2013 Fourth International Conference on Intelligent Control and Information Processing (ICICIP), Beijing, China, 9–11 June 2013; pp. 551–554. [Google Scholar]
- Junaid, A. Application of Modern High Performance Networks; Bentham Science Publishers Ltd.: Oak Park, IL, USA, 2009; pp. 120–129. [Google Scholar]
- Song, Y.; Ma, J.; Zhang, X.; Feng, Y. Design of wireless sensor network-based greenhouse environment monitoring and automatic control system. J. Netw. 2012, 7, 838. [Google Scholar] [CrossRef]
- Satyanarayana, G.V.; Mazaruddin, S.D. Wireless sensor based remote monitoring system for agriculture using ZigBee and GPS. In Proceedings of the Conference on Advances in Communication and Control Systems-2013, Makka Wala, India, 6–8 April 2013. [Google Scholar]
- Sakthipriya, N. An effective method for crop monitoring using wireless sensor network. Middle-East J. Sci. Res. 2014, 20, 1127–1132. [Google Scholar]
- Rajesh, D. Application of spatial data mining for agriculture. Int. J. Comput. Appl. 2011, 15, 7–9. [Google Scholar] [CrossRef]
- Shaobo, Y.; Zhenjianng, C.; Xuesong, S.; Qingjia, M.; Jiejing, L.; Tingjiao, L.; Kezheng, W. The appliacation of bluetooth module on the agriculture expert System. In Proceedings of the 2010 2nd International Conference on Industrial and Information Systems, Dalian, China, 10–11 July 2010; Volume 1, pp. 109–112. [Google Scholar]
- Haefke, M.; Mukhopadhyay, S.C.; Ewald, H. A Zigbee based smart sensing platform for monitoring environmental parameters. In Proceedings of the 2011 IEEE International Instrumentation and Measurement Technology Conference, Binjiang, China, 10–12 May 2011; pp. 1–8. [Google Scholar]
- Pavithra, D.S.; Srinath, M.S. GSM based automatic irrigation control system for efficient use of resources and crop planning by using an Android mobile. IOSR J. Mech. Civ. Eng. 2014, 11, 49–55. [Google Scholar]
- Dinesh, M.; Saravanan, P. FPGA based real time monitoring system for agricultural field. Int. J. Electron. Comput. Sci. Eng. 2011, 1, 1514–1519. [Google Scholar]
- Castañeda-Miranda, R.; Ventura-Ramos, E., Jr.; del RocíoPeniche-Vera, R.; Herrera-Ruiz, G. Fuzzy greenhouse climate control system based on a field programmable gate array. Biosyst. Eng. 2006, 94, 165–177. [Google Scholar] [CrossRef]
- Ferentinos, K.P.; Katsoulas, N.; Tzounis, A.; Kittas, C.; Bartzanas, T. A climate control methodology based on wireless sensor networks in greenhouses. In Proceedings of the XXIX International Horticultural Congress on Horticulture: Sustaining Lives, Livelihoods and Landscapes (IHC2014), Brisbane, Australia, 17–22 August 2014; pp. 75–82. [Google Scholar]
- Patil, A.; Pawar, C.; Patil, N.; Tambe, R. Smart health monitoring system for animals. In Proceedings of the 2015 International Conference on Green Computing and Internet of Things (ICGCIoT), Noida, India, 8–10 October 2015; pp. 1560–1564. [Google Scholar]
- Vijayan, A.; Suresh, M. Wearable sensors for animal health monitoring using Zigbee. Int. Adv. Res. J. Sci. Eng. Technol. 2016, 3, 369–373. [Google Scholar]
- Keele, S. Guidelines for Performing Systematic Literature Reviews in Software Engineering; Technical Report 2016, Ver. 2.3 Technical Report; EBSE: Durham, UK, 2007. [Google Scholar]
- Dybå, T.; Dingsøyr, T. Empirical studies of agile software development: A systematic review. Inf. Softw. Technol. 2008, 50, 833–859. [Google Scholar] [CrossRef]
- Petersen, K.; Feldt, R.; Mujtaba, S.; Mattsson, M. Systematic mapping studies in software engineering. In Proceedings of the 12th International Conference on Evaluation and Assessment in Software Engineering (EASE), Bari, Italy, 26–27 June 2008; Volume 8, pp. 68–77. [Google Scholar]
- Fernandez, A.; Insfran, E.; Abrahão, S. Usability evaluation methods for the web: A systematic mapping study. Inf. Softw. Technol. 2011, 53, 789–817. [Google Scholar] [CrossRef]
- Landis, J.R.; Koch, G.G. The measurement of observer agreement for categorical data. Biometrics 1977, 33, 159–174. [Google Scholar] [CrossRef]
- Watthanawisuth, N.; Tuantranont, A.; Kerdcharoen, T. Microclimate real-time monitoring based on ZigBee sensor network. In Proceedings of the SENSORS, 2009 IEEE, Christchurch, New Zealand, 25–28 October 2009; pp. 1814–1818. [Google Scholar]
- Chen, K.T.; Zhang, H.H.; Wu, T.T.; Hu, J.; Zhai, C.Y.; Wang, D. Design of monitoring system for multilayer soil temperature and moisture based on WSN. In Proceedings of the 2014 International Conference on Wireless Communication and Sensor Network, Wuhan, China, 13–14 December 2014; pp. 425–430. [Google Scholar]
- Postolache, O.; Pereira, J.D.; Girão, P.S. Wireless sensor network-based solution for environmental monitoring: Water quality assessment case study. IET Sci. Meas. Technol. 2014, 8, 610–616. [Google Scholar] [CrossRef]
- Xijun, Y.; Limei, L.; Lizhong, X. The application of wireless sensor network in the irrigation area automatic system. In Proceedings of the 2009 International Conference on Networks Security, Wireless Communications and Trusted Computing, Wuhan, China, 25–26 April 2009; Volume 1, pp. 21–24. [Google Scholar]
- Fourati, M.A.; Chebbi, W.; Kamoun, A. Development of a web-based weather station for irrigation scheduling. In Proceedings of the 2014 Third IEEE International Colloquium in Information Science and Technology (CIST), Tetouan, Morocco, 20–22 October 2014; pp. 37–42. [Google Scholar]
- Langendoen, K.; Baggio, A.; Visser, O. Murphy loves potatoes: Experiences from a pilot sensor network deployment in precision agriculture. In Proceedings of the 20th IEEE international parallel distributed processing symposium, Rhodes Island, Greece, 25–29 April 2006. [Google Scholar]
- Roy, S.K.; Roy, A.; Misra, S.; Raghuwanshi, N.S.; Obaidat, M.S. AID: A prototype for agricultural intrusion detection using wireless sensor network. In Proceedings of the 2015 IEEE International Conference on Communications (ICC), London, UK, 8–12 June 2015; pp. 7059–7064. [Google Scholar]
- Jain, V.R.; Bagree, R.; Kumar, A.; Ranjan, P. wildCENSE: GPS based animal tracking system. In Proceedings of the 2008 International Conference on Intelligent Sensors, Sensor Networks and Information Processing, Sydney, Australia, 15–18 December 2008; pp. 617–622. [Google Scholar]
- Pahuja, R.; Verma, H.K.; Uddin, M. A wireless sensor network for greenhouse climate control. IEEE Pervasive Comput. 2013, 12, 49–58. [Google Scholar] [CrossRef]
- Khandani, S.K.; Kalantari, M. Using field data to design a sensor network. In Proceedings of the 2009 43rd Annual Conference on Information Sciences and Systems, Baltimore, MD, USA, 18–20 March 2009; pp. 219–223. [Google Scholar]
- Luan, Q.; Fang, X.; Ye, C.; Liu, Y. An integrated service system for agricultural drought monitoring and forecasting and irrigation amount forecasting. In Proceedings of the 2015 23rd International Conference on Geo informatics, Wuhan, China, 19–21 June 2015; pp. 1–7. [Google Scholar]
- Krishna, K.L.; Silver, O.; Malende, W.F.; Anuradha, K. Internet of Things application for implementation of smart agriculture system. In Proceedings of the 2017 International Conference on I-SMAC (IoT in Social, Mobile, Analytics and Cloud) (I-SMAC), Palladam, India, 10–11 February 2017; pp. 54–59. [Google Scholar]
- Malaver Rojas, J.A.; Gonzalez, L.F.; Motta, N.; Villa, T.F.; Etse, V.K.; Puig, E. Design and flight testing of an integrated solar powered UAV and WSN for greenhouse gas monitoring emissions in agricultural farms. In Proceedings of the 2015 IEEE/RSJ International Conference on Intelligent Robots and Systems, Hamburg, Germany, 28 September–2 October 2015; Volume 1, No. 1. pp. 1–6. [Google Scholar]
- Yoo, S.E.; Kim, J.E.; Kim, T.; Ahn, S.; Sung, J.; Kim, D. A 2 S: Automated agriculture system based on WSN. In Proceedings of the 2007 IEEE International Symposium on Consumer Electronics, Irving, TX, USA, 20–23 June 2007; pp. 1–5. [Google Scholar]
- Davcev, D.; Mitreski, K.; Trajkovic, S.; Nikolovski, V.; Koteli, N. IoT agriculture system based on LoRaWAN. In Proceedings of the 2018 14th IEEE International Workshop on Factory Communication Systems (WFCS), Imperia, Italy, 13–15 June 2018; pp. 1–4. [Google Scholar]
- dos Santos, U.J.L.; Pessin, G.; da Costa, C.A.; da Rosa Righi, R. AgriPrediction: A proactive internet of things model to anticipate problems and improve production in agricultural crops. Comput. Electron. Agric. 2019, 161, 202–213. [Google Scholar] [CrossRef]
- Wasson, T.; Choudhury, T.; Sharma, S.; Kumar, P. Integration of RFID and sensor in agriculture using IOT. In Proceedings of the 2017 International Conference on Smart Technologies for Smart Nation (SmartTechCon), Bangalore, India, 17–19 August 2017; pp. 217–222. [Google Scholar]
- Kodali, R.K.; Sarjerao, B.S. A low cost smart irrigation system using MQTT protocol. In Proceedings of the 2017 IEEE Region 10 Symposium (TENSYMP), Cochin, India, 14–16 July 2017; pp. 1–5. [Google Scholar]
- Llaria, A.; Terrasson, G.; Arregui, H.; Hacala, A. Geolocation and monitoring platform for extensive farming in mountain pastures. In Proceedings of the 2015 IEEE International Conference on Industrial Technology (ICIT), Seville, Spain, 17–19 March 2015; pp. 2420–2425. [Google Scholar]
- Li, L.; Xiaoguang, H.; Ke, C.; Ketai, H. The applications of wifi-based wireless sensor network in internet of things and smart grid. In Proceedings of the 2011 6th IEEE Conference on Industrial Electronics and Applications, Beijing, China, 21–23 June 2011; pp. 789–793. [Google Scholar]
- Ruiz-Garcia, L.; Lunadei, L.; Barreiro, P.; Robla, I. A review of wireless sensor technologies and applications in agriculture and food industry: State of the art and current trends. Sensors 2009, 9, 4728–4750. [Google Scholar] [CrossRef]
- Ofori-Dwumfuo, G.O.; Salakpi, S.V. WiFi and WiMAX deployment at the Ghana Ministry of Food and Agriculture. Res. J. Appl. Sci. Eng. Technol. 2011, 3, 1374–1383. [Google Scholar]
- Elijah, O.; Rahman, T.A.; Orikumhi, I.; Leow, C.Y.; Hindia, M.N. An overview of Internet of Things (IoT) and data analytics in agriculture: Benefits and challenges. IEEE Internet Things J. 2018, 5, 3758–3773. [Google Scholar] [CrossRef]
- Liu, S.; Guo, L.; Webb, H.; Ya, X.; Chang, X. Internet of Things Monitoring System of Modern Eco-Agriculture Based on Cloud Computing. IEEE Access 2019, 7, 37050–37058. [Google Scholar] [CrossRef]
- Chen, W.L.; Lin, Y.B.; Lin, Y.W.; Chen, R.; Liao, J.K.; Ng, F.L.; Chan, Y.-Y.; Liu, Y.-C.; Wang, C.-C.; Chiu, C.-H.; et al. AgriTalk: IoT for precision soil farming of turmeric cultivation. IEEE Internet Things J. 2019, 6, 5209–5223. [Google Scholar] [CrossRef]
- Zhao, J.C.; Zhang, J.F.; Feng, Y.; Guo, J.X. The study and application of the IOT technology in agriculture. In Proceedings of the 2010 3rd International Conference on Computer Science and Information Technology, Chengdu, China, 9–11 July 2010; Volume 2, pp. 462–465. [Google Scholar]
- González-Amarillo, C.A.; Corrales-Muñoz, J.C.; Mendoza-Moreno, M.Á.; Hussein, A.F.; Arunkumar, N.; Ramirez-González, G. An IoT-Based Traceability System for Greenhouse Seedling Crops. IEEE Access 2018, 6, 67528–67535. [Google Scholar] [CrossRef]
- Dholu, M.; Ghodinde, K.A. Internet of things (iot) for precision agriculture application. In Proceedings of the 2018 2nd International Conference on Trends in Electronics and Informatics (ICOEI), Tirunelveli, India, 11–12 May 2018; pp. 339–342. [Google Scholar]
- Dagar, R.; Som, S.; Khatri, S.K. Smart Farming–IoT in Agriculture. In Proceedings of the 2018 International Conference on Inventive Research in Computing Applications (ICIRCA), Coimbatore, India, 11–12 July 2018; pp. 1052–1056. [Google Scholar]
- Pallavi, S.; Mallapur, J.D.; Bendigeri, K.Y. Remote sensing and controlling of greenhouse agriculture parameters based on IoT. In Proceedings of the 2017 International Conference on Big Data, IoT and Data Science (BID), Pune, India, 20–22 December 2017; pp. 44–48. [Google Scholar]
- Heble, S.; Kumar, A.; Prasad, K.V.D.; Samirana, S.; Rajalakshmi, P.; Desai, U.B. A low power IoT network for smart agriculture. In Proceedings of the 2018 IEEE 4th World Forum on Internet of Things (WF-IoT), Singapore, 5–8 February 2018; pp. 609–614. [Google Scholar]
- Bing, F. Research on the agriculture intelligent system based on IOT. In Proceedings of the 2012 International Conference on Image Analysis and Signal Processing, Zhejiang, China, 9–11 November; pp. 1–4.
- Kjellby, R.A.; Cenkeramaddi, L.R.; Frøytlog, A.; Lozano, B.B.; Soumya, J.; Bhange, M. Long-range Self-powered IoT Devices for Agriculture Aquaponics Based on Multi-hop Topology. In Proceedings of the 2019 IEEE 5th World Forum on Internet of Things (WF-IoT), Limerick, Ireland, 15–18 April 2019; pp. 545–549. [Google Scholar]
- Khattab, A.; Abdelgawad, A.; Yelmarthi, K. Design and implementation of a cloud-based IoT scheme for precision agriculture. In Proceedings of the 2016 28th International Conference on Microelectronics (ICM), Giza, Egypt, 17–20 December 2016; pp. 201–204. [Google Scholar]
- AshifuddinMondal, M.; Rehena, Z. Iot based intelligent agriculture field monitoring system. In Proceedings of the 2018 8th International Conference on Cloud Computing, Data Science Engineering (Confluence), Noida, India, 11–12 January 2018; pp. 625–629. [Google Scholar]
- Mekala, M.S.; Viswanathan, P. A Survey: Smart agriculture IoT with cloud computing. In Proceedings of the 2017 International Conference on Microelectronic Devices, Circuits and Systems (ICMDCS), Vellore, India, 10–12 August 2017; pp. 1–7. [Google Scholar]
- Nóbrega, L.; Tavares, A.; Cardoso, A.; Gonçalves, P. Animal monitoring based on IoT technologies. In Proceedings of the 2018 IoT Vertical and Topical Summit on Agriculture-Tuscany (IOT Tuscany), Tuscany, Italy, 8–9 May 2018; pp. 1–5. [Google Scholar]
- Hari Ram, V.V.; Vishal, H.; Dhanalakshmi, S.; Vidya, P.M. Regulation of water in agriculture field using Internet of Things. In Proceedings of the 2015 IEEE Technological Innovation in ICT for Agriculture and Rural Development (TIAR), Chennai, India, 10–12 July 2015; pp. 112–115. [Google Scholar]
- Thorat, A.; Kumari, S.; Valakunde, N.D. An IoT based smart solution for leaf disease detection. In Proceedings of the 2017 International Conference on Big Data, IoT and Data Science (BID), Pune, India, 20–22 December 2017; pp. 193–198. [Google Scholar]
- Rao, R.N.; Sridhar, B. IoT based smart crop-field monitoring and automation irrigation system. In Proceedings of the 2018 2nd International Conference on Inventive Systems and Control (ICISC), Coimbatore, India, 19–20 January 2018; pp. 478–483. [Google Scholar]
- Lee, H.; Moon, A.; Moon, K.; Lee, Y. Disease and pest prediction IoT system in orchard: A preliminary study. In Proceedings of the 2017 Ninth International Conference on Ubiquitous and Future Networks (ICUFN), Milan, Italy, 4–7 July 2017; pp. 525–527. [Google Scholar]
- Giordano, S.; Seitanidis, I.; Ojo, M.; Adami, D.; Vignoli, F. IoT solutions for crop protection against wild animal attacks. In Proceedings of the 2018 IEEE International Conference on Environmental Engineering (EE), Milan, Italy, 12–14 March 2018; pp. 1–5. [Google Scholar]
- Islam, A.; Akter, K.; Nipu, N.J.; Das, A.; Rahman, M.M.; Rahman, M. IoT Based Power Efficient Agro Field Monitoring and Irrigation Control System: An Empirical Implementation in Precision Agriculture. In Proceedings of the 2018 International Conference on Innovations in Science, Engineering and Technology (ICISET), Chittagong, Bangladesh, 27–28 October 2018; pp. 372–377. [Google Scholar]
- Muangprathub, J.; Boonnam, N.; Kajornkasirat, S.; Lekbangpong, N.; Wanichsombat, A.; Nillaor, P. IoT and agriculture data analysis for smart farm. Comput. Electron. Agric. 2019, 156, 467–474. [Google Scholar] [CrossRef]
- Foughali, K.; Fathallah, K.; Frihida, A. Using Cloud IOT for disease prevention in precision agriculture. Procedia Comput. Sci. 2018, 130, 575–582. [Google Scholar] [CrossRef]
- Mohanraj, I.; Ashokumar, K.; Naren, J. Field monitoring and automation using IOT in agriculture domain. Procedia Comput. Sci. 2016, 93, 931–939. [Google Scholar] [CrossRef]
- Nawandar, N.K.; Satpute, V.R. IoT based low cost and intelligent module for smart irrigation system. Comput. Electron. Agric. 2019, 162, 979–990. [Google Scholar] [CrossRef]
- Mazon-Olivo, B.; Hernández-Rojas, D.; Maza-Salinas, J.; Pan, A. Rules engine and complex event processor in the context of internet of things for precision agriculture. Comput. Electron. Agric. 2018, 154, 347–360. [Google Scholar] [CrossRef]
- Goap, A.; Sharma, D.; Shukla, A.K.; Krishna, C.R. An IoT based smart irrigation management system using Machine learning and open source technologies. Comput. Electron. Agric. 2018, 155, 41–49. [Google Scholar] [CrossRef]
- Akkaş, M.A.; Sokullu, R. An IoT-based greenhouse monitoring system with Micaz motes. Procedia Comput. Sci. 2017, 113, 603–608. [Google Scholar] [CrossRef]
- Zhang, X.; Zhang, J.; Li, L.; Zhang, Y.; Yang, G. Monitoring citrus soil moisture and nutrients using an Iot based system. Sensors 2017, 17, 447. [Google Scholar] [CrossRef]
- Jayaraman, P.; Yavari, A.; Georgakopoulos, D.; Morshed, A.; Zaslavsky, A. Internet of things platform for smart farming: Experiences and lessons learnt. Sensors 2016, 16, 1884. [Google Scholar] [CrossRef]
- Martínez, R.; Pastor, J.; Álvarez, B.; Iborra, A. A testbed to evaluate the fiware-based IoT platform in the domain of precision agriculture. Sensors 2016, 16, 1979. [Google Scholar] [CrossRef] [PubMed]
- Kamienski, C.; Soininen, J.P.; Taumberger, M.; Dantas, R.; Toscano, A.; Salmon Cinotti, T.; Maia, R.F.; Torre Neto, A. Smart water management platform: Iot-based precision irrigation for agriculture. Sensors 2019, 19, 276. [Google Scholar] [CrossRef] [PubMed]
- Kim, S.; Lee, M.; Shin, C. IoT-Based Strawberry Disease Prediction System for Smart Farming. Sensors 2018, 18, 4051. [Google Scholar] [CrossRef] [PubMed]
- Phupattanasilp, P.; Tong, S.R. Augmented Reality in the Integrative Internet of Things (AR-IoT): Application for Precision Farming. Sustainability 2019, 11, 2658. [Google Scholar] [CrossRef]
- Hu, S.; Wang, H.; She, C.; Wang, J. AgOnt: Ontology for agriculture internet of things. In Proceedings of the International Conference on Computer and Computing Technologies in Agriculture, Nanchang, China, 22–25 October 2010; pp. 131–137. [Google Scholar]
- Li, J.; Gu, W.; Yuan, H. Research on IOT technology applied to intelligent agriculture. In Proceedings of the 5th International Conference on Electrical Engineering and Automatic Control, Weihai, China, 16–18 October 2015; pp. 1217–1224. [Google Scholar]
- Zhang, F. Research on applications of Internet of Things in agriculture. In Informatics and Management Science VI; Springer: London, UK, 2013; pp. 69–75. [Google Scholar]
- Keswani, B.; Mohapatra, A.G.; Mohanty, A.; Khanna, A.; Rodrigues, J.J.; Gupta, D.; de Albuquerque, V.H.C. Adapting weather conditions based IoT enabled smart irrigation technique in precision agriculture mechanisms. Neural Comput. Appl. 2019, 31, 277–292. [Google Scholar] [CrossRef]
- Jayaraman, P.P.; Palmer, D.; Zaslavsky, A.; Salehi, A.; Georgakopoulos, D. Addressing information processing needs of digital agriculture with OpenIoT platform. In Interoperability and Open-Source Solutions for the Internet of Things; Springer: Cham, Switzerland, 2015; pp. 137–152. [Google Scholar]
- Agrawal, H.; Prieto, J.; Ramos, C.; Corchado, J.M. Smart feeding in farming through iot in silos. In Proceedings of the International Symposium on Intelligent Systems Technologies and Applications, Jaipur, India, 21–24 September 2016; pp. 355–366. [Google Scholar]
- Gill, S.S.; Chana, I.; Buyya, R. IoT based agriculture as a cloud and big data service: The beginning of digital India. J. Organ. End User Comput. 2017, 29, 1–23. [Google Scholar] [CrossRef]
- Chen, Y.; Chanet, J.P.; Hou, K.M.; Shi, H.L. Extending the RPL routing protocol to agricultural low power and lossy networks (A-LLNs). Int. J. Agric. Environ. Inf. Syst. 2013, 4, 25–47. [Google Scholar]
- Shinde, T.A.; Prasad, J.R. IoT based animal health monitoring with naive Bayes classification. IJETT 2017, 1, 8104–8107. [Google Scholar]
- Huang, C.H.; Shen, P.Y.; Huang, Y.C. IoT-based physiological and environmental monitoring system in animal shelter. In Proceedings of the 2015 Seventh International Conference on Ubiquitous and Future Networks, Sapporo, Japan, 7–10 July 2015; pp. 317–322. [Google Scholar]
- Noda, A.; Fukuda, O.; Okumura, H.; Arai, K. Behavior analysis of a small animal using IoT sensor system. In Proceedings of the 2017 International Conference on Intelligent Informatics and Biomedical Sciences (ICIIBMS), Okinawa, Japan, 24–26 November 2017; pp. 9–10. [Google Scholar]
- Ojha, T.; Misra, S.; Raghuwanshi, N.S. Wireless sensor networks for agriculture: The state-of-the-art in practice and future challenges. Comput. Electron. Agric. 2015, 118, 66–84. [Google Scholar] [CrossRef]
- Singels, A.; Smith, M.T. Provision of irrigation scheduling advice to small-scale sugarcane farmers using a web-based crop model and cellular technology: A South African case study. Irrig. Drain. J. Int. Comm. Irrig. Drain. 2006, 55, 363–372. [Google Scholar] [CrossRef]
- Lee, J.; Kang, H.; Bang, H.; Kang, S. Dynamic crop field analysis using mobile sensor node. In Proceedings of the 2012 International Conference on ICT Convergence (ICTC), Jeju Island, Korea, 15–17 October 2012; pp. 7–11. [Google Scholar]
- Feng, C.; Wu, H.R.; Zhu, H.J.; Sun, X. The design and realization of apple orchard intelligent monitoring system based on internet of things technology. In Advanced Materials Research; Trans Tech Publications: Stafa-Zurich, Switzerland, 2012; Volume 546, pp. 898–902. [Google Scholar]
- Alahi, M.E.E.; Xie, L.; Mukhopadhyay, S.; Burkitt, L. A temperature compensated smart nitrate-sensor for agricultural industry. IEEE Trans. Ind. Electron. 2017, 64, 7333–7341. [Google Scholar] [CrossRef]
- Ehsan, S.; Bradford, K.; Brugger, M.; Hamdaoui, B.; Kovchegov, Y.; Johnson, D.; Louhaichi, M. Design and analysis of delay-tolerant sensor networks for monitoring and tracking free-roaming animals. IEEE Trans. Wirel. Commun. 2012, 11, 1220–1227. [Google Scholar] [CrossRef]
- Futagawa, M.; Iwasaki, T.; Murata, H.; Ishida, M.; Sawada, K. A miniature integrated multimodal sensor for measuring pH, EC and temperature for precision agriculture. Sensors 2012, 12, 8338–8354. [Google Scholar] [CrossRef]
- Saha, A.K.; Saha, J.; Ray, R.; Sircar, S.; Dutta, S.; Chattopadhyay, S.P.; Saha, H.N. IOT-based drone for improvement of crop quality in agricultural field. In Proceedings of the 2018 IEEE 8th Annual Computing and Communication, Las Vegas, NV, USA, 8–10 January 2018. [Google Scholar]
- Garcia-Sanchez, A.J.; Garcia-Sanchez, F.; Garcia-Haro, J. Wireless sensor network deployment for integrating video-surveillance and data-monitoring in precision agriculture over distributed crops. Comput. Electron. Agric. 2011, 75, 288–303. [Google Scholar] [CrossRef]
- Xiaoling, H. A Study on Ultra-violet Flame Detector. Chin. J. Sci. Instrum. 1999, 20, 523–525. [Google Scholar]
- Bapat, V.; Kale, P.; Shinde, V.; Deshpande, N.; Shaligram, A. WSN application for crop protection to divert animal intrusions in the agricultural land. Comput. Electron. Agric. 2017, 133, 88–96. [Google Scholar] [CrossRef]
- Patil, G.L.; Gawande, P.S.; Bag, R.V. Smart Agriculture System based on IoT and its Social Impact. Int. J. Comput. Appl. 2017, 176, 0975–8887. [Google Scholar]
- Mat, I.; Kassim, M.R.M.; Harun, A.N.; Yusoff, I.M. IoT in precision agriculture applications using wireless moisture sensor network. In Proceedings of the 2016 IEEE Conference on Open Systems (ICOS), Langkawi, Malaysia, 10–12 October 2016; pp. 24–29. [Google Scholar]
- CropX Starter Kit—Soil Temperature Sensor. Available online: https://www.cropx.com/product/cropx-temperature/ (accessed on 14 June 2019).
- 3D Crop Sensor Array with PAR Addon. Available online: http://grownetics.co/product/3d-crop-sensor-array-with-par-addon/ (accessed on 14 June 2019).
- Balaji, S.; Nathani, K.; Santhakumar, R. IoT Technology, Applications and Challenges: A Contemporary Survey. Wirel. Pers. Commun. 2019, 108, 363–388. [Google Scholar] [CrossRef]
- Climate Monitoring Device. Available online: https://www.grofit-ag.com/product-page/grofit-iot-device-1 (accessed on 14 June 2019).
- Barrachina-Muñoz, S.; Bellalta, B.; Adame, T.; Bel, A. Multi-hop communication in the uplink for LPWANs. Comput. Netw. 2017, 123, 153–168. [Google Scholar] [CrossRef]
- Terrasson, G.; Llaria, A.; Marra, A.; Voaden, S. Accelerometer based solution for precision livestock farming: Geolocation enhancement and animal activity identification. In IOP Conference Series: Materials Science and Engineering; IOP Publishing: Bristol, UK, 2016; Volume 138, p. 012004. [Google Scholar]
- Xiaojing, Z.; Yuanguai, L. Zigbee implementation in intelligent agriculture based on internet of things. In Proceedings of the 2nd International Conference on Electronic Mechanical Engineering and Information Technology, Shenyang, China, 7 September 2012. [Google Scholar]
- Dan, L.I.U.; Xin, C.; Chongwei, H.; Liangliang, J. Intelligent agriculture greenhouse environment monitoring system based on IOT technology. In Proceedings of the 2015 International Conference on Intelligent Transportation, Big Data and Smart City, Halong Bay, Vietnam, 19–20 December 2015; pp. 487–490. [Google Scholar]
- A New Engine for Rural Economic Growth in the People’s Republic of China. Available online: https://www.adb.org/sites/default/files/publication/455091/internet-plus-agriculture-prc.pdf (accessed on 24 September 2019).
- Digitization of Agriculture—The Next Chapter for Internet of Things in Malaysia. Available online: http://www.mimos.my/wp-content/uploads/2016/10/282016–0729-IDCAP41608216-Digitisation-of-agri-MiTrce.pdf (accessed on 24 September 2019).
- Australian Government Investment in Landcare. Available online: http://www.agriculture.gov.au/ag-farm-food/natural-resources/landcare/national-landcare-program/australian-government-investment-in-landcare (accessed on 18 June 2019).
- IoT in Agriculture—How is It Evolving. Available online: http://www.farminstitute.org.au/LiteratureRetrieve.aspx?ID=157672 (accessed on 18 June 2019).
- VT Networks SIGFOX Complete Roll out of Irish IoT Network in 8 Months. Available online: https://vt-iot.com/vt-networks-sigfox-complete-roll-out-of-irish-iot-network-in-8-months/ (accessed on 18 June 2019).
- The French Ministry of Agriculture and Food. Available online: https://agriculture.gouv.fr/french-ministry-agriculture-and-food (accessed on 18 June 2019).
- The 13th Five-Year Plan—China’s Transformation and Integration with the World Economy. Available online: http://www.iberchina.org/files/2017/kpmg-13fyp-opportunities-analysis-for-chinese-and-foreign-businesses.pdf (accessed on 18 June 2019).
- NB-IoT Apps Enable Agricultural Digitalization. Available online: https://e.huawei.com/en/publications/global/ict_insights/201806041630/ecosystem/201808170841?source=corp_comm (accessed on 18 June 2019).
- IoT Blooms in Malaysian Agro-Sector. Available online: https://mit-insights.my/iot-blooms-in-malaysian-agro-sector/ (accessed on 17 June 2019).
- Developing Sensing Technologies for Smart Farming Practices in an Internet-Of-Ag-Things World. Available online: https://reeis.usda.gov/web/crisprojectpages/1013254-developing-sensing-technologies-for-smart-farming-practices-in-an-internet-of-ag-things-world.html (accessed on 19 June 2019).
- Tech Professionals Use USDA Datasets to Address Water Management Challenges at the IoT World Hackathon. Available online: https://www.usda.gov/media/blog/2019/06/17/tech-professionals-use-usda-datasets-address-water-management-challenges-iot (accessed on 19 June 2019).
- Food and Agriculture. Available online: https://www.nectec.or.th/en/research/ (accessed on 17 June 2019).
- dtac Debuts the First IoT Based Agricultural Solution. Available online: https://www.telenor.com/dtac-debuts-the-first-iot-based-agricultural-solution/ (accessed on 17 June 2019).
- IOT Policy in India. Available online: https://meity.gov.in/sites/upload_files/dit/files/Draft-IoT-Policy(1).pdf (accessed on 20 June 2019).
- Philippine Agricultural and Food Policies. Available online: https://www.ifpri.org/publication/philippine-agricultural-and-food-policies-0 (accessed on 20 June 2019).
- Pitì, A.; Verticale, G.; Rottondi, C.; Capone, A.; Lo Schiavo, L. The role of smart meters in enabling real-time energy services for households: The Italian case. Energies 2017, 10, 199. [Google Scholar] [CrossRef]
- Khanna, A.; Kaur, S. Evolution of Internet of Things (IoT) and its significant impact in the field of Precision Agriculture. Comput. Electron. Agric. 2019, 157, 218–231. [Google Scholar] [CrossRef]
- Finistere Ventures and PitchBook Close Gap in Agtech Funding Data. Available online: http://finistere.com/news/2018-early-stage-agtech-report/ (accessed on 31 January 2020).
- IoT Solution. Available online: https://www.samsung.com/global/business/networks/solutions/iot-solutions/ (accessed on 6 June 2019).
- Learn More about Our Work with Dell to Scale IoT Farming Technologies. Available online: https://aerofarms.com/2018/03/20/harvest-full-insights/ (accessed on 14 June 2019).
- FarmBeats: AI, Edge IoT for Agriculture. Available online: https://www.microsoft.com/en-us/research/project/farmbeats-iot-agriculture/ (accessed on 6 June 2019).
- Digital Farming—From Farm to Fork. Available online: https://www.bosch-si.com/agriculture/connected-agriculture/digital-farming.html (accessed on 14 June 2019).
- IoT Agriculture: 5 Ways to Grow Your Business. Available online: https://r-stylelab.com/company/blog/iot/iot-agriculture-5-ways-to-grow-your-business (accessed on 14 June 2019).
- IoT Agriculture: How to Build Smart Greenhouse? Available online: https://r-stylelab.com/company/blog/iot/iot-agriculture-how-to-build-smart-greenhouse (accessed on 14 June 2019).
- IBM Watson IoT Platform. Available online: https://www.ibm.com/us-en/marketplace/internet-of-things-cloud?lnk=STW_US_STESCH&lnk2=trial_IOTPlat&pexp=def&psrc=none&mhsrc=ibmsearch_a&mhq=iot (accessed on 31 January 2020).
- Infiswift IoT Platform for Agriculture. Available online: https://www.intel.com/content/www/us/en/internet-of-things/infiswift-enterprise-iot-platform-for-agricultural-solution-brief.html?wapkw=infiswift (accessed on 30 January 2020).
- Open Agriculture Foundation: Creating an Open-Source Ecosystem to Revolutionize the Future of Food. Available online: https://cloud.google.com/data-solutions-for-change/open-agriculture/ (accessed on 31 January 2020).
- Asplund, M.; Nadjm-Tehrani, S. Attitudes and perceptions of IoT security in critical societal services. IEEE Access 2016, 4, 2130–2138. [Google Scholar] [CrossRef]
- Chen, L.; Thombre, S.; Järvinen, K.; Lohan, E.S.; Alén-Savikko, A.; Leppäkoski, H.; Bhuiyan, M.Z.H.; Bu-Pasha, S.; Ferrara, G.N.; Honkala, S.; et al. Robustness, security and privacy in location-based services for future IoT: A survey. IEEE Access 2017, 5, 8956–8977. [Google Scholar] [CrossRef]
- Varga, P.; Plosz, S.; Soos, G.; Hegedus, C. Security threats and issues in automation IoT. In Proceedings of the 2017 IEEE 13th International Workshop on Factory Communication Systems (WFCS), Trondheim, Norway, 31 May–2 June 2017; pp. 1–6. [Google Scholar]
- Duan, J.; Gao, D.; Yang, D.; Foh, C.H.; Chen, H.H. An energy-aware trust derivation scheme with game theoretic approach in wireless sensor networks for IoT applications. IEEE Internet Things J. 2014, 1, 58–69. [Google Scholar] [CrossRef]
- Newell, A.; Yao, H.; Ryker, A.; Ho, T.; Nita-Rotaru, C. Node-capture resilient key establishment in sensor networks: Design space and new protocols. ACM Comput. Surv. 2015, 47, 1–34. [Google Scholar] [CrossRef]
- Elijah, O.; Orikumhi, I.; Rahman, T.A.; Babale, S.A.; Orakwue, S.I. Enabling smart agriculture in Nigeria: Application of IoT and data analytics. In Proceedings of the 2017 IEEE 3rd International Conference on Electro-Technology for National Development (NIGERCON), Owerri, Nigeria, 7–10 November 2017; pp. 762–766. [Google Scholar]
- Asikainen, M.; Haataja, K.; Toivanen, P. Wireless indoor tracking of livestock for behavioral analysis. In Proceedings of the 2013 9th International Wireless Communications and Mobile Computing Conference (IWCMC), Sardinia, Italy, 1–5 July 2013; pp. 1833–1838. [Google Scholar]
- Al-Fuqaha, A.; Guizani, M.; Mohammadi, M.; Aledhari, M.; Ayyash, M. Internet of Things: A survey on enabling technologies, protocols, and applications. IEEE Commun. Surv. Tutor. 2015, 17, 2347–2376. [Google Scholar] [CrossRef]
- Biral, A.; Centenaro, M.; Zanella, A.; Vangelista, L.; Zorzi, M. The challenges of M2M massive access in wireless cellular networks. Digit. Commun. Netw. 2015, 1, 1–19. [Google Scholar] [CrossRef]
- Perera, C.; Liu, C.H.; Jayawardena, S.; Chen, M. A survey on internet of things from industrial market perspective. IEEE Access 2014, 2, 1660–1679. [Google Scholar] [CrossRef]
- Aazam, M.; Huh, E.N.; St-Hilaire, M.; Lung, C.H.; Lambadaris, I. Cloud of Things: Integration of IoT with Cloud Computing. In Robots and Sensor Clouds; Springer International Publishing: Berlin/Heidelberg, Germany, 2016; pp. 77–94. [Google Scholar]
- Díaz, M.; Cristian, M.; Bartolomé, R. State-of-the-art, challenges, and open issues in the integration of Internet of things and cloud computing. J. Netw. Comput. Appl. 2016, 67, 99–117. [Google Scholar] [CrossRef]
- Gubbi, J.; Buyya, R.; Marusic, S.; Palaniswami, M. Internet of things (IoT): A vision, architectural elements, and future directions. Future Gener. Comput. Syst. 2013, 29, 1645–1660. [Google Scholar] [CrossRef]
- Suciu, G.; Vulpe, A.; Halunga, S.; Fratu, O.; Todoran, G.; Suciu, V. Smart Cities Built on Resilient Cloud Computing and Secure Internet of Things. In Proceedings of the 19th International Conference on Control Systems and Computer Science, Bucharest, Romania, 29–31 May 2013; pp. 513–518. [Google Scholar]
- Aazam, M.; Khan, I.; Alsaffar, A.A.; Huh, E.N. Cloud of things: Integrating Internet of things and cloud computing and the issues involved. In Proceedings of the 2014 11th International Bhurban Conference on Applied Sciences Technology (IBCAST), Islamabad, Pakistan, 14–18 January 2014. [Google Scholar]









| No | Research Question | Main Motivation |
|---|---|---|
| RQ1 | What are the major targeted primary publication channels for IoT agricultural research? | In order to identify where IoT agricultural research can be found as well as good publication sources for future studies. |
| RQ2 | How has the frequency of approaches been changed related to IoT agriculture over time? | Identify the publication with the time related to IoT in agriculture. |
| RQ3 | What approaches are used to address problems related IoT agriculture? | To find out existing IoT agriculture approaches reported in the existing IoT agriculture literature. |
| RQ4 | What are the main application domains of IoT in agriculture? | Identify the main areas of agriculture where IoT technology is being utilized for monitoring, controlling, and tracking purposes. |
| RQ5 | What are the primary focuses of the selected studies? | To identify the significant proposed solutions. |
| RQ6 | What type of IoT devices/sensors have been used in agriculture? | To identify the role of primary IoT devices/sensors. |
| RQ7 | Which IoT network/communication protocols are used in agriculture? | To identify the role of network and communication protocols. |
| RQ8 | Which IoT agricultural policy have been implemented in different countries? | To measure the potential of IoT in the agriculture field in the different countries. |
| Sources | Search String | Context |
|---|---|---|
| IEEE Xplore, Science Direct, Springer Link, MDPI, and IGI Global | (“Internet of Things” OR “IoT”) AND (“IoT agricultural Applications” OR “Devices/Sensors” OR “IoT agricultural devices/sensors”) OR (“IoT agricultural protocols” OR “IoT Communication Protocols”) | Agriculture |
| Sources | Ranking | Score |
|---|---|---|
| Journal | Q1 | 2 |
| Q2 | 1.5 | |
| Q3 or Q4 | 1 | |
| If paper is not in a JCR ranking | 0 | |
| Conference | CORE A | 1.5 |
| CORE B | 1 | |
| CORE C | 0.5 | |
| If paper is not in a CORE ranking | 0 |
| Phase | Process | Selection Criteria | IEEE Xplore | Springer | Science Direct | MDPI | IGI Global | Total |
|---|---|---|---|---|---|---|---|---|
| 1 | Search | Keywords | 1900 | 601 | 402 | 255 | 21 | 3179 |
| 2 | Screening | Title | 111 | 63 | 27 | 31 | 8 | 240 |
| 3 | Screening | Duplication Removal | 72 | 53 | 29 | 11 | 6 | 171 |
| 4 | Screening | Abstract | 45 | 24 | 21 | 9 | 5 | 104 |
| 5 | Inspection | Full Article | 47 | 6 | 7 | 6 | 1 | 67 |
| Classification | Quality Assessment | |||||||||||
|---|---|---|---|---|---|---|---|---|---|---|---|---|
| Reference | P. Channel | Years | Research Approaches | Applications Domain | Major Focus | Sensors and Devices | Protocols/Network Type | a | b | c | d | Scores |
| [25] | Journal | 2009 | Method | Monitoring | Proposed a method to measure the environmental conditions in a vast area such as air humidity and temperature. | Microclimate Sensor | ZigBee/WSN | 1 | 1 | 1 | 2 | 4.5 |
| [26] | Conference | 2014 | Platform | Monitoring | Designed a platform to monitor the soil moisture and temperature all over the field. | Core Ship CC2530 | WSN | 1 | 1 | 0 | 0 | 2 |
| [27] | Conference | 2014 | Architecture | Controlling | A WSN-based irrigation solution has been presented. | Water Quality Sensing Node | WSN | 1 | 1 | 1 | 0 | 3 |
| [28] | Conference | 2009 | Method | Controlling | A low-cost wireless irrigation system has been proposed. | Sensor Node and Microcontroller | GPRS/WSN | 1 | 1 | 1 | 0 | 3 |
| [29] | Colloquium | 2014 | Method | Controlling | A web-based decision support system has been developed for irrigation scheduling. | Weather Station | WSN | 1 | 1 | 1 | 0 | 3 |
| [30] | Symposium | 2006 | Architecture | Monitoring | A preliminary investigation system is presented on a large-scale sensor network for precision agriculture. | LOFAR-agro | WSN | 1 | 1 | 1 | 0 | 3 |
| [31] | Conference | 2015 | Platform | Monitoring | Proposed an intrusion detection system to monitor the field. | AVR Microcontroller | WSN | 1 | 1 | 1 | 0 | 3 |
| [32] | Conference | 2008 | Method | Tracking | Designed a method to track the behavior of animals in the field. | Wild CENSE Node | GPS/WSN | 1 | 1 | 1 | 1.5 | 4.5 |
| [33] | Journal | 2013 | Method | Controlling | Developed a climate controlling method for greenhouses. | Sensor Nodes | ZigBee/WSN | 1 | 1 | 0 | 0 | 2 |
| [34] | Conference | 2009 | Method | Monitoring | A sensor network is designed to measure the soil moisture. | Soil Moisture Sensor | ZigBee/WSN | 1 | 1 | 0 | 0 | 2 |
| [35] | Conference | 2015 | Architecture | Monitoring | Developed a system to monitor the drought and irrigation level. | No | No | 1 | 0.5 | 0 | 0 | 1.5 |
| [36] | Conference | 2017 | Proposed System | Monitoring and Controlling | A wireless mobile robot system has been developed to perform multiple monitoring and controlling tasks. | Various Sensors/Raspberry PI | WIFI, ZigBee | 1 | 1 | 1 | 0 | 3 |
| [37] | Conference | 2015 | Proposed System | Monitoring | Proposed a system to monitor the field and greenhouse gas. | Various Sensors | WSN | 1 | 0.5 | 0 | 0 | 1.5 |
| [38] | Journal | 2012 | Proposed System | Tracking | Proposed a design to measure the animal movement. | No | GPS | 1 | 1 | 1 | 2 | 5 |
| [39] | Conference | 2018 | Proposed System | Monitoring | An innovative and scalable system has been proposed for monitoring the agricultural system. | Humidity and Temperature Sensor | LoraWAN | 1 | 0.5 | 1 | 0 | 2.5 |
| [40] | Journal | 2019 | Model | Monitoring | Proposed a model to measure the crop productivity and anticipate the problems. | Various Sensors | Lora | 1 | 1 | 0 | 2 | 4 |
| [41] | Conference | 2017 | Proposed System | Monitoring | An IoT-based agricultural production system has been developed to monitor the field of environmental parameters. | Temperature and Moisture Sensor | RFID | 1 | 1 | 1 | 0 | 3 |
| [42] | Symposium | 2017 | Proposed System | Monitoring | Developed a low-cost irrigation monitoring system. | Soil Moisture Sensor | MQTT | 1 | 1 | 1 | 0 | 3 |
| [43] | Conference | 2015 | Proposed System | Monitoring | Developed an animal pastures monitoring system. | Collars and Geolocation Devices | GPS, SigFox | 1 | 1 | 1 | 0 | 3 |
| [44] | Conference | 2011 | Proposed System | Monitoring | Developed a WiFi-based wireless sensor network for field and smart grid monitoring. | WiFi Sensor | ZigBee, WIFI, WSN | 1 | 1 | 1 | 0 | 3 |
| [45] | Journal | 2009 | Review | Monitoring | Presented a review on the role of WSN for precision agriculture. | Sensor Nodes/Gateway | RFID, WSN ZigBee | 1 | 1 | 1 | 1.5 | 4.5 |
| [46] | Journal | 2011 | Method | No | Integrated WiFi and WiMAX for agri IoT users. | No | WIFI, WIMAX | 1 | 1 | 1 | 1 | 4 |
| [47] | Journal | 2018 | Ecosystem | Monitoring | Several IoT agricultural benefits and challenges have been discussed for monitoring air, temperature, humidity, and moisture level. | Multiple Sensors and Devices | Sigfox, Lora, NB-IoT, Wifi | 1 | 1 | 1 | 2 | 5 |
| [48] | Journal | 2019 | Framework | Monitoring | An experimental framework has been designed to monitor different agricultural applications such as water, fertilization, heat, and gas | Various Sensors/Gateway | ZigBee, MQTT/WSN | 1 | 1 | 0 | 2 | 4 |
| [49] | Journal | 2019 | Platform | Controlling | Proposed a low-cost agri talk IoT-based platform for the precision farming of soil cultivation. | Soil and Insects Sensor, Actuators | Network Time Protocol (NTP) | 1 | 1 | 0 | 2 | 4 |
| [50] | Conference | 2010 | Proposed system | Controlling | A system has been proposed to control the environmental parameters such as humidity and temperature. | Temperature and Humidity Sensor | SMS, Wireless application protocol (WAP) | 1 | 1 | 1 | 0 | 3 |
| [51] | Journal | 2018 | Model | Tracking | A tracking and record-keeping model has been presented that traces the growth level of plants in a greenhouse. | Various sensors and Raspberry Pi 3 | WIFI | 1 | 1 | −1 | 2 | 3 |
| [52] | Conference | 2018 | Application proposed | Monitoring | Cloud-based IoT application is developed to monitor different agricultural parameters, which are water, light humidity, and pesticides. | Soil Moisture, Temperature, and Humidity Sensor/Microcontroller | GPS, WIFI | 1 | 0.5 | 0 | 0 | 1.5 |
| [53] | Conference | 2018 | Proposed model | Controlling | The author collects poly houses data about crop productivity and uses WiFi to transmit data over the network to control insects and pesticides. | Soil moisture, PH Humidity and Water Sensor | WIFI | 1 | 0.5 | 0 | 0 | 1.5 |
| [54] | Conference | 2017 | Proposed system | Monitoring | A remote sensing system has been proposed to monitor different greenhouse parameters such as soil moisture, temperature, and light. | Various Sensors, Actuators, and Embedded System | WSN | 1 | 1 | 0 | 0 | 2 |
| [55] | Conference | 2018 | Proposed system | Monitoring | Low power and the prolonged network has been proposed in the agriculture field to monitor soil moisture content. | Soil Moisture Sensor | Lora | 1 | 1 | 1 | 0 | 3 |
| [56] | Conference | 2012 | Platform | Controlling | System captures the data of growing fruits, control plants environment, water, and fertilizers. | Various Sensors | RFID/WSN | 1 | 0.5 | 1 | 0 | 3.5 |
| [57] | Conference | 2019 | Proposed system | Controlling | Designed a system to test and self-power IoT devices for precision agriculture to control fertilization. | Various Sensors/Gateway, Microcontroller | Ultra-low power (ULP), MQTT, Bluetooth | 1 | 1 | −1 | 0 | 1 |
| [58] | Conference | 2016 | Architecture | Monitoring | An IoT-based three-layered architecture has been proposed to monitor different precision agricultural applications such as wind detection, rain volume, air temperature, and humidity. | Multiple Sensors | nRF24L01 ultra-low-power transceiver | 1 | 0.5 | 1 | 0 | 2.5 |
| [59] | Conference | 2018 | Method | Monitoring | A method has been proposed to monitor multiple field parameters such as soil humidity and temperature. | Various Sensors/Microcontroller, Gateway | WiFi | 1 | 0.5 | 0 | 0 | 1.5 |
| [60] | Conference | 2017 | Survey | Monitoring | A survey of different monitoring applications and communication protocols. | Various Sensors | Multiple Protocols | 1 | 0.5 | 1 | 0 | 2.5 |
| [61] | Conference | 2018 | Platform | Monitoring | An IoT-based animal’s behavior monitoring platform has been developed. | Various Sensors/Gateway | GPS | 1 | 1 | 1 | 0 | 3 |
| [62] | Conference | 2015 | Framework | Controlling | Developed an innovative project to facilitate the farmers and improve the farm productivity by controlling water. | Radar Level Sensor | GSM | 1 | 1 | 1 | 0 | 3 |
| [63] | Conference | 2017 | Solution Proposal | Monitoring | Paper presents a remote monitoring leaf disease detection scenario. | Temperature, Soil Moisture, Humidity/Raspberry PI | WiFi | 1 | 1 | 0 | 0 | 2 |
| [64] | Conference | 2018 | Proposed System | Controlling | A system has been developed to increase crop productivity by low water consumption. | Temperature, Soil Moisture Sensors/Raspberry PI | 4G mobile network | 1 | 0.5 | 1 | 0 | 1.5 |
| [65] | Conference | 2017 | Model | Controlling | Proposed a model to minimize the use of fungicides and pesticides in plants. | Weather Station | No | 1 | 0.5 | 0 | 0 | 1.5 |
| [66] | Conference | 2018 | Proposed System | Controlling | A repelling system is provided to prevent the crop from wild animal attacks. | Microcontroller, Gateway | 6LowPAN | 1 | 1 | 0 | 0 | 2 |
| [67] | Conference | 2018 | Proposed System | Controlling | A web and android app-based power efficient irrigation control system has been developed. | Temperature, Moisture, and Humidity Sensors | Lora | 1 | 1 | −1 | 0 | 1 |
| [68] | Journal | 2019 | Architecture | Monitoring | Developed an agricultural watering system on the basis of WSN. | Temperature and Humidity/Node MCU | WSN | 1 | 1 | 1 | 2 | 5 |
| [69] | Conference | 2018 | Application | Controlling | Developed an application for disease detection at early stages. | Sensor Nodes/Gateway | WIFI, Bluetooth, ZigBee, GPRS | 1 | 1 | 1 | 0 | 3 |
| [70] | Conference | 2016 | Application | Monitoring | An e-Agriculture application has been developed to monitor crop productivity. | Temperature and Humidity sensor | 3G, WIFI | 1 | 1 | 1 | 0 | 3 |
| [71] | Journal | 2019 | Proposed System | Monitoring | An intelligent and low-cost irrigation monitoring system is developed. | Unified Sensor Poled | HTTP, MQTT | 1 | 1 | −1 | 2 | 3 |
| [72] | Journal | 2018 | Architecture | Monitoring | Proposed an architecture to monitor multiple agricultural parameters such as temperature, humidity, and soil moisture. | Multiple Sensors | WSN | 1 | 1 | −1 | 2 | 3 |
| [73] | Journal | 2018 | Proposed System | Monitoring | A smart irrigation system is developed by using open source technologies and machine learning. | Multiple Sensors | WSN, HTTP, WIFI | 1 | 1 | 1 | 2 | 5 |
| [74] | Workshop | 2017 | Proposed System | Monitoring | A greenhouse monitoring system has been developed to monitor the different parameters such as light, temperature, humidity, and pressure. | MicaZ | WSN | 1 | 1 | 1 | 0 | 3 |
| [75] | Journal | 2017 | Method | Monitoring | Proposed a method that monitors the soil moisture and nutrients level. | Various Sensors | Zigbee | 1 | 1 | 1 | 1 | 4 |
| [76] | Journal | 2016 | Platform | Monitoring | To automate the environment condition, soil conditions, and fertilization, a smart net platform is proposed. | Various Sensors/Cameras, Weather Stations | No | 1 | 1 | 1 | 1 | 4 |
| [77] | Journal | 2016 | Platform | Monitoring | A monitoring platform has been proposed for the suitability of FIWARE precision agriculture. | Sensors/Gateway | FIWARE/WSN | 1 | 1 | 1 | 1 | 4 |
| [78] | Journal | 2019 | Platform | Monitoring | IoT-based smart irrigation system has been developed. | Various Sensors | FIWARE | 1 | 1 | 1 | 1 | 4 |
| [79] | Journal | 2018 | Proposed System | Monitoring | Analyzed and measured the environmental variables and crop disease. Proposed cloud-based technology. | Growth, Nutrients and Environmental Sensors | LORA | 1 | 1 | 0 | 1 | 3 |
| [80] | Journal | 2019 | Method | Monitoring | Introduced the augmented reality use and integrating it with IoT to update precision farming. | Various Sensors/Camera | RFID | 1 | 1 | −1 | 1 | 2 |
| [81] | Journal | 2011 | Method | Monitoring | An ontology-based approach has been presented for smart farming to solve the semantic interoperate problem. | No | No | 1 | 0.5 | 1 | 0 | 2.5 |
| [82] | Conference | 2016 | Survey | Monitoring | IoT technology status and IoT agriculture such as precision seeding and irrigation have been investigated. | Sensors Module | RFID | 1 | 0.5 | 0 | 0 | 1.5 |
| [83] | Journal | 2013 | Method | Monitoring | Discussed the practical applications and theoretical research gap of IoT agriculture. | No | RFID/Information Network System | 1 | 0.5 | 1 | 0 | 2.5 |
| [84] | Journal | 2018 | Framework | Controlling | Proposed a solution for the efficient usage of water. | Various Sensors | WSN | 1 | 1 | 1 | 1.5 | |
| [85] | Journal | 2015 | Proposed Solution | Monitoring | Discussed agricultural challenges and proposed a solution to monitor oil moisture. | Soil Sensor | WSN | 1 | 1 | 1 | 1 | 4 |
| [86] | Symposium | 2016 | Proposed Solution | Monitoring | A methodology has been proposed to monitor the quantity and quality of grains in soil. | Various Sensors and Devices | WSN | 1 | 1 | 1 | 0 | 3 |
| [87] | Journal | 2017 | Proposed Solution | Monitoring | Proposed a cloud-based information system to deliver agricultural solutions. | Various Sensors and Devices | WSN | 1 | 1 | 1 | 1 | 4 |
| [88] | Journal | 2013 | Architecture | Monitoring | Proposed an architecture on the basis of Routing Protocol for Low-Power and Lossy Networks (RPL) protocol to meet specific requirements for precision agriculture. | No | RPL | 1 | 1 | 0 | 1 | 3 |
| [89] | Conference | 2017 | Proposed System | Monitoring | A system has been proposed to monitor animal diseases by using data mining techniques. | Temperature Humidity and Heart Rate Sensors | WSN, WiFi, HTTP, GPRS | 1 | 0.5 | 1 | 0 | 2.5 |
| [90] | Conference | 2015 | Proposed System | Monitoring | Environment monitoring system has been developed for animal shelters. | Environmental Sensor, Aurdino, UHF Reader | RFID, WSN | 1 | 1 | 1 | 0 | 3 |
| [91] | Conference | 2017 | Proposed System | Monitoring | To monitor the behavior of small animals, a system has been proposed by using multiple IoT sensors. | IFR, Humidity and Temperature sensors, Raspberry PI, Camera | WSN, Bluetooth | 1 | 1 | 0 | 0 | 2 |
| Publication Sources | References | Channel | NO | % |
|---|---|---|---|---|
| Sensors | [25,45,76,77,78,79] | Journal | 7 | 10.44% |
| International Conference on Wireless Communication and Sensor Network | [26] | Conference | 1 | 1.49% |
| IET Science, Measurement, and Technology | [27] | Journal | 1 | 1.49% |
| International Conference on Networks Security, Wireless Communications, and Trusted Computing | [28] | Conference | 1 | 1.49% |
| International Colloquium in Information Science and Technology | [29] | Colloquium | 1 | 1.49% |
| International Parallel and Distributed Processing Symposium | [30] | Symposium | 1 | 1.49% |
| International Conference on Communications | [31] | Conference | 1 | 1.49% |
| International Conference on Intelligent Sensors, Sensor Networks, and Information Processing | [32] | Conference | 1 | 1.49% |
| Pervasive Computing | [33] | Journal | 1 | 1.49% |
| Annual Conference on Information Sciences and Systems | [34] | Conference | 1 | 1.49% |
| International Conference on Geo informatics | [35] | Conference | 1 | 1.49% |
| International Conference on I-SMAC (IoT in Social, Mobile, Analytics and Cloud) | [36] | Conference | 1 | 1.49% |
| International Conference on Intelligent Robots and Systems | [37] | Conference | 1 | 1.49% |
| Transactions on Wireless Communications | [42] | Journal | 1 | 1.49% |
| International Workshop on Factory Communication Systems | [39] | Conference | 1 | 1.49% |
| Computers and Electronics in Agriculture | [40,68,71,72,73] | Journal | 5 | 7.45% |
| International Conference on Smart Technologies for Smart Nation (SmartTechCon) | [41] | Conference | 1 | 1.49% |
| Region 10 Symposium (TENSYMP) | [42] | Symposium | 1 | 1.49% |
| International Conference on Industrial Technology | [43] | Conference | 1 | 1.49% |
| Conference on Industrial Electronics and Applications | [44] | Conference | 1 | 1.49% |
| Research journal of applied sciences, engineering and technology | [46] | Journal | 1 | 1.49% |
| IEEE Internet of Things Journal | [47,48] | Journal | 2 | 3% |
| IEEE Access | [48,51] | Journal | 2 | 3% |
| International Conference on Computer Science and Information Technology | [50] | Conference | 1 | 1.49% |
| International Conference on Trends in Electronics and Informatics | [52] | Conference | 1 | 1.49% |
| International Conference on Inventive Research in Computing Applications | [53] | Conference | 1 | 1.49% |
| International Conference on Big Data, IoT, and Data Science | [54,63] | Conference | 2 | 3% |
| World Forum on Internet of Things (WF-IoT) | [55,57] | Conference | 2 | 3% |
| International Conference on Image Analysis and Signal Processing | [56] | Conference | 1 | 1.49% |
| International Conference on Microelectronics (ICM) | [58] | Conference | 1 | 1.49% |
| International Conference on Cloud Computing, Data Science and Engineering (Confluence) | [59] | Conference | 1 | 1.49% |
| International Conference on Microelectronic Devices, Circuits, and Systems (ICMDCS) | [60] | Conference | 1 | 1.49% |
| IoT Vertical and Topical Summit on Agriculture—Tuscany (IOT Tuscany) | [61] | Conference | 1 | 1.49% |
| IEEE Technological Innovation in ICT for Agriculture and Rural Development (TIAR) | [62] | Conference | 1 | 1.49% |
| International Conference on Inventive Systems and Control (ICISC) | [64] | Conference | 1 | 1.49% |
| International Conference on Ubiquitous and Future Networks (ICUFN) | [65,90] | Conference | 2 | 3% |
| International Conference on Environmental Engineering (EE) | [66] | Conference | 1 | 1.49% |
| International Conference on Innovations in Science, Engineering, and Technology (ICISET) | [67] | Conference | 1 | 1.49% |
| International Conference on Ambient Systems, Networks, and Technologies | [69] | Conference | 1 | 1.49% |
| International Conference on Advances in Computing and Communications, ICACC | [70] | Conference | 1 | 1.49% |
| International Workshop on IoT, M2M, and Healthcare | [74] | Workshop | 1 | 1.49% |
| Sustainability | [80] | Journal | 1 | 1.49% |
| International Conference on Computer and Computing Technologies in Agriculture | [81] | Conference | 1 | 1.49% |
| International Conference on Electrical Engineering and Automatic Control | [82] | Conference | 1 | 1.49% |
| Informatics and Management Science | [83] | Journal | 1 | 1.49% |
| Neural Computing and Applications | [84] | Journal | 1 | 1.49% |
| In Interoperability and Open-Source Solutions for the Internet of Things | [85] | Journal | 1 | 1.49% |
| International Symposium on Intelligent Systems Technologies and Applications | [86] | Symposium | 1 | 1.49% |
| Journal of Organizational and End User Computing | [87] | Journal | 1 | 1.49% |
| International Journal of Agricultural and Environmental Information Systems | [88] | Journal | 1 | 1.49% |
| IJETT | [89] | Conference | 1 | 1.49% |
| International Conference on Intelligent Informatics and Biomedical Sciences (ICIIBMS) | [91] | Conference | 1 | 1.49% |
| Infirmity | Sensor/Devices Operations |
|---|---|
| PH Sensor | To monitor the exact amount of nutrients in soil, PH sensors are used, which is efficient for the healthy growth of plants and crops [98]. |
| Gas Sensor | Through the observation of infrared radiations this sensor measures the exact amount of toxic gases in livestock and greenhouses [99]. A sensor node called Waspmote Plug & Sense! Smart Agriculture Xtreme has been designed to monitor the gas level water content in the soil. |
| Motion Detector Sensor | The sensor is used to track/trace the location of animals and field, moreover it also detect the motion of an unwanted object in the field or farm and generate alerts to farmer for timely action and preventing crop loss [100]. |
| Ultra Violet Sensor and Passive Infrared (PIR) Sensors | An ultra violet sensor monitors the UV rays for the effective growth of crops [101]. In the PIR sensor, a motion detector is fixed that traces the range of a person’s movement in the field. The sensor also has a light detection property: while tracking an object, it changes the rising temperature into voltage for analyzing crop growth [102]. |
| Soil Moisture Sensor | The soil sensor measures the quantity of water and level of moisture all over the field [103]. In [104], a wireless moisture sensor has been implemented to monitor the greenhouse irrigation system. CropX Starter Kit–Soil Temperature 24/7 is cellular connection sensor that is used to monitor the multiple soil conditions [105]. |
| Temperature Sensor | Changes in the soil temperature affect the absorption soil nutrients and moisture. A novel sensing approach has been presented to map the exact amount of nutrients in soil and the water surface [12]. A 3D crop sensor Array with Photosynthetically Active Radiation (PAR) technology can be deployed at any location of field to monitor the temperature, CO2, and humidity [106]. |
| Humidity Sensor | Humidity leaves a negative impact on the growth of plant leaves, photosynthesis, and pollination. Therefore, to sense the level of humidity in air, this sensor directly measures the temperature and moisture content in the air [107]. Grofit provides different climate monitoring devices that can monitor the air temperature, air humidity, and sun radiation. The data transmission range of the device is up to 200 m and stores the measurement for a maximum of 30 days [108]. |
| Countries | Application Sub-Domains | Success Stories |
|---|---|---|
| Thailand | Water management | A water control system has been developed on the basis of WSN to measure the water consumption in whole field. The developed system has been tested and implemented at three different fields in Thailand. After implementation, results indicated that for the efficient growth of lemons, the level of humidity should be 70–80% and the temperature should be between 29 °C and 32 °C for the high productivity of lemons and vegetables [68]. |
| Taiwan | Soil cultivation | For precision farming, a low-cost AgriTalk IoT-based platform has been implemented in Taiwan to monitor soil parameters [49]. The developed platform has been tested by implementing it in three different fields for turmeric cultivation. After using the developed AgriTalk solution, the chlorophyll amount was increased up to 40–60%, which is more than existing methods, and 70% of water was also saved. Furthermore, 140,000 USD revenue was generated by 14,000 USD investments, which was big revenue compared to old cultivation methods. |
| Brazil | Soil humidity and temperature monitoring. | An IoT-based Agri Prediction model is presented in [40] that provides low-cost prediction methods to measure the soil humidity and temperature. After the implementation of the proposed model, the weight (up to 14.29%) and size (up to 17.94%) of arugula leaf was increased. |
| India | Monitor moisture content, temperature, humidity, pesticides, animals CO2, and light. | An IoT-based robotic has been presented in [36] to measure the agricultural parameters such as pesticides, moisture, and animals movement. When the system was practically implemented, the obtained results were very satisfactory, which shows that the system is user friendly, robust, and reduces the labor cost. Moreover, a remote sensing control system is developed in [54] to monitor the greenhouse gas, temperature, soil moisture, and light. These variables were monitored for bell paper plants and the obtained results indicate the yield increment and facilitate the farmer to monitor the farm remotely. |
| China | Environment monitoring | To monitor the greenhouse environment conditions, a low-power and low-cost system is developed [112]. Implementations of the developed system show that the system is reliable and reduces the labor cost. Furthermore, IoT technologies implemented in the Shandong Province demonstration park of Zhongyi show that the fertilization and pesticides cost reduced up to 60% and 80%. Whereas, to deal with the 300-mu park, 60 laborers were required, but the utilization of IoT technology reduced the labor cost by approximately 60% [113]. |
| Africa | Monitoring animal’s location, behavior and pasture grazing. | Authors proposed an animal behavior monitoring system that traces the animals’ movement all over the field and monitors their pasture grazing [61]. The designed platform is implemented in Africa to evaluate and track the animals’ conditions. |
| Malaysia | Fruit traceability | The Minister of Science, Technology, and Innovation (MOSTI) of Malaysia proposed IoT agricultural solutions for tracking purposes called Mi-Trace and My Traceability SdnBhd (MTSB) to ensure the quality of fruits sellers and exporters are utilizing these two solutions [114]. |
| References | Score | Total |
|---|---|---|
| [57,67] | 1 | 2 |
| [35,37,52,53,59,63,65,82] | 1.5 | 8 |
| [26,33,34,54,64,66,80,91] | 2 | 8 |
| [39,58,60,81,83,89] | 2.5 | 6 |
| [27,28,29,30,31,36,41,42,43,44,50,51,55,61,62,69,70,71,72,74,79,86,88,90] | 3 | 24 |
| [45,56] | 3.5 | 2 |
| [40,46,48,49,75,76,77,78,85,87] | 4 | 10 |
| [25,32,84] | 4.5 | 3 |
| [47,68,73,97] | 5 | 4 |
| Industries | Initiatives and Solutions |
|---|---|
| Samsung | Samsung takes the initiative in the field of IoT by providing its Samsung Data Systems (SDS) IoT Platform, which connects the multiple IoT devices and communication protocols such as Modbus, Zigbee, Bluetooth Low Energy (BLE), MQTT, and LoRaWAN [131]. |
| AeroFarms | AeroFarms provides indoor farming solutions by analyzing data related to plants into data through big data, imaging, and artificial intelligence technologies [132]. |
| Microsoft | Microsoft also works on data-driven farming techniques by resolving the issues from cloud to sensor [133]. The Bosch technology firm provides different sensors analytics techniques and IoT-based data management techniques to monitor the crop productivity and diseases [134]. |
| R- Style Lab | R- Style Lab is the top IoT software-providing company that offers multiple software solutions such as predictive maintenance, drone’s inspections, and crop/animal monitoring solutions, and it provides some embedded software that can easily be integrated into portable trackers [135,136]. |
| IBM | IBM has provide an AI-based service called Watson Decision, which is best solution to improve the sustainability, harvesting, and quality of smart farming by using IoT and AI technologies [137]. |
| Intel | Intel has been developed an IoT-based platform Infiswift, which helps increase the efficiency of agricultural solutions through advanced connected services [138]. |
| Google has suggested a vision for advanced agricultural solutions by joining the MIT Media Lab Open Agriculture Initiative to provide a healthier food system [139]. |
| Year | Reference | Problems | Solutions |
|---|---|---|---|
| 2016 | [150] | It has become very difficult to handle the data-generating devices and power-constrained sensors, in order to obtain the more valuable services. | The cloud of things (CoTs) solution has been presented to handle the increasing demand of data-generating devices and other communication resources underlying the WSNs. |
| 2016 | [151] | IoT consist of millions of interconnected devices such as WSAN, RFID etc. in order to exchange the agricultural information; therefore, cloud computing technology is necessary due to the connectivity limitations in this field. | Authors presented a survey on cloud infrastructures, cloud platforms, and IoT middleware for the integration of devices and communication protocols. |
| 2013 | [152] | Due to the adaptation of a large number of wireless technologies, IoT has stepped out to create a fully integrated future network. | Implemented cloud solutions by using Aneka, which is a centric vision for the convergence of internet, WSN, and distributed computing. |
| 2013 | [153] | The integration of IoT and cloud computing has become a primary need over the last few years to manage different power connectivity issues. | The author designed a framework to procure data from decentralized, heterogeneous, highly distributed, and virtual devices that can be controlled, analyzed, and managed automatically. |
| 2014 | [154] | The IoT has become more persistent due to which its integration with cloud computing is very important. | The integration of both technologies is not simple, because different key issues occur that people face while accessing the communication network to retrieve or upload information to the cloud. A survey has been presented that highlights the main challenges and provides their respective solutions. |
© 2020 by the authors. Licensee MDPI, Basel, Switzerland. This article is an open access article distributed under the terms and conditions of the Creative Commons Attribution (CC BY) license (http://creativecommons.org/licenses/by/4.0/).
Share and Cite
Farooq, M.S.; Riaz, S.; Abid, A.; Umer, T.; Zikria, Y.B. Role of IoT Technology in Agriculture: A Systematic Literature Review. Electronics 2020, 9, 319. https://doi.org/10.3390/electronics9020319
Farooq MS, Riaz S, Abid A, Umer T, Zikria YB. Role of IoT Technology in Agriculture: A Systematic Literature Review. Electronics. 2020; 9(2):319. https://doi.org/10.3390/electronics9020319
Chicago/Turabian StyleFarooq, Muhammad Shoaib, Shamyla Riaz, Adnan Abid, Tariq Umer, and Yousaf Bin Zikria. 2020. "Role of IoT Technology in Agriculture: A Systematic Literature Review" Electronics 9, no. 2: 319. https://doi.org/10.3390/electronics9020319
APA StyleFarooq, M. S., Riaz, S., Abid, A., Umer, T., & Zikria, Y. B. (2020). Role of IoT Technology in Agriculture: A Systematic Literature Review. Electronics, 9(2), 319. https://doi.org/10.3390/electronics9020319

