Survey on Routing Protocols for Vehicular Ad Hoc Networks Based on Multimetrics
Abstract
1. Introduction
2. VANET Characteristics
- Ability to provide continuous power: the node (vehicle) itself can, via a long-life battery, provide continuous power for computing and communication devices compared to the capabilities of typical MANET nodes.
- High computational capability: operating vehicles can use significantly higher computing, communication, and sensing capabilities compared to other mobile nodes (such as smartphones).
- Predictable mobility: vehicles have more predictable movements than typical MANET nodes. Vehicles only move over roads. Roadway information is available from positioning systems and map-based technologies. The future position of a vehicle could be estimated as a function of speed and road trajectory. The hour of the day or the specific day of the week is also a determinant parameter to predict vehicle mobility.
- Large scale: vehicular networks could cover an entire road network including many participants. Its coverage area can range from a neighborhood to an entire city. In highways, a VANET can easily reach tens of kilometers.
- High mobility: the topology created by vehicles in a VANET is extremely dynamic and includes different configurations. For instance, topology information of a vehicle that leaves an avenue to go to a residential area can dramatically change. In this regard, the density of nodes plays a very important role. If the density of vehicles is very high, as in, during rush hour, topology changes can be minimal. On the other hand, very low vehicle density, such as during week nights, leads to more changes in topology due to high mobility.
- Partitioned network: vehicular networks are frequently partitioned because of the nature of traffic. In residential and rural areas, there are intervehicle gaps because these are sparsely populated scenarios. This forms several isolated clusters of nodes.
- Various communication environments: very related to the mobility and partition ratio of VANETs are the communications environments in which they are typically operated. These scenarios can be, most of the time, highways or urban areas; the former are relatively simple and straightforward, while cities include more signal perturbations because of different types of obstacles, such as buildings, houses, and trees.
- Interaction with on-board sensors: Currently, vehicles are equipped with a good number of on-board sensors that provide information on the vehicle that can be used to make routing decisions (speed, direction) or to monitor surroundings (temperature, wind, humidity, etc.).
3. Systematic Literature Review
3.1. Research Questions
- Which are the most used metrics in routing protocols for VANETs?
- Which combination of metrics is the most used for improved routing decisions?
- Which are the routing protocols with the most comparatives?
- Which network simulator is most used currently?
3.2. Search Strategy
3.3. Inclusion and Exclusion Criteria
- (i)
- Publication date 1 January 2009–1 January 2019;
- (ii)
- new routing protocol proposal for VANET is presented; and
- (iii)
- the routing decision was based on more than one metric.
- (i)
- Only already known compared protocols and
- (ii)
- duplicated documents from the same study.
3.4. Study Quality Assessment
4. Routing-Protocol Proposals Based on Metrics
4.1. Metric-Based Routing
- Minimum hop count: counting the number of hops between a source and a destination to a particular path [26].
- Route cost metric (RCM): this metric was proposed in [27]. It is based on packet-delivery ratios, and also includes information on the level of link stability. Is possible to define the RCM of a link from a source to the destination vehicle by the Bellman equation.
- Packet reception rate (PRR): gives information about the efficiency of the dissemination scheme and the reliability of the data forwarding [9]. PRR is a metric highly related to the number of data losses in the network.
- Density: In order to find a reliable routing path, traffic density is a c very frequently used metric. Considering the high density in hop-by-hop selection, disconnection could be avoided. Using beacon messages, each node can analyze its own neighboring density based on the number of neighbors and include it to select a more stable route [1]. This is also called the degree of a vehicle, the number of vehicles within the transmission range [28] (see Figure 4).
- Speed: the speed of each node helps to calculate other metrics, such as movement direction, link quality, or link lifetime. It helps to predict link breakage [18].
- Link/route lifetime: it is defined as the shortest period during which two nodes can interchange data packets in a link or route [1,22] (see Figure 5).A stable routing path is provided by a longer link lifetime, which results in a reduction of packet losses. Consider (, ) and (, ) as coordinates of source nodes s and neighbor i, with their corresponding speed given by and , where < . Let R be the receive range. So, the link lifetime between s and i is calculated using Equation (1).
- Movement direction: the movement of vehicles is an important consideration in routing selection. If the source does not take into account the moving direction of the next possible hop, it could make the wrong forwarding decision by sending packets t vehicles that are moving against the direction of the destination [1] (see Figure 6). This is especially important if vehicles implement carry and forwarding. This means that, during the time that the vehicle carries the packet, it just moves packets away from the destination.
- Link quality: select the link with the fewest neighboring transmitting vehicles, buildings, and obstructions that affect link quality between vehicles [18].
4.2. Multimetric-Routing Proposals
4.2.1. AODV
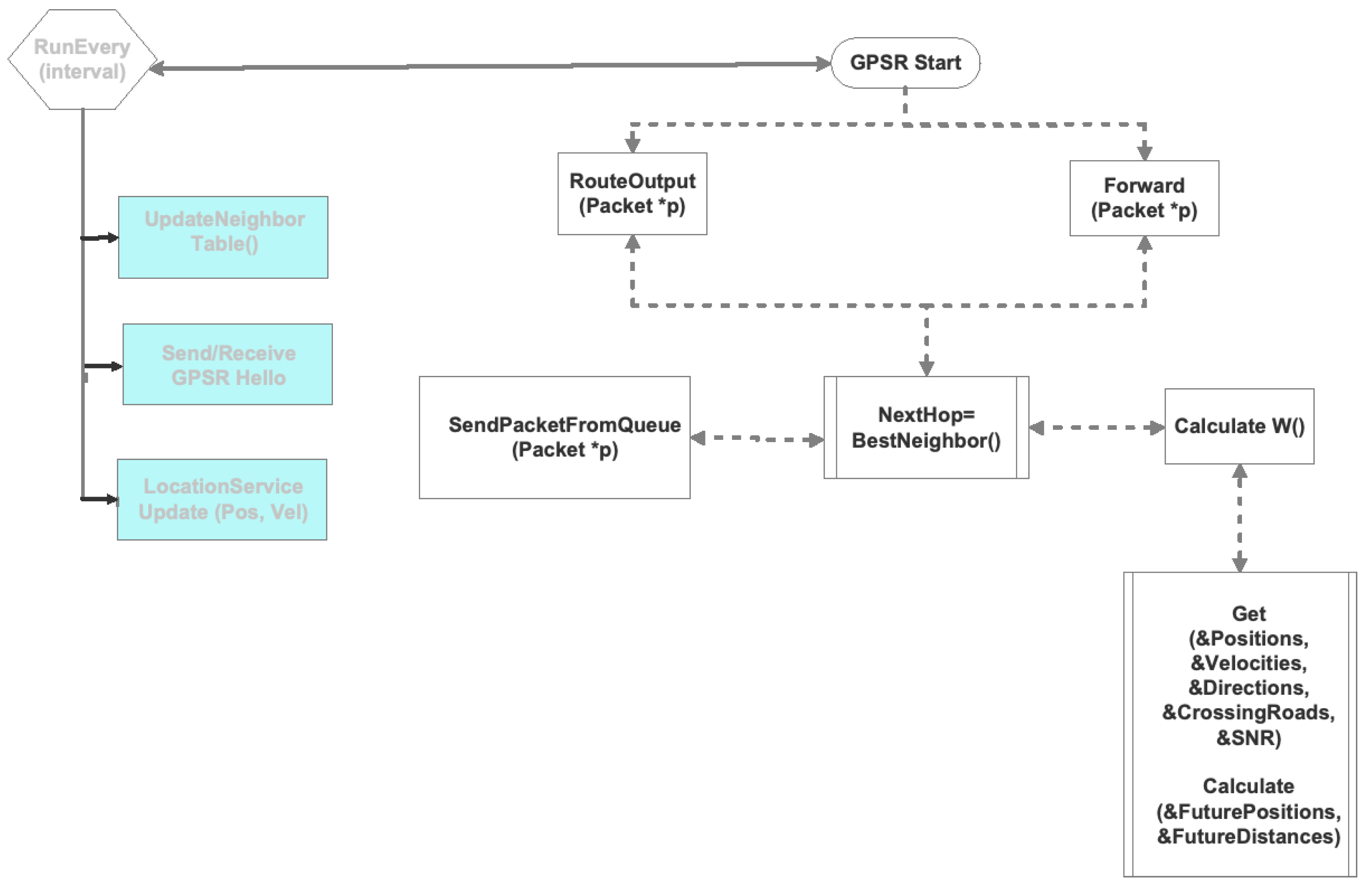
4.2.2. GPSR
4.2.3. GeoNetworking Protocol
4.2.4. Analytical Hierarchical Process (AHP)-Based Multimetric Geographical-Routing Protocol (AMGRP)
4.2.5. AODV with Predicting Node Trend (AODV-PNT)
- , , : Direction, next-hop node’s speed and acceleration.
- , , : Direction, destination node’s speed and acceleration.
- : Speed weight factor.
- : Acceleration weight factor.
- : Direction weight factor.
- : Link-quality weight factor.
- Q: Link quality between source and next-hop vehicle.
4.2.6. AODV with Multi-RREP (AODV-MR)
4.2.7. Named Data VANET Protocol (NVP)
4.2.8. Multimetric Unicast Data-Dissemination Scheme (MUDDS)
4.2.9. Multimetric Opportunistic Routing (MMOR)
4.2.10. Multimedia Multimetric Map-Aware Routing Protocol (3MRP)
4.2.11. Fuzzy-Control-Based AODV Routing (FCAR)
4.2.12. Multimetric Next-Hop Vehicle Selection for Geocasting in Vehicular Ad-Hoc Networks
4.2.13. Reactive Routing Protocol for VANETs (RRPV)
4.2.14. VANET Routing Based on Real-Time Road-Vehicle Density
4.2.15. Pheromone-Based Vehicle to Vehicle (PBV2V) Routing
4.2.16. Adaptive Geographical Routing Based on Quality of Transmission for Urban Vehicular Networks (AGQOT)
4.2.17. Speed Based on Demand Vector (SODV) Link Routing Protocol
4.2.18. Greedy Curvemetric Routing Protocol (GCRP)
4.2.19. Reliable Intervehicular Routing (RIVER) Protocol
4.2.20. Greedy Perimeter Stateless Routing (GPRS)-Modified (GPSR-M)
4.2.21. Anchor-Based Connectivity-Aware Routing (ACAR)
4.2.22. Maxduration-Minangle GPSR (MM-GPSR)
4.2.23. Connectivity-Aware Intersection-Based Routing (CAIR) Protocol
4.2.24. Distance and Signal Quality Aware Routing (DSQR)
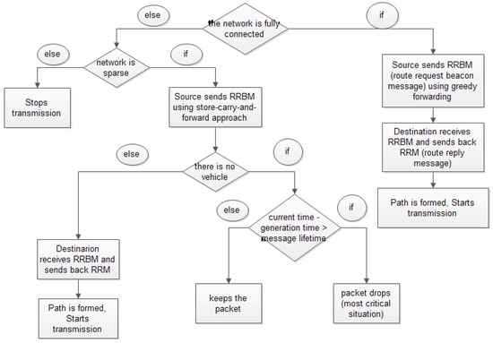
- Forwarding region. DSQR uses the distance of nodes and defines the mid (midrea) and border area of the transmission range. To give higher priority to mid-area nodes, it reduces the breaking probability of the next forwarder, packet error, and delay. If there is no vehicle node located within the mid-area, then the source node adopts the carry-and-forward approach; an example is shown in Figure 14.
- Distance and direction. In geographic protocols, distance is a very important parameter for next-hop selection. Node positions are determined through GPS, where the Pythagoras theorem is utilized for distance evaluation between sources with its neighbor node. In this proposal, using a 3D space for distance calculation was considered, focusing on multilevel flyovers, bridges, tunnels, and over- or underpasses.
- Link-quality estimation. DSQR considers channel-quality measurement at the MAC. To evaluate channel quality, DSQR uses received signal strength (RSS) and the average link quality (ALQ), using past and current channel quality.
5. Discussion
5.1. Nonfunctional Metrics
- Anonymity/Privacy: the objective is to conceal who communicates to whom to a neighbor who observes the interchange of data of the anonymous communication channel.
- Trust: it is important to incorporate mutual trust between vehicles, mainly in the routing process, because one or more malicious neighbors may attempt to disrupt route discovery or data transmission in the network.
5.2. VANET Integration with Other Technologies
5.3. Dissemination
6. Conclusions
Author Contributions
Funding
Conflicts of Interest
References
- Dimitrakopoulos, G.; Demestichas, P. Intelligent Transportation Systems. IEEE Veh. Technol. Mag. 2010, 5, 77–84. [Google Scholar] [CrossRef]
- Boeglen, H.; Hilt, B.; Lorenz, P.; Ledy, J.; Poussard, A.; Vauzelle, R. A survey of V2V channel modeling for VANET simulations. In Proceedings of the 2011 Eighth International Conference on Wireless On-Demand Network Systems and Services, Bardonecchia, Italy, 26–28 January 2011; pp. 117–123. [Google Scholar] [CrossRef]
- Shahen Shah, A.F.M.; Ilhan, H.; Tureli, U. CB-MAC: A novel cluster-based MAC protocol for VANETs. IET Intell. Transp. Syst. 2019, 13, 587–595. [Google Scholar] [CrossRef]
- Schoch, E.; Kargl, F.; Leinmüller, T.; Schlott, S.; Papadimitratos, P. Impact of Pseudonym Changes on Geographic Routing in VANETs. In Security and Privacy in Ad-Hoc and Sensor Networks; Lecture Notes in Computer Science; Buttyán, L., Gligor, V.D., Westhoff, D., Eds.; Springer: Berlin/Heidelberg, Germany, 2006; Volume 4357, pp. 43–57. [Google Scholar] [CrossRef]
- Abbas, F.; Fan, P.; Khan, Z. A novel reliable low-latency multipath routing scheme for vehicular ad hoc networks. EURASIP J. Wirel. Commun. Netw. 2018, 2018, 1–19. [Google Scholar] [CrossRef]
- Sivaraj, R.; Gopalakrishna, A.K.; Chandra, M.G.; Balamuralidhar, P. QoS-enabled group communication in integrated VANET-LTE heterogeneous wireless networks. In Proceedings of the 2011 IEEE 7th International Conference on Wireless and Mobile Computing, Networking and Communications (WiMob), Wuhan, China, 10–12 October 2011; pp. 17–24. [Google Scholar] [CrossRef]
- Li, F.; Wang, Y. Routing in vehicular ad hoc networks: A survey. IEEE Veh. Technol. Mag. 2007, 2, 12–22. [Google Scholar] [CrossRef]
- Wahid, I.; Ikram, A.A.; Ahmad, M.; Ali, S.; Ali, A. State of the Art Routing Protocols in VANETs: A Review. Procedia Comput. Sci. 2018, 130, 689–694. [Google Scholar] [CrossRef]
- Altayeb, M.; Mahgoub, I. A Survey of Vehicular Ad hoc Networks Routing Protocols. Int. J. Innov. Appl. Stud. 2013, 3, 829–846. [Google Scholar]
- Mezher, A.M.; Igartua, M.A. Multimedia Multimetric Map-Aware Routing Protocol to Send Video-Reporting Messages over VANETs in Smart Cities. IEEE Trans. Veh. Technol. 2017, 66, 10611–10625. [Google Scholar] [CrossRef]
- Bernsen, J. A Reliability-Based Routing Protocol for Vehicular Ad-Hoc Networks Title of Thesis. Master’s Thesis, College of Engineering, University of Kentuck, Lexington, KY, USA, 2011. [Google Scholar]
- Sottile, C.; Santamaria, A.F.; Marano, S. A reactive routing protocol for VANETs based on composite metric concept. In Proceedings of the International Symposium on Performance Evaluation of Computer and Telecommunication Systems (SPECTS 2014), Monterey, CA, USA, 6–10 July 2014; pp. 642–646. [Google Scholar] [CrossRef]
- Sharef, B.T.; Alsaqour, R.A.; Ismail, M. Vehicular communication ad hoc routing protocols: A survey. J. Netw. Comput. Appl. 2014, 40, 363–396. [Google Scholar] [CrossRef]
- Stallings, W. Data and Computer Communications; Prentice Hall: Upper Saddle River, NJ, USA, 2005. [Google Scholar]
- Lee, K.; Lee, U.; Gerla, M. Survey of Routing Protocols in Vehicular Ad Hoc Networks. In Advances in Vehicular Ad-Hoc Networks: Developments and Challenges; IGI Global: Hershey, PA, USA, 2009; pp. 149–170. [Google Scholar]
- Gaikwad, D.S.; Zaveri, M. VANET Routing Protocols and Mobility Models: A Survey. In Trends in Network and Communications; Wyld, D.C., Wozniak, M., Chaki, N., Meghanathan, N., Nagamalai, D., Eds.; Springer: Berlin/Heidelberg, Germany, 2011; pp. 334–342. [Google Scholar]
- Dua, A.; Kumar, N.; Bawa, S. A systematic review on routing protocols for Vehicular Ad Hoc Networks. Veh. Commun. 2014, 1, 33–52. [Google Scholar] [CrossRef]
- Boussoufa-Lahlah, S.; Semchedine, F.; Bouallouche-Medjkoune, L. Geographic routing protocols for Vehicular Ad hoc NETworks (VANETs): A survey. Veh. Commun. 2018, 11, 20–31. [Google Scholar] [CrossRef]
- Cha, S.H. A Survey of Greedy Routing Protocols for Vehicular Ad Hoc Networks. Smart Comput. Rev. 2002, 2, 125–137. [Google Scholar] [CrossRef]
- Tornell, S.M.; Calafate, C.T.; Cano, J.C.; Manzoni, P. DTN Protocols for Vehicular Networks: An Application Oriented Overview. IEEE Commun. Surv. Tutor. 2015, 17, 868–887. [Google Scholar] [CrossRef]
- Liu, J.; Wan, J.; Wang, Q.; Deng, P.; Zhou, K.; Qiao, Y. A survey on position-based routing for vehicular ad hoc networks. Telecommun. Syst. 2015. [Google Scholar] [CrossRef]
- Tripp-Barba, C. Contribution to Design a Communication Framework for Vehicular Ad hoc Networks in Urban Scenarios. Ph.D. Thesis, Universitat Politècnica de Catalunya, Barcelona, Spain, 2013. [Google Scholar]
- Kitchenham, B. Procedures for Performing Systematic Reviews; Technical Report tr/se-0401; Department of Computer Science, Keele University: Keele, UK, 2004. [Google Scholar]
- Patil, P.; Peng, R.D.; Leek, J.T. A visual tool for defining reproducibility and replicability. Nat. Hum. Behav. 2019, 3, 650–652. [Google Scholar] [CrossRef]
- Kuo, W.; Dong, S.; Huang, J. Pheromone-Based V2V unicast routing scheme in VANETs. In Proceedings of the 2013 International Conference on Connected Vehicles and Expo (ICCVE), Las Vegas, NV, USA, 2–6 December 2013; pp. 783–784. [Google Scholar] [CrossRef]
- Perkins, C.E.; Royer, E.M. Ad-hoc on-demand distance vector routing. In Proceedings of the Second IEEE Workshop on Mobile Computing Systems and Applications, Proceedings WMCSA’99, New Orleans, LA, USA, 25–26 February 1999; pp. 90–100. [Google Scholar] [CrossRef]
- Peng, X.; Wu, Y.; Xu, Z.; Lin, X. AODV-MR: AODV with multi-RREP for VANET. In Proceedings of the 7th IEEE/International Conference on Advanced Infocomm Technology, Fuzhou, China, 14–16 November 2014; pp. 172–176. [Google Scholar] [CrossRef]
- Karp, B.; Kung, H.T. GPSR: Greedy Perimeter Stateless Routing for Wireless Networks. In Proceedings of the 6th Annual International Conference on Mobile Computing and Networking, MobiCom ’00, Boston, MA, USA, 6–11 August 2000; ACM: New York, NY, USA, 2000; pp. 243–254. [Google Scholar] [CrossRef]
- European Telecommunications Standards Institute (ETSI). ETSI TS 102 636-4-1 v1.2.1; Intelligent Transport Systems (ITS); Vehicular Communications; GeoNetworking; Part 4: Geographical Addressing and Forwarding for Point-to-Point and Point-to-Multipoint Com-munications; Sub-Part 1: Media-Independent Functionality; European Telecommunications Standards Institute (ETSI): Sophia Antipolis, France, 2014. [Google Scholar]
- Yu, H.; Yoo, J.; Ahn, S. A VANET routing based on the real-time road vehicle density in the city environment. In Proceedings of the 2013 Fifth International Conference on Ubiquitous and Future Networks (ICUFN), Da Nang, Vietnam, 2–5 July 2013; pp. 333–337. [Google Scholar] [CrossRef]
- Nebbou, T.; Lehsaini, M. Greedy Curvemetric-based Routing Protocol for VANETs. In Proceedings of the 2018 International Conference on Selected Topics in Mobile and Wireless Networking (MoWNeT), Tangier, Morocco, 20–22 June 2018; pp. 1–6. [Google Scholar] [CrossRef]
- Kuhlmorgen, S.; Llatser, I.; Festag, A.; Fettweis, G. Performance Evaluation of ETSI GeoNetworking for Vehicular Ad Hoc Networks. In Proceedings of the 2015 IEEE 81st Vehicular Technology Conference (VTC Spring), Glasgow, UK, 11–14 May 2015; pp. 1–6. [Google Scholar] [CrossRef]
- Sandonis, V.; Soto, I.; Calderon, M.; Urueña, M. Vehicle to Internet Communications Using the ETSI ITS GeoNetworking Protocol. Trans. Emerg. Telecommun. Technol. 2016, 27, 373–391. [Google Scholar] [CrossRef]
- Kuehlmorgen, S.; Schmager, P.; Festag, A.; Fettweis, G. Simulation-Based Evaluation of ETSI ITS-G5 and Cellular-VCS in a Real-World Road Traffic Scenario. In Proceedings of the 2018 IEEE 88th Vehicular Technology Conference (VTC-Fall), Chicago, IL, USA, 27–30 August 2018; pp. 1–6. [Google Scholar] [CrossRef]
- Kumari, N.D.; Shylaja, B. AMGRP: AHP-based Multimetric Geographical Routing Protocol for Urban environment of VANETs. J. King Saud Univ. Comput. Inf. Sci. 2019, 31, 72–81. [Google Scholar] [CrossRef]
- Shen, X.; Wu, Y.; Xu, Z.; Lind, X. AODV-PNT: An improved version of AODV routing protocol with predicting node trend in VANET. In Proceedings of the 7th IEEE/International Conference on Advanced Infocomm Technology, Fuzhou, China, 14–16 November 2014; pp. 91–97. [Google Scholar] [CrossRef]
- Wang, X.; Liu, W.; Yang, L.; Zhang, W.; Peng, C. A new content-centric routing protocol for Vehicular Ad Hoc Networks. In Proceedings of the 2016 22nd Asia-Pacific Conference on Communications (APCC), Yogyakarta, Indonesia, 25–27 August 2016; pp. 552–558. [Google Scholar] [CrossRef]
- Chakroun, O.; Cherkaoui, S.; Rezgui, J. MUDDS: Multi-metric Unicast Data Dissemination Scheme for 802.11p VANETs. In Proceedings of the 2012 8th International Wireless Communications and Mobile Computing Conference (IWCMC), Yogyakarta, Indonesia, 25–27 August 2012; pp. 1074–1079. [Google Scholar] [CrossRef]
- Chen, Q.; Cheng, N.; Wang, X.; Liu, F. Multi-metric Opportunistic Routing for VANETs in Urban Scenario. In Proceedings of the 2011 International Conference on Cyber-Enabled Distributed Computing and Knowledge Discovery, Limassol, Cyprus, 27–31 August 2011; pp. 118–122. [Google Scholar] [CrossRef]
- Wang, X.; Yang, Y.; An, J. Multi-metric Routing Decisions in VANET. In Proceedings of the 2009 Eighth IEEE International Conference on Dependable, Autonomic and Secure Computing, Beijing, China, 10–12 October 2009; pp. 551–556. [Google Scholar] [CrossRef]
- Kasana, R.; Kumar, S. Multimetric Next Hop Vehicle Selection for Geocasting in Vehicular Ad-hoc Networks. In Proceedings of the 2015 IEEE International Conference on Computational Intelligence Communication Technology, Chengdu, China, 12–14 December 2015; pp. 400–405. [Google Scholar] [CrossRef]
- Li, X.; Chen, C.; Wang, Z.; Liu, L.; Lv, J. An Adaptive Geographic Routing Protocol Based on Quality of Transmission in Urban VANETs. In Proceedings of the 2018 IEEE International Conference on Smart Internet of Things (SmartIoT), Ghaziabad, India, 13–14 February 2018; pp. 52–57. [Google Scholar] [CrossRef]
- Manel, K.; Lamia, C. SODV speed based ad hoc on demand vector link routing protocol: A routing protocol for VANET networks. In Proceedings of the 2017 Sixth International Conference on Communications and Networking (ComNet), Xi’an, China, 17–19 August 2017; pp. 1–8. [Google Scholar] [CrossRef]
- Bouras, C.; Kapoulas, V.; Tsanai, E. A GPSR Enhancement Mechanism for Routing in VANETs. In Wired/Wireless Internet Communications; Aguayo-Torres, M.C., Gómez, G., Poncela, J., Eds.; Springer International Publishing: Cham, Switzerland, 2015; pp. 94–107. [Google Scholar]
- Ghafoor, H.; Koo, I.; ud Din Gohar, N. Neighboring and Connectivity-Aware Routing in VANETs. Sci. World J. 2014, 2014, 1–10. [Google Scholar] [CrossRef]
- Yang, X.; Li, M.; Qian, Z.; Di, T. Improvement of GPSR Protocol in Vehicular Ad Hoc Network. IEEE Access 2018, 6, 39515–39524. [Google Scholar] [CrossRef]
- Chen, C.; Jin, Y.; Pei, Q.; Zhang, N. A connectivity-aware intersection-based routing in VANETs. EURASIP J. Wirel. Commun. Netw. 2014, 2014, 42. [Google Scholar] [CrossRef]
- Qureshi, K.N.; Bashir, F.; Abdullah, A.H. Distance and signal quality aware next hop selection routing protocol for vehicular ad hoc networks. Neural Comput. Appl. 2019. [Google Scholar] [CrossRef]
- OpenStreetMap. Available online: https://www.openstreetmap.org/ (accessed on 3 March 2019).
- SUMO—Simulation of Urban Mobility. Available online: http://sumo.sourceforge.net/ (accessed on 4 March 2019).
- OMNeT++. Available online: https://omnetpp.org/ (accessed on 8 April 2019).
- The Network Simulator NS-2. Available online: https://www.isi.edu/nsnam/ns/ (accessed on 8 April 2019).
- NS3 Network Simulator. Available online: https://www.nsnam.org/ (accessed on 8 April 2019).
- Mezher, A.M.; Oltra, J.J.; Aguiar, L.U.; Paredes, C.I.; Barba, C.T.; Igartua, M.A. Realistic Environment for VANET Simulations to Detect the Presence of Obstacles in Vehicular Ad Hoc Networks. In Proceedings of the 11th ACM Symposium on Performance Evaluation of Wireless Ad Hoc, Sensor, & Ubiquitous Networks, PE-WASUN ’14, Montreal, QC, Canada, 21–26 September 2014; ACM: New York, NY, USA, 2014; pp. 77–84. [Google Scholar] [CrossRef]
- MOVE. Available online: http://www.csie.ncku.edu.tw/~klan/data/materials/mobicom2005.pdf (accessed on 22 May 2019).
- VanetMobiSim. Available online: http://vanet.eurecom.fr/ (accessed on 27 May 2019).
- JOSM. Available online: https://josm.openstreetmap.de/ (accessed on 28 May 2019).
- BonnMotion. Available online: http://sys.cs.uos.de/bonnmotion/ (accessed on 28 May 2019).
- MatLab. Available online: https://www.mathworks.com/products/matlab.html (accessed on 29 May 2019).
- Cabarkapa, D.; Milicevic, M. Importance of Realistic Mobility Software Models for VANETs Simulations. In Proceedings of the International Conference on Information Technology and Development of Education, ITRO’16, Zrenjanin, Serbia, June 2016; pp. 306–311. Available online: http://www.tfzr.rs/itro/Zbornik%20ITRO%202016.pdf (accessed on 3 June 2019).
- Boukenadil, B. Importance of Realistic Mobility Models for Vanet Network Simulation. Int. J. Comput. Netw. Commun. 2014, 6. [Google Scholar] [CrossRef]
- Talavera, E.; Anaya, J.J.; Gómez, O.; Jiménez, F.; Naranjo, J.E. Performance Comparison of Geobroadcast Strategies for Winding Roads. Electronics 2018, 7, 32. [Google Scholar] [CrossRef]
- Tan, A. Prototype Implementation of a Wireless Vehicular Information-Centric Testbed. Master’s Thesis, University of Applied Sciences Munich, Bavaria, Germany, 2017. [Google Scholar]
- Fuentes, E.; Valencia, A.; Ramos Valencia, V.; Flores Pulgar, T. Estudio de las VANET para Control Vehicular en las Calles de Riobamba: Primeros Desarrollos. In Proceedings of the X Conferencia Científica en Telecomunicaciones, Tecnologías de la Información y Comunicaciones, Quito, Ecuador, 17–20 October 2016. [Google Scholar]
- Palaguachi, D.A.A.; Tenempaguay, E.E.E. Diseno De Una Red De Comunicacion Vehicular Inteligente, Integrando La Tecnologia Ad-Hoc Con Lte, Para La Movilidad En La Zona Urbana De La Ciudad De Cuenca. Master’s Thesis, Universidad Politecnica Salesiana, Cuenca, Ecuador, 2015. [Google Scholar]
- Leiva, R.S. Simulacion de VANETS (Vehicular Ad-Hoc Networks). Master’s Thesis, Universitat Politecnica de Catalunya, Barcelona, Spain, 2007. [Google Scholar]
- Wei, X.; Qing-Quan, L. Performance evaluation of data disseinations for vehicular ad hoc networks in highway scenarios. Int. Arch. Photogramm. Remote. Sens. Spat. Inf. Sci. 2008, 37 Pt B1, 1015–1020. [Google Scholar]
- Schumacher, H.; Tchouankem, H. Highway propagation modeling in VANETS and its impact on performance evaluation. In Proceedings of the 2013 10th Annual Conference on Wireless On-demand Network Systems and Services (WONS), Banff, AB, Canada, 18–20 March 2013; pp. 178–185. [Google Scholar] [CrossRef]
- Martinez, F.; Toh, C.; Cano, J.C.; Calafate, C.; Manzoni, P. A survey and comparative study of simulators for vehicular ad hoc networks (VANETs). Wirel. Commun. Mob. Comput. 2011, 11, 813–828. [Google Scholar] [CrossRef]
- Doumenc, H. Estudio Comparatio de Protocolos de Encaminamiento en Redes VANET. Master’s Thesis, Universidad Politecnica de Madrid, Madrid, Spain, 2008. [Google Scholar]
- Poonia, R.C. Integration of traffic and network simulators for vehicular ad-hoc networks. J. Inf. Optim. Sci. 2018, 39, 1583–1589. [Google Scholar] [CrossRef]
- Services and simulation frameworks for vehicular cloud computing: A contemporary survey. EURASIP J. Wirel. Commun. Netw. 2019, 2019, 4. [CrossRef]
- Sommer, C.; Eckhoff, D.; Brummer, A.; Buse, D.S.; Hagenauer, F.; Joerer, S.; Segata, M. Veins: The Open Source Vehicular Network Simulation Framework. In Recent Advances in Network Simulation: The OMNeT++ Environment and Its Ecosystem; Virdis, A., Kirsche, M., Eds.; Springer International Publishing: Cham, Switzerland, 2019; pp. 215–252. [Google Scholar] [CrossRef]
- Biswas, S.; Haque, M.M.; Misic, J.V. Privacy and Anonymity in VANETs: A Contemporary Study. Ad Hoc Sens. Wirel. Netw. 2010, 10, 177–192. [Google Scholar]
- Dötzer, F. Privacy Issues in Vehicular Ad Hoc Networks. In Privacy Enhancing Technologies; Danezis, G., Martin, D., Eds.; Springer: Berlin/Heidelberg, Germnay, 2006; pp. 197–209. [Google Scholar]
- Dunbar, C.; Gao, M.; Qu, G. Pass and run: A privacy preserving delay tolerant network communication protocol for CyberVehicles. In Proceedings of the 2013 International Conference on Connected Vehicles and Expo (ICCVE), Las Vegas, NV, USA, 2–6 December 2013; pp. 840–841. [Google Scholar] [CrossRef]
- Patel, N.J.; Jhaveri, R.H. Trust Based Approaches for Secure Routing in VANET: A Survey. Procedia Comput. Sci. 2015, 45, 592–601. [Google Scholar] [CrossRef]
- Tripp Barba, C.; Urquiza Aguiar, L.; Aguilar Igartua, M.; Parra-Arnau, J.; Rebollo-Monedero, D.; Forné, J.; Pallarès, E. A Collaborative Protocol for Anonymous Reporting in Vehicular Ad Hoc Networks. Comput. Stand. Interfaces 2013, 36, 188–197. [Google Scholar] [CrossRef]
- Reiter, M.K.; Rubin, A.D. Crowds: Anonymity for Web Transactions; Technical Report; Center for Discrete Mathematics & Theoretical Computer Science: Princeton, NJ, USA, 1997. [Google Scholar]
- Ucar, S.; Ergen, S.C.; Ozkasap, O. Multihop-Cluster-Based IEEE 802.11p and LTE Hybrid Architecture for VANET Safety Message Dissemination. IEEE Trans. Veh. Technol. 2016, 65, 2621–2636. [Google Scholar] [CrossRef]
- Hameed Mir, Z.; Filali, F. LTE and IEEE 802.11p for vehicular networking: A performance evaluation. EURASIP J. Wirel. Commun. Netw. 2014, 2014, 89. [Google Scholar] [CrossRef]
- Ahmad, I.; Noor, R.M.; Ahmedy, I.; Shah, S.A.A.; Yaqoob, I.; Ahmed, E.; Imran, M. VANET–LTE based heterogeneous vehicular clustering for driving assistance and route planning applications. Comput. Netw. 2018, 145, 128–140. [Google Scholar] [CrossRef]
- Chekkouri, A.S.; Ezzouhairi, A.; Pierre, S. A new integrated VANET-LTE-A architecture for enhanced mobility in small cells HetNet using dynamic gateway and traffic forwarding. Comput. Netw. 2018, 140, 15–27. [Google Scholar] [CrossRef]
- Storck, C.R.; Duarte-Figueiredo, F. A 5G V2X Ecosystem Providing Internet of Vehicles. Sensors 2019, 19, 550. [Google Scholar] [CrossRef] [PubMed]
- Gallo, L.; Haerri, J. Unsupervised Long- Term Evolution Device-to-Device: A Case Study for Safety-Critical V2X Communications. IEEE Veh. Technol. Mag. 2017, 12, 69–77. [Google Scholar] [CrossRef]
- Series, M. IMT Vision–Framework and Overall Objectives of the Future Development of IMT for 2020 and Beyond; ITU Publications: Geneva, Switzerland, 2015. [Google Scholar]
- Baiocchi, A.; Salvo, P.; Cuomo, F.; Rubin, I. Understanding Spurious Message Forwarding in VANET Beaconless Dissemination Protocols: An Analytical Approach. IEEE Trans. Veh. Technol. 2016, 65, 2243–2258. [Google Scholar] [CrossRef]
- Ali, M.; Malik, A.W.; Rahman, A.U.; Iqbal, S.; Hamayun, M.M. Position-based emergency message dissemination for Internet of vehicles. Int. J. Distrib. Sens. Netw. 2019, 15, 1–12. [Google Scholar] [CrossRef]
- Salvo, P.; De Felice, M.; Baiocchi, A.; Cuomo, F.; Rubin, I. Timer-Based Distributed Dissemination Protocols for VANETs and Their Interaction with MAC Layer. In Proceedings of the 2013 IEEE 77th Vehicular Technology Conference (VTC Spring), Dresden, Germany, 2–5 June 2013; pp. 1–6. [Google Scholar] [CrossRef]
- Garcia-Lozano, E.; Barba, C.T.; Igartua, M.A.; Campo, C. A distributed, bandwidth-efficient accident prevention system for interurban VANETs. In Proceedings of the 2013 International Conference on Smart Communications in Network Technologies (SaCoNeT), Paris, France, 17–19 June 2013; Volume 1, pp. 1–5. [Google Scholar] [CrossRef]
- Iza-Paredes, C.; Mezher, A.A.I.M.F.J. Game-Theoretical Design of an Adaptive Distributed Dissemination Protocol for VANETs. Sensors 2018, 18, 294. [Google Scholar] [CrossRef]
- Tong, W.; Hussain, A.; Bo, W.X.; Maharjan, S. Artificial Intelligence for Vehicle-to-Everything: A Survey. IEEE Access 2019, 7, 10823–10843. [Google Scholar] [CrossRef]
- Xia, H.; Zhang, S.S.; Li, B.x.; Li, L.; Cheng, X.G. Towards a Novel Trust-Based Multicast Routing for VANETs. Secur. Commun. Netw. 2018, 2018, 1–12. [Google Scholar] [CrossRef]














| Digital Libraries | IEEE | Scopus | ACM | ScienceDirect |
|---|---|---|---|---|
| routing protocol vanet | 1316 | 1598 | 34,411 | 1153 |
| metrics routing vanet | 223 | 273 | 18,407 | 4 |
| metrics routing protocol vanet | 204 | 231 | 28,592 | 761 |
| multi-metric routing protocol | 47 | 65 | 52,035 | 75 |
| multimetric routing protocol vanet | 7 | 1 | 18,206 | 4 |
| Digital Libraries | IEEE | Scopus | ACM | ScienceDirect |
|---|---|---|---|---|
| “routing” and “protocol” and “VANET” | 3874 | 7147 | 92 | 1153 |
| “multimetric” and “routing” and “protocol” and “VANET” | 19 | 51 | 7612 | 4 |
| “metrics” and “routing” and “protocol” and “VANET” | 1790 | 1365 | 28,592 | 761 |
| “multimetrics” and “routing” and “protocol" | 42 | 328 | 17,960 | 75 |
| “multimetric” and “routing” and “protocol” and “VANET” | 1 | 50 | 18,206 | 4 |
| Metric | Value |
|---|---|
| Mobility metric | 0.413846 |
| Node density | 0.256923 |
| Node status | 0.216923 |
| Link lifetime | 0.112308 |
| Route Lifetime (Input) | Percentage of Same-Directional Vehicles (Input) | Route Select Probability (Output) | |
|---|---|---|---|
| R1 | Short | Low | Weakest |
| R2 | Medium | Low | Weakest |
| R3 | Long | Low | Weak |
| R4 | Short | Medium | Weakest |
| R5 | Medium | Medium | Weak |
| R6 | Long | Medium | Normal |
| R7 | Short | High | Normal |
| R8 | Medium | High | Strong |
| R9 | Long | High | Strongest |
| Protocol | Year | Metrics Used | Area Evaluated | Carry and Forwarding | Simulators for Evaluation | Delay | % Delivery Ratio |
|---|---|---|---|---|---|---|---|
| AHP-based Multimetric Geographical Routing Protocol (AMGRP) [35] | 2019 | Link lifetime (), mobility (), node status (), and node density (n). Total () | Urban | no | OpenStreetMap (OSM) [49], SUMO [50], OMNET++ (INET) [51] | 0.35 s (250 nodes); 1 s (50 nodes) | 78% |
| AODV with predicting node trend (AODV-PNT) [36] | 2014 | Speed (), acceleration (), movement direction (), and link quality between vehicles (). Total () | Urban | no | SUMO [50], NS-2 [52] | 0.6 s (55 nodes) | 66% |
| AODV with multi-RREP (AODV-MR) [27] | 2014 | Link reliability, link stability and number of hops. | Urban | yes | SUMO [50], NS-2 [52] | 0.6 s (50 nodes) | 80% |
| Named Data VANET protocol (NVP) [37] | 2016 | Distance (TXC) (), number hops (n) and density (n). Total () | Urban | no | SUMO [50], NS-3 [53] | 2.04 s (500 nodes) | 78% |
| Multimetric Unicast Data Dissemination Scheme (MUDDS) [38] | 2012 | Link availability (n), distances () and Packets Reception Rate PRR (). Total () | Highway | no | NS-2 [52] | 0.15 s (10–100 nodes) | - |
| Multimetric Opportunistic Routing (MMOR) [39] | 2011 | Distance (), moving direction (), velocity (), load () and neighbors’ density (). Total () | Urban | no | NS-2 [52] | - | - |
| Multimedia Multimetric Map-aware Routing Protocol (3MRP) [10] | 2017 | Distance (), density (n), trajectory (), available bandwidth estimation (ABE) () and MAC layer losses (n). Total () | Urban | yes (local buffer) | OSM [49], SUMO C4R [50], RevSim [54], NS-2 [52] | 1.4 s (50 nodes); 1 s (100 nodes) | 40% (50 nodes); 29% (100 nodes) |
| Multimetric next-hop vehicle selection for geocasting in vehicular ad-hoc networks [41] | 2015 | Link delay (), jitter (), link lifetime (), velocity () and degree (). Total () | Urban | no | - | - | - |
| Fuzzy control based AODV routing (FCAR) [40] | 2009 | Route lifetime () and direction (). Total () | Urban | no | SUMO [50], MOVE [55], NS-2 [52] | 0.17 s (50 nodes); 0.21 (250 nodes) | - |
| Reactive routing protocol for VANETs (RRPV) [12] | 2014 | Number of hops (n), link reliability () and co-channel noise (). Total () | Urban | no | SUMO [50], NS-2 [52] | 1 s (50 nodes) | - |
| VANET Routing based on real-time road vehicle density [30] | 2013 | Position (n), direction (n) and density (). Total () | Urban | no | NS-2 [52] | - | 35% |
| Pheromone-based vehicle to vehicle (PBV2V) routing [25] | 2013 | Position () and pheromone density (). Total () | Urban | no | MOVE [55], NS-2 [52] | - | - |
| Speed based on demand vector link routing protocol (SODV) [43] | 2017 | Velocity () and number of hops (n). Total () | Urban | no | VanetMobiSim [56], NS-2 [52] | 0.3 s (40 nodes) | 26% (40 nodes) |
| Adaptive geographical routing based on Quality of transmission for urban vehicular networks (AGQOT) [42] | 2018 | Distance () and link connection time (). Total ()k number of intervals to approximate an integral | Urban | yes | VanetMobiSim [56], NS-2 [52] | 1 s (100 nodes); 0.05 s (140 nodes) | 25% (100 nodes); 34% (140 nodes) |
| Greedy curvemetric routing protocol (GCRP) [31] | 2018 | Position (n), velocity (n), direction (n) and curvemetric distance (). Total ()k number of vehicles in the forward path | Urban | yes | SUMO [50], OMNET [51] | 1 s (100 nodes); 0.05 s (140 nodes) | 25% (100 nodes); 34% (140 nodes) |
| Reliable intervehicular routing (RIVER) [11] | 2011 | Hops (n) and reliability (n). Total () | Urban | no | NS-2 [52] | - | - |
| GPRS-modified (GPRS-M) [44] | 2015 | Distance, speed, direction for future position () and link quality (). Total () | Urban and highway | no | JOSM [57], SUMO [50], Bonmotion [58], NS-3 [53] | 0.02 s (100 nodes) | 79% |
| Anchor-based connectivity-aware routing (ACAR) [45] | 2014 | Position (), direction () and density (n). Total () | Urban | yes | NS-2 [52,52] | 0.04 s (100 nodes); 0.02 s (400 nodes) | 50% (100 nodes); 100% (400 nodes) |
| Maxduration- Minangle GPSR (MM-GPSR) [46] | 2018 | Maximum cumulative communication duration () and minimum angle (). Total () | Urban | no | VanetMobiSim [56], NS-2 [52] | - | - |
| Connectivity-aware intersection-based routing (CAIR) [47] | 2014 | Position (), speed (n) and density (n). Total () | Urban | no | VanetMobiSim [56], IDM-LC, Matlab [59], NS-2 [52] | 0.75 s (80 nodes) | 70% (80 nodes) |
| Distance and signal quality routing (DSQR) [48] | 2019 | Link quality estimation (), and distance (). Total () | Urban and highway | yes | NS-2 [52], MOVE [55] | 0.0031 s (100 nodes) (500 nodes) | 65% (100 nodes); 60% (500 nodes) |
© 2019 by the authors. Licensee MDPI, Basel, Switzerland. This article is an open access article distributed under the terms and conditions of the Creative Commons Attribution (CC BY) license (http://creativecommons.org/licenses/by/4.0/).
Share and Cite
Tripp-Barba, C.; Zaldívar-Colado, A.; Urquiza-Aguiar, L.; Aguilar-Calderón, J.A. Survey on Routing Protocols for Vehicular Ad Hoc Networks Based on Multimetrics. Electronics 2019, 8, 1177. https://doi.org/10.3390/electronics8101177
Tripp-Barba C, Zaldívar-Colado A, Urquiza-Aguiar L, Aguilar-Calderón JA. Survey on Routing Protocols for Vehicular Ad Hoc Networks Based on Multimetrics. Electronics. 2019; 8(10):1177. https://doi.org/10.3390/electronics8101177
Chicago/Turabian StyleTripp-Barba, Carolina, Aníbal Zaldívar-Colado, Luis Urquiza-Aguiar, and José Alfonso Aguilar-Calderón. 2019. "Survey on Routing Protocols for Vehicular Ad Hoc Networks Based on Multimetrics" Electronics 8, no. 10: 1177. https://doi.org/10.3390/electronics8101177
APA StyleTripp-Barba, C., Zaldívar-Colado, A., Urquiza-Aguiar, L., & Aguilar-Calderón, J. A. (2019). Survey on Routing Protocols for Vehicular Ad Hoc Networks Based on Multimetrics. Electronics, 8(10), 1177. https://doi.org/10.3390/electronics8101177
