Energy Management and Switching Control of PHEV Charging Stations in a Hybrid Smart Micro-Grid System
Abstract
1. Introduction
2. System Description
3. Architecture and Control of the Proposed Charging Station
4. Problem Formulation
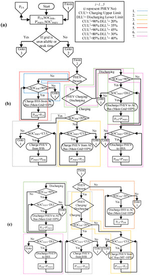
5. Proposed Power Management System for PHEVS/EVs
- For the PHEVs charging, the PMS must to take power from BSS rather than the AC bus.
- Similarly, in the case of discharging of PHEVs, first BSS then the AC bus is used to take power from the PHEVs.
- The PHEV owner will decide how much power he wants to transfer or receive.
5.1. Proposed Scenarios for the Charging Station PMS
5.1.1. Scenario 1 (No Cars in the CS or Empty CS)
5.1.2. Scenario 2 (Vehicles to AC Bus Line)
5.1.3. Scenario 3 (AC Bus to Vehicles)
5.1.4. Scenario 4 (BSS to AC Bus)
5.1.5. Scenario 5 (AC Bus to BSS)
5.1.6. Scenario 6 (BSS to Vehicles)
5.1.7. Scenario 7 (Vehicles to BSS)
6. Simulation Results
7. Conclusions
Author Contributions
Funding
Acknowledgments
Conflicts of Interest
References
- Clarke, A.D.; Makram, E.B. An Innovative Approach in Balancing Real Power Using Plug in Hybrid Electric Vehicles. J. Power Energy Eng. 2014, 2, 1–8. [Google Scholar] [CrossRef]
- Anumolu, P.; Banhazl, G.; Hilgeman, T.; Pirich, R. Plug-in hybrid vehicles: An overview and performance analysis. In Proceedings of the 2008 IEEE Long Island Systems, Applications and Technology Conference, Farmingdale, NY, USA, 2 May 2008; pp. 1–4. [Google Scholar]
- Tie, S.F.; Tan, C.W. A review of energy sources and energy management system in electric vehicles. Renew. Sustain. Energy Rev. 2013, 20, 82–102. [Google Scholar] [CrossRef]
- Cowell, R. Global Energy Justice: Problems, Principles, and Practices. J. Environ. Plan. Ploicy Manag. 2016, 18, 253–255. [Google Scholar] [CrossRef]
- Nurre, S.G.; Bent, R.; Pan, F.; Sharkey, T.C. Managing operations of plug-in hybrid electric vehicle (PHEV) exchange stations for use with a smart grid. Energy Policy 2014, 67, 364–377. [Google Scholar] [CrossRef]
- Su, W.; Chow, M.-Y. An intelligent energy management system for PHEVs considering demand response. In Proceedings of the 2010 FREEDM Annual Conference; 2010. Available online: http://citeseerx.ist.psu.edu/viewdoc/download?doi=10.1.1.455.8086&rep=rep1&type=pdf (accessed on 15 May 2018).
- Su, W.; Zeng, W.; Chow, M.-Y. A digital testbed for a PHEV/PEV enabled parking lot in a smart grid environment. In Proceedings of the 2012 IEEE PES Innovative Smart Grid Technologies (ISGT), Washington, DC, USA, 16–20 January 2012; pp. 1–7. [Google Scholar]
- Yılmaz, S.; Ustaoğlu, M. Electric Vehicles Production in Turkish Automotive Industry and Sectoral PEST Analisys. Proced. Soc. Behav. Sci. 2013, 75, 10–17. [Google Scholar] [CrossRef]
- Khan, A.S. Big Bets Coming on Local Assembly of Electric Cars. Available online: https://www.dawn.com/news/1413157 (accessed on 18 May 2018).
- Kamran, M. Current status and future success of renewable energy in Pakistan. Renew. Sustain. Energy Rev. 2018, 82, 609–617. [Google Scholar] [CrossRef]
- National Houshold Travel Survey (NHTS). Summary of Travel Trends-2009. Available online: https://nhts.ornl.gov/2009/pub/stt.pdf (accessed on 12 May 2018).
- Green, R.C.; Wang, L.; Alam, M. The impact of plug-in hybrid electric vehicles on distribution networks: A review and outlook. Renew. Sustain. Energy Rev. 2011, 15, 544–553. [Google Scholar] [CrossRef]
- Shao, S.; Pipattanasomporn, M.; Rahman, S. Challenges of PHEV penetration to the residential distribution network. In Proceedings of the 2009 IEEE Power & Energy Society General Meeting, Calgary, AB, Canada, 26–30 July 2009; pp. 1–8. [Google Scholar]
- Rutherford, M.J.; Yousefzadeh, V. The impact of electric vehicle battery charging on distribution transformers. In Proceedings of the 2011 Twenty-Sixth Annual IEEE Applied Power Electronics Conference and Exposition (APEC), Fort Worth, TX, USA, 6–11 March 2011; pp. 396–400. [Google Scholar]
- Nagarajan, A.; Shireen, W. Grid connected residential photovoltaic energy systems with Plug-In Hybrid electric Vehicles (PHEV) as energy storage. In Proceedings of the IEEE PES General Meeting, Providence, RI, USA, 25–29 July 2010; pp. 1–5. [Google Scholar]
- Preetham, G.; Shireen, W. Photovoltaic charging station for plug-in hybrid electric vehicles in a smart grid environment. In Proceedings of the 2012 IEEE PES Innovative Smart Grid Technologies (ISGT), Washington, DC, USA, 16–20 January 2012; pp. 1–8. [Google Scholar]
- Goli, P.; Shireen, W. PV Integrated Smart Charging of PHEVs Based on DC Link Voltage Sensing. IEEE Trans. Smart Grid 2014, 5, 1421–1428. [Google Scholar] [CrossRef]
- Goli, P.; Shireen, W. PV powered smart charging station for PHEVs. Renew. Energy 2014, 66, 280–287. [Google Scholar] [CrossRef]
- Zhao, J.; Kucuksari, S.; Mazhari, E.; Son, Y.-J. Integrated analysis of high-penetration PV and PHEV with energy storage and demand response. Appl. Energy 2013, 112, 35–51. [Google Scholar] [CrossRef]
- Oviedo, R.J.M.; Fan, Z.; Gormus, S.; Kulkarni, P.; Kaleshi, D. Residential energy demand management in smart grids. In Proceedings of the PES T&D 2012, Orlando, FL, USA, 7–10 May 2012; pp. 1–8. [Google Scholar]
- Erol-Kantarci, M.; Mouftah, H.T. Management of PHEV batteries in the smart grid: Towards a cyber-physical power infrastructure. In Proceedings of the 2011 7th International Wireless Communications and Mobile Computing Conference, Istanbul, Turkey, 4–8 July 2011; pp. 795–800. [Google Scholar]
- Heydt, G.T. The Impact of Electric Vehicle Deployment on Load Management Strategies. IEEE Trans. Power Appar. Syst. 1983, 1253–1259. [Google Scholar] [CrossRef]
- Heider, A.; Haubrich, H.-J. Impact of wide-scale EV charging on the power supply network. In Proceedings of the IEE Colloquium on Electric Vehicles—A Technology Roadmap for the Future, London, UK, 5 May 1998. [Google Scholar]
- Zhang, Q.; Tezuka, T.; Ishihara, K.N.; Mclellan, B.C. Integration of PV power into future low-carbon smart electricity systems with EV and HP in Kansai Area, Japan. Renew. Energy 2012, 44, 99–108. [Google Scholar] [CrossRef]
- Denholm, P.; Kuss, M.; Margolis, R.M. Co-benefits of large scale plug-in hybrid electric vehicle and solar PV deployment. J. Power Sources 2013, 236, 350–356. [Google Scholar] [CrossRef]
- Ma, Z.; Callaway, D.; Hiskens, I. Decentralized charging control for large populations of plug-in electric vehicles: Application of the Nash certainty equivalence principle. In Proceedings of the 2010 IEEE International Conference on Control Applications, Yokohama, Japan, 8–10 September 2010; pp. 191–195. [Google Scholar]
- Hota, A.R.; Juvvanapudi, M.; Bajpai, P. Issues and solution approaches in PHEV integration to smart grid. Renew. Sustain. Energy Rev. 2014, 30, 217–229. [Google Scholar] [CrossRef]
- Hamilton, C.; Gamboa, G.; Elmes, J.; Kerley, R.; Arias, A.; Pepper, M.; Shen, J.; Batarseh, I. System architecture of a modular direct-DC PV charging station for plug-in electric vehicles. In Proceedings of the IECON 2010—36th Annual Conference on IEEE Industrial Electronics Society, Glendale, AZ, USA, 7–10 November 2010; pp. 2516–2520. [Google Scholar]
- Bauer, P.; Zhou, Y.; Doppler, J.; Stembridge, N. Charging of electric vehicles and impact on the grid. In Proceedings of the 13th Mechatronika 2010, Trencianske Teplice, Slovakia, 2–4 June 2010; pp. 121–127. [Google Scholar]
- Arancibia, A.; Strunz, K. Modeling of an electric vehicle charging station for fast DC charging. In Proceedings of the 2012 IEEE International Electric Vehicle Conference, Greenville, SC, USA, 4–8 March 2012; pp. 1–6. [Google Scholar]
- Kelly, N.A.; Gibson, T.L. Solar photovoltaic charging of high voltage nickel metal hydride batteries using DC power conversion. J. Power Sources 2011, 196, 10430–10441. [Google Scholar] [CrossRef]
- Gibson, T.L.; Kelly, N.A. Solar photovoltaic charging of lithium-ion batteries. In Proceedings of the 2009 IEEE Vehicle Power and Propulsion Conference, Dearborn, MI, USA, 7–10 September 2009; Volume 195, pp. 3928–3932. [Google Scholar] [CrossRef]
- Gamboa, G.; Hamilton, C.; Kerley, R.; Elmes, S.; Arias, A.; Shen, J.; Batarseh, I. Control strategy of a multi-port, grid connected, direct-DC PV charging station for plug-in electric vehicles. In Proceedings of the 2010 IEEE Energy Conversion Congress and Exposition, Atlanta, GA, USA, 12–16 September 2010; pp. 1173–1177. [Google Scholar]
- Aggeler, D.; Canales, F.; Zelaya, H.; La Parra, D.; Coccia, A.; Butcher, N.; Apeldoorn, O. Ultra-fast DC-charge infrastructures for EV-mobility and future smart grids. In Proceedings of the 2010 IEEE PES Innovative Smart Grid Technologies Conference Europe (ISGT Europe), Gothenberg, Sweden, 11–13 October 2010; pp. 1–8. [Google Scholar]
- Kulshrestha, P.; Wang, L.; Chow, M.-Y.; Lukic, S. Intelligent energy management system simulator for PHEVs at municipal parking deck in a smart grid environment. In Proceedings of the 2009 IEEE Power & Energy Society General Meeting, Calgary, AB, Canada, 26–30 July 2009; pp. 1–6. [Google Scholar]
- Nehrir, M.H. Power Management of a Stand-Alone Wind/Photovoltaic/Fuel Cell Energy System. IEEE Trans. Energy Convers. 2008, 23, 957–967. [Google Scholar] [CrossRef]
- Drude, L.; Pereira Junior, L.C.; Rüther, R. Photovoltaics (PV) and electric vehicle-to-grid (V2G) strategies for peak demand reduction in urban regions in Brazil in a smart grid environment. Renew. Energy 2014, 68, 443–451. [Google Scholar] [CrossRef]
- Onar, O.C.; Uzunoglu, M.; Alam, M.S. Modeling, control and simulation of an autonomous wind turbine/photovoltaic/fuel cell/ultra-capacitor hybrid power system. J. Power Sources 2008, 185, 1273–1283. [Google Scholar] [CrossRef]
- Li, C.-H.; Zhu, X.-J.; Cao, G.-Y.; Sui, S.; Hu, M.-R. Dynamic modeling and sizing optimization of stand-alone photovoltaic power systems using hybrid energy storage technology. Renew. Energy 2009, 34, 815–826. [Google Scholar] [CrossRef]
- Uzunoglu, M.; Alam, M.S. Dynamic Modeling, Design, and Simulation of a Combined PEM Fuel Cell and Ultracapacitor System for Stand-Alone Residential Applications. IEEE Trans. Energy Convers. 2006, 21, 767–775. [Google Scholar] [CrossRef]
- El-Shatter, T.F.; Eskandar, M.N.; El-Hagry, M.T. Hybrid PV/fuel cell system design and simulation. Renew. Energy 2002, 27, 479–485. [Google Scholar] [CrossRef]
- Zhu, Y.; Tomsovic, K. Development of models for analyzing the load-following performance of microturbines and fuel cells. Electr. Power Syst. Res. 2002, 62, 1–11. [Google Scholar] [CrossRef]
- Hajizadeh, A.; Golkar, M.A. Intelligent Control of Fuel Cell Distributed Generation Systems. In Proceedings of the 2007 International Conference on Intelligent Systems Applications to Power Systems, Niigata, Japan, 5–8 November 2007; pp. 1–7. [Google Scholar]
- Khan, M.J.; Iqbal, M.T. Analysis of a small wind-hydrogen stand-alone hybrid energy system. Appl. Energy 2009, 86, 2429–2442. [Google Scholar] [CrossRef]
- Prius Plug-in Hybrid. 2014. Available online: http://www.toyota.com/prius-plug-in/features.html#!/mechanical/1235/1237 (accessed on 25 March 2017).
- Mitsubishi. Mitsubishi i-MiEV Technical Specifications Consulted. 2011. Available online: http://www.mitsubishi-motors.com/special/ev/whatis/index.html (accessed on 20 March 2017).
- Nissan. Nissan Leaf Technical Specifications. Consulted. 2011. Available online: http://www.nissan.co.uk/vehicles/electricvehicles/leaf.htm#vehicles/electricvehicles/leaf/leaf-engine/specifications (accessed on 30 March 2018).
- Renault. Renault Kangoo Z.E. Technical Specification. Consulted. 2011. Available online: http://www.renault.com/en/vehicules/renault/pages/kangoo-express-ze.aspx (accessed on 22 March 2018).
- Accord Plug-in. 2014. Available online: http://automobiles.honda.com/accord-plug-in/ (accessed on 15 March 2018).














| PV Array | Battery | ||
| Type | SunPower SPR-305-WHT | Type | CINCO FM/BB12100T |
| Module | 305 W @ 1 kW/m2, 25 °C | Capacity | 50 Ah |
| Number of series/string | 13 | Single module voltage | 12 V |
| Number of parallel strings | 66 | No of series connected modules | 34 |
| Power Rating | 305 × 13 × 66 ≈ 262 kW | Rated Voltage | 12 × 34 ≈ 400 V |
| Supercapacitor | Fuel Cell Array | ||
| Type | Maxwell Boost Cap BMOD0165-48.6VUC | Type | Bloom Energy USA ES-5700 |
| Capacitance | 165 F | Number of cells in series in the stack | 768 |
| Number of series capacitors | 50 | SOFC Stack | 4 kW |
| Number of parallel capacitors | 20 | SOFC Array | 5 × 10 = 50 |
| No of modules | 12 | SOFC Array Power Rating | 50 × 4 kW = 200 kW |
| Rated Voltage | 12 × 48.6 ≈ 584 V | ||
| Electrolyzer | Microturbine | ||
| Type | QualeanQL-85000 | Type | Ingersoll Rand MT250 |
| Rated Power | 30 kW | Rated Power | 200 kVA, 160 kW |
| Rated Voltage | 380 V | Rated Voltage | 440 V |
| Number of Cells in Stack | 30 | Rated Frequency | 50 Hz |
| Utility Grid | Main Inverter | ||
| Phase Voltage | 11 kV | Type | Zhejiang, China CHZIRI-2VF |
| Rated Power | 10 MVA | Rated Power | 400 kW |
| Phase Frequency | 50 Hz | Rated Voltage | 200/540 V |
| Company Name | Vehicle Name | Battery Type | Battery Capacity (kWh) | Range (km) | Charging Rate (kW) | Rated Voltage (V) | Charging Time | ||
|---|---|---|---|---|---|---|---|---|---|
| Slow | Fast | Slow | Fast | ||||||
| Mitsubishi | MiEV | Li-ion | 16.0 | 160 | 3 | 50 | 20 | 7 h | 30 min |
| Nissan | Leaf | Li-ion | 24.0 | 160 | 6.6 | 50 | 360 | 4 h | 30 min |
| Renault | Kangoo Z.E. | Li-ion | 22.0 | 170 | 3 | 43 | 300 | 6 h | 30 min |
| Honda | Civic hybrid | Li-ion | 6.7 | 150 | 2.2 | 13.4 | 300 | 3 h | 30 min |
| Toyota | Prius | Li-ion | 4.4 | 16 | 1 | 8 | 201 | 5 h | 30 min |
| Parameter | Representation | Values |
|---|---|---|
| CS DC Buck Boost Converter | ||
| Model Type | NCP1136 | |
| Vrated | Rated Voltage | 10/700 V |
| C1 | Converter Capacitance | 2200 μF |
| L1 | Converter Inductance | 1 mH |
| Kp, Ki, Kd | PID Gains (T1) | 1.5, 1, 1 |
| Kp, Ki, Kd | Proportional Gain (T2) | 1.5, 1, 1 |
| f | Rated Switching Frequency | 10 kHz |
| CS DC Voltage Regulator | ||
| Model Type | MC33363ADWG | |
| Vrated | Rated Voltage | 10/700 V |
| C2 | Converter Capacitance | 4700 μF |
| Kp | Proportional Gain | 0.0005 |
| Ki | Integral Gain | 0.15 |
| f | Rated Switching Frequency | 10 kHz |
| CS Converter | ||
| Model Type | Zhejiang, China CHZIRI-2VF | |
| Prated | Rated Power | 220 kW |
| Vrated | Rated Voltage | 220/1140 V |
| fC | Carrier Frequency | 10 kΩ |
| fout | Frequency of Output Voltage | 50 Hz |
| Cs | Snubber Capacitance | 100 kΩ |
| Rs | Snubber Resistance | 10 kΩ |
| L | Inductance L-Filter | 2.6 μH |
| Scenario | Description |
|---|---|
| 1 | No Cars in the CS (Empty CS) |
| 2 | Vehicles to AC bus |
| 3 | AC bus to Vehicles |
| 4 | BSS to AC bus |
| 5 | AC bus to BSS |
| 6 | BSS to Vehicles |
| 7 | Vehicles to BSS |
© 2018 by the authors. Licensee MDPI, Basel, Switzerland. This article is an open access article distributed under the terms and conditions of the Creative Commons Attribution (CC BY) license (http://creativecommons.org/licenses/by/4.0/).
Share and Cite
Kamal, T.; Karabacak, M.; Hassan, S.Z.; Fernández-Ramírez, L.M.; Riaz, M.H.; Riaz, M.T.; Khan, M.A.; Khan, L. Energy Management and Switching Control of PHEV Charging Stations in a Hybrid Smart Micro-Grid System. Electronics 2018, 7, 156. https://doi.org/10.3390/electronics7090156
Kamal T, Karabacak M, Hassan SZ, Fernández-Ramírez LM, Riaz MH, Riaz MT, Khan MA, Khan L. Energy Management and Switching Control of PHEV Charging Stations in a Hybrid Smart Micro-Grid System. Electronics. 2018; 7(9):156. https://doi.org/10.3390/electronics7090156
Chicago/Turabian StyleKamal, Tariq, Murat Karabacak, Syed Zulqadar Hassan, Luis M. Fernández-Ramírez, Muhammad Hussnain Riaz, Muhammad Tanveer Riaz, Muhammad Abbas Khan, and Laiq Khan. 2018. "Energy Management and Switching Control of PHEV Charging Stations in a Hybrid Smart Micro-Grid System" Electronics 7, no. 9: 156. https://doi.org/10.3390/electronics7090156
APA StyleKamal, T., Karabacak, M., Hassan, S. Z., Fernández-Ramírez, L. M., Riaz, M. H., Riaz, M. T., Khan, M. A., & Khan, L. (2018). Energy Management and Switching Control of PHEV Charging Stations in a Hybrid Smart Micro-Grid System. Electronics, 7(9), 156. https://doi.org/10.3390/electronics7090156

