Next Article in Journal
A Software-Defined Gateway Architecture with Graphical Protocol Modeling for Industrial Control Systems
Previous Article in Journal
Framework and Layer-Wise Word-Line Activation Method Design for CIM
 
 
Font Type:
Arial Georgia Verdana
Font Size:
Aa Aa Aa
Line Spacing:
Column Width:
Background:
Article

A 5.3 to 6.2-GHz Fractional-N Frequency Synthesizer with Variable Gain Automatic Frequency Calibration Using Cycle Slips in 65 nm CMOS

by
Jinhyuk Ahn
1,
Sangwon Kim
1,
Kihoon Kwon
1,
Minseo Park
1,
Joonho Gil
2,
Hyungkyu Choi
3,
Nam-Young Kim
3,*,
Eun-Seong Kim
3,*,
Youngho Jung
4,* and
Taehyoun Oh
1,*
1
Department of Electronic Engineering, Kwangwoon University, Seoul 01897, Republic of Korea
2
Nemesis Co., Ltd., Bundang-gu, Seongnam 13487, Republic of Korea
3
RFIC Center, Kwangwoon University, Seoul 01897, Republic of Korea
4
Department of Electrical Engineering, Daegu University, Gyeongsan 38453, Republic of Korea
*
Authors to whom correspondence should be addressed.
Electronics 2025, 14(22), 4368; https://doi.org/10.3390/electronics14224368
Submission received: 17 September 2025 / Revised: 31 October 2025 / Accepted: 5 November 2025 / Published: 8 November 2025
(This article belongs to the Section Circuit and Signal Processing)

Abstract

The paper presents an automatic frequency calibration (AFC) technique for a charge pump-based phase-locked loop (CPPLL) with 5–6 μsec correction time. The architecture detects frequency offset in real time while keeping the loop active and performs a variable gain calibration that increases the correction gain at large frequency offsets to accelerate lock acquisition and gradually reduce the gain near locking frequency to suppress residual oscillation and overshoot. The implemented synthesizer rapidly re-acquires the lock within several adjacent coarse-tuning codes after frequency drift and maintains continuous operation without interruption. It demonstrates that the designed AFC achieves seamless frequency recovery in dynamically varying environments. Fabricated in a 65 nm CMOS process, the prototype fractional-N synthesizer occupies an active area of 0.603 mm2 and operates over a 5.3–6.2 GHz tuning range. At 5.8 GHz, the design achieves a phase noise of −107 dBc/Hz at 1 MHz offset and consumes 21.5 mW from a 1.2 V supply.

1. Introduction

As the performance of data communication systems continues to improve, the demand for low phase noise and fast clock generation has become increasingly important. A frequency synthesizer is widely used to generate precise clock frequency by synchronizing an on-chip voltage-controlled oscillator (VCO) to a stable reference. To maintain low phase noise and spur levels, recent synthesizers are designed with reduced VCO gain (KVCO), which improves noise performance but narrows down the frequency tuning range. To compensate for the limited range, designers typically increase the number of coarse-tuning bits (code) by employing a coarse capacitor bank [1]. As a result, the VCO’s total tuning range can be extended while maintaining low KVCO. However, as the number of coarse-tuning codes increases, often reaching about 25–27 discrete coarse-tuning codes [2,3,4], the calibration time required to locate the correct code also increases, making a fast and efficient automatic frequency calibration (AFC) indispensable. The AFC schemes digitally search the coarse-tuning code that contains the target frequency (ftarget) before phase locking.
Along with the industry trend toward multi-band transceiver implementation with wide tuning range [5], VCO frequency (fVCO) drift, due to operating environment changes such as voltage and temperature (VT) variation, has become an issue [6]. In the event of frequency drift where the initially selected coarse code no longer covers the target frequency, the loop should quickly find a new valid code within several adjacent coarse-tuning codes by using calibration algorithms. The designed cycle slip-based closed-loop AFC detects frequency offset in real time while keeping the loop active. In addition, it employs a variable gain calibration algorithm that increases the correction gain for large frequency offset conditions to increase convergence speed and decrease the gain near locking frequency for stable settling of the coarse code, achieving a convergence speed comparable to previous AFC techniques and enabling smooth, continuous lock operation even under frequency drift conditions. Operating in the 5.3–6.2 GHz frequency band, the synthesizer is well suited for Wi-Fi 6/6E and 5 GHz ISM-band wireless transceivers, which often require fast and reliable frequency switching during channel hopping. It is also suitable for high-performance clock-generation circuits used in SoC, industrial, and automotive environments, where temperature drift and mechanical vibration can influence frequency stability.
The paper is organized as follows. Section 2 presents the designed AFC algorithm that corrects the synthesizer coarse code efficiently and discusses the motivation behind the implemented calibration scheme. Section 3 explains its operation principle, and Section 4 shows the implemented circuits of the synthesizer with the AFC. Section 5 includes the measurement results, and conclusions are drawn in Section 6.

2. Motive of Designed AFC System

2.1. Conventional Open-Loop and Closed-Loop AFC Technique

Figure 1a shows a Vctrl monitoring-based AFC scheme in which the analog Vctrl voltage is continuously compared with threshold Vctrl,high and Vctrl,low, and it decides whether to increase or decrease the coarse code of VCO [7,8]. The schemes presented in [7,8] usually set the coarse transition step as one code and the calibration time grows exponentially for the increased number of coarse bits. However, for several adjacent coarse-tuning codes of frequency drift, the coarse code transfers to a new valid frequency band smoothly with a short period of calibration time.
Figure 1b presents an open-loop binary-searching AFC circuit that utilizes a counter-based frequency-to-digital converter (FDC) for monitoring frequency offset [2,3,4]. During the coarse band searching, the output of the loop filter (LF) is disconnected, and Vctrl is connected to a VDD/2 voltage source. A binary-searching algorithm completes the calibration in n-sequential rounds for n-bit coarse codes. Although the counter should wait for the VCO to oscillate properly in every temporary coarse round, the number of rounds of binary searching is guaranteed to finish fast in n-sequential rounds for all target code ranges. But the n-round searching has to happen even for several adjacent coarse code corrections that normally arise from a frequency drift by other operation environment changes such as temperature variation.

2.2. Designed Cycle Slip-Based Closed-Loop AFC

To overcome the limitations of conventional calibration techniques, we present a new closed-loop AFC that can operate efficiently for several adjacent coarse code frequency drifts while concurrently reducing calibration time with variable gain calibration modes. Figure 2 shows the overall architecture of the frequency synthesizer with the designed AFC. The AFC continuously detects cycle slips caused by the frequency deviation on the phase–frequency detector (PFD) input clocks, CLKREF and CLKDIV. The frequency error is fed to the integrator to adjust the 5-bit coarse code of the VCO, and its calibration speed is dynamically controlled by a variable gain calibration algorithm, considering both frequency drift and calibration time after monitoring VCO frequency by the counter continuously. The conventional open-loop AFC systems should perform n-round binary searches even when only several neighboring coarse code drifts occur, and the frequency over-/undershoot to recover the correct code, as illustrated in Figure 3a, which can cause interference between adjacent channels and deterioration of system stability. In contrast, the designed scheme can quickly and smoothly recover the lock by searching within several adjacent coarse-tuning codes when the synthesizer loses the lock. The approach achieves both the moderate convergence speed of open-loop calibration methods and the stable lock retention characteristic of closed-loop operation concurrently. Table 1 summarizes the key characteristics and operating features of each AFC technique. The detailed operation principle of the designed AFC algorithm will be presented in the next section.

3. Operation Principle of Designed AFC Algorithm

Figure 4 illustrates the UP/DN waveforms of PFD for the cases that the initial VCO frequency (finit) is far from the ftarget during PLL lock. If the frequencies of the two PFD input clocks are far apart, either UP or DN pulse’s duty accumulates rapidly and another round of accumulation cycle restarts because the detection range of PFD is limited to 2π in a phase domain. The accumulation period can be expressed roughly as N.F/| ftargetfTn | where N.F is a division ratio and fTn is the VCO frequency at the start of a new accumulation cycle. The period gradually becomes longer as the fTn approaches ftarget, and finally the PLL enters into the linear PD range in which the PFD operates as a phase detector only and its operation range does not surpass beyond the 2π limit. Based on the occurrence of such cycle slips, the frequency information can be extracted within the closed loop. The AFC detects every “cycle slip” logically before the loop falls into the linear PD range and uses it as indicators of frequency error existence and the polarity of two input clock’s frequency offset.
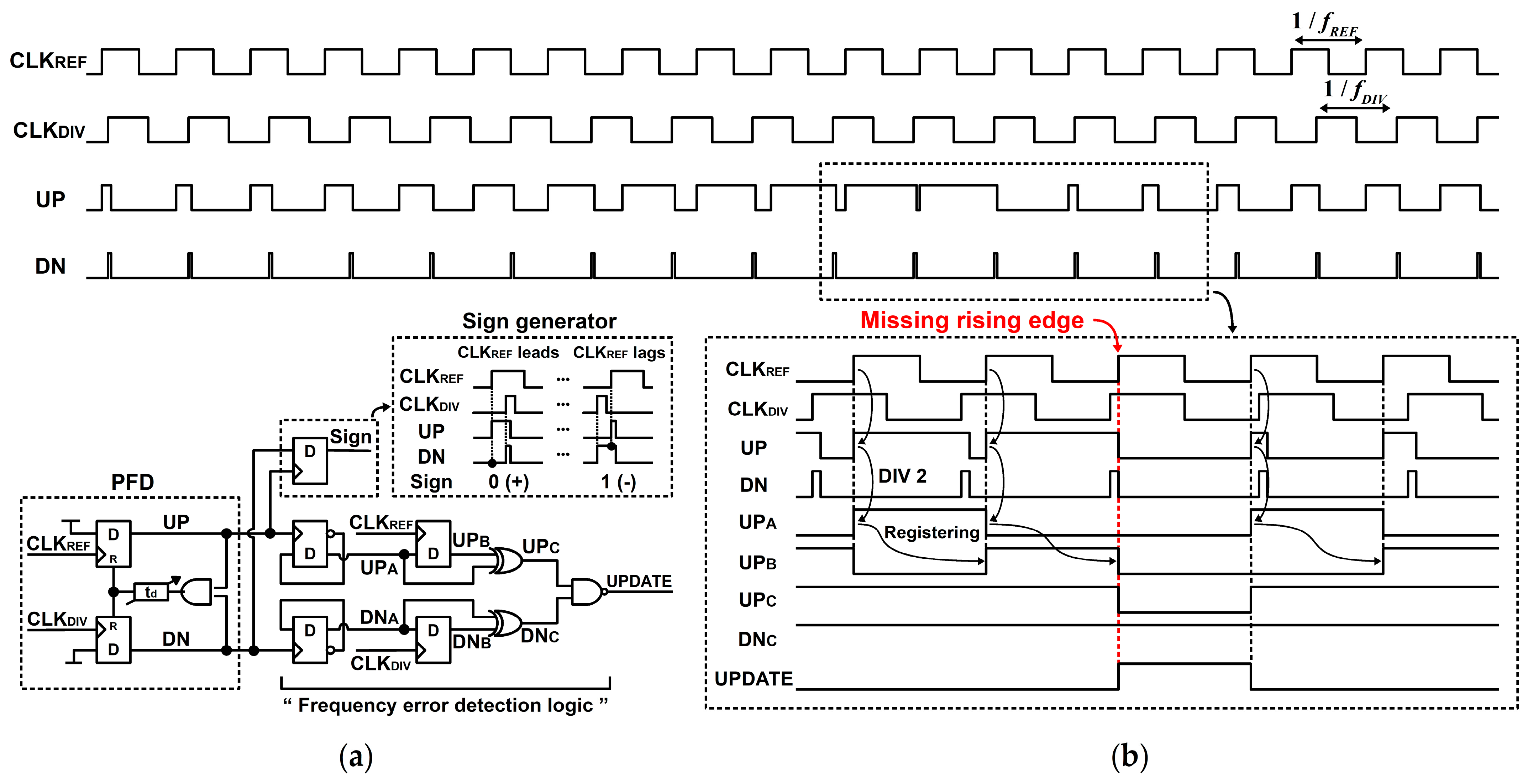
Figure 5a shows the designed cycle slip detector that monitors if there is a frequency error between CLKREF and CLKDIV. The UPDATE pulse is generated at the cycle slip timing by NANDing UPAUPB and DNADNB, and it is used to trigger the entire AFC state machine. If the frequency locks, the UPDATE pulse is no longer produced with the AFC turned off, and power can be saved afterward. However, the “frequency error detection logic” keeps monitoring the frequency offset with low power and is ready to restart the AFC to correct the coarse code of VCO whenever the frequency drift occurs. Figure 5b presents the timing diagram of each node in the detection logic for a case of fREF > fDIV. The sign is produced by sampling the DN signal by the UP signal. The sign becomes 0 if CLKREF leads CLKDIV, and vice versa.
Figure 6a presents a circuit diagram of frequency error integrator in the designed AFC with a wide range of calibration gain control. The sign and input integrator gain K1 (20–23) determines the polarity and magnitude of frequency error, and it is integrated afterward. Output integrator gain K2 provides another degree of freedom to adjust the calibration gain with a range of 20–2−7. Both K1 and K2 are implemented with binary-shifting multiplexers (MUXs), as shown in Figure 6b. Figure 6c illustrates the MUX connection mapping rules of K1 and K2 for gain control. K1 controls the gain based on binary shift in SIN [3:0], and the remaining bits of the output are padded with 0. In the event of toggling QIN LSB at the vicinity of frequency lock, which is undesirable for stable code convergence, lowering K2 by truncation can prevent the toggling QIN LSB from being reflected on the coarse code directly. The total AFC gain (KAFC) with K1 and K2 is defined as
K A F C = S I N · K 1 · K 2 = a m o u n t   o f   c o a r s e   c o d e   i n c r e a s e n u m b e r   o f   c y c l e   s l i p
Figure 6d illustrates behavior of the frequency error integration for KAFC = 21, 20, 2−1, and 2−2 if the input SIN value is set as +1. The whole AFC block is triggered by the UPDATE pulse generated from the preceding PFD only when the cycle slip occurs. Once the PLL enters into the linear PD range, the whole AFC stops operating and the coarse code is fixed for a condition of fREFfDIV with a high stability.
A low AFC gain (KAFC,Low) would achieve a good calibration stability but degrade the calibration speed. In contrast, a high AFC gain (KAFC,High) expedites the convergence speed while the stability is traded off, especially on the verge of completing the calibration. The variable gain calibration algorithm has two pre-defined gains, and the high or low gain mode is chosen depending on amount of frequency offset between fVCO and ftarget. As shown in Figure 7a, the gain selector continuously monitors the frequency offset (ΔN) using a counter. It then compares ΔN with a pre-set threshold (Nth) to choose the gain mode. The variable gain control ensures stable calibration for small frequency offsets while reducing the calibration time for large frequency offsets. Figure 7b illustrates an AFC operation with the variable gain transition. Initially, the adaptation begins with a calibration speed of KAFC,High for fast convergence. As the VCO approaches the target frequency, the gain is switched to KAFC,Low within the threshold frequency (fth) offset to accomplish a good stability while trading off the calibration speed. Even in the event of frequency drift, the lock recovers within several adjacent coarse code values with KAFC,Low smoothly. If the fth is too wide, calibration time increases because the AFC would operate with KAFC,Low for a longer time. If it is too narrow, the coarse code update may become unstable, and it can lead to the failure of frequency lock.
The designed AFC shown in Figure 8 performs both digital coarse calibration (digital coarse path) and analog fine calibration (analog Vctrl path) concurrently in the closed loops; so, the convergence speeds of the two paths should be carefully designed. Unless the convergence speeds of the two paths are appropriately managed, the PLL may end up with an unstable or a low-speed calibration. Therefore, it is necessary to analyze the variation rate of Vctrl determined by the loop dynamics. Figure 9 illustrates the increase in Vctrl with respect to the various frequency offset conditions or constant phase offset ΔΦ = π at the PFD input, where Vctrl (t) = ΔΦ · ICP · t/(2π · CP) [9]. With a frequency offset, ΔΦ gradually increases from 0 to 2π over one cycle slip period and its average phase offset can be regarded as π (ΔΦ = π, Δf = 0 case) in the long time regardless of various frequency offset values (Δf = 0.2, 0.4, 0.8 MHz case). The full-scale transition time of the analog Vctrl path is roughly 4.8 μs (≈ 2π · 200 pF · 1.2 V/(π · 100 μA)) in our IP.
The single coarse code transition time of the cycle slip-based digital coarse path is given by 1/(KAFC × Δf). The coarse code step size (KAFC) per cycle slip can be digitally controlled and it allows the transition time of the digital coarse path to be independently tuned. The graph of Figure 10a compares the frequency transition time of the analog Vctrl from GND to VDD and one coarse code transition time at various frequency offset positions. If the frequency offset is larger than fth, the frequency transition speed of the digital coarse path is faster than the analog Vctrl path. On the other hand, inside the threshold fth range, the AFC gain is intentionally reduced so that the analog Vctrl path moves quickly, which makes the analog path complete the convergence stably. Figure 10b illustrates the AFC operation on the VCO profile, considering the speeds of two paths. Outside the threshold range, the coarse code transitions rapidly, while the analog Vctrl almost remains at a certain voltage due to its lower speed. However, inside the threshold, the Vctrl moves faster and reaches either VDD or VSS before the coarse code changes. After the coarse code converges, the PLL operates in the loop dynamics and begins linear phase lock without coarse code transitions. Vctrl moves from VDD or VSS to the target analog voltage. Through the convergence speed management, the AFC achieves a stable lock without code toggling and reduced overall calibration time.
The calibration time in the variable gain calibration algorithm is more accurately calculated as the cumulative sum of each cycle slip period, and it consists of TAFC,step1 and TAFC,step2. With each coarse code change, the frequency offset decreases by KAFC,High × fspacing in step 1 (high gain mode) and KAFC,Low × fspacing in step 2 (low gain mode) as fVCO approaches ftarget. Assuming a constant fspacing, the convergence time in each step can be expressed as
T A F C , s t e p 1 ( D c o d i ) = a = 0 A 1 N . F D c o d i a · K A F C , H i g h · f s p a c i n g
T A F C , s t e p 2 ( D c o d i ) = b = 0 B 1 N . F D c o d i b · f s p a c i n g A · K A F C , H i g h · K A F C , L o w
where Dcodi is the decimal value of the code distance between the target coarse code and the initial starting coarse code, and A and B are the quotient and the remainder of Dcodi/KAFC,High, respectively. The AFC updates the coarse VCO code with “A” sequential rounds in step 1 and with “B” sequential rounds in step 2. The total calibration time is given by TAFC = TAFC,step1 + TAFC,step2.
The calibration time depends on the Dcodi. To compute the calibration time generally, the average calibration time over all Dcodi values is defined as
T A F C , s t e p 1 , a v g = 1 2 n K A F C , H i g h D c o d i = K A F C , H i g h 2 n 1 T A F C , s t e p 1 ( D c o d i )
T A F C , s t e p 2 , a v g = 1 K A F C , H i g h D c o d i = 0 K A F C , H i g h 1 T A F C , s t e p 2 ( D c o d i )
where n is the number of bits in the coarse VCO code, and TAFC,avg = TAFC,step1,avg + TAFC,step2,avg. TAFC,step1,avg and TAFC,step2,avg denote the arithmetic means over KAFC,HighDcodi < 2n (outside threshold) and 0 ≤ Dcodi < KAFC,High (inside threshold), respectively. Figure 11 shows the calculated TAFC,avg under various KAFC settings. If KAFC,High = KAFC,Low = 20, it indicates that the AFC operates without gain selector (1-step calibration). Notice that using the gain selector by setting KAFC,High = 21 and KAFC,Low = 20 reduces the average calibration time by approximately half when it is used. If KAFC,High is set too high, the threshold range should be set as a high value for stability as well, which can increase the time spent in step 2. By properly setting KAFC,Low, KAFC,Low, and Nth (fth), the calibration can be completed within an average of 5–6 μs in our IP parameters. Unlike the designed AFC, conventional AFC using an open-loop binary search algorithm requires a total calibration time defined as n × (Tidle + Tmeas), which results in approximately 8 μs for a 7-bit coarse VCO code [10], where Tidle is the intentionally inserted idle time allowing VCO clock to settle and Tmeas is the frequency counting time. If scaled down to 5-bit, the calibration time becomes approximately 5.71 μs, which is comparable to the designed AFC set to KAFC,High = 22, KAFC,Low = 20.
Figure 12 shows the measured VCO output frequency and fspacing at Vctrl = 0.6 V. Unlike the constant fspacing assumption, the measured fspacing varies from 21 to 38 MHz and is non-uniform. Based on the measured data, a manual calculation that considers fspacing variation under KAFC,High = 22 and KAFC,Low = 20 shows that TAFC,avg increases from 6.45 μs to 6.82 μs (+5.8%). The increase mainly comes from smaller fspacing in low coarse code region, and overall, the deviation is modest.

4. Circuit Design

Figure 13a shows the implemented LC-VCO structure that has a tuning range of 5.3–6.2 GHz. The VCO is designed to achieve a low KVCO using a 5-bit coarse metal–insulator–metal (MIM) capacitor bank. The Widler feedback tail structure fixes the VX node to a constant voltage level and the drain voltages of M1 and M2 are biased to VDD, and a variable poly resistor R1 controls the tail current and, thus, output swing. M1 and M2 operate in either the cut-off or saturation region and it reduces the variation in parasitic capacitance, enabling low phase noise performance [11,12,13]. Figure 13c presents the simulated tail current of the VCO under VT variation, showing that the current remains nearly constant due to the inherent temperature robustness of the Widlar tail current configuration. The structure effectively stabilizes the VCO bias point against thermal variation. To achieve high output swing and low flicker noise, an NMOS-only gm-cell structure is used. But since the topology applies a VDD-level output bias, the linear range of the varactor is limited. Adding a ground bias in the varactor bank cancels nonlinearities from both branches in opposite directions and enhances the overall V-to-C linearity of the varactor bank [12,13,14]. Figure 13b shows the measured VCO frequency characteristics with a tuning range of 5.3–6.2 GHz and a KVCO of 65–100 MHz/V across the entire sub-band tuning curve.
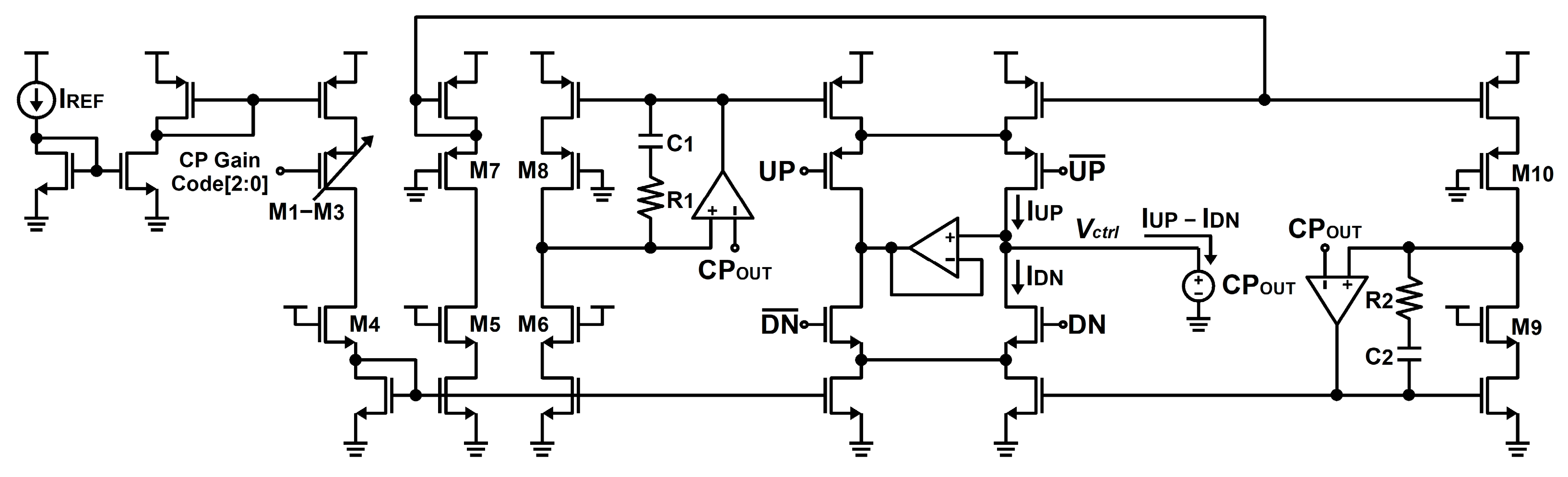
Figure 14 presents a detailed circuit diagram of the implemented charge pump. A 3-bit binary-weighted switching structure controls MOSFET M1–M3 to generate variable output charge pump currents from 50 to 220 μA. To improve current mismatch and to increase output impedance, an opamp-based feedback structure is employed [15]. Additionally, using dummy MOSFETs (M4–M10) preserves the symmetry of UP/DN branches for reduced mismatch and reference spur. The transconductance simulation results presented in Figure 15 show that the charge pump operates linearly from approximately 0.1–1.1 V at an output current of 50 µA (CP gain code 000) and 0.2–1.0 V at 220 µA (CP gain code 111). The current mismatch percentage, calculated as 2 × |IUPIDN|/(IUP + IDN) × 100 (%), remains within ±0.5% across the Vctrl linear range. At CPout = 0.6 V, the simulation results under VT variation show that, although a slight difference appears due to changes in the operating region with supply voltage variation, the charge pump maintains a wide linear range of approximately 1 V and low current mismatch percentage. The charge pump was optimized at room temperature and, a slight increase in current mismatch is observed under temperature variation due to the imbalance in the driving capability between the NMOS and PMOS switches. Because the charge pump maintains linear operation over a wide control voltage range, The operating Vctrl point variation for various frequencies tuning has a limited impact on the noise performance variation, and similar noise levels are measured across various coarse code and Vctrl operating conditions. Figure 16 shows the die photograph of the frequency synthesizer with the implemented AFC. The chip is designed and fabricated in a 65 nm CMOS process, and all synthesizer components including the loop filter are implemented on-chip. The active area is 0.603 mm2, in which the AFC occupies 0.018 mm2.

5. Measurement Results

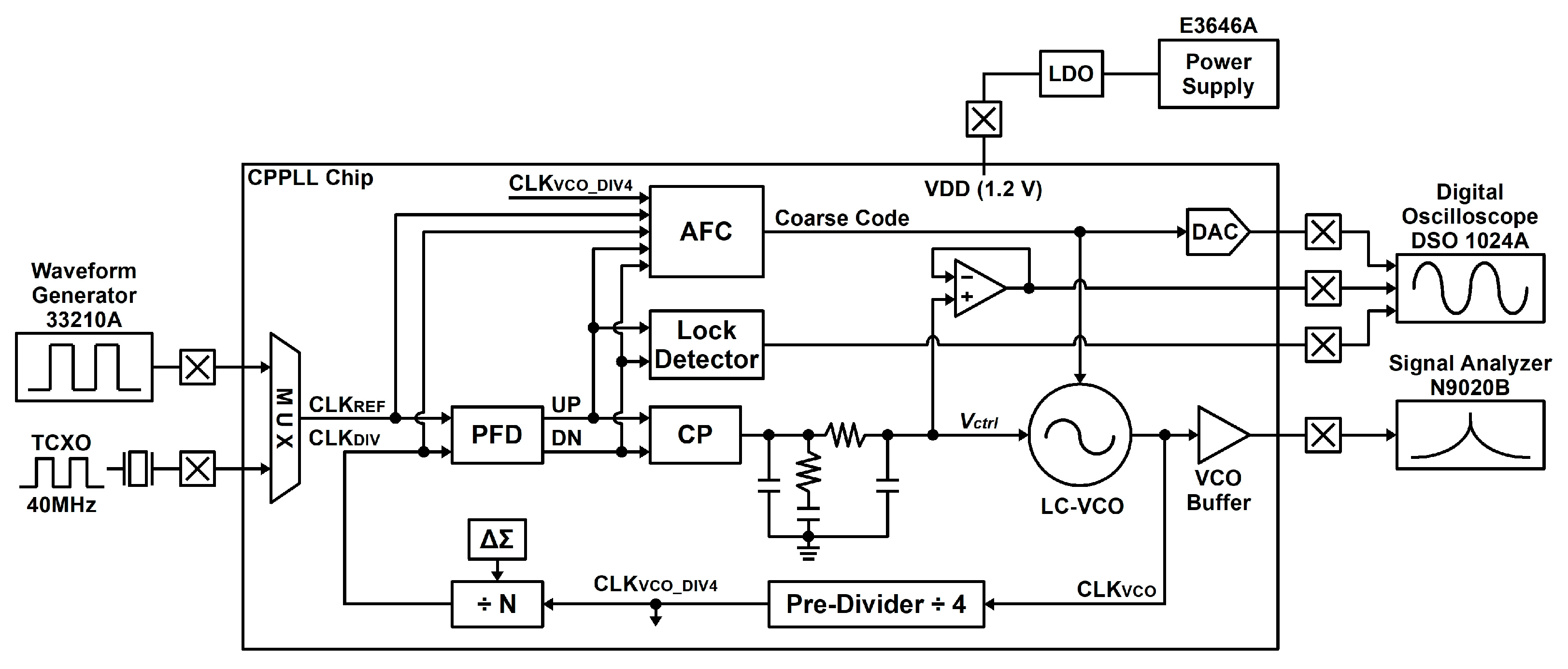
Figure 17 describes the measurement environment settings for the implemented frequency synthesizer. An E3646A power supply supplies 1.2 V VDD. The 40 MHz TCXO provides the reference clock, but a 33210A waveform generator is used when various reference frequencies are required. The digital-to-analog converter (DAC) converts the 5-bit coarse code into an analog voltage in real time. A 1024A digital oscilloscope monitors the coarse code (DAC output), the lock detector (LD) output, and the Vctrl node to observe the PLL lock process and the AFC operation. An N9020B signal analyzer measures phase noise and spurs for the buffered VCO output (CLKVCO).
Figure 18a shows the measured reference spur of −71.17 dBc, resulting from improved current matching in the charge pump. The measured phase noise profile at a carrier frequency of 5.8 GHz is shown in Figure 18b, which presents −107.02 dBc/Hz at 1 MHz offset. As shown in Figure 19a, the measured integrated jitter, over a 10 kHz–40 MHz offset range, is 2.733 ps at 5.60 GHz. Figure 19b presents the integrated jitter results across the PLL output frequency range and under temperature variation, showing measured values of 2.733 ps at 5.60 GHz and 3.128 ps at 6.08 GHz in 25 °C. The overall jitter slightly increases at low temperature due to the temperature dependence of the loop dynamics, where the relative contributions of VCO noise and in-band noise vary with temperature, resulting in subtle changes in the effective loop bandwidth and noise-filtering characteristics. The synthesizer consumes 21.51 mW from a 1.2 V supply at the operation frequency of 5.8 GHz, and the power breakdown is shown in Figure 20. Excluding the VCO output buffer, the power consumption is measured as 17.95 mW. The AFC consumes 0.54 mW, which can be powered down after the calibration. The total power varies within ± 5% over the output frequency range of 5.3 to 6.2 GHz.
Figure 21a shows the measured Vctrl node voltage and the lock detector output during the AFC process, and the locations of Vctrl and lock detector output nodes are described in Figure 17. The coarse code calibration time is set by the AFC as it finds the appropriate coarse code. Outside the frequency threshold, the coarse code transitions faster than the Vctrl. Inside the threshold, Vctrl quickly moves and saturates near ground while the coarse code transitions. The measured frequency calibration time at target frequency 5.8 GHz with KAFC,High = 22 and KAFC,Low = 20 is 5.28 µs. Once the coarse code reaches the target code, the loop enters linear phase lock, and the linear Vctrl lock time is mainly determined by the loop bandwidth as Vctrl moves from ground to the target analog voltage. The total calibration lock time (coarse code calibration time + linear Vctrl lock time) is 12.5 µs. Figure 21b presents the average calibration time based on 30 measurements for each KAFC setting. The results are comparable to the theoretical calculation in Figure 11, and calibration is completed within an average of 5–6 μs for KAFC,High = 22 and KAFC,Low = 20. Figure 21c shows the average calibration time measured across various output frequency bands using two separately implemented boards. The measured results show that the average calibration time remains consistently at 5–6 μs for both boards, regardless of the PLL output frequency. The consistency arises because, within the 5.3–6.2 GHz operating range, the sampling period of the internal counter in the gain selector remains constant, while the VCO frequency is divided by the ratio N.F (132–155) to generate the UPDATE pulse that drives the AFC. As a result, the AFC operates at a nearly identical update rate across various frequencies, ensuring consistent calibration speed throughout various frequency bands. Figure 21d presents the average calibration time measured under VT variation conditions at a target frequency of 5.8 GHz, with KAFC,High = 22 and KAFC,Low = 20. The measurement results demonstrate that the AFC maintains consistent calibration performance when both the supply voltage and temperature vary. This stable behavior is mainly attributed to the fully digital implementation of the AFC, which makes it inherently less sensitive to voltage and temperature fluctuations. The UPDATE pulse that drives the calibration process is generated from the reference clock and divider output clock at relatively low frequencies, further contributing to the stability of the AFC operation across various frequency conditions. Figure 22 presents the lock recovery behavior of the synthesizer during the frequency drift event. The test condition was emulated by rapidly changing the reference clock frequency, and the results demonstrate that as the output frequency deviates from the lock state, the AFC searches within several adjacent coarse-tuning codes to find a new coarse VCO code and successfully recovers the lock quickly and smoothly.
Table 2 compares the implemented frequency synthesizer performance and designed AFC technique with prior arts. The designed AFC maintains the closed-loop state during calibration, enabling comparable real-time tracking and correction of frequency drift as the other AFC scheme with closed-loop state. The AFC maintains closed-loop operation during calibration; the measured average calibration time of 5–6 µs is still modest, being comparable to that of open-loop AFC schemes. In the case of the open-loop AFC, when a frequency drift occurs, the loop must be disconnected and a full binary search repeated, leading to re-locking latency. In contrast, designed AFC corrects the deviation by updating only several adjacent coarse code values, enabling stable re-locking without frequency overshoot.

6. Conclusions

A cycle slip-based AFC scheme for fractional-N frequency synthesizer has been presented. The AFC uses a cycle slip to effectively detect a frequency error with a simple structure and integrates it to successfully find a coarse code closest to the target frequency. The gain selector logic applies to a variable gain calibration algorithm, ensuring calibration stability while reducing the calibration time. By combining cycle slip detection with a variable gain-controlled calibration algorithm, the presented AFC unifies the convergence speed characteristic of open-loop AFCs with the stable locking behavior of closed-loop systems during frequency drift. The AFC operates in a closed loop and continuously monitors the frequency offset, enabling real time tracking and the correction of frequency drifts caused by operation environment changes to maintain stable PLL lock. Measurement results demonstrate an average calibration time of 5–6 μs. The prototype has been fabricated in a 65 nm CMOS process and consumes 21.5 mW while occupying 0.603 mm2 of active area.

Author Contributions

Conceptualization, J.A.; methodology, J.A. and S.K.; validation, J.A., S.K., K.K., and M.P.; formal analysis, J.A.; investigation, J.A., S.K., K.K., and M.P.; data curation, J.A. and K.K.; writing—original draft preparation, J.A.; writing—review and editing, J.A., J.G., Y.J., and T.O.; visualization, J.A. and M.P.; supervision, T.O.; project administration, H.C., N.-Y.K., and E.-S.K.; funding acquisition, N.-Y.K.; resources, T.O. All authors have read and agreed to the published version of the manuscript.

Funding

This work was supported by APR Corporation in Seoul, South Korea and was financially supported by the research grant of Kwangwoon University in 2023. The DEA Tool was supported by the IDEC.

Data Availability Statement

The original contributions presented in this study are included in the article. Further inquiries can be directed to the corresponding authors.

Conflicts of Interest

The author Joonho Gil was employed by the Nemesis Co, Ltd. and contributed to writing—review and editing. All authors declare that the research was conducted in the absence of any commercial or financial relationships that could be construed as a potential conflict of interest.

Abbreviations

The following abbreviations are used in this manuscript:
PLLPhase-locked loop
PFDPhase–frequency detector
CPCharge pump
LFLoop filter
VCOVoltage-controlled oscillator
KVCOVCO gain
AFCAutomatic frequency calibration
fVCOVCO frequency
ftargetTarget frequency
finitinitial VCO frequency
fthThreshold frequency
N.FDivision ratio
K1Input integrator gain
K2Output integrator gain
KAFCAFC gain
KAFC,HighAFC high gain (step1 gain)
KAFC,LowAFC low gain (step2 gain)
TAFCTotal calibration time
TAFC,step1Calibration time in step1
TAFC,step2Calibration time in step2
TAFC,avgAverage calibration time

References

  1. Kral, A.; Behbahani, F.; Abidi, A.A. RF-CMOS oscillators with switched tuning. In Proceedings of the IEEE 1998 Custom Integrated Circuits Conference (CICC), Santa Clara, CA, USA, 14 May 1998; pp. 555–558. [Google Scholar] [CrossRef]
  2. Wang, Z.; Cai, F.; Wu, L.; Zhang, H.; Zhao, W. A Time and Energy-Efficient Asynchronous Hybrid-Searching Auto Frequency Calibration for a 3.2 GHz Phase-Locked Loop. IEEE Trans. Circuits Syst. I Regul. Pap. 2025, 72, 5409–5421. [Google Scholar] [CrossRef]
  3. Ryu, H.; Sung, E.-T.; Park, S.; Cho, J.-K.; Baek, D. Fast Automatic Frequency Calibrator Using an Adaptive Frequency Search Algorithm. IEEE Trans. Very Large Scale Integr. (VLSI) Syst. 2017, 25, 1490–1496. [Google Scholar] [CrossRef]
  4. Yan, M.; Xia, X.; Han, X.; Min, L.; Wang, Y. A Voltage Controlled Oscillator with Tuning Gain Linearization and Automatic Frequency Calibration. In Proceedings of the 2025 5th International Conference on Advances in Electrical, Electronics and Computing Technology (EECT), Guangzhou, China, 21–23 March 2025. [Google Scholar] [CrossRef]
  5. Aboagye, S.; Saeidi, M.A.; Tabassum, H.; Tayyar, Y.; Hossain, E.; Yang, H.-C.; Alouini, M.-S. Multi-Band Wireless Communication Networks: Fundamentals, Challenges, and Resource Allocation. IEEE Trans. Commun. 2024, 72, 4333–4383. [Google Scholar] [CrossRef]
  6. Hsieh, C.-E.; Liu, S.-I. A 2.4-GHz Frequency-Drift-Compensated Phase-Locked Loop With 2.43 ppm/°C Temperature Coefficient. IEEE Trans. Very Large Scale Integr. (VLSI) Syst. 2019, 27, 501–510. [Google Scholar] [CrossRef]
  7. Aktas, A.; Ismail, M. CMOS PLL calibration techniques. IEEE Circuits Devices Mag. 2004, 20, 6–11. [Google Scholar] [CrossRef]
  8. Lin, T.-H.; Kaiser, W.J. A 900-MHz 2.5-mA CMOS frequency synthesizer with an automatic SC tuning loop. IEEE J. Solid-State Circuits 2001, 36, 424–431. [Google Scholar] [CrossRef]
  9. Razavi, B. Phase-Locked Loops, RF Microelectronics, 2nd ed.; Pearson Education: Upper Saddle River, NJ, USA, 2011; pp. 597–654. [Google Scholar]
  10. Huang, D.; Li, W.; Zhou, J.; Li, N.; Chen, J. A frequency synthesizer with optimally coupled QVCO and harmonic-rejection SSBmixer for multi-standard wireless receiver. IEEE J. Solid-State Circuits 2011, 46, 1307–1320. [Google Scholar] [CrossRef]
  11. Shin, S.B. Analysis and Solutions for Phase Noise Degradation by the AM-FM Conversions in CMOS LC-VCO. Ph.D. Thesis, KAIST, Daejeon, Republic of Korea, 2009. [Google Scholar]
  12. Cho, K.-U.; Gil, J.; Park, C.; Cho, K.-J.; Shin, J.-W.; Kim, E.-S.; Eo, Y.-S.; Harjani, R.; Kim, N.-Y.; Oh, T. A 3.5 to 4.7-GHz fractional-N ADPLL with a low-power time-interleaved GRO-TDC of 6.2-ps resolution in 65-nm CMOS process. IEEE Access 2024, 12, 142677–142694. [Google Scholar] [CrossRef]
  13. Gil, J.; Kim, J.-H.; Kim, C.S.; Park, C.; Park, J.; Park, H.; Lee, H.; Lee, S.-J.; Jang, Y.-H.; Koo, M.; et al. A Fully Integrated Low-Power High-Coexistence 2.4-GHz ZigBee Transceiver for Biomedical and Healthcare Applications. IEEE Trans. Microw. Theory Tech. 2014, 62, 1879–1889. [Google Scholar] [CrossRef]
  14. Mira, J.; Divel, T.; Ramet, S.; Begueret, J.-B.; Deval, Y. Distributed MOS varactor biasing for VCO gain equalization in 0.13 μm CMOS technology. In Proceedings of the 2004 IEEE Radio Frequency Integrated Circuits (RFIC) Systems, Forth Worth, TX, USA, 6–8 June 2004; pp. 131–134. [Google Scholar] [CrossRef]
  15. Lee, J.S.; Keel, M.S.; Lim, S.I.; Kim, S. Charge pump with perfect current matching characteristics in phase-locked loops. Electron. Lett. 2000, 36, 1907–1908. [Google Scholar] [CrossRef]
  16. Park, G.; Lee, O.; Im, D.; Nam, I. A Frequency Synthesizer with Automatic Frequency Calibration Robust to Initial Phase Error and Phase-Noise Enhanced Ring Oscillator. IEEE Trans. Circuits Syst. II Express Briefs 2025, 72, 43–47. [Google Scholar] [CrossRef]
  17. Ding, X.; Wu, J.; Chen, C. An Agile Automatic Frequency Calibration Technique for PLL. In Proceedings of the 2018 IEEE International Conference on Integrated Circuits, Technologies and Applications (ICTA), Beijing, China, 21–23 November 2018; pp. 32–33. [Google Scholar] [CrossRef]
Figure 1. Conventional calibration scheme (a) Vctrl-based closed-loop technique; (b) FDC-based binary searching open-loop technique.
Figure 1. Conventional calibration scheme (a) Vctrl-based closed-loop technique; (b) FDC-based binary searching open-loop technique.
Electronics 14 04368 g001
Figure 2. Block diagram of the synthesizer with the designed cycle slip-based closed-loop AFC.
Figure 2. Block diagram of the synthesizer with the designed cycle slip-based closed-loop AFC.
Electronics 14 04368 g002
Figure 3. Illustration of lock recovery behaviors for VCO frequency drift in the case of (a) conventional open-loop AFC; (b) designed cycle slip-based closed-loop AFC.
Figure 3. Illustration of lock recovery behaviors for VCO frequency drift in the case of (a) conventional open-loop AFC; (b) designed cycle slip-based closed-loop AFC.
Electronics 14 04368 g003
Figure 4. PFD output patterns during PLL locking procedure for a case of finitftarget.
Figure 4. PFD output patterns during PLL locking procedure for a case of finitftarget.
Electronics 14 04368 g004
Figure 5. Designed cycle slip detector. (a) Circuit diagram. (b) Timing diagram for a case of fREF > fDIV.
Figure 5. Designed cycle slip detector. (a) Circuit diagram. (b) Timing diagram for a case of fREF > fDIV.
Electronics 14 04368 g005
Figure 6. (a) Circuit diagram of programmable frequency error integrator in the AFC to generate the VCO coarse code. (b) Digital gain controllers for K1 and K2. (c) MUX connection mapping rules for various gains of K1 and K2. (d) Coarse VCO code behavior for AFC gain (KAFC) 21, 20, 2−1, and 2−2 for input SIN = 1.
Figure 6. (a) Circuit diagram of programmable frequency error integrator in the AFC to generate the VCO coarse code. (b) Digital gain controllers for K1 and K2. (c) MUX connection mapping rules for various gains of K1 and K2. (d) Coarse VCO code behavior for AFC gain (KAFC) 21, 20, 2−1, and 2−2 for input SIN = 1.
Electronics 14 04368 g006
Figure 7. (a) Block diagram of the counter-based gain selector. (b) Illustration of AFC operation using gain selector.
Figure 7. (a) Block diagram of the counter-based gain selector. (b) Illustration of AFC operation using gain selector.
Electronics 14 04368 g007
Figure 8. CPPLL with the designed AFC that contains analog Vctrl path and digital coarse path for frequency convergence.
Figure 8. CPPLL with the designed AFC that contains analog Vctrl path and digital coarse path for frequency convergence.
Electronics 14 04368 g008
Figure 9. Vctrl variation for frequency and phase differences.
Figure 9. Vctrl variation for frequency and phase differences.
Electronics 14 04368 g009
Figure 10. (a) Comparison of estimated frequency transition time of digital coarse path and analog Vctrl path for various frequency offset positions; (b) AFC operation considering the timing characteristics.
Figure 10. (a) Comparison of estimated frequency transition time of digital coarse path and analog Vctrl path for various frequency offset positions; (b) AFC operation considering the timing characteristics.
Electronics 14 04368 g010
Figure 11. Calculated average calibration time for KAFC settings.
Figure 11. Calculated average calibration time for KAFC settings.
Electronics 14 04368 g011
Figure 12. Measured VCO output frequency and fspacing at Vctrl = 0.6 V.
Figure 12. Measured VCO output frequency and fspacing at Vctrl = 0.6 V.
Electronics 14 04368 g012
Figure 13. (a) Designed VCO circuit. (b) Measured VCO frequency profile for 5-bit coarse code. (c) Simulated VCO tail current under VT variation.
Figure 13. (a) Designed VCO circuit. (b) Measured VCO frequency profile for 5-bit coarse code. (c) Simulated VCO tail current under VT variation.
Electronics 14 04368 g013
Figure 14. Implemented charge pump circuit.
Figure 14. Implemented charge pump circuit.
Electronics 14 04368 g014
Figure 15. Current mismatch transconductance simulation of charge pump with VT variation.
Figure 15. Current mismatch transconductance simulation of charge pump with VT variation.
Electronics 14 04368 g015
Figure 16. Die photograph of the frequency synthesizer with implemented AFC.
Figure 16. Die photograph of the frequency synthesizer with implemented AFC.
Electronics 14 04368 g016
Figure 17. Description of measurement environment settings.
Figure 17. Description of measurement environment settings.
Electronics 14 04368 g017
Figure 18. (a) Measured reference spur at 5.76 GHz. (b) Measured phase noise at 5.8 GHz.
Figure 18. (a) Measured reference spur at 5.76 GHz. (b) Measured phase noise at 5.8 GHz.
Electronics 14 04368 g018
Figure 19. Measured integrated jitter (a) at 5.6 GHz; (b) across PLL output frequencies with temperature variation.
Figure 19. Measured integrated jitter (a) at 5.6 GHz; (b) across PLL output frequencies with temperature variation.
Electronics 14 04368 g019
Figure 20. Measured power breakdown.
Figure 20. Measured power breakdown.
Electronics 14 04368 g020
Figure 21. (a) Measured Vctrl node signal of the PLL during AFC process at 5.8 GHz with KAFC,High = 22 and KAFC,Low = 20. (b) Measured average calibration time at 5.8 GHz. (c) Measured average calibration time across various output frequency using two separately implemented boards. (d) Measured average calibration time with VT variation.
Figure 21. (a) Measured Vctrl node signal of the PLL during AFC process at 5.8 GHz with KAFC,High = 22 and KAFC,Low = 20. (b) Measured average calibration time at 5.8 GHz. (c) Measured average calibration time across various output frequency using two separately implemented boards. (d) Measured average calibration time with VT variation.
Electronics 14 04368 g021
Figure 22. Measured lock recovery behavior for frequency drift.
Figure 22. Measured lock recovery behavior for frequency drift.
Electronics 14 04368 g022
Table 1. Summary of the key characteristics of various AFC techniques.
Table 1. Summary of the key characteristics of various AFC techniques.
Open-Loop AFCClosed-Loop AFCDesigned AFC
Loop stateOpenClosedClosed
Searching algorithmBinaryLinearVariable gain
Detection schemeCounterVctrl monitoringCycle slip detector
and counter
Calibration speedFastSlowModerate
Behavior under frequency driftNot smoothSmoothSmooth
Table 2. Comparison of synthesizer performance and automatic frequency calibration techniques.
Table 2. Comparison of synthesizer performance and automatic frequency calibration techniques.
[2][3][4][8][16][17]This Work
Technology (nm)2865406006518065
Supply1.051.21.1311.81.2
Power (mW)9.85NA15.927.52.2–2.8NA21.5
Output frequency (GHz)2.9–3.51–2.14.5–5.40.8–10.84–1.12NA5.3–6.2
REF frequency (MHz)4040800.12540NA40
Phase noise (dBc/Hz)
@1MHz
−118.03NA−124.6−102 *−105.5−120−107.02
Integrated jitter (ps)0.331NANANA1.43–1.82NA2.733
Reference spur (dBc)−64.72NANA−55−57NA−71.17
Search algorithmHybridAdaptiveBinaryLinearBinaryLinearVariable gain
Detection schemeFDCFDCFDCVctrl
monitoring
FDCTCFE **Cycle slip
detector
Loop state
during calibration
OpenOpenOpenClosedOpenClosedClosed
Number of coarse bit7553345
Calibration time (μs)<4.744.03<13.75<2000<3.6<805–6 ***
Total calibration
lock time **** (μs)
11.8NANANANANA12.5
Active area (mm2)0.761NANA0.70.031NA0.603
* 100 kHz offset frequency, ** tuning curve feature extraction, *** average calibration time, **** coarse code calibration time + linear Vctrl lock time.
Disclaimer/Publisher’s Note: The statements, opinions and data contained in all publications are solely those of the individual author(s) and contributor(s) and not of MDPI and/or the editor(s). MDPI and/or the editor(s) disclaim responsibility for any injury to people or property resulting from any ideas, methods, instructions or products referred to in the content.

Share and Cite

MDPI and ACS Style

Ahn, J.; Kim, S.; Kwon, K.; Park, M.; Gil, J.; Choi, H.; Kim, N.-Y.; Kim, E.-S.; Jung, Y.; Oh, T. A 5.3 to 6.2-GHz Fractional-N Frequency Synthesizer with Variable Gain Automatic Frequency Calibration Using Cycle Slips in 65 nm CMOS. Electronics 2025, 14, 4368. https://doi.org/10.3390/electronics14224368

AMA Style

Ahn J, Kim S, Kwon K, Park M, Gil J, Choi H, Kim N-Y, Kim E-S, Jung Y, Oh T. A 5.3 to 6.2-GHz Fractional-N Frequency Synthesizer with Variable Gain Automatic Frequency Calibration Using Cycle Slips in 65 nm CMOS. Electronics. 2025; 14(22):4368. https://doi.org/10.3390/electronics14224368

Chicago/Turabian Style

Ahn, Jinhyuk, Sangwon Kim, Kihoon Kwon, Minseo Park, Joonho Gil, Hyungkyu Choi, Nam-Young Kim, Eun-Seong Kim, Youngho Jung, and Taehyoun Oh. 2025. "A 5.3 to 6.2-GHz Fractional-N Frequency Synthesizer with Variable Gain Automatic Frequency Calibration Using Cycle Slips in 65 nm CMOS" Electronics 14, no. 22: 4368. https://doi.org/10.3390/electronics14224368

APA Style

Ahn, J., Kim, S., Kwon, K., Park, M., Gil, J., Choi, H., Kim, N.-Y., Kim, E.-S., Jung, Y., & Oh, T. (2025). A 5.3 to 6.2-GHz Fractional-N Frequency Synthesizer with Variable Gain Automatic Frequency Calibration Using Cycle Slips in 65 nm CMOS. Electronics, 14(22), 4368. https://doi.org/10.3390/electronics14224368

Note that from the first issue of 2016, this journal uses article numbers instead of page numbers. See further details here.

Article Metrics

Back to TopTop