Next Article in Journal
Combining wav2vec 2.0 Fine-Tuning and ConLearnNet for Speech Emotion Recognition
Next Article in Special Issue
Ray-Tracing-Assisted SAR Image Simulation under Range Doppler Imaging Geometry
Previous Article in Journal
Implementation of EnDat Interface Master Using Configurable Logic Block in MCU
 
 
Font Type:
Arial Georgia Verdana
Font Size:
Aa Aa Aa
Line Spacing:
Column Width:
Background:
Article

A Space-Borne SAR Azimuth Multi-Channel Quantization Method

1
College of Information Engineering, Inner Mongolia University of Technology, Hohhot 010051, China
2
Inner Mongolia Key Laboratory of Radar Technology and Application, Hohhot 010051, China
*
Author to whom correspondence should be addressed.
Electronics 2024, 13(6), 1102; https://doi.org/10.3390/electronics13061102
Submission received: 19 November 2023 / Revised: 11 March 2024 / Accepted: 16 March 2024 / Published: 17 March 2024
(This article belongs to the Special Issue SAR Image and Signal Processing)

Abstract

The space-borne synthetic aperture radar (SAR) azimuth multi-channel system has extensive applications because it can achieve high-resolution and wide-swath radar imaging. The thermal noise generated by the radar receiver of each channel during operation will cause an imbalance between channels. If the echoes of each channel are quantized with the same number of bits without considering the influence of thermal noise, false targets will appear in the imaging consequences. Considering that the thermal noise generated in the receiver will affect the quantization process of the space-borne SAR azimuth multi-channel system, a new space-borne SAR azimuth multi-channel quantization method is proposed to improve this problem. Firstly, the pure noise power of the receiver is calculated without transmitting the radar signal. The signal power is estimated by subtracting the pure noise power from the total power. Then, the average value of the radar echo signal minus k times the standard deviation is used as the left endpoint of the original data amplitude range, and the average value of the radar echo signal plus k times the standard deviation is used as the right endpoint of the original data amplitude range. The original echo data after adjusting the amplitude range is quantified. This method can effectively reduce the influence of thermal noise and random outliers in the receiver on quantization and suppress the appearance of false targets. Finally, simulation is used to confirm the viability of the suggested quantization approach.

1. Introduction

Synthetic aperture radar (SAR) transmits pulse signals to the ground and records echo signals to generate images of ground targets. It is neither affected by weather nor by day and night. SAR can follow, identify, and locate ground moving targets, and has some penetrating capabilities. Therefore, SAR has shown extremely high application value in military fields such as military reconnaissance, warning, and guidance, as well as in civilian fields such as terrain surveying and mapping, marine environment monitoring, and ship search and rescue [1]. The two most crucial performance indices of space-borne synthetic aperture radar are geometric resolution and range swath. The azimuth multi-channel SAR system transmits signals through a single transmitting aperture, and multiple receiving apertures arranged linearly in the azimuth direction receive echo signals [2,3,4]. The number of azimuth sampling points in a pulse repetition interval (PRI) is increased without increasing the pulse repetition frequency (PRF) of the system. It can effectively solve the contradiction between the azimuth resolution and the distance mapping band to achieve high-resolution wide-swath (HRWS) imaging.
However, because the space-borne SAR azimuth multi-channel system has multiple receiving apertures, it is necessary to jointly process the echo signals received by each channel, which has high requirements for the conformance between channels. The space-borne SAR azimuth multi-channel system inevitably has channel error problems. This issue has attracted the attention of many scholars around the world. In order to improve the performance of the signal reconstruction and imaging of the space-borne SAR azimuth multi-channel system, scholars have proposed a variety of channel error correction methods. In 2011, Gebert et al. proposed a channel correction method that has good practicability for an airborne multi-channel X-band [5]. In 2013, Feng Jin et al. proposed a method to obtain the phase mismatch by the phase of the cross-correlation function [6]. In 2016, Fang Chao et al. proposed a method to estimate the channel error by optimizing the reconstructed signal error [7]. In 2022, Zhou Liming proposed a minimum entropy reconstruction method for local sub-image areas, which can achieve blur-free imaging for a multi-channel SAR with various errors [8].
With the rapid development of science and technology and the deepening of the application of remote-sensing images, the SAR system is required to provide not only higher-resolution images, but also more abundant target-scattering information and surface physical characteristics information. In order to reduce the storage requirements and processing time of space-borne SAR data, reduce system costs, and improve the real-time performance of the system, it is usually necessary to quantize and compress the received radar echo data. Taking the German Terra SAR launched in 2007 as an example, the original data rate of the satellite is about 2 Gbit/s, but the downlink capability of the data transmission system is only 600 Mbit/s [9]. Without data compression, the real-time requirements of data transmission cannot be guaranteed. The SAR original data compression algorithms are mainly divided into scalar quantization algorithms adapted to the statistical characteristics of SAR data [10], and vector quantization algorithms that utilize the inherent correlation of SAR data [11]. The coding method based on FFT transform proposed by Zheng Xiufang et al. [12] and the sub-band coding method proposed by Shi Xiaoji et al. [13] are both quantization compression methods in the transform domain. In 2017, Wang Qing et al. proposed an adaptive scalar–vector quantization compression algorithm, which performs scalar quantization on data blocks that meet Gaussian distribution characteristics and vector quantization on data blocks that do not meet Gaussian distribution characteristics [14]. In 2019, Ma Jinshuang improved the FPGA implementation method of the SAR original data BAQ compression algorithm [15]. In 2021, Feng Lipeng and others proposed a BAQ mean solution method suitable for hardware development. Through the summation and accumulation of the frame data, the complexity of the mean solution is simplified, and the problem of summation overflow is solved, making the BAQ algorithm more suitable for hardware development [16].
The amplitude error, phase error, and time delay error between channels in the transmission process are often considered by scholars. But the influence of the difference in the receiver itself between channels on the echo is often ignored. In a space-borne azimuth multi-channel SAR system, thermal noise will be generated during the operation of each channel receiver. The radar echo signal received by each channel receiver will be superimposed with the thermal noise generated by the corresponding channel receiver as radar echo data to be further processed. If the thermal noise generated by the operation of each channel receiver is negligible, then the characteristics of the radar echo data of each channel are consistent and only differ in time by one delay. However, in the actual application of the space-borne azimuth multi-channel SAR system, when receivers of different channels are working, affected by environmental factors, hardware differences, and working conditions, they will produce varying degrees of thermal noise, including background noise and outliers. These thermal noises are superimposed on the echo signals of each channel, which will cause a large difference in the amplitude range of the echo signals of each channel. Without dealing with the effects of thermal noise and individual outliers in the receiver on space-borne SAR multi-channel quantization, the echo signals in all amplitude ranges of each channel are quantized with the same number of bits. Then, the radar echo data information will be lost. The resulting channel mismatch will cause false targets in the imaging results. However, the current multi-channel quantization methods rarely consider the impact of thermal noise generated by the operation of the receiver itself on quantization. In this paper, the influence of the receiver thermal noise on the space-borne SAR azimuth multi-channel quantization is analyzed, and an optimized multi-channel quantization method is proposed. Firstly, the pure noise power of the receiver is calculated without transmitting the radar signal. The total power subtracts the pure noise power to obtain the signal power estimation. In the subsequent quantization process, the dynamic range of the quantizer is adjusted according to the obtained signal power. Then, we determine the original data amplitude range that is about to enter the quantizer. The synthetic aperture radar echo signal obeys the zero mean Gaussian distribution. When the number of points is large enough, the real part signal (I) and the imaginary part signal (Q) of the radar echo obey the Gaussian distribution and are not correlated with each other [15]. Therefore, about 99% of the echo data will be included in the range of the mean of the echo signal plus or minus three times the standard deviation. Therefore, using the mean and standard deviation to limit the original data amplitude range of the echo can better filter out the outliers, reduce the influence of the superposition of the receiver noise on the echo quantization, and avoid the occurrence of false targets. In the practical application of the space-borne azimuth multi-channel SAR system, this method can reduce system errors and improve the accuracy of target recognition.
The following is the main chapter structure of this article. In the second chapter, the main features of the thermal noise of each channel receiver are analyzed. In the third chapter, the influence of the receiver thermal noise on azimuth multi-channel quantization is studied. The main reasons for the false target generated by multi-channel quantization are analyzed, and the expressions of the location and size of the false target are given. In the fourth chapter, a quantization method suitable for the azimuth multi-channel of space-borne SAR is proposed, which use the mean and standard deviation to limit the original data amplitude range of echoes and avoid the appearance of false targets. Finally, the feasibility of the method is verified by MATLAB simulation experiments.

2. Thermal Noise Characteristics of Receiver

In the space-borne SAR azimuth multi-channel system, the characteristics of the echo signal received by each channel are consistent. However, the receivers of different channels will have different amplitudes of thermal noise due to the heating of the device or the change of working state. The thermal noise generated by each channel receiver is superimposed on the radar echo signal, which will increase the background noise of the echo signal and enhance the echo power. At the same time, it is also possible to cause some outliers in the echo, which will lead to a larger echo range. There is a big difference in the thermal noise superimposed on the radar echoes of different channels, which leads to false targets due to channel mismatch when each channel signal is quantized with the same bits.
This chapter takes the space-borne SAR azimuth three-channel system as an example. We assign thermal noise with different signal-to-noise ratios to the receiver of each channel, and add several outliers in the 1 and 3 channels to analyze the influence of receiver noise characteristics on the original echo.

2.1. Influence of Background Noise in the Receiver on the Echo Signal

This article sets up three sets of normally distributed random noise with different SNRs in three receiving channels to simulate the thermal noise generated by different channel receivers. In an actual space-borne SAR azimuth multi-channel system, a certain channel receiver may be damaged or the working status may be abnormal. A damaged or abnormally functioning receiver may produce significant thermal noise. In order to more intuitively reflect the impact of thermal noise of different amplitudes on the echo signal, the thermal noise of the receivers of the three channels set up in this article is quite different.
The receiver thermal noise of the three channels is illuminated in Figure 1. It can be seen that there is a large difference in the thermal noise of the receiver within the three channels. Figure 1a is the thermal noise in channel 1, and the signal-to-noise ratio is −6 dB. Figure 1b is the thermal noise in channel 2, and the signal-to-noise ratio is 0 dB. Figure 1c is the thermal noise in channel 3, and the signal-to-noise ratio is 15 dB.
The characteristics of the original radar echo signals received by the three channels are the same. Figure 2 shows the echo signal of 30 point targets after superposition. The echo amplitude scope is within [−10,10]. The mean value is about 0, and the variance is approximately 11.4.
The echo diagram of each channel after superimposing the thermal noise of the receiver shown in Figure 1 is illuminated in Figure 3. It can be seen that the thermal noise of the receiver makes a large difference in the echo amplitude range of the three channels. The means are all near 0, but the variances are quite different. After superimposing the noise, the amplitude range of the echo in channel 1 is raised to [−40,40], and the variance becomes 101.6, as shown in Figure 3a. The amplitude range of the echo in channel 2 becomes [−25,25], and the variance is about 33.5, as shown in Figure 3b. It can be seen from Figure 3c that the thermal noise of the receiver in channel 3 is small, and the echo amplitude is still around [−10,10]. The variance is around 12.

2.2. Influence of Random Outliers in the Receiver on the Echo Signal

The SAR echo after superimposing the outliers in the receiver is shown in Figure 4. Channel 2 is set as the reference channel, and there will be no outliers in the receiver of this channel, as shown in Figure 4b. At this time, it is assumed that the receiver background noise of the three channels has the same SNR. The influence of outliers in channel 1 and channel 3 on the echo signal is analyzed. Although the number of outliers is not large, the echo amplitude range of channel 1 is extended to [−25,25], as shown in Figure 4a. The echo amplitude range of channel 3 is raised to [−35,35], as shown in Figure 4c.

3. Influence of Thermal Noise in Receiver on Azimuth Multi-Channel Quantization

3.1. Quantization Principle

The echo data of multi-channel space-borne SAR system are huge. Therefore, a large amount of resources may be consumed in the process of the data transmission and storage of SAR echo signals. By quantizing and compressing signals, the efficiency of data transmission and storage can be improved [17,18,19]. The signal quantization and compression process also helps to improve the real-time requirements of the system. In the space-borne SAR azimuth multi-channel system, when faced with limitations in data transmission, storage, real-time processing, or cost, the echo data may be quantized and compressed with a relatively low number of bits while ensuring data quality. This reduces the storage requirements and processing time, reducing system costs. When performing low-bit quantization, the thermal noise and noise outliers generated by each channel receiver cannot be ignored.
Quantization means that countless continuous values are represented by a finite number of discrete values near them. The difference between the two will produce a quantization error, which can also be called quantization noise. The existing quantization methods generally do not deal with the influence of the receiver thermal noise on the SAR echo, and quantize the SAR echo signal in all amplitude ranges after the superposition of thermal noise. Then, the quantization interval of the kth channel can be expressed as follows:
q k = max ( s k ( η ) ) min ( s k ( η ) ) 2 γ
where k = 1 , , N , and N represents the number of azimuth receiving channels. s k ( η ) is the total signal superimposed by the radar echo signal in the kth channel and the thermal noise of the corresponding channel, and γ is the number of quantization bits.
Next, we perform three-bit quantization processing on the two channels with large thermal noise differences, and analyze the impact of the thermal noise generated by the receiver on quantization. As shown in Figure 5, the principle of three-bit quantization of the echo signal is given. If the working status of the channel 1 receiver is abnormal, several noise outliers may be generated that exceed the amplitude of the radar signal by more than three times. As shown in Figure 5a, the blue signal in the figure represents the radar echo data after the thermal noise and noise abnormal value generated by the receiver in the channel 1 are superimposed on the radar echo signal. Due to the existence of thermal noise and noise outliers, the amplitude range of the radar echo data of channel 1 is [−35,35]. Assuming that the thermal noise generated by the receiver of channel 2 is small, as shown in Figure 5b. After superimposing the thermal noise and the noise abnormal value, the amplitude range of the radar echo data of channel 2 is [−10,10]. Without solving the impact of the thermal noise and noise outliers generated by the receiver on the radar echo signal, the radar echo data of each channel is quantized equidistantly with three bits, and the quantized echo data are analyzed.
As can be seen from Figure 5, the echo amplitude values in the two adjacent level ranges on the left side are quantified as their midpoints, that is, the level values on the right side. The radar echo data in the channel 1 are quantized equidistantly with three bits. The radar echo data in the range [−10,10] are quantized into two discrete level values, which are −5, 5. The radar echo data within the range [−10,0] are quantized as a discrete level value −5, and the radar echo data within the range [0,10] are quantized as a discrete level value 5. The radar echo data in channel 2 are quantized equidistantly with three bits. The radar echo data in the range [−10,10] are quantized into eight discrete level values, which are −10, −50/7, −30/7, −10/7, 10/7, 30/7, 50/7, and 10. It can be seen that not processing the thermal noise and noise outliers generated by the receiver will cause a large loss of radar echo data information, so that there is a big difference between the channels and false targets appear in pulse compression.

3.2. Quantization Process

Figure 6 is the system signal model of a radar echo from entering the receiver to realizing pulse compression. For simplicity of analysis, only the azimuth signal is considered. s k η is the received radar echo signal by the kth channel, and n k η is the receiver thermal noise of the kth channel. It is assumed that the receiver thermal noise of each channel is not correlated with each other. The sum of the echo signal and the thermal noise of the receiver is represented by s k η , and s k η enters the quantizer as the original echo signal. Both the echo signal and the thermal noise obey the Gaussian distribution, which can be expressed as N s 0 , σ s   2 , N n 0 , σ n   2 . The quantization noise generated by the analog–digital converter (ADC) is represented by Q k η . The variance is σ Q   2 . The radar echo signals of each channel are divided into I and Q signals for quantization.
If the amplitude error of the kth channel is a k , and the phase error is φ k , the azimuth echo signal after quantization of the kth channel is expressed as follows:
s k , q ( η ) = round a k exp j φ k × ω a η × exp j 2 π R t o t a l η λ + n k η / q k × q k
where round(∙) denotes the rounding of the results in parentheses, and ω a ( η ) is the azimuth envelope. n k η is a random variable, which is related to the operating characteristics of the receiver at this time, including background noise and outliers. R total ( η ) represents the two-way slant range from the target to the radar, which can be expressed as follows:
R total ( η ) = R 0   2 + v η 2 + R 0   2 + v η x k 2
where the shortest slant range is R0, and the radar’s speed is v. η represents the azimuth slow time. The distance between the transmitting aperture and the kth receiving aperture is symbolized by x k .
For simplicity of expression, ζ k is used to represent the influence factor of the quantization process on the amplitude of the echo signal. ζ k is a variable related to the quantization interval, quantization bits, and echo signal. The smaller the value, the greater the attenuation of echoes caused by quantization. ε k represents the product of ζ k and a k . Then, the quantized azimuth echo signal of the kth channel can be rewritten as follows:
s k , q ( η ) = ζ n a k exp j φ k × ω a η × exp j 2 π R t o t a l η λ + n k η                     = ε k exp j φ k × ω a η × exp j 2 π R t o t a l η λ + ζ k × n k η
Add N-1 zeros after each sampling point of the quantized echo of each channel, and then add them together, where N represents the number of channels. Perform pulse compression on the equivalent sampling sequence after zero padding and superposition. According to [20], the pulse compression expression of the reconstructed signal is directly given as follows:
s o u t ( η ) = B a sin c B a η k = 0 N 1 ε k exp j φ k + x = 0 1 y = 1 N 1 f x , y η k = 0 N 1 exp j 2 π n y N ε k exp j φ k
where x = 0 , 1 ; y = 1 , 2 N 1 ; and f x , y η is a function introduced to simplify writing. B a is the signal bandwidth.
When the quantization leads to an inconsistency in the characteristics between the channels of the space-borne multi-channel SAR system, there will be some false targets. The location of these false targets is expressed as follows:
P O S x , y = x μ y μ / N T a
where μ represents the oversampling rate, and Ta is the Doppler pulse width. The ratio of the false target level to the real target level is defined as the false target–peak ratio, represented by P G R x , y . False targets appear in pairs on both sides of the real target. Then, the false target–peak ratio corresponding to the P O S x , y position is:
P G R x , y = 20 lg k = 0 N 1 ε k exp j φ k exp j 2 π k y / N k = 0 N 1 ε k exp j φ k + 20 lg 1 x + 1 y P R F / N x P R F + B a + P R F 2 B a
where the expression of ε k is:
ε k = a k s k η r o u n d s k η max s k η min s k η / 2 γ × max s k η min s k η 2 γ
Therefore, the amplitude of the false target is related to the quantization interval, quantization bits, and echo signal. The smaller the quantization interval and the larger the number of quantization bits, the smaller the magnitude of the false target.
The signal-to-quantization-noise ratio (SQNR) reflects the influence of the quantization process on the signal and is an important index to measure the quantization method. The signal-to-quantization-noise ratio is defined as the ratio of the signal power to the quantized noise power, which is expressed as follows:
S Q N R = 10 lg 1 N N a N r i = 1 N N a j = 1 N r s i , j t , η 2 1 N N a N r i = 1 N N a j = 1 N r s i , j t , η s i , j t , η 2 d B
where s i , j η is the original signal and s   i , j η is the quantized echo signal. Na is the number of azimuth samples of a single channel, and Nr is the number of range samples. The quantized signal-to-noise ratio is as follows:
S N R = σ s   2 σ n   2 + σ Q   2 = σ s   2 σ n   2 + σ s   2 + σ n   2 S Q N R = 1 σ n   2 σ s   2 1 + 1 S Q N R + 1 S Q N R

4. Space-Borne SAR Azimuth Multi-Channel Quantization Optimization Method

4.1. Method Optimization Ideas

In the space-borne SAR system, a fraction of the electromagnetic wave emitted by the radar returns to the radar receiver after being scattered by the ground object. After AD conversion and quadrature demodulation, the echo signal of the in-phase (I) and quadrature (Q) components can be obtained. The thermal motion inside the radar receiver will produce the thermal noise of the receiver, which will have a great impact on the quality and reliability of the radar echo signal. Especially when each channel is quantized by the same number of bits, the difference of the thermal noise between channels will lead to the imbalance of each channel after quantization. Firstly, when the radar does not emit electromagnetic waves, a section of the data without the target echo is statistically analyzed, and the output of each channel receiver is recorded. We estimate the power of pure thermal noise. Then, after the radar transmits the electromagnetic wave, the total power containing the signal and the thermal noise is calculated. Then, the pure thermal noise power is subtracted from the total power to estimate the pure signal power. Finally, the dynamic range of the quantizer is adjusted according to the signal power obtained closer to the actual echo power, thereby reducing the influence of thermal noise on the quantization process.
The signal received by the radar receiving antenna at any time is the vector sum of the backscattered signals of multiple scattering points in the coverage area, which obeys the Gaussian distribution of zero mean [15]. When the number of points is large enough, the I and Q signals obey the Gaussian distribution and are not related to each other. Therefore, I and Q signals can be quantified separately. More than 99% of the data points of the radar echo are within the range of the mean value of the echo signal plus or minus three times the standard deviation. Therefore, in order to prevent the influence of individual outliers on the quantization of the whole echo, it is proposed that we use the mean value plus or minus k times the standard deviation to limit the original data amplitude range. This can filter out outliers that enlarge the echo range.

4.2. Quantization Steps

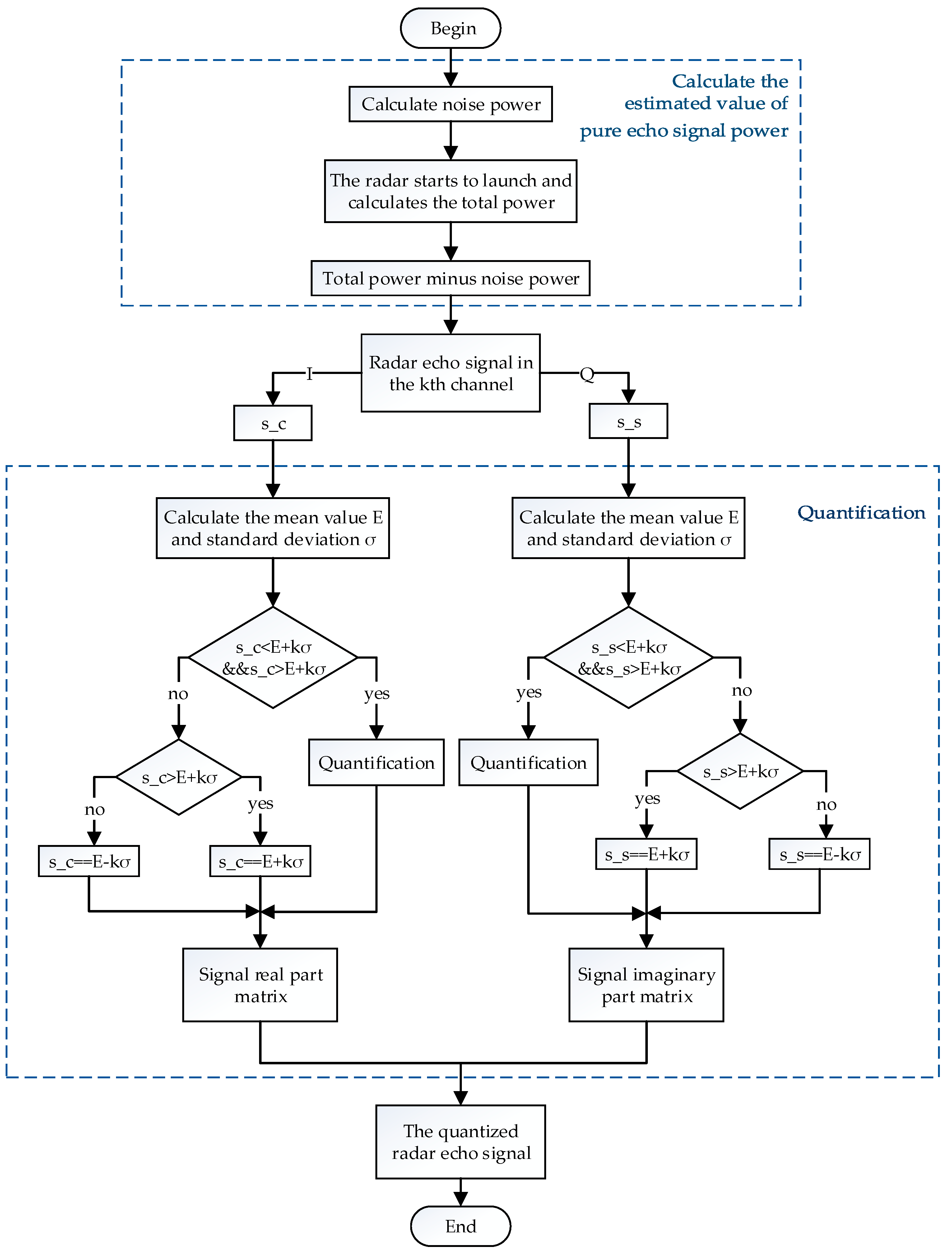
Figure 7 shows the flow chart of the azimuth multi-channel quantization method for space-borne SAR.
The specific steps of space-borne SAR azimuth multi-channel system quantization are given below:
  • Let the receivers of each channel be in working condition, but do not transmit radar signals. The thermal noise power generated by the operation of each channel receiver is calculated. The thermal noise power of each channel is expressed as follows:
    P n , k = E n k t , η 2
    where k = 1 , , N , E [ ] represents taking the mean, and means taking the absolute value. n k t , η is the receiver thermal noise of the kth channel, and t and η represent the range fast time and azimuth slow time, respectively.
  • The radar signal is transmitted, and the total signal power after the superposition of the echo signal of each channel and the thermal noise generated by the receiver of the channel is calculated as follows:
    P k = E s k t , η + n k t , η r e c t t T r r e c t η T a 2
    where s k t , η is the time domain radar echo signal of the kth channel, T r is the pulse duration, and T a is the azimuth time bandwidth;
  • The total power subtracts the noise power to obtain the power of the radar echo signal. In the subsequent quantization process, only the signal energy is considered without considering the noise part.
  • The radar echo signals of each channel superimposed with thermal noise are divided into I and Q signals, and represented by w k t , η and v k t , η , respectively:
    w k t , η = r e a l s k t , η
    v k t , η = i m a g s k t , η
    where r e a l means taking the real part of the signal, and i m a g means taking the imaginary part of the signal.
  • The mean value E k , I and E k , Q and the standard deviation σ k , I and σ k , Q of the I and Q signals of each channel radar echo are calculated, respectively:
    E k , I = i = 1 N a j = 1 N r w k , i , j t , η / N a N r
    E k , Q = i = 1 N a j = 1 N r v k , i , j t , η / N a N r
    σ k , I = i = 1 N a j = 1 N r w k , i , j t , η E k , I 2 / N a N r 1 / 2
    σ k , Q = i = 1 N a j = 1 N r v k , i , j t , η E k , Q 2 / N a N r 1 / 2
  • The dynamic range of the echo amplitude entering the quantizer is determined to be E l σ , E + l σ .
  • Determine the value of l . The value of l ranges from 1 to 3, which is related to the variance of the echo signal after the thermal noise is superimposed on each channel. When the variance is large, the number of outliers is large. In order to filter out the influence of most outliers, the value of l should be small. When the variance is small, the value of l can be larger to retain more echo data and make the quantization result more accurate.
  • Determine the quantization interval. The real part quantization interval q k , I and the imaginary part quantization interval q k , Q of the radar echo signal of the kth channel are expressed as follows:
    q k , I = ( E k , I + k σ k , I ) ( E k , I k σ k , I ) 2 γ
    q k , Q = ( E k , Q + k σ k , Q ) ( E k , Q k σ k , Q ) 2 γ
    where γ represents the number of quantization bits.
  • Quantization. Establish a loop to determine whether the echo signal amplitude is greater than the mean minus k times the standard deviation and less than the mean plus k times the standard deviation. If so, the echo signal is quantized. If not, points greater than the mean plus k times the standard deviation are assigned to the mean plus k times the standard deviation, and points less than the mean minus k times the standard deviation are assigned to the mean minus k times the standard deviation. Then, the assigned sampling points are quantified.
  • All sampling points of each channel radar echo signal are quantized. The real part matrix w k , q and the imaginary part matrix v k , q of the radar echo signal of the kth channel after quantization are expressed as follows:
    w k , q = w 11 w 1 j w 1 N r w i 1 w i   j w i   N r w N a 1 w N a j w N a N r N a × N r
    v k , q = v 11 v 1 j v 1 N r v i 1 v i   j v i   N r v N a 1 v N a j v N a N r N a × N r
  • Combining the real part and imaginary part matrix of the radar echo signal of each channel, the radar echo signal of the kth channel is expressed as follows:
    s k , q = w k , q + j v k , q = w 11 + j v 11 w 1 j + j v 1 j w 1 N r + j v 1 N r w i 1 + j v i 1 w i   j + j v i   j w i   N r + j v i   N r w N a 1 + j v N a 1 w N a j + j v N a j w N a N r + j v N a N r N a × N r
    where the quantized echo sampling points in row i and column j of the kth channel are expressed as follows:
    s i j , k = w i   j + j v i   j = r o u n d r e a l s k , i , j t , η q k , I × q k , I + r o u n d i m a g s k , i , j t , η q k , Q × q k , Q   N a × N r
  • The quantized total radar echo signal is obtained by combining the echo signals of each channel.

4.3. Hardware Requirements and Computational Complexity

4.3.1. Hardware Requirements

First, large-capacity storage devices are needed to store the raw data generated by multi-channel SAR systems, such as solid-state drives or high-speed solid-state memories. Then, a high-performance signal processor with sufficient computing power and storage resources is needed to process a large amount of raw data received from the radar, including the calculation of the mean and standard deviation. Then, high-speed data interfaces and reliable communication capabilities are needed to communicate with ground base stations or other satellites to transmit raw data and processing results to ensure the timeliness and reliability of data transmission.

4.3.2. Computational Complexity

Assuming that the multi-channel SAR system has N channels, each channel contains N a azimuth sampling points and N r range sampling points; the SAR echo data received by each channel is a matrix of N a × N r . Firstly, the data of all sampling points of the radar echo received by each channel are divided into I and Q signals, and the operation of N × N a × N r virtual and real partial separation is needed. Then, the mean and standard deviation of I and Q signals are calculated, respectively. In the calculation of the mean and standard deviation, a total of N ( 6 × N a × N r 4 ) addition and subtraction operations, 2 N ( N a × N r + 2 ) multiplication and division operations, and 2 N square operations are required. In order to simplify the computational complexity, based on the fact that the SAR signal obeys the Gaussian distribution, the standard deviation can be obtained by looking up the table according to the calculated amplitude mean. In this way, the addition and subtraction required to calculate the mean and standard deviation are simplified to 2 N ( N a × N r 1 ) times, and the multiplication and division are simplified to 2 N times, without the need for the square root; after obtaining the mean and variance of each channel echo signal, the sampling points of each channel are input into the loop for judgment. The total number of judgments is related to the signal amplitude of each sampling point. Judge at least 2 ( N × N a × N r ) times, up to 4 ( N × N a × N r ) times. Finally, the echo signal is quantized.
Compared with the existing quantitative methods, the proposed method increases the process of calculating the mean and standard deviation, as well as loop judgment. Although the number of operations increases, the quantization method proposed in this paper performs operations on the basis of dividing the echo signal into I and Q signals. The operation process is relatively simple. The existing space-borne SAR signal processor can simply implement the calculation process. This method reduces the influence of the receiver thermal noise on quantization on the basis of meeting the cost requirements.

5. Simulation Verification

5.1. Simulation Environment Settings

  • Hardware environment and software selection
    Simulation instrument—high-performance computer;
    Simulation software—MATLAB;
  • Simulation noise settings
This article uses the built-in function randn() of the MATLAB software to generate pseudo-random numbers that obey normal distribution to simulate the thermal noise generated by each receiver. Pseudo-random numbers are actually a series of numbers generated by a deterministic algorithm from an initial value called a random number seed. In the setting of this article, the thermal noise in each receiver varies greatly. In order to make the generated pseudo-random numbers independent, we set different random number seeds in the simulation code. At the same time, the generated pseudo-random numbers are weighted to varying degrees to obtain thermal noise with different SNRs.
  • Multi-channel SAR model assumptions and parameter selection
The simulation experiment is established in the space-borne azimuth three-channel SAR system. Figure 8 shows the space-borne azimuth three-channel SAR model diagram. A single base station radar is used here. The middle channel Tx2 is used as a reference channel to transmit electromagnetic waves with a wavelength of 32 m. The three channels Rx1, Rx2, and Rx3 receive radar echo signals simultaneously. The three channels are arranged uniformly and linearly, and the distance daz between adjacent channels is set to 1.65 m. Assuming that the SAR flies uniformly along the navigation direction at a speed of 7560 m/s, the corresponding Doppler bandwidth Ba is 6245.4 Hz. First, a simulation experiment is performed on a scene containing a point target P. The point target position is (600 km, 0, 0), and the shortest slant range R0 of the SAR from the point target is 600 km. The specific simulation parameters are shown in Table 1.
The echo signal of the space-borne SAR azimuth multi-channel is simulated. Gaussian white noise with different signal-to-noise ratios and random outliers with different amplitudes are added to each channel as the thermal noise of the receiver. The SNR of the Gaussian white noise of each channel and the amplitude of the outliers are adjusted to simulate the quantization under different conditions.

5.2. Point Target Simulation

It is assumed that the space-borne SAR azimuth multi-channel system has three receiving channels. Thermal noise with an SNR of 8 dB and several random abnormal values are added to channel 1. No noise is added to channel 2. Thermal noise with an SNR of 0 dB is added to channel 3. The signal after superimposing thermal noise in each channel receiver is quantized with two bits, and then the signal is reconstructed. Figure 9 shows the results of the equivalent single-channel signal pulse compression. Figure 9a shows the pulse compression results obtained without processing the thermal noise of the receiver, and there are two obvious false targets. This is because the thermal noise and outliers in each channel receiver amplify the echo amplitude, so that the dynamic range of the echo signal entering the quantizer is different when each channel is quantized with the same number of bits. Channel mismatch occurs between channels, resulting in false targets. The method proposed in this article can greatly improve this situation and reduce the impact of the receiver thermal noise to a large extent. As shown in Figure 9b, there is no false target in the pulse compression result.
In the following, considering the azimuth and range directions at the same time, the sinc interpolation imaging processing is performed on the two-bit quantized two-dimensional point target, and the azimuth section is given. The simulation parameters are shown in Table 1. Figure 10 shows the two-dimensional imaging results of SAR echo data quantization before and after processing the receiver thermal noise. Figure 10a,b are the results before processing the thermal noise, and Figure 10c,d are the results after processing the thermal noise.
As shown in Figure 10a, the echo of each channel is quantized without processing the thermal noise in the receiver, and there are two false targets in the point target imaging. Figure 10b shows the azimuth section of the two-dimensional imaging of the quantized echo signal without processing the thermal noise. It can be seen from the figure that the amplitude of the false target is about −20 dB. If the quantization method proposed in this paper is adopted, that is, the dynamic range of the echo signal is limited to the range of the mean plus or minus k times the standard deviation, the influence of the thermal noise can be well suppressed. As shown in Figure 10c, there is no obvious false target in point target imaging. In the azimuth section shown in Figure 10d, the pulse compression amplitude is significantly lower than that in Figure 10b, and there is no obvious false target.
Taking channel 1 as an example, it is assumed that the thermal noise generated by the receiver of channel 1 makes some outliers appear in the radar echo signal. The radar echo before and after processing the thermal noise in channel 1 is quantized, and its quantization performance is analyzed. It can be seen from Figure 11 that, as the quantization bit increases, the SQNR generally shows an upward trend, and the increase gradually tends to be gentle. When there are multiple outliers in the channel, the SQNR can be improved by at least 1 dB by using the quantization method proposed in this paper. Especially in the case of low-bit quantization with quantization bits ranging from two bits to six bits, the quantization method proposed in this paper can better reduce the error caused by quantization.

5.3. Comparison with Existing Methods

Block adaptive quantization (BAQ) divides the input signal into several blocks, and adaptively quantizes the signals in each block. It is a commonly used quantization method for space-borne SAR echo data. In the following, the proposed quantization method and the BAQ quantization method are used to perform three-bit quantization processing on the space-borne SAR azimuth three-channel data, and the advantages and limitations of the proposed method are verified by comparison. Assuming that channel 1 contains thermal noise with an SNR of −8 dB and several random outliers, the simulation parameters are shown in Table 1.
Figure 12 shows the point target pulse compression results after quantization using the proposed quantization method and the BAQ quantization method. Figure 12a shows the results of quantization using the BAQ method. It can be seen that the pulse compression amplitude is about −30 dB. At the same time, several false targets can be seen in the pulse compression results. Figure 12b shows the pulse compression results quantized by the quantization method proposed in this paper. The pulse compression amplitude is below −40 dB, and there is no false target.

5.4. Real SAR Data Simulation Verification

In order to further verify the effectiveness of the proposed quantization method, the influence of the proposed method on real SAR data is studied below. Figure 13 and Figure 14 are the simulation images of the experiment using the focused SAR images of two different scenes published on the Internet, respectively.
Figure 13a and Figure 14a are the original SAR images for simulation. As shown in Figure 13b and Figure 14b, if the thermal noise generated by the receiver is not processed during the quantization process, false targets will appear in the imaging results. The quantization method proposed in this paper can well suppress the occurrence of false targets and obtain well-focused SAR images, as shown in Figure 13c and Figure 14c. The simulation of real SAR data further verifies the suppression effect of the proposed quantization method on false targets.

6. Conclusions

The existence of thermal noise and outliers in the radar receiver will have a certain impact on the quantization of SAR echo data. Specifically, each channel receiver will produce different amplitudes of thermal noise and outliers when it works. These thermal noises and outliers are superimposed on the radar echo signal, which will lead to a large difference in the dynamic range of the echo signal amplitude of each channel. The existing quantization methods rarely consider the influence of thermal noise on quantization. Therefore, when the radar signals of each channel are quantized, the superposition of different thermal noises in the channel will lead to channel mismatch and false targets. According to the statistical characteristics of the radar echo signal, a new multi-channel space-borne SAR quantization method is proposed in this paper. Firstly, without transmitting radar signals, calculate the receiver thermal noise power generated by its own operation. Then, the radar signal is transmitted to calculate the total signal power after superimposing the thermal noise. The radar echo characteristics are analyzed by subtracting the thermal noise power from the total signal power. Next, it is proposed that we use the mean plus or minus k times the standard deviation to limit the dynamic range of the original echo amplitude that is about to enter the quantizer. This can reduce the influence of thermal noise and outliers on quantization and make the echo reconstruction more accurate. Finally, the proposed method is used to simulate the point target and real SAR data. There is no false target in the one-dimensional pulse compression result, the two-dimensional point target imaging is well-focused, and the distributed target imaging is also clear. Compared with the existing quantization methods, the proposed method can greatly reduce the influence of thermal noise on quantization and improve the quantization performance.
The quantization method proposed in this paper is suitable for SAR systems with multiple receiving channels in the azimuth direction. Since the quantization method proposed in this article only processes radar echo signals whose signal amplitude is within the range of the mean plus or minus k times the standard deviation, there will be a small amount of data loss. Therefore, the application of this method has limitations in systems that require extremely high precision, such as military intelligence collection and natural disaster monitoring. In applications such as crop detection, environmental protection, and resource management, due to the need for long-term continuous detection, the receiver in the multi-channel SAR system is likely to work abnormally. At this time, the quantization method proposed in this article has good applicability.
In the subsequent research, the design of the quantizer and the signal-processing process can be jointly optimized to further reduce the quantization noise and improve the signal fidelity. Firstly, before quantization, noise suppression algorithms, such as wavelet de-noising, noise reduction filter, etc., are used to de-noise the multi-channel SAR signal. Then, deep-learning technology can be used to analyze the characteristics and dynamic range of the collected space-borne SAR signal, and the parameters of the quantizer can be adjusted adaptively according to the signal characteristics and processing complexity, so as to minimize the quantization error and improve the signal fidelity. Based on the above improvements, it is believed that the method proposed in this paper will be applied to a wider range of practical scenarios.

Author Contributions

Conceptualization, W.X.; methodology, W.X.; software, W.X. and L.B.; validation, W.X. and P.H.; formal analysis, L.B.; investigation, W.X. and L.B.; resources, W.X. and W.T.; data curation, L.B.; writing—original draft preparation, W.X. and L.B.; writing—review and editing, W.X. and P.H.; visualization, P.H.; supervision, W.T. and Y.D.; project administration, W.T. and P.H.; funding acquisition, P.H. and W.X. All authors have read and agreed to the published version of the manuscript.

Funding

This research was funded by the National Natural Science Foundation of China under grant numbers 62071258, U22A2010, and 61971246.

Data Availability Statement

The data presented in this study are available upon request from the corresponding author.

Acknowledgments

The authors would like to thank the anonymous reviewers for their valuable comments.

Conflicts of Interest

The authors declare no conflict of interest.

References

  1. Li, J. Study on the Key Technique of Multi-Channel SAR Imaging. Ph.D. Thesis, Xidian University, Xi’an, China, 2015. [Google Scholar]
  2. Wang, Y. Study of High-Resolution Multi-Mode Spaceborne SAR Imaging Method. Master’s Thesis, University of Electronic Science and Technology, Chengdu, China, 2020. [Google Scholar]
  3. Li, B. Study on Elevation/Azimuth Multichannel SAR Imaging. Ph.D. Thesis, Xidian University, Xi’an, China, 2021. [Google Scholar]
  4. Wang, K. Study on Signal Processing Method of Spaceborne Azimuth Multi-Channel Beam Steering SAR System. Master’s Thesis, Henan University, Zhengzhou, China, 2021. [Google Scholar]
  5. Gebert, N.; Queiroz, A.F.; Krieger, G. Airborne demonstration of multichannel SAR imaging. IEEE Geosci. Remote Sens. Lett. 2011, 8, 963–967. [Google Scholar] [CrossRef]
  6. Feng, J.; Gao, C.; Zhang, Y.; Wang, R. Phase mismatch calibration of the multichannel SAR based on azimuth cross correlation. IEEE Geosci. Remote Sens. Lett. 2013, 10, 903–907. [Google Scholar] [CrossRef]
  7. Fang, C.; Liu, Y.; Li, Z.; Yang, T.; Chen, J. Clutter-Cancellation-Based channel phase bias estimation algorithm for space-borne multichannel High-Resolution and Wide-Swath SAR. IEEE Geosci. Remote Sens. Lett. 2016, 13, 1260–1264. [Google Scholar] [CrossRef]
  8. Zhou, L. Research on Multi-Channel High-Resolution and Wide-Swath SAR Imaging and Motion Error Compensation Technology. Ph.D. Thesis, University of Electronic Science and Technology of China, Chengdu, China, 2022. [Google Scholar]
  9. Mittermayer, J.; Younis, M.; Metzig, R.; Wollstadt, S.; Marquez Martinez, J.; Meta, A. TerraSAR-X System Performance Characterization and Verification. IEEE Trans. Geosci. Remote Sens. 2010, 48, 660–676. [Google Scholar] [CrossRef]
  10. Yu, W.; Sun, J.; Han, T.; Wang, M. Simulation and Analysis of an Improved BAQ Algorithm. Space Electron. Technol. 2014, 11, 69–73. [Google Scholar]
  11. Yu, W.; Zhou, L.; Sun, H. BAQ Algorithm in Base Station Data compression. J. Signal Process. 2013, 29, 1568–1574. [Google Scholar]
  12. Zheng, X.; Liang, C.; Wang, L.; Wang, B.; Liu, Y.; Feng, S.; Wu, J.; Gao, L.; Feng, L.; Chen, L.; et al. Discovery of Benzoazepinequinoline (BAQ) Derivatives as Novel, Potent, Orally Bioavailable Respiratory Syncytial Virus Fusion Inhibitors. J. Med. Chem. 2018, 61, 10228–10241. [Google Scholar] [CrossRef] [PubMed]
  13. Shi, X.; Zhang, Y.; Xiao, D. Improved BAQ algorithm for Tiangong-2 interferometric imaging radar data compression. J. Eng. 2019, 2019, 5785–5788. [Google Scholar] [CrossRef]
  14. Wang, Q.; Gong, X.; Luo, R. IQ Data Compression Algorithm Based on Adaptive Scalar-Vector Quantization. Comput. Simul. 2017, 12, 264–268. [Google Scholar]
  15. Ma, J. FPGA Implementation of BAQ Compression Algorithm for SAR Original Data. Master’s Thesis, University of Chinese Academy of Sciences, Beijing, China, 2019. [Google Scholar]
  16. Feng, L.; Zheng, S.; Wang, H.; Zeng, C.Y. Detailed Scheme Design of BAQ Algorithm and Improvement of Mean Value Solution Method. Shanghai Aerosp. 2021, 38, 32–37. [Google Scholar]
  17. Qiu, X.; Lei, B.; Ge, Y.; Hu, D.; Ding, C. Performance evaluation of two compression methods for SAR raw data. J. Electron. Inf. Technol. 2010, 32, 2268–2272. [Google Scholar] [CrossRef]
  18. Pan, Z.; Wang, X.; Li, Z. A SAR raw data compression algorithm based on Gaussian distribution judgment. J. Univ. Chin. Acad. Sci. 2017, 34, 106–111. [Google Scholar]
  19. Martone, M.; Villano, M.; Younis, M.; Krieger, G. Efficient Onboard Quantization for Multichannel SAR Systems. IEEE Geosci. Remote Sens. Lett. 2019, 16, 1859–1863. [Google Scholar] [CrossRef]
  20. Gao, C.; Deng, Y.; Feng, J. Theoretical analysis on the mismatch influence of displaced phase center multiple-beam SAR systems. J. Electron. Inf. Technol. 2011, 33, 1828–1832. [Google Scholar] [CrossRef]
Figure 1. Thermal noise of receiver: (a) channel 1; (b) channel 2; and (c) channel 3.
Figure 1. Thermal noise of receiver: (a) channel 1; (b) channel 2; and (c) channel 3.
Electronics 13 01102 g001
Figure 2. Radar echo signal.
Figure 2. Radar echo signal.
Electronics 13 01102 g002
Figure 3. Echo superimposed background noise: (a) channel 1; (b) channel 2; and (c) channel 3.
Figure 3. Echo superimposed background noise: (a) channel 1; (b) channel 2; and (c) channel 3.
Electronics 13 01102 g003
Figure 4. Echo superimposed random outliers: (a) channel 1; (b) channel 2; and (c) channel 3.
Figure 4. Echo superimposed random outliers: (a) channel 1; (b) channel 2; and (c) channel 3.
Electronics 13 01102 g004
Figure 5. The schematic diagram of echo 3-bit quantization: (a) channel 1; and (b) channel 2.
Figure 5. The schematic diagram of echo 3-bit quantization: (a) channel 1; and (b) channel 2.
Electronics 13 01102 g005
Figure 6. Azimuth multi-channel echo signal quantization model.
Figure 6. Azimuth multi-channel echo signal quantization model.
Electronics 13 01102 g006
Figure 7. Azimuth multi-channel quantization method flow chart.
Figure 7. Azimuth multi-channel quantization method flow chart.
Electronics 13 01102 g007
Figure 8. Three-channel SAR model diagram.
Figure 8. Three-channel SAR model diagram.
Electronics 13 01102 g008
Figure 9. The quantized pulse compression result: (a) before dealing with thermal noise; and (b) after dealing with thermal noise.
Figure 9. The quantized pulse compression result: (a) before dealing with thermal noise; and (b) after dealing with thermal noise.
Electronics 13 01102 g009
Figure 10. Two-dimensional point target imaging of echo after quantization: (a) before dealing with thermal noise; (b) azimuth section before thermal noise processing; (c) after dealing with thermal noise; and (d) azimuth section after thermal noise processing.
Figure 10. Two-dimensional point target imaging of echo after quantization: (a) before dealing with thermal noise; (b) azimuth section before thermal noise processing; (c) after dealing with thermal noise; and (d) azimuth section after thermal noise processing.
Electronics 13 01102 g010
Figure 11. Quantization performance comparison.
Figure 11. Quantization performance comparison.
Electronics 13 01102 g011
Figure 12. Pulse compression results of point target quantized by different quantization methods: (a) BAQ quantization method; and (b) the proposed quantization method.
Figure 12. Pulse compression results of point target quantized by different quantization methods: (a) BAQ quantization method; and (b) the proposed quantization method.
Electronics 13 01102 g012
Figure 13. Distributed target simulation experiments of the focused Sentinel-1 SAR image 1: (a) original SAR image for simulation; (b) before dealing with thermal noise; and (c) after dealing with thermal noise.
Figure 13. Distributed target simulation experiments of the focused Sentinel-1 SAR image 1: (a) original SAR image for simulation; (b) before dealing with thermal noise; and (c) after dealing with thermal noise.
Electronics 13 01102 g013
Figure 14. Distributed target simulation experiments of the focused Sentinel-1 SAR image 2: (a) original SAR image for simulation; (b) before dealing with thermal noise; and (c) after dealing with thermal noise.
Figure 14. Distributed target simulation experiments of the focused Sentinel-1 SAR image 2: (a) original SAR image for simulation; (b) before dealing with thermal noise; and (c) after dealing with thermal noise.
Electronics 13 01102 g014
Table 1. System simulation parameters.
Table 1. System simulation parameters.
ParameterSymbolValue (Unit)
Carrier frequency f 0 9.6 (GHz)
Number of channels N 3
Sub-aperture length l a 1.65 (m)
Adjacent sub-aperture spacing d a z 1.65 (m)
SAR heading velocity v 7560 (m/s)
Doppler bandwidth B a 6245.4 (Hz)
Ideal pulse repetition frequency P R F o p t 3054 (Hz)
Actual pulse repetition frequency P R F 3100 (Hz)
Number of azimuth samples N a 15,650
Number of range samples N r 6000
Range bandwidth B r 20 (MHz)
Range sampling rate F r 24 (MHz)
Pulse width T r 24   ( μ s )
Disclaimer/Publisher’s Note: The statements, opinions and data contained in all publications are solely those of the individual author(s) and contributor(s) and not of MDPI and/or the editor(s). MDPI and/or the editor(s) disclaim responsibility for any injury to people or property resulting from any ideas, methods, instructions or products referred to in the content.

Share and Cite

MDPI and ACS Style

Xu, W.; Bai, L.; Huang, P.; Tan, W.; Dong, Y. A Space-Borne SAR Azimuth Multi-Channel Quantization Method. Electronics 2024, 13, 1102. https://doi.org/10.3390/electronics13061102

AMA Style

Xu W, Bai L, Huang P, Tan W, Dong Y. A Space-Borne SAR Azimuth Multi-Channel Quantization Method. Electronics. 2024; 13(6):1102. https://doi.org/10.3390/electronics13061102

Chicago/Turabian Style

Xu, Wei, Lu Bai, Pingping Huang, Weixian Tan, and Yifan Dong. 2024. "A Space-Borne SAR Azimuth Multi-Channel Quantization Method" Electronics 13, no. 6: 1102. https://doi.org/10.3390/electronics13061102

APA Style

Xu, W., Bai, L., Huang, P., Tan, W., & Dong, Y. (2024). A Space-Borne SAR Azimuth Multi-Channel Quantization Method. Electronics, 13(6), 1102. https://doi.org/10.3390/electronics13061102

Note that from the first issue of 2016, this journal uses article numbers instead of page numbers. See further details here.

Article Metrics

Back to TopTop