Next Article in Journal
Development of a High-Precision Deep-Sea Magnetic Survey System for Human-Occupied Vehicles
Next Article in Special Issue
A Hysteresis Current Controller for the Interleaving Operation of the Paralleled Buck Converters Without Interconnecting Lines
Previous Article in Journal
Hardware-in-the-Loop Simulation of Flywheel Energy Storage Systems for Power Control in Wind Farms
Previous Article in Special Issue
Gms-Afkmc2: A New Customer Segmentation Framework Based on the Gaussian Mixture Model and ASSUMPTION-FREE K-MC2
 
 
Font Type:
Arial Georgia Verdana
Font Size:
Aa Aa Aa
Line Spacing:
Column Width:
Background:
Article

Neutral-Point Voltage Regulation and Control Strategy for Hybrid Grounding System Combining Power Module and Low Resistance in 10 kV Distribution Network †

1
Shenzhen Power Supply Co., Ltd., China Southern Power Grid, Shenzhen 518000, China
2
School of Electrical Engineering, Southeast University, Nanjing 210096, China
*
Author to whom correspondence should be addressed.
This paper is an extended and updated version of our papers published in Dual-Loop Based Control Strategy and Simulation Analysis for Improved Low-Resistance Grounding System with Active Inverters. In Proceedings of the 2023 2nd Asia Power and Electrical Technology Conference (APET), Shanghai, China, 28–30 December 2023, pp. 304–309; Controller Design and Performance Improvement for Neutral-Point Voltage Regulation Converter of Hybrid Grounding System. In Proceedings of the 2023 4th International Conference on Power Engineering (ICPE), Macao, China, 11–13 December 2023, pp. 32–37; KOA-CNN Based Fault Line Selection Method for Hybrid Grounding System in 10kV Distribution Network. In Proceedings of the 2023 4th International Conference on Power Engineering (ICPE), Macao, China, 11–13 December 2023, pp. 216–220.
Electronics 2024, 13(18), 3608; https://doi.org/10.3390/electronics13183608
Submission received: 26 July 2024 / Revised: 22 August 2024 / Accepted: 6 September 2024 / Published: 11 September 2024

Abstract

A single-phase grounding fault often occurs in 10 kV distribution networks, seriously affecting the safety of equipment and personnel. With the popularization of urban cables, the low-resistance grounding system gradually replaced arc suppression coils in some large cities. Compared to arc suppression coils, the low-resistance grounding system features simplicity and reliability. However, when a high-resistance grounding fault occurs, a lower amount of fault characteristics cannot trigger the zero-sequence protection action, so this type of fault will exist for a long time, which poses a threat to the power grid. To address this kind of problem, in this paper, a hybrid grounding system combining the low-resistance protection device and fully controlled power module is proposed. During a low-resistance grounding fault, the fault isolation is achieved through the zero-sequence current protection with the low-resistance grounding system itself, while, during a high-resistance grounding fault, the reliable arc extinction is achieved by regulating the neutral-point voltage with a fully controlled power module. Firstly, this paper introduces the principles, topology, and coordination control of the hybrid grounding system for active voltage arc extinction. Subsequently, a dual-loop-based control method is proposed to suppress the fault phase voltage. Furthermore, a faulty feeder selection method based on the Kepler optimization algorithm and convolutional neural network is proposed for the timely removal of permanent faults. Lastly, the simulation and HIL-based emulated results verify the rationality and effectiveness of the proposed method.

1. Introduction

The distribution network in the power system extends to end users, with complex transmission lines and variable operating environments, making it prone to random failures. Most of these faults are single-phase grounding faults [1,2,3]. The neutral grounding mode of distribution networks has a decisive impact on the safety and reliability of the power network and is an indispensable part of operation and the relay protection system. Traditional grounding methods usually configure neutrals as non-effectively grounded systems, such as ungrounded neutral systems or systems grounded through arc suppression coils (ASCs) [4,5,6]. The existing fault extinguishing methods can be mainly divided into passive and active arc extinguishing methods. An arc suppression coil can compensate for the capacitive fault current and is a typical representative of the passive arc suppression method [7,8]. However, the arc suppression coil has no effect on the active and harmonic fault components, and the compensation effect is affected by the system parameters [1,9,10]. The active arc extinguishing method mainly uses a converter to inject the current into the system to control the current or voltage at the fault point [1,2,10,11,12,13]. In recent years, with the increasing use of cables in distribution networks, how to use arc suppression coils to compensate for the huge capacitive current generated by single-phase grounding faults has become a great challenge [10]. Low-resistance neutral grounding can effectively solve this problem [14,15,16,17]. By employing a zero-sequence overcurrent protection device [18,19], it can quickly isolate the faulty feeder. Nevertheless, when a high-resistance fault occurs, the zero-sequence protection device may fail to activate promptly due to the inconspicuous change in the zero-sequence current, resulting in the rapid development into other grounding faults within a short period [16,17].
In addition, when a permanent fault occurs, the correct fault feeder selection is a prerequisite for troubleshooting the issue as soon as possible [20]. At present, the existing faulty feeder selection methods are typically divided into active injection methods [21,22] and passive detection methods. The former is susceptible to transient resistance effects and tend to have relatively high costs, making it less practical. The latter can be further classified into fault routing methods based on steady-state components [23,24] and transient components [25,26,27]. Among them, the steady-state component method can be easily interfered with by the working mode, transient resistance, and other factors, which is easy to miss and misjudge in practical applications. The transient fault amplitude is several times the steady-state fault amplitude, which makes the fault routing method based on the transient fault amplitude widely studied and applied. In recent years, with the progress of signal processing and analysis technology, more and more scholars have begun to use time–frequency analysis tools to process transient signals and combine them with artificial intelligence for fault selection [28,29]. In [30], a fault routing scheme based on the variational mode decomposition (VMD) of AM and FM functions combined with a K-means++ clustering algorithm is discussed. In [31], a new method is proposed to extract faulty line feature signals based on wavelet packet transform, then combined with a support vector machine (SVM) for line selection.
In this paper, in order to overcome the issue of the low-resistance grounding system being barely able to deal with high-resistance grounding faults, a hybrid grounding system based on the coordination of a fully controlled power module and low-resistance protection device is proposed. Moreover, for permanent fault isolation, a kind of faulty feeder selection method based on the Kepler optimization algorithm (KOA) and convolutional neural network (CNN) is presented. The simulation and hardware-in-the-loop (HIL)-based emulated results validate the rationality and effectiveness of the proposed control and faulty line selection methods.

2. Hybrid Grounding System

In this paper, a kind of hybrid grounding system combining a fully controlled power module and low-resistance protection device to achieve highly reliable single-phase fault arc extinction is introduced, which can deal with all fault types effectively, especially for the high-resistance grounding fault.

2.1. Topology of Hybrid Grounding System

The topology of hybrid grounding system is shown in Figure 1. E ˙ A ,  E ˙ B , and E ˙ C are the power supply electromotive force; RA, RB, and RC are the equivalent grounding resistances; CA, CB, and CC are the equivalent grounding capacitors; ila + iha, ilb + ihb, and ilc + ihc are the load current containing harmonic components; ZS is the internal resistance of the transformer; Rf is the transient resistance during a grounding fault; U ˙ N is the neutral point voltage; I ˙ N is the injected current; R0 is the grounding low resistance; Lv is the filter inductance; Vdc is the DC-link voltage of power module; and S1 and S2 are the control switches of power module and low-resistance grounding device, respectively.
When a grounding fault occurs, the neutral grounding mode switches between the low-resistance and power module. Specifically, during a low-resistance grounding fault, the neutral point is grounded through low resistance, triggering zero-sequence protection. When a high-resistance grounding fault occurs, the power module will be activated for compensation. Regardless of the grounding fault, when the fault is determined to be permanent, the relay protection device or personnel needs to isolate the fault based on the correct faulty feeder selection results. According to Figure 1, when S1 switches on and S2 switches off, the power module is activated, then the fault current is suppressed to zero by controlling the neutral-point voltage, thereby achieving voltage arc extinction. For example, when a grounding fault occurs in phase C, in order to suppress the voltage at the fault point to around 0, it is necessary to make U ˙ N = E ˙ C . Therefore, the control target of power electronic converter is the voltage. This eliminates the need for precise measurements of distribution network parameters, as controlling the neutral point voltage is sufficient to keep the fault current at 0.

2.2. Coordination Control Strategy

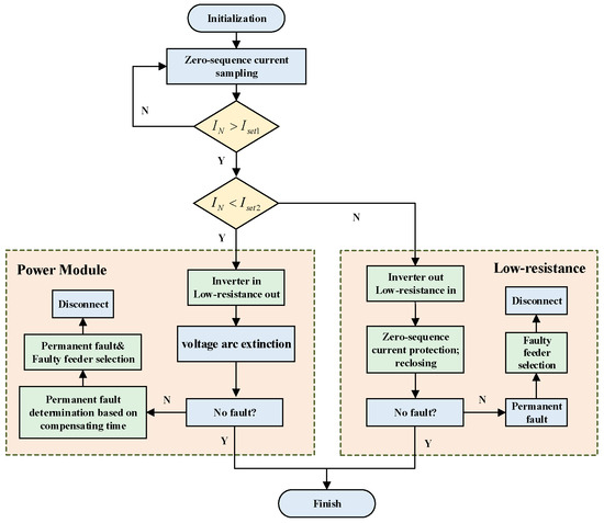
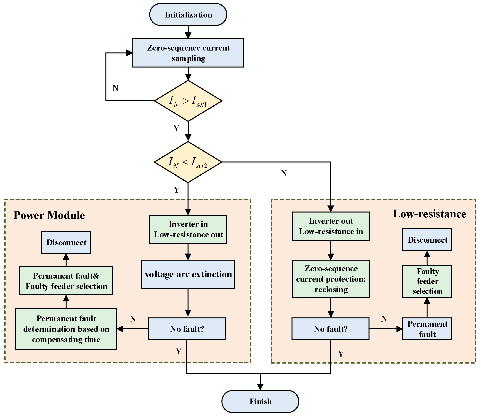
The specific working flowchart of the proposed hybrid grounding system is shown in Figure 2. Iset1 and Iset2 are the grounding fault identification threshold of the whole system and the zero-sequence current protection threshold, respectively.
The operation process can be described as follows: Firstly, by comparing the zero-sequence current IN to the threshold Iset1, the occurrence of grounding fault can be judged. Then, if the grounding fault occurs, and the zero-sequence current is less than Iset2, the power module device will be put into operation. Otherwise, if the zero-sequence current is not less than Iset2, the low-resistance will continue to work and the zero-sequence protection operates. Finally, in all cases, if a permanent fault is identified, the faulty feeder will be removed in time based on the faulty feeder selection results.

3. Control Strategy

To suppress the fault phase voltage to about zero during a high-resistance grounding fault, a neutral-point voltage regulation model is established. According to Kirchhoff’s voltage law, Equation (1) can be obtained [32], where ua, ub, and uc are the phase voltage, and ia, ib, and ic are the phase current.
  u a = u N + e a Z s i a u b = u N + e b Z s i b u c = u N + e c Z s i c
In the case of the single-phase grounding fault, the current in the faulty and non-faulty phase can be calculated as follows:
i a = i l a + i h a + u a Z a i b = i l b + i h b + u b Z b i c = i l c + i h c + u c Z c + u c R f
Za, Zb, and Zc are the three-phase impedance to ground. Assuming the parameters to ground are balanced in three phases, the ground impedance can be denoted as Zg = Za = Zb = Zc.
For ease of analysis, if the power module is converted to the secondary side of the step-up transformer, it can be equivalent to a voltage source of kuv and a filter inductor of k2Lv connected in series, and then Equation (3) can be obtained.
i N = k u v u N k 2 L v i N = i a + i b + i c
Assuming that the three-phase load is balanced, substituting Equations (1) and (2) into Equation (3), Equation (4) can be obtained.
u N = G g r i d i N G g r o u n d E c + G g r o u n d Z s ( i l c + i h c ) G g r i d = Z g R f + Z g Z s + Z s R f Z g + Z s 3 Z g R f + Z g Z s + Z s R f + Z g 2 G g r o u n d = Z g 2 3 Z g R f + Z g Z s + Z s R f + Z g 2
Taking power voltage EC and the load current (ilc + ihc) as disturbance terms in the forward channel, and taking u N as the controlled object, a dual-closed-loop controller composed of the voltage outer loop and the current inner loop is presented. The voltage outer loop is a multi-PR controller with fifth and seventh harmonic resonance, in order to suppress the harmonic voltage at the faulted point caused by harmonic load currents, while the current inner loop utilizes a PI controller. The block diagram of the control strategy is shown in Figure 3.
In Figure 3, GPR and GPI are the controllers for the voltage outer loop and the current inner loop, respectively. GPR and GPI can be obtained as follows:
G P R = k p + h = 1 , 5 , 7 k r h ω c s s 2 + 2 ω c s + ( h ω 0 ) 2
G P I = K p + K I s
where kp and krh (h = 1, 5, 7) are the proportional and resonance coefficient of GPR; wc and wo are the cutoff and resonance frequency; and KP and KI are the proportional and integral coefficient of GPI.
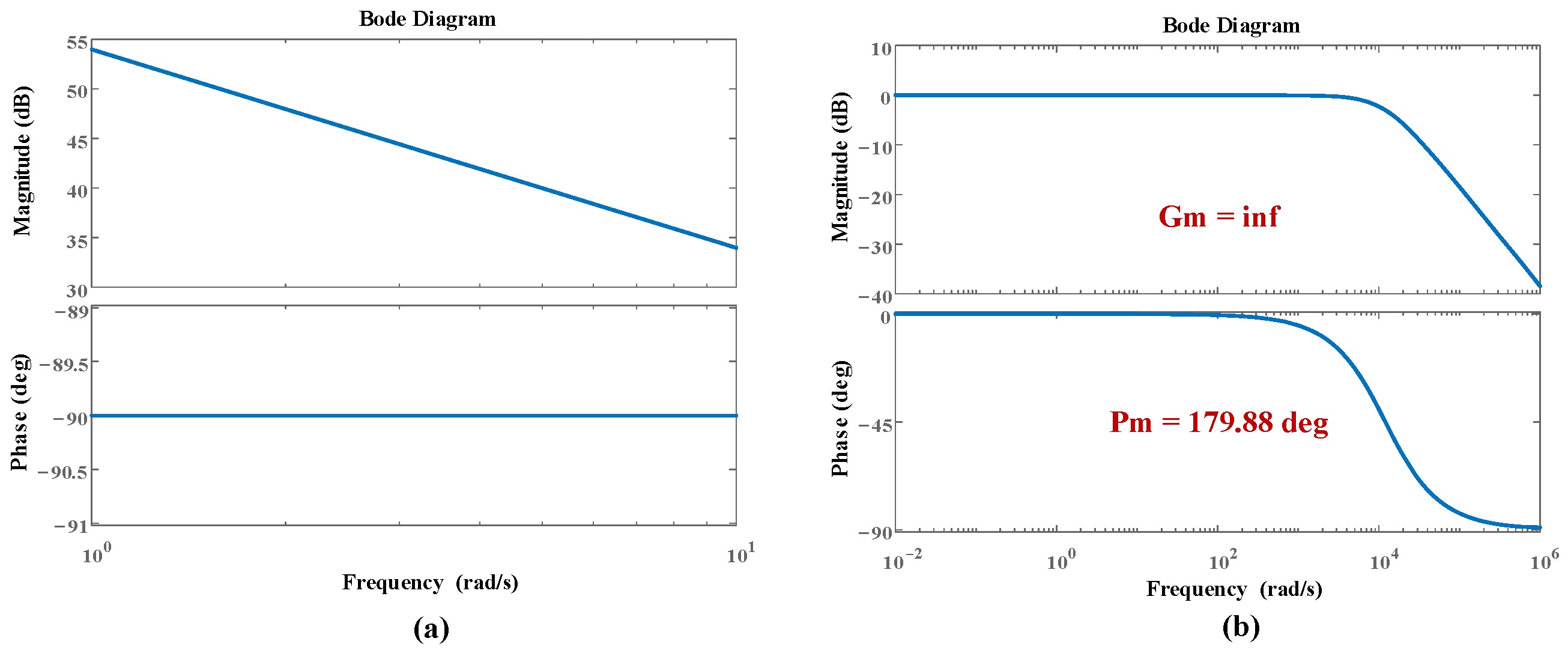
The Bode plot of the uncompensated equivalent transfer function of the current inner loop is shown in Figure 4a, while the closed-loop transfer function of current inner loop with PI control is shown in Figure 4b. By appropriately adjusting the parameters of the PI controller, it can be determined that, when KP is set to 24, and KI is set to 0.6, the system exhibits excellent control effectiveness.
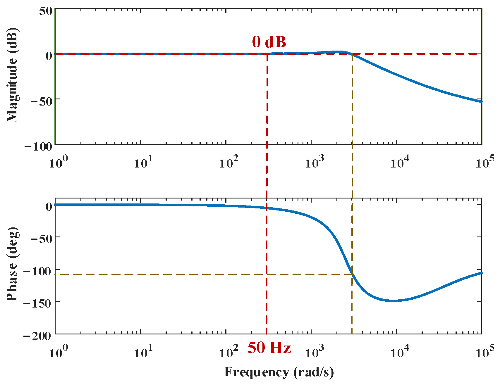
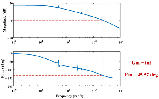
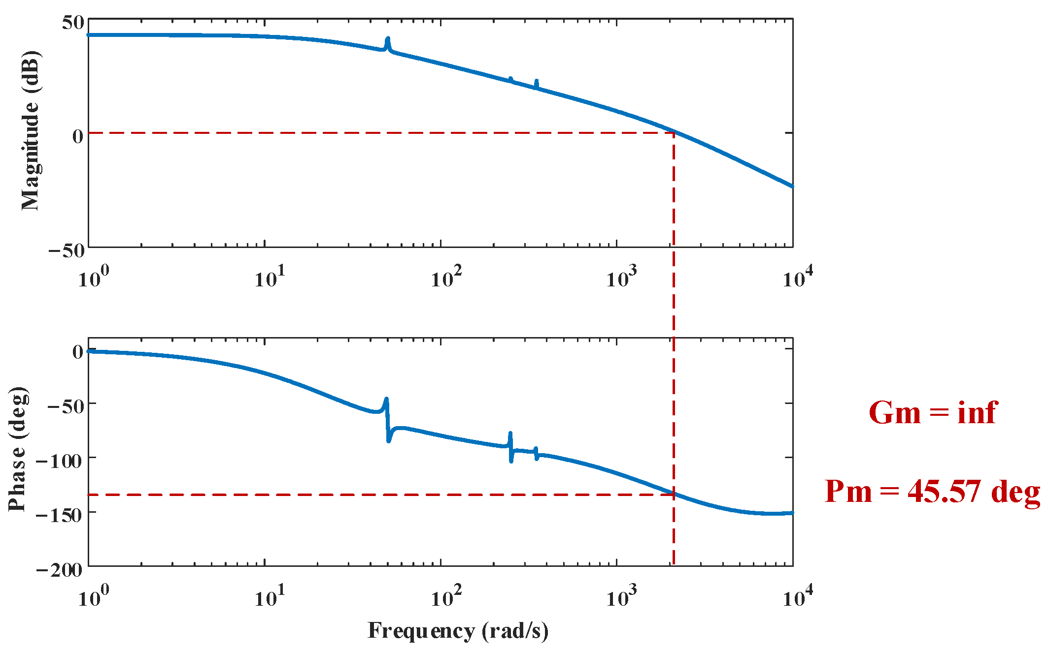
By appropriately designing the parameters of the voltage outer loop controller, the Bode plot of the voltage outer loop transfer function is obtained as shown in Figure 5 when Rf is equal to 1 kΩ. When kp = 5, kr1 = 5, kr5 = 3.5, and kr7 = 2.5, it can be observed that, after compensation, the system exhibits an infinite gain margin and a phase margin of 45.57°, indicating excellent stability performance after the implementation of the multi-PR control.
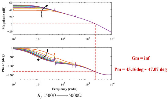
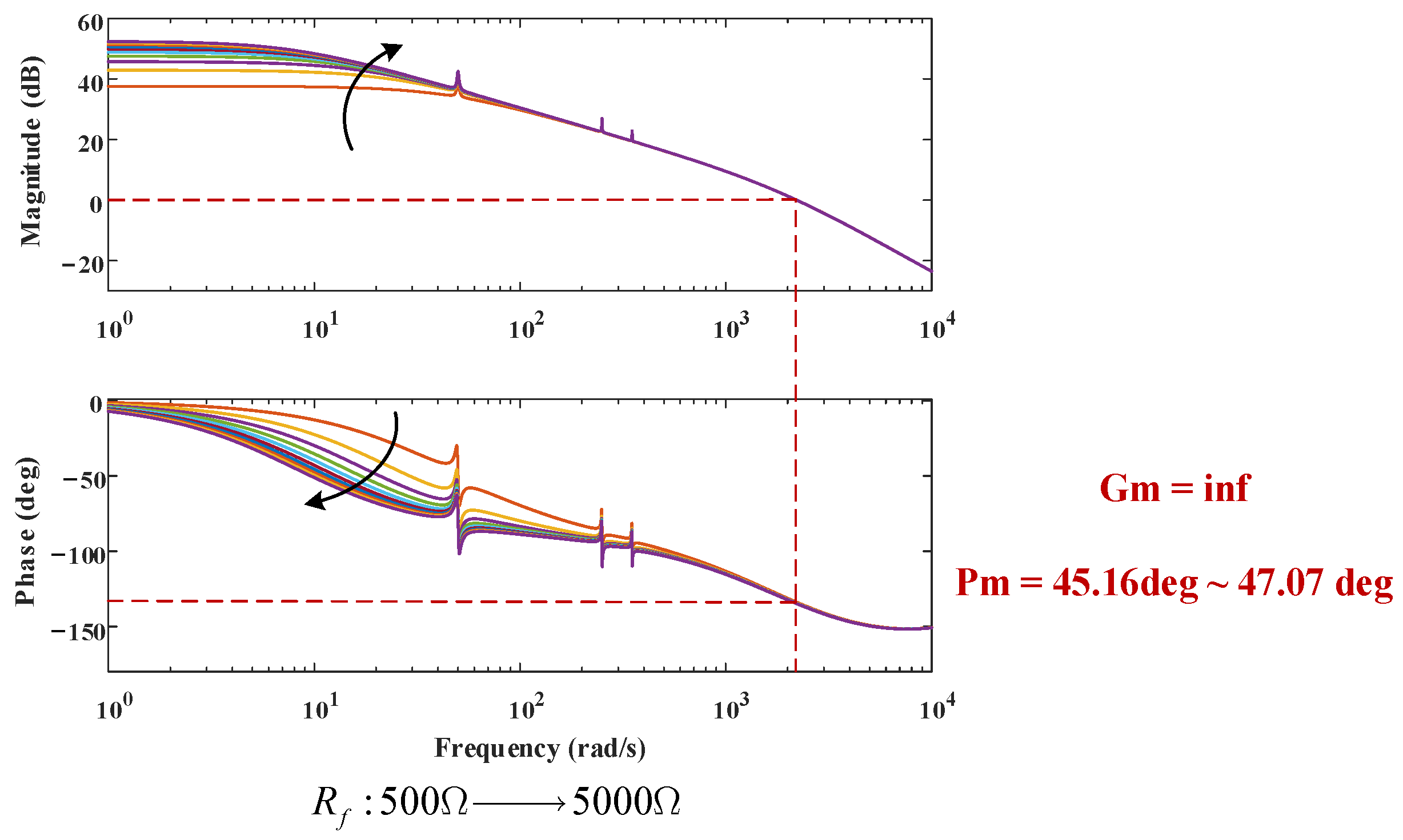
According to the control block diagram shown in Figure 3, the Bode plot of the open-loop transfer function of the voltage outer loop can be obtained as Figure 6, where Rf changes from 0.5 kΩ to 5 kΩ.
Based on Figure 6, it can be found that, with multi-PR control, the system exhibits an infinite gain margin as Rf varies from 0.5 kΩ to 5 kΩ. The phase margin remains within the range of 45.16° to 47.07°, which falls within the desired range of 30° to 60° for the ideal phase margin, indicating excellent stability performance.
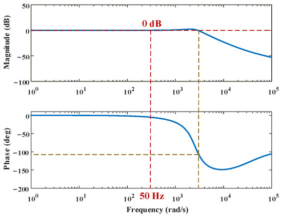
Figure 7 shows the Bode plot of the dual-loop transfer function. The improved parameter design of the dual-loop controller eliminates the resonant peak and the fundamental gain is 1, which indicates that the stability of the system is improved and the steady-state error is reduced.
By using the above control strategy, the target voltage reference value can be accurately tracked, the fault current can be effectively suppressed, and the harmonics can be effectively suppressed.

4. Feeder Selection Method

As mentioned above, regardless of the grounding fault, when the ground fault is determined to be a permanent fault, the faulty feeder needs to be disconnected in time. Therefore, accurate faulty feeder selection is very important. In this study, a kind of improved faulty feeder selection based on KOA and CNN is presented.

4.1. Kepler Optimization Algorithm

The Kepler optimization algorithm (KOA) [33] is a physics-based meta-heuristic algorithm, inspired by Kepler’s laws of planetary motion, that predicts the position and velocity of a planet at any given time. The position, mass, gravity, and orbital velocity of a planet are the four basic operators that control the orbit of a planet around the sun according to these laws. These operators are the basis of the KOA.
In this study, the CNN learning rate, convolution kernel size, and number of neurons are taken as the planets, and the optimal faulty feeder selection scheme is taken as the sun. Kepler’s laws are used to simulate the motion of planets in the solar system to search for the best fault alignment scheme (the sun).

4.2. KOA-CNN-Based Faulty Feeder Selection Method

The specific steps can be described as follows: (1) Build a model of the grounding system at a 10 kV voltage level, and obtain the zero-sequence current signal at the neutral point by setting the fault time and the location of fault occurrence. (2) Use wavelet transform to map the acquired one-dimensional zero sequence current signal into a two-dimensional time–frequency diagram, so as to generate the training sample set and test sample set and normalize the data. (3) Optimize the CNN parameters using the Keplerian optimization algorithm to continuously improve the adaptive ability of the CNN network. (4) Determine the best solution as the sun (optimal solution) and test the recognition effect of the KOA-CNN network using the test dataset.
The specific flowchart of the proposed feeder selection method is shown in Figure 8. Compared with the convolutional neural network, it improves the accuracy and robustness of the feeder selection. At the same time, whether the feeder is the overhead line or cable line, or even a combination of both, the feature selection of the method is applicable, which shows the universality of the algorithm.

5. Results and Discussion

To validate the control strategy of the power module in the hybrid grounding system, as well as the effectiveness of the coordinated control strategy for the entire system, and to verify the accuracy of the proposed feeder selection method, the simulation model and HIL-based emulated platform are constructed and analyzed.

5.1. MATLAB-Based Simulation for Neutral-Point Voltage Regulation and Coordination Control Strategy

To verify the arc suppression effect of the dual-loop-regulator-based coordinate control strategy in the face of a single-phase grounding fault in the distribution network, a corresponding simulation model was established for simulation analysis according to Figure 1. The model is based on a typical 10 kV distribution network and the neutral point is grounded through the hybrid grounding system. And a dual-loop-regulator-based coordinate control module is built. Some operation conditions are set as follows: the three-phase parameters to ground are balanced, the line length is ignored, the load current contains harmonic components, and a single-phase-to-ground fault occurs in phase C of the feeder. The parameters are shown in Table 1.
Figure 9 depicts a series of waveforms of the fault phase voltage and current when the power module is put into operation and the transition resistor resistance value changes when a single-phase grounding fault occurs.
The entire simulation process can be divided into three parts. The first part involves the normal operation of the system with no grounding fault. The second part entails the occurrence of a single-phase grounding fault. The third part involves the operation of the power module for fault suppression. The simulation results show that, regardless of the value of the transition resistance, once the power module is put into operation, the fault current can be suppressed to below 0.2 A expeditiously, fully meeting the requirements for fault arc extinction, which validates the effective suppression of the fault phase voltage and current through the dual-loop control during a single-phase grounding fault. Even in the presence of fifth and seventh harmonic load distortions in the system, a satisfactory control performance is achieved, enabling reliable arc extinction in the distribution network.
As mentioned above, the reliable and timely switching between the power module and low-resistance grounding protection device is very important to the hybrid grounding system. Figure 10 depicts the switching process, and the variations in the fault phase voltage and current during a high-resistance grounding fault (1 kΩ).
It can be found that, when the high-resistance grounding fault occurs, when the neutral point current reaches the threshold requiring compensation, the system can quickly switch from the low-resistance mode to the power module mode. And the fault phase voltage and current are suppressed to around zero after the power converter is engaged, resulting in effective arc extinction and harmonic suppression with the system running with the fault. In a traditional neutral-point low-resistance grounding system, when a high-resistance grounding fault occurs, the transition resistance is usually greater than 1 kΩ, and the fault current is less than 10 A. It is difficult for the low-resistance zero-sequence protection system to identify the fault characteristic effectively [34]. However, the simulation results indicate that the proposed hybrid grounding system effectively overcomes this problem in handling high-resistance grounding faults.
Figure 11 shows the switching performance of hybrid grounding system, the behavior of the zero-sequence protection, and the variations in the phase voltage and current in a low-resistance ground fault (10 Ω).
It can be found that, when the low-resistance grounding fault occurs, the neutral point current reaches the zero-sequence protection threshold, and then the zero-sequence current protection operates, isolating the faulty line, while the power module remains inactive, maintaining a low-resistance grounding of the neutral point throughout.

5.2. Hardware-in-the-Loop-Based Emulation for Neutral-Point Voltage Regulation

Considering the hardware conditions in the university lab, experiment safety, and the integrity of the fault simulation, a test module was constructed on the hardware-in-the-loop platform PLECS/RT-Box from Plexim GmbH, with waveform recordings captured using the Yokogawa DLM2024 oscilloscope. The test platform is shown in Figure 12. The dynamic experimental results are depicted in Figure 13.
The grounding resistance is selected as 1 kΩ. After a single-phase grounding fault occurs, the maximum fault current is 8.05 A. When the power module operates, the fault current is suppressed to 0.11 A. Compared to the power electronic transformer operation with the arc-suppression-coil grounding method in [7], which reduces the fault current to 0.92 A, and the flexible grounding method in [35], which reduces the fault current to 0.17 A, the presented control strategy also shows a good fault current suppression effect. Through the dynamic experiment, it can be observed that, following a single-phase grounding fault, when the power module operates, the neutral point voltage is adjusted to the negative value of the fault phase voltage, thus achieving rapid arc extinction and demonstrating excellent fault voltage suppression performance.

5.3. MATLAB-Based Simulation for Faulty Feeder Selection Method

Figure 14 shows the simulation model. L1–L4 is the specific feeder line: L1 is the hybrid of the overhead line and cable line, and the length of both the overhead line and cable line is 10 km; L2 is a cable line with a length of 15 km. L3 is set as an overhead line with a length of 20 km; L4 is a hybrid of the overhead line and cable line, where the length of the cable line and overhead line is 15 km. In the MATLAB-based simulation system, the fault is set to the Phase C grounding fault, and the fault occurrence time is set to 0.05–1.05 s. To detect the noise resistance of the mentioned algorithm, a certain degree of white noise is added.
Through the above simulation model, the zero-sequence current waveform is obtained. Then, the one-dimensional current signal is converted into a two-dimensional time–frequency signal by continuous wavelet transform.
Continuous wavelet transform (CWT) has outstanding advantages in the processing of nonlinear and non-stationary vibration signals. It can ensure the appropriate frequency resolution as well as the time resolution, with high adaptability and resolution. Wavelet transform inherits and develops the idea of short-time Fourier transform localization, overcomes the disadvantages such as the fact that the window size cannot change with frequency, and can provide a time–frequency window that changes with frequency [36].
The expression of CWT is as follows:
CWT ( a , τ , f ( t ) ) = [ f ( t ) , ψ ( a , τ , t ) ] = 1 a + f ( t ) ψ * t τ a d t
where a is the scale factor, τ is the translation factor, and ψ a , τ is the wavelet basis function.
In this study, the amor wavelet basis is selected to transform the zero-sequence current, and the results are shown in Figure 15.
It can be seen that, when the fault occurs at 0.05 s, the amplitude color in the time–frequency diagram changes obviously, which is consistent with the zero-sequence current waveform diagram.
During the simulation, a total of 400 sets of data are collected by changing the fault time and fault location. When dividing the dataset, it is divided into a training set and a test set according to 3:1; that is, 300 sets are training samples and 100 sets are test samples. Then, the samples are trained with the CNN network model and the KOA-CNN network model, respectively. The training results obtained are as follows:
As can be seen from Figure 16, KOA-CNN’s accuracy rate basically reaches almost 100% after about 50 iterations, while CNN needs about 100 iterations. Meanwhile, according to Figure 17, the training loss of KOA-CNN is also basically reduced to 0 after about 50 iterations, while CNN requires more iterations. The results show that the KOA-CNN network has a high accuracy and anti-noise ability. At the same time, it is not affected by the nature of the line, and it is suitable for both cable feeders and overhead feeders.

6. Conclusions

In order to solve the problem of the low identification capacity of the high-resistance grounding fault in the neutral-point grounding system with low resistance, a new hybrid grounding system is proposed. In the system, to address the issue of low accuracy and poor robustness in traditional faulty feeder selection methods, a novel approach based on the KOA-CNN network is introduced. The following key conclusions are drawn through the results: (1) The hybrid grounding system not only takes advantage of the high identification sensitivity of the low-resistance grounding method but also compensates for the fault phase voltage under a high-resistance grounding fault through the flexible grounding device. This allows transient faults to be completely extinguished. (2) The control strategy based on the dual-loop regulator exhibits good steady-state and dynamic characteristics. It demonstrates excellent efficacy in promptly and efficiently mitigating the fault phase voltage during occurrences of single-phase grounding faults. The simulation and HIL-based emulation results show that the fault current can be suppressed to below 0.2 A during high-resistance grounding faults, indicating that the presented control strategy exhibits an excellent arc suppression effect. (3) The KOA-CNN network can accurately identify the faulty feeder. The simulation results show that the fault identification accuracy reaches almost 100% when the number of iterations is about 50 times. Due to its reliability and speed, it is suitable for hybrid grounding systems. The proposed structure can be regarded as a new choice for future neutral-point grounding systems, which is more suitable for complex power distribution networks. It can flexibly handle various types of grounding faults, especially high-resistance grounding faults. And, with advanced fault selection technology, it can effectively address permanent grounding faults, thereby enhancing the safety and stability of power system operations. In the future, with the continuous development of high-power switching devices and reliable control technologies in the power-electronics-based hardware system, the neutral grounding system based on fully controllable power modules will be promoted and applied, which will greatly enhance the stable operation performance of the distribution network under fault conditions. And it was followed by the fact that the grounding system will primarily develop towards improving control performance, multifunctional integration, and reducing costs.

Author Contributions

Conceptualization, Y.Z. (Yu Zhou) and K.L.; methodology, W.D. and Z.W.; software, Y.Y.; validation, W.D., Z.W. and Y.Y.; formal analysis, K.L. and W.D.; investigation, Y.Z. (Yu Zhou), T.W. and Y.Z. (Yuhan Zhou); writing—original draft preparation, W.D., Z.W. and Y.Y.; writing—review and editing, Y.Z. (Yu Zhou) and K.L.; supervision, Y.Z. (Yu Zhou) and K.L.; project administration, K.L.; funding acquisition, Y.Z. (Yu Zhou) and K.L. All authors have read and agreed to the published version of the manuscript.

Funding

This work was funded by the Science and Technology Project of Shenzhen Power Supply Co., Ltd. (8516009194).

Data Availability Statement

The data are contained within the article.

Conflicts of Interest

Yu Zhou, Tinghuang Wang and Yuhan Zhou are employed by Shenzhen Power Supply Co., Ltd. The remaining authors declare that the research was conducted in the absence of any commercial or financial relationships that could be construed as a potential conflict of interest.

References

  1. Wang, W.; Yan, L.; Zeng, X.; Fan, B.; Guerrero, J.M. Principle and Design of a Single-Phase Inverter-Based Grounding System for Neutral-to-Ground Voltage Compensation in Distribution Networks. IEEE Trans. Ind. Electron. 2017, 64, 1204–1213. [Google Scholar] [CrossRef]
  2. Fan, B.; Yao, G.; Wang, W.; Zeng, X.; Guerrero, J.M.; Yu, K.; Zhuo, C. Principle and Control Design of a Novel Hybrid Arc Suppression Device in Distribution Networks. IEEE Trans. Ind. Electron. 2022, 69, 41–51. [Google Scholar] [CrossRef]
  3. Zeng, X.; Wang, Y.; Li, J.; Xiong, T. Novel Principle of Faults Arc Extinguishing & Feeder Protection Based on Flexible Grounding Control for Distribution Networks. Proc. CSEE 2012, 32, 137–143. (In Chinese) [Google Scholar] [CrossRef]
  4. Tang, J.; Xiong, B.; Li, Y.; Yuan, C.; Qiu, Y. Faulted Feeder Identification Based on Active Adjustment of Arc Suppression Coil and Similarity Measure of Zero-Sequence Currents. IEEE Trans. Power Deliv. 2021, 36, 3903–3913. [Google Scholar] [CrossRef]
  5. Li, B.; Du, X.; Miao, J.; Wang, H.; Ma, Y.; Li, Z. Arc Grounding Fault Monitoring and Fire Prediction Method Based on EEMD and Reconstruction. Electronics 2022, 11, 2159. [Google Scholar] [CrossRef]
  6. Wang, W.; Gao, X.; Fan, B.; Zeng, X.; Yao, G. Faulty Phase Detection Method Under Single-Line-to-Ground Fault Considering Distributed Parameters Asymmetry and Line Impedance in Distribution Networks. IEEE Trans. Power Deliv. 2022, 37, 1513–1522. [Google Scholar] [CrossRef]
  7. Ouyang, S.; Liu, J.; Yang, Y.; Chen, X.; Song, S.; Wu, H. Control strategy for arc-suppression-coil-grounded star-connected power electronic transformers. IEEE Trans. Power Electron. 2019, 34, 5294–5311. [Google Scholar] [CrossRef]
  8. Habib, Z.; Taylor, N. Incremental Phase-Current Based Fault Passage Indication for Earth Faults in Resonant Earthed Networks. Electricity 2023, 4, 96–113. [Google Scholar] [CrossRef]
  9. Yu, Q.; Zeng, X.; Yu, K.; Li, J.; Zeng, J.; Li, L. Flexible-grounding active arc-suppression method for distribution network based on double-end measurement of ground parameters and closed-loop control. High Volt. Eng. 2022, 48, 1011–1021. (In Chinese) [Google Scholar] [CrossRef]
  10. Liu, K.; Zhang, S.; Li, B.; Zhang, C.; Liu, B.; Jin, H.; Zhao, J. Flexible Grounding System for Single-Phase to Ground Faults in Distribution Networks: A Systematic Review of Developments. IEEE Trans. Power Deliv. 2022, 37, 1640–1649. [Google Scholar] [CrossRef]
  11. Zeng, H.; Yang, P.; Cheng, H.; Xin, J.; Lin, W.; Hu, W.; Wan, M.; Li, Y.; Wu, H. Research on Single-Phase to Ground Fault Simulation Base on a New Type Neutral Point Flexible Grounding Mode. IEEE Access 2019, 7, 82563–82570. [Google Scholar] [CrossRef]
  12. Liu, B.; Wang, C.; Zeng, X.; Cui, L.; Wan, Z. Single Line-to-Ground Fault Protection Method Considering Three Phase-to-Ground Parameters Asymmetry in Active Flexible Grounding Systems. IEEE Trans. Power Deliv. 2024, 39, 2207–2218. [Google Scholar] [CrossRef]
  13. Peng, W.; Baichao, C.; Cuihua, T.; Sun, B.; Zhou, M.; Yuan, J. A Novel Neutral Electromagnetic Hybrid Flexible Grounding Method in Distribution Networks. IEEE Trans. Power Deliv. 2017, 32, 1350–1358. [Google Scholar] [CrossRef]
  14. Liu, K.; Zhang, S.; Zhao, J.; Zhang, C.; Liu, B. Reliability-Enhanced Hybrid Grounding System Based on Active Neutral-Point Voltage Regulator and Low-Resistance. IEEE Trans. Power Deliv. 2021, 36, 3270–3273. [Google Scholar] [CrossRef]
  15. Mitolo, M. Grounding the neutral of electrical systems through low-resistance grounding resistors: An application case. IEEE Trans. Ind. Appl. 2008, 44, 1311–1316. [Google Scholar] [CrossRef]
  16. Zhou, Y.; Ding, W.; Guo, L.; Gong, J.; Zhang, A.; Chen, P.; Liu, K. Dual-Loop Based Control Strategy and Simulation Analysis for Improved Low-Resistance Grounding System with Active Inverters. In Proceedings of the 2023 2nd Asia Power and Electrical Technology Conference (APET), Shanghai, China, 28–30 December 2023; pp. 304–309. [Google Scholar]
  17. Zhou, Y.; Wang, Z.; Lu, Z.; Huang, Y.; Zhang, A.; Jin, C.; Liu, K. Controller Design and Performance Improvement for Neutral-Point Voltage Regulation Converter of Hybrid Grounding System. In Proceedings of the 2023 4th International Conference on Power Engineering (ICPE), Macao, China, 11–13 December 2023; pp. 32–37. [Google Scholar]
  18. Kumar, A.R. Understanding of Grounding & Effective Grounding System for Substations. J. Int. Assoc. Electr. Gener. Transm. Distrib. 2021, 34, 21–29. [Google Scholar]
  19. Guo, X.; Han, B.; Lei, J.; Wang, G. A Novel Adaptive Zero-Sequence Current Protection for Low Resistance Grounding System. In Proceedings of the Power and Energy Engineering Conference, Xi’an, China, 25–28 October 2016; pp. 2523–2528. [Google Scholar] [CrossRef]
  20. Zhou, Y.; Yao, Y.; Liu, M.; Jin, L.; Huang, Y.; Zhang, A.; Liu, K. KOA-CNN Based Fault Line Selection Method for Hybrid Grounding System in 10kV Distribution Network. In Proceedings of the 2023 4th International Conference on Power Engineering (ICPE), Macao, China, 11–13 December 2023; pp. 216–220. [Google Scholar]
  21. Fan, S.; Xu, B.; Zhang, Q. A new method for fault line selection in distribution system with arc suppression coil grounding with square-wave signal injection. Autom. Electr. Power Syst. 2012, 36, 91–95. (In Chinese) [Google Scholar]
  22. Song, G.; Hou, J.; Guo, B.; Wang, T.; Masood, B.; Kazmi, S.T.H. Single-ended active injection for fault location in hybrid MMC-HVDC systems. Int. J. Electr. Power Energy Syst. 2021, 124, 106344. [Google Scholar] [CrossRef]
  23. Zeng, X.; Yin, X.; Zhang, Z.; Chen, D.; Wen, M. Study on feeder grounding fault protection based on zero sequence admittance. Proc. CSEE 2001, 21, 5–10. (In Chinese) [Google Scholar]
  24. Qin, X.; Chen, L. Improved neutral admittance method based grounding faulted feeder detection for power system with small current earthing. J. Electr. Power Sci. Technol. 2016, 31, 96–102. (In Chinese) [Google Scholar] [CrossRef]
  25. Cao, W.; Li, C.; Li, Z.; Wang, S.; Pang, H. Research on low-resistance grounding fault line selection based on VMD with PE and K-Means clustering algorithm. Math. Probl. Eng. 2022, 2022, 5360302. [Google Scholar] [CrossRef]
  26. Cai, J.; Zhou, B.; Huang, Y.; Zeng, X. A fault line selection method based on time-frequency characteristics in S-transform for resonant grounded systems. J. Electr. Power Sci. Technol. 2022, 37, 109–116. (In Chinese) [Google Scholar] [CrossRef]
  27. Xu, Y.; Tian, S.; Yang, Q. Fault feeder detection in resonant grounding system by combining high- and low-frequency com-ponents. Proc. CSU-EPSA 2021, 33, 1–9. (In Chinese) [Google Scholar] [CrossRef]
  28. Su, C.; Yang, Q.; Wu, X.; Lai, C.S.; Lai, L.L. A Two-Terminal Fault Location Fusion Model of Transmission Line Based on CNN-Multi-Head-LSTM with an Attention Module. Energies 2023, 16, 1827. [Google Scholar] [CrossRef]
  29. Duan, Y.; Yuan, H.; Lai, C.S.; Lai, L.L. Fusing Local and Global Information for One-Step Multi-View Subspace Clustering. Appl. Sci. 2022, 12, 5094. [Google Scholar] [CrossRef]
  30. Wei, K.; Zhang, J.; He, Y.; Liu, Y.; Yao, G.; Zhang, Y. Single-phase grounding fault line selection in a resonant grounding system based on VMD and correlation clustering. Power Syst. Prot. Control 2021, 49, 105–113. (In Chinese) [Google Scholar]
  31. Gao, J.; Qin, Y.; Yin, H. Fault line selection based on wavelet packet transform and support vector machine. J. Zhengzhou Univ. (Eng. Sci.) 2020, 41, 63–69. (In Chinese) [Google Scholar] [CrossRef]
  32. Jin, H. Research on Key Technology of Full Current Compensation Flexible Grounding Device. Ph.D. Thesis, Southeast University, Nanjing, China, 2022. [Google Scholar]
  33. Abdel-Basset, M.; Mohamed, R.; Azeem, S.A.A.; Jameel, M.; Abouhawwash, M. Kepler optimization algorithm: A new metaheuristic algorithm inspired by Kepler’s laws of planetary motion. Knowl. Based Syst. 2023, 268. [Google Scholar] [CrossRef]
  34. Nikander, A.; Jarventausta, P. Identification of High-Impedance Earth Faults in Neutral Isolated or Compensated MV Networks. IEEE Trans. Power Deliv. 2017, 32, 1187–1195. [Google Scholar] [CrossRef]
  35. Guo, M.; Chen, J.; Zhang, W.; Yang, G.; Miao, X. A novel approach for fault arc extinguishing and feeder selection in distribu-tion networks based on single-phase cascade h-bridge converter. Dianwang Jishu/Power Syst. Technol. 2015, 39, 2677–2684. (In Chinese) [Google Scholar] [CrossRef]
  36. Zhang, H.; Yuan, Q.; Zhao, B.; Niu, G. Bearing fault diagnosis with multi-channel sample and deep convolutional neural network. J. Xi’an Jiaotong Univ. 2020, 54, 58–66. (In Chinese) [Google Scholar] [CrossRef]
Figure 1. Topology of the hybrid grounding system.
Figure 1. Topology of the hybrid grounding system.
Electronics 13 03608 g001
Figure 2. The operation flowchart of the hybrid grounding system.
Figure 2. The operation flowchart of the hybrid grounding system.
Electronics 13 03608 g002
Figure 3. The block diagram of the dual-loop-based control strategy.
Figure 3. The block diagram of the dual-loop-based control strategy.
Electronics 13 03608 g003
Figure 4. Bode plot of the current inner loop: (a) Bode plot of 1/Lv; and (b) Bode plot of closed-current inner loop.
Figure 4. Bode plot of the current inner loop: (a) Bode plot of 1/Lv; and (b) Bode plot of closed-current inner loop.
Electronics 13 03608 g004
Figure 5. Bode plot of the voltage outer loop.
Figure 5. Bode plot of the voltage outer loop.
Electronics 13 03608 g005
Figure 6. Bode plot of open-loop transfer function of the voltage outer loop when Rf changes.
Figure 6. Bode plot of open-loop transfer function of the voltage outer loop when Rf changes.
Electronics 13 03608 g006
Figure 7. Bode plot of the dual-loop transfer function.
Figure 7. Bode plot of the dual-loop transfer function.
Electronics 13 03608 g007
Figure 8. The flowchart of faulty feeder selection method.
Figure 8. The flowchart of faulty feeder selection method.
Electronics 13 03608 g008
Figure 9. Simulation results of fault phase voltage and current when the fault is suppressed: (a) Rf = 0.3 kΩ; (b) Rf = 1 kΩ; and (c) Rf = 3 kΩ.
Figure 9. Simulation results of fault phase voltage and current when the fault is suppressed: (a) Rf = 0.3 kΩ; (b) Rf = 1 kΩ; and (c) Rf = 3 kΩ.
Electronics 13 03608 g009aElectronics 13 03608 g009b
Figure 10. Fault phase voltage and current under the switching process (Rf = 1 kΩ).
Figure 10. Fault phase voltage and current under the switching process (Rf = 1 kΩ).
Electronics 13 03608 g010
Figure 11. Fault phase voltage and current (Rf = 10 Ω).
Figure 11. Fault phase voltage and current (Rf = 10 Ω).
Electronics 13 03608 g011
Figure 12. HIL-based experiment platform.
Figure 12. HIL-based experiment platform.
Electronics 13 03608 g012
Figure 13. Dynamic experimental result.
Figure 13. Dynamic experimental result.
Electronics 13 03608 g013
Figure 14. The simulation model for faulty feeder selection.
Figure 14. The simulation model for faulty feeder selection.
Electronics 13 03608 g014
Figure 15. Wavelet transform process.
Figure 15. Wavelet transform process.
Electronics 13 03608 g015
Figure 16. Comparison of training accuracy.
Figure 16. Comparison of training accuracy.
Electronics 13 03608 g016
Figure 17. Comparison of training loss.
Figure 17. Comparison of training loss.
Electronics 13 03608 g017
Table 1. Simulation parameters.
Table 1. Simulation parameters.
ParameterValue
Fundamental frequency f050 Hz
Leakage resistance RA10 kΩ
Leakage capacitance CA2.5 μF
Transformer internal resistance Zs2 Ω
Fundamental frequency wo314 rad/s
Transformer step-up ratio k30
Grounding low resistance Ro10 Ω
DC side voltage Vdc1000 V
Disclaimer/Publisher’s Note: The statements, opinions and data contained in all publications are solely those of the individual author(s) and contributor(s) and not of MDPI and/or the editor(s). MDPI and/or the editor(s) disclaim responsibility for any injury to people or property resulting from any ideas, methods, instructions or products referred to in the content.

Share and Cite

MDPI and ACS Style

Zhou, Y.; Liu, K.; Ding, W.; Wang, Z.; Yao, Y.; Wang, T.; Zhou, Y. Neutral-Point Voltage Regulation and Control Strategy for Hybrid Grounding System Combining Power Module and Low Resistance in 10 kV Distribution Network. Electronics 2024, 13, 3608. https://doi.org/10.3390/electronics13183608

AMA Style

Zhou Y, Liu K, Ding W, Wang Z, Yao Y, Wang T, Zhou Y. Neutral-Point Voltage Regulation and Control Strategy for Hybrid Grounding System Combining Power Module and Low Resistance in 10 kV Distribution Network. Electronics. 2024; 13(18):3608. https://doi.org/10.3390/electronics13183608

Chicago/Turabian Style

Zhou, Yu, Kangli Liu, Wanglong Ding, Zitong Wang, Yuchen Yao, Tinghuang Wang, and Yuhan Zhou. 2024. "Neutral-Point Voltage Regulation and Control Strategy for Hybrid Grounding System Combining Power Module and Low Resistance in 10 kV Distribution Network" Electronics 13, no. 18: 3608. https://doi.org/10.3390/electronics13183608

APA Style

Zhou, Y., Liu, K., Ding, W., Wang, Z., Yao, Y., Wang, T., & Zhou, Y. (2024). Neutral-Point Voltage Regulation and Control Strategy for Hybrid Grounding System Combining Power Module and Low Resistance in 10 kV Distribution Network. Electronics, 13(18), 3608. https://doi.org/10.3390/electronics13183608

Note that from the first issue of 2016, this journal uses article numbers instead of page numbers. See further details here.

Article Metrics

Back to TopTop