Next Article in Journal
Digital Twin for Modern Distribution Networks by Improved State Estimation with Consideration of Bad Date Identification
Previous Article in Journal
Neutral-Point Voltage Regulation and Control Strategy for Hybrid Grounding System Combining Power Module and Low Resistance in 10 kV Distribution Network
 
 
Font Type:
Arial Georgia Verdana
Font Size:
Aa Aa Aa
Line Spacing:
Column Width:
Background:
Article

Development of a High-Precision Deep-Sea Magnetic Survey System for Human-Occupied Vehicles

1
School of Geophysics and Information Technology, China University of Geosciences (Beijing), Beijing 100083, China
2
Aerospace Information Research Institute, Chinese Academy of Sciences, Beijing 100190, China
*
Author to whom correspondence should be addressed.
Electronics 2024, 13(18), 3611; https://doi.org/10.3390/electronics13183611
Submission received: 20 August 2024 / Revised: 5 September 2024 / Accepted: 8 September 2024 / Published: 11 September 2024

Abstract

The high-precision magnetic survey system is crucial for ocean exploration. However, most existing systems face challenges such as high noise levels, low sensitivity, and inadequate magnetic compensation effects. To address these issues, we developed a high-precision magnetic survey system based on the manned submersible “Deep Sea Warrior” for deep-ocean magnetic exploration. This system incorporates a compact optically pumped cesium (Cs) magnetometer sensor to measure the total strength of the external magnetic field. Additionally, a magnetic compensation sensor is included at the front end to measure real-time attitude changes of the platform. The measured data are then transmitted to a magnetic signal processor, where an algorithm compensates for the platform’s magnetic interference. We also designed a deep pressure chamber to allow for a maximum working depth of 4500 m. Experiments conducted in both indoor and field environments verified the performance of the proposed magnetic survey system. The results showed that the system’s sensitivity is ≤0.5 nT, the noise level of the magnetometer sensor is ≤1 pT/√Hz at 1 Hz, and the sampling rate is 10 Hz. The proposed system has potential applications in ocean and geophysical exploration.

1. Introduction

High-precision magnetic survey systems play a crucial role in ocean exploration and geophysical exploration. In mineral and hydrocarbon exploration, accelerated industrialization and urbanization have propelled the world into mid-stage industrial development characterized by a rapidly increasing per capita consumption of mineral resources. According to publicized petroleum data, geophysical exploration contributes the most to the conversion of hydrocarbon resources into petroleum products, accounting for approximately 50% of the total conversion rate. Additionally, in the defense industry, submarine seismic and magneto-telluric instruments have proven to be crucial in exploring marine mineral resources and settling disputes over continental shelf delimitation [1,2,3,4,5,6]. Following the rapid development of marine resource exploitation and the marine economy in recent years, the application of high-precision magnetic detection technology has expanded beyond its traditional roles in mineral exploration. This technology has become a multi-functional tool due to its long detection range, high-sensitivity, and complete passivity. Thus, it has been extensively applied in various domains, including submarine pipeline and cable inspection, ecosystem protection [7], environmental monitoring [8], marine geological research [9], and archaeological exploration [10]. Moreover, its military applications include detecting submarines, naval mines and degaussing ships. This technology also facilitates early warnings of marine disasters such as earthquakes and tsunamis and plays a considerable role in the generation of marine renewable energy. As an indispensable component in marine science and engineering, high-precision magnetic detection technology is paramount in promoting the sustainable development of marine resources and protecting the marine environment [11,12,13,14].
The oceans are rich in strategic resources indispensable for economic development and national defense. Various deep-sea vehicles have been developed, including human-occupied vehicles (HOVs) [15], autonomous underwater vehicles (AUVs) [16], and remotely operated vehicles (ROVs) [17,18]. An HOV is a human-piloted submersible equipped with life-support and auxiliary systems, capable of maneuvering and operating underwater. HOV submersibles can transport personnel and various electronic and mechanical devices to complex deep-sea environments rapidly and accurately for efficient exploration, scientific investigation, and prospecting operations, providing a highly technical means for deep-sea exploration and marine utilization. High-precision, high-resolution background geomagnetic information is essential for deep-sea target searches, particularly for deep-sea emergency rescue, scientific research, resource surveys, high-precision mapping, and national defense and security.
Common towed magnetic anomaly detectors include the G-882 cesium (Cs) marine magnetometer developed by Geometrics [19], which has a root mean square (rms) background noise of 0.004 nT/√Hz and a sampling rate of 20 Hz [20]. In practice, this magnetometer is generally deployed to measure marine gradients by arranging several units in an array. The towed marine magnetometer Proton 4, manufactured by Sentinel (United States), has a sensitivity of 1 nT and a maximum detection distance of 450 m in each of the left and right directions (900 m in total) [21]. This magnetometer excels at detecting small magnetic objects on the seafloor, such as pipelines, ship anchors, iron chains, and cannons, and is extensively used globally by military units, law enforcement agencies, and commercial diving companies. The laser scalar gradiometer (LSG) [22], developed under the leadership of Polatomic, is a relatively mature unmanned underwater vehicle (UUV)-based, magnetic anomaly detection system, which is an electron spin resonance-based, optically pumped scalar helium (He)-4 magnetic gradiometer. The LSG uses four optically pumped, total-field He magnetometers to obtain three series of gradient measurements, along with a three-axis fluxgate and a three-axis accelerometer for motion noise compensation. Under static conditions, the system has a noise level of 2 pT/√Hz, baseline length of 0.24 m, and gradient noise level of 8.3 pT/m·√Hz. The MR-201002 AUV Munitions and Explosives of Concern Detection System, developed by the United States Environmental Security Technology Certification Program, demonstrates excellent performance using an innovative design. In particular, the system adopts an optically pumped cesium sensor as the core sensor and installed in a UUV, and the background noise is less than 0.5 nT after magnetic compensation. The latest magnetic exploration equipment developed by American company Geometry carrying G-824A has a detection range of up to 1200 m [23]. Further improving key parameters [24] such as sensitivity, resolution, detection depth, and working range is crucial for enhancing detection quality.
In this study, a high-precision magnetic detection system with improved and optimized parameters was developed. In particular, various scientific challenges are addressed, including the development of a deep non-magnetic pressure chamber, compact-size optically pumped cesium magnetometer sensor, compact-size magnetic signal processor, and the corresponding display, control and magnetic interference compensation software. Specifically, the designed magnetic survey system features a sensitivity of ≤0.5 nT, a noise level of ≤1 pT/√Hz at 1 Hz, and a sampling rate of 10 Hz, with a maximum working depth of 4500 m.

2. Overall System Architecture

The hardware of the HOV platform-based high-precision, deep-sea magnetic survey system primarily comprises compact-size optically pumped cesium magnetometer sensors, magnetic compensation sensors, magnetic signal processor, and large-depth non-magnetic pressure chamber. The software includes a magnetic signal processing program and a display and control program (Figure 1). The optically pumped magnetometer sensor, comprising a probe tip and an electronic unit, enables high-precision scalar measurements of the magnetic field, with measurement precision at the pT level. The magnetic compensation sensor, using a three-axis fluxgate, measures the vector magnetic field of the HOV relative to the geomagnetic field. It includes a magnetic compensation model that uses vector magnetic field measurements of the HOV in three movement dimensions, namely roll, pitch, and yaw, to calculate a compensation parameter that offsets the magnetic interference induced by the HOV’s attitude. We need to obtain three orthogonal components (Bx, By, Bz) of Earth’s magnetic field from the fluxgate sensor, and align the XYZ of the fluxgate with the pitch, roll, and yaw directions of the HOV platform during installation and fixation. For example, if the HOV platform is placed facing north and the XYZ axes of the fluxgate correspond to the north, east, and earth directions of the geomagnetic field, then the magnetic field change around the X-axis can correspond to the roll change of the HOV, the magnetic field change around the Y-axis can correspond to the pitch change of the HOV, and the magnetic field change around the Z-axis can correspond to the yaw change of the HOV. Therefore, the magnetic field vector can be measured through a fluxgate to obtain the direction cosine information of the carrier platform in the geomagnetic coordinate system, which corresponds to the attitude of the measured carrier platform. When solving the magnetic compensation coefficient and performing real-time magnetic compensation, their relative relationship is fixed and invariant. When solving the magnetic compensation, the posture matrix constructed includes this correspondence relationship. The magnetic signal processor synchronously collects the frequency signals emitted from the optically pumped magnetometer sensor and the analog signals from the magnetic compensation sensor with the help of the software and then processes these signals to extract, filter, store, format, and output the data. The processor also performs magnetic compensation, data processing, and communication.
The entire magnetic survey system communicates with the display and control computer of the HOV platform using the RS-422 standard and draws power from the HOV platform. Magnetometric data are displayed and plotted in real-time on the computer screen, which is equipped with display and control software, allowing scientists to monitor the measured waveforms in real-time.

3. System Design

3.1. Design of the Optically Pumped Magnetometer Sensor

The optically pumped magnetometer sensor comprises a probe tip and an electronic unit (Figure 2) [25]. The probe tip contains a Cs lamp, Cs absorption chamber, optical components, and photodetectors. The electronic unit primarily includes the radio frequency (RF) excitation circuit, temperature control circuit, signal processing board, and power management circuit.
The electronic unit is responsible for temperature control, excitation, signal processing, and transmitting magnetic field data to the magnetic signal processor. Figure 3 shows the block diagram of the unit, which includes four circuits: RF excitation, temperature control, signal processing, and power management circuits.

3.2. Design of the Magnetic Compensation Sensor

The magnetic compensation sensor is employed to offset the magnetic interference induced by variations in the HOV attitude. The fluxgate sensor comprises two main components: the probe and circuit board (Figure 4). The probe includes three orthogonally arranged magnetic sensing elements that detect magnetic fields along the X, Y, and Z axes and convert them into electrical signals. These signals are then transmitted to the magnetic sensing elements. The circuit board’s role is to work with the probe for signal excitation, filtering, and extraction to ensure accurate measurement results.
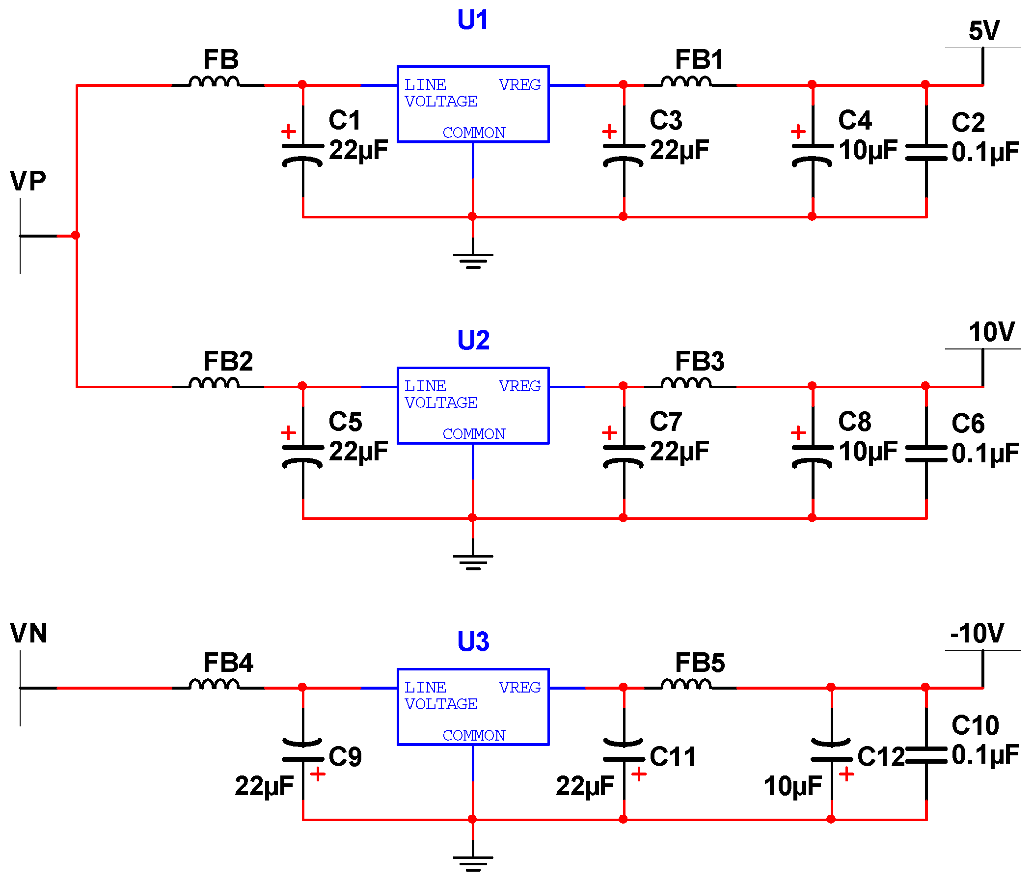
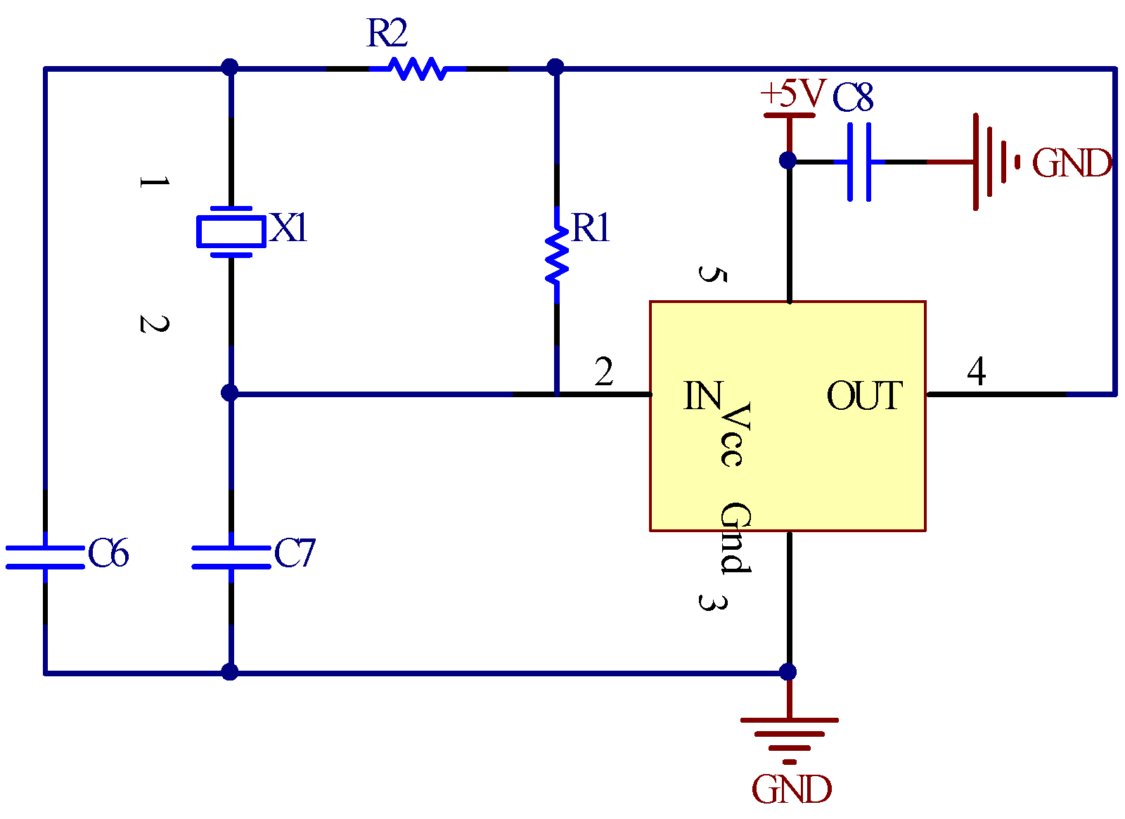
As shown in Figure 5, the fluxgate probe consists of excitation coils, a magnetic core, induction coils, and feedback coils. To improve the sensitivity of the fluxgate sensor and reduce noise, we use a high-permeability cobalt-based amorphous material for the magnetic core, with the excitation coils wound around the core with 500 turns and the induction coils with 800 turns. As depicted in Figure 6, the electronic unit of the fluxgate sensor includes three main circuits: power management, excitation, and detection. The power management circuit, shown in Figure 7, powers the entire unit and stabilizes and filters the voltage upon connection to the external power supply to ensure a low-noise, stable power output. The electronic unit requires voltages of 5 V, 10 V, and −10 V: 5 V for digital circuits such as frequency dividers and ±10 V for analog circuits such as operational amplifiers. These power supplies are kept independent to avoid interference. The excitation circuit generates periodic square wave signals to excite the magnetic core of the fluxgate sensor, with the waveform generation circuit schematic shown in Figure 8. The detection circuit demodulates signals detected by the induction coil and converts them into usable magnetic field output signals. Additionally, this circuit is connected to a feedback network and coil to allow reasonable adjustments to the sensor output.

3.3. Magnetic Interference Compensation

In 1950, W.E. Tolles proposed the classic magnetic interference compensation model, which effectively reduces the interference noise generated by the carrier aircraft during detection flight missions. This model aims to eliminate the influence of the moving platform on the measurement accuracy of the high-precision, optically pumped cesium magnetometer. The Tolles–Lawson model for magnetic interference compensation is mainly applied in scenarios where rigid structures are fixed before magnetometers and motion platforms are mounted. In this case, magnetic interference caused by platform maneuvering can be divided into constant field, induced field, and eddy current field. Among them, the constant field refers to the magnetic field generated by the inherent magnetism of ferromagnetic materials on the platform, including structural components, engine components, electronic devices, etc. The constant field is constant without external magnetic field changes and does not change over time. The induction field is the magnetic field induced in the ferromagnetic material of the platform when it moves in Earth’s magnetic field. When the platform moves in Earth’s magnetic field, changes in Earth’s magnetic field generate currents in the magnetic materials of the platform, which in turn generate additional magnetic fields, known as induction fields. The size and direction of the induction field depend on the motion of the platform relative to Earth’s magnetic field and, therefore, it will vary with changes in the platform’s motion posture and velocity. The eddy current field is caused by the eddy current effect generated when the platform moves in Earth’s magnetic field. When the non-magnetic conductive material of the platform (such as aluminum) moves in Earth’s magnetic field, eddy currents are generated in the material, which generate a magnetic field opposite to Earth’s magnetic field, known as the eddy current field. The size and distribution of the eddy current field depend on the speed of the platform’s motion, the strength and direction of Earth’s magnetic field, and the conductive properties of the platform material. According to the classic Tolles–Lawson model, the three-axis fluxgate is tightly fixed to the carrier platform to accurately measure the attitude changes of the carrier platform in the geomagnetic field. According to the reference coordinate system of the carrier’s flight direction and the geomagnetic field, H e represents the strength of the geomagnetic field, and T , L , and V represent the transverse, longitudinal and vertical axes, respectively. Therefore, the expression of the geomagnetic field He is as follows:
H e 2 t = T 2 t + L 2 t + V 2 t
Corresponding matrix representation [26]:
A = A 1 ( 1 ) A 2 ( 1 ) A 18 ( 1 ) A 1 ( 2 ) A 2 ( 2 ) A 18 ( 2 ) A 1 ( n ) A 2 ( n ) A 18 ( n )
The compensation coefficient for interference magnetic field can be obtained by solving the following formula [26]:
C = ( A T A ) 1 A T H d
In Section 4, we present test results on motion platform magnetic interference compensation technology using 18 coefficients from the Tolles–Lawson model and the Cessna platform. Based on the calibrated flight data obtained from manned aircraft in Jingzhou, Hubei, China, the magnetic compensation processing effect has been significantly improved, providing a foundation for future research on magnetic compensation technology on the HOV platform.

3.4. Magnetic Signal Processor Hardware Design

Figure 9 illustrates the structure of the magnetic signal processor, which handles data from the optically pumped magnetometers and magnetic compensation sensor. The magnetometers measure the magnetic field and transmit the related Larmor frequency signals to the electronic unit. The magnetic compensation sensor monitors attitude changes of the HOV with respect to the geomagnetic coordinate system and sends the analog signals in the X-, Y-, and Z-directions to the electronic unit. The electronic unit processes the Larmor frequency and analog signals with the help of the frequency measurement technique and analog-to-digital conversion. It also facilitates data exchange and communication with the HOV.

3.5. Magnetic Signal Processing Software Design

The onboard, HOV-induced, magnetic interference compensation software runs on an ARM system based on the ZYNQ platform and interacts with the field-programmable gate array (FPGA) via a high-speed serial protocol for data communication. It configures data acquisition and processing parameters based on input from the human–computer interaction interface. Moreover, the on-board controls the operational state of the data acquisition circuitry and executes real-time magnetic compensation and data quality assessments. The system software incorporates several crucial functionalities. These include network communication with the display and control computer for command interpretation and data transmission, data collection from the optically pumped magnetometers and three-axis fluxgate, and real-time adjustment of status and parameters of the equipment. Additionally, the software promptly processes magnetic compensation data to calculate and offset the magnetic interference from the HOV platform. It also logs the status parameters of the HOV and stores data, such as compensation coefficients and raw and processed magnetic field measurement data.
The functions of the magnetic signal processing software are divided into functional modules based on their dependence on underlying or external communication data (Figure 10).
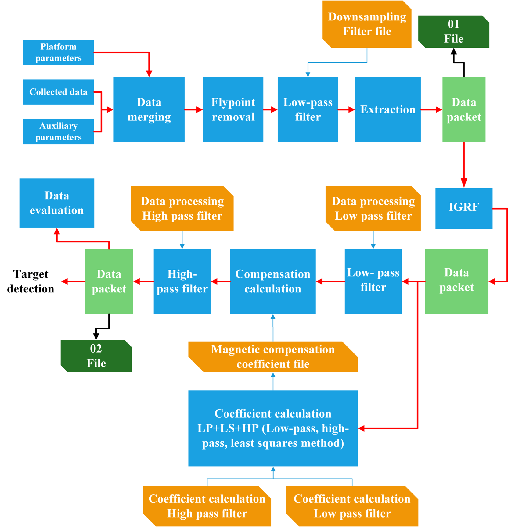
Figure 11 illustrates the data processing flowchart. First, the HOV parameters, collected magnetic field data, and auxiliary data are synchronized, pre-processed, and filtered using a low-pass filter, with parameters carefully selected according to predefined rules. Subsequently, the pre-processed data are stored in File 01. Thereafter, the magnetic compensation parameter is computed using the least-squares method. The compensation parameters are obtained based on the set parameters using the International Geomagnetic Reference Field (IGRF)-based geomagnetic correction and low-pass and high-pass filter parameters for coefficient calculation. The magnetic compensation coefficients are calculated using the least-squares method and stored in a coefficient file. In real-time magnetic compensation computation, IGRF-based geomagnetic correction, low-pass and high-pass filter parameters for data processing, and the compensation coefficient file are used according to the parameters. Low-noise detection data are outputted after compensation and stored in File 02.

3.6. Magnetic Measurement Display and Control Software Design

The display and control software program consists of communication, data display, and data storage modules, all engineered to function seamlessly on a Windows platform. The software communicates with the magnetic signal processing software through a serial interface, enabling real-time visualization of magnetic field measurements and facilitating the transmission of collected data and control commands.
The displayed information primarily includes the raw total magnetic field measurement curve and the compensated and filtered magnetic anomaly curves. Additionally, the software provides information on operating status related to the equipment, such as real-time depth and position. Figure 12 illustrates the functional modules of the display and control software.
The display and control software is primarily used for controlling and commanding the magnetometers and adjusting their parameters. It also handles the real-time acquisition, visualization display, and storage of various data within the system. Figure 13 shows a screenshot of the display and control software interface.

3.7. Large-Depth Pressure Chamber

A high-precision miniaturized magnetic survey system based on a deep-sea manned submersible platform needs to have the ability to operate stably in waters up to 4500 m deep. Therefore, it is essential to strictly follow the usage specifications of magnetic materials to ensure that the optically pumped cesium probe sensor is free from interference from magnetic materials within a range of 40 cm × 40 cm near the working area. For the convenience of installation and operation of the magnetic measurement system, we disassembled and designed the submersible cesium optically pumped cesium magnetometer, which is divided into two independent components: a deep probe pressure chamber and a deep electronic pressure chamber. In terms of material selection, the electronic pressure chamber (as shown in Figure 14a) primarily uses TC4 titanium alloy material, which ensures the stable operation of the equipment with its excellent strength and corrosion resistance. The probe housing is made of non-magnetic silicon carbide ceramic, and the cylinder and lower end cover are made of TC4 titanium alloy. The probe pressure chamber contains a cylinder, lower end cover, and probe housing. A combination static seal is used between the lower end cover and the cylinder, with two O-ring seals in the axial and radial directions. The cylinder and probe housing are sealed with an adapter. The probe pressure chamber has a diameter of 206 mm, a thickness of 233 mm, and the weights of the internal probe, probe pressure chamber shell, and total assembly are 1 kg, 9.98 kg, and 11.64 kg, respectively. The assembly of the probe pressure chamber is shown in Figure 14b. After pressure testing, the chamber is capable of withstanding depths of up to 4500 m in the deep sea.
The equipment is deployed on the sampling basket of a manned submersible, with the electronic module positioned at the base and the probe module at the front end of the sampling basket. Figure 15 shows the actual manned submersible and its sampling basket, while Figure 16 illustrates the assembly position of the magnetometer equipment.

4. System Testing

4.1. Magnetometer Sensor Noise Test

The static noise of the optically pumped sensor is defined as the magnetic field intensity equivalent to the noise present in the detected signal, and this noise corresponds to the smallest detectable magnetic field variation by the sensor. This can be represented as follows
δ B = 1 γ Δ v S / N i n t ,
where γ = 3.498577 Hz/nT is the gyromagnetic ratio of 133 Cs (which is a constant) [27], Δv represents the resonance line width of the Cs absorption chamber, S denotes the effective value of the signal detected by the photodiode, and Nint represents the noise of the magnetometer.
The inherent static noise of the optically pumped cesium magnetometer is significantly lower than typical ambient magnetic noise in laboratory settings, making direct measurement of the magnetometer’s static noise in these environments impractical. Therefore, we conducted a probe noise level test on the cesium optically pumped cesium magnetometer using a magnetic induction intensity reference device and a low-frequency weak magnetic field standard device in the weak magnetic laboratory, where the test environment’s noise power spectral density was approximately better than 0.3 pT/√Hz. The test scenario is shown in Figure 17, the specific device/instrument parameters are listed in Table 1.
The optically pumped cesium magnetometer was positioned in the uniform magnetic field area of the reference device and adjusted so that the probe was oriented at a 45° angle relative to the magnetic field. The reference device generates a constant magnetic field of (50,000 ± 100) nT. The instrument was connected, and the optically pumped cesium probe was powered on and preheated for 5 min. Data from the magnetometer probe were then collected and recorded for 5–10 min. Power spectral density (PSD) analysis was performed on the data to obtain the spectral density value at 1 Hz. The results, as shown in Figure 18, indicate a visible noise level of 0.922 pT/√Hz at 1 Hz.

4.2. Sampling Rate Test

The frequencies of target magnetic anomaly signals typically fall below 5 Hz. Moreover, the signal frequencies of the magnetic anomalies induced by moving objects range from 0.2 to 1 Hz, while those caused by static objects tend to fluctuate within a range of 0.01 to 1 Hz. Hence, the output frequencies for magnetic detection data are commonly set at 10, 5, 2, and 1 Hz.
The magnetic field measurements output by the optically pumped cesium magnetometer are obtained by frequency measurements. These measurements pose challenges in filtering out high-frequency interference modulated in the Larmor signals at the front end of frequency measurements. Consequently, frequency measurements obtained by the optically pumped magnetometer may contain a mixture of the fundamental frequency and harmonics of the power supply and the noise from other electronic devices, increasing the measurement noise of the magnetic detection system. As shown in Figure 19, the electronic unit was designed specifically to reduce the aliasing noise generated by the interfering high-frequency magnetic field. An initial high-sampling rate of 120 Hz was selected. Real-time low-pass filtering was implemented using the magnetic signal processing software, complemented by data resampling at a lower rate of 10 Hz, decreasing the sampling rate by 12 times. This adjustment ensures that the sampling rate meets the Nyquist theorem while reducing the computational load of the central processing unit. Therefore, the sampling rate for the data output from the system was set at 10 Hz.
We tested the sampling frequency by placing the cesium optical pump magnetometer under test into the uniform region of the magnetic induction intensity reference device. This device generates a constant magnetic field of (50,000 ± 100) nT and operates when powered on; on the basis of DC magnetic field bias, a magnetic induction intensity reference device was used to generate a fluctuating magnetic field in the form of a 50 nT × sin (2 π ft) sine wave, where f denotes the frequency of the fluctuating magnetic field and t is the time variable. Here, f is set to 0.1 Hz and magnetic field data from the magnetometer are collected for at least 1 min. The number of sampling points in any one sine signal cycle is recorded three times, and the measurement frequency is obtained as the average measurement value. The test results are shown in Figure 20. Owing to the standard field frequency of 0.1 Hz, 100 sampling points were measured within one cycle, resulting in a sampling frequency of 10 Hz.

4.3. System Sensitivity and Magnetic Compensation Test

When the sensor noise is low, the sensitivity of the magnetic survey system is primarily determined by the background magnetic noise of the HOV and the effects of magnetic compensation.
The ferromagnetic materials used to develop the HOV, the on-board electronic system, and the vibration of the HOV can produce magnetic interference that compromises the performance of the magnetic detection system. The standard deviation and improvement ratio of the residual noise after magnetic interference compensation are crucial metrics for comprehensive performance evaluation of the system.
σ u = 1 n 1 i = 1 n Δ h u i Δ h u ¯ 2 ,
σ c = 1 n p 1 i = 1 n Δ h c i Δ h c ¯ 2 ,
Here, σu and σc denote the standard deviations before and after magnetic compensation, respectively. The variable n represents the number of samples, Δhui indicates the interfering magnetic field samples before compensation, Δhu is the average magnetic interference before compensation, Δhci represents the interfering magnetic field samples after compensation, Δhc denotes the average magnetic interference after compensation, and p is the number of terms in the magnetic interference model.
The compensation-contributed performance improvement ratio is defined as the ratio of the standard deviation of the interfering magnetic field before and after compensation. This metric specifically measures the compensation system performance and is independent of the magnitude of the interfering magnetic field before and after compensation.
I R = σ u σ c ,
The main factors that affect the magnetic interference noise include the data acquisition system, electronic system of the carrier, engine, maneuvers of the carrier, and geomagnetic gradient variations. To reduce the interference noise induced by the carrier system, real-time magnetic compensation is performed by introducing hardware noise suppression techniques, including optimization of the sampling rate, analog filter and digital delay, adding auxiliary sensors, and adopting the Tolles–Lawson model [27]. Additionally, the noise due to the geomagnetic gradient can be offset by using a high-order reference geomagnetic field model and feeding longitude, latitude, and altitude data to the model to estimate the geomagnetic gradient field and correct the measurements obtained by the optically pumped magnetometers in real time. Finally, magnetic field data corrected for the geomagnetic field can be the output. The effectiveness of geomagnetic gradient correction is verified by analyzing the experimental and flight data of a trial using a Cessna aircraft. As shown in Figure 21, the maximum noise after compensation but without geomagnetic gradient correction (dashed line) is approximately 65.1 pT. In contrast, that after geomagnetic gradient compensation (solid line) is approximately 19.5 pT, representing an approximate 3.3-fold improvement and an effective reduction of geomagnetic gradient-induced interference.
The magnetic compensation techniques described above were applied to the HOV platform. Owing to its relatively compact size compared with the Cessna platform, the HOV platform experiences higher noise interference levels. To address this problem, magnetic interference compensation was further calibrated, and the compensation methods were examined by conducting a trial with a helicopter-based, pole-type magnetic interference compensation system in Jinzhou, Hubei. Figure 22 illustrates the flight trajectory of the helicopter during the trial. As shown in Figure 23, the standard deviation of the residual noise of the system equals 1.38 nT before compensation and reduces to values in the range of 49–500 pT after magnetic compensation, indicating a 2.76- to 28-fold improvement. The bottom graph displays the signals from the top graph after high-pass filtering, with a 10 Hz sampling rate and a 0.04 Hz high-pass filter (FIR, constrained ripple, order 254, cutoff frequency Fc = 0.04 Hz, attenuation 140 dB, passband ripple 0.25 dB). The system’s sensitivity on HOV platforms can reach the 0.5 nT level using acceleration and deceleration maneuvers similar to those of the helicopter and the same magnetic compensation techniques.

4.4. Discussion of Which Magnetic Signatures to Detect

The primary frequency of the HOV’s maneuver compensation actions is measured to range between 0.1 and 0.3 Hz. The fluxgate spectrum for these magnetic compensation actions is shown in Figure 24.
As outlined in the flowchart (Figure 11), during the calculation of the magnetic compensation coefficient, both low-pass and high-pass filters are applied to isolate the magnetic interference caused by maneuvering actions. However, real-time magnetic compensation using the calculated coefficients is performed after low-pass filtering and before high-pass filtering (with the high-pass filter adjustable based on the target detection frequency).
The current detection bandwidth is derived from configurations used in aerial magnetic anomaly detection. However, within the system’s software architecture, the parameters for both high-pass and low-pass filters are adjustable to match the typical target detection bandwidth.
Table 2 outlines the outliers and detection distances for various target objects. Given the system’s sensitivity (0.5 nT) and the magnetic anomaly levels of typical targets, the HOV’s detection range for standard search targets is between 5 and 300 m, with a typical target motion speed of 1 m/s. According to the formula f = v/d, the estimated detection bandwidth for standard targets is 0.003–0.2 Hz. During the search for magnetic anomaly targets, both the compensated signal (with a bandwidth of 0.04–0.3 Hz for detecting small typical targets) and the unfiltered data curve (with a bandwidth of ~0.04 Hz (DC) for detecting larger magnetic anomaly targets) are displayed simultaneously.

4.5. Comparison between Developed System and Others

At present, the main marine magnetometers include Geometrics’ G-882 [20], Sentinel2 [28], and Marine Magnetics’ SeaSPY2 [29]. The comparative parameters are shown in Table 3, demonstrating that the developed system offers a greater operational depth and lower noise levels.

5. Conclusions

In this study, an HOV-based, high-precision magnetic survey system was developed, with the software and hardware design and performance metrics of the system introduced. The system was tested, and the obtained data were processed and analyzed. The results revealed a system sensitivity of ≤0.5 nT, with a sampling rate of 10 Hz and a noise level of ≤1 pT/√Hz at 1 Hz, with a maximum operational depth of 4500 m. These values prove the capability of the system to perform high-resolution data acquisition. The breakthrough findings promise advancements in accurate mapping and three-dimensional imaging for marine geology and topography. Moreover, the system demonstrates significant potential for diverse practical applications, including mineral resource explorations, archaeological site investigations, and real-time environmental monitoring. In future studies, sea experiments will be conducted to further analyze the system and improve its performance based on additional test data.

Author Contributions

Conceptualization, Q.Z. (Qimao Zhang), M.D. and Q.Z. (Qisheng Zhang); methodology, Q.Z. (Qimao Zhang), Y.F., L.L. and K.Z.; validation, Y.F., L.L., K.Z. and Q.Z. (Qimao Zhang); formal analysis, Y.F., L.L. and K.Z.; investigation, Y.F., L.L. and K.Z.; resources, Q.Z. (Qimao Zhang); data curation, M.D.; writing—original draft preparation, K.Z. and Q.Z. (Qimao Zhang); writing—review and editing, K.Z. and Q.Z. (Qimao Zhang); visualization, K.Z. and Q.Z. (Qimao Zhang); supervision, M.D.; project administration, Q.Z. (Qimao Zhang) and Q.Z. (Qisheng Zhang); funding acquisition, Q.Z. (Qimao Zhang) and Q.Z. (Qisheng Zhang). All authors have read and agreed to the published version of the manuscript.

Funding

This study was supported by the Key Research Program of the Chinese Academy of Sciences through Grant KGFZD-145-22-06-02), National Key R&D Program of China through Grants 2022YFF0706202 and 2021YFC2801404, and the National Natural Science Foundation of China through Grant 42074155.

Data Availability Statement

The original contributions presented in the study are included in the article, further inquiries can be directed to the corresponding author.

Conflicts of Interest

The authors declare no conflicts of interest.

References

  1. Wang, A.; Wei, X.; Ruan, A.; Hu, H.; Wang, W.; Niu, X.; Zhang, J. The identification and application of multiple phases recorded by ocean bottom seismometer. Chin. Sci. Bull. 2018, 63, 1235. [Google Scholar] [CrossRef]
  2. Marra, G.; Clivati, C.; Luckett, R.; Tampellini, A.; Kronjäger, J.; Wright, L.; Mura, A.; Levi, F.; Robinson, S.; Xuereb, A.; et al. A global network for underwater earthquake detection using the existing submarine optical fibre network. In Proceedings of the 21st EGU General Assembly, Vienna, Austria, 7–12 April 2019; Volume 21. EGU2019-5473. [Google Scholar]
  3. Kasahara, J.; Sato, T.; Momma, H.; Shirasaki, Y. A new approach to geophysical real-time measurements on a deep-sea floor using decommissioned submarine cables. Earth Planets Space 1998, 50, 913. [Google Scholar] [CrossRef]
  4. Wang, C.C.; Chen, P.C.; Lin, C.R.; Kuo, B.Y. Development of a short-period ocean bottom seismometer in Taiwan. In Proceedings of the IEEE Symposium on Underwater Technology and Workshop on Scientific Use of Submarine Cables and Related Technologies, Tokyo, Japan, 5–8 April 2011. [Google Scholar]
  5. Li, X.; Luo, X.; Deng, M.; Qiu, N.; Sun, Z.; Chen, K. Low-noise, low-power-consumption seafloor vector magnetometer. J. Oceanol. Limnol. 2023, 41, 804. [Google Scholar] [CrossRef]
  6. Deng, M.; Wei, W.; Tan, H.; Jin, S.; Dong, H.; Deng, J. A data collector for seafloor magnetotellurics. Chin. J. Geophys. 2003, 46, 302. [Google Scholar]
  7. Green, B.W.; O’Neal, E.G. A submersible magnetic stirrer for use in measuring photosynthesis in a Biofloc technology production system. N. Am. J. Aquacult. 2012, 74, 347. [Google Scholar] [CrossRef]
  8. Wang, Z.; Liu, S.; Guo, Y.; Wu, Y.; Wang, Y.; Zhao, J. Joint use of scalar and vector magnetometers for underwater magnetic target localization. IEEE Geosci. Remote Sens. Lett. 2023, 20, 1. [Google Scholar] [CrossRef]
  9. Kobierska, A.; Podsędkowski, L.; Poryzała, P.; Rakowski, P. The measurement of displacement with the use of MEMS sensors: Accelerometer, gyroscope and magnetometer. J. Autom. Mob. Robot. Intell. Syst. 2017, 11, 42–47. [Google Scholar] [CrossRef]
  10. Gavazzi, B.; Alkhatib-Alkontar, R.; Munschy, M.; Colin, F.; Duvette, C. On the use of fluxgate 3-axis magnetometers in archaeology: Application with a multi-sensor device on the site of Qasr’ Allam in the western desert of Egypt. Archaeol. Prospect. 2017, 24, 59. [Google Scholar] [CrossRef]
  11. Li, G.; Geng, X.; Liang, S.; Chen, Y.; Huang, G.; Li, G.; Zhang, X.; Yang, G. Attitude-Independent Route Tracking for Subsea Power Cables Using a Scalar Magnetometer under High Sea Conditions. Remote Sens. 2024, 16, 226. [Google Scholar] [CrossRef]
  12. Naito, Y.; Tomoda, Y.; Uchiyama, A.; Ohkura, Y.; Nagayama, Y.; Takahashi, Y. Geomagnetic observations at the Sagami Trough by use of a new type of three-component ocean bottom magnetometer. J. Geomagn. Geoelectr. 1984, 36, 239. [Google Scholar] [CrossRef][Green Version]
  13. Barak, O.; Key, K.; Constable, S.; Ronen, S. Recording active-seismic ground rotations using induction-coil magnetometers. Geophysics 2018, 83, 19. [Google Scholar] [CrossRef]
  14. Miles, D.M.; Mann, I.R.; Kale, A.; Milling, D.K.; Narod, B.B.; Bennest, J.R.; Barona, D.; Unsworth, M.J. The effect of winding and core support material on the thermal gain dependence of a fluxgate magnetometer sensor. Geosci. Instrum. Methods Data Syst. 2017, 6, 377. [Google Scholar] [CrossRef]
  15. Kaneko, J.; Machida, S.; Hirano, N.; Kasaya, T.; Kumagai, H. Near bottom MBES survey mounted on a HOV at 5500 m depth. In Proceedings of the Chennai OCEANS, 2022-Chennai, Chennai, India, 21–24 February 2022; pp. 1–5. [Google Scholar]
  16. Bao, J.; Zhang, X.; Zhang, Y.; Shen, Y. A practical algorithm for deep-sea AUV vertical channel navigation based on IPS/INS/CTD. In Proceedings of the OCEANS 2021: San Diego–Porto, San Diego, CA, USA, 20–23 September 2021; pp. 1–10. [Google Scholar]
  17. Lv, C.; Shen, B.; Liu, G.; Tian, C.; Wu, R. Method to supply acoustic positioning and communication service simultaneously for underwater multiple users. In Proceedings of the 2nd International Conference on Computer Science, Electronic Information Engineering and Intelligent Control Technology, Fuzhou, China, 23–25 September 2022. [Google Scholar]
  18. Zhao, J.; Zhang, M.; Wang, S.; Shen, D.; Yin, H.; Liu, T. Application and development trend of tether management system (TMS) for ROV. Ship Build. China 2014, 55, 222. [Google Scholar]
  19. Tchernychev, M.; Johnston, J.; Johnson, R. Total Magnetic Field Transverse Gradiometer as UXO locating tool: Case study. In International Workshop, cp-165-00060; European Association of Geoscientists & Engineers: Utrecht, The Netherlands, 2010; p. cp-165. [Google Scholar] [CrossRef]
  20. G-882 Marine Magnetometer. Available online: https://www.geometrics.com/product/g-882-marine-magnetometer/ (accessed on 17 March 2024).
  21. Proton 4. Available online: https://www.jwfishers.com/products/p4.html (accessed on 18 April 2024).
  22. Underwater Applications (ONR). Available online: http://www.polatomic.com/applications/underwaterapps.html (accessed on 17 March 2024).
  23. Available online: https://www.geometrics.com/product/g-824a/ (accessed on 17 March 2024).
  24. Luo, W.; Hu, X.; Dong, H.; Ge, J.; Liu, L.; Feng, K.; Zhang, Y.; Huang, L.; She, J. Estimation and utilization of the geomagnetic field inhomogeneities using the relaxation characteristics of the FID signal in an Overhauser magnetometer. IEEE Trans. Instrum. Meas. 2024, 73, 6003713. [Google Scholar] [CrossRef]
  25. Lu, Y.-T.; Liu, L.-S.; Shi, Y.-Q.; Zhao, T.; Zhu, W.-H.; Zhang, T.-F.; Liu, W.-M.; Zhang, X.-J. A High-Sensitivity Cesium Atomic Magnetometer Based on A Cesium Spectral Lamp. Appl. Sci. 2023, 13, 8225. [Google Scholar] [CrossRef]
  26. Feng, Y.; Zhang, Q.; Zheng, Y.; Qu, X.; Wu, F.; Fang, G. An Improved Aeromagnetic Compensation Method Robust to Geomagnetic Gradient. Appl. Sci. 2022, 12, 1490. [Google Scholar] [CrossRef]
  27. Cesium-133. Available online: https://www.scintrexltd.com/wp-content/uploads/2017/02/CS-3-Manual-4_0.pdf (accessed on 7 September 2024).
  28. Sentinel2. Available online: https://marinemagnetics.com/products/base-stations/sentinel-2/ (accessed on 17 March 2024).
  29. SeaSPY2. Available online: https://marinemagnetics.com/products/marine-magnetometers/seaspy2/ (accessed on 17 March 2024).
Figure 1. Overall architecture of the human-occupied, vehicular platform-based, high-precision, deep-sea magnetic survey system.
Figure 1. Overall architecture of the human-occupied, vehicular platform-based, high-precision, deep-sea magnetic survey system.
Electronics 13 03611 g001
Figure 2. Design of the optically pumped magnetometer sensor.
Figure 2. Design of the optically pumped magnetometer sensor.
Electronics 13 03611 g002
Figure 3. Block diagram of the optically pumped magnetometer sensor circuitry.
Figure 3. Block diagram of the optically pumped magnetometer sensor circuitry.
Electronics 13 03611 g003
Figure 4. Structure of the fluxgate sensor.
Figure 4. Structure of the fluxgate sensor.
Electronics 13 03611 g004
Figure 5. 3D model diagram of fluxgate sensor.
Figure 5. 3D model diagram of fluxgate sensor.
Electronics 13 03611 g005
Figure 6. Block diagram of the magnetic compensation circuitry.
Figure 6. Block diagram of the magnetic compensation circuitry.
Electronics 13 03611 g006
Figure 7. Power management circuit diagram.
Figure 7. Power management circuit diagram.
Electronics 13 03611 g007
Figure 8. Schematic of waveform generation circuit.
Figure 8. Schematic of waveform generation circuit.
Electronics 13 03611 g008
Figure 9. Block diagram of the magnetic signal processor.
Figure 9. Block diagram of the magnetic signal processor.
Electronics 13 03611 g009
Figure 10. Functional modules of the magnetic signal processing software.
Figure 10. Functional modules of the magnetic signal processing software.
Electronics 13 03611 g010
Figure 11. Data processing flowchart using the magnetic signal processing software.
Figure 11. Data processing flowchart using the magnetic signal processing software.
Electronics 13 03611 g011
Figure 12. Functional modules of the display and control software.
Figure 12. Functional modules of the display and control software.
Electronics 13 03611 g012
Figure 13. User interface of the display and control software.
Figure 13. User interface of the display and control software.
Electronics 13 03611 g013
Figure 14. 3D model of pressure chamber. (a) Electronic pressure chamber. (b) Assembly of the probe pressure chamber.
Figure 14. 3D model of pressure chamber. (a) Electronic pressure chamber. (b) Assembly of the probe pressure chamber.
Electronics 13 03611 g014
Figure 15. Actual manned submersible sampling basket.
Figure 15. Actual manned submersible sampling basket.
Electronics 13 03611 g015
Figure 16. Assembly position of the magnetometer equipment.
Figure 16. Assembly position of the magnetometer equipment.
Electronics 13 03611 g016
Figure 17. Noise test scenario.
Figure 17. Noise test scenario.
Electronics 13 03611 g017
Figure 18. Noise level spectrum.
Figure 18. Noise level spectrum.
Electronics 13 03611 g018
Figure 19. Anti-aliasing filtering and re-sampling process.
Figure 19. Anti-aliasing filtering and re-sampling process.
Electronics 13 03611 g019
Figure 20. Alternating magnetic field test result.
Figure 20. Alternating magnetic field test result.
Electronics 13 03611 g020
Figure 21. The noise levels of compensated magnetic field signals before and after geomagnetic gradient correction.
Figure 21. The noise levels of compensated magnetic field signals before and after geomagnetic gradient correction.
Electronics 13 03611 g021
Figure 22. Flight trajectory for calibrating magnetic noise compensation.
Figure 22. Flight trajectory for calibrating magnetic noise compensation.
Electronics 13 03611 g022
Figure 23. Compensation performance before and after calibration flight trial.
Figure 23. Compensation performance before and after calibration flight trial.
Electronics 13 03611 g023
Figure 24. Fluxgate spectrum for the magnetic compensation actions.
Figure 24. Fluxgate spectrum for the magnetic compensation actions.
Electronics 13 03611 g024
Table 1. Specific device/instrument parameters.
Table 1. Specific device/instrument parameters.
DeviceMeasurement RangeUncertainty/Accuracy Class
Magnetic induction intensity reference device20–100 μTU = 0.15 nT (k = 2)
Low-frequency weak magnetic field standard device100 nT to 1 mT
(10 Hz to 10 kHz)
U = (2 × 10−4–7 × 10−3)
B + 6 nT (k = 2) (10 Hz to 1 kHz);
U = (5 × 10−4–1.4 × 10−3)
B + 6 nT (k = 2) (1–10 kHz)
Table 2. Outliers and detection distances of different target objects.
Table 2. Outliers and detection distances of different target objects.
ObjectsOutliers (nT)Detection Distances (m)
1000-ton vessel0.5–1244
20-ton iron anchor0.8–1.25120
Car1–230
12-inch pipeline1–260
500-pound bomb0.5–516
100-pound iron block0.5–19
Table 3. Comparison between developed system and other main models.
Table 3. Comparison between developed system and other main models.
IndicatorDeveloped SystemG-882SeaSPY2Sentinel2
Sensitivity≤0.5 nT///
Sampling rate10 Hz20 Hz4 Hz4 Hz
Noise level≤1 pT/√Hz <4 pT/√Hz10 pT RMS50 pT RMS
Maximum operating depth4500 m2730 m1000 m1000 m
Disclaimer/Publisher’s Note: The statements, opinions and data contained in all publications are solely those of the individual author(s) and contributor(s) and not of MDPI and/or the editor(s). MDPI and/or the editor(s) disclaim responsibility for any injury to people or property resulting from any ideas, methods, instructions or products referred to in the content.

Share and Cite

MDPI and ACS Style

Zhang, Q.; Zhou, K.; Deng, M.; Zhang, Q.; Feng, Y.; Liu, L. Development of a High-Precision Deep-Sea Magnetic Survey System for Human-Occupied Vehicles. Electronics 2024, 13, 3611. https://doi.org/10.3390/electronics13183611

AMA Style

Zhang Q, Zhou K, Deng M, Zhang Q, Feng Y, Liu L. Development of a High-Precision Deep-Sea Magnetic Survey System for Human-Occupied Vehicles. Electronics. 2024; 13(18):3611. https://doi.org/10.3390/electronics13183611

Chicago/Turabian Style

Zhang, Qimao, Keyu Zhou, Ming Deng, Qisheng Zhang, Yongqiang Feng, and Leisong Liu. 2024. "Development of a High-Precision Deep-Sea Magnetic Survey System for Human-Occupied Vehicles" Electronics 13, no. 18: 3611. https://doi.org/10.3390/electronics13183611

APA Style

Zhang, Q., Zhou, K., Deng, M., Zhang, Q., Feng, Y., & Liu, L. (2024). Development of a High-Precision Deep-Sea Magnetic Survey System for Human-Occupied Vehicles. Electronics, 13(18), 3611. https://doi.org/10.3390/electronics13183611

Note that from the first issue of 2016, this journal uses article numbers instead of page numbers. See further details here.

Article Metrics

Back to TopTop