Stochastic and Extreme Scenario Generation of Wind Power and Supply–Demand Balance Analysis Considering Wind Power–Temperature Correlation
Abstract
1. Introduction
2. Research on Wind Power–Temperature Correlation
2.1. Pearson Correlation Coefficient
2.2. Case Analysis of Wind Power–Temperature Correlation
3. Wind Power Random Scene Generation and Extreme Scene Screening Method
3.1. Typical Day Division Based on K-Means
- (1)
- The given specific historical wind power 8760-h curve data is artificially divided into 12 parts according to the month.
- (2)
- The historical curve of each month is divided into about 30 pieces of data according to the number of days per month. Each piece of data corresponds to 24 h of renewable energy output per day in each of the 30 days.
- (3)
- By using the K-means algorithm, 30 data per month are divided into K clusters to complete the clustering division of historical data.
3.2. Random Scene Generation Based on Improved MC-MC Method
- (1)
- (2)
- (3)
3.3. Wind Power Random Scene Generation Framework
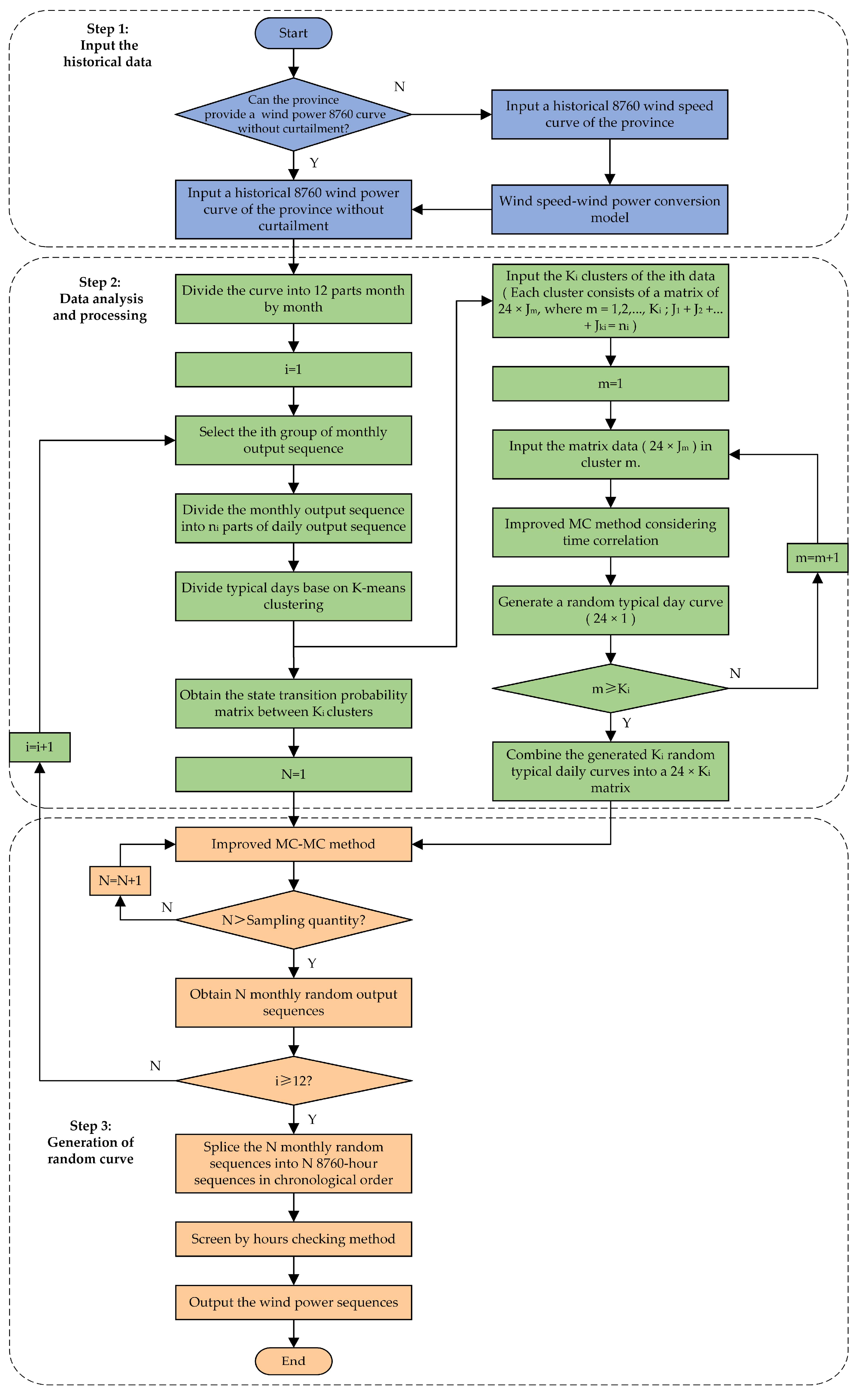
3.3.1. Overview of Wind Power Random Scene Generation Process
3.3.2. Detailed Explanation of Sequence Scene Generation Process
- (1)
- Step 1: Input the historical data
- (2)
- Step 2: Data analysis and processing
- (3)
- Step 3: Generation of random curve
3.4. Extreme Scene Screening
4. Case Study
4.1. Parameter Description
4.2. Scene Generation and Supply–Demand Balance Analysis under Normal Conditions
4.2.1. Wind Power Random Scene Generation
4.2.2. Supply–Demand Balance Analysis under Normal Conditions
4.3. Scene Screening and Supply–Demand Balance Analysis under Extreme Conditions
4.3.1. Extreme Scene Screening
4.3.2. Supply–Demand Balance Analysis under Extreme Conditions
5. Conclusions and Discussion
- (1)
- The wind power random scene generation method considering wind power–temperature correlation and extreme scenes can generate a large number of random scenes representing wind power characteristics under the condition of limited historical data and can provide sample data for low-probability extreme scene analysis.
- (2)
- The probabilistic supply and demand balance analysis and risk assessment are carried out, which provides a new method for the supply and demand analysis of the new power system and obtains more accurate analysis results.
Author Contributions
Funding
Institutional Review Board Statement
Informed Consent Statement
Data Availability Statement
Conflicts of Interest
References
- Qin, B.; Li, H.; Wang, Z.; Jiang, Y.; Lu, D.; Du, X.; Qian, Q. New Framework of Low-Carbon City Development of China: Underground Space Based Integrated Energy Systems. Undergr. Space 2024, 14, 300–318. [Google Scholar] [CrossRef]
- Lu, Z.; Lin, Y.; Qiao, Y.; Wu, L.; Xia, X. Flexibility Supply-Demand Balance in Power System with Ultra-High Proportion of Renewable Energy. Autom. Electr. Power Syst. 2022, 46, 3–16. [Google Scholar]
- Li, M.; Chen, G.; Dong, C.; Liang, Z.; Wang, W.; Fan, G. Research on Power Balance of High Proportion Renewable Energy System. Power Syst. Technol. 2019, 43, 3979–3986. [Google Scholar]
- Li, D.; Ren, Z.; Yan, W.; Zhu, J.; Zhao, X.; Yu, J. Month-Ahead Wind Power Curve Probabilistic Prediction Based on Factor Analysis and Quantile Regression Neural Network. Proc. CSEE 2017, 37, 5238–5247, 5522. [Google Scholar]
- Yang, H.; Lei, Y. Day-Ahead Uncertainty Simulation Method of Wind Power Based on Improved Markov Chain. South. Power Syst. Technol. 2021, 15, 54–60. [Google Scholar]
- Li, Y.; Yang, Y.; Li, Z.; Tang, W.; Guo, J.; Feng, T. Proactive Dispatch of Power Systems Considering Spatial-Temporal Distribution Characteristics of Ice Disaster Weather. Power Syst. Autom. 2021, 43, 62–65. [Google Scholar]
- Dai, D.; Huang, X.; Dai, Z.; Hao, Y.; Li, L.; Fu, C. Regression Model for Transmission Lines Ieing Based on Support Vector Machine. High Volt. Eng. 2013, 39, 2822–2828. [Google Scholar]
- Chen, L.; Shi, X.; Peng, B.; Sun, J. Dynamic Simulation of Power Systems Considering Transmission Lines Icing and Insulators Flashover in Extreme Weather. IEEE Access 2022, 10, 39656–39664. [Google Scholar] [CrossRef]
- Sun, Y.; Wang, X.; Wang, J.; Xie, S. Wind and Ice Loading Risk Model and Fuzzy Forecast for Overhead Transmission Lines. Proc. CSEE 2011, 31, 21–28. [Google Scholar]
- Tang, D.; Xu, M.; Mao, J.; Zhu, H. Unsteady Performances of a Parked Large-Scale Wind Turbine in the Typhoon Activity Zones. Renew. Energy 2020, 149, 617–630. [Google Scholar] [CrossRef]
- Chen, Y.; Wu, D.; Yu, Y.; Gao, W. Do Cyclone Impacts Really Matter for the Long-Term Performance of an Offshore Wind Turbine? Renew. Energy 2021, 178, 184–201. [Google Scholar] [CrossRef]
- Wu, Y.; Xue, Y.; Xie, Y.; Wang, H.; Duan, R.; Huang, W. Space-Time Impact of Typhoon and Rainstorm on Power Grid Fault Probability. Autom. Electr. Power Syst. 2016, 40, 20–29+83. [Google Scholar]
- Hou, H.; Geng, H.; Huang, Y.; Wang, H.; Li, X.; Wu, X. Heterogeneous Boundary Based Principle of Full-Line Accelerated Protection Applying Single-Terminal Information for Series Compensated Transmission Lines. Autom. Electr. Power Syst. 2019, 43, 193–201+233. [Google Scholar]
- Li, L.; Mu, Y.; Yin, Z.; Jia, H.; Wang, X.; Zhang, G. Identification Method of Weak Links of Overhead Lines in Distribution Network Based on Typhoon Scenario Simulation. Electr. Power Autom. Equip. 2020, 40, 150–157. [Google Scholar]
- Zhou, Y.; Pahwa, A.; Yang, S.-S. Modeling Weather-Related Failures of Overhead Distribution Lines. IEEE Trans. Power Syst. 2006, 21, 1683–1690. [Google Scholar] [CrossRef]
- Han, S.; Zhang, F.; Ding, L.; Ying, Y. Evaluation Method of Available Inertia of Wind Farm Based on Mixed Copula Function. Electr. Power Autom. Equip. 2021, 41, 189–195, 210. [Google Scholar]
- Zou, J.; Lai, X.; Wang, N. Time Series Model of Stochastic Wind Power Generation. Power Syst. Technol. 2014, 38, 2416–2421. [Google Scholar]
- Liu, C.; Lu, Z.; Huang, Y.; Ma, S.; Wang, W. A New Method to Simulate Wind Power Time Series of Large Time Scale. Power Syst. Prot. Control 2013, 41, 7–13. [Google Scholar]
- Li, C.; Liu, C.; Huang, Y.; Wang, W. Study on the Modeling Method of Wind Power Time Series Based on Fluctuation Characteristics. Power Syst. Technol. 2015, 39, 208–214. [Google Scholar]
- Yu, P.; Li, J.; Wen, J.; Ai, X.; Wu, T.; Xie, H.; Yue, C. A Wind Power Time Series Modeling Method Based on Its Time Domain Characteristics. Proc. CSEE 2014, 34, 3715–3723. [Google Scholar]
- Li, H.; Yu, H.; Liu, Z.; Li, F.; Wu, X.; Cao, B.; Zhang, C.; Liu, D. Long-Term Scenario Generation of Renewable Energy Generation Using Attention-Based Conditional Generative Adversarial Networks. Energy Convers. Econ. 2024, 5, 15–27. [Google Scholar] [CrossRef]
- Li, S.; Dai, J.; Dong, H.; Shen, W.; Ma, X. Optimal Operation of Wind Power-Photovoltaic-Pumped Storage Joint Power Generation System Considering Correlations. Proc. CSU-EPSA 2019, 31, 92–102. [Google Scholar]
- Ma, Y.; Li, X.; Liu, J.; Huo, Y.; Chen, L.; Zhao, S. Multi-Scenario Optimal Scheduling Considering the Spatial-Temporal Correlation of Wind Farms. Electr. Power Autom. Equip. 2020, 40, 55–65. [Google Scholar]
- Zhang, Y.; Wang, X.; Zeng, P.; Yao, L.; Fan, J. Copula Theory Based Generation and Transmission Co-Planning Considering Wind Power Correlation. Autom. Electr. Power Syst. 2017, 41, 102–108. [Google Scholar] [CrossRef]
- Zhao, S.; Jin, T.; Li, Z.; Liu, J.; Li, Y. Wind Power Scenario Generation for Multiple Wind Farms Considering Temporal and Spatial Correlations. Power Syst. Technol. 2019, 43, 3997–4004. [Google Scholar]
- Me, G.; Gong, J.; Zheng, Y. Scheduling Strategy for Multi-Energy Complementary Virtual Power Plant Considering the Correlation between Wind and Solar Output and Carbon Emission Quota. Proc. CSU-EPSA 2021, 33, 62–69. [Google Scholar]
- Lei, Y.; Wang, D.; Jia, H.; Chen, J.; Li, J.; Song, Y.; Li, J. Multi-Objective Stochastic Expansion Planning Based on Multi-Dimensional Correlation Scenario Generation Method for Regional Integrated Energy System Integrated Renewable Energy. Appl. Energy 2020, 276, 115395. [Google Scholar] [CrossRef]
- Yu, D.; Ghadimi, N. Reliability Constraint Stochastic UC by Considering the Correlation of Random Variables with Copula Theory. IET Renew. Power Gener. 2019, 13, 2587–2593. [Google Scholar] [CrossRef]
- Xie, Z.Q.; Ji, T.Y.; Li, M.S.; Wu, Q.H. Quasi-Monte Carlo Based Probabilistic Optimal Power Flow Considering the Correlation of Wind Speeds Using Copula Function. IEEE Trans. Power Syst. 2018, 33, 2239–2247. [Google Scholar] [CrossRef]
- Qiao, X.; Zou, Y.; Li, Y.; Chen, Y.; Liu, F.; Jiang, L.; Cao, Y. Impact of Uncertainty and Correlation on Operation of Micro-Integrated Energy System. Int. J. Electr. Power Energy Syst. 2019, 112, 262–271. [Google Scholar] [CrossRef]
- Wang, C.; Liu, C.; Tang, F.; Liu, D.; Zhou, Y. A Scenario-Based Analytical Method for Probabilistic Load Flow Analysis. Electr. Power Syst. Res. 2020, 181, 106193. [Google Scholar] [CrossRef]
- Philippe, W.P.J.; Zhang, S.; Eftekharnejad, S.; Ghosh, P.K.; Varshney, P.K. Mixed Copula-Based Uncertainty Modeling of Hourly Wind Farm Production for Power System Operational Planning Studies. IEEE Access 2020, 8, 138569–138583. [Google Scholar] [CrossRef]
- Qin, B.; Wang, H.; Liao, Y.; Liu, D.; Wang, Z.; Li, F. Liquid Hydrogen Superconducting Transmission Based Super Energy Pipeline for Pacific Rim in the Context of Global Energy Sustainable Development. Int. J. Hydrogen Energy 2024, 56, 1391–1396. [Google Scholar] [CrossRef]
- Skibko, Z.; Hołdyński, G.; Borusiewicz, A. Impact of Wind Power Plant Operation on Voltage Quality Parameters—Example from Poland. Energies 2022, 15, 5573. [Google Scholar] [CrossRef]
- Qin, B.; Wang, W.; Li, W.; Li, F.; Ding, T. Multiobjective Energy Management of Multiple Pulsed Loads in Shipboard Integrated Power Systems. IEEE Syst. J. 2023, 17, 371–382. [Google Scholar] [CrossRef]
- Qin, B.; Liu, W.; Li, H.; Ding, T.; Ma, K.; Liu, T. Impact of System Inherent Characteristics on Initial-Stage Short-Circuit Current of MMC-Based MTDC Transmission Systems. IEEE Trans. Power Syst. 2022, 37, 3913–3922. [Google Scholar] [CrossRef]
- Yang, T. Peak-Load Regulation Adequacy Evaluation of Power System with High Wind Power Penetration Based on States Clustering. Shanxi Electr. Power 2017, 45, 22–26, 77. [Google Scholar]
- Wang, X.; Guo, R.; Cao, Y.; Yu, X.; Yang, G. A Self-Adapting Stratified and Importance Sampling Method for Power System Reliability Evaluation. Autom. Electr. Power Syst. 2011, 35, 33–38. [Google Scholar]
- Ma, G.; Zhang, Y.; Chen, Z.; He, Y.; Guo, C.; Zhang, J. Risk Assessment Method for Hybrid AC/DC System with Large-Scale Wind Power Integration. Power Syst. Technol. 2019, 43, 3241–3252. [Google Scholar]
- Jiang, C.; Liu, W.; Zhang, J. Risk Assessment for Power System with Wind Farm and Battery Energy Storage. Power Syst. Technol. 2014, 38, 2087–2094. [Google Scholar]
- Li, J.; Zuo, J.; Wang, S. Analysis and Assessment of Operation Risk for Power System with Large-Scale Wind Power Integration. Power Syst. Technol. 2016, 40, 3503–3513. [Google Scholar]
- Wang, Q.; Watson, J.-P.; Guan, Y. Two-Stage Robust Optimization for N-k Contingency-Constrained Unit Commitment. IEEE Trans. Power Syst. 2013, 28, 2366–2375. [Google Scholar] [CrossRef]
- Liu, D.; Liu, L.; Cheng, H. A Contingency-Aware Method for N-2 Security-Constrained Transmission Expansion Planning. J. Mod. Power Syst. Clean Energy 2019, 7, 1008–1019. [Google Scholar] [CrossRef]
- Arroyo, J.M. Bilevel Programming Applied to Power System Vulnerability Analysis under Multiple Contingencies. IET Gener. Transm. Distrib. 2010, 4, 178–190. [Google Scholar] [CrossRef]
- Donde, V.; Lopez, V.; Lesieutre, B.; Pinar, A.; Yang, C.; Meza, J. Severe Multiple Contingency Screening in Electric Power Systems. IEEE Trans. Power Syst. 2008, 23, 406–417. [Google Scholar] [CrossRef]
- Ding, T.; Li, C.; Yan, C.; Li, F.; Bie, Z. A Bilevel Optimization Model for Risk Assessment and Contingency Ranking in Transmission System Reliability Evaluation. IEEE Trans. Power Syst. 2017, 32, 3803–3813. [Google Scholar] [CrossRef]
- Wu, X.; Bai, L.; Cui, F.; Yu, B.; Zhang, C. Wind Profile Features of Surface Layer over Ocean and Coast. Trans. Atmos. Sci. 2014, 37, 138–145. [Google Scholar]
- Jiang, H.; Du, E.; Zhu, G.; Huang, J.; Qian, M.; Zhang, N. Review and Prospect of Seasonal Energy Storage for Power System with High Proportion of Renewable Energy. Autom. Electr. Power Syst. 2020, 44, 194–207. [Google Scholar]
- Sun, H.; Ye, C.; Wan, C.; Yao, H.; Zhang, K. Data-Driven Day-Ahead Probabilistic Forecasting of Wind Power Based on Features Sensitivity Analysis and Meteorological Scenario Classification. In Proceedings of the 2023 IEEE Power & Energy Society General Meeting (PESGM), Orlando, FL, USA, 16–20 July 2023; IEEE: New York, NY, USA, 2023; pp. 1–5. [Google Scholar]
- Huang, Y.; Qu, K.; Li, C.; Si, G. Research on Modeling Method of Medium-and Long-Term Wind Power Time Series Based on K-Means MCMC Algorithm. Power Syst. Technol. 2019, 43, 2469–2476. [Google Scholar]
- Papaefthymiou, G.; Klockl, B. MCMC for Wind Power Simulation. IEEE Trans. Energy Convers. 2008, 23, 234–240. [Google Scholar] [CrossRef]
- Qin, B.; Wang, H.; Li, W.; Li, F.; Wang, W.; Ding, T. Aperiodic Coordination Scheduling of Multiple PPLs in Shipboard Integrated Power Systems. IEEE Trans. Intell. Transp. Syst. 2024, 1–11. [Google Scholar] [CrossRef]
- Ohlendorf, N.; Schill, W.-P. Frequency and Duration of Low-Wind-Power Events in Germany. Environ. Res. Lett. 2020, 15, 084045. [Google Scholar] [CrossRef]
- Li, J.; Zhou, J.; Chen, B. Review of Wind Power Scenario Generation Methods for Optimal Operation of Renewable Energy Systems. Appl. Energy 2020, 280, 115992. [Google Scholar] [CrossRef]













Disclaimer/Publisher’s Note: The statements, opinions and data contained in all publications are solely those of the individual author(s) and contributor(s) and not of MDPI and/or the editor(s). MDPI and/or the editor(s) disclaim responsibility for any injury to people or property resulting from any ideas, methods, instructions or products referred to in the content. |
© 2024 by the authors. Licensee MDPI, Basel, Switzerland. This article is an open access article distributed under the terms and conditions of the Creative Commons Attribution (CC BY) license (https://creativecommons.org/licenses/by/4.0/).
Share and Cite
Li, F.; Liu, D.; Sun, K.; Hong, S.; Peng, F.; Zhang, C.; Tao, T.; Qin, B. Stochastic and Extreme Scenario Generation of Wind Power and Supply–Demand Balance Analysis Considering Wind Power–Temperature Correlation. Electronics 2024, 13, 2100. https://doi.org/10.3390/electronics13112100
Li F, Liu D, Sun K, Hong S, Peng F, Zhang C, Tao T, Qin B. Stochastic and Extreme Scenario Generation of Wind Power and Supply–Demand Balance Analysis Considering Wind Power–Temperature Correlation. Electronics. 2024; 13(11):2100. https://doi.org/10.3390/electronics13112100
Chicago/Turabian StyleLi, Fan, Dong Liu, Ke Sun, Shidong Hong, Fangzheng Peng, Cheng Zhang, Taikun Tao, and Boyu Qin. 2024. "Stochastic and Extreme Scenario Generation of Wind Power and Supply–Demand Balance Analysis Considering Wind Power–Temperature Correlation" Electronics 13, no. 11: 2100. https://doi.org/10.3390/electronics13112100
APA StyleLi, F., Liu, D., Sun, K., Hong, S., Peng, F., Zhang, C., Tao, T., & Qin, B. (2024). Stochastic and Extreme Scenario Generation of Wind Power and Supply–Demand Balance Analysis Considering Wind Power–Temperature Correlation. Electronics, 13(11), 2100. https://doi.org/10.3390/electronics13112100

