Performance Analysis of Vilnius Chaos Oscillator-Based Digital Data Transmission Systems for IoT
Abstract
1. Introduction
2. FM-CSK and QCPSK Communication Systems
2.1. Conceptual Models
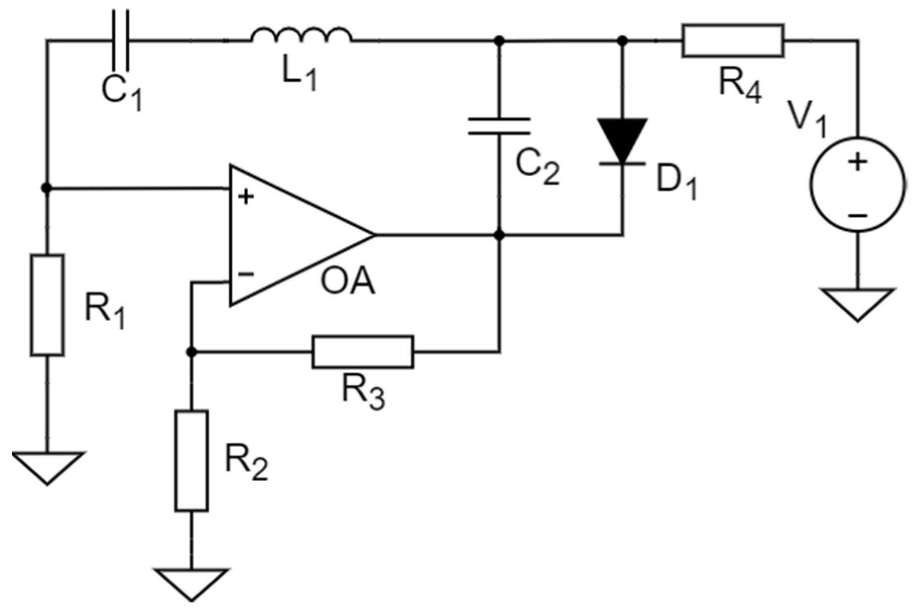
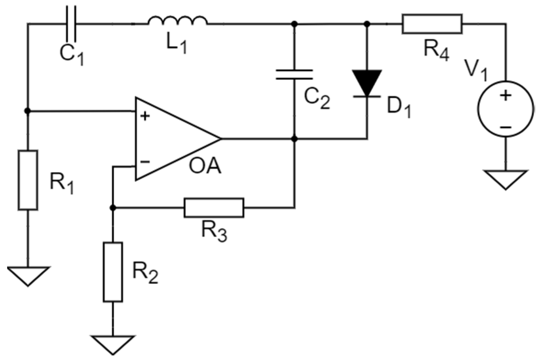
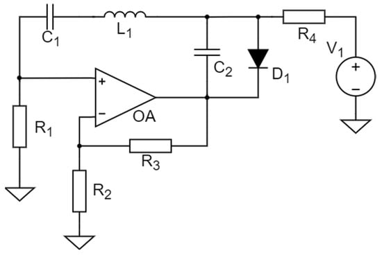
2.2. Vilnius Chaos Oscillator
2.3. Hardware Implementation
3. Performance in Selective Fading Conditions
3.1. Test Setup
3.2. AWGN Performance Analysis
3.3. Performance Analysis in the Selective Fading Conditions
4. Performance with Phase Noise
4.1. Test Setup
- The multipath fading simulator is replaced by a short connection.
- The LO exploited for the demodulation is modified to introduce adjustable level narrowband noise to the oscillator controlling signal, which yields the following expression for its output signal:
4.2. Result Analysis
5. Conclusions
Author Contributions
Funding
Data Availability Statement
Conflicts of Interest
References
- Ericsson Mobility Report, November 2022. Available online: https://www.ericsson.com/en/reports-and-papers/mobility-report/reports/november-2022 (accessed on 23 November 2022).
- Dai, H.-N.; Zheng, Z.; Zhang, Y. Blockchain for Internet of Things: A Survey. IEEE Internet Things J. 2019, 6, 8076–8094. [Google Scholar] [CrossRef]
- Hassija, V.; Chamola, V.; Saxena, V.; Jain, D.; Goyal, P.; Sikdar, B. A Survey on IoT Security: Application Areas, Security Threats, and Solution Architectures. IEEE Access 2019, 7, 82721–82743. [Google Scholar] [CrossRef]
- Frustaci, M.; Pace, P.; Aloi, G.; Fortino, G. Evaluating Critical Security Issues of the IoT World: Present and Future Challenges. IEEE Internet Things J. 2018, 5, 2483–2495. [Google Scholar] [CrossRef]
- Yang, Y.; Wu, L.; Yin, G.; Li, L.; Zhao, H. A Survey on Security and Privacy Issues in Internet-of-Things. IEEE Internet Things J. 2017, 4, 1250–1258. [Google Scholar] [CrossRef]
- Albashier, M.A.M.; Abdaziz, A.; Ghani, H.A. Performance analysis of physical layer security over different error correcting codes in wireless sensor networks. In Proceedings of the 2017 20th International Symposium on Wireless Personal Multimedia Communications (WPMC), Bali, Indonesia, 17–20 December 2017; pp. 191–195. [Google Scholar]
- Hamamreh, J.M.; Furqan, H.M.; Arslan, H. Classifications and Applications of Physical Layer Security Techniques for Confidentiality: A Comprehensive Survey. IEEE Commun. Surv. Tutor. 2019, 21, 1773–1828. [Google Scholar] [CrossRef]
- Bendoukha, S.; Abdelmalek, S.; Ouannas, A. Secure communication systems based on the synchronization of chaotic systems. Stud. Syst. Decis. Control 2019, 200, 281–311. [Google Scholar] [CrossRef]
- Stavroulakis, P. Chaos Applications in Telecommunications; CRC Press: Boca Raton, FL, USA, 2006; ISBN 978-0-203-02531-4. [Google Scholar]
- Wen, H.; Zhang, C.; Chen, P.; Chen, R.; Xu, J.; Liao, Y.; Liang, Z.; Shen, D.; Zhou, L.; Ke, J. A Quantum Chaotic Image Cryptosystem and Its Application in IoT Secure Communication. IEEE Access 2021, 9, 20481–20492. [Google Scholar] [CrossRef]
- Sun, K. Chaotic Secure Communication: Principles and Technologies; De Gruyter: Berlin, Germany, 2016; ISBN 978-3-11-043406-4. [Google Scholar]
- Rahman, Z.-A.S.A.; Jasim, B.H.; Al-Yasir, Y.I.A.; Abd-Alhameed, R.A. Efficient Colour Image Encryption Algorithm Using a New Fractional-Order Memcapacitive Hyperchaotic System. Electronics 2022, 11, 1505. [Google Scholar] [CrossRef]
- Teodorescu, H.-N. Chaotic Sensors and Tags: Design and Performances. In Proceedings of the 2021 International Conference on Applied Electronics (AE), Pilsen, Czech Republic, 7–8 September 2021; pp. 1–4. [Google Scholar]
- Abd, M.H.; Al-Suhail, G.A.; Tahir, F.R.; Ali Ali, A.M.; Abbood, H.A.; Dashtipour, K.; Jamal, S.S.; Ahmad, J. Synchronization of Monostatic Radar Using a Time-Delayed Chaos-Based FM Waveform. Remote Sens. 2022, 14, 1984. [Google Scholar] [CrossRef]
- Zhang, F.; Gao, R.; Huang, Z.; Jiang, C.; Chen, Y.; Zhang, H. Complex Modified Projective Difference Function Synchronization of Coupled Complex Chaotic Systems for Secure Communication in WSNs. Mathematics 2022, 10, 1202. [Google Scholar] [CrossRef]
- Mahmoud, E.E.; Higazy, M.; Al-Harthi, T.M. A new nine-dimensional chaotic lorenz system with quaternion variables: Complicated dynamics, electronic circuit design, anti-anticipating synchronization, and chaotic masking communication application. Mathematics 2019, 7, 877. [Google Scholar] [CrossRef]
- Karimov, T.; Rybin, V.; Kolev, G.; Rodionova, E.; Butusov, D. Chaotic communication system with symmetry-based modulation. Appl. Sci. Switz. 2021, 11, 3698. [Google Scholar] [CrossRef]
- Chua, L.O.; Wu, C.W.; Huang, A.; Zhong, G.Q. A Universal Circuit for Studying and Generating Chaos—Part II: Strange Attractors. IEEE Trans. Circuits Syst. Fundam. Theory Appl. 1993, 40, 745–761. [Google Scholar] [CrossRef]
- Sambas, A.; Mada Sanjaya, W.S.; Mamat, M. Halimatussadiyah Design and analysis bidirectional chaotic synchronization of Rossler circuit and its application for secure communication. Appl. Math. Sci. 2013, 7, 11–21. [Google Scholar] [CrossRef]
- Lorenz, E.N. Deterministic Nonperiodic Flow. J. Atmospheric Sci. 1963, 20, 130–141. [Google Scholar] [CrossRef]
- Tamaševičius, A.; Mykolaitis, G.; Pyragas, V.; Pyragas, K. A simple chaotic oscillator for educational purposes. Eur. J. Phys. 2004, 26, 61. [Google Scholar] [CrossRef]
- Ipatovs, A.; Tjukovs, S.; Pikulins, D.; Grizans, J.; Surmacs, D.; Victor, I.C. Chaos Generation in Hybrid Microcontroller-Based DC-DC Switching Converters. In Proceedings of the 2022 Workshop on Microwave Theory and Techniques in Wireless Communications (MTTW), Riga, Latvia, 5–7 October 2022; pp. 68–71. [Google Scholar]
- Pikulin, D. Subharmonic oscillations and chaos in DC-DC switching converters. Elektron. Ir Elektrotechnika 2013, 19, 33–36. [Google Scholar] [CrossRef]
- Pikulin, D. Complete bifurcation analysis of DC-DC converters under current mode control. J. Phys. Conf. Ser. 2014, 482, 1–9. [Google Scholar] [CrossRef]
- May, R.M. Simple mathematical models with very complicated dynamics. Nature 1976, 261, 459–467. [Google Scholar] [CrossRef]
- Russell, D.A.; Hanson, J.D.; Ott, E. Dimension of Strange Attractors. Phys. Rev. Lett. 1980, 45, 1175–1178. [Google Scholar] [CrossRef]
- Hilborn, R.C. Chaos and Nonlinear Dynamics: An Introduction for Scientists and Engineers; Oxford University Press: Oxford, UK, 2000; ISBN 978-0-19-850723-9. [Google Scholar]
- Butusov, D.; Karimov, A.; Tutueva, A. Hardware-Targeted Semi-Implicit Extrapolation ODE Solvers. In Proceedings of the 2016 International Siberian Conference on Control and Communications (SIBCON), Moscow, Russia, 12–14 May 2016; p. 6. [Google Scholar]
- Kaddoum, G. Wireless Chaos-Based Communication Systems: A Comprehensive Survey. IEEE Access 2016, 4, 2621–2648. [Google Scholar] [CrossRef]
- Lee, K.; Kyeong, S.; Kim, J.; Kim, Y.; Park, H. The chaotic on-off keying with guard interval for ultra-wideband communication. In Proceedings of the IEEE VTS Asia Pacific Wireless Communications Symposium, Taipei, Taiwan, 17 February 2006. [Google Scholar]
- Kolumban, G.; Kennedy, M.P.; Kis, G.; Jako, Z. FM-DCSK: A novel method for chaotic communications. In Proceedings of the 1998 IEEE International Symposium on Circuits and Systems (ISCAS), Monterey, CA, USA, 31 May–3 June 1998; Volume 4, pp. 477–480. [Google Scholar]
- Liu, J.; Wu, Y.X.; Xiao, J.H.; Zhang, Y.H. Chaos-shift-keying secure digital communications using feedback to synchronize Chua’s circuit: Simulation and realization. In Proceedings of the International Conference on Communication Technology. ICCT’96, Beijing, China, 5–7 May 1996; Volume 32, pp. 714–715. [Google Scholar] [CrossRef]
- Zhu, S.; Xu, Y.; Yin, K. Design of a Quadrature Differential Chaotic Phase Shift Keying Communication System. In Proceedings of the 2009 International Conference on Networks Security, Wireless Communications and Trusted Computing, Wuhan, China, 25–26 April 2009; Volume 1, pp. 518–521. [Google Scholar]
- Giurcăneanu, C.D.; Abeywickrama, R.V.; Berber, S. Performance analysis for a chaos-based code-division multiple access system in wide-band channel. J. Eng. 2015, 2015, 276–284. [Google Scholar] [CrossRef]
- Rulkov, N.F.; Sushchik, M.M.; Tsimring, L.S.; Volkovskii, A.R. Digital communication using chaotic-pulse-position modulation. IEEE Trans. Circuits Syst. Fundam. Theory Appl. 2001, 48, 1436–1444. [Google Scholar] [CrossRef]
- Abdullah, H.N. Performance enhancement of FM-QCSK chaotic communication system. In Proceedings of the 2011 3rd International Congress on Ultra Modern Telecommunications and Control Systems and Workshops (ICUMT), Budapest, Hungary, 5–7 October 2011; pp. 1–4. [Google Scholar]
- Kaddoum, G.; Roviras, D.; Charg’ey, P.; Fournier-Prunarety, D. Performance of multi-user chaos-based DS-CDMA system over multipath channel. In Proceedings of the 2009 IEEE International Symposium on Circuits and Systems, Taipei, Taiwan, 24–27 May 2009; pp. 2637–2640. [Google Scholar]
- Kennedy, M.P.; Kolumban, G.; Kis, G.; Jako, Z. Performance evaluation of FM-DCSK modulation in multipath environments. IEEE Trans. Circuits Syst. Fundam. Theory Appl. 2000, 47, 1702–1711. [Google Scholar] [CrossRef]
- Kuz’min, L.V. Noise immunity of the wireless communications scheme based on ultrawideband chaotic radio pulses in multipath channels. J. Commun. Technol. Electron. 2011, 56, 367–383. [Google Scholar] [CrossRef]
- Babajans, R.; Anstrangs, D.D.; Cirjulina, D.; Aboltins, A.; Litvinenko, A. Noise Immunity of Substitution Method—Based Chaos Synchronization in Vilnius Oscillator. In Proceedings of the 2020 IEEE Microwave Theory and Techniques in Wireless Communications (MTTW), Riga, Latvia, 1–2 October 2020; Volume 1, pp. 237–242. [Google Scholar]
- Litvinenko, A.; Aboltins, A. Use of cross-correlation minimization for performance enhancement of chaotic spreading sequence based asynchronous DS-CDMA system. In Proceedings of the 2016 IEEE 4th Workshop on Advances in Information, Electronic and Electrical Engineering (AIEEE), Vilnius, Lithuania, 10–12 November 2016; pp. 1–6. [Google Scholar]
- Litviņenko, A.; Beķeris, E. Probability Distribution of Multiple-access Interference in Chaotic Spreading Codes Based on DS-CDMA Communication System. Electron. Electr. Eng. 2012, 123, 87–90. [Google Scholar] [CrossRef]
- Anstrangs, D.D.; Cirjulina, D.; Babajans, R.; Litvinenko, A.; Pikulins, D. Noise Immunity of Chaotic Synchronization in Master-Slave System. In Proceedings of the 2019 IEEE 7th IEEE Workshop on Advances in Information, Electronic and Electrical Engineering (AIEEE), Liepaja, Latvia, 15–16 November 2019. [Google Scholar] [CrossRef]
- Kekha Javan, A.A.; Shoeibi, A.; Zare, A.; Hosseini Izadi, N.; Jafari, M.; Alizadehsani, R.; Moridian, P.; Mosavi, A.; Acharya, U.R.; Nahavandi, S. Design of adaptive-robust controller for multi-state synchronization of chaotic systems with unknown and time-varying delays and its application in secure communication. Sens. Switz. 2021, 21, 254. [Google Scholar] [CrossRef]
- Dawa, M.; Herceg, M.; Kaddoum, G. Design and Analysis of Multi-User Faster-Than-Nyquist-DCSK Communication Systems over Multi-Path Fading Channels. Sensors 2022, 22, 7837. [Google Scholar] [CrossRef]
- Meshram, C.; Imoize, A.L.; Elhassouny, A.; Aljaedi, A.; Alharbi, A.R.; Jamal, S.S. IBOOST: A Lightweight Provably Secure Identity-Based Online/Offline Signature Technique Based on FCM for Massive Devices in 5G Wireless Sensor Networks. IEEE Access 2021, 9, 131336–131347. [Google Scholar] [CrossRef]
- Litvinenko, A.; Aboltins, A.; Pikulins, D.; Eidaks, J. Frequency Modulated Chaos Shift Keying System for Wireless Sensor Network. In Proceedings of the 2020 Signal Processing Workshop (SPW), Warsaw, Poland, 5–7 October 2020; pp. 34–39. [Google Scholar] [CrossRef]
- Litvinenko, A.; Aboltins, A.; Pikulins, D.; Capligins, F. Chaotic oscillator for LPWAN communication system. In Chaos and Complex Systems; Springer: Cham, Switzerland, 2020; pp. 101–115. [Google Scholar] [CrossRef]
- Zirem, A.; Senouci, M.R. Efficient lightweight chaotic secure communication system for WSNs and IoT. In Proceedings of the 2018 International Conference on Smart Communications in Network Technologies (SaCoNeT), El Oued, Algeria, 27–31 October 2018; pp. 43–48. [Google Scholar]
- Li, B.; Leung, H. A Robust Receiver Based on Chaos Modulation for the Industrial Internet of Things. IEEE Access 2021, 9, 169309–169320. [Google Scholar] [CrossRef]
- Kaddoum, G.; Roviras, D.; Chargé, P.; Fournier-Prunaret, D. Robust synchronization for asynchronous multi-user chaos-based DS-CDMA. Signal Process. 2009, 89, 807–818. [Google Scholar] [CrossRef]
- Hasan, M.Z.; Idris, I.; Uddin, A.F.M.N.; Shahjahan, M. Performance analysis of a coherent chaos-shift keying technique. In Proceedings of the 2012 15th International Conference on Computer and Information Technology (ICCIT), Chittagong, Bangladesh, 22–24 December 2012; pp. 249–254. [Google Scholar] [CrossRef]
- Cirjulina, D.; Pikulins, D.; Babajans, R.; Zeltins, M.; Kolosovs, D.; Litvinenko, A. Experimental Study on FM-CSK Communication System for WSN. Electronics 2022, 11, 1517. [Google Scholar] [CrossRef]
- Babajans, R.; Cirjulina, D.; Grizans, J.; Aboltins, A.; Pikulins, D.; Zeltins, M.; Litvinenko, A. Impact of the Chaotic Synchronization’s Stability on the Performance of QCPSK Communication System. Electronics 2021, 10, 640. [Google Scholar] [CrossRef]
- Pecora, L.M.; Carroll, T.L. Master stability functions for synchronized coupled systems. Phys. Rev. Lett. 1998, 80, 2109–2112. [Google Scholar] [CrossRef]
- Babajans, R.; Cirjulina, D.; Kolosovs, D.; Litvinenko, A. Quadrature Chaos Phase Shift Keying Communication System Based on Vilnius Chaos Oscillator. In Proceedings of the 2022 Workshop on Microwave Theory and Techniques in Wireless Communications (MTTW), Riga, Latvia, 5–7 October 2022; pp. 5–8. [Google Scholar] [CrossRef]
- Cirjulina, D.; Babajans, R.; Kolosovs, D.; Litvinenko, A. Experimental Study on Frequency Modulated Chaos Shift Keying Communication System. In Proceedings of the 2022 Workshop on Microwave Theory and Techniques in Wireless Communications (MTTW), Riga, Latvia, 5–7 October 2022; pp. 1–4. [Google Scholar] [CrossRef]
- Rohde & Schwarz SMC100A Signal Generator Specifications. Available online: https://scdn.rohde-schwarz.com/ur/pws/dl_downloads/dl_common_library/dl_brochures_and_datasheets/pdf_1/SMC100A_dat-sw_en.pdf (accessed on 14 October 2022).
- Rao, P.R. Analog Communication; Tata McGraw-Hill Education: New York, NY, USA, 2011; ISBN 978-1-259-08414-0. [Google Scholar]



















Disclaimer/Publisher’s Note: The statements, opinions and data contained in all publications are solely those of the individual author(s) and contributor(s) and not of MDPI and/or the editor(s). MDPI and/or the editor(s) disclaim responsibility for any injury to people or property resulting from any ideas, methods, instructions or products referred to in the content. |
© 2023 by the authors. Licensee MDPI, Basel, Switzerland. This article is an open access article distributed under the terms and conditions of the Creative Commons Attribution (CC BY) license (https://creativecommons.org/licenses/by/4.0/).
Share and Cite
Babajans, R.; Cirjulina, D.; Capligins, F.; Kolosovs, D.; Grizans, J.; Litvinenko, A. Performance Analysis of Vilnius Chaos Oscillator-Based Digital Data Transmission Systems for IoT. Electronics 2023, 12, 709. https://doi.org/10.3390/electronics12030709
Babajans R, Cirjulina D, Capligins F, Kolosovs D, Grizans J, Litvinenko A. Performance Analysis of Vilnius Chaos Oscillator-Based Digital Data Transmission Systems for IoT. Electronics. 2023; 12(3):709. https://doi.org/10.3390/electronics12030709
Chicago/Turabian StyleBabajans, Ruslans, Darja Cirjulina, Filips Capligins, Deniss Kolosovs, Juris Grizans, and Anna Litvinenko. 2023. "Performance Analysis of Vilnius Chaos Oscillator-Based Digital Data Transmission Systems for IoT" Electronics 12, no. 3: 709. https://doi.org/10.3390/electronics12030709
APA StyleBabajans, R., Cirjulina, D., Capligins, F., Kolosovs, D., Grizans, J., & Litvinenko, A. (2023). Performance Analysis of Vilnius Chaos Oscillator-Based Digital Data Transmission Systems for IoT. Electronics, 12(3), 709. https://doi.org/10.3390/electronics12030709

