Next Article in Journal
Design Methodology and Metrics for Robust and Highly Qualified Security Modules in Trusted Environments
Previous Article in Journal
Multiple Access for Heterogeneous Wireless Networks with Imperfect Channels Based on Deep Reinforcement Learning
 
 
Font Type:
Arial Georgia Verdana
Font Size:
Aa Aa Aa
Line Spacing:
Column Width:
Background:
Article

A Microgrid Test System for Protection Coordination Studies

by
Javier E. Santos-Ramos
1,
Sergio D. Saldarriaga-Zuluaga
2,
Jesús M. López-Lezama
1,*,
Nicolás Muñoz-Galeano
1 and
José R. Ortiz-Castrillón
1,2,3
1
Research Group on Efficient Energy Management (GIMEL), Department of Electrical Engineering, Universidad de Antioquia (UdeA), Medellín 050010, Colombia
2
Departamento de Eléctrica, Facultad de Ingenieria, Institución Universitaria Pascual Bravo, Calle 73 No. 73A-226, Medellin 050036, Colombia
3
Department of Electronics and Telecommunications Engineering, Universidad de Antioquia (UdeA), Medellín 050010, Colombia
*
Author to whom correspondence should be addressed.
Electronics 2023, 12(23), 4844; https://doi.org/10.3390/electronics12234844
Submission received: 20 October 2023 / Revised: 11 November 2023 / Accepted: 28 November 2023 / Published: 30 November 2023

Abstract

:
This paper proposes a comprehensive 26-bus microgrid (MG) test system designed to validate or propose new protection coordination schemes. The proposed MG test system comprises various components facilitating the simulation of diverse configurations and operating modes. It also presents a predefined overcurrent protection scheme which is validated with and without Distributed Generation (DG), offering detailed specifications and settings for the test network. The MG test system outlined in this paper incorporates multiple DG sources in different buses, multiple voltage levels, and two operating modes (with and without DG). Additionally, the overcurrent protection scheme considers multiple functions and devices simultaneously. The detailed features of the proposed protection coordination scheme enable the simulation of various fault types and contingencies. The paper also presents specific details of the MG test system under different single-phase and three-phase faults, reporting bus voltages in nodes, transformer and line loadability, short-circuit currents, and operating times. The MG test system is meant to serve as a valuable tool for researchers to conduct comparative studies and develop new strategies regarding the operation and planning of MGs.

1. Introduction

Protection coordination is crucial for the design and operation of electric power systems, ensuring reliable and safe functioning. While conventional systems facilitate protection coordination via unidirectional power flows, the recent integration of Distributed Energy Resources (DERs) in electric power systems brings along new challenges, including unbalanced conditions, low inertia, variations in short-circuit levels, and the management of bidirectional power flows. Consequently, conventional protection schemes, employed in DER integration, must prove their effectiveness. Overcurrent relays (OCRs) serve as the commercial solution for fault detection in power systems; however, under DER integration, systematic methodologies for protection coordination in various microgrid (MG) topologies and operation modes remain a focal point of current research [1,2,3].
Proper planning and implementation of a coordinated protection system is essential for efficiently managing and ensuring the reliable operation of DERs in MGs [4,5,6]. Effective coordination among various protection devices not only enhances reliability but also strengthens the system’s security [7,8]. To advance the formulation of protection coordination methodologies in MGs, it is crucial to address in detail the challenges they face, such as the high penetration of DG [9,10,11,12], bidirectional power flows [13,14], and variation in the fault current concerning the mode of operation [15,16]. Addressing these challenges is essential for developing effective protection coordination schemes and ensuring the reliability and security of renewable energy systems. However, due to the multitude of MG topologies, addressing these challenges is not an easy task. Also, the possibility of comparing results between researchers requires the availability of standard MG test systems.
Test networks are very common in electrical engineering, especially in the area of power systems where IEEE test systems stand out. However, after a thorough review, it was found that there are no test networks for MGs that provide full data availability and a variety of devices, such as conventional and non-conventional generators, storage, etc. Different types of MGs have been used in the technical literature to validate overcurrent protection coordination schemes. These MG test systems feature different characteristics and protection coordination schemes. A summary of the main characteristics of these MGs is presented in Table 1. Note that the proposed MG test system stands out by the fact that it provides a variety of DERs, multiple OCR functions, and total data availability.
One of the main contributions of this work is to propose an MG test system containing a detailed overcurrent protection scheme that facilitates the study and validation of different protection coordination schemes. Among the main characteristics of the proposed MG test system are different DG sources, different voltage levels, different operation modes, and a detailed model of each of the components. It is also sought that the overcurrent protection scheme is as complete as possible. For this reason, it considers the following functions and devices simultaneously:
  • Phase and neutral inverse-time overcurrent functions.
  • Phase and neutral inverse-time directional overcurrent functions.
  • Phase and neutral instantaneous overcurrent functions.
  • Phase and neutral definite-time overcurrent functions.
  • Phase and neutral instantaneous directional overcurrent functions.
  • Phase and neutral definite-time directional overcurrent functions.
  • Fuses.
The detailed characteristics of the protection coordination scheme proposed for the test microgrid allow us to perform different types of faults considering the multiple functions of the relays. It also integrates different types of DERs. This represents an advantage when compared to the MGs presented in Table 1. In this case, several limitations were identified in the consulted works, which include the unavailability of data, the use of only one type of function in the OCRs, and the limitation in the DERs modeled in the MG.
Benchmark test systems such as the one proposed in this paper play a crucial role in electrical engineering for several reasons. These systems provide a standardized and controlled environment for evaluating the performance of electrical devices and systems, offering several advantages such as standardization, transparency, and comparability of results.
This paper aims to introduce an MG test system for assessing various protection coordination schemes and supporting researchers in this field. Apart from presenting the MG test system, an initial protection coordination scheme is also suggested and validated using diverse protective equipment. This scheme can serve as a reference for other researchers to propose modifications, facilitating comparisons and evaluations of their own protection schemes against the suggested one. In this sense, the main contributions of this paper are as follows:
  • A complete MG test system is proposed validating existing protection schemes and proposing new ones.
  • The proposed MG test system features multiple elements for simulating various configurations and operational modes.
  • Pre-set overcurrent protection schemes for both DG and non-DG operation, where detailed parameters and setting explanations are presented.
The proposed MG test system includes diverse DG sources, multiple voltage levels, different operating modes, and detailed models of each component. Additionally, the overcurrent protection scheme aims to be as comprehensive as possible, considering several functions and devices simultaneously. The detailed characteristics of the proposed protection coordination scheme for the MG test system facilitate the simulation of various fault types and the analysis of multiple considerations. This represents a notable advancement compared to other schemes documented in the technical literature. The tests of the MG are carried out via simulation in Digsilent Power Factory, a power system analysis software application widely known and used in the electrical industry [34].
This paper is organized as follows: Section 2 outlines the MG test system data, including a detailed description of the test MG with its corresponding parameters and the protection coordination scheme of the test systems. Section 3 presents the results, incorporating details concerning the coordination protection scheme with and without DG. Finally, Section 4 concludes and summarizes the most relevant findings.

2. Microgrid Test System Data

The proposed MG test system is not a physical network, but rather a simulated network that can be used for research purposes to perform tests and validate different protection coordination methodologies. The simulation of the MG was carried out using Digsilent Power Factory [34]. Nonetheless, other specialized computer software may be used for this purpose. The use of computer software allows for the creation of an approximate model of the MG, enabling experiments that simulate its real-world behavior to a reasonable extent. Based on the simulation model and the experiments conducted, design, planning, and operational decisions can be extrapolated and adapted to real MGs. Furthermore, researchers may use the proposed MG test system to test, validate, and compare hypotheses or approaches regarding protection coordination methodologies.

2.1. Parameters

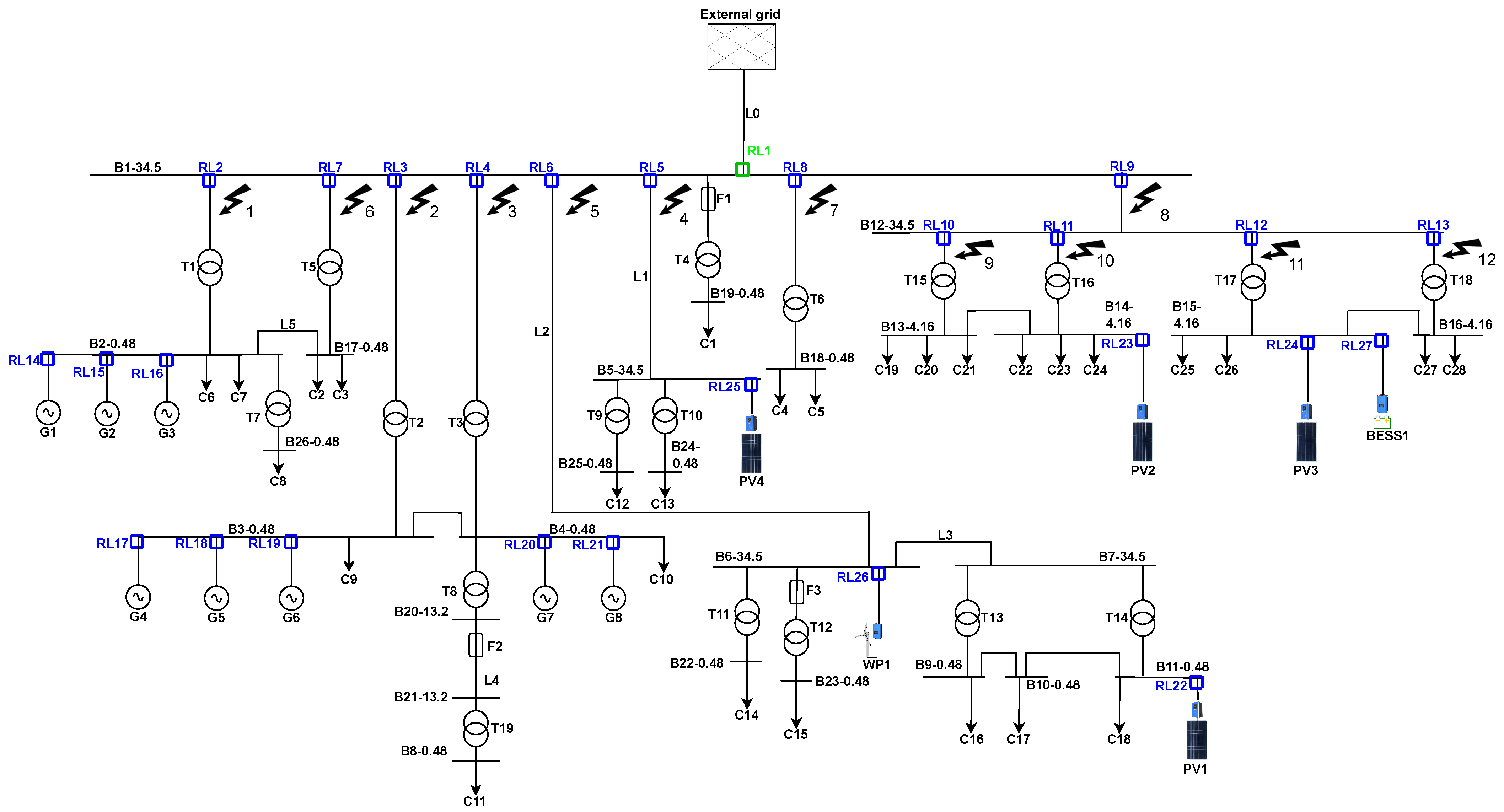
Figure 1 illustrates the one-line diagram of the proposed MG test system. In this case, two operative scenarios are considered. In scenario 1, the DG units are turned off and the demand is fed only via the external grid. In scenario 2, the DG units are turned on to feed the demand along with the external grid. For both operative scenarios, single-phase and three-phase faults are considered at each bus to show their maximum short-circuit currents. These are calculated using the full or superposition method, in which the short-circuit fault currents are determined by superimposing a normal load flow condition prior to short-circuit initiation where all voltage supplies are set to zero and the negative operating voltage is switched on at the fault location [34]. The proposed MG test system includes DG units, distribution, storage, and protection assets. The characteristics of these elements are described in this section to provide enough information for a recreation of this same microgrid by other researchers.
The test network consists of 26 nodes, the nominal voltages of which are specified in Table 2. There are several voltage levels that range from 0.214 to 34.5 kV. Each branch of the system, as well as the external network, is connected to bus 1; the DG sources and demands are connected to the remaining buses.
The proposed external network emulates an interconnected system to which the test network can be connected. The values of the parameters of the external network are detailed in Table 3.
Transformers are common elements in distribution systems; they are used to lower voltage levels and allow for easy use of electrical energy by the demand side. The proposed MG test system has 19 transformers with capacities ranging from 0.15 MVA to 3.0 MVA. These transformers have high voltage connections up to 34.5 kV and low voltage connections up to 0.21 kV. Table 4 describes the main characteristics of the 19 three-phase two-winding transformers contained in the test network.
The proposed MG test system has five distribution lines used to distribute power between different buses. These lines range in length from 300 to 1900 m. In this case, the line labeled as L5 supports a voltage of 15 kV, while the rest of the lines are at 34.5 kV. Table 5 presents the data of the distribution lines of the proposed MG test system.
There are different DG technologies that include the use of not only renewable but also conventional resources. The conventional generation considered in the MG test system consists of seven synchronous generators, of which three are smooth cylindrical pole generators (G1, G2, and G3) that may represent small diesel thermal plants, while the other four are salient pole generators (G4, G5, G6, and G7) that may represent small hydropower plants or biomass electric generators, among others. All seven generators are considered to have a rated power of 1.0 MVA.
The generators have different parameters indicated in Table 6, Table 7 and Table 8. These parameters are listed below:
  • S: Nominal apparent power.
  • Vn: Voltage Nominal.
  • Fp: Power Factor.
  • Rstr: Stator resistance.
  • Xl: Stator leakage reactance.
  • Xd: Direct-axis reactance.
  • Xq: Quadrature-axis reactance.
  • H: Time constant of inertia.
  • Td0’: Transient direct-axis time constant.
  • Td0”: Subtransient direct-axis time constant.
  • Tq0’: Transient quadrature-axis time constant.
  • Tq0”: Subtransient quadrature-axis time constant.
  • Xd’: Transient direct-axis reactance.
  • Xd”: Subtransient direct-axis reactance.
  • Xq’: Transient quadrature-axis reactance.
  • Xq”: Subtransient quadrature-axis reactance.
  • X0: Zero-sequence reactance.
  • R0: Zero-sequence resistance.
  • X2: Negative-sequence reactance.
  • R2: Negative-sequence resistance.
Table 6. Parameters of synchronous generators (Part 1).
Table 6. Parameters of synchronous generators (Part 1).
GeneratorSVnFpRstrXlXdXqRotor TypeH
G1–G31.000.4800.8000.009630.030002.9901.93010Round Rotor4
G4–G71.000.4800.9800.000000.103101.0560.56190Salient pole3.99960
Table 7. Parameters of synchronous generators (Part 2).
Table 7. Parameters of synchronous generators (Part 2).
GeneratorTd0’Td0”Tq0’Tq0”Xd’Xd”Xq’Xq”
G1–G32.242500.013851.000050.357410.180000.130001.930000.27000
G4–G75.499650.043830.000000.162750.321800.187300.561900.28095
Table 8. Parameters of synchronous generators (Part 3).
Table 8. Parameters of synchronous generators (Part 3).
GeneratorX0R0X2R2
G1–G30.020000.009630.190000.00963
G4–G70.657100.000000.184800.00000
The placement of traditional or renewable DG in MG involves criteria such as resource availability and technical compatibility, as well as regulatory and policy compliance [35,36]. In this research, the DG units were strategically positioned near primary loads and at the end of certain feeders to offer voltage support, as is the case in many real grids. Furthermore, it is assumed that renewable DG has resource availability in the locations where it is installed and that all DG units, regardless of their type, meet the regulatory requirements.
In terms of renewable energy sources, the MG test system has four solar photovoltaic units of 1.0 MVA each and a wind farm of equal power. There is also an energy storage system represented by a set of batteries of 0.15 MVA. Table 9 describes these renewable energy sources. PV2, PV3, and PV4 photovoltaic plants have the same characteristics as PV1.
The test system also features different demands that represent residential or industrial loads. These demands absorb active and reactive power as shown in Table 10.

2.2. Protection Coordination Scheme of the MG Test System

The current transformers (CT) and potential transformers (PT) that supply current and voltage measurements to the protection system were designed with the transformation ratios detailed in Table 11.
The settings of each relay and fuse of the protection system are indicated in this section. Table 12, Table 13 and Table 14 present the initial settings of the relays. In this case, RL1 is connected to the line that links the external network to Bus 1. This is the backup relay for relays RL2–RL13, so it has different settings than the others. All relays were set to function 51 and 51N, while function 50 was set to relays RL2–RL4, RL7, RL8, and RL11–RL13, since instantaneous protection is not usually set on the lines as it makes it difficult to ensure selectivity with other protection devices downstream of the system.
The following criteria were used to set the phase-timing overcurrent protection (51):
  • The starting current was set to 130% of the nominal current of the element connected via the cable.
  • The very inverse IEC inverse time curve was used.
The criteria for setting the timed neutral overcurrent protection (51N) were:
  • The starting current was adjusted to 40% of the load current.
The criteria for configuring instantaneous overcurrent protection (50) were as follows:
  • This function is used to protect the transformers.
  • The starting current was set at 150% of the short-circuit current sensed on the high side when the fault occurs on the low side.
  • If the adjusted starting current is lower than the transformer’s inrush current, it should be recalculated as 150% of the inrush current.
  • The very inverse IEC inverse time curve was used.
To obtain the settings shown in Table 12, Table 13 and Table 14, the following types of faults were performed: three-phase and two-phase for the settings of functions 51 and 50, while for function 51N, single-phase to ground and two-phase to ground faults were performed. In order to have the best protection in the worst-case scenarios, once the faults were executed, the setting that worked best for all types of faults was taken.
Table 12 and Table 13 show a column with the relay name, Current Setting, which is the percentage ratio of the pick-up current of the relay and the nominal secondary current of the CT. The Time Dial setting represents each of the possible time settings of the overcurrent relay curve, the Tripping Dir setting is the direction the current must go to be detected by the relay, and the Curve setting is the type of relay curve setting.
In Table 14, the first column refers to the relay name; the second column is the Pickup Current, i.e., from this current value the relay considers that there is a fault. The Time Setting is the time from which the instantaneous protection acts, and the Tripping Dir is the direction that the current flow must have to be detected by the relay.
Fuses are also elements that are part of the protection system. Three fuses were used in the test network to protect specific elements or loads or were used in the absence of an overcurrent relay. Table 15 shows the characteristics and curves of the fuses used.
Fuses allow for the simultaneous definition of two key aspects of their operation: the minimum melt time-current curve (TCC), which indicates the moment when the fuse begins to melt, and the maximum clear TCC, which represents the moment when the fuse has completed its melting process.
Table 16, Table 17 and Table 18 show a detailed breakdown of these two crucial characteristics. These tables present information on minimum fusing currents and maximum clearing currents, expressed in amperes, as well as the corresponding times in seconds. These data provides a comprehensive view of the properties and behavior of fuses in the electrical system, playing a key role in ensuring effective and reliable protection.

3. Electrical Analyses of the Proposed MG Test System

This section presents an electrical study of the microgrid test system connected to the external network with and without DG. This is performed to have actual results of the load flow and short-circuit currents that demonstrate proper operation of the network with and without contingencies. In this case, 13 contingencies were carried out as shown in Table 19. A detailed model of the MG was created using the Digsilent Power Factory software, version 2020 SP3. This program allows for the construction of a simulation model by designing each element of the electrical system. Among these elements, measurement devices such as current transformers and voltage transformers can be modeled and included, which simulates the behavior of real-world components, thereby providing voltage and current signals that are supplied to the protection relays.

3.1. Load Flow of the Test System without DG

Table 20 presents the voltage magnitudes of the system. Under normal operating conditions and without DG, the lowest voltage is presented at bus B8-0.48 with 0.917 p.u. This is a bus with a load far from the generation and the external network; to meet the demand of this bus (C11), the power flow passes through two transformers and a line that causes the voltage to drop. On the other hand, the highest voltage magnitudes are presented at buses B1-34.5 and B12-34.5, both with 0.998 p.u. These buses are electrically close to the external network.
Table 21 shows the loadability level of the lines and transformers of the microgrid test system. The loadability levels of all the assets are below 100% under normal operating conditions and without DG; that is, there are no overloads, although there are elements above 90% of loadability such as L0, the line connecting the test network with the external network, and transformers T8 and T19 that serve the load C11 and are separated by line L4.
Subsequently, a load flow analysis is carried out under N-1 contingencies for each element of the microgrid. In this case, low voltages and elements with overloads are evidenced. In Table 22, elements with low voltages due to contingencies in specific elements are presented. With the failure of transformer T1, the voltage at bus B2-0.48 drops to 0.756 p.u. Since this bus is electrically away from the source, the line that feeds it is overloaded, as shown in Table 23, and the voltage drops due to the radiality of the network. The contingency of transformer T3 causes the power flow to go entirely through the parallel transformer T2, and the new radial system causes the voltages to drop at buses B3-0.48, B4-0.48, and also in the downstream buses.
Under contingency conditions, situations are presented where some elements of the test network experience significant overloads. An example of this is transformer L5, which must supply power to loads at bus B2-0.48 when T1 is disconnected, resulting in an overload of 63.81%. Transformers T17 and T18 operate in parallel, which means that a contingency of any of these results in an overload on the other, with overload levels as high as 122% of their rated capacity. Furthermore, in the event of a contingency in T3, T2 is subject to a 58% overload, since it is connected in parallel and must supply all downstream loads. It is also important to note that transformers T8 and T19 experience overloads due to the increase in reactive power required to supply load C11.
A short-circuit analysis is performed by simulating faults at each bus and in some of the system’s lines. Table 24 reports the values of both single-phase and three-phase currents obtained in the elements of the microgrid test system. In Table 24, it is evidenced that fault currents are higher in the bus whose voltage levels are lower and also closer to the source, which, in this case, is the external network.

3.2. Load Flow Analysis of the Test System with GD

In this section, the analysis is conducted for scenario 2, in which the DG is operating. In normal operating conditions, the voltage magnitudes remain within regulatory limits. The B8-0.48 bus exhibits improved voltage compared to the case without a distributed generation, as it increases from 0.917 p.u. to 0.937 p.u. In this scenario with a distributed generation, the lowest voltage is found in the B18-0.48 bus with 0.932 p.u., while the highest voltages are maintained in the B1-34.5 and B12-34.5 buses with 0.999 p.u., as indicated in Table 25.
Under normal operating conditions, the loadability on the elements decreased due to the inclusion of DG (see Table 26). However, there are still elements with a loadability above 90%, such as T8 and T19, for the same reasons mentioned in the scenario without DG. Nevertheless, it is important to note that the loadability of L0 decreased from 94.67% to 67.51% because the system no longer relies entirely on importing power from the external grid.
In the scenario with DG, there are no voltage issues or overloads, indicating that the voltages observed in the scenario without DG were improved due to the proximity of generators to the loads. However, fault currents in the buses increased due to the contribution of short-circuit currents from the DG units (see Table 27).

3.3. Protection Coordination Analysis

In this section, the locations of each of the simulated faults are presented to facilitate the effective coordination between main and back-up relays in each case. Additionally, a comparison is conducted between the curves and fault detection times of various relays in operational scenarios, both with and without DG. This evaluation encompasses aspects such as reliability, selectivity, speed, redundancy, and safety of the protection scheme. The following single-line diagram displays the faults that were simulated for coordinating the overcurrent relays and their respective backups.

3.3.1. Protection Coordination without DG

In the scenario without DG, and in the event of faults at the locations shown in Figure 2, the operating times of the main and backup relays were obtained. These times are listed in Table 28, with the adjustments shown in Table 12, Table 13 and Table 14.
The curves of the protection relays RL2 vs. RL1, RL4 vs. RL1, and RL9 vs. RL1, for faults 1, 3, and 8, respectively, are shown in Figure 3, Figure 4, Figure 5, Figure 6, Figure 7, Figure 8, Figure 9, Figure 10, Figure 11, Figure 12, Figure 13 and Figure 14. Figure 3 corresponds to the coordination of RL1 and RL2 for a three-phase fault.
As observed in Figure 3, for a three-phase fault at location 1 in Figure 2, a fault current of 5.7 kA is reached. Relay RL2 operates at 0.12 s, while RL1 operates at 0.47 s, demonstrating the effectiveness of the protection scheme for this fault.
Figure 4 corresponds to a single-phase fault at location 1 in Figure 2.
Similar to the three-phase fault scenario, in the case of a single-phase fault with a current of 5.1 kA, RL2 also initiates its operation before RL1, with response times of 0.12 s and 0.52 s, respectively.
For faults occurring at location 3 in Figure 2, relays RL4 and RL1 must coordinate.
When a three-phase fault occurs at location 3 in Figure 2, a current of 5.7 kA is established. In this case, RL4 operates at 0.12 s, while RL1 operates at 0.46 s. This can be evidenced in Figure 5.
A single-phase fault at location 3 is performed in Figure 6, establishing a current of 5.1 kA. RL4 operates at 0.12 s, while RL1 operates at 0.51 s.
For faults occurring at location 8 in Figure 2, relays RL9 and RL1 must coordinate.
When a three-phase fault occurs at location 8 in Figure 2, a current of 5.7 kA is established. For this case, RL9 operates at 0.298 s, while RL1 operates at 0.462 s; this can be evidenced in Figure 7.
A single-phase fault at location 8 is performed in Figure 8, establishing a current of 5.1 kA. RL9 operates at 0.298 s, while RL1 operates at 0.513 s.

3.3.2. Protection Coordination of the MG Test System with DG

In the scenario with DG, the operation times of the relays for the faults depicted in Figure 2 are presented in Table 29. Despite the increasing magnitude of fault currents at these points, the settings detailed in Table 12, Table 13 and Table 14 remained effective in ensuring protection for this scenario.
In this section, faults are simulated in the same previously mentioned locations (1, 3, and 8), but also takes into account the contribution of DG.
Figure 9 corresponds to the coordination of RL1 and RL2 for a three-phase fault.
As observed in Figure 9, for a three-phase fault at location 1 in Figure 2, a fault current of 8.8 kA is achieved (greater than the current of the scenario without DG). Relay RL2 operates at 0.12 s, while RL1 operates at 0.47 s (these times are the same as the ones for the scenario without DG), demonstrating the effectiveness of the protection scheme for this fault.
Figure 10 corresponds to a single-phase fault at location 1 in Figure 2 incorporating DG. In this case, a fault current of 7.9 kA is established, which is greater than the fault current of the scenario without DG. RL2 initiates its operation before RL1, with response times of 0.12 s and 0.55 s, respectively (these times are similar to those obtained without DG).
For faults occurring at location 3 in Figure 2, relays RL4 and RL1 must coordinate.
When a three-phase fault takes place at location 3 in Figure 2, a current of 8.7 kA is established, which is greater than the fault current of the scenario without DG. For this case, RL4 operates at 0.12 s, while RL1 operates at 0.46 s (these times are the same as the ones without DG). This can be evidenced in Figure 11.
A single-phase fault at location 3 is performed in Figure 12. In this case, a current of 7.8 kA is established, which is greater than the fault current of the scenario without DG. RL4 operates at 0.12 s, while RL1 operates at 0.55 s; note that when DG is incorporated, the protection coordination is lost.
For faults occurring at location 8 in Figure 2, relays RL9 and RL1 must coordinate.
When a three-phase fault occurs at location 8 in Figure 2, a current of 8.7 kA is established, which is greater than the fault current of the scenario without DG. For this case, RL9 operates at 0.3 s, while RL1 operates at 0.46 s (these times are similar to the ones obtained in the scenario without DG); this can be evidenced in Figure 13.
Finally, a single-phase fault at location 8 is performed in Figure 14 and a current of 7.7 kA is established, which is greater that the fault current without DG. RL9 operates at 0.3 s, while RL1 operates at 0.54 s (similar times to those without DG).
The last two sections compare the cases of the test microgrid connected to the external grid without a distributed generation (DG) and with DG. In the second case, higher currents are evident due to the contributions of each DG. However, the incorporation of DG does not significantly affect the protection coordination system, as the coordination times remain similar for both scenarios. Therefore, it is not necessary to readjust the protections set when DG is incorporated.

3.4. Analysis of Current Paths

Figure 15 depicts the fault current paths of the three representative cases illustrated in the relay operation charts presented in Section 3.3.
The red line represents the fault current at the high voltage terminals of transformer T1 (red point 1). This current is primarily supplied from the external grid (red point 2). The coordination of relays RL2 and RL1 is carried out. Figure 3 and Figure 4 illustrate the relay coordination in an operation mode connected to the external grid without DG. Figure 9 and Figure 10 show the relay coordination when the test network is connected to the external grid and also has active DG.
The violet line represents the fault current at the high terminals of transformer T3 (violet point 1). In this case, the fault current is primarily supplied from the external grid (violet point 2). The coordination of relays RL4 and RL1 is carried out. Figure 5 and Figure 6 illustrate the relay coordination in an operation mode connected to the external grid without DG. Figure 11 and Figure 12 show the relay coordination when the MG test system is connected to the external grid and the DG units are operational.
The orange line represents the fault current at bus B12-34.5 (orange point 1). The fault current is mainly supplied from the external grid (orange point 2). The coordination of relays RL9 and RL1 is carried out. Figure 7 and Figure 8 illustrate the relay coordination in the operation mode connected to the external grid without DG. Figure 13 and Figure 14 show the relay coordination when the test network is connected to the external grid and also has active DG.

4. Conclusions

This paper introduced a comprehensive 26-bus microgrid test system for validating and proposing advanced protection coordination schemes. Detailed specifications regarding the topology and parameters were provided. The MG test system facilitated the simulation of diverse configurations and operating modes, utilizing a predefined overcurrent protection scheme validated for scenarios with and without DG. Both scenarios incorporated single- and three-phase faults for comparative purposes. The study demonstrated the significant impact of DG on improving voltage levels at distant buses and reducing the loadability on critical buses during N-1 contingencies. Notably, the inclusion of DG in this MG test system increased short-circuit levels, with no significant effect on the operating times of the main and backup relays. Overall, the results indicate that the inclusion of DG does not disrupt the protection scheme in this test network and no readjustment of the relay parameters is required.

Author Contributions

Conceptualization, J.E.S.-R., N.M.-G., S.D.S.-Z. and J.M.L.-L.; Data curation, J.E.S.-R., N.M.-G., S.D.S.-Z., J.M.L.-L. and J.R.O.-C.; Formal analysis, J.E.S.-R., N.M.-G., S.D.S.-Z. and J.M.L.-L.; Funding acquisition, J.M.L.-L. and N.M.-G.; Investigation, J.E.S.-R., N.M.-G., S.D.S.-Z. and J.M.L.-L.; Methodology, J.E.S.-R., N.M.-G., S.D.S.-Z. and J.M.L.-L.; Project administration, S.D.S.-Z. and N.M.-G.; Resources, S.D.S.-Z., N.M.-G. and J.M.L.-L.; Software, J.E.S.-R.; Supervision, N.M.-G. and J.M.L.-L.; Validation, J.E.S.-R.; Test, J.E.S.-R.; Visualization, J.E.S.-R., N.M.-G., S.D.S.-Z. and J.M.L.-L.; Writing—original draft, J.E.S.-R.; Writing—review and editing, J.R.O.-C., N.M.-G., S.D.S.-Z. and J.M.L.-L. All authors have read and agreed to the published version of the manuscript.

Funding

This research was funded by “Institución Universitaria Pascual Bravo” through the project “Talento Pascualino”, and Universidad de Antioquia.

Data Availability Statement

All data is provided within the paper.

Acknowledgments

The authors gratefully acknowledge the financial support provided by the Colombian Ministry of Science, Technology, and Innovation “MinCiencias” through “Patrimonio Autónomo Fondo Nacional de Financiamiento para la Ciencia, la Tecnología y la Innovación, Francisco José de Caldas” (Perseo alliance Contract No. 112721-392-2023) The authors also want to acknowledge Universidad de Antioquia for its support through the project “Estrategia de Sostenibilidad”. The authors gratefully acknowledge the support from “Institución Universitaria Pascual Bravo” through the project “Talento Pascualino”.

Conflicts of Interest

The authors declare no conflict of interest.

References

  1. Zeineldin, H.; El-Saadany, E.; Salama, M. Optimal coordination of directional overcurrent relay coordination. In Proceedings of the IEEE Power Engineering Society General Meeting, San Francisco, CA, USA, 16 June 2005; IEEE: Piscataway, NJ, USA, 2005; Volume 2, pp. 1101–1106. [Google Scholar] [CrossRef]
  2. Marnay, C.; Chatzivasileiadis, S.; Abbey, C.; Iravani, R.; Joos, G.; Lombardi, P.; Mancarella, P.; von Appen, J. Microgrid Evolution Roadmap. In Proceedings of the 2015 International Symposium on Smart Electric Distribution Systems and Technologies (EDST), Vienna, Austria, 8–11 September 2015; pp. 139–144. [Google Scholar] [CrossRef]
  3. Brearley, B.J.; Prabu, R.R. A review on issues and approaches for microgrid protection. Renew. Sustain. Energy Rev. 2017, 67, 988–997. [Google Scholar] [CrossRef]
  4. Kiliçkiran, H.C.; Şengör, İ.; Akdemir, H.; Kekezoğlu, B.; Erdinç, O.; Paterakis, N.G. Power system protection with digital overcurrent relays: A review of non-standard characteristics. Electr. Power Syst. Res. 2018, 164, 89–102. [Google Scholar] [CrossRef]
  5. Bani-Ahmed, A.; Rashidi, M.; Nasiri, A.; Hosseini, H. Reliability Analysis of a Decentralized Microgrid Control Architecture. IEEE Trans. Smart Grid 2019, 10, 3910–3918. [Google Scholar] [CrossRef]
  6. Peyghami, S.; Fotuhi-Firuzabad, M.; Blaabjerg, F. Reliability Evaluation in Microgrids With Non-Exponential Failure Rates of Power Units. IEEE Syst. J. 2020, 14, 2861–2872. [Google Scholar] [CrossRef]
  7. Saldarriaga-Zuluaga, S.D.; Lopez-Lezama, J.M.; Muñoz-Galeano, N. Protection Coordination in Microgrids: Current Weaknesses, Available Solutions and Future Challenges. IEEE Lat. Am. Trans. 2020, 18, 1715–1723. [Google Scholar] [CrossRef]
  8. Patnaik, B.; Mishra, M.; Bansal, R.C.; Jena, R.K. AC microgrid protection—A review: Current and future prospective. Appl. Energy 2020, 271, 115210. [Google Scholar] [CrossRef]
  9. Saldarriaga-Zuluaga, S.D.; López-Lezama, J.M.; Muñoz-Galeano, N. Adaptive protection coordination scheme in microgrids using directional over-current relays with non-standard characteristics. Heliyon 2021, 7, e06665. [Google Scholar] [CrossRef]
  10. Yousaf, M.; Jalilian, A.; Muttaqi, K.M.; Sutanto, D. An Adaptive Overcurrent Protection Scheme for Dual-Setting Directional Recloser and Fuse Coordination in Unbalanced Distribution Networks With Distributed Generation. IEEE Trans. Ind. Appl. 2022, 58, 1831–1842. [Google Scholar] [CrossRef]
  11. Pérez Posada, A.F.; Villegas, J.G.; López-Lezama, J.M. A Scatter Search Heuristic for the Optimal Location, Sizing and Contract Pricing of Distributed Generation in Electric Distribution Systems. Energies 2017, 10, 1449. [Google Scholar] [CrossRef]
  12. Nikolaidis, V.C.; Papanikolaou, E.; Safigianni, A.S. A Communication-Assisted Overcurrent Protection Scheme for Radial Distribution Systems With Distributed Generation. IEEE Trans. Smart Grid 2016, 7, 114–123. [Google Scholar] [CrossRef]
  13. Raymond, H. Power Flow Direction Definitions for Metering of Bidirectional Power. IEEE Trans. Power Appar. Syst. 1983, PAS-102, 3018–3022. [Google Scholar] [CrossRef]
  14. Elsamahy, M. Reducing Microgrids Integration Complexity in Distribution Networks Considering Bidirectional Power Flow in SFCLs. IEEE Access 2022, 10, 80365–80378. [Google Scholar] [CrossRef]
  15. Singh, M.; Basak, P. Behavior of fault current in microgrid systems. In Proceedings of the 2016 7th India International Conference on Power Electronics (IICPE), Patiala, India, 17–19 November 2016; pp. 1–6. [Google Scholar] [CrossRef]
  16. Sortomme, E.; Mapes, G.; Foster, B.; Venkata, S. Análisis de fallas y protección de una microrred. In Proceedings of the 2008 40th North American Power Symposium, Calgary, AB, Canada, 28–30 September 2008; pp. 1–6. [Google Scholar] [CrossRef]
  17. Saleh, K.A.; Zeineldin, H.H.; El-Saadany, E.F. Optimal Protection Coordination for Microgrids Considering N -1 Contingency. IEEE Trans. Ind. Inform. 2017, 13, 2270–2278. [Google Scholar] [CrossRef]
  18. Baghaee, H.R.; Mirsalim, M.; Gharehpetian, G.B.; Talebi, H.A. MOPSO/FDMT-based Pareto-optimal solution for coordination of overcurrent relays in interconnected networks and multi-DER microgrids. IET Gener. Transm. Distrib. 2018, 12, 2871–2886. [Google Scholar] [CrossRef]
  19. Alam, M.N.; Gokaraju, R.; Chakrabarti, S. Protection coordination for networked microgrids using single and dual setting overcurrent relays. IET Gener. Transm. Distrib. 2020, 14, 2818–2828. [Google Scholar] [CrossRef]
  20. Zhang, F.; Mu, L. New protection scheme for internal fault of multi-microgrid. Prot. Control Mod. Power Syst. 2019, 4, 14. [Google Scholar] [CrossRef]
  21. Lin, H.; Sun, K.; Tan, Z.H.; Liu, C.; Guerrero, J.M.; Vasquez, J.C. Adaptive protection combined with machine learning for microgrids. IET Gener. Transm. Distrib. 2019, 13, 770–779. [Google Scholar] [CrossRef]
  22. Alam, M.N. Overcurrent protection of AC microgrids using mixed characteristic curves of relays. Comput. Electr. Eng. 2019, 74, 74–88. [Google Scholar] [CrossRef]
  23. Tiwari, R.; Singh, R.K.; Choudhary, N.K. Coordination of dual setting overcurrent relays in microgrid with optimally determined relay characteristics for dual operating modes. Prot. Control Mod. Power Syst. 2022, 7, 6. [Google Scholar] [CrossRef]
  24. Plongkrathok, C.; Chayakulkheeree, K. Optimal Overcurrent Relay Coordination Considering Multiple Characteristic Curve for Microgrid Protection using Hybrid PSO-MILP Technique. Int. J. Intell. Eng. Syst. 2022, 15, 405–413. [Google Scholar] [CrossRef]
  25. Abeid, S.; Hu, Y.; Alasali, F.; El-Naily, N. Innovative Optimal Nonstandard Tripping Protection Scheme for Radial and Meshed Microgrid Systems. Energies 2022, 15, 4980. [Google Scholar] [CrossRef]
  26. Sampaio, F.C.; Tofoli, F.L.; Melo, L.S.; Barroso, G.C.; Sampaio, R.F.; Leão, R.P.S. Adaptive fuzzy directional bat algorithm for the optimal coordination of protection systems based on directional overcurrent relays. Electr. Power Syst. Res. 2022, 211, 108619. [Google Scholar] [CrossRef]
  27. Biswal, S.; Sharma, N.K.; Samantaray, S. Optimal overcurrent relay coordination scheme for microgrid. In Proceedings of the 2020 21st National Power Systems Conference (NPSC), Gandhinagar, India, 17–19 December 2020; IEEE: Piscataway, NJ, USA, 2020; pp. 1–6. [Google Scholar] [CrossRef]
  28. Alam, M.N.; Chakrabarti, S.; Pradhan, A.K. Protection of networked microgrids using relays with multiple setting groups. IEEE Trans. Ind. Inform. 2021, 18, 3713–3723. [Google Scholar] [CrossRef]
  29. Berkin Kara, O.U.; Uzun, M.; Göçer, C. An Adaptive Setting Procedure for Multi-Source Microgrid Protection. In Proceedings of the 2019 11th International Conference on Electrical and Electronics Engineering (ELECO), Bursa, Turkey, 28–30 November 2019; pp. 1–5. [Google Scholar] [CrossRef]
  30. Seo, H.C. New Protection Scheme Based on Coordination with Tie Switch in an Open-Loop Microgrid. Energies 2019, 12, 4756. [Google Scholar] [CrossRef]
  31. Altaf, M.W.; Arif, M.T.; Saha, S.; Islam, S.; Haque, M.E.; Oo, A. Effective Protection Scheme for Reliable Operation of Multi-microgrid. In Proceedings of the 2020 IEEE International Conference on Power Electronics, Drives and Energy Systems (PEDES), Jaipur, India, 16–19 December 2020; IEEE: Piscataway, NJ, USA, 2020; pp. 1–6. [Google Scholar] [CrossRef]
  32. Chae, W.; Lee, J.H.; Kim, W.H.; Hwang, S.; Kim, J.O.; Kim, J.E. Adaptive Protection Coordination Method Design of Remote Microgrid for Three-Phase Short Circuit Fault. Energies 2021, 14, 7754. [Google Scholar] [CrossRef]
  33. Bakkar, M.; Bogarra, S.; Córcoles, F.; Aboelhassan, A.; Wang, S.; Iglesias, J. Artificial intelligence-based protection for smart grids. Energies 2022, 15, 4933. [Google Scholar] [CrossRef]
  34. DIgSILENT GmbH. User Manual, Power Factory 2020, august 2020 ed; DIgSILENT GmbH: Gomaringen, Germany, 2020. [Google Scholar]
  35. Hejazi, H.A.; Araghi, A.R.; Vahidi, B.; Hosseinian, S.H.; Abedi, M.; Mohsenian-Rad, H. Independent distributed generation planning to profit both utility and DG investors. IEEE Trans. Power Syst. 2013, 28, 1170–1178. [Google Scholar] [CrossRef]
  36. Srivastava, P.; Chang, C.Y.; Cortés, J. Enabling DER Participation in Frequency Regulation Markets. IEEE Trans. Control Syst. Technol. 2022, 30, 2391–2405. [Google Scholar] [CrossRef]
Figure 1. Single-line diagram of the MG test system.
Figure 1. Single-line diagram of the MG test system.
Electronics 12 04844 g001
Figure 2. Single-line diagram with faults.
Figure 2. Single-line diagram with faults.
Electronics 12 04844 g002
Figure 3. Actuation of RL2 vs. RL1 relays for a three-phase fault in the MG test system.
Figure 3. Actuation of RL2 vs. RL1 relays for a three-phase fault in the MG test system.
Electronics 12 04844 g003
Figure 4. Actuation of RL2 vs. RL1 relays for a single-phase fault.
Figure 4. Actuation of RL2 vs. RL1 relays for a single-phase fault.
Electronics 12 04844 g004
Figure 5. Actuation of RL4 vs. RL1 relays for a three-phase fault.
Figure 5. Actuation of RL4 vs. RL1 relays for a three-phase fault.
Electronics 12 04844 g005
Figure 6. Actuation of RL4 vs. RL1 relays for a single-phase fault in the MG test system.
Figure 6. Actuation of RL4 vs. RL1 relays for a single-phase fault in the MG test system.
Electronics 12 04844 g006
Figure 7. Actuation of RL9 vs. RL1 relays for a three-phase fault in the MG test system.
Figure 7. Actuation of RL9 vs. RL1 relays for a three-phase fault in the MG test system.
Electronics 12 04844 g007
Figure 8. Actuation of RL9 vs. RL1 relays for a single-phase fault in the MG test system.
Figure 8. Actuation of RL9 vs. RL1 relays for a single-phase fault in the MG test system.
Electronics 12 04844 g008
Figure 9. Actuation of RL2 vs. RL1 relays for a three-phase fault with DG in the MG test system.
Figure 9. Actuation of RL2 vs. RL1 relays for a three-phase fault with DG in the MG test system.
Electronics 12 04844 g009
Figure 10. Actuation of RL2 vs. RL1 relays for a single-phase fault with DG for the MG test system.
Figure 10. Actuation of RL2 vs. RL1 relays for a single-phase fault with DG for the MG test system.
Electronics 12 04844 g010
Figure 11. Actuation of RL4 vs. RL1 relays for a three-phase fault with DG in the MG test system.
Figure 11. Actuation of RL4 vs. RL1 relays for a three-phase fault with DG in the MG test system.
Electronics 12 04844 g011
Figure 12. Actuation of RL4 vs. RL1 relays for a single-phase fault with DG in the MG test system.
Figure 12. Actuation of RL4 vs. RL1 relays for a single-phase fault with DG in the MG test system.
Electronics 12 04844 g012
Figure 13. Actuation of RL9 vs. RL1 relays for a three-phase fault with DG.
Figure 13. Actuation of RL9 vs. RL1 relays for a three-phase fault with DG.
Electronics 12 04844 g013
Figure 14. Actuation of RL9 vs. RL1 for a single-phase fault with DG in the MG test system.
Figure 14. Actuation of RL9 vs. RL1 for a single-phase fault with DG in the MG test system.
Electronics 12 04844 g014
Figure 15. Current paths for three representative faults.
Figure 15. Current paths for three representative faults.
Electronics 12 04844 g015
Table 1. Characteristics of MG test systems in previous research work.
Table 1. Characteristics of MG test systems in previous research work.
ReferenceAuthorsDERs ConsideredOCR FunctionsData Availability
BatteriesWindPVConv. DGSingleMultip.PartialTotal
[1](Zeineldin et al., 2005) xx x
[14](Elsamahy et al., 2022) x x
[15](Singh et al., 2016) x x
[16](Sortomme et al., 2008) xxx x
[17](Saleh et al., 2017) xx x
[18](Baghaee et al., 2018) xxxx x
[19,20](Alam et al., 2020; Zhang et al., 2019)xxxxx x
[21](Lin et al., 2019) x xx x
[22,23](Alam et al., 2019; Tiwari et al., 2022) xxxx x
[24,25](Plongkrathok et al., 2022; Abeid et al., 2022) x xx x
[26](Sampaio et al., 2022) xx x
[27](Biswal et al., 2020) xx x x
[28](Alam et al., 2021) xxxx x
[29](Usta et al., 2019)xxx x x
[30](Seo et al., 2019) xx x
[31](Altaf et al., 2020) xx x x
[32](Chae et al., 2021)x xx x
[33](Bakkar et al., 2022) x x
Proposed xxxx x x
Table 2. Nominal voltage magnitudes of the proposed MG test system.
Table 2. Nominal voltage magnitudes of the proposed MG test system.
BusLabelVoltage [kV]BusLabelVoltage [kV]
1B1-34.534.5014B14-4.164.16
2B2-0.480.4815B15-0.480.48
3B3-0.480.4816B16-0.480.48
4B4-0.480.4817B17-0.480.48
5B5-34.534.5018B18-0.480.48
6B6-34.534.5019B19-0.210.21
7B7-34.534.5020B20-13.213.2
8B8-0.480.4821B21-13.213.2
9B9-0.480.4822B22-0.480.48
10B10-0.480.4823B23-0.480.48
11B11-0.480.4824B24-0.480.48
12B12-34.534.5025B25-0.480.48
13B13-4.164.1626B26-0.480.48
Table 3. External grid data of the proposed MG test system.
Table 3. External grid data of the proposed MG test system.
Max. ValuesMin. Values
Short-Circuit Power Sk″max356.3 MVAShort-Circuit Power Sk″min318.1 MVA
Short-Circuit CurrentIk″max5.962605 kAShort-Circuit Current Ik″min5.323337 kA
c-Factor (max.)1.1c-Factor (min.)1
R/X (max.)0.2R/X (min.)0.233
Impedance RatioImpedance Ratio
Z2/Z1 max.1.164126Z2/Z1 min.1.163282
X0/X1 max.1.058075X0/X1 min.1.069984
R0/X0 max.0.1332985R0/X0 min.0.16607
Table 4. Transformer data of the MG test system.
Table 4. Transformer data of the MG test system.
TransformerConnectionSize [MVA]High Voltage [kV]Low Voltage [kV]Impedance Z [%]
T1Dyn53.0034.500.4810.15
T2Dyn52.0034.500.4810.18
T3Dyn53.0034.500.4810.15
T4Dyn52.0034.500.214.88
T5Dyn53.0036.000.487.15
T6Dyn53.0036.000.487.15
T7Dyn50.150.480.224.00
T8Dyn53.0013.200.485.75
T9Dyn52.0034.500.4811.27
T10Dyn52.0034.500.4811.23
T11Dyn52.0034.500.4813.08
T12Dyn51.5034.500.484.00
T13Dyn53.0034.500.4810.97
T14Dyn53.0034.500.4813.01
T15Dyn51.0034.504.167.83
T16Dyn51.0034.504.167.83
T17Dyn51.0034.500.487.25
T18Dyn51.0034.500.487.25
T19Dyn53.0013.200.485.75
Table 5. Line data of the proposed MG test system.
Table 5. Line data of the proposed MG test system.
LineVoltage [kV]Length [km]Rated Current [kA]R1 [Ohm/km]R0 [Ohm/km]X1 [Ohm/km]X0 [Ohm/km]
L034.5000.4000.292900.174400.561320.397801.37544
L134.5000.5000.196100.269730.442190.442521.86004
L234.5000.1500.292900.173840.346120.398501.84224
L334.5001.9000.196100.269730.442190.442521.86004
L415.0000.3000.347900.064000.240040.041001.80540
L534.5000.3000.292900.173840.346120.398501.84224
Table 9. Non-conventional renewable energy sources of the MG test system.
Table 9. Non-conventional renewable energy sources of the MG test system.
ElementTechnologyPowerPower Factor
PV1–PV4Photovoltaic1.000.80
WP1Wind1.000.80
BESSBattery0.150.80
Table 10. Demand data of the proposed MG test system.
Table 10. Demand data of the proposed MG test system.
DemandActive Power [MW]Reactive Power [MVAr]
C11.000000.10000
C20.970140.24254
C31.000000.20000
C41.000000.10000
C51.000000.30000
C60.095000.03123
C70.095000.03123
C80.095000.03123
C90.051420.07024
C100.044100.00895
C112.500000.50000
C121.000000.20000
C131.000000.20000
C141.000000.10000
C150.800000.10000
C161.000000.05000
C171.000000.10000
C180.475000.15612
C190.285000.09367
C200.022500.01090
C210.100000.09367
C220.022500.01090
C230.076000.02498
C240.022500.01090
C250.939310.19073
C260.076000.02498
C270.022500.01090
C280.022500.01090
Table 11. Transformation ratios of CTs and PTs.
Table 11. Transformation ratios of CTs and PTs.
RelaysCT [A/A]PT [V/V]
RL1–RL13,RL25,RL26300/534,500/115
RL14–RL22,RL24,RL27800/5480/115
RL23300/54160/115
Table 12. Function 51 settings in relays.
Table 12. Function 51 settings in relays.
RelayCurrent Setting [p.u.]Time DialTripping DirCurve
RL11.290.47NoneIEC-VI
RL20.220.42ForwardIEC-VI
RL30.150.42ForwardIEC-VI
RL40.220.42ForwardIEC-VI
RL50.370.42ForwardIEC-VI
RL60.770.42ForwardIEC-VI
RL70.220.70ForwardIEC-VI
RL80.220.21ForwardIEC-VI
RL90.300.42ForwardIEC-VI
RL100.080.42ForwardIEC-VI
RL110.080.42ForwardIEC-VI
RL120.080.42ForwardIEC-VI
RL130.080.42ForwardIEC-VI
RL141.960.03ForwardIEC-VI
RL151.960.03ForwardIEC-VI
RL161.960.03ForwardIEC-VI
RL171.960.025ForwardIEC-VI
RL181.960.025ForwardIEC-VI
RL191.960.025ForwardIEC-VI
RL201.960.025ForwardIEC-VI
RL211.960.025ForwardIEC-VI
RL221.510.025ForwardIEC-VI
RL230.610.085ForwardIEC-VI
RL241.510.025ForwardIEC-VI
RL250.060.025ForwardIEC-VI
RL260.080.14ForwardIEC-VI
RL270.300.14ForwardIEC-VI
Table 13. Function 51N settings in relays.
Table 13. Function 51N settings in relays.
RelayCurrent Setting [p.u.]Time DialTripping DirCurve
RL10.3910.700NoneIEC-VI
RL20.0670.420ForwardIEC-VI
RL30.0450.420ForwardIEC-VI
RL40.0700.420ForwardIEC-VI
RL50.1120.420ForwardIEC-VI
RL60.2350.420ForwardIEC-VI
RL70.0670.420ForwardIEC-VI
RL80.0670.420ForwardIEC-VI
RL90.090.420ForwardIEC-VI
RL100.0230.140ForwardIEC-VI
RL110.0230.140ForwardIEC-VI
RL120.0230.140ForwardIEC-VI
RL130.0230.140ForwardIEC-VI
RL140.6020.140ForwardIEC-VI
RL150.6020.140ForwardIEC-VI
RL160.6020.140ForwardIEC-VI
RL170.6020.025ForwardIEC-VI
RL180.6020.025ForwardIEC-VI
RL190.6020.025ForwardIEC-VI
RL200.6020.025ForwardIEC-VI
RL210.6020.025ForwardIEC-VI
Table 14. Function 50 settings in relays.
Table 14. Function 50 settings in relays.
RelayPickup Current [p.u.]Time Setting [s]Tripping Dir
RL22.260.10Forward
RL31.480.10Forward
RL42.190.10Forward
RL72.880.10Forward
RL82.790.10Forward
RL100.990.10Forward
RL110.990.10Forward
RL120.990.10Forward
RL130.990.10Forward
Table 15. Fuse characteristics of the MG test system.
Table 15. Fuse characteristics of the MG test system.
FuseBrandTypeVoltage [V]Current [A]
F1HV-Fuse Links Size StandardHHD36,000.040.0
F2HV-Fuse Links Size StandardHHD17,500.0160.0
F3HV-Fuse Links Size StandardHHD36,000.031.5
Table 16. F1 fuse curve.
Table 16. F1 fuse curve.
Min. Melt.: I [A]Min. Melt.: t [s]Total Clear: I [A]Total Clear: t [s]
129.90069.9865154.007215.1117
137.63875.1140158.77319.9865
144.77723.0380168.21645.1140
153.39361.8937176.95203.0380
166.80411.0304187.47661.8937
183.38590.5757203.87261.0303
211.35570.2749224.13530.5758
268.09090.0972258.32830.2748
367.21510.0305327.65980.0972
513.02260.0103448.82390.0305
Table 17. F2 fuse curve.
Table 17. F2 fuse curve.
Min. Melt.: I [A]Min. Melt.: t [s]Total Clear: I [A]Total Clear: t [s]
579.04854.9354660.00418.3986
654.74812.1969707.73024.9354
741.42071.1203800.25032.1969
864.33130.5854906.18351.1203
1042.63100.28111056.39900.5853
1396.13500.09801274.31700.2810
2003.12800.03061706.38400.0980
2831.81900.01022448.27100.0306
Table 18. F3 fuse curve.
Table 18. F3 fuse curve.
Min. Melt.: I [A]Min. Melt.: t [s]Total Clear: I [A]Total Clear: t [s]
99.208622.3410121.002623.1480
105.109710.0494121.252222.3410
111.37265.1354128.466210.0493
117.31363.0700136.11645.1354
123.67311.9136143.38433.0700
134.00651.0325151.15461.9137
145.30570.5784163.77631.0325
162.92850.2799177.59620.5783
201.39580.0978199.13890.2800
274.78290.0308246.15090.0978
391.15130.0103335.84710.0307
Table 19. Contingencies considered in the MG test system.
Table 19. Contingencies considered in the MG test system.
ContingencyElementContingencyElement
Cont. 1L1Cont. 8T16
Cont. 2L2Cont. 9T17
Cont. 3L3Cont. 10T18
Cont. 4L5Cont. 11T2
Cont. 5Line to external networkCont. 12T3
Cont. 6T1Cont. 13T5
Cont. 7T15
Table 20. Voltage magnitudes of the microgrid test system without DG.
Table 20. Voltage magnitudes of the microgrid test system without DG.
BusVoltage [p.u.]BusVoltage [p.u.]
B1-34.50.998B14-4.160.988
B2-0.480.988B15-0.480.985
B3-0.480.958B16-0.480.985
B4-0.480.958B17-0.480.934
B5-34.50.998B18-0.480.931
B6-34.50.998B19-0.210.996
B7-34.50.997B20-13.20.930
B8-0.480.917B21-13.20.929
B9-0.480.977B22-0.480.990
B10-0.480.971B23-0.480.995
B11-0.480.976B24-0.480.985
B12-34.50.998B25-0.480.985
B13-4.160.988B26-0.480.979
Table 21. Loadability of assets without GD.
Table 21. Loadability of assets without GD.
AssetLoadability [% ]AssetLoadability [% ]
L094.67T892.65
L117.67T951.76
L225.05T1051.76
L321.84T1150.78
L434.94T1254.00
L548.61T1351.15
T114.04T1434.22
T261.21T1529.47
T355.91T1629.46
T450.46T1760.72
T568.25T1859.53
T672.99T1992.65
T768.12
Table 22. Most affected buses under contingency.
Table 22. Most affected buses under contingency.
ContingencyBusVoltage [p.u.]
Cont. 6 T1Bus 2-0.48kV0.756
Cont. 12 T3Bus 3-0.48kV0.888
Cont. 12 T3Bus 4-0.48kV0.888
Cont. 12 T3Bus 8-0.48kV0.842
Table 23. Overloaded elements.
Table 23. Overloaded elements.
ContingencyElementLoadability [%]ContingencyElementLoadability [%]
Cont. 6-T1L5163.81Cont. 12-T3T19100.96
Cont. 9-T17T18122.39Cont. 12-T3T2158.02
Cont. 10-T18T17122.12Cont. 12-T3T8100.96
Table 24. Fault currents of the microgrid test system without DG.
Table 24. Fault currents of the microgrid test system without DG.
Failed ElementSingle-Phase Failure [kA]Three-Phase Failure [kA]Failed ElementSingle-Phase Failure [kA]Three-Phase Failure [kA]
71%L25.01256.087B9-0.4836.397456.611
79%L33.72747.078B10-0.4840.537453.567
B1-34.55.17357.019B11-0.4840.537453.567
B2-0.4825.235289.534B12-34.55.17357.019
B3-0.4851.659447.391B13-4.163.64036.105
B4-0.4851.659447.391B14-4.163.64036.105
B5-34.54.64653.601B15-0.4830.747312.063
B6-34.54.97656.041B16-0.4830.747312.063
B7-34.53.52345.134B17-0.4839.945424.859
B8-0.4824.004181.684B18-0.4837.470399.330
Table 25. Voltage in buses with DG.
Table 25. Voltage in buses with DG.
BusVoltage [p.u.]BusVoltage [p.u.]
B1-34.50.999B14-4.160.992
B2-0.480.996B15-0.480.994
B3-0.480.977B16-0.480.994
B4-0.480.977B17-0.480.935
B5-34.50.999B18-0.480.932
B6-34.50.999B19-0.210.996
B7-34.50.998B20-13.20.949
B8-0.480.937B21-13.20.949
B9-0.480.980B22-0.480.990
B10-0.480.976B23-0.480.996
B11-0.480.982B24-0.480.986
B12-34.50.999B25-0.480.986
B13-4.160.992B26-0.480.987
Table 26. Loadability of elements with DG.
Table 26. Loadability of elements with DG.
ElementLoadability [%]ElementLoadability [%]
L067.51T890.67
L19.59T951.73
L218.59T1051.73
L319.92T1150.75
L434.20T1253.97
L559.64T1347.49
T12.13T1430.34
T229.37T1518.87
T326.83T1618.86
T450.44T1733.75
T567.23T1833.09
T672.95T1990.67
T767.53
Table 27. Fault currents with DG.
Table 27. Fault currents with DG.
Failed ElementSingle-Phase Failure [kA]Three-Phase Failure [kA]Failed ElementSingle-Phase Failure [kA]Three-Phase Failure [kA]
71%L27.72589.312B9-0.4854.952692.371
79%L35.66773.929B10-0.4861.515690.815
B1-34.57.96690.689B11-0.4861.515690.815
B2-0.4877.774711.800B12-34.57.96690.689
B3-0.4897.2311.020.720B13-4.166.56465.220
B4-0.4897.2311.020.720B14-4.166.56465.220
B5-34.57.18585.646B15-0.4846.781475.750
B6-34.57.66889.244B16-0.4846.781475.750
B7-34.55.34670.663B17-0.4858.391624.170
B8-0.4834.334268.966B18-0.4854.931586.970
Table 28. Operating times (in seconds) of relays without DG.
Table 28. Operating times (in seconds) of relays without DG.
FaultMain RelayBackup RelayCurrent [kA]FaultMain RelayBackup RelayCurrent [kA]
Fault 1RL2RL15.702Fault 7RL8RL15.702
0.1200.462 0.1200.462
Fault 2RL3RL15.702Fault 8RL9RL15.702
0.1200.462 0.2980.462
Fault 3RL4RL15.702Fault 9RL10RL95.667
0.1200.462 0.1200.298
Fault 4RL5RL15.702Fault 10RL11RL95.672
0.2980.462 0.1200.298
Fault 5RL6RL15.702Fault 11RL12RL95.588
0.2980.462 0.1200.298
Fault 6RL7RL15.702Fault 12RL13RL95.592
0.1200.462 0.1200.298
Table 29. Operating times (in seconds) of relays in scenario with DG.
Table 29. Operating times (in seconds) of relays in scenario with DG.
FaultsMain RelayBackup RelayCurrent [kA]FaultsMain RelayBackup RelayCurrent [kA]
Fault 1RL2RL18.918Fault 7RL8RL18.918
0.1200.462 0.1200.462
Fault 2RL3RL18.918Fault 8RL9RL18.918
0.1200.462 0.2980.462
Fault 3RL4RL18.918Fault 9RL10RL98.860
0.1200.462 0.1200.298
Fault 4RL5RL18.918Fault 10RL11RL98.869
0.2980.462 0.1200.298
Fault 5RL6RL18.918Fault 11RL12RL98.727
0.2980.462 0.1200.298
Fault 6RL7RL18.918Fault 12RL13RL98.734
0.1200.462 0.1200.298
Disclaimer/Publisher’s Note: The statements, opinions and data contained in all publications are solely those of the individual author(s) and contributor(s) and not of MDPI and/or the editor(s). MDPI and/or the editor(s) disclaim responsibility for any injury to people or property resulting from any ideas, methods, instructions or products referred to in the content.

Share and Cite

MDPI and ACS Style

Santos-Ramos, J.E.; Saldarriaga-Zuluaga, S.D.; López-Lezama, J.M.; Muñoz-Galeano, N.; Ortiz-Castrillón, J.R. A Microgrid Test System for Protection Coordination Studies. Electronics 2023, 12, 4844. https://doi.org/10.3390/electronics12234844

AMA Style

Santos-Ramos JE, Saldarriaga-Zuluaga SD, López-Lezama JM, Muñoz-Galeano N, Ortiz-Castrillón JR. A Microgrid Test System for Protection Coordination Studies. Electronics. 2023; 12(23):4844. https://doi.org/10.3390/electronics12234844

Chicago/Turabian Style

Santos-Ramos, Javier E., Sergio D. Saldarriaga-Zuluaga, Jesús M. López-Lezama, Nicolás Muñoz-Galeano, and José R. Ortiz-Castrillón. 2023. "A Microgrid Test System for Protection Coordination Studies" Electronics 12, no. 23: 4844. https://doi.org/10.3390/electronics12234844

APA Style

Santos-Ramos, J. E., Saldarriaga-Zuluaga, S. D., López-Lezama, J. M., Muñoz-Galeano, N., & Ortiz-Castrillón, J. R. (2023). A Microgrid Test System for Protection Coordination Studies. Electronics, 12(23), 4844. https://doi.org/10.3390/electronics12234844

Note that from the first issue of 2016, this journal uses article numbers instead of page numbers. See further details here.

Article Metrics

Back to TopTop