Abstract
This paper presents a comprehensive design tutorial for four types of single-stage operational transconductance amplifiers (OTAs): (1) five-transistor OTAs, (2) telescopic cascode OTAs, (3) folded cascode OTAs, and (4) current mirror OTAs. These OTAs serve as fundamental building blocks in analog circuits. The operational principles of each OTA are reviewed, and the key performance metrics are derived through a hand analysis. These performance metrics encompass most crucial parameters, including small-signal parameters, frequency response, input and output swing ranges, rising and falling slew rates, nonidealities, and bias circuit simplicity. All of these metrics are verified and compared using the simulation. Furthermore, the practical applications of each OTA are summarized, and a case study demonstrates the enhancement of a neural recording amplifier’s performance through appropriate OTA selection. A thorough review of the essential building blocks will become a stepping stone to design high-performance analog amplifiers across diverse applications.
1. Introduction
Operational transconductance amplifiers (OTAs), which convert an input voltage to an output current, play crucial roles in a wide range of electronic systems. Gm-C filters, based on OTAs, have been employed in sensor interface integrated circuits (ICs) [1,2,3], biopotential recording circuits [4,5,6], and wireless communication integrated circuits (ICs) [7,8,9] to attenuate interferers with a wide tuning range of cut-off frequencies. OTA-based integrators with an inherent high gain and low-pass frequency response have been used in delta-sigma analog-to-digital converters (ADCs) [10,11,12]. Moreover, OTAs themselves have served as feedforward amplifiers of closed-loop systems such as capacitively coupled instrumentation amplifiers (CCIAs) [13,14,15] and power ICs [16,17,18,19,20] thanks to their high gain performance. The versatility and wide applicability of OTAs make them indispensable in various analog and mixed-signal circuit designs, emphasizing the paramount importance of OTA design.
Single-stage OTAs have gained significant interest due to their inherent simplicity and relatively lower power consumption compared to multi-stage OTAs, making them highly attractive for integration into ICs. Moreover, they can serve as the input stage of multi-stage operational amplifiers (OP-AMPs) and multi-stage OTAs. As a result, a comprehensive understanding of single-stage OTAs becomes crucial in the pursuit of high-performance analog circuit designs. This paper focuses on providing a comprehensive design tutorial for various types of single-stage OTAs, serving as a solid foundation for early-stage circuit designers.
To achieve this goal, this paper presents a comprehensive design tutorial covering four different types of single-stage OTAs: (1) five-transistor OTAs, (2) telescopic cascode OTAs, (3) folded cascode OTAs, and (4) current mirror OTAs. These OTAs are widely used and representative among various single-stage OTAs. Moreover, these four types are basic structures of single-stage OTAs that are included in the textbook [21,22,23]. Understanding these structures and driving performance metrics could be helpful for early-stage circuit designers to have a foundation to explore more advanced structures. For each OTA, the operation principle is reviewed, and the key performance metrics are derived through a hand analysis and then verified based on a rigorous simulation. Furthermore, the practical applications of each OTA are summarized. Finally, a case study is provided to demonstrate the tutorial’s practical implementation. A suitable OTA structure is chosen based on the analytical results, thereby improving the performance of a conventional neural recording amplifier. A thorough analysis of the basic building blocks serves as a valuable resource for designing high-performance analog amplifiers across diverse applications. It is important to note that this tutorial goes beyond conventional textbooks [21,22,23,24,25], offering a more practical and applied approach through a comparative analysis, application discussions, and a detailed case study.
The rest of this paper is organized as follows: Section 2 introduces the background of OTAs, with a primary focus on performance metrics. Section 3 elaborates on the operational principles and performance metrics derived through a hand analysis. Section 4 presents the simulation results and comparisons. In Section 5, the applications and a case study are discussed. Finally, Section 6 concludes the paper, summarizing the findings and implications of the comprehensive OTA design tutorial.
2. Background
In this section, we review the most crucial performance metrics of OTAs that will be analyzed in depth throughout the paper. In addition, we provide a brief explanation for the motivations behind the four types of single-stage OTAs: (1) five-transistor OTAs, (2) telescopic cascode OTAs, (3) folded cascode OTAs, and (4) current mirror OTAs. These performance metrics and design motivations are fundamental for understanding the characteristics and applications of each OTA type, paving the way for a comprehensive analysis and comparisons in the subsequent sections.
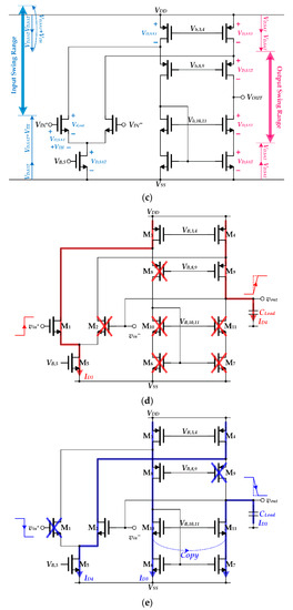
Figure 1 presents the electrical performance metrics of OTAs, encompassing various crucial parameters such as small-signal parameters, frequency response, input and output swing ranges, rising and falling slew rates, circuit noise, and bias circuit simplicity. The structure of the OTA plays a significant role in determining these metrics and, consequently, affects the overall performance and behavior of the amplifier. Understanding how these parameters are influenced by the OTA’s structure is vital for optimizing the design and achieving high-performance analog amplifiers across different applications.
Figure 1.
Performance metrics of an OTA.
The analysis of the small-signal parameters and frequency response is crucial in OTA design, especially considering that the input of the amplifier is typically a small AC signal. Among the small-signal parameters, two fundamental ones, effective transconductance (Gm) and output resistance (rout), will be analyzed thoroughly. The Gm represents the ability to convert an input voltage to an output current, and the output resistance (rout) represents the capability to deliver a constant current regardless of the load conditions. These two small-signal parameters, Gm and rout, are dominant parameters that determine the frequency response of a single-stage OTA, which includes DC gain (Ao), 3-dB angular frequency (ω3dB), and unity-gain angular bandwidth (ωGB). Properly setting these parameters according to the desired signal bandwidth is essential for optimizing the OTA’s performance in specific applications.
The input and output swing ranges are also crucial performance metrics that determine the maximum and minimum allowable input and output voltage levels for the proper operation of the OTA. These swing ranges are particularly important when the OTA is placed in front of another amplifier, ensuring compatibility and preventing signal distortion. Having sufficient swing ranges allows for the OTA to handle a wide range of input signals without clipping or distortion, which is essential for maintaining the integrity of the amplified signal in practical applications.
Another important performance metric is the slew rate (SR). Amplifiers often handle fast input signals with frequencies higher than ωGB, and the SR indicates how fast the OTA drives the output in this condition. As shown in Figure 1, there are two types of SRs: rising SR and falling SR. Steeper slopes of the output signal for rising and falling edges indicate an OTA that has a better performance.
The noise of the OTA is also a crucial metric when the input signal is small and/or the target system requires a high resolution. In particular, since the total noise of the system is dominant at the front end of the system, the OTA used for the front end should have a low noise level. Although it is impossible to eliminate the noise entirely, it is necessary to analyze the circuit noise to minimize it as much as possible. The same analysis can be extended to other circuit nonidealities such as offset and mismatches.
At last, considering that the advantage of single-stage OTAs lies in their simple structure, this simplicity should extend to the implementation of bias circuits. Bias circuits play critical roles in providing the necessary DC operating conditions for the OTA, ensuring its stable and optimal performance. However, if complex bias circuits are needed, this can compromise the benefits of using a single-stage OTA. Therefore, to fully leverage the advantages of single-stage OTAs, it is important to keep the bias circuits simple and straightforward. This will allow for the efficient and effective use of single-stage OTAs in analog circuit design.
A single transistor can be regarded as a voltage-controlled current source that has its own Gm and rout. That is, for single-ended signals and a sufficiently large rout, a single transistor can be used as a transconductance amplifier (TA) that converts an input voltage to an output current. However, for differential signaling, high load impedance, or high driving capability requirements, more advanced single-stage OTAs are required. The four types of single-stage OTAs reviewed in this paper are designed with differential signaling. The telescopic cascode OTA and folded cascode OTA achieve much higher output impedance than a single transistor. A current mirror OTA is suitable for achieving a high driving capability. In Section 3, all of these OTA types will be analyzed, and their performance metrics will be evaluated.
3. Hand Analysis
This section provides a quantitative analysis of the performance metrics of four types of single-stage OTAs, as introduced in Section 2. This analysis offers valuable insights into the capabilities and limitations of each OTA type, aiding in the selection of the most suitable one for specific applications.
3.1. Five-Transistor OTA
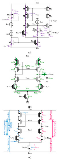
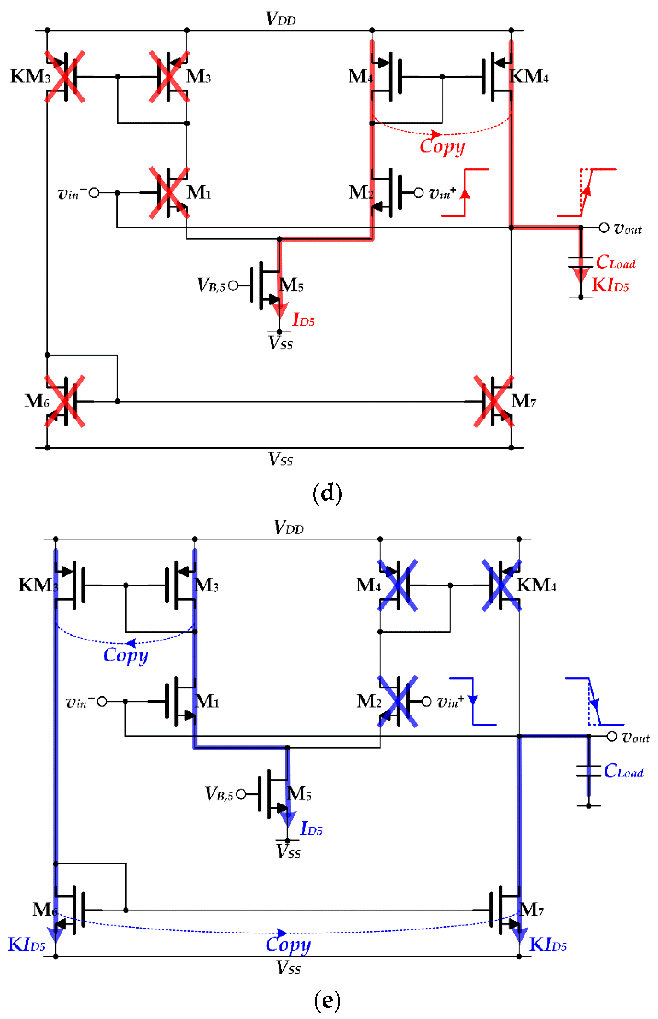
The five-transistor OTA shown in Figure 2 is one of the most basic and widely used OTAs. The input transistors, M1 and M2, form a differential transconductor. An active current mirror formed by M3 and M4 is loaded onto the transconductor. M5 serves as a tail current source, providing a current to the other four transistors.


Figure 2.
Five-transistor OTA for showing (a) operation at equilibrium, (b) small-signal parameters and frequency response, (c) input and output swing ranges, (d) rising SR, and (e) falling SR. In (c), VD,SAT is the minimum required Vds for maintaining the saturation operation of transistors.
See Figure 2a to look into the design of the bias circuit and operation at equilibrium. The current source, Ib,5, is copied to M5 via the diode-connected transistor. In general, the most clean and/or precise current, which is generated via a bandgap reference, can be copied simply by only one more diode-connected transistor. This simple bias circuit becomes one of the advantages of a five-transistor OTA compared to OTAs based on cascode structure. At the equilibrium, M1 and M2 generate current signals, ID1 and ID2, respectively. Since ID1 is fed into M3, the current flowing through M4 is same as in ID1. As shown in Figure 2a, when two input signals have the same voltage level, ID1 and ID2 have the same magnitude with the same direction. ID1 and ID2 are canceled, and no current flows to the load. In contrast, when two input signals have the same DC voltage level with a small AC differential signal, vid, a current flows to the load due to the different directions of ID1 and ID2.
See Figure 2b for a small signal analysis with a differential input signal. When M1 and M2 are matched with the same transconductance, represented as gm, M1 and M2 generate iout = gm(vid/2) and −iout. Note that the current flowing through M4 is also iout due to the current mirror. Two currents from M2 and M4 are merged together at the output node, thereby flowing 2iout = gmvid to the load. In this regard, the Gm of a five-transistor OTA, Gm,5TR_OTA, is expressed as follows:
where gm1 and gm2 are the transconductances of M1 and M2, respectively.
Now, let us look into the rout of a five-transistor OTA. At the output node, ro2 and ro4 are connected in parallel. Therefore, when M1 and M2 are matched with the same output impedance, represented ro, and when ro2 is much higher than 1/gm1, the rout of a five-transistor OTA, rout,5TR_OTA, is expressed as follows:
where ro2 and ro4 are the output impedances of M2 and M4, respectively. The higher the ro, the higher the rout,5TR_OTA. A high rout,5TR_OTA is required to provide a constant current regardless of the load resistance or capacitance.
Next, we analyze the frequency response of a five-transistor OTA. Since a single-stage OTA is a single-pole system, Ao, ω3dB, and ωGB are enough to determine the frequency response of a single-stage OTA. Moreover, ω3dB and ωGB as well as Ao are obtained from the Gm and rout. Ao, ω3dB, and ωGB of a five-transistor OTA, represented as Ao,5TR_OTA, ω3dB,5TR_OTA, and ωGB,5TR_OTA, are expressed as follows:
where CLoad is the capacitance of the load capacitor. At DC, the load capacitor is opened, generating a voltage from Gm,5TR_OTA and rout,5TR_OTA. As the frequency increases, the load capacitor cannot be ignored, forming a pole with rout,5TR_OTA.
The next performance metrics, the input and output swing ranges, are illustrated in Figure 2c. Here, VD,SAT is the minimum Vds to maintain the saturation operation of the transistors. And Vgs is set to VD,SAT + Vth at a minimum, where Vth is the threshold voltage of the transistor. When VD,SAT and Vth of all transistors are same, the input voltage signal must be higher than 2VD,SAT + Vth and lower than VDD − VD,SAT. In the same condition, since two NMOSs (M2 and M5) are operated in a saturation region, the lowest output voltage level is 2VD,SAT. The highest output voltage level is limited to VDD − VD,SAT since M4 should be operated in the saturation region. Compared to other types of single-stage OTAs, a five-transistor OTA has moderate input and output swing ranges that are neither wide nor narrow. Especially when the input DC bias voltage is relatively low, a PMOS-based five-transistor OTA is more suitable.
To look into other important performance metrics, SRR and SRF, unity-gain buffers are designed by five-transistor OTAs as shown in Figure 2d,e. In Figure 2d, to derive the SRR of a five-transistor OTA, represented as SRR,5TR_OTA, a step response is applied with a very short rising time. To derive the falling SRF of a five-transistor OTA, represented as SRF,5TR_OTA, a step response is applied with a very short falling time, as shown in Figure 2e. This means that the signal is much faster than the OTA bandwidth (see Figure 2d first). When a step response is applied with a rising edge, M1 turns on and M2 turns off. Then, all the current flowing through M5 flows through M1, which is copied to M4 by the current source that is composed of M3 and M4. Since the current transferred to M4 does not flow to M2 but flows to CLoad, the output voltage rises linearly along with the step response. Conversely, when a step response is applied with a falling edge, M1 turns off and M2 turns on. ID5 does not flow to M1, M3, and M4, but flows to CLoad through M2. The output voltage decreases linearly along with the step response. Note that the output voltage is a result of current accumulation on the capacitor. As a result, SRR,5TR_OTA and SRF,5TR_OTA are expressed as follows:
The next performance metrics that we analyze are nonidealities including circuit noise, offset, and mismatches. Since the voltage-to-current conversion and amplification are mainly performed by M1 and M2, the nonidealities of these two input transistors become the most dominant sources that cause performance degradation. In contrast, the nonidealities of M5 become less dominant to the overall performance since they can be canceled out at the output port with perfectly matched M3 and M4. As a result, the effect of the nonidealities of M1 and M2 on the overall performance is greater than that of M3 and M4, and that of M3 and M4 is greater than that of M5. Therefore, in general, circuit designers reduce the performance degradation from the nonidealities by increasing the size of M1 and M2. Moreover, since the mismatch between M3 and M4 cause a systematic offset, a careful layout is needed to reduce the mismatch.
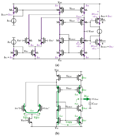
3.2. Telescopic Cascode OTA
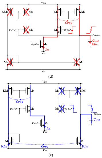
The telescopic cascode OTA in Figure 3 is a type of single-stage OTA that achieves a higher rout and Ao compared to those of a five-transistor OTA. In particular, the telescopic cascode OTA can obtain a high rout and Ao without an additional stage, thereby achieving power efficiency as well.

Figure 3.
Telescopic cascode OTA for showing (a) operation at equilibrium, (b) small-signal parameters and frequency response, (c) input and output swing ranges, (d) rising SR, and (e) falling SR.
Like in a five-transistor OTA, M1 and M2 generate current signals, represented as ID1 and ID2, respectively. And in a cascode current mirror composed of M3, M4, M8, and M9, ID1 is copied to M4. As shown in Figure 3a, when two input signals have the same voltage level, no current flows to the load. In contrast, when vid is applied to the input nodes, a current flows to the load due to the different directions of ID1 and ID2.
See Figure 3b for a small signal analysis with a differential input signal. The principle of the voltage-to-current conversion of a telescopic cascode OTA is the same as that of a five-transistor OTA. Therefore, when M1 and M2 are matched with gm, the Gm of a telescopic cascode OTA, Gm,TC_OTA, is expressed as follows:
In contrast, the rout and Ao are boosted further thanks to the cascode current mirror. At the output node, the rout formed by two NMOSs and the rout formed by two PMOSs are connected in parallel. Therefore, when transistors are matched with the same gm and ro, the rout of a telescopic cascode OTA, rout,TC_OTA, is expressed as follows:
The rout,TC_OTA is gmro times higher than rout,5TR_OTA in (2). The rout is amplified by the voltage gain of a single transistor through the cascode current mirror.
Since a telescopic cascode OTA is also a type of single-pole system, Ao, ω3dB, and ωGB determine the frequency response. Ao, ω3dB, and ωGB of a telescopic cascode OTA, represented as Ao,TC_OTA, ω3dB,TC_OTA, and ωGB,TC_OTA, are expressed as follows:
Ao,TC_OTA in (9) is gmro times higher than Ao,5TR_OTA in (3), while ω3dB,TC_OTA in (10) is gmro times lower than ω3dB,5TR_OTA in (4). Note that ωGB,TC_OTA is same as ωGB,5TR_OTA in (5). The gain of a telescopic cascode OTA is higher than that of a five-transistor OTA for the frequency range less than ω3dB,5TR_OTA/2π. In contrast, the gain of a telescopic cascode OTA is the same as that of a five-transistor OTA for the frequency range from ω3dB,5TR_OTA/2π to ωGB,TC_OTA.
Although the cascode current mirror improves the gain and rout further, it degrades the input and output swing ranges. Among various types of bias circuits, the bias circuits shown in Figure 3a are employed to minimize the degradation of the swing range (see M8 and M9 first). M8 and M9 are biased by a diode-connected PMOS with a current source, where the transistor size of the diode-connected PMOS is four times smaller than those of M5 and M9. This diode-connected PMOS generates a voltage difference of 2VD,SAT + Vth from VDD, which is the minimum voltage that allows for both transistors to operate in the saturation region. In this bias condition, M8 and M9 can be operated with minimum |Vds| of VD,SAT. Similarly, to allow for M2 and M7 to operate in the saturation region with a minimum |Vds| of VD,SAT, a diode-connected NMOS with a current source where the transistor size of the diode-connected NMOS is four times smaller than those of M6 and M7 is employed. When the VD,SAT and Vth of all transistors are the same, the input voltage signal must be higher than 2VD,SAT + Vth and lower than VDD − 2VD,SAT. In the same condition, since three NMOSs are cascoded at the output, the lowest output voltage level is 3VD,SAT. Similarly, the highest output voltage level is limited to VDD − 2VD,SAT due to two cascoded PMOSs at the output node. Compared to the swing ranges of a five-transistor OTA, the telescopic cascode OTA has a more narrow swing range due to the cascade current mirror. Moreover, as shown in Figure 3a, the complexity and power consumption of bias circuits are increased. That is, the gain and rout of a telescopic cascode OTA are improved at the sacrifice of swing ranges and the complexity of bias circuits.
The SRR and SRF of a telescopic cascode OTA are analyzed in the same way as a five-transistor OTA. As shown in Figure 3d,e, in the unity-gain buffer configuration, the additional cascode transistors do not affect the SRR and SRF. M6, M7, M8, and M9 just follow the operation of M1, M2, M3, and M4, respectively. The SRR and SRF of a telescopic cascode OTA, represented as SRR,TC_OTA and SRF,TC_OTA, are expressed as follows:
The nonidealities of additional transistors, M6–M9, cause negligible performance degradation. The nonidealities of additional transistors, M6–M9, are transferred to the output with a low gain. Therefore, as in a five-transistor OTA, the effect of the nonidealities of M1 and M2 on the overall performance is greater than that of M3 and M4, and that of M3 and M4 is greater than that of M5.
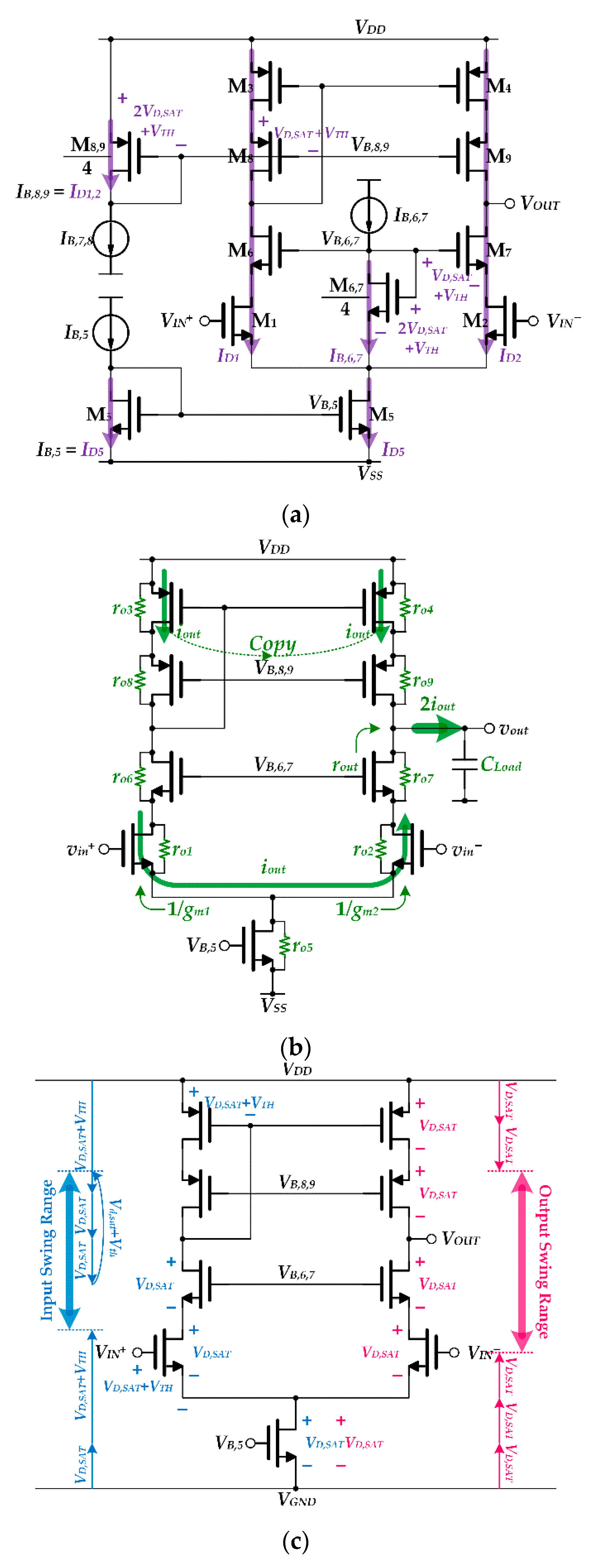
3.3. Folded Cascode OTA
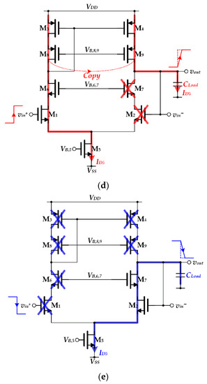
The folded cascode OTA shown in Figure 4 is employed to extend the input swing ranges of the telescopic cascode OTA while maintaining a high gain and high rout. The transformation from a telescopic cascode OTA to a folded cascode OTA involves modifying the transistor configuration and biasing arrangement. In the NMOS-input telescopic cascode OTA, the input stage consists of a differential pair, followed by NMOS cascode transistors connected to the load, as shown in Figure 3. On the other hand, the folded cascode OTA replaces the NMOS cascode transistors with four PMOS transistors configured in a folded arrangement between the input stage and the output stage. Two PMOS transistors, M8 and M9, serve as the cascode transistors, while the other PMOS transistors, M3 and M4, act as the current sources. The current sources provide bias currents to the input stage and output stage.

Figure 4.
Folded cascode OTA for showing (a) operation at equilibrium, (b) small-signal parameters and frequency response, (c) input and output swing ranges, (d) rising SR, and (e) falling SR. In (d,e), ID3 = ID4 = ID5.
The modification improves the input swing range, but as shown in Figure 3a and Figure 4a, one more diode-connected transistor is required when the same wide-swing cascode current mirrors are employed. Fortunately, the bias circuit for M8 and M9 and the bias circuit for M10 and M11 can share one bias current, consuming the same power compared to the bias circuits for a telescopic cascode OTA.
See Figure 4a first to show the operation at equilibrium. The current flowing through M9, denoted as ID9, is the same as ID4 − ID2, according to Kirchhoff’s Current Law (KCL). The current flowing through M6, denoted as ID6, is copied to M7, where ID6 is ID3 − ID1 = ID4 − ID2. Therefore, like a five-transistor OTA and a telescopic cascade OTA, no current flows to the load when two input signals have the same voltage level.
The small-signal parameters are also the same as those of a telescopic cascade OTA. See Figure 4b for a small signal analysis with differential input signals. The principle of a voltage-to-current conversion of a folded cascode OTA is the same as that of a telescopic cascode OTA. Since the differential voltage inputs are converted to a current by M1 and M2, the Gm of a folded cascode OTA, Gm,FC_OTA, is expressed as follows:
where M1 and M2 are matched with gm. Likewise, the rout is boosted further thanks to the cascode current mirrors. At the output node, the rout formed by M7 and M11 and the rout formed by two M2 and M9 are connected in parallel. Since M9 works as a common-gate amplifier from the input signal point of view like M11, M2 and M9 also increase the rout. Therefore, when the transistors are matched with the same gm and ro, the rout of a folded cascode OTA, rout,TC_OTA, is expressed as follows:
Since the small-signal parameters are same as those of a telescopic cascade OTA, Ao, ω3dB, and ωGB of a folded cascode OTA, denoted as Ao,TC_OTA, ω3dB,TC_OTA, and ωGB,TC_OTA, are expressed as follows:
The same frequency response characteristic as that of a telescopic cascode structure is expected.
As shown in Figure 4c, the folded cascade OTA has a wider input swing range compared to the telescopic cascade OTA due to the use of a PMOS cascode transistor in the folded arrangement. In a telescopic cascode OTA, the NMOS cascode transistor, M9, restricts the input swing range as it requires a minimum voltage headroom. However, the PMOS cascode transistor in a folded cascode OTA, M9, allows for the input voltage to swing more positively, expanding the input range and enabling operation in a wider voltage range. In contrast, the output swing range of a folded cascode OTA is same as that of a telescopic cascode OTA since M4, M9, M7, and M11 require a minimum voltage headroom.
Figure 4d,e show the slewing of a folded cascode OTA for the rising and falling step responses, respectively. In general, ID3 and ID4 are set to be higher than ID5 [21]. Let us first look at Figure 4d,e, where ID3 and ID4 are set to be same as ID5. The rising step response turns on M1, allowing for M1 and M5 to become sinking paths of ID3. No current flows to M8 due to ID3 and ID5 being equal, which turns off M2, and the NMOS cascode current mirror is composed of M6, M7, M10, and M11. As a result, according to the KCL, the ID4 flows to CLoad through M9, and the rising SR of a folded cascode OTA, SRR,FC_OTA, is expressed as follows:
When the falling step response is applied, M1 turns off and M2 turns on, allowing for M2 and M5 to become sinking paths of ID4 and turning off M9. Therefore, the NMOS cascode current mirror composed of M6, M7, M10, and M11 sinks the current from CLoad, where the sinking current magnitude is ID3. As a result, the falling SR of a folded cascode OTA, SRF,FC_OTA, is expressed as follows:
where ID3 = ID4 = ID5, and SRR,FC_OTA and SRF,FC_OTA are the same as SRR,FC_OTA and SRF,FC_OTA, respectively.
When ID3 = ID4 > ID5 and the rising step response is applied, M2 does not turn off perfectly, flowing to ID3 − ID5. Therefore, SRR,FC_OTA also follows (18) despite the increasing current. When ID3 = ID4 > ID5 and the rising step response is applied, the sourcing current ID4 − ID5 flows through M9, which has a different direction of the sinking current ID3 flowing through M7 and M11. SRF,FC_OTA also follows (19) despite the increasing current. As a result, setting ID3 and ID4 as larger than ID5 to increase SRR,FC_OTA and SRF,FC_OTA is not effective since SRR,FC_OTA and SRF,FC_OTA are independent of ID3 and ID4.
The performance degradation due to the nonidealities of a folded cascode OTA includes the performance degradation due to telescopic nonidealities. Like the telescopic cascade amplifier, the nonidealities of cascoded transistors, M8–M11, cause negligible performance degradation due to the low gain. As in a folded cascade OTA, the effect caused by the nonidealities of M1 and M2 on the overall performance is greater than those caused by other transistors. However, in general, the performance degradation by two additional current sources, M3 and M4, are not negligible, thus reducing the nonidealities of M3 and M4 by increasing the gate size, and so on. This added noise is one of the disadvantages of a folded cascode OTA.
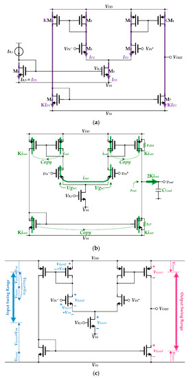
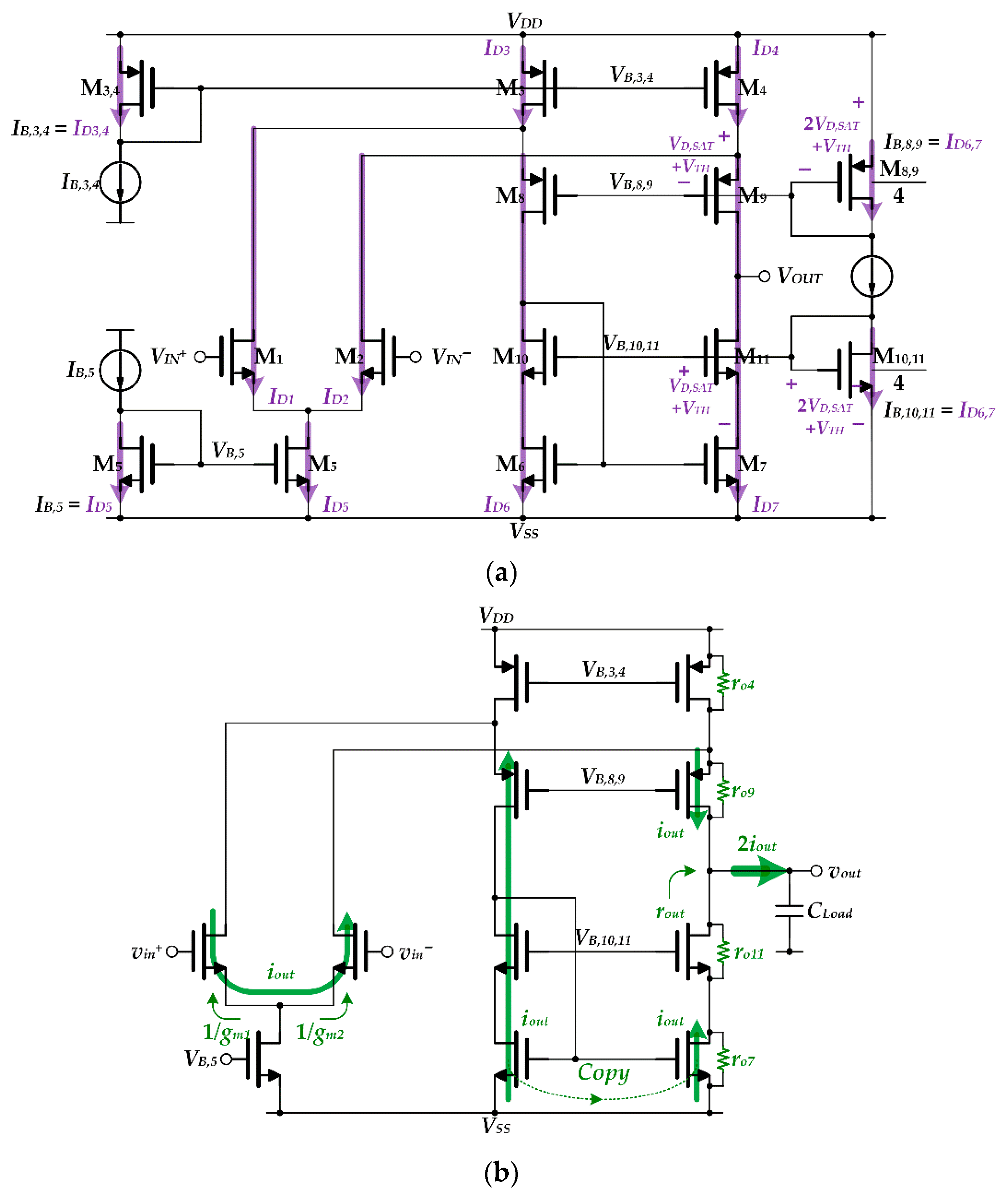
3.4. Current Mirror OTA
Telescopic and folded cascode OTAs are employed to increase the rout, thus achieving a high Ao. However, as a trade-off, the output swing ranges of these two OTAs and one of the performance metrics related to speed, ωGB, are limited due to the cascode output stages. Furthermore, another performance metric related to speed, SR, is also limited by the magnitude of the input bias current.
See Figure 5a to look into the design of the bias circuit and operation at equilibrium. Like a five-transistor OTA, the current source, Ib,5, is copied to M5 via the diode-connected transistor. Since M3 and M4 are diode connected, the VGS of M3 and M4 are determined by I5 and the aspect ratios of M3 and M4. Through the current mirrors, the VGS of other transistors are also determined without additional bias circuits. Like a five-transistor OTA, this simple bias circuit becomes one of the advantages of a five-transistor OTA compared to OTAs based on a cascode structure. At the equilibrium, M1 and M2 generate current signals, ID1 and ID2, respectively. ID1 is fed into M3, and ID6 flowing through M6 becomes K∙ID1 via the current mirror composed of M3 and another transistor, which is K times wider than M3. When M6 and M7 have the same aspect ratios, ID7 flowing through M7 also becomes K∙ID1. Note that ID2 is equal to ID1. Since ID2 is amplified by the current mirror composed of M4 and another transistor, which is K times wider than M4, no current flows to the load. In contrast, when two input signals have the same DC voltage level with a small AC differential signal, denoted as vid, a current flows to the load due to the different directions of ID1 and ID2.

Figure 5.
Current mirror OTA for showing (a) operation at equilibrium, (b) small-signal parameters and frequency response, (c) input and output swing ranges, (d) rising SR, (e) and falling SR.
See Figure 4b for a small signal analysis with a differential input signal. When M1 and M2 are matched with the same transconductance, denoted as gm, M1 and M2 generate iout = gm(vid/2) and −iout. iout and −iout are amplified to K∙iout and −K∙iout at the output node. Two amplified currents are merged together at the output node, thereby flowing 2iout = K∙gmvid to the load. In this regard, the Gm of a current mirror OTA, Gm,CM_OTA, is expressed as follows:
Thanks to the current mirrors at the output stage, a higher Gm can be achieved compared to other OTAs from the same gm1 and gm2. However, at the expense of a higher Gm, additional current paths for amplifying the current are required, consuming higher power.
Let us look into the rout of a current mirror OTA. At the output node, roK4 and ro7 are connected in parallel, where roK4 is the output impedance of the transistor, which is K times wider than M4. Therefore, two transistors at the output node have the same output impedance, denoted as ro, and the rout of a five-transistor OTA, denoted as rout,CM_OTA, is expressed as follows:
The frequency response of a current mirror OTA can be derived from small-signal parameters. Ao, ω3dB, and ωGB of a current mirror OTA, denoted as Ao,CM_OTA, ω3dB,CM_OTA, and ωGB,CM_OTA, are expressed as follows:
Here, ro in (21)–(23) is K times lower than ro in (2)–(4) since ro of a single transistor is inversely proportional to the bias current at equilibrium. In this regard, rout,CM_OTA in (21) is K times lower than rout,5TR_OTA in (21). As a result, theoretically, Ao,CM_OTA in (22) is the same as Ao,5TR_OTA in (3). In contrast, ω3dB,CM_OTA in (23) and ωGB,CM_OTA in (24) are K times lower than ω3dB,5TR_OTA in (4) and ωGB,5TR_OTA in (5), respectively.
A current mirror OTA has a wider output swing range compared to other types of OTAs, which becomes one of the advantages of a current mirror OTA. There are only two transistors at the output node, thus guaranteeing that those two transistors operate in the saturation region. The highest output voltage level is limited to VDD − VD,SAT, and the lowest output voltage level is limited to VD,SAT. Since other single-stage OTAs have a larger number of transistors from 3 to 5, a current mirror OTA has the widest output swing ranges among single-stage OTAs. Especially when the input DC bias voltage is relatively low, a PMOS-based five-transistor OTA is more suitable. It can be said that a current mirror OTA can guarantee the rail-to-rail output swing range. The input swing range of a current mirror OTA is the same as that of a five-transistor OTA since these two OTAs have a similar structure at the input node.
The current amplification by K times also enhances the SR. As shown in Figure 5d,e, the current flowing through PMOS at the output node determines a rising SR in a current mirror OTA, denoted as SRR,CM_OTA, and the current flowing through the NMOS at the output node determines a rising SR in a current mirror OTA, denoted as SRF,CM_OTA. Since ID5 is amplified by K times through current mirrors, SRR,CM_OTA and SRF,CM_OTA are expressed as follows:
while the SRs of other OTAs are limited by the magnitude of the input bias current, the SR of a current mirror OTA is not limited by the magnitude of the input bias current. However, the higher the K, the higher the power consumption.
Despite the advantages of a current mirror OTA including a larger Gm, a wider bandwidth, a wider output swing range, and a faster SR, a current mirror OTA suffers greater performance degradation due to nonidealities compared to other structures. Nonidealities of all additional current mirrors are amplified to the output with a moderate gain. Therefore, a current mirror OTA has not been employed as a low-noise amplifier in applications that require a high resolution.
3.5. Summary
Table 1 summarizes the performance of single-stage OTAs. As mentioned earlier, the ro in a current mirror OTA is K times lower than the ro in other transistors since the ro of a single transistor is inversely proportional to the bias current at equilibrium.
Table 1.
Summary of theoretical performance metrics.
A five-transistor OTA has the simplest architecture among the four types of single-stage OTAs. Compared to a five-transistor OTA, telescopic cascode and folded cascode OTAs achieve a larger rout, which results in a higher Ao. A current mirror OTA achieves higher ω3dB, ωGB, SRR, and SRF compared to other types of OTAs. That is, most of the performance metrics related to the speed of OTAs are improved thanks to the current amplification via current mirrors. Moreover, a higher Gm is also achieved. However, these improvements come at the expense of power consumption. Another advantage of a current mirror OTA is the wide output swing range. Particularly, regardless of the power consumption, it can obtain the widest output swing range thanks to a small number of transistors.
4. Results
Four types of single-stage OTAs, which were analyzed in Section 3, were designed and simulated in a 180 nm complementary metal–oxide–semiconductor (CMOS) process with a VDD of 1.8 V to verify the theoretical analysis. For a fair performance comparison, the input transistors of OTAs, M1 and M2, have the same gm with the same bias current of 1 µA. Table 2 shows the transistor sizes of the designed single-stage OTAs. VD,SAT is set to about 100 mV so that all transistors operate in the strong inversion region.
Table 2.
Transistor sizes of designed single-stage OTAs.
Figure 6 shows the simulation results of a designed five-transistor OTA. Figure 6a shows the frequency response, and Figure 6b shows the rising slewing of an OTA with SRR when CLoad is set to 1 pF. Figure 6c shows an input-referred noise, which is one of the representative nonidealities of an OTA. Figure 7, Figure 8, and Figure 9 show the same performance metrics of a telescopic cascode OTA, a folded cascode OTA, and a current mirror OTA, respectively.
Figure 6.
Simulation results of 5-transistor OTA: (a) frequency response; (b) rising SR; and (c) input-referred noise.
Figure 7.
Simulation results of telescopic cascode OTA: (a) frequency response; (b) rising SR; and (c) input-referred noise.
Figure 8.
Simulation results of folded cascode OTA: (a) frequency response; (b) rising SR; and (c) input-referred noise.
Figure 9.
Simulation results of current mirror OTA: (a) frequency response; (b) rising SR; and (c) input-referred noise.
Table 3 summarizes the simulated performance metrics of four types of single-stage OTAs. The folded cascode OTA consumes two times more power than five-transistor and telescopic cascode OTAs due to additional current sources when ID3 = ID4 = ID5. The K of a current mirror OTA is set to 3, which results in a power consumption that is four times higher.
Table 3.
Summary of simulated performance metrics.
Compared to a five-transistor OTA and current mirror OTA, two cascode OTAs achieve much a larger Ao thanks to a higher rout. Here, a five-transistor OTA and current mirror OTA obtain similar Ao values. This is because Gm,CM_OTA is K times higher than Gm,5TR_OTA, but rout,CM_OTA is K times lower than rout,5TR_OTA. According to the simulation related to the DC operating condition, rout,CM_OTA is 7.8 Mohm and rout,5TR_OTA is 2.8 Mohm as expected, which results in similar Ao values.
Compared to a five-transistor OTA, two types of cascode OTAs have a smaller ω3dB due to a higher rout while maintaining a similar ωGB. On the contrary, compared to a five-transistor OTA, a current mirror OTA with K = 3 improves the ω3dB and ωGB by about three times thanks to the current amplification of additional current mirrors. For the same reason, a current mirror OTA with K = 3 improves the SRR and SRF by about three times, which are verified by the simulation results.
The integrated input-referred noises of OTAs are compared to effect caused by nonidealities of transistors. The input-referred noises in Figure 6c, Figure 7c, Figure 8c, and Figure 9c are integrated from 1 Hz to ωGB/2π. The integrated noise of a telescopic cascode OTA is slightly higher than that of a five-transistor OTA due to cascaded transistors. However, the increase is relatively small because the effect caused by cascoded transistors on the output is negligible. The integrated noise of a folded cascode OTA is higher than that of a telescopic cascode OTA because the effect caused by additional current sources on the output cannot be negligible. A current mirror OTA obtains the largest integrated noise, even with a higher power consumption, due to the current amplification.
5. Discussions and Case Study
Figure 10 presents a comparative analysis of the four types of single-stage OTAs using a spider map, considering both the theoretical and simulated performance metrics summarized in Table 1 and Table 3. The five-transistor and telescopic cascode OTAs stand out for their lower power consumption compared to folded cascode and current mirror OTAs with a K of 3. The five-transistor OTA exhibits the simplest structure based on fewer transistors, minimizing the negative effects caused by the nonidealities. The telescopic cascode and folded cascode OTAs achieve a higher rout, resulting in a higher Ao at the sacrifice of swing ranges. While the folded cascode structure improves the input swing range, its output swing range remains limited like that of the telescopic cascode OTA. On the other hand, the current mirror OTA excels in terms of ωGB, SRR, and SRF, but consumes more power. However, it offers the advantage of a wide output swing range even with a relatively small number of transistors at the output node.
Figure 10.
Spider map of four types of single-stage OTAs to compare performance metrics.
The analysis results provide valuable guidance in choosing a suitable OTA structure for specific applications. The five-transistor OTA has the simplest structure, which makes the design easy. It can be employed as a feedforward amplifier in a closed-loop system, but it has been employed as the first stage of multi-stage OP-AMPs [26,27,28,29]. Despite its simplicity and moderate performance, since it is difficult for the five-transistor OTA to achieve a high Ao, additional stages are adopted to increase the Ao. The telescopic cascode OTA is a good choice when additional DC current paths are challenging to implement due to a limited power budget, but a high Ao is required. Similar structures based on cascode output stages without additional current sources have been effectively used as feedforward amplifiers in low-power instrumentation amplifiers (IAs) [30] and unity-gain buffers in biomedical applications [31]. The folded cascode OTA has been adopted as the feedforward amplifier of IAs in biopotential recording ICs and sensor interface ICs [32,33,34,35] and as an error amplifier of low-dropout regulators (LDOs) [16,17] to utilize a high Ao and a wide input swing range. Compared to telescopic cascode OTAs, using folded cascode OTAs may require a more generous power budget for the system. Moreover, in order to further increase the Ao, the folded cascode structure has been adopted as the first stage of a multi-stage OP-AMP [36]. Lastly, the current mirror OTA has been used as the error amplifier of DC-DC converters and LDOs [18,19,20] or as the feedforward amplifier of neural recording amplifiers [13,14]. In power converters, the error amplifier often needs to be fast since the output voltage or the load condition can be changed rapidly. In this case, the current mirror OTA could be more suitable than other structures.
At last, a case study is provided to demonstrate the practical application of the tutorial’s findings. An appropriate OTA structure is selected based on the analysis results, thereby improving the performance of the conventional neural recording amplifier. In [13], a neural recording amplifier was designed based on a CCIA with the target gain of 40 dB. Here, the current mirror OTA is used as the feedforward amplifier of a CCIA. For the case study, we designed a current mirror OTA based on the transistor sizes in Table 2, and then designed a CCIA based on the current mirror OTA.
Figure 11a shows the closed-loop and open-loop gains of a CCIA based on a current mirror OTA. The closed-loop gain does not reach 40 dB in the mid-band range due to the low Ao. To address this, we applied the insights from our previous analysis and utilized a telescopic cascode OTA, which offers a significantly higher Ao with a much lower power consumption. Figure 11b shows the closed-loop and open-loop gains of a CCIA based on a telescopic cascode OTA, achieving nearly a 40 dB closed-loop gain in the mid-band range thanks to the higher Ao. Additionally, the current consumption of the telescopic cascode OTA is only one-fourth of that of the current mirror OTA with a K of 3. Furthermore, the integrated input-referred noise of a CCIA based on a current mirror OTA is 78 μVrms, while a CCIA based on a telescopic cascode OTA achieves 66 μVrms of the integrated input-referred noise. The noise is integrated from 1 Hz to 10 kHz. This indicates that the noise, which is one of important parameters of neural recording amplifiers, can also be improved by adopting a telescopic cascode OTA. In [13], in order to increase the Ao, a cascode output stage was employed in a current mirror OTA. In this structure, the Ao can be increased to as much as the Ao of a telescopic cascode OTA, but this structure would not lead to an improved power consumption and noise compared to a telescopic cascode OTA.
Figure 11.
Closed-loop and open-loop gains of CCIAs based on (a) current mirror OTA and (b) telescopic cascode OTA. Two OTAs are designed based on transistor sizes shown in Table 2.
The operation principle, key performance metrics, and practical applications of each OTA have been explored with a case study. The performance comparison based on the measurement results can become a promising future work. Moreover, exploring other advanced structures such as current-reusing OTAs [37] and recycling folded cascode OTAs [33] based on this design tutorial can also become a promising and valuable future work.
6. Conclusions
This paper offers a comprehensive design tutorial for four different types of single-stage OTAs: five-transistor OTAs, telescopic cascode OTAs, folded cascode OTAs, and current mirror OTAs. The performance metrics of each OTA are derived through a hand analysis and verified through a simulation. Among the four types of single-stage OTAs, the five-transistor OTA stands out for its simple structure, minimizing the negative effects of the nonidealities by reducing the number of transistors. On the other hand, telescopic cascode and folded cascode OTAs achieve higher rout and Ao at the expense of swing ranges. The input swing range can be improved by the folded cascode structure at the expense of power consumption, but the output swing range of a folded cascode OTA is still limited like that of a telescopic cascode OTA. A current mirror OTA excels in terms of bandwidth and SRs but consumes more power. Additionally, it offers a wide output swing range thanks to the small number of transistors at the output node. The insights gained from this tutorial will serve as a valuable resource for designing high-performance analog amplifiers in diverse applications.
Author Contributions
Conceptualization, H.J.; methodology, S.-J.K.; software, J.C.; formal analysis, H.J.; investigation, J.C.; resources, J.C.; data curation, J.C.; writing—original draft preparation, J.C.; writing—review and editing, S.-J.K.; visualization, H.J. All authors have read and agreed to the published version of the manuscript.
Funding
This work is a result of a study on the “Leaders in INdustry-university Cooperation 3.0 (LINC 3.0)” project, supported by the Ministry of Education and the National Research Foundation of Korea.
Data Availability Statement
Not applicable.
Conflicts of Interest
The authors declare no conflict of interest.
References
- Corbacho, I.; Carrillo, J.M.; Ausín, J.L.; Domínguez, M.Á.; Pérez-Aloe, R.; Duque-Carrillo, J.F. CMOS Widely Tunable Second-order Gm-C Bandpass filter for Multi-Sine Bioimpedance Analysis. Electronics 2023, 12, 1326. [Google Scholar] [CrossRef]
- Onet, R.; Rusu, A.; Rodriguez, S. High-Purity and Wide-Range Signal Generator for Bioimpedance Spectroscopy. IEEE Trans. Circuits Syst. II Exp. Briefs 2018, 65, 1884–1888. [Google Scholar] [CrossRef]
- Kassanos, P.; Triantis, I.F.; Demosthenous, A. A CMOS Magnitude/Phase Measurement Chip for Impedance Spectroscopy. IEEE Sens. J. 2013, 13, 2229–2236. [Google Scholar] [CrossRef]
- Zhang, J.; Chan, S.-C.; Li, H.; Zhang, N.; Wang, L. An Area-Efficient and Highly Linear Reconfigurable Continuous-Time Filter for Biomedical Sensor Applications. Sensors 2020, 20, 2065. [Google Scholar] [CrossRef]
- Moradi, M.; Dousti, M.; Torkzadeh, P. Designing a Low-Power LNA and Filter for Portable EEG Acquisition Applications. IEEE Access 2021, 9, 71968. [Google Scholar] [CrossRef]
- Malekzadeh-Arasteh, O.; Pu, H.; Lim, J.; Liu, C.Y.; Do, A.H.; Nenadic, Z.; Heydari, P. An Energy-Efficient CMOS Dual-Mode Array Architecture for High-Density ECoG-Based Brain-Machine Interfaces. IEEE Trans. Biomed. Circuits Syst. 2020, 14, 332–342. [Google Scholar] [CrossRef] [PubMed]
- Lo, T.Y.; Hung, C.C.; Ismail, M. A Wide Tuning Range Gm-C Filter for Multi-Mode CMOS Direct-Conversion Wireless Receivers. IEEE J. Solid-State Circuits 2009, 44, 2515–2524. [Google Scholar] [CrossRef]
- Han, J.; Jiang, Y.; Guo, G.; Cheng, X. A Reconfigurable Analog Baseband Circuitry for LFMCW RADAR Receivers in 130-nm SiGe BiCMOS Process. Electronics 2020, 9, 831. [Google Scholar] [CrossRef]
- Liu, H.; Zhu, X.S.; Lu, M.; Sun, Y.; Yeo, K.S. Design of Reconfigurable dB-linear Variable-Gain Amplifier and Switchable-Order gm-C filter in 65-nm CMOS technology. IEEE Trans. Microw. Theory Tech. 2019, 12, 5148–5158. [Google Scholar] [CrossRef]
- Bang, J.S.; Jeon, H.; Je, M.; Cho, G.H. 6.5 µW 92.3 dB-DR Biopotential-Recording Front-End with 360 mVpp Linear Input Range. In Proceedings of the 2018 IEEE Symposium on VLSI Circuits, Honolulu, HI, USA, 18–22 June 2018; pp. 239–240. [Google Scholar]
- Lee, C.; Jeon, T.; Jang, M.; Park, S.; Kim, J.; Lim, J.; Ahn, J.; Huh, Y.; Chae, Y. A 6.5-µW 10-kHz BW 80.4-dB SNDR Gm-C-Based CT Modulator with a Feedback-Assisted Gm Linearization for Artifact-Tolerant. IEEE J. Solid-State Circuits 2020, 55, 2889–2901. [Google Scholar] [CrossRef]
- Han, Y.; Liu, W.; Zhang, X.; Wang, X.; Liu, X.; Liu, Y. A Wide Dynamic Range Sigma-Delta Modulator for EEG Acquisition Using Randomized DWA and Dynamic-Modulated Scaling-Down Techniques. Sensors 2023, 23, 201. [Google Scholar] [CrossRef]
- Harrison, R.R.; Charles, C. A Low-Power Low-Noise CMOS Amplifier for Neural Recording Applications. IEEE J. Solid-State Circuits 2003, 38, 958–965. [Google Scholar] [CrossRef]
- Kim, H.-J.; Park, Y.; Eom, K.; Park, S.-Y. An Area- and Energy-Efficient 16-Channel, AC-Coupled Neural Recording Analog Frontend for High-Density Multichannel Neural Recordings. Electronics 2021, 10, 1972. [Google Scholar] [CrossRef]
- Pham, X.T.; Vu, T.K.; Nguyen, T.D.; Pham-Nguyen, L. A 1.2-µW 41-dB Ripple Attenuation Chopper Amplifier Using Auto-Zero Offset Cancelation Loop for Area-Efficient Biopotential Sensing. Electronics 2022, 11, 1149. [Google Scholar] [CrossRef]
- Zhao, X.; Zhang, Q.; Xin, Y.; Li, S.; Yu, L. A High-Efficiency Fast-Transient LDO with Low-Impedance Transient-Current Enhanced Buffer. IEEE Trans. Power Electron. 2022, 37, 8976–8987. [Google Scholar] [CrossRef]
- Dong, L.; Zhao, X.; Wang, Y. Design of an Adaptively Biased Low-Dropout Regulator with a Current Reusing Current-Mode OTA Using an Intuitive Analysis Method. IEEE Trans. Power Electron. 2020, 35, 10477–10488. [Google Scholar] [CrossRef]
- Jeon, H. A Boost Converter Employing Quadratic Sawtooth Waveform Generator for SiPM-Based Radiation Sensors. Chemosensors 2021, 9, 144. [Google Scholar] [CrossRef]
- Lee, J.-H.; Lee, M.-K.; Park, J.-D. A Direct Feedback FVF LDO for High Precision FMCW Radar Sensors in 65-nm CMOS Technology. Sensors 2022, 22, 9672. [Google Scholar] [CrossRef]
- Li, G.; Qian, H.; Guo, J.; Mo, B.; Lu, Y.; Chen, D. Dual Active-Feedback Frequency Compensation for Output-Capacitorless LDO with Transient and Stability Enhancement in 65-nm CMOS. IEEE Trans. Power Electron. 2020, 35, 415–429. [Google Scholar] [CrossRef]
- Johns, D.A.; Ken, M. Analog Integrated Circuit Design; John Wiley & Sons: Hoboken, NJ, USA, 2008. [Google Scholar]
- Gray, P.R.; Hurst, P.J.; Lewis, S.H.; Meyer, R.G. Analysis and Design of Analog Integrated Circuits; John Wiley & Sons: Hoboken, NJ, USA, 2009. [Google Scholar]
- Baker, R.J. CMOS: Circuit Design, Layout, and Simulation; John Wiley & Sons: Hoboken, NJ, USA, 2019. [Google Scholar]
- Snchez-Sinencio, E.; Silva-Martinez, J. CMOS transconductance amplifiers architectures and active filters: A tutorial. IEEE Proc. Circuits Devices Syst. 2000, 147, 3–12. [Google Scholar] [CrossRef]
- Bendre, V.; Kureshi, A.K. Performance Analysis of Operational Transconductance Amplifier at 180 nm technology. In Proceedings of the Second International Innovative Applications of Computational Intelligence on Power Energy and Controls with Their Impact on Humanity (CIPECH), Ghaziabad, India, 18–19 November 2016; pp. 271–276. [Google Scholar]
- Jeon, H.; Choi, I.; Kweon, S.-J.; Je, M. A Power-Efficient Radiation Sensor Interface with a Peak-Triggered Sampling Scheme for Mobile Dosimeters. Sensors 2020, 20, 3255. [Google Scholar] [CrossRef]
- Tlelo-Cuautle, E.; Valencia-Ponce, M.A.; de la Fraga, L.G. Sizing CMOS Amplifiers by PSO and MOL to Improve DC Operating Point Conditions. Electronics 2020, 9, 1027. [Google Scholar] [CrossRef]
- Mita, R.; Palumbo, G.; Pennisi, S. Design Guidelines for Reversed Nested Miller Compensation in Three-Stage Amplifiers. IEEE Trans. Circuits Syst. II 2003, 50, 227–233. [Google Scholar] [CrossRef]
- Riad, J.; Estrada-López, J.J.; Sánchez-Sinencio, E. Classification and Design Space Exploration of Low-Power Three-Stage Operational Transconductance Amplifier Architectures for Wide Load Ranges. Electronics 2019, 8, 1268. [Google Scholar] [CrossRef]
- Tsai, Y.-L.; Lee, F.-W.; Chen, T.-Y.; Lin, T.-H. A 2-Channel −83.2 dB Crosstalk 0.061 mm2 CCIA with an Orthogonal Frequency Chopping Technique. In Proceedings of the 2015 IEEE International Solid-State Circuits Conference-(ISSCC) Digest of Technical Papers, San Francisco, CA, USA, 22–26 February 2015; pp. 92–93. [Google Scholar]
- Zou, X.; Liu, L.; Cheong, J.H.; Yao, L.; Li, P.; Cheng, M.-Y.; Goh, W.L.; Ramamoorthy, R.; Dawe, G.; Cheng, K.-W.; et al. A 100-Channel 1-mW Implantable Neural Recording IC. IEEE Trans. Circuits Syst. I 2013, 60, 2584–2596. [Google Scholar] [CrossRef]
- Yoo, J.; Yan, L.; El-Damak, D.; Altaf, M.A.B.; Shoeb, A.H.; Chandrakasan, A.P. An 8-Channel Scalable EEG Acquisition SoC with Patient-Specific Seizure Classification and Recording Processor. IEEE J. Solid-State Circuits 2013, 48, 214–228. [Google Scholar] [CrossRef]
- Choi, G.; Heo, H.; You, D.; Kim, H.; Nam, K.; Yoo, M.; Lee, S.; Ko, H. A Low-Power, Low-Noise, Resistive-Bridge Microsensor Readout Circuit with Chopper-Stabilized Recycling Folded Cascode Instrumentation Amplifier. Appl. Sci. 2021, 11, 7982. [Google Scholar] [CrossRef]
- Kim, H.; Kwon, Y.; You, D.; Choi, H.-W.; Kim, S.H.; Heo, H.; Kim, C.-Y.; Lee, H.-D.; Ko, H. A 5.43 nV/√Hz Chopper Operational Amplifier Using Lateral PNP Input Stage with BJT Current Mirror Base Current Cancellation. Appl. Sci. 2020, 10, 8376. [Google Scholar] [CrossRef]
- Du, Y.; He, C.; Hao, G.; Zhang, W.; Xue, C. Full-Differential Folded Cascode Front-End Receiver Amplifier Integrated Circuit for Capacitive Micromachined Ultrasonic Transducers. Micromachines 2019, 10, 88. [Google Scholar] [CrossRef]
- Qu, W.; Im, J.-P.; Kim, H.-S.; Cho, G.-H. A 0.9 V 6.3 μW Multistage Amplifier Driving 500 pF Capacitive Load with 1.34 MHz GBW. In Proceedings of the 2014 IEEE International Solid-State Circuits Conference Digest of Technical Papers (ISSCC), San Francisco, CA, USA, 9–13 February 2014; pp. 290–291. [Google Scholar]
- Mincey, J.S.; Briseno-Vidrios, C.; Silva-Martinez, J.; Rodenbeck, C.T. Low-Power Gm-C Filter Employing Current-Reuse Differential Difference Amplifiers. IEEE Trans. Circuits Syst. II Express Briefs 2017, 64, 635–639. [Google Scholar]
Disclaimer/Publisher’s Note: The statements, opinions and data contained in all publications are solely those of the individual author(s) and contributor(s) and not of MDPI and/or the editor(s). MDPI and/or the editor(s) disclaim responsibility for any injury to people or property resulting from any ideas, methods, instructions or products referred to in the content. |
© 2023 by the authors. Licensee MDPI, Basel, Switzerland. This article is an open access article distributed under the terms and conditions of the Creative Commons Attribution (CC BY) license (https://creativecommons.org/licenses/by/4.0/).















