Trust-Based Beacon Node Localization Algorithm for Underwater Networks by Exploiting Nature Inspired Meta-Heuristic Strategies
Abstract
:1. Introduction
Contributions
- ➢
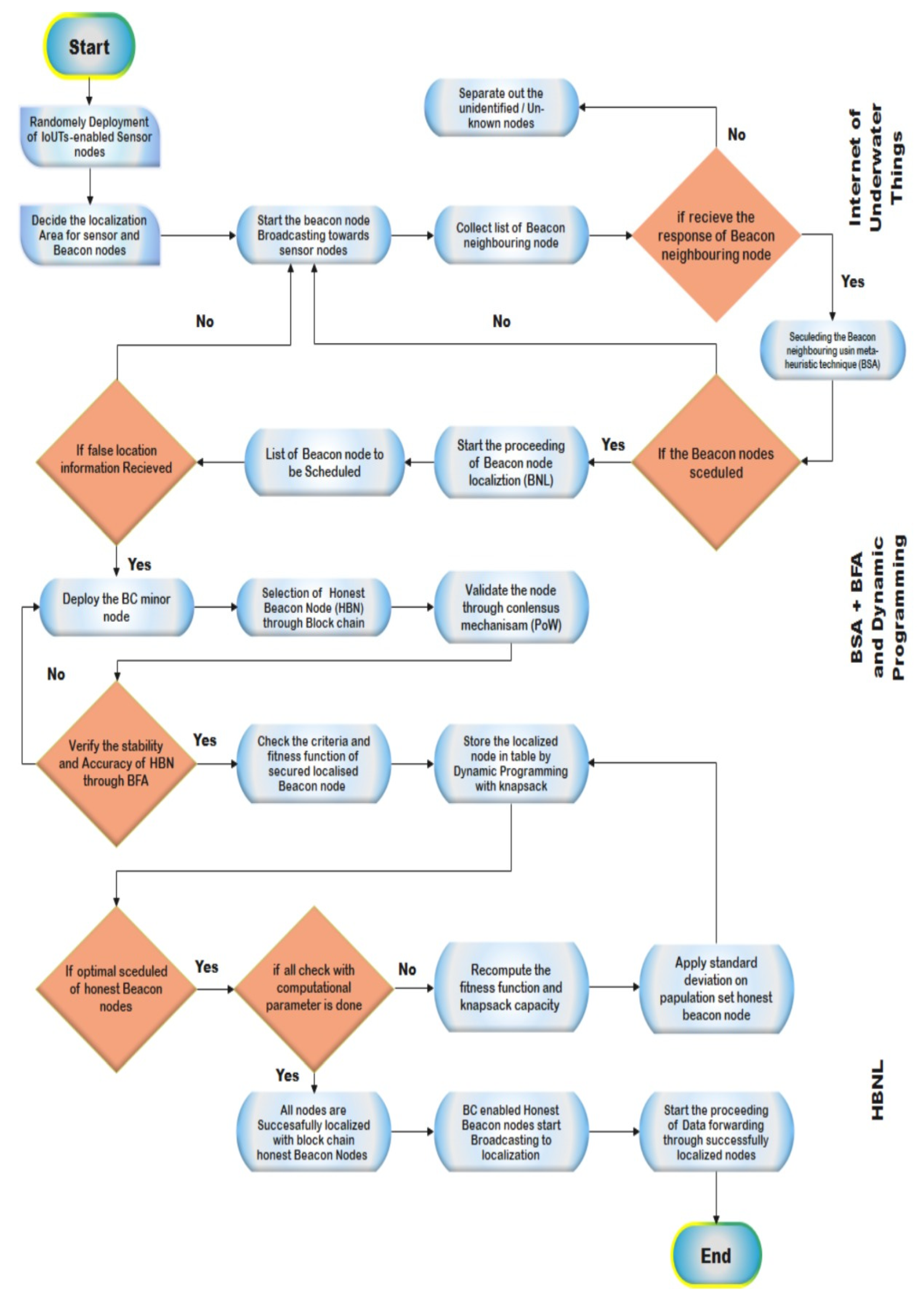
- THBNL is a BC enabled framework that considers the acquisition of BNL features (e.g., localization accuracy, node losses and Packet Delivery Ratio (PDR)) and determines the verified and trusted beacon nodes. THBNL relaxes the parameter assumptions; thus, it can emulate realistic situations in UASN for safe localization through HB2NL algorithm.
- ➢
- THBNL focuses on the heterogeneity of the verified localized beacon nodes that challenges the algorithm design of HB2NL. It achieves the localization accuracy in beacon node level identification for different acoustic environments (e.g., deep and shallow water). Moreover, the THBNL framework is extremely flexible and can easily be extended by supporting more selection features for better efficiency (where needed).
- ➢
- The effectiveness of the HB2NL algorithm is validated via different load measurements (e.g., base load, interruptible load, uninterruptable load and on average load) of acoustic communication data traffic. Finally, we compare the accuracy of HB2NL algorithm with localization accuracy, node losses, PDR, survival nodes, residual energy and number of delivered/received packets.
- ➢
- Scheduling and scalability are addressed for selecting verified beacon nodes (VBN) by meta-heuristic bio/nature inspired techniques by Levy Firefly Algorithm (LFA) and Birds Foraging Algorithm (BFA), respectively. Moreover, for the purpose of scheduling, we introduce the notion of ‘beacon node coordination’. This aids the scheduler in selecting the verified beacon nodes (which are localized) and neighboring nodes without any localization interruptions.
- ➢
- To achieve the system objectives and incorporate the cost reduction mechanism (CRM), we will schedule BNL as a ‘knapsack problem’ with a knapsack capacity (small items with largest values), which is solved using ‘dynamic programming’ [13]. This helps the CRM to draw inferences regarding newly encountered nodes and schedule them correctly.
- ➢
- The beacon node mechanism inside HB2NL selects a group of validator nodes as VBN using the (*TOPSIS (Technique for Order of Preference by Similarity to Ideal Solution) to rank BC nodes. TOPSIS, a multi-criteria decision analysis method, estimates the shortest geometric distance from the ideal best value and the longest geometric distance from the ideal worst value) TOPSIS/multi-criteria analysis method. Through this criterion, the beacon node with the greatest trust value is chosen as a validator node for the localization process of a block in BC and responsible for smooth data forwarding.
2. Related Work
- There is no technique at present which is a hybrid, jointly considering BC and the IoUTs as a BC-enabled Internet of Underwater Things (BIoUTs) for the trusted BNL problem with meta-heuristic techniques;
- There is no such job found that provides trust and reputation assessment in wireless underwater networks for secure BNL using BC;
- Better relationship management (in terms of data exchange) among node participants requires the absence of third parties. There is none of any idea has been found which enables BC at beacon level, i.e., the beacon nodes-oriented communication of the BNL problem;
- To ensure privacy and security of data transferred across hierarchical sensor beacon nodes without incurring excessive computing costs and requiring centralized control;
- There is no such work that facilitates the entire cycle of routing communication process of underwater among participants for trust and reputation assessment in solving the BNL problem by BC;
- There is no approach in the literature that applies BC at the beacon level to the BNL problem to assure localization while dealing with its dynamic, multi-level and heterogeneous character.
3. Problem Description
4. The Proposed Framework
4.1. Verified Beacon Nodes Selection
4.2. Cost Reduction of BH
4.3. User Comfort Maximization
4.4. Model Transformation
5. Meta Heuristic Strategies for Node Scheduling
5.1. Nature-Inspired Meta-Heuristic Mechanism for BNL Node Scheduling
5.2. Bio-Inspired Optimal Mechanism for VBNL
| Algorithm 1:VBN Selection and Scheduling in BNL |
![]() |
| Algorithm 2:HB2NL Forward (pkt) |
![]() |
6. Description of Algorithms
7. Simulation Environment
8. Simulation Results
9. Conclusions
Author Contributions
Funding
Institutional Review Board Statement
Informed Consent Statement
Data Availability Statement
Acknowledgments
Conflicts of Interest
References
- Faugstadmo, J.E.; Pettersen, M.; Hovem, J.M.; Lie, A.; Reinen, T.A. Underwater wireless sensor network. In Proceedings of the 2010 Fourth International Conference on Sensor Technologies and Applications, Venice, Italy, 18–25 July 2010; IEEE: Piscataway, NJ, USA, 2010; pp. 422–427. [Google Scholar]
- Qiu, T.; Zhao, Z.; Zhang, T.; Chen, C.; Chen, C.P. Underwater Internet of Things in smart ocean: System architecture and open issues. IEEE Trans. Ind. Inform. 2019, 16, 4297–4307. [Google Scholar] [CrossRef]
- Sharma, C. Correcting the IoT History. Available online: http://www.chetansharma.com/correcting-the-iot-history/ (accessed on 21 October 2021).
- Domingo, M.C. An overview of the internet of underwater things. J. Netw. Comput. Appl. 2012, 35, 1879–1890. [Google Scholar] [CrossRef]
- Xu, M.; Liu, L. Sender-receiver role-based energy-aware scheduling for Internet of Underwater Things. IEEE Trans. Emerg. Top. Comput. 2016, 7, 324–336. [Google Scholar] [CrossRef]
- Berlian, M.H.; Sahputra, T.E.R.; Ardi, B.J.W.; Dzatmika, L.W.; Besari, A.R.A.; Sudibyo, R.W.; Sukaridhoto, S. Design and implementation of smart environment monitoring and analytics in real-time system framework based on internet of underwater things and big data. In Proceedings of the 2016 International Electronics Symposium (IES), Denpasar, Indonesia, 29–30 September 2016; IEEE: Piscataway, NJ, USA, 2016; pp. 403–408. [Google Scholar]
- Tan, H.P.; Diamant, R.; Seah, W.K.; Waldmeyer, M. A survey of techniques and challenges in underwater localization. Ocean. Eng. 2011, 38, 1663–1676. [Google Scholar] [CrossRef] [Green Version]
- Diamant, R.; Lampe, L. Underwater localization with time-synchronization and propagation speed uncertainties. IEEE Trans. Mob. Comput. 2012, 12, 1257–1269. [Google Scholar] [CrossRef]
- Hawkins, A.D.; Popper, A.N. Assessing the impacts of underwater sounds on fishes and other forms of marine life. Acoust. Today 2014, 10, 30–41. [Google Scholar]
- Su, X.; Ullah, I.; Liu, X.; Choi, D. A review of underwater localization techniques, algorithms, and challenges. J. Sens. 2020, 2020, 6403161. [Google Scholar] [CrossRef] [Green Version]
- Tuna, G.; Gungor, V.C. A survey on deployment techniques, localization algorithms, and research challenges for underwater acoustic sensor networks. Int. J. Commun. Syst. 2017, 30, e3350. [Google Scholar] [CrossRef]
- Islam, T.; Park, S.H. A comprehensive survey of the recently proposed localization protocols for underwater sensor networks. IEEE Access 2020, 8, 179224–179243. [Google Scholar] [CrossRef]
- Yaga, D.; Mell, P.; Roby, N.; Scarfone, K. BC technology overview. arXiv 2019, arXiv:1906.11078. [Google Scholar]
- Ahram, T.; Sargolzaei, A.; Sargolzaei, S.; Daniels, J.; Amaba, B. BC technology innovations. In Proceedings of the 2017 IEEE Technology & Engineering Management Conference (TEMSCON), Santa Clara, CA, USA, 8–10 June 2017; IEEE: Piscataway, NJ, USA, 2017; pp. 137–141. [Google Scholar]
- Niculescu, D.; Nath, B. Ad hoc positioning system (APS). In Proceedings of the GLOBECOM’01. IEEE Global Telecommunications Conference (Cat. No. 01CH37270), San Antonio, TX, USA, 25–29 November 2001; IEEE: Piscataway, NJ, USA, 2001; Volume 5, pp. 2926–2931. [Google Scholar]
- Gkikopouli, A.; Nikolakopoulos, G.; Manesis, S. A survey on underwater wireless sensor networks and applications. In Proceedings of the 2012 20th Mediterranean Conference on Control & Automation (MED), Barcelona, Spain, 3–6 July 2012; IEEE: Piscataway, NJ, USA, 2012; pp. 1147–1154.
- Chen, K.; Ma, M.; Cheng, E.; Yuan, F.; Su, W. A survey on MAC protocols for underwater wireless sensor networks. IEEE Commun. Surv. Tutor. 2014, 16, 1433–1447. [Google Scholar] [CrossRef]
- Felemban, E.; Shaikh, F.K.; Qureshi, U.M.; Sheikh, A.A.; Qaisar, S.B. Underwater sensor network applications: A comprehensive survey. Int. J. Distrib. Sens. Netw. 2015, 11, 896832. [Google Scholar] [CrossRef]
- Pompili, D.; Akyildiz, I.F. Overview of networking protocols for underwater wireless communications. IEEE Commun. Mag. 2009, 47, 97–102. [Google Scholar] [CrossRef]
- Ayaz, M.; Baig, I.; Abdullah, A.; Faye, I. A survey on routing techniques in underwater wireless sensor networks. J. Netw. Comput. Appl. 2011, 34, 1908–1927. [Google Scholar] [CrossRef]
- Han, G.; Jiang, J.; Bao, N.; Wan, L.; Guizani, M. Routing protocols for underwater wireless sensor networks. IEEE Commun. Mag. 2015, 53, 72–78. [Google Scholar] [CrossRef]
- Domingo, M.C. Securing underwater wireless communication networks. IEEE Wirel. Commun. 2011, 18, 22–28. [Google Scholar] [CrossRef]
- Han, G.; Jiang, J.; Shu, L.; Xu, Y.; Wang, F. Localization algorithms of underwater wireless sensor networks: A survey. Sensors 2012, 12, 2026–2061. [Google Scholar] [CrossRef] [Green Version]
- Luo, J.; Chen, Y.; Wu, M.; Yang, Y. A Survey of Routing Protocols for Underwater Wireless Sensor Networks. IEEE Commun. Surv. Tutor. 2021, 23, 137–160. [Google Scholar] [CrossRef]
- Khisa, S.; Moh, S. Survey on Recent Advancements in Energy-Efficient Routing Protocols for Underwater Wireless Sensor Networks. IEEE Access 2021, 9, 55045–55062. [Google Scholar] [CrossRef]
- Bhaskarwar, R.V.; Pete, D.J. Cross-Layer Design Approaches in Underwater Wireless Sensor Networks: A Survey. SN Comput. Sci. 2021, 2, 362. [Google Scholar] [CrossRef]
- Ali, T.; Yasin, S.; Draz, U.; Ayaz, M. Towards formal modeling of subnet based hotspot algorithm in wireless sensor networks. Wirel. Pers. Commun. 2019, 107, 1573–1606. [Google Scholar] [CrossRef]
- Saini, P.; Singh, R.P.; Sinha, A. Survey of Radio Propagation Models for Acoustic Applications in Underwater Wireless Sensor Network. Int. J. Sens. Wirel. Commun. Control 2021, 11, 42–53. [Google Scholar] [CrossRef]
- Chang, D.; Johnson-Roberson, M.; Sun, J. An Active Perception Framework for Autonomous Underwater Vehicle Navigation Under Sensor Constraints. IEEE Trans. Control Syst. Technol. 2022, 30, 2301–2316. [Google Scholar] [CrossRef]
- Zehra, S.S.; Qureshi, R.; Dev, K.; Shahid, S.; Bhatti, N.A. Comparative Analysis of Bio-Inspired Algorithms for Underwater Wireless Sensor Networks. Wirel. Pers. Commun. 2021, 116, 1311–1323. [Google Scholar] [CrossRef]
- Yang, X.S. Nature-Inspired Metaheuristic Algorithms; Luniver press: Bristol, UK, 2010. [Google Scholar]
- Yang, X.S.; Cui, Z.; Xiao, R.; Gandomi, A.H.; Karamanoglu, M. (Eds.) Swarm Intelligence and Bio-Inspired Computation: Theory and Applications; Newnes: London, UK, 2013. [Google Scholar]
- Draz, U.; Ali, A.; Bilal, M.; Ali, T.; Iftikhar, M.A.; Jolfaei, A.; Suh, D.Y. Energy efficient proactive routing scheme for enabling reliable communication in underwater internet of things. IEEE Trans. Netw. Sci. Eng. 2021, 8, 2934–2945. [Google Scholar] [CrossRef]
- Draz, U.; Yasin, S.; Irfan, M.; Ali, T.; Ali, A.; Glowacz, A.; Brumercik, F.; Glowacz, W. TANVEER: Tri-Angular Nearest Vector-Based Energy Efficient Routing for IoT-Enabled Acoustic Sensor and Actor Networks (I-ASANs). Sensors 2021, 21, 3578. [Google Scholar] [CrossRef]
- Draz, U.; Yasin, S.; Ali, T.; Ali, A.; Bin Faheem, Z.; Zhang, N.; Jamal, M.H.; Suh, D.-Y. ROBINA: Rotational Orbit-Based Inter-Node Adjustment for Acoustic Routing Path in the Internet of Underwater Things (IoUTs). Sensors 2021, 21, 5968. [Google Scholar] [CrossRef]
- Draz, U.; Ali, T.; Ahmad Zafar, N.; Saeed Alwadie, A.; Irfan, M.; Yasin, S.; Ali, A.; Khan Khattak, M.A. Energy efficient watchman based flooding algorithm for IoT-enabled underwater wireless sensor and actor networks. ETRI J. 2021, 43, 414–426. [Google Scholar] [CrossRef]
- Draz, U.; Ali, T.; Yasin, S.; Bukhari, S.; Khan, M.S.; Hamdi, M.; Rahman, S.; Jung, L.T.; Ali, A. An Optimal Scheme for UWSAN of Hotspots Issue Based on Energy-Efficient Novel Watchman Nodes. Wirel. Pers. Commun. 2021, 121, 69–94. [Google Scholar] [CrossRef]
- Draz, U.; Ali, T.; Yasin, S.; Hussain, A.; Bukhari, S.; Nawaz, A.; Ali, A.; Khan, M.S.; Jung, L.T. A Novel Layer By Layer Energy Efficient Watchman Algorithm for Wireless Sensor and Actor Networks. Sci. Technol. 2021, 24, 284–298. [Google Scholar]
- Draz, U.; Ali, T.; Yasin, S. Cloud Based Watchman Inlets for Flood Recovery System Using Wireless Sensor and Actor Networks. In Proceedings of the 2018 IEEE 21st International Multi-Topic Conference (INMIC), Karachi, Pakistan, 1–2 November 2018; pp. 1–6. [Google Scholar]
- Yasin, S.; Ali, T.; Draz, U.; Shaf, A.; Ayaz, M. A parametric performance evaluation of batteries in wireless sensor networks. In Recent Trends and Advances in Wireless and IoT-enabled Networks; Springer: Cham, Switzerland, 2019; pp. 187–196. [Google Scholar] [CrossRef]
- Sun, L.; Qin, H.; Przystupa, K.; Majka, M.; Kochan, O. Individualized Short-Term Electric Load Forecasting Using Data-Driven Meta-Heuristic Method Based on LSTM Network. Sensors 2022, 22, 7900. [Google Scholar] [CrossRef] [PubMed]
- Su, J.; Beshley, M.; Przystupa, K.; Kochan, O.; Rusyn, B.; Stanisławski, R.; Yaremko, O.; Majka, M.; Beshley, H.; Demydov, I.; et al. 5G multi-tier radio access network planning based on voronoi diagram. Measurement 2022, 192, 110814. [Google Scholar] [CrossRef]
- Draz, U.; Ali, T.; Yasin, S.; Waqas, U. Towards formal modeling of hotspot issue by watch-man nodes in wireless sensor and actor network. In Proceedings of the 2018 International Conference on Frontiers of Information Technology (FIT), Islamabad, Pakistan, 17–19 December 2018; IEEE: Piscataway, NJ, USA, 2018; pp. 321–326. [Google Scholar]
- Qaisar, Z.; Irfan, M.; Ali, T.; Ahmad, A.; Ali, G.; Glowacz, A.; Glowacz, W.; Caesarendra, W.; Mashraqi, A.; Draz, U.; et al. Effective beamforming technique amid optimal value for wireless communication. Electronics 2020, 9, 1869. [Google Scholar] [CrossRef]
- Ali, T.; Razwan, A.R.; Baig, I.; Irfan, M.; Draz, U. Efficient Shadow Encoding Scheme Towards Power Spectrum Density in Digital Network Communication. Wirel. Pers. Commun. 2021, 119, 3179–3206. [Google Scholar] [CrossRef]
- Ali, G.; Ali, T.; Hassan, I.U.; Shaf, A.; Irfan, M.; Nowakowski, G.; Kielkowicz, K.; Glowacz, A.; Alqhtani, S.M. A Novel Routing Protocol Based on Elliptical Shaped Movement of Autonomous Underwater Vehicles in Data Gathering Process for Underwater Wireless Sensor Network. Sensors 2022, 22, 5269. [Google Scholar] [CrossRef]













| Ref. | One Sentence Summery | Scope | |||||||||
|---|---|---|---|---|---|---|---|---|---|---|---|
| WSN | UASN | ||||||||||
| IoT | BC | Hybrid | NL | RP | IoUTs | BC | Hybrid | NL | RP | ||
| [14] | A review of TDoA based self-localization | 🗸 | ✘ | ✘ | 🗸 | 🗸 | ✘ | ✘ | ✘ | 🗸 | 🗸 |
| [15] | A localization Tracking in WSNs | 🗸 | ✘ | ✘ | 🗸 | 🗸 | ✘ | ✘ | ✘ | 🗸 | 🗸 |
| [16] | A detailed approach of topological localization | 🗸 | ✘ | ✘ | 🗸 | 🗸 | ✘ | ✘ | ✘ | 🗸 | 🗸 |
| [16] | A grey Wolf Optimization based localization | 🗸 | ✘ | ✘ | 🗸 | 🗸 | ✘ | ✘ | ✘ | 🗸 | 🗸 |
| [17] | A New kernelized approach to WSN localization | 🗸 | ✘ | ✘ | 🗸 | 🗸 | ✘ | ✘ | ✘ | 🗸 | 🗸 |
| [18] | A comprehensive overview of localization algorithm | 🗸 | ✘ | ✘ | 🗸 | 🗸 | ✘ | ✘ | ✘ | 🗸 | 🗸 |
| [19] | An overview of self-learning localization | 🗸 | ✘ | ✘ | 🗸 | 🗸 | ✘ | ✘ | ✘ | 🗸 | 🗸 |
| [20] | A lightweight localization scheme for localization | 🗸 | ✘ | ✘ | 🗸 | 🗸 | ✘ | ✘ | ✘ | 🗸 | 🗸 |
| [21] | An introduction of secure localization scheme based on trust assessment for WSNs | 🗸 | 🗸 | 🗸 | 🗸 | 🗸 | ✘ | ✘ | ✘ | 🗸 | 🗸 |
| [22] | A survey of Localization Optimization in WSNs Using Meta-Heuristics | 🗸 | 🗸 | ✘ | 🗸 | 🗸 | ✘ | ✘ | ✘ | 🗸 | 🗸 |
| [23] | A Hybrid localization for underwater | 🗸 | ✘ | 🗸 | 🗸 | 🗸 | 🗸 | 🗸 | 🗸 | 🗸 | 🗸 |
| [24] | A survey of localization algorithm in underwater | 🗸 | ✘ | ✘ | 🗸 | 🗸 | 🗸 | 🗸 | ✘ | 🗸 | 🗸 |
| [25] | A Source localization in inhomogeneous underwater | 🗸 | ✘ | ✘ | 🗸 | 🗸 | 🗸 | ✘ | ✘ | 🗸 | 🗸 |
| [26] | Game theory based hybrid localization | 🗸 | ✘ | 🗸 | 🗸 | 🗸 | 🗸 | ✘ | 🗸 | 🗸 | 🗸 |
| [27] | An overview of Anchor node-based range free cooperative IoT-underwater localization | 🗸 | ✘ | ✘ | 🗸 | 🗸 | 🗸 | ✘ | ✘ | 🗸 | 🗸 |
| *Our Scope | An introduction of BC enabled localization for IoUTs | 🗸 | 🗸 | 🗸 | 🗸 | 🗸 | 🗸 | 🗸 | 🗸 | 🗸 | 🗸 |
| Symbols | Description |
|---|---|
| Populations of Beacon nodes | |
| Domination/elimination rounds | |
| Population response | |
| Firefly catching rounds | |
| Fitness of population of Beacon node | |
| Bacterium vector direction (randomly) | |
| Bacterium’s Platest position | |
| Knapsack Dynamic equation | |
| Localization of B | |
| Localization of VBN | |
| Localization of Beacon inside neighboring nodes | |
| Cost of neighboring Beacon nodes | |
| Beacon’s Node trust value is ON | |
| Blockchain Miners against data transection | |
| Fitness of population of Beacon node | |
| Fitness function | |
| Population set | |
| Standard deviation | |
| Bacteria’s latest position | |
| Populations of Beacon nodes | |
| Domination/elimination rounds | |
| Population response | |
| Firefly catching rounds | |
| Stochastic rounds | |
| Knapsack Dynamic equation |
| Simulation Parameter | Value |
|---|---|
| Network Simulator | NS-3 (v3.35) |
| Topology Size | 2000 m × 2000 m × 2000 m |
| Initial Energy | 100 J |
| Acoustic Network Speed | 1500 m/s |
| Number of Nodes | 700 (including Sinks) |
| Transmission range | 200 m |
| Data packet size | 50 B |
| Beacon message size | 54 B |
| Bandwidth | 2Mbps |
| Traffic Type | CBR |
| Packet Size | 512 bytes |
| Previous Hash | 16 bytes |
| Block Header/Block Size | 80/8 bytes |
| Link Type of Queue | Queue Drop Trail |
Publisher’s Note: MDPI stays neutral with regard to jurisdictional claims in published maps and institutional affiliations. |
© 2022 by the authors. Licensee MDPI, Basel, Switzerland. This article is an open access article distributed under the terms and conditions of the Creative Commons Attribution (CC BY) license (https://creativecommons.org/licenses/by/4.0/).
Share and Cite
Draz, U.; Chaudary, M.H.; Ali, T.; Sohail, A.; Irfan, M.; Nowakowski, G. Trust-Based Beacon Node Localization Algorithm for Underwater Networks by Exploiting Nature Inspired Meta-Heuristic Strategies. Electronics 2022, 11, 4131. https://doi.org/10.3390/electronics11244131
Draz U, Chaudary MH, Ali T, Sohail A, Irfan M, Nowakowski G. Trust-Based Beacon Node Localization Algorithm for Underwater Networks by Exploiting Nature Inspired Meta-Heuristic Strategies. Electronics. 2022; 11(24):4131. https://doi.org/10.3390/electronics11244131
Chicago/Turabian StyleDraz, Umar, Muhammad Hasanain Chaudary, Tariq Ali, Abid Sohail, Muhammad Irfan, and Grzegorz Nowakowski. 2022. "Trust-Based Beacon Node Localization Algorithm for Underwater Networks by Exploiting Nature Inspired Meta-Heuristic Strategies" Electronics 11, no. 24: 4131. https://doi.org/10.3390/electronics11244131
APA StyleDraz, U., Chaudary, M. H., Ali, T., Sohail, A., Irfan, M., & Nowakowski, G. (2022). Trust-Based Beacon Node Localization Algorithm for Underwater Networks by Exploiting Nature Inspired Meta-Heuristic Strategies. Electronics, 11(24), 4131. https://doi.org/10.3390/electronics11244131


