An Overview of Medium Access Control and Radio Duty Cycling Protocols for Internet of Things
Abstract
1. Introduction
- (1)
- Throughput: The Mac protocols ensure high throughput. Different IoT applications require different throughputs such as temperature and fire detection.
- (2)
- Scalability: Network scalability is considered with the addition and removal of IoT end devices.
- (3)
- Latency: The MAC protocol also helps in reducing the latency.
- (4)
- Energy Management: The IoT end devices are highly energy-constrained. Therefore, the MAC protocol ensures a highly energy-efficient solution for IoT devices.
2. Related Work
3. Proposed Classification
3.1. Contention-Based Protocols
3.2. Sender-Initiated Protocols
3.2.1. Single Channel Protocols
3.2.2. Multi-Channel MAC Protocols
Dynamic Multi-Channels Protocols
Static Multi-Channel Protocols
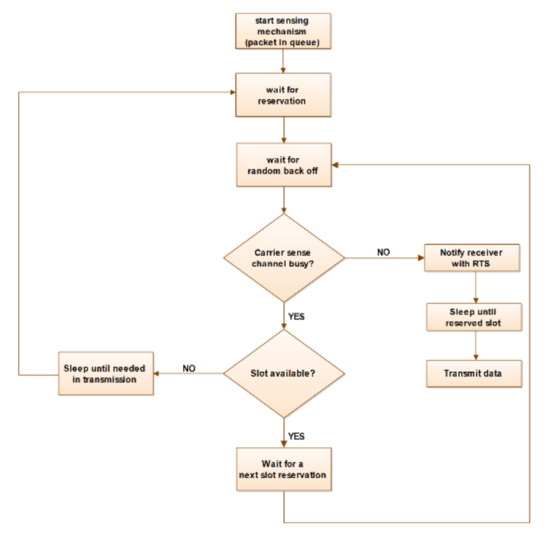
3.3. Contention-Free Protocols
3.4. Schedule-Based MAC Protocols
3.4.1. Centralized Protocols
3.4.2. Distributed Protocols
3.5. Hybrid Protocols
4. The Duty Cycle Protocols
4.1. Synchronous Low Duty Cycle Protocols
4.2. Asynchronous Low-Duty Cycle Protocols
4.2.1. Sender-Initiated Low-Power Listening Protocols
4.2.2. Receiver-Initiated Low-Power Listening Protocols
5. Key Challenges & the Future Research Directions
5.1. Scalability and Large Network Size
5.2. Energy Consumption and Network Lifetime
5.3. Interpretability
5.4. Fairness
6. Conclusions
Author Contributions
Funding
Institutional Review Board Statement
Informed Consent Statement
Data Availability Statement
Acknowledgments
Conflicts of Interest
References
- Amin, F.; Abbasi, R.; Mateen, A.; Ali Abid, M.; Khan, S. A Step toward Next-Generation Advancements in the Internet of Things Technologies. Sensors 2022, 22, 8072. [Google Scholar] [CrossRef]
- Crow, B.P.; Widjaja, I.; Kim, J.G.; Sakai, P.T. IEEE 802.11 Wireless Local Area Networks. IEEE Commun. Mag. 1997, 35, 116–126. [Google Scholar] [CrossRef]
- IEEE Std 802.15.1-2002; IEEE Standard for Telecommunications and Information Exchange Between Systems—LAN/MAN—Specific Requirements—Part 15: Wireless Medium Access Control (MAC) and Physical Layer (PHY) Specifications for Wireless Personal Area Networks (WPANs). IEEE: Piscataway, NJ, USA, 14 June 2002; pp. 1–473. [CrossRef]
- IEEE Std 802.15.4-2015/Cor 1-2018; IEEE Standard for Low-Rate Wireless Networks Corrigendum 1. (Amendment to IEEE Std 802.15.4-2015 as amended by IEEE Std 802.15.4n-2016, IEEE Std 802.15.4q-2016, IEEE Std 802.15.4u-2016, IEEE Std 802.15.4t-2017 and IEEE Std 802.15.4v-2017). IEEE: Piscataway, NJ, USA, 9 July 2018; pp. 1–14. [CrossRef]
- P802.11-REVmd/D2.0; IEEE Draft Standard for Information Technology—Telecommunications and Information Exchange Between Systems Local and Metropolitan Area Networks—Specific Requirements—Part 11: Wireless LAN Medium Access Control (MAC) and Physical Layer (PHY) Specifications. IEEE: Piscataway, NJ, USA, 17 January 2019; pp. 1–4601.
- Khisa, S.; Moh, S. Medium Access Control Protocols for the Internet of Things Based on Unmanned Aerial Vehicles: A Comparative Survey. Sensors 2020, 20, 5586. [Google Scholar] [CrossRef] [PubMed]
- Balobaid, A. A survey and comparative study on different energy efficient MAC-protocols for Wireless Sensor Networks. In Proceedings of the Internet of Things and Applications (IOTA), Pune, India, 22–24 January 2016; pp. 321–326. [Google Scholar]
- Amjad, M.; Sharif, M.; Afzal, M.K.; Kim, S.W. TinyOS-New Trends, Comparative Views, and Supported Sensing Applications: A Review. IEEE Sens. J. 2016, 16, 2865–2889. [Google Scholar] [CrossRef]
- Vasiljević, D.; Gardašević, G. Performance evaluation of OpenWSN operating system on open mote platform for industrial IoT applications. In Proceedings of the International Symposium on Industrial Electronics (INDEL), Banja Luka, Bosnia, 3–5 November 2016; pp. 1–6. [Google Scholar]
- Nguyen, T.D.; Nguyen, A.T.; Phan, H.D.; Nguyen, T.N. Exploring API Embedding for API Usages and Applications. In Proceedings of the IEEE/ACM 39th International Conference on Software Engineering (ICSE), Buenos Aires, Argentina, 20–28 May 2017; pp. 438–449. [Google Scholar]
- Gaur, P.; Tahiliani, M.P. Operating Systems for IoT Devices: A Critical Survey. In Proceedings of the IEEE Region 10 Symposium, Ahmedabad, India, 13–15 May 2015; pp. 33–36. [Google Scholar]
- Olempia, K.J.; Pandeeswaran, C.; Natarajan, P. A survey on energy efficient contention based and hybrid MAC protocols for wireless sensor networks. Indian J. Sci. Technol. 2016, 9, 1–10. [Google Scholar]
- Kakria, A.; Aseri, T.C. Survey of synchronous MAC protocols for Wireless Sensor Networks. In Proceedings of the Recent Advances in Engineering and Computational Sciences (RAECS), Chandigarh, India, 6–8 March 2014; pp. 1–4. [Google Scholar]
- Arain, W.; Ghani, S. Meta-survey on medium access control surveys in wireless sensor networks. Int. J. Distrib. Sens. Netw. 2016, 12, 1–31. [Google Scholar] [CrossRef]
- Rajandekar, A.; Sikdar, B. A Survey of MAC Layer Issues and Protocols for Machine-to-Machine Communications. IEEE Internet Things J. 2015, 2, 175–186. [Google Scholar] [CrossRef]
- Laya, A.; Kalalas, C.; Vazquez-Gallego, F.; Alonso, L.; Alonso-Zarate, J. Goodbye, ALOHA! IEEE Access 2016, 4, 2029–2044. [Google Scholar] [CrossRef]
- Alfayez, F.; Hammoudeh, M.; Abuarqoub, A. A Survey on MAC Protocols for Duty-cycled Wireless Sensor Networks. In Proceedings of the Advanced Wireless, Information, and Communication Technologies (AWICT2015), San Diego, CA, USA, 5–7 October 2015; pp. 482–489. [Google Scholar]
- Carrano, R.C.; Passos, D.; Magalhaes, L.C.S.; Albuquerque, C.V.N. Survey and taxonomy of duty cycling mechanisms in wireless sensor networks. IEEE Commun. Surv. Tutor. 2014, 16, 181–194. [Google Scholar] [CrossRef]
- Ye, W.; Heidemann, J.; Estrin, D. Medium access control with coordinated adaptive sleeping for wireless sensor networks. IEEE/ACM Trans. Netw. 2004, 12, 493–506. [Google Scholar] [CrossRef]
- Polastre, J.; Hill, J.; Culler, D. Versatile low power media access for wireless sensor networks. In Proceedings of the Sensys’04, San Diego, CA, USA, 3 November 2004; pp. 1–10. [Google Scholar]
- Dam, T.V.; Langendoen, K. An Adaptive Energy Efficient MAC Protocol for Wireless Sensor Networks. In Proceedings of the Embedded Networked Sensor Sys, Los Angeles, CA, USA, 5 November 2003. [Google Scholar]
- Demirkol, I.; Ersoy, C.; Alagoz, F. MAC protocols for wireless sensor networks: A survey. IEEE Commun. Mag. 2006, 44, 115–121. [Google Scholar] [CrossRef]
- Fuqaha, A.; Guizani, M.; Mohammadi, M.; Aledhari, M.; Ayyash, M. Internet of Things: A Survey on Enabling Technologies, Protocols, and Applications. IEEE Commun. Surv. Tutor. 2015, 17, 2347–2376. [Google Scholar] [CrossRef]
- Barroso, A.; Roedig, U.; Sreenan, C. μ-MAC: An energy-efficient medium access control for wireless sensor networks. In Proceedings of the Second European Workshop on Wireless Sensor Networks, Istanbul, Turkey, 25 July 2005; pp. 70–80. [Google Scholar]
- Sun, Y.; Du, S.; Gurewitz, O.; Johnson, D.B. DW-MAC: A low latency, energy efficient demand-wakeup MAC protocol for wireless sensor networks. In Proceedings of the Mobile Ad Hoc Networking and Computing (MobiHoc), Hong Kong, China, 26 May 2008; pp. 53–62. [Google Scholar]
- Du, S.; Saha, A.K.; Johnson, D.B. RMAC: A Routing-Enhanced Duty-Cycle MAC Protocol for Wireless Sensor Networks. In Proceedings of the International Conference on Computer Communication (INFOCOM), Barcelona, Spain, 6–12 May 2007; pp. 1478–1486. [Google Scholar]
- Lu, G.; Krishnamachari, B.; Raghavendra, C.S. An adaptive energy efficient and low-latency MAC for data gathering in wireless sensor networks. In Proceedings of the Parallel and Distributed Processing Symposium (IPDPS), Santa Fe, NM, USA, 26–30 April 2004; pp. 224–232. [Google Scholar]
- Vasanthi, N.; Annadurai, S. Energy efficient sleep schedule for achieving minimum latency in query based sensor networks. In Proceedings of the IEEE International Conference on Sensor Networks, Ubiquitous, and Trustworthy Computing, (SUTC’06), Taichung, Taiwan, 5–7 June 2006; pp. 214–219. [Google Scholar]
- Ye, W.; Silva, F.; Heidemann, J. Ultra-low duty cycle MAC with scheduled channel polling. In Proceedings of the Embedded Networked Sensor Systems (SenSys), Boulder, CO, USA, 31 October 2006; pp. 321–334. [Google Scholar]
- Ray, S.S.; Demirkol, I.; Heinzelman, W. ADV-MAC: Advertisement-based MAC protocol for wireless sensor networks. In Proceedings of the Mobile Ad-hoc and Sensor Networks (MSN’09), Fujian, China, 14–16 December 2009; pp. 265–272. [Google Scholar]
- Ullah, A.; Ahn, J.-S.; Kim, G. X-MAC Protocol with Collision Avoidance Algorithm. In Proceedings of the IEEE 5th International Conference on Ubiquitous and Future Networks, (ICUFN), Da Nang, Vietnam, 2–5 July 2013; pp. 228–233. [Google Scholar]
- Priya, B.; Manohar, S.S. EE-MAC: Energy efficient hybrid MAC for WSN. Int. J. Distrib. Sens. Netw. 2013, 2013, 1–9. [Google Scholar] [CrossRef]
- El-Hoiydi, A.; Decotignie, J.-D. WiseMAC: An ultra-low power MAC protocol for multi-hop wireless sensor networks. In Proceedings of the International Symposium on Computers and Communications (ISCC), Berlin, Heidelberg, Germany, 16 July 2004; pp. 244–251. [Google Scholar]
- Aghdasi, H.S.; Abbaspour, M. ET-MAC: An Energy-Efficient and High Throughput MAC Protocol for Wireless Sensor Networks. In Proceedings of the Communication Networks and Services Research Conference, Halifax, NS, Canada, 5–8 May 2008; pp. 526–532. [Google Scholar]
- Liu, B.; Zhang, L.; Zhang, H. An Adaptive Schedule Medium Access Control for Wireless Sensor Networks. In Proceedings of the IEEE of Sixth International Conference on Networking(ICN), Martinique, France, 22–28 April 2007; p. 12. [Google Scholar]
- Vikas; Nand, P. Contention based energy efficient wireless sensor network—A survey. In Proceedings of the Computing, Communication & Automation, Noida, India, 15–16 May 2015; pp. 546–551. [Google Scholar]
- Dai, G.; Miao, C.; Ying, K.; Wang, K.; Chen, Q. An Energy Efficient MAC Protocol for Linear WSNs. Chin. J. Electron. 2015, 24, 725–728. [Google Scholar] [CrossRef]
- Mishra, S.; Swain, R.R.; Samal, T.K.; Kabat, M.R. CS-ATMA: A hybrid single channel MAC layer protocol for wireless sensor networks. Comput. Intell. Data Min. 2015, 3, 271–279. [Google Scholar]
- Xutao, Y.; Jin, X. A channel assignment method for multi-channel static wireless networks. In Proceedings of the Global Mobile Congress(GMC), Shanghai, China, 17–18 October 2011; pp. 1–4. [Google Scholar]
- Jang, I.; Pyeon, D.; Kim, S.; Yoon, H. A Survey on Communication Protocols for Wireless Sensor Networks. J. Comput. Sci. Eng. 2013, 7, 231–241. [Google Scholar] [CrossRef]
- Kim, Y.; Shin, H.; Cha, H. Y-MAC: An Energy-Efficient Multi-channel MAC Protocol for Dense Wireless Sensor Networks. In Proceedings of the Information Processing in Sensor Networks IPSN, St. Louis, MO, USA, 22 April 2008; pp. 53–63. [Google Scholar]
- Borms, J.; Steenhaut, K.; Lemmens, B. Low-overhead dynamic multi-channel mac for wireless sensor networks. In Proceedings of the European Conference on Wireless Sensor Networks, Coimbra, Portugal, 17–19 February 2010. [Google Scholar]
- Tang, L.; Sun, Y.; Gurewitz, O.; Johnson, D.B. EM-MAC: A dynamic multichannel energy-efficient MAC protocol for Wireless sensor networks. In Proceedings of the MobiHoc, Paris, France, 17–19 May 2011; pp. 1–11. [Google Scholar]
- Incel, O.D.; van Hoesel, L.; Jansen, P.; Havinga, P. MC-LMAC: A multi-channel MAC protocol for wireless sensor networks. Ad Hoc Netw. 2011, 9, 73–94. [Google Scholar] [CrossRef]
- Van Hoesel, L.F.W.; Havinga, P.J.M. A lightweight medium access protocol (LMAC) for wireless sensor networks: Reducing preamble transmissions and transceiver state switches. In Proceedings of the Networked Sensing Systems, Tokyo, Japan, 1 January 2004; pp. 205–208. [Google Scholar]
- Le, H.K.; Henriksson, D.; Adbelzaher, T. A practical multi-channel media access control protocol for wireless sensor networks. In Proceedings of the International Conference on Information Processing in Sensor Networks, St. Louis, MO, USA, 22–24 April 2008; pp. 70–81. [Google Scholar]
- Morales, M.M.C.; Haw, R.; Cho, E.J.; Hong, C.S.; Lee, S. An adaptable destination-based dissemination algorithm using a publish/subscribe model in vehicular networks. J. Comput. Sci. Eng. 2012, 6, 227–242. [Google Scholar] [CrossRef]
- Wu, Y.; Stankovic, J.A.; He, T.; Lin, S. Realistic and Efficient Multi-Channel Communications in Wireless Sensor Networks. In Proceedings of the IEEE INFOCOM 2008 Conference on Computer Communications, Phoenix, AZ, USA, 13–18 April 2008; pp. 1867–1875. [Google Scholar]
- Gupta, A.; Gui, C.; Mohapatra, P. Exploiting multi-channel clustering for power efficiency in sensor networks. In Proceedings of the First International Conference on Communication System Software and Middleware, New Delhi, India, 8–12 January 2006; pp. 1–10. [Google Scholar]
- Gong, H.; Zhang, X.; Yu, L.; Wang, X.; Yi, F. A Study on MAC Protocols for Wireless Sensor Networks. In Proceedings of the Frontier of Computer Science and Technology, Shanghai, China, 17–19 December 2009; pp. 728–732. [Google Scholar]
- Rajendran, V.; Obraczka, K.; Aceves, J.J.G. Energy-Efficient, Collision-Free Medium Access Control for Wireless Sensor Networks. In Proceedings of the ACM SenSys 03, Los Angeles, CA, USA, 5–7 November 2003; pp. 5–12. [Google Scholar]
- Tarafder, P.; Choi, W. MAC Protocols for mmWave Communication: A Comparative Survey. Sensors 2022, 22, 3853. [Google Scholar] [CrossRef]
- Nieberg, T.; Dulman, S.; Havinga, P.; Hoesel, L.V.; Wu, J. Collaborative Algorithms for Communication in Wireless Sensor Networks. In Ambient Intelligence: Impact on Embedded Systems; Boston, US; Kluwer Academic Publishers: Amsterdam, The Netherlands, 2003; ISBN 1-4020-7668-1. [Google Scholar]
- Wang, P.; Wang, S. A Fairness-Enhanced Intelligent MAC Scheme Using Q-Learning-Based Bidirectional Backoff for Distributed Vehicular Communication Networks. In Tsinghua Science and Technology; IEEE: New York, NY, USA, 2003; Volume 28, pp. 258–268. [Google Scholar] [CrossRef]
- Amin, F.; Lee, W.-K.; Mateen, A.; Hwang, S.O. Integration of Network science approaches and Data Science tools in the Internet of Things based Technologies. In Proceedings of the IEEE Region 10 Symposium (TENSYMP), Jeju, Republic of Korea, 23–25 August 2021; pp. 1–6. [Google Scholar] [CrossRef]
- Kalidindi, R.; Ray, L.; Kannan, R.; Iyengar, S. Distributed Energy Aware MAC Layer Protocol for Wireless Sensor Networks. In Proceedings of the International Conference on Wireless Networks (ICWN03), Las Vegas, CA, USA, 23–26 June 2003. [Google Scholar]
- Slama, I.; Shrestha, B.; Jouaber, B.; Zeghlache, D.; Erke, T. DNIB: Distributed neighborhood information based tdma scheduling for wireless sensor networks. In Proceedings of the Vehicular Technology Conference, VTC 2008-Fall, Calgary, AB, Canada, 21–24 September 2008; pp. 1–5. [Google Scholar]
- Shrestha, B.; Hossain, E.; Choi, K.W. Distributed and Centralized Hybrid CSMA/CATDMA Schemes for Single-Hop Wireless Networks. IEEE Trans. Wirel. Commun. 2014, 13, 4050–4065. [Google Scholar] [CrossRef]
- Amin, F.; Majeed, A.; Mateen, A.; Abbasi, R.; Hwang, S.O. A Systematic Survey on the Recent Advancements in the Social Internet of Things. IEEE Access 2022, 10, 63867–63884. [Google Scholar] [CrossRef]
- Ray, S.; Demirkol, I.; Heinzelman, W. ADV-MAC: Analysis and optimization of energy efficiency for wireless sensor networks. Ad-Hoc Sens. Netw. 2011, 9, 876–892. [Google Scholar] [CrossRef]
- Ye, W.; Heidemann, J.; Estrin, D. An energy-efficient MAC protocol for wireless sensor network. In Proceedings of the Annual Joint Conference of the IEEE Computer and Communications; INFOCOM’02, New York, NY, USA, 23–27 June 2002; pp. 1567–1576. [Google Scholar]
- Banerjee, B.; Mukherjee, A.; Naskar, M.K.; Tellambura, C. BSMAC: A Hybrid MAC Protocol for IoT Systems. In Proceedings of the IEEE Global Communications Conference (GLOBECOM), Washington, DC, USA, 4–8 December 2016; pp. 1–7. [Google Scholar]
- Shahin, N.; Libea, T.; Kim, Y. Enhanced Registration Procedure with NAV for Mitigated Contentions in M2M Communications. In Proceedings of the Network Operations and Management Symposium (APNOMS), Kanazawa, Japan, 5–7 October 2016. [Google Scholar]
- Rhee, I.; Warrier, A.; Aia, M.; Min, J.; Sichitiu, M.L. Z-MAC: A Hybrid MAC for Wireless Sensor Networks. IEEE/ACM Trans. Netw. 2008, 16, 511–524. [Google Scholar] [CrossRef]
- Tong, F.; Tang, W.; Xie, R.; Shu, L.; Kim, Y. P-MAC: A Cross-Layer Duty Cycle MAC Protocol Towards Pipelining for Wireless Sensor Networks. In Proceedings of the IEEE International Conference on Communications (ICC), Kyoto, Japan, 5–9 June 2011; pp. 1–5. [Google Scholar]
- Sun, Y.; Gurewitz, O.; Johnson, D.B. RI-MAC: A receiver-initiated asynchronous duty cycle MAC protocol for dynamic traffic loads in wireless sensor networks. In Proceedings of the 6th ACM International Conference on Embedded Networked Sensor Systems (SenSys ’08), New York, NY, USA, 5–7 November 2008; pp. 1–14. [Google Scholar]
- Dutta, P.; Dawson-Haggerty, S.; Chen, Y.; Liang, C.-J.M.; Terzis, A. A-MAC: A versatile and efficient receiver-initiated link layer for low-power wireless. ACM Trans. Sens. Netw. 2012, 8, 30:1–30:29. [Google Scholar] [CrossRef]
- Musaloiu-E, R.; Liang, C.-J.M.; Terzis, A. Koala: Ultra- Low Power Data Retrieval in Wireless Sensor Networks. In Proceedings of the 7th International Conference on Inform Sensor Networks, Setubal, Portugal, 22–24 January 2008; IEEE Computer Society: Washington, DC, USA, 2008; pp. 421–432. [Google Scholar]
- Boulfekhar, S.; Benmohammed, M. Synchronous receiver initiated MAC protocol for long-lived sensor networks. Trans. Comput. Electr. Eng. 2014, 40. [Google Scholar] [CrossRef]
- Somappa, A.A.K.; Øvsthus, K.; Kristensen, L.M. Implementation and Deployment Evaluation of the DMAMAC Protocol for Wireless Sensor Actuator Networks. Procedia Comput. Sci. 2016, 83, 329–336. [Google Scholar] [CrossRef]
- Chen, H.; Zhang, Z.; Cui, L.; Huang, C. NoPSM: A Concurrent MAC Protocol over Low-Data-Rate Low-Power Wireless Channel without PRR-SINR Model. IEEE Trans. Mob. Comput. 2017, 16, 435–452. [Google Scholar] [CrossRef]
- Ahmed, N.; Rahman, H.; Hussain, M.I. Scalability Analysis of Medium Access Control Protocols for Internet of Things. In Proceedings of the International Conference on Communication and Networks; Springer: Singapore, 2017; pp. 601–611. [Google Scholar]
- Azquez-Gallego, F.; Alonso-Zarate, J.; Balboteo, I.; Alonso, L. DPCF-M: A medium access control protocol for dense machine-to machine area networks with dynamic gateways. In Proceedings of the IEEE 14th Workshop on Signal Processing Advances in Wireless Communications (SPAWC), Darmstadt, Germany, 16–19 June 2013; pp. 490–494. [Google Scholar]
- Pratas, N.K.; Thomsen, H.; Stefanovic, C.; Popovski, P. Code expanded random access for machine-type communications. In Proceedings of the IEEE Global Telecommunication Conference Workshop (GLOBECOM), Anaheim, CA, USA, 3–7 December 2012; pp. 1681–1686. [Google Scholar]
- Wu, H.; Zhu, C.; La, R.J.; Liu, X.; Zhang, Y. Fast adaptive S-ALOHA Scheme for event-driven machine-to-machine communications. In Proceedings of the IEEE Vehicle Technical Conference (VTC Fall), Quebec City, QC, Canada, 3–6 September 2012; pp. 1–5. [Google Scholar]
- Vazquez-Gallego, F.; Alonso-Zarate, J.; Mandalari, A.M.; Briante, O.; Molinaro, A.; Ruggeri, G. Performance evaluation of reservation frame slotted- ALOHA for data collection M2M networks. In Proceedings of the 20th Euro Wireless Conference, Barcelona, Spain, 14–16 May 2014; pp. 1–6. [Google Scholar]
- Kim, S.; Stark, W. Cross-layer analysis of energy-throughput tradeoff for relay networks. IEEE Trans. Wirel. Commun. 2014, 13, 6716–6726. [Google Scholar] [CrossRef]
- Kumar, M.; Pandey, K.; Sharma, M.M. Survey on wireless sensor networks using MAC protocol. In Proceedings of the Industrial and Information Systems (ICIIS), Gwalior, India, 15–17 December 2014; pp. 1–6. [Google Scholar]
- Beg, A.; Mostafa, S.M.; AbdulGhaffar, A.; Sheltami, T.R.; Mahmoud, A. An Adaptive and Spectrally Efficient Multi-Channel Medium Access Control Protocol for Dynamic Ad Hoc Networks. Sensors 2022, 22, 8666. [Google Scholar] [CrossRef]
- Akbar, M.S.; Hussain, Z.; Sheng, M.; Shankaran, R. Wireless Body Area Sensor Networks: Survey of MAC and Routing Protocols for Patient Monitoring under IEEE 802.15.4 and IEEE 802.15.6. Sensors 2022, 22, 8279. [Google Scholar] [CrossRef] [PubMed]
- Clazzer, F.; Matuz, B.; Jayasooriya, S.; Shirvanimoghaddam, M.; Johnson, S.J. Protograph LDPC Code Design for Asynchronous Random Access. Algorithms 2019, 12, 170. [Google Scholar] [CrossRef]
- Cirani, S.; Ferrari, G.; Veltri, L. Enforcing Security Mechanisms in the IP-Based Internet of Things: An Algorithmic Overview. Algorithms 2013, 6, 197–226. [Google Scholar] [CrossRef]
- Rahbari, D. Analyzing Meta-Heuristic Algorithms for Task Scheduling in a Fog-Based IoT Application. Algorithms 2022, 15, 397. [Google Scholar] [CrossRef]
- Aguru, A.D.; Babu, E.S.; Nayak, S.R.; Sethy, A.; Verma, A. Integrated Industrial Reference Architecture for Smart Healthcare in Internet of Things: A Systematic Investigation. Algorithms 2022, 15, 309. [Google Scholar] [CrossRef]











| OS | TinyOS | OpenWsN |
|---|---|---|
| Min RAM | <1 kB | <10 kB |
| Min ROM | <4 kB | <8 kB |
| C/C++ support | - | ✓ |
| Multithreading | • | ✓ |
| MCU w/oMMU | ✓ | ✓ |
| Modularity | - | ✓ |
| Real Time | - | ✓ |
| Approaches | Contention-Based | Contention-Free | Hybrid MAC | |||||||||
|---|---|---|---|---|---|---|---|---|---|---|---|---|
| Sender-Initiated-Protocols | Scheduled-Based Protocols | |||||||||||
| Single-Channel Protocols | Multi-Channel Protocols | Centralized Protocols | Distributed Protocols | Hybrid MAC | ||||||||
| Static Channels | Dynamic Channels | |||||||||||
| T | O | T | O | T | O | T | O | T | O | T | O | |
| Our Study | ✓ | ☒ | ✓ | ☒ | ✓ | ✓ | ✓ | ☒ | ✓ | ✓ | ✓ | ☒ |
| Shreya [6] | ☒ | ☒ | ☒ | ☒ | ☒ | ☒ | ☒ | ☒ | ☒ | ☒ | ☒ | ☒ |
| Balobaid [7] | ✓ | ☒ | ☒ | ☒ | ☒ | ☒ | ☒ | ☒ | ☒ | ☒ | ✓ | ☒ |
| Olempia et al. [12] | ✓ | ☒ | ☒ | ☒ | ☒ | ☒ | ☒ | ☒ | ☒ | ☒ | ✓ | ☒ |
| Kakria et al. [13] | ✓ | ☒ | ☒ | ☒ | ☒ | ☒ | ☒ | ☒ | ✓ | ☒ | ☒ | ☒ |
| Arain et al. [14] | ☒ | ☒ | ✓ | ☒ | ✓ | ☒ | ✓ | ☒ | ✓ | ☒ | ☒ | ☒ |
| Rajandekar et al. [15] | ☒ | ☒ | ☒ | ☒ | ☒ | ☒ | ✓ | ☒ | ✓ | ☒ | ✓ | ☒ |
| A. Laya et al. [16] | ☒ | ☒ | ☒ | ☒ | ☒ | ☒ | ☒ | ☒ | ☒ | ☒ | ✓ | ☒ |
| Alfayez et al. [17] | ✓ | ☒ | ☒ | ☒ | ☒ | ☒ | ☒ | ☒ | ☒ | ☒ | ✓ | ☒ |
| Ricardo et al. [18] | ✓ | ☒ | ☒ | ☒ | ☒ | ☒ | ☒ | ☒ | ☒ | ☒ | ✓ | ☒ |
| Protocol | Assignment | Control Channel | Implementation | Synchronization | Medium Access | Channel Model | Objective | Applications |
|---|---|---|---|---|---|---|---|---|
| Multi Channael clustering [49] | Fixed | No | Distributed | No | TDMA/ CSMA | Orthogonal | Improve the energy efficiency | Forest fire detection |
| TMCP [48] | Fixed | No | Distributed | No | - | Orthogonal | Efficient data collection | Data collection applications |
| MuChMAC [42] | Dynamic | No | Distributed | Required | XMAC | Orthogonal | Improve bandwidth | Traffic monitoring |
| MC-LMAC [44] | Dynamic | No | Distributed | Required | Slotted | Overlapping | Fast converge-cast | Traffic applications |
| EM-MAC [43] | Dynamic | No | Distributed | Required | Slotted | Orthogonal | Improve energy efficiency | Traffic monitoring |
| Protocol | Traffic Adaptive | Adaptivity to Changes | Latency | Overhead | Complexity |
|---|---|---|---|---|---|
| TRAMA [51] | Yes | Good | High | Neighbor protocol and schedule transmission | High |
| LMAC [52] | Yes | Moderate | High | Network setup and control message | Low |
| EMAC [53] | No | Good | High | Timeslot selection and CR, TC of each time slot | Low |
| Protocol | Energy Efficiency | Throughput | Latency | Fairness | Application |
|---|---|---|---|---|---|
| ADV-MAC [39] | Best | Best | Low | Best | Traffic |
| BSMAC [62] | Best | Best | Low | Good | Traffic |
| Z-MAC [64] | Best | Best | Low | Best | Traffic |
| Protocol | P-MAC [65] | SCP-MAC [29] | DW-MAC [25] |
|---|---|---|---|
| Mechanism | Scheduling | Adoptive duty cycle | Scheduling |
| Strategy | Listening/sleeping | Channel polling | Demand wake duty cycle |
| Collision | Unable to reduce the collisions | Reduced | One to one mapping |
| Applications |
|
|
|
| Key design |
|
|
|
| Strengths |
|
| Low delay |
| Weakness |
|
| Long idle listening |
Publisher’s Note: MDPI stays neutral with regard to jurisdictional claims in published maps and institutional affiliations. |
© 2022 by the authors. Licensee MDPI, Basel, Switzerland. This article is an open access article distributed under the terms and conditions of the Creative Commons Attribution (CC BY) license (https://creativecommons.org/licenses/by/4.0/).
Share and Cite
Amin, F.; Abbasi, R.; Khan, S.; Abid, M.A. An Overview of Medium Access Control and Radio Duty Cycling Protocols for Internet of Things. Electronics 2022, 11, 3873. https://doi.org/10.3390/electronics11233873
Amin F, Abbasi R, Khan S, Abid MA. An Overview of Medium Access Control and Radio Duty Cycling Protocols for Internet of Things. Electronics. 2022; 11(23):3873. https://doi.org/10.3390/electronics11233873
Chicago/Turabian StyleAmin, Farhan, Rashid Abbasi, Salabat Khan, and Muhammad Ali Abid. 2022. "An Overview of Medium Access Control and Radio Duty Cycling Protocols for Internet of Things" Electronics 11, no. 23: 3873. https://doi.org/10.3390/electronics11233873
APA StyleAmin, F., Abbasi, R., Khan, S., & Abid, M. A. (2022). An Overview of Medium Access Control and Radio Duty Cycling Protocols for Internet of Things. Electronics, 11(23), 3873. https://doi.org/10.3390/electronics11233873

