Bi-Directional Converter System for Light Load by Heterogeneous Combined Type Reactor
Abstract
:1. Introduction
2. Bidirectional DC-DC Converter Characteristics Analysis
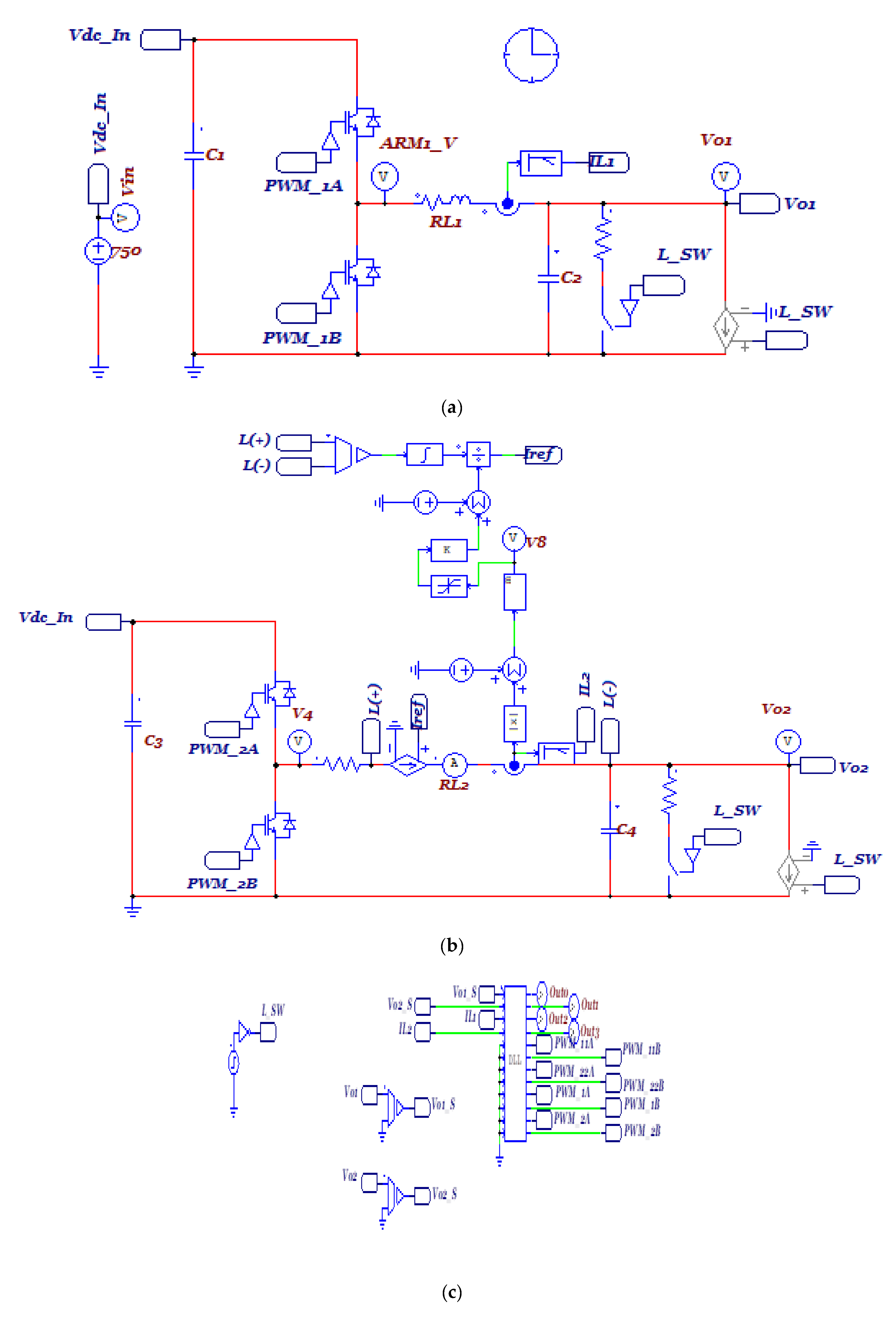
2.1. Bidirectional Converter for DC Power Grid
2.2. Bidirectional Converter Control
3. Hybrid Reactor Characterization
3.1. Series Reactor Characteristics with HETEROGENEOUS Saturation Current Series Reactor
3.2. Heterogeneous Reactor Configuration
4. Simulation and Experimental Results
4.1. Simulation Results
4.2. Experimental Results
5. Conclusions
Author Contributions
Funding
Conflicts of Interest
References
- Kutkut, N.H.; Divan, D.M.; Novotny, D.W. Charge equalization for series connected battery strings. IEEE Trans. Ind. Appl. 1995, 31, 562–568. [Google Scholar] [CrossRef]
- Gottwald, T.; Ye, Z.; Stuart, T. Equalization of EV and HEV batteries with a ramp converter. IEEE Trans. Aerosp. Electron. Syst. 1997, 33, 307–312. [Google Scholar] [CrossRef]
- Kutkut, N.H.; Wiegman, H.L.; Divan, D.M.; Novotny, D.W. Design considerations for charge equalization of an electric vehicle battery system. IEEE Trans. Ind. Appl. 1999, 35, 28–35. [Google Scholar] [CrossRef]
- Bhatt, C.B.; Patel, V.P.; Sheth, N.K. High Voltage Battery Charger. In Proceedings of the 2007 International Conference on Electrical Machines and Systems (ICEMS), Seoul, Korea, 8–11 October 2007; pp. 1772–1777. [Google Scholar]
- Einhorn, M.; Roessler, W.; Fleig, J. Improved performance of serially connected li-ion batteries with active cell balancing in electric vehicles. IEEE Trans. Vehicular Tech. 2011, 60, 2448–2457. [Google Scholar] [CrossRef]
- Vazquez, S.; Lukic, S.M.; Galvan, E.; Franquelo, L.G.; Carrasco, J.M. Energy storage systems for transport and grid applications. IEEE Trans. Ind. Electron. 2010, 57, 3881–3895. [Google Scholar] [CrossRef]
- Atzeni, I.; Ordóñez, L.G.; Scutari, G.; Palomar, D.P.; Fonollosa, J.R. Demand-side management via distributed energy generation and storage optimization. IEEE Trans. Smart Grid 2012, 4, 866–876. [Google Scholar] [CrossRef]
- Morstyn, T.; McCulloch, M.D. Multiclass energy management for peer-to-peer energy trading driven by prosumer preferences. IEEE Trans. Power Syst. 2018, 34, 4005–4014. [Google Scholar] [CrossRef]
- Keju, Z.; Xin, W.; He, B. Research on Reactive Power Compensation Based on Magnetic Saturation Controllable Reactor. IEEE Access 2022, 10, 31377–31384. [Google Scholar] [CrossRef]
- Uno, M.; Tanaka, K. Single-switch cell voltage equalizer using multistacked buck–boost converters operating in discontinuous conduction mode for series-connected energy storage cells. IEEE Trans. Veh. Technol. 2011, 60, 3635–3645. [Google Scholar] [CrossRef]
- Uno, M.; Tanaka, K. Single-switch multioutput charger using voltage multiplier for series-connected lithium-ion battery/supercapacitor equalization. IEEE Trans. Ind. Electron. 2013, 60, 3227–3239. [Google Scholar] [CrossRef]
- Phung, T.H.; Crebier, J.C.; Chureau, A.; Collet, A.; Nguyen, V. Optimized structure for next-to-next balancing of series-connected lithium-ion cells. In Proceedings of the 2011 Twenty-Sixth Annual IEEE Applied Power Electronics Conference and Exposition (APEC), Fort Worth, TX, USA, 6–11 March 2011; pp. 1374–1381. [Google Scholar]

















| No.1 | Condition | Value |
|---|---|---|
| 1 | Inductors of conventional converters | 1.2 mH |
| 2 | Main coil inductor of the proposed converter | 1.2 mH |
| 3 | Auxiliary coil inductor of the proposed converter | 6 mH |
| 4 | Switching frequency | 5 kHz |
| 5 | Input voltage | 750 V |
| 6 | Rated load | 8 kW |
| 7 | Input/output capacitor capacity | 1000 uF |
Publisher’s Note: MDPI stays neutral with regard to jurisdictional claims in published maps and institutional affiliations. |
© 2022 by the authors. Licensee MDPI, Basel, Switzerland. This article is an open access article distributed under the terms and conditions of the Creative Commons Attribution (CC BY) license (https://creativecommons.org/licenses/by/4.0/).
Share and Cite
Kim, K.-H.; Hwang, B.-C.; Le, T.-V.; Park, S.-M.; Lee, C.-H.; Park, S.-J. Bi-Directional Converter System for Light Load by Heterogeneous Combined Type Reactor. Electronics 2022, 11, 2924. https://doi.org/10.3390/electronics11182924
Kim K-H, Hwang B-C, Le T-V, Park S-M, Lee C-H, Park S-J. Bi-Directional Converter System for Light Load by Heterogeneous Combined Type Reactor. Electronics. 2022; 11(18):2924. https://doi.org/10.3390/electronics11182924
Chicago/Turabian StyleKim, Kuk-Hyeon, Bo-Chan Hwang, Tuan-Vu Le, Seong-Mi Park, Chang-Ho Lee, and Sung-Jun Park. 2022. "Bi-Directional Converter System for Light Load by Heterogeneous Combined Type Reactor" Electronics 11, no. 18: 2924. https://doi.org/10.3390/electronics11182924
APA StyleKim, K.-H., Hwang, B.-C., Le, T.-V., Park, S.-M., Lee, C.-H., & Park, S.-J. (2022). Bi-Directional Converter System for Light Load by Heterogeneous Combined Type Reactor. Electronics, 11(18), 2924. https://doi.org/10.3390/electronics11182924

