Energy-Spectrum Efficiency Trade-Off in UAV-Enabled Mobile Relaying System with Bisection-PSO Algorithm
Abstract
:1. Introduction
1.1. Background and Related Works
1.2. Motivation and Contributions
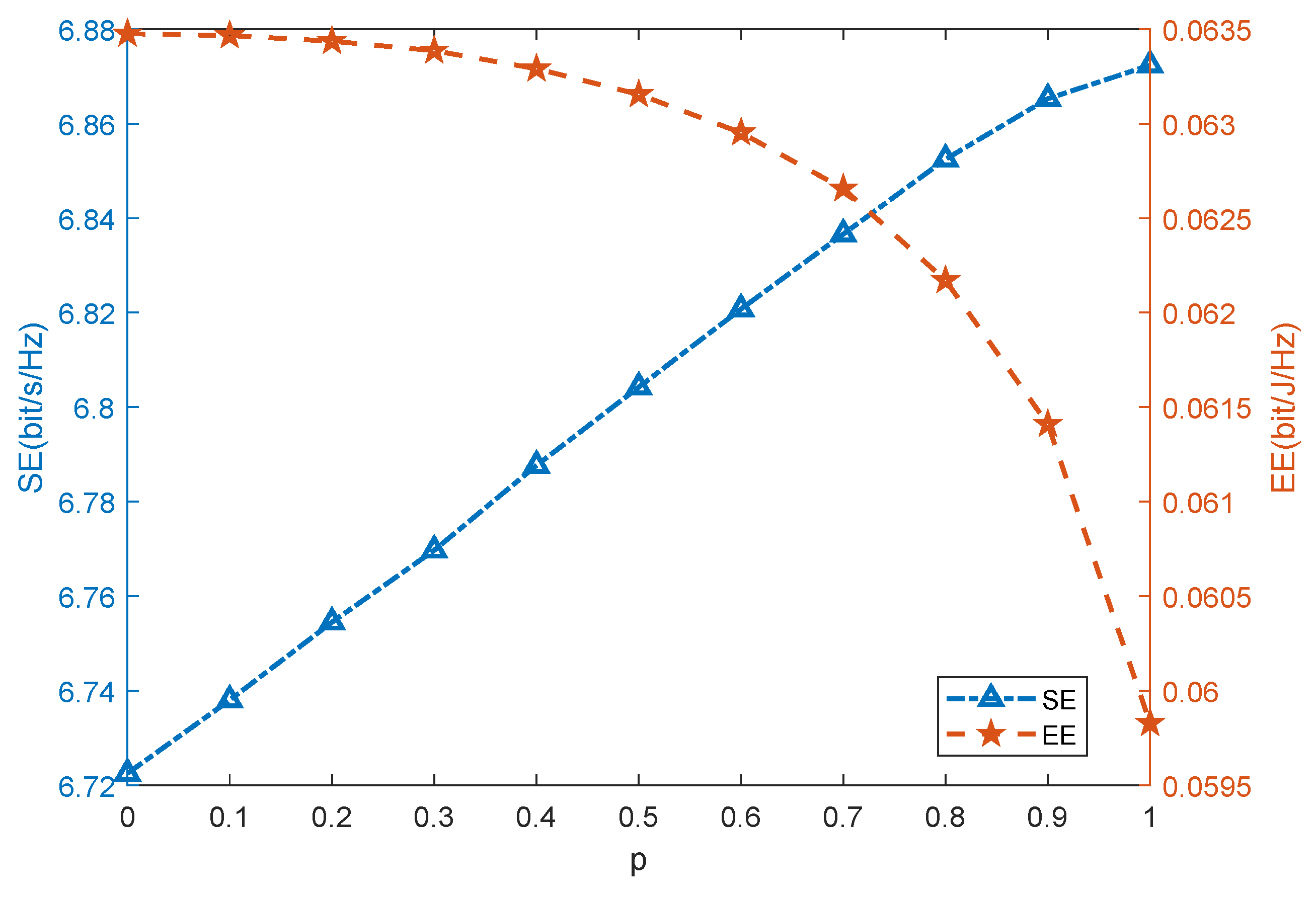
- A UAV-enabled mobile relaying communication system in the presence of mountain obstacles is proposed in this paper. In order to enhance the SE and EE of this system, we formulate both the EE and SE maximization problems of SLF and a circular trajectory by jointly optimizing the flight speed, time allocation, and circular radius.
- According to the special structure of the problem, an efficient algorithm is proposed, a more accurate optimal solution interval is given by mathematical analysis, and the effectiveness of the proposed algorithm is verified by simulation results.
- This paper provides in-depth simulations under various obstacle dimension. Simulation results demonstrate the influence of obstacle dimension on UAV trajectory design and provide insights regarding the restrictive relationship between EE and SE in UAV-enabled mobile relaying systems. Furthermore, this paper reveals the impacts of obstacle dimensions on UAV trajectory design and analyzes the EE-SE trade-off in UAV-enabled mobile relaying systems, which gives an additional design dimension.
1.3. Organization
2. System Model and Problem Formulation
2.1. Slf Trajectory with Constant Speed on the Top of the Mountain
2.2. Circular Trajectory with Constant Speed at a Certain Altitude
3. Problem Formulation
3.1. Slf with Constant Speed over the Top of the Mountain
- (1)
- When , , constraint (6) can be guaranteed;
- (2)
- When , the UAV has completed the reception of information from S, , if , and constraint (6) can also be satisfied.
| Algorithm 1 Optimal time allocation algorithm. |
|
3.2. Circular Flight at a Certain Altitude
The Optimization of SE
| Algorithm 2 Bisection-PSO SE optimization algorithm. |
|
3.3. The Optimization of EE
3.4. The Trade-Off between EE and SE
- (1)
- Suppose that is the optimal radius for OP5. If , we have and , so must satisfy .
- (2)
- Based on Lemma 2, we know that decreases monotonically when . Suppose that the optimal radius for OP5 satisfies . When , we have the following conclusions:
| Algorithm 3 Optimization algorithm for the trade-off between EE and SE. |
|
4. Simulation Results and Discussion
4.1. Simulation Results
4.2. Discussion
5. Conclusions
Author Contributions
Funding
Conflicts of Interest
Appendix A

References
- Zeng, F.; Hu, Z.; Xiao, Z. Resource allocation and trajectory optimization for QoE provisioning in energy-efficient UAV-enabled wireless networks. IEEE Trans. Veh. Technol. 2020, 69, 7643–7647. [Google Scholar] [CrossRef]
- Pan, Y.; Da, X.Y.; Hu, H. Joint Optimization of Trajectory and Resource Allocation for Time-Constrained UAV-Enabled Cognitive Radio Networks. IEEE Trans. Veh. Technol. 2022, 71, 5576–5580. [Google Scholar] [CrossRef]
- Zeng, Y.; Zhang, R.; Lim, T.J. Wireless communications with unmanned aerial vehicles: Opportunities and challenges. IEEE Commun. Mag. 2016, 54, 36–42. [Google Scholar] [CrossRef]
- Azari, M.M.; Rosas, F.; Pollin, S. Cellular connectivity for UAVs: Network modeling, performance analysis, and design guidelines. IEEE Trans. Wirel. Commun. 2019, 18, 3366–3381. [Google Scholar] [CrossRef]
- Gupta, L.; Jain, R.; Vaszkun, G. Survey of important issues in UAV communication networks. IEEE Commun. Surv. Tutor. 2016, 18, 1123–1152. [Google Scholar] [CrossRef]
- Ding, G.; Wu, Q.; Zhang, L.; Lin, Y.; Tsiftsis, T.A.; Yao, Y.D. An amateur drone surveillance system based onthe cognitive Internet of Things. IEEE Commun. Mag. 2018, 56, 29–35. [Google Scholar] [CrossRef]
- Mohammadi, M.; Kashani, F.H.; Ghalibafan, A. Backfire-to-end fire scanning capability of a balanced metamaterial structure based on slotted ferrite-filled waveguide. Waves Random Complex Media 2019, 31, 1211–1225. [Google Scholar] [CrossRef]
- Na, Z.Y.; Liu, Y.; Shi, J.C.; Liu, C.G.; Gao, Z.H. UAV-Supported Clustered NOMA for 6G-Enabled Internet of Things: Trajectory Planning and Resource Allocation. IEEE Internet Things J. 2021, 8, 15041–15048. [Google Scholar] [CrossRef]
- Li, B.; Fei, Z.; Zhang, Y. UAV communications for 5G and beyond. IEEE Internet Things 2019, 6, 2241–2263. [Google Scholar] [CrossRef]
- Hua, Y.; Wang, M.; Zhang, Z.M. Energy-efficient optimization for UAV-aided wireless sensor networks. IET Commun. 2019, 13, 972–980. [Google Scholar] [CrossRef]
- Zeng, Y.; Zhang, R.; Lim, T.J. Throughput maximization for UAV enabled mobile relaying systems. IEEE Trans. Commun. 2016, 64, 4983–4996. [Google Scholar] [CrossRef]
- Fan, J.Y.; Miao, C.; Zhang, G.C.; Chen, Y.F. Throughput Improvement for Multi-Hop UAV Relaying. IEEE Access 2019, 7, 147732–147742. [Google Scholar] [CrossRef]
- Xue, Z.; Wu, Q.H.; Feng, Z.Y.; Zhong, C.J.; Ding, G.R. Sum Rate Maximization in UAV-Enabled Mobile Relay Networks. In Proceedings of the International Conference on Wireless Communications and Signal Processing, Hangzhou, China, 18–20 October 2018. [Google Scholar]
- Kenari, M.A. Printed planar patch antennas based on metamaterial. Int. J. Electron. Lett. 2014, 2, 37–42. [Google Scholar] [CrossRef]
- Althuwayb, A.A. MTM-and SIW-inspired bowtie antenna loaded with AMC for 5G mm-wave applications. Int. J. Antennas Propag. 2021, 6658819, 1–7. [Google Scholar] [CrossRef]
- Patel, M.; Pawar, S.; Hardik, P.; Modi, M. UWB antenna based on SCRLH-TLs for portable wireless devices. Microw. Opt. Technol. Lett. 2016, 58, 69–71. [Google Scholar]
- Althuwayb, A.A. Low-interacted multiple antenna systems based on metasurface-inspired isolation approach for MIMO applications. Arab. J. Sci. Eng. 2022, 47, 2629–2638. [Google Scholar] [CrossRef]
- Liu, B.; Wan, Y.; Zhou, F.; Wu, Q.; Hu, R.Q. Robust trajectory and beamforming design for cognitive MISO UAV networks. IEEE Wirel. Commun. Lett. 2021, 10, 396–400. [Google Scholar] [CrossRef]
- Yuan, Q.; Hu, Y. Joint 3D beamforming and trajectory design for UAV-enabled mobile relaying system. IEEE Access 2019, 7, 488–496. [Google Scholar] [CrossRef]
- Dong, R.Z.; Wang, B.H.; Cao, K.R. Security enhancement of UAV swarm enabled relaying systems with joint beamforming and resource allocation. China Commun. 2020, 18, 71–87. [Google Scholar] [CrossRef]
- Yang, Z.H.; Xu, W.; Bahaei, M.S. Energy efficient UAV Communication with energy harvesting. IEEE Trans. Veh. Technol. 2020, 69, 1913–1927. [Google Scholar] [CrossRef]
- Zahedi, A.; Arghavani, M.; Parandin, F.; Arghavani, A. Energy Efficient Reservation-Based Cluster Head Selection in WSNs. Wirel. Pers. Commun. 2018, 100, 667–679. [Google Scholar] [CrossRef]
- Zeng, Y.; Zhang, R. Energy-efficient UAV communication with trajectory optimization. IEEE Trans. Wirel. Commun. 2017, 16, 3747–3760. [Google Scholar] [CrossRef]
- Hu, H.; Huang, Y.C.; Da, X.Y.; Zhang, H.; Ni, L.; Pan, Y. Optimization of energy management for UAV-enabled cognitive radio. IEEE Wirel. Commun. Lett. 2020, 9, 1505–1508. [Google Scholar] [CrossRef]
- Hu, H.; Huang, Y.C.; Da, X.Y.; Zhang, H.; Ni, L.; Pan, Y. Optimization of energy utilization in cognitive UAV systems. IEEE Sens. J. 2018, 100, 667–679. [Google Scholar] [CrossRef]
- İlhan, B. Energy-efficient communication for UAV-enabled mobile relay networks. Comput. Netw. 2021, 21, 3933–3943. [Google Scholar]
- Qi, N.; Wang, M.; Wang, W. Energy Efficient Full-Duplex UAV Relaying Networks Under Load-Carry-and-Delivery Scheme. IEEE Access 2020, 8, 74349–74358. [Google Scholar] [CrossRef]
- Liu, X.; Guan, M.X.; Zhang, X.Y.; Ding, H.A. Spectrum sensing optimization in an UAV-based cognitive radio. IEEE Access 2018, 6, 44002–44009. [Google Scholar] [CrossRef]
- Mozaffari, M.; Saad, W.; Bennis, M.; Debbah, M. Mobile unmanned aerial vehicles (UAVs) for energy-efficient Internet of Things communications. IEEE Trans. Wirel. Commun. 2017, 16, 3747–3760. [Google Scholar] [CrossRef]
- Desset, C. Flexible power modeling of LTE base stations. In Proceedings of the 2012 IEEE Wireless Communications and Networking Conference: Mobile and Wireless Networks, Paris, France, 1–7 April 2012; pp. 2858–2862. [Google Scholar]
- Shao, X.X.; Gong, Y.J.; Zhan, Z.H.; Zhang, J. Bipartite Cooperative Coevolution for Energy-Aware Coverage Path Planning of UAVs. IEEE Trans. Artif. Intell. 2022, 3, 29–42. [Google Scholar] [CrossRef]
- Zhang, J.W.; Zeng, Y.; Zhang, R. Spectrum and Energy Efficiency Maximization in UAV-Enabled Mobile Relaying. In Proceedings of the IEEE ICC 2017 Wireless Communications Symposium, Paris, France, 21–25 May 2017. [Google Scholar]









| Parameter | Value | Parameter | Value |
|---|---|---|---|
| (w) | 1 | (w) | 1 |
| (dBm) | −110 | 500 | |
| 2250 | |||
| g(m/s) | (dB) | −50 |
| Time Complexity Comparison | ||||
|---|---|---|---|---|
| EE/SE-Max Design (SLF Trajectory) | SE-Max Design (Circular Trajectory) | EE -Max Design (Circular Trajectory) | EE/SE-Trade off Design (Circular Trajectory) | |
| Algorithm 3 (Proposed Algorithm) | ||||
| Exhaustive attack Algorithm | ||||
| 2D-PSO Algorithm | ||||
Publisher’s Note: MDPI stays neutral with regard to jurisdictional claims in published maps and institutional affiliations. |
© 2022 by the authors. Licensee MDPI, Basel, Switzerland. This article is an open access article distributed under the terms and conditions of the Creative Commons Attribution (CC BY) license (https://creativecommons.org/licenses/by/4.0/).
Share and Cite
An, Q.; Huang, Y.; Hu, H.; Pan, Y.; Han, H. Energy-Spectrum Efficiency Trade-Off in UAV-Enabled Mobile Relaying System with Bisection-PSO Algorithm. Electronics 2022, 11, 2891. https://doi.org/10.3390/electronics11182891
An Q, Huang Y, Hu H, Pan Y, Han H. Energy-Spectrum Efficiency Trade-Off in UAV-Enabled Mobile Relaying System with Bisection-PSO Algorithm. Electronics. 2022; 11(18):2891. https://doi.org/10.3390/electronics11182891
Chicago/Turabian StyleAn, Qi, Yangchao Huang, Hang Hu, Yu Pan, and Huizhu Han. 2022. "Energy-Spectrum Efficiency Trade-Off in UAV-Enabled Mobile Relaying System with Bisection-PSO Algorithm" Electronics 11, no. 18: 2891. https://doi.org/10.3390/electronics11182891
APA StyleAn, Q., Huang, Y., Hu, H., Pan, Y., & Han, H. (2022). Energy-Spectrum Efficiency Trade-Off in UAV-Enabled Mobile Relaying System with Bisection-PSO Algorithm. Electronics, 11(18), 2891. https://doi.org/10.3390/electronics11182891
