Next Article in Journal
Pole Feature Extraction of HF Radar Targets for the Large Complex Ship Based on SPSO and ARMA Model Algorithm
Previous Article in Journal
Graph-Embedded Online Learning for Cell Detection and Tumour Proportion Score Estimation
 
 
Font Type:
Arial Georgia Verdana
Font Size:
Aa Aa Aa
Line Spacing:
Column Width:
Background:
Article

Total-Ionization-Dose Radiation Effects and Hardening Techniques of a Mixed-Signal Spike Neural Network in 180 nm SOI-Pavlov Process

1
Institute of Microelectronics, Chinese Academy of Sciences, Beijing 100029, China
2
School of Integrated Circuits, University of Chinese Academy of Sciences, Beijing 100049, China
*
Author to whom correspondence should be addressed.
Electronics 2022, 11(10), 1643; https://doi.org/10.3390/electronics11101643
Submission received: 23 April 2022 / Revised: 17 May 2022 / Accepted: 17 May 2022 / Published: 21 May 2022
(This article belongs to the Section Circuit and Signal Processing)

Abstract

:
A mixed-signal spiking neural network (SNN) chip is presented, and its radiation effect-Total Ionizing Dose (TID) was studied. The chip was fabricated in a 180 nm silicon-on-insulator (SOI) integration process with an area of 3.75 mm2; the total doses were set at 300 krad (Si), 500 krad (Si), and 1 Mrad (Si). The TID radiation experimental results showed that the average spike frequency and spike amplitude of the output signal of the SNN circuit decreased after the irradiation because of the leakage current caused by the charge trapped in the buried oxide. Sensitive nodes were identified through the analysis of the critical path of the circuit, and guidance toward a radiation-hardening neuron circuit was proposed. The proposed circuit maintains good robustness with firing frequency variation.

1. Introduction

The amount of computation in neural network algorithms continues to increase. As computers based on Von Neumann architecture encounter the issue of “storage access bottlenecks”, computational efficiency and power consumption can no longer meet the needs of complex artificial intelligence algorithms [1]. To address this problem, a spiking neural network (SNN) acceleration method that simulates the human brain was proposed [2]. It mainly adopted circuits to simulate biological neurons (computational units) and synapses (storage units) and form a neural network structure through very large-scale integration (VLSI) to implement neuromorphic hardware. The SNN in the mixed-signal method has proven to be one of the effective solutions for the trade-off between power consumption and computational complexity [3,4].
The SNN-based AI system has extremely important prospects in space applications, such as target recognition, on-orbit perception, automatic control, and deep space exploration. [5] Hence, the SNN circuit must have a strong tolerance to radiation. Research on the radiation effect and hardening scheme is of great significance to develop a space-born AI system.
To improve the radiation resistance of neuromorphic circuits in space, a typical option is to use SOI technology because a thin insulating layer of buried oxide insulation is used, which improves the electrical isolation between the channel and the substrate. Another option is to find sensitive nodes in the circuit and harden them. Typically, chips for space applications implement radiation resistance through a combination of both circuits and processes. However, research on the effects of TID on neuromorphic circuits has mainly focused on RRAM-related work [6] and there is a lack of research on SOI-based neural circuits.
This paper presents a mixed-signal implementation of a Pavlov SNN circuit, fabricated in 180 nm PDSOI technology with an area of 3.75 mm2. In Section 2, this paper shows how to use analog circuits to implement biophysically complex neural and synaptic dynamics behaviors and discusses the problem of implementing neuromorphic algorithms with circuits. In particular, the paper exploits the properties of the PDSOI technique to design an SNN circuit that reproduces Pavlov’s experiment.
Section 3 discusses the chip testing and the TID effect up to a dose of 1 Mrad (Si). The radiation effects of the neuromorphic hardware were analyzed using the experimental results, and the sensitive nodes of the circuit were explored. Moreover, a feasible radiation-hardening strategy was proposed to guarantee reliable operation in space.

2. Mixed-Signal Pavlov SNN Circuit

2.1. SOI Process Advantages

SOI CMOS technology is a critical factor in providing excellent performance of the IC in radiation-sensitive environments. Performance and reliability are significantly increased by adding a silicon dioxide layer to isolate the transistors from the substrate. The better performance of SOI CMOS compared with bulk CMOS is improved by:
(a)
Low Noise and Crosstalk: SOI CMOS enables novel process and design techniques to achieve a very low noise operation and lower crosstalk to support high-performance mixed-mode circuits.
(b)
Reduce Parasitic: Isolation from the lumped silicon substrate reduces the capacitive load, thus providing better performance and lower power consumption.
In addition, bulk effects, such as source/drain leakage, latch-up, parasitic source/drain junction capacitances, and substrate noise coupling, are significantly reduced. The lower doping features lead to less threshold voltage variation and device mismatch across the chip.

2.2. Key Circuit in 180 nm PDSOI Process

In this section, we implement the basic units required for neuromorphic computations, such as neurons and synapses, by combining transistors based on an analog circuit design approach.
(1)
Mixed-Signal Spike Neuron Circuit
The spike neuron circuit implements the Izhikevich model [7] and the equations that describe the computational model, which are given in the following:
{ d V mem ( t ) d t = 0 . 04 V mem ( t ) 2 + 5 V mem ( t ) + 140 U ( t ) + I ( t ) d U ( t ) d t = a ( b V mem ( t ) U ( t ) )
if   V mem ( t ) V th ,   then   V mem ( t + Δ t ) = c   and   U ( t + Δ t ) = U ( t ) + d
where Vmem(t) represents the cell membrane voltage of the neuron; U(t) is the negative feedback variable of the cell membrane voltage; and a, b, c, and d are four dimensionless parameters representing the recovery rate, reset value, etc. Typically, a is 0.02, b is 0.2, c is −65.0, and d is 8.0.
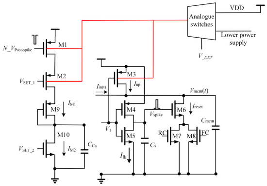
As shown in Figure 1, the mixed-signal spike neuron circuit schematic can be subdivided into four functional blocks [8].
The spike generation module (M1–M5) implements the neuronal membrane threshold mechanism (M1–M2) and spike signal generation. The current Iin(t) charges the neuron membrane capacitor Cmem. When its membrane voltage Vmem exceeds the switching threshold of M1 and M2, transistors M3 and M4 charge Cs and generate a spike signal.
The refractory period module (M6–M8) models the effect of potassium conductance, resetting the neuron and implementing a refractory period mechanism. The bias voltage RC and FC control the discharge speed of membrane capacitance.
The LEAK circuit (M9–M11) models the neuron’s leak conductance.
In the spike mode control module, four digital signals, namely RC, FC, ADAP, and BURST, turn the neuron circuit into seven kinds of response modes, which can exhibit a wide range of neural behaviors, such as spike-frequency adaptation property, the refractory period mechanism, and adjustable the spiking threshold mechanism.
The neuron membrane capacitance Cmem is charged by the current IIN. When Vmem(t) exceeds the switching thresholds of M1–M2, Vmem(t) is first pulled high by M3 and then pulled low by the reset branch M6–M8 to Vreset, which in turn generates a spike signal at the V1 node. Here, the low-level Vreset corresponds to parameter c in the Izhikevich model. The reset branch of capacitor Cmem consists of three MOS transistors, M6 to M8, where the on and off states of M7 and M8 are controlled by the digital signals RC and FC, respectively. By selecting the appropriate transistor size, Cmem is discharged at different rates through M7 and M8 so that Vmem(t) can be reset to different Vreset values through M7 and M8, respectively.
The spike model control module is used to implement the function of U(t) in the Izhikevich model, which generates different spike response patterns by controlling the discharge rate of Cmem in the spike generation module. The negative feedback of the spike model control module to the spike generation module is achieved by M12 to M15, which generate the current Iu4 to discharge the capacitor Cmem in the spike generation module, which is controlled by the external signals BURST and ADAP and the capacitor voltage VCu(t). The external signals BURST and ADAP control the on and off of M12–M13 and M14–M15, respectively, while VCu(t) controls Iu4 in response to VCu(t) via M14.
(2)
Synapse Circuit
In the Pavlov experiments, the main research targets are the excitatory synapses. They generate the excitatory current IEPSC to stimulate the activation of the post-neuron.
An excitatory synapse is presented in Figure 2, which models the synaptic response behavior as a first-order linear system. The input spike applied to the Vpre node is integrated into IEPSC, which obeys the following dynamic equation:
τ s y n d I E P S C d t + I E P S C = I w
where IEPSC is the synapse output current, Iw is a current set by Vw, and τsyn is the synapse time constant with the hidden capacitance Csyn.
In this paper, the synapse weights Vw are binary logic (0 or 1.8 V), which can be adjusted between 0 and 1.8 V according to the SDSP regulation mechanism circuit. When Vw is high (1.8 V), the synaptic circuit generates the excitation current IEPSC to charge the capacitor Cmem of the posterior neuron during the interval when VSPIKE is high. When Vw is low (0 V), the synapse circuit is off, and no excitation current IEPSC is generated. Therefore, the weight of the synapse circuit indicates the connection between the neurons. When the synapse weight is 1.8 V, the neurons at both ends of the synapse are connected; otherwise, there is no connection between the two ends of the circuit.
(3) Spike-Based Learning Algorithm
The structure of the spike-driven synaptic plasticity (SDSP) learning algorithm is shown in Figure 3. It consists of three blocks: (1) a spike monitoring circuit simulating neuron activity by monitoring the spike frequency; (2) a weight control circuit used for evaluating the algorithm’s weight update and “stop-learning” condition; and (3) the bi-stable weight update circuit adjusting the synapse weight according to the real-time status of the weight [9].
As shown in Figure 3, when the post-neuron spike VPost-spike arrives, the branch M1-M3 generates a current IM1 to charge the capacitor CCa and pull VCa up to a high level; when it is absent, the transistor M4 generates a current IM2 to pull VCa down to a low level. VSET1 and VSET2 control the charge and discharge speeds of CCa, respectively, so that the voltage VCa is proportional to the spike frequency generated by the post-neuron. The voltage VCa through the comparator circuit of the weight control block generates the digital signals UP (active low) and DOWN (active high) and is used to control the adjustment direction of synaptic weight. Vmem represents the post-neuron’s membrane potential, and VTHR is a threshold term that determines whether the weight should be increased or decreased; the terms V1, V2, and V3 are three fixed thresholds that determine the conditions in which the weights should be increased, decreased, or not updated. In the bi-stable weight update block, upon the arrival of each pre-neuron spike, synapse weight increases if the signal UP is low and the signal DOWN is high, and in other situations, the weight should not be updated. In parallel with the instantaneous weight update, the weight is constantly being driven toward one of two stable states through a bi-stable circuit, depending on whether it is above or below a given threshold voltage VW_THR.
The learning algorithm updates the synapse weight according to the timing sequence of the pre-neuron spike, the state of the post-synaptic neuron’s membrane potential, and its recent spiking activity. The specific structure can be referred to in Figure 4.
When the output spike signal VSPIKE_1 from the pre-synaptic neuron is high, the SDSP regulates the synaptic weights by means of Equation (4). Otherwise, the SDSP pulls VW(t) toward the steady-state VMAX (1.8 V) or VMIN (0 V) via Equation (5). When VMO is not within the range shown in Equation (4) (V1–V2 vs. V1–V3), the SDSP algorithm does not regulate the synaptic weights, which prevents the neural network from over-regulating the synaptic weights during the learning process.
{ V W ( t ) = V W ( t Δ t ) + Δ V W _ UP if V mem ( t ) > V MEM _ THR   and V 1 < V MO < V 3 V W ( t ) = V W ( t Δ t ) Δ V W _ DN if V mem ( t ) < V MEM _ THR   and V 1 < V MO < V 2
{ d V W ( t ) d t   = + V Pull _ UP if V W ( t ) > V W _ THR   and V W ( t ) < V MAX d V W ( t ) d t   = V Pull _ DN if V W ( t ) < V W _ THR   and V W ( t ) > V MIN
ΔVW_UP and ΔVW_DN are the amounts of change in the synaptic weights during regulation. V1, V2, and V3 are 300 mV, 900 mV, and 1.5 V, respectively; VW_THR, VMAX, and VMIN are 900 mV, 1.8 V, and 0 V, respectively.

2.3. Mixed-Signal Pavlov SNN

The main building blocks of the Pavlov SNN circuit in the mixed-signal implementation are shown in Figure 5. It consists of three parts: (1) the spike neuron circuit with three Izhikevich models; (2) two long-term configurable plasticity synapse circuits; (3) spike-driven synaptic plasticity (SDSP) learning algorithm circuits to control the synapses. A mixed-signal analog–digital crosstalk-free characteristic was achieved. The plasticity synapse circuit that realizes biologically realistic response properties and spiking neurons can exhibit a wide range of SNN behaviors [8].
The Pavlov learning process can be classified into three categories as follows:
(a) Before learning: with just the bell stimulus, neuron 3 has no spike response, while neuron 3 provides a spike response with only the food stimulus. (b) Learning stage: the bell stimulus and food stimulus are applied simultaneously; neuron 3 produces a spike response, and neurons 1 and 2 establish associative learning. (c) After learning: the bell stimulus makes a spike response by neuron 3, which is consistent with the Pavlov experiment.The simulation results of Pavlov’s experiment can be divided into four parts, as shown in Figure 6.
(A) With just the bell stimulus, neuron 3 had no spike response. Obviously, the salivation signal did not correlate with the bell signal in any way. (B) With just the food stimulus, neuron 3 had a spike response, and there was an intrinsic link between the salivation signal and the bell signal. V1_3 is 1.8 V, representing a strong connection between neuron 1 and neuron 3. This is because stage C established a strong connection between neuron 2 and neuron 3. (C) When the bell stimulus and food stimulus were applied at the same time, V2_3 gradually increased from 0 to 1.8 V, which represented the process of establishing a connection between neuron 2 and neuron 3. (D) No input, no output. (E) With just the bell stimulus, neuron 3 had a spike response. This is because stage C established a strong connection between neuron 2 and neuron 3.
Pavlov’s experiment was characterized by the establishment of connections between signals that were otherwise unconnected.

2.4. Prototype and Test

The prototype was fabricated with a 1P5M 180 nm PD-SOI process. It occupied a chip area of 2.5 × 1.5 mm2. Figure 7a shows the chip micrograph. The typical power supply was 1.8 V. The experimental results are shown in Figure 7b. Channels 1, 2, 3, and 4 were the neuron 1 input stimuli (a sign of food), the neuron 2 input stimulus (ringing of the bell), the neuron 3 output signal Vspike3 (salivation), and the enable signal (sim_test). After learning, the post-neuron (neuron 3) could emit spikes only under stimulation of the second pre-neuron (neuron 2), verifying its feasibility.

3. Experimental Results and Discussion of Radiation-Hardening Techniques

3.1. Experimental Results

The TID radiation experiment was carried out at the 60Co laboratory, Peking University, at room temperature. The device under test (DUT) was packaged within a printed circuit board (PCB), which was held by the supporting structure. The radiation dose rate was 100 rad (Si)/s, and the total doses were set at 300 krad (Si), 500 krad (Si), and 1 Mrad (Si). The gamma radiation facility and the test board are shown in Figure 8.
The SNN chip was tested immediately, within 30 min after irradiation, to avoid an annealing effect. The important signals that are influenced by the total dose are shown in Figure 9. As the dose increased, the output spike rate and the spike amplitude of neuron 3 decreased gradually (channel 3), and the spike monitoring signal of neuron 3 decreased (channel 4); the reason for this was the insufficient charging of capacitors in the neurons. A detailed analysis follows.
The spike information transmitted in the SNN did not have substantial differences in terms of amplitude and width, which can be regarded as a series of points over time. However, the spike rate is extremely important for the information coding and communication of the SNN.
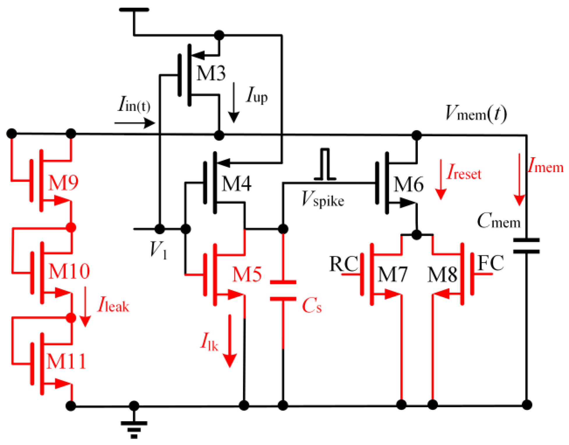
Within a certain window of time, the neuron received the same stimulus. Its spike sequence pattern was time-dependent, whereas the average number of spikes sent out was the same, i.e., the average spike rate was the same, leading to the success of the information coding and communication. In the same time window, the average output spike rate of neuron 3 decreased gradually as the dose increased, and the spike monitoring signal of neuron 3 decreased, as shown in Figure 10. A critical issue was introduced by the charge trapped in the BOX and the leakage current of the SOI device.
The pathway of the neuron circuit in relation to the membrane voltage is shown in Figure 8. The injection current of neuron membrane capacitance can be expressed as Imem = Iin(t) − Ileak − Ireset. On one hand, as the TID-induced leakage current Ileak increased, the current Imem decreased, leading to a decrease in the spike frequency. On the other hand, with the increase in the current across the channel (M6–M8), the neuron membrane capacitance took a longer time to charge. The neuron refractory period became longer, and the output spike frequency decreased as well. Therefore, the TID effect seriously affects the spike coding and information transmission across the SNN system.
As shown in Figure 11, IM1 and IM2 control the charge and discharge speed of CCa; in terms of charging current, the reduction in the output spike frequency led to a reduction in the current IM1. In terms of leakage current, the leakage current caused by TID led to an increase in IM2. As a result, the balance of the capacitor Cca circuit was broken, and the variation in the monitoring signal swung at a lower value.
Obviously, the sensitive nodes of the circuit are all related to capacitance. The imbalance between charging and discharging of the capacitor after irradiation is the main cause of the output variation.

3.2. Discussion of Radiation-Hardening Techniques

The leakage current is a critical issue for the SNN circuit under radiation. To alleviate leakage-induced degradation, we considered the rad-hard schemes in terms of the circuit.
Because the synapse current is proportional to the spike frequency of the pre-neuron, by setting the size of the transistor in the synapse circuit, the pre-neuron membrane capacitor and post-neuron membrane capacitor can help to achieve the same charging voltage under the same spike frequency. Therefore, we added a monitoring module to the input layer, as shown in Figure 12.
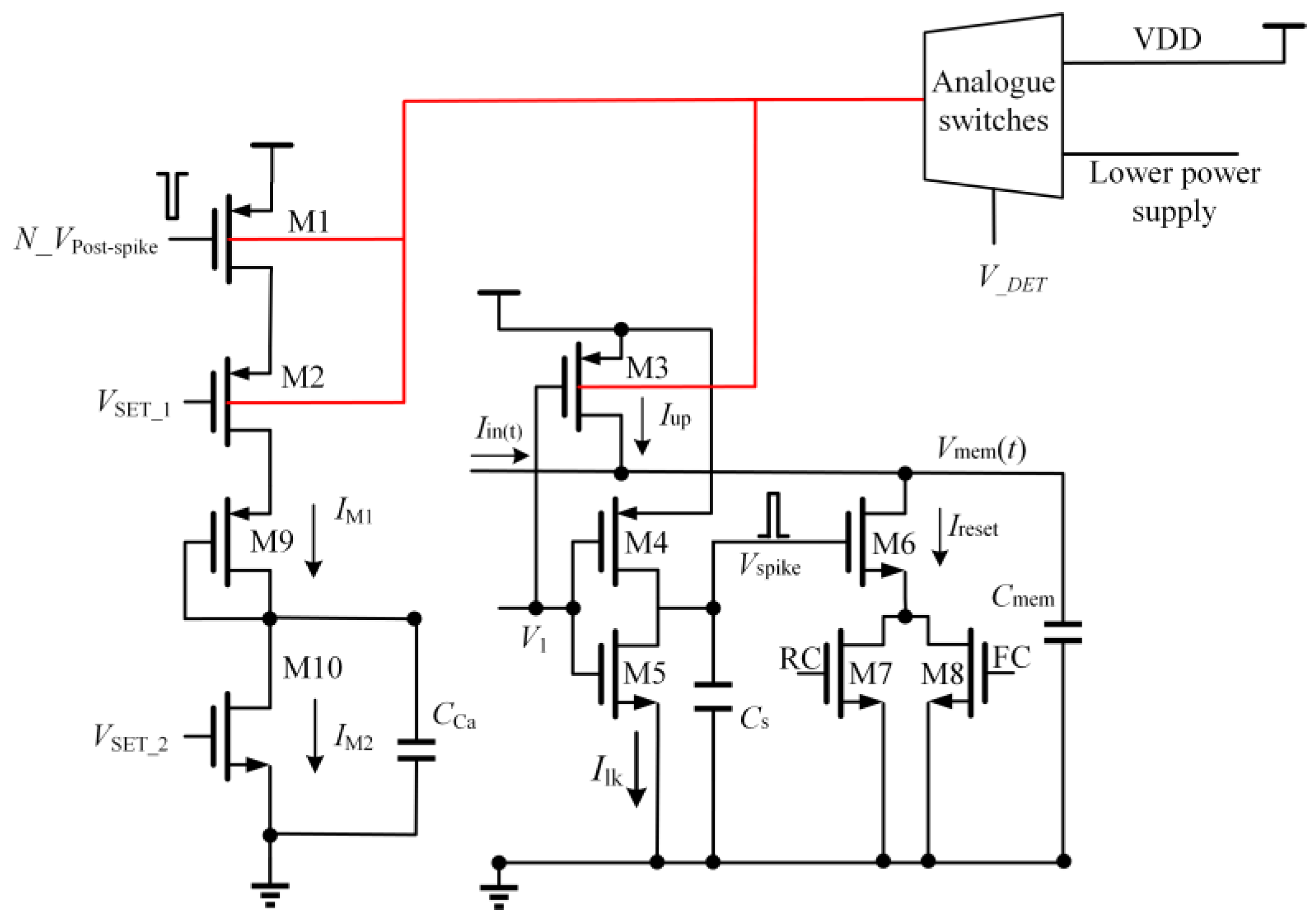
After learning, the weak weight of synapse 1 becomes strong, and a salivation signal can be generated by the ring of a bell without a sign of food. Without a signal decrease due to radiation, the pulses of the salivation signal and the bell signal should correspond one-to-one. Consequently, if the output of the comparator (V_DET) is low voltage, it means that the neuron circuit is affected by radiation. Moreover, the signal at the output usually travels through several buffers and has a stronger drive power, so V_DET should always be high in the absence of radiation.
Although the leakage current cannot be reduced, the circuit can be restored by increasing the charging current of the membrane capacitor. The structure of the neuron circuit itself dictates that its output frequency is positively correlated with the input current, and as the input current increases, so does the output frequency of the neuron.
As shown in Figure 13, if the value of V_DET is at a low level, it means that the neuron circuit is affected by radiation; then, the analog switch is changed, and the body bias of PMOS is set to a lower voltage to achieve a higher charge current. Otherwise, the body bias has to be connected to VDD without the help of the radiation-tolerant circuit. Of course, the change in body voltage brings with it a slight increase in leakage and power consumption.
As shown in Figure 14, an additional auxiliary charging module is also worth considering. If the value of V_DET is at a low level, meaning that the neuron circuit is under the influence of radiation, then the current mirror is turned on, and the neuron membrane capacitor receives an additional charging current Ic, which can increase the output spike frequency of the neuron. In fact, similar structures have been applied to the design of neurons in the sub-threshold region [10]. The advantage of this structure is the ability to accurately supplement the current, and its disadvantage is that it requires an additional analog bias voltage.
Furthermore, we propose two hardening schemes from the perspective of layout technique: one is to widen the distance between the active regions, and the other is to increase the length of the extremely sensitive transistors.
To evaluate the sensitivity of the circuit to irradiation, we ran a series of Monte Carlo simulations. We performed this analysis with 500 runs for this neuron circuit, with DC current injected into the LEAK block and with bias voltages set to obtain a firing rate of approximately 100 Hz while switching OFF the spike frequency adaptation circuit.
The results of the Monte Carlo analysis with 500 runs showed that the neuron’s mean firing rate was centered at 101.9 Hz. Furthermore, its standard deviation was 8.9 with a relative error of firing rate (Std Dev/Mean) of 8.8%, as shown in Figure 15.

4. Conclusions

This paper demonstrated the SOI-based mixed-signal Pavlov SNN chip and discusses its TID effect. The experimental results indicate that the average output spike frequency and the spike amplitude of the neuron decrease as the radiation dose increases. The effects of radiation on related circuits and sensitive transistors were identified. A deep insight is that the leakage compensation circuit of the capacitor is one of the critical building blocks for radiation-hardening SNN. Several approaches to guarantee a better tolerance to radiation are proposed in terms of the circuit and layout.

Author Contributions

Conceptualization, Z.L.; methodology, Z.L. and B.L.; software, Z.L. and J.Q.; resources, J.L.; writing—original draft preparation, Z.L.; writing—review and editing, Z.L. and J.L. All authors have read and agreed to the published version of the manuscript.

Funding

Our work has been supported by the fund of innovation center of radiation application (No.KFZC2020020101).

Data Availability Statement

The data used in this article are available on request to the corresponding author.

Conflicts of Interest

The authors declare no conflict of interest.

References

  1. Merolla, P.A.; Arthur, J.V.; Alvarez-Icaza, R.; Cassidy, A.S.; Sawada, J.; Akopyan, F.; Jackson, B.L.; Imam, N.; Guo, C.; Nakamura, Y.; et al. A million spiking-neuron integrated circuit with a scalable communication network and interface. Science 2014, 345, 668–673. [Google Scholar] [CrossRef] [PubMed]
  2. Mead, C. Neuromorphic electronic systems. Proc. IEEE 1990, 78, 1629–1636. [Google Scholar] [CrossRef] [Green Version]
  3. Shi, L.; Pei, J.; Deng, N.; Wang, D.; Deng, L.; Wang, Y.; Zhang, Y.; Chen, F.; Zhao, M.; Song, S.; et al. Development of a neuromorphic computing system. In Proceedings of the 2015 IEEE International Electron Devices Meeting (IEDM), Washington, DC, USA, 7–9 December 2016. [Google Scholar]
  4. Qiao, N.; Mostafa, H.; Corradi, F.; Osswald, M.; Stefanini, F.; Sumislawska, D.; Indiveri, G. A reconfigurable on-line learning spiking neuromorphic processor comprising 256 neurons and 128 K synapses. Front. Neurosci. 2015, 29, 141. [Google Scholar]
  5. Zhang, P.; Cao, Y.; Li, S. Analysis of the Application Prospect of Artificial Intelligence in Space. In Proceedings of the 2019 IEEE 3rd Advanced Information Management, Communicates, Electronic and Automation Control Conference (IMCEC), Chongqing, China, 11–13 October 2019; pp. 1238–1241. [Google Scholar]
  6. Ye, Z.; Liu, R.; Taggart, J.L.; Barnaby, H.J.; Yu, S. Evaluation of radiation effects in RRAM-based neuromorphic computing system for inference. IEEE Trans. Nucl. Sci. 2018, 66, 97–103. [Google Scholar] [CrossRef]
  7. Izhikevich, E.M. Simple model of spiking neurons. IEEE Trans. Neural Netw. 2003, 14, 1569–1572. [Google Scholar] [CrossRef] [PubMed] [Green Version]
  8. Wijekoon, J.H.; Dudek, P. Compact silicon neuron circuit with spiking and bursting behaviour. Neural Netw. 2008, 21, 524–534. [Google Scholar] [CrossRef]
  9. Qiao, N.; Indiveri, G. Scaling mixed-signal neuromorphic processors to 28 nm FD-SOI technologies. In Proceedings of the 2016 IEEE Biomedical Circuits and Systems Conference (BioCAS), Shanghai, China, 11–17 October 2016; pp. 552–555. [Google Scholar]
  10. Akbari, M.; Hussein, S.M.; Chou, T.I.; Tang, K.T. A 0.3-V Conductance-Based Silicon Neuron in 0.18 μm CMOS Process. IEEE Trans. Circ. Syst. II Express Briefs 2021, 68, 3209–3213. [Google Scholar] [CrossRef]
Figure 1. Mixed-signal spike neuron circuit.
Figure 1. Mixed-signal spike neuron circuit.
Electronics 11 01643 g001
Figure 2. Excitatory synapse.
Figure 2. Excitatory synapse.
Electronics 11 01643 g002
Figure 3. SDSP learning algorithm circuits.
Figure 3. SDSP learning algorithm circuits.
Electronics 11 01643 g003
Figure 4. SDSP learning algorithm structure.
Figure 4. SDSP learning algorithm structure.
Electronics 11 01643 g004
Figure 5. Pavlov SNN network model.
Figure 5. Pavlov SNN network model.
Electronics 11 01643 g005
Figure 6. Pavlov SNN network simulation result. The simulation time is divided into five parts “A–E” in units of 50 microseconds.
Figure 6. Pavlov SNN network simulation result. The simulation time is divided into five parts “A–E” in units of 50 microseconds.
Electronics 11 01643 g006
Figure 7. (a) Micrograph (b) test result of the Pavlov SNN chip.
Figure 7. (a) Micrograph (b) test result of the Pavlov SNN chip.
Electronics 11 01643 g007
Figure 8. Gamma radiation facilities and the test board.
Figure 8. Gamma radiation facilities and the test board.
Electronics 11 01643 g008
Figure 9. Test results of the Pavlov SNN chip (from left to right: TID 300 krad (Si), 500 krad (Si), 1 Mrad (Si)).
Figure 9. Test results of the Pavlov SNN chip (from left to right: TID 300 krad (Si), 500 krad (Si), 1 Mrad (Si)).
Electronics 11 01643 g009
Figure 10. Injection current analysis of neuron after irradiation.
Figure 10. Injection current analysis of neuron after irradiation.
Electronics 11 01643 g010
Figure 11. Spike monitoring module after irradiation.
Figure 11. Spike monitoring module after irradiation.
Electronics 11 01643 g011
Figure 12. Circuit for radiation monitoring.
Figure 12. Circuit for radiation monitoring.
Electronics 11 01643 g012
Figure 13. Radiation tolerance circuit for spike amplitude decay.
Figure 13. Radiation tolerance circuit for spike amplitude decay.
Electronics 11 01643 g013
Figure 14. Radiation tolerance circuit for spike frequency decay.
Figure 14. Radiation tolerance circuit for spike frequency decay.
Electronics 11 01643 g014
Figure 15. Monte Carlo analysis results.
Figure 15. Monte Carlo analysis results.
Electronics 11 01643 g015
Publisher’s Note: MDPI stays neutral with regard to jurisdictional claims in published maps and institutional affiliations.

Share and Cite

MDPI and ACS Style

Liu, Z.; Li, B.; Quan, J.; Luo, J. Total-Ionization-Dose Radiation Effects and Hardening Techniques of a Mixed-Signal Spike Neural Network in 180 nm SOI-Pavlov Process. Electronics 2022, 11, 1643. https://doi.org/10.3390/electronics11101643

AMA Style

Liu Z, Li B, Quan J, Luo J. Total-Ionization-Dose Radiation Effects and Hardening Techniques of a Mixed-Signal Spike Neural Network in 180 nm SOI-Pavlov Process. Electronics. 2022; 11(10):1643. https://doi.org/10.3390/electronics11101643

Chicago/Turabian Style

Liu, Zhen, Bo Li, Jiale Quan, and Jiajun Luo. 2022. "Total-Ionization-Dose Radiation Effects and Hardening Techniques of a Mixed-Signal Spike Neural Network in 180 nm SOI-Pavlov Process" Electronics 11, no. 10: 1643. https://doi.org/10.3390/electronics11101643

APA Style

Liu, Z., Li, B., Quan, J., & Luo, J. (2022). Total-Ionization-Dose Radiation Effects and Hardening Techniques of a Mixed-Signal Spike Neural Network in 180 nm SOI-Pavlov Process. Electronics, 11(10), 1643. https://doi.org/10.3390/electronics11101643

Note that from the first issue of 2016, this journal uses article numbers instead of page numbers. See further details here.

Article Metrics

Back to TopTop