Deep Learning-Based Intrusion Detection for Distributed Denial of Service Attack in Agriculture 4.0
Abstract
1. Introduction
- We propose three deep learning-based IDS models, including a convolutional neural network-based IDS model, a deep neural network-based IDS model, and a recurrent neural network-based IDS model.
- We provide a performance evaluation and comparative analysis of machine learning and deep learning approaches for cyber security in agriculture 4.0.
- We review three models of deep learning; namely, convolutional neural networks, deep neural networks, and recurrent neural networks. Each model’s performance is studied within two classification types (binary and multiclass) using two new real traffic datasets, namely, CIC-DDoS2019 dataset and TON_IoT dataset.
- We focus on the following important performance indicators: false alarm rate (FAR), precision, F-score, detection rate (DR), recall, True Negative Rate (TNR), False Accept Rate (FAR), ROC Curve, and accuracy.
2. Related Work
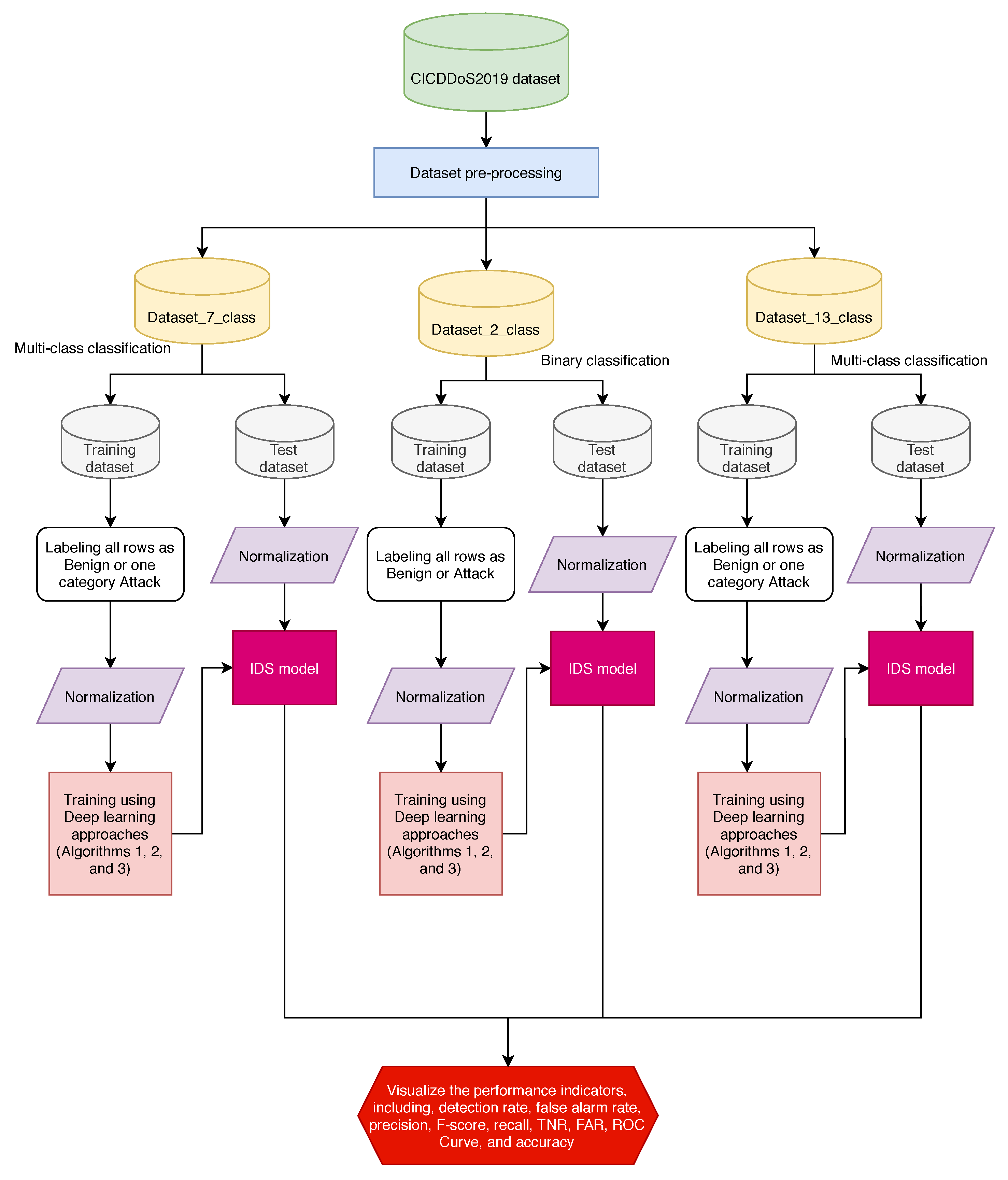
3. IDS Implementation
3.1. Network Model
3.2. Rnn-Based Ids
| Algorithm 1 Build the model using RNN |
Input: , Initialization: Define Sequential model:
|
| Algorithm 2 Build the model using CNN |
Input: , Initialization: Define Sequential model:
|
| Algorithm 3: Build the model using DNN |
Input: , Initialization: Define Sequential model:
|
3.3. Cnn-Based Ids
- The convolution layer (CONV) that manages the data from a receiver cell. There are three hyperparameters to dimension the volume of the convolution layer: the depth, stride, and zero-padding. The formula for calculating the number of neurons in the output volume is described as follows:where is the size of the input volume, S is the kernel field size of the convolutional layer neurons, M is the amount of zero padding, and P is the stride.
- The pooling layer (POOL), which enables to reduce the size of the intermediate image by compressing the information and operates on each feature map independently.
- The correction layer (Rectified Linear Unit, ReLU), which is often referred to as the “ReLU” in reference to the activation function. The ReLU applies the non-saturating activation function, which is described as follows:Note that there are other functions that can be used to increase nonlinearity, such as the sigmoid function, which is described as follows:
- The “fully connected” (FC) layer is a perceptron-type layer.
- The loss layer as the final layer of a neural network. Different loss functions can be used such as Euclidean loss, Softmax loss, and Sigmoid cross-entropy loss.
3.4. Dnn-Based Ids
4. Performance Evaluation
4.1. Pre-Processing of the Cic-Ddos2019 Dataset
- NTP-based attack: is a DDoS attack based on a reflection where an attacker uses Network Time Protocol (NTP) server functionality to flood a specific client-server or other networks with an increased quantity of UDP data traffic. This attack can make the destination and its network infrastructure unavailable to normal traffic.
- DNS-based attack: is a DDoS attack based on a reflection where an attacker uses a Botnet to create a large number of resolution requests to a targeted IP address.
- LDAP-based attack: is a DDoS attack based on a reflection where an attacker sends requests to a publicly available vulnerable LDAP server to generate large responses (amplified), reflected to a target server.
- MSSQL-based attack: is a DDoS attack based on a reflection where an attacker exploits the Microsoft SQL Server Resolution Protocol (MC-SQLR) by executing scripted requests using a forged IP address in order to appear as coming from the target server.
- NetBIOS-based attack: is a DDoS attack based on a reflection where an attacker sends spoofed “Name Release” or “Name Conflict” messages to a victim machine in order to refuse all NetBIOS network traffic.
- SNMP-based attack: This attack is a volumetric DDoS threat that uses the Simple Network Management Protocol (SNMP) to generate attack volumes of hundreds of gigabits per second in order to clog the target’s network pipes.
- SSDP-based attack: is a DDoS attack based on a reflection where an attacker sends an amplified amount of traffic to a targeted victim using Universal Plug and Play (UPnP) networking protocols.
- UDP-Lag-based attack: This attack aims to slow down/interrupt the targeted host with IP packets containing UDP datagrams.
- WebDDoS-based attack: This threat takes advantage of legitimate HTTP GET or POST queries to compromise a Web server or application.
- SYN-based attack: This attack exploits the normal TCP three-way handshake (i.e., sending SYN (synchronize), sending SYN-ACK (synchronize-acknowledge), and responds with an ACK (acknowledge)) to use resources on the targeted network server and make it unresponsive.
- TFTP-based attack: This attack exploits the Trivial File Transfer Protocol (TFTP) by employing TFTP servers connected to the internet. Specifically, an attacker performs a request by default for a file, and the victim TFTP server sends the data back to the requesting target host.
- PortScan-based attack: This attack performs a network security audit by conducting port scanning on a specific machine or on an entire network. The scanning is done using queries to determine which services are running on a remote host.
4.2. Pre-Processing of the Ton_iot Dataset
- File 1 “Train_Test_IoT_Weather”: It contains Normal (35,000 rows), DDoS (5000 rows), Injection (5000), Password (5000 rows), Backdoor (5000 rows), Ransomware (2865 rows), XSS (866 rows), and Scanning (529 rows). The file presents the IoT data of temperature measurements, pressure readings, and humidity readings of a weather sensor linked to the network.
- File 2 “Train_Test_IoT_Fridge”: It contains Normal (35,000 rows), DDoS (5000 rows), Injection (5000), Password (5000 rows), Backdoor (5000 rows), Ransomware (2902 rows), and XSS (2942 rows). The file presents the IoT data of temperature measurements and temperature conditions of a fridge sensor linked to the network.
- File 3 “Train_Test_IoT_Garage_Door”: It contains Normal (70,000 rows), DDoS (10,000 rows), Injection (10,000), Password (10,000 rows), Backdoor (10,000 rows), Ransomware (5804 rows), XSS (2312 rows), and Scanning (1058 rows). The file presents the IoT data of a door sensor linked to the network where the door is closed or open.
- File 4 “Train_Test_IoT_GPS_Tracker”: It contains Normal (35,000 rows), DDoS (5000 rows), Injection (5000), Password (5000 rows), Backdoor (5000 rows), Ransomware (2833 rows), XSS (577 rows), and Scanning (550 rows). The file presents the IoT data of latitude value and longitude value of GPS tracker sensor linked to the network.
- File 5 “Train_Test_IoT_Modbus”: It contains Normal (35,000 rows), Injection (5000), Password (5000 rows), Backdoor (5000 rows), XSS (577 rows), and Scanning (529 rows). The file presents the IoT data of Modbus function code that is responsible for reading an input register.
- File 6 “Train_Test_IoT_Motion_Light”: It contains Normal (70,000 rows), DDoS (10,000 rows), Injection (10,000), Password (10,000 rows), Backdoor (10,000 rows), Ransomware (4528 rows), XSS (898 rows), and Scanning (3550 rows). The file presents the IoT data of a light sensor that is either on or off.
- File 7 “Train_Test_IoT_Thermostat”: It contains Normal (35,000 rows), Injection (5000), Password (5000 rows), Backdoor (5000 rows), Ransomware (2264 rows), XSS (449 rows), and Scanning (61 rows). The file presents the IoT data of the current temperature reading of a thermostat sensor connected with the network.
4.3. Performance Metrics
4.4. Results
5. Conclusions
Author Contributions
Funding
Data Availability Statement
Conflicts of Interest
References
- Chen, B.; Wan, J.; Shu, L.; Li, P.; Mukherjee, M.; Yin, B. Smart factory of industry 4.0: Key technologies, application case, and challenges. IEEE Access 2017, 6, 6505–6519. [Google Scholar] [CrossRef]
- Friha, O.; Ferrag, M.A.; Shu, L.; Maglaras, L.; Wang, X. Internet of Things for the Future of Smart Agriculture: A Comprehensive Survey of Emerging Technologies. IEEE/CAA J. Autom. Sin. 2021, 8, 718–752. [Google Scholar] [CrossRef]
- Liu, Y.; Ma, X.; Shu, L.; Hancke, G.P.; Abu-Mahfouz, A.M. From Industry 4.0 to Agriculture 4.0: Current Status, Enabling Technologies, and Research Challenges. IEEE Trans. Ind. Inform. 2020, 17, 4322–4334. [Google Scholar] [CrossRef]
- Ferrag, M.A.; Shu, L.; Yang, X.; Derhab, A.; Maglaras, L. Security and Privacy for Green IoT-Based Agriculture: Review, Blockchain Solutions, and Challenges. IEEE Access 2020, 8, 32031–32053. [Google Scholar] [CrossRef]
- Yang, X.; Shu, L.; Chen, J.; Ferrag, M.A.; Wu, J.; Nurellari, E.; Huang, K. A Survey on Smart Agriculture: Development Modes, Technologies, and Security and Privacy Challenges. IEEE/CAA J. Autom. Sin. 2021, 8, 273–302. [Google Scholar] [CrossRef]
- Buczak, A.L.; Guven, E. A survey of data mining and machine learning methods for cyber security intrusion detection. IEEE Commun. Surv. Tutor. 2015, 18, 1153–1176. [Google Scholar] [CrossRef]
- Chen, J.W.; Lin, W.J.; Cheng, H.J.; Hung, C.L.; Lin, C.Y.; Chen, S.P. A smartphone-based application for scale pest detection using multiple-object detection methods. Electronics 2021, 10, 372. [Google Scholar] [CrossRef]
- Liao, H.J.; Lin, C.H.R.; Lin, Y.C.; Tung, K.Y. Intrusion detection system: A comprehensive review. J. Netw. Comput. Appl. 2013, 36, 16–24. [Google Scholar] [CrossRef]
- Muna, A.H.; Sitnikova, E. Developing a Security Testbed for Industrial Internet of Things. IEEE Internet Things J. 2020, 8, 5558–5573. [Google Scholar]
- Kasongo, S.M.; Sun, Y. A deep learning method with wrapper based feature extraction for wireless intrusion detection system. Comput. Secur. 2020, 92, 101752. [Google Scholar] [CrossRef]
- Hassan, M.M.; Gumaei, A.; Alsanad, A.; Alrubaian, M.; Fortino, G. A hybrid deep learning model for efficient intrusion detection in big data environment. Inf. Sci. 2020, 513, 386–396. [Google Scholar] [CrossRef]
- Li, B.; Wu, Y.; Song, J.; Lu, R.; Li, T.; Zhao, L. DeepFed: Federated Deep Learning for Intrusion Detection in Industrial Cyber-Physical Systems. IEEE Trans. Ind. Inform. 2020, 17, 5615–5624. [Google Scholar] [CrossRef]
- Gao, J.; Gan, L.; Buschendorf, F.; Zhang, L.; Liu, H.; Li, P.; Dong, X.; Lu, T. Omni SCADA intrusion detection using deep learning algorithms. IEEE Internet Things J. 2020, 8, 951–961. [Google Scholar] [CrossRef]
- Ferrag, M.A.; Maglaras, L. DeepCoin: A novel deep learning and blockchain-based energy exchange framework for smart grids. IEEE Trans. Eng. Manag. 2019, 67, 1285–1297. [Google Scholar] [CrossRef]
- Nie, L.; Ning, Z.; Wang, X.; Hu, X.; Li, Y.; Cheng, J. Data-Driven Intrusion Detection for Intelligent Internet of Vehicles: A Deep Convolutional Neural Network-based Method. IEEE Trans. Netw. Sci. Eng. 2020, 7, 2219–2230. [Google Scholar] [CrossRef]
- Abusitta, A.; Bellaiche, M.; Dagenais, M.; Halabi, T. A deep learning approach for proactive multi-cloud cooperative intrusion detection system. Future Gener. Comput. Syst. 2019, 98, 308–318. [Google Scholar] [CrossRef]
- Kamilaris, A.; Prenafeta-Boldú, F.X. Deep learning in agriculture: A survey. Comput. Electron. Agric. 2018, 147, 70–90. [Google Scholar] [CrossRef]
- Top 8 Challenges for Machine Learning Practitioners. Available online: https://towardsdatascience.com/top-8-challenges-for-machine-learning-practitioners-c4c0130701a1 (accessed on 1 May 2021).
- Ferrag, M.A.; Maglaras, L.; Janicke, H.; Smith, R. Deep learning techniques for cyber security intrusion detection: A detailed analysis. In Proceedings of the 6th International Symposium for ICS & SCADA Cyber Security Research 2019, Athens, Greece, 10–12 September 2019; pp. 126–136. [Google Scholar]
- Diro, A.A.; Chilamkurti, N. Distributed attack detection scheme using deep learning approach for Internet of Things. Future Gener. Comput. Syst. 2018, 82, 761–768. [Google Scholar] [CrossRef]
- Muna, A.H.; Moustafa, N.; Sitnikova, E. Identification of malicious activities in industrial internet of things based on deep learning models. J. Inf. Secur. Appl. 2018, 41, 1–11. [Google Scholar]
- HaddadPajouh, H.; Dehghantanha, A.; Khayami, R.; Choo, K.K.R. A deep recurrent neural network based approach for internet of things malware threat hunting. Future Gener. Comput. Syst. 2018, 85, 88–96. [Google Scholar] [CrossRef]
- Vinayakumar, R.; Alazab, M.; Srinivasan, S.; Pham, Q.V.; Padannayil, S.K.; Simran, K. A visualized botnet detection system based deep learning for the Internet of Things networks of smart cities. IEEE Trans. Ind. Appl. 2020, 56, 4436–4456. [Google Scholar] [CrossRef]
- Parra, G.D.L.T.; Rad, P.; Choo, K.K.R.; Beebe, N. Detecting Internet of Things attacks using distributed deep learning. J. Netw. Comput. Appl. 2020, 163, 102662. [Google Scholar] [CrossRef]
- Latif, S.; Zou, Z.; Idrees, Z.; Ahmad, J. A Novel Attack Detection Scheme for the Industrial Internet of Things Using a Lightweight Random Neural Network. IEEE Access 2020, 8, 89337–89350. [Google Scholar] [CrossRef]
- Manimurugan, S.; Al-Mutairi, S.; Aborokbah, M.M.; Chilamkurti, N.; Ganesan, S.; Patan, R. Effective Attack Detection in Internet of Medical Things Smart Environment Using a Deep Belief Neural Network. IEEE Access 2020, 8, 77396–77404. [Google Scholar] [CrossRef]
- Koroniotis, N.; Moustafa, N.; Sitnikova, E. A new network forensic framework based on deep learning for Internet of Things networks: A particle deep framework. Future Gener. Comput. Syst. 2020, 110, 91–106. [Google Scholar] [CrossRef]
- Zhou, X.; Hu, Y.; Liang, W.; Ma, J.; Jin, Q. Variational LSTM enhanced anomaly detection for industrial big data. IEEE Trans. Ind. Inform. 2020, 17, 3469–3477. [Google Scholar] [CrossRef]
- Bhuvaneswari Amma, N.G.; Selvakumar, S. Anomaly detection framework for Internet of things traffic using vector convolutional deep learning approach in fog environment. Future Gener. Comput. Syst. 2020, 113, 255–265. [Google Scholar]
- Khoa, T.V.; Saputra, Y.M.; Hoang, D.T.; Trung, N.L.; Nguyen, D.; Ha, N.V.; Dutkiewicz, E. Collaborative learning model for cyberattack detection systems in iot industry 4.0. In Proceedings of the 2020 IEEE Wireless Communications and Networking Conference (WCNC), Seoul, Korea, 25–28 May 2020; pp. 1–6. [Google Scholar]
- Popoola, S.I.; Adebisi, B.; Hammoudeh, M.; Gui, G.; Gacanin, H. Hybrid Deep Learning for Botnet Attack Detection in the Internet of Things Networks. IEEE Internet Things J. 2021, 8, 4944–4956. [Google Scholar] [CrossRef]
- Al-Hawawreh, M.; Moustafa, N.; Garg, S.; Hossain, M.S. Deep Learning-enabled Threat Intelligence Scheme in the Internet of Things Networks. IEEE Trans. Netw. Sci. Eng. 2020. [Google Scholar] [CrossRef]
- Ge, M.; Syed, N.F.; Fu, X.; Baig, Z.; Robles-Kelly, A. Towards a deep learning-driven intrusion detection approach for Internet of Things. Comput. Netw. 2021, 186, 107784. [Google Scholar] [CrossRef]
- Sharafaldin, I.; Lashkari, A.H.; Hakak, S.; Ghorbani, A.A. Developing realistic distributed denial of service (DDoS) attack dataset and taxonomy. In Proceedings of the 2019 International Carnahan Conference on Security Technology (ICCST), Chennai, India, 1–3 October 2019; pp. 1–8. [Google Scholar]
- TON_IOT DATASETS. Available online: https://ieee-dataport.org/documents/toniot-datasets (accessed on 4 April 2021).
- DiPietro, R.; Hager, G.D. Deep learning: RNNs and LSTM. In Handbook of Medical Image Computing and Computer Assisted Intervention; Elsevier: Amsterdam, The Netherlands, 2020; pp. 503–519. [Google Scholar]
- LeCun, Y.; Bengio, Y.; Hinton, G. Deep learning. Nature 2015, 521, 436–444. [Google Scholar] [CrossRef] [PubMed]
- Alsaedi, A.; Moustafa, N.; Tari, Z.; Mahmood, A.; Anwar, A. TON_IoT telemetry dataset: A new generation dataset of IoT and IIoT for data-driven Intrusion Detection Systems. IEEE Access 2020, 8, 165130–165150. [Google Scholar] [CrossRef]
- Jia, Y.; Zhong, F.; Alrawais, A.; Gong, B.; Cheng, X. Flowguard: An intelligent edge defense mechanism against IoT DDoS attacks. IEEE Internet Things J. 2020, 7, 9552–9562. [Google Scholar] [CrossRef]
- Li, J.; Liu, M.; Xue, Z.; Fan, X.; He, X. Rtvd: A real-time volumetric detection scheme for ddos in the internet of things. IEEE Access 2020, 8, 36191–36201. [Google Scholar] [CrossRef]
- de Assis, M.V.; Carvalho, L.F.; Rodrigues, J.J.; Lloret, J.; Proença, M.L., Jr. Near real-time security system applied to SDN environments in IoT networks using convolutional neural network. Comput. Electr. Eng. 2020, 86, 106738. [Google Scholar] [CrossRef]
- Alamri, H.A.; Thayananthan, V. Bandwidth Control Mechanism and Extreme Gradient Boosting Algorithm for Protecting Software-Defined Networks Against DDoS Attacks. IEEE Access 2020, 8, 194269–194288. [Google Scholar] [CrossRef]
- Zhang, Y.; Xu, J.; Wang, Z.; Geng, R.; Choo, K.K.R.; Pérez-Díaz, J.A.; Zhu, D. Efficient and Intelligent Attack Detection in Software Defined IoT Networks. In Proceedings of the 2020 IEEE International Conference on Embedded Software and Systems (ICESS), Shanghai, China, 10–11 December 2020; pp. 1–9. [Google Scholar]
- Kumar, P.; Gupta, G.P.; Tripathi, R. TP2SF: A Trustworthy Privacy-Preserving Secured Framework for sustainable smart cities by leveraging blockchain and machine learning. J. Syst. Archit. 2021, 115, 101954. [Google Scholar] [CrossRef]
- Pontes, C.; Souza, M.; Gondim, J.; Bishop, M.; Marotta, M. A new method for flow-based network intrusion detection using the inverse Potts model. IEEE Trans. Netw. Serv. Manag. 2021. [Google Scholar] [CrossRef]
- Assis, M.V.; Carvalho, L.F.; Lloret, J.; Proença, M.L., Jr. A GRU deep learning system against attacks in software defined networks. J. Netw. Comput. Appl. 2021, 177, 102942. [Google Scholar] [CrossRef]
- Kumar, P.; Gupta, G.P.; Tripathi, R. An ensemble learning and fog-cloud architecture-driven cyber-attack detection framework for IoMT networks. Comput. Commun. 2021, 166, 110–124. [Google Scholar] [CrossRef]
- Javeed, D.; Gao, T.; Khan, M.T. SDN-Enabled Hybrid DL-Driven Framework for the Detection of Emerging Cyber Threats in IoT. Electronics 2021, 10, 918. [Google Scholar] [CrossRef]
- Nie, L.; Wu, Y.; Wang, X.; Guo, L.; Wang, G.; Gao, X.; Li, S. Intrusion Detection for Secure Social Internet of Things Based on Collaborative Edge Computing: A Generative Adversarial Network-Based Approach. IEEE Trans. Comput. Soc. Syst. 2021. [Google Scholar] [CrossRef]
- Kumar, R.; Kumar, P.; Tripathi, R.; Gupta, G.P.; Gadekallu, T.R.; Srivastava, G. Sp2f: A secured privacy-preserving framework for smart agricultural unmanned aerial vehicles. Comput. Netw. 2021, 187, 107819. [Google Scholar] [CrossRef]










| System | Year | Network Model | Deep Learning Techniques | The Basic Idea | Dataset Used | Performance Metrics |
|---|---|---|---|---|---|---|
| Diro and Chilamkurti [20] | 2018 | Social internet of things | Deep learning approach with softmax as activation function | Deploy the distributed attack detection system at the fog computing layer | NSL-KDD, ISCX, and KDDCUP99 | Accuracy, detection rate, and false alarm rate |
| Muna et al. [21] | 2018 | Industrial internet of things | Unsupervised deep auto-encoder algorithm | The unsupervised deep auto-encoder algorithm is used to learn normal network behaviors, while a standard supervised deep neural network model is used to classify network behaviors | NSL-KDD and UNSW-NB15 | Accuracy, detection rate, and false positive rate |
| HaddadPajouh et al. [22] | 2018 | Internet of things | Deep Recurrent Neural Network | Detecting IoT malware based on three stages, namely, collection data, feature extrication, and deep threat classifier | IoT malware dataset | Accuracy, detection rate |
| Vinayakumar et al. [23] | 2020 | The Internet of Things networks of smart cities | Cost-sensitive model-based deep learning, | Uses a two-tier environment for monitoring DNS logs | AmritaDGA | F1-score, true positive rate, False positive rate, precision, accuracy, recall |
| Parra et al. [24] | 2020 | Internet of things | CNN and LSTM | The CNN is used in an IoT micro-security add-on, while the LSTM is used by the back-end server | N-BaIoT dataset | F1 score, True Positive Rate, True Negative Rate, precision, Accuracy, recall |
| Latif et al. [25] | 2020 | Industrial internet of things | Lightweight random neural network, | Uses a model with 1 input layer, 8 hidden layers, and 1 output layer | DS2OS dataset | Accuracy, precision, recall, and F1 score |
| Manimurugan et al. [26] | 2020 | Internet of Medical Things | Deep belief network technique | Uses the greedy layer-wise scheme to optimize the deep learning structure | CICIDS 2017 dataset | Accuracy, detection rate, precision, recall, F-measure |
| Koroniotis et al. [27] | 2020 | Internet of things | Deep Neural Network | Detecting IoT attacks based on three stages, namely, extracting data, adapt parameters of deep learning, and identify the anomalous incidents | Bot-IoT and UNSW_NB15 datasets | Recall, F-measure, accuracy, precision |
| Zhou et al. [28] | 2020 | Industry 4.0 | Variational long short-term memory (VLSTM) learning model | Detecting IoT attacks based a encoder–decoder neural network | UNSW_NB15 dataset | Accuracy, False alarm rate, F1, Area under curve |
| NG and Selvakumar [29] | 2020 | Fog computing-enable Internet of things | Convolutional deep learning technique | The computations are performed in the fog nodes | UNSW’s Bot-IoT dataset | Accuracy, precision, recall, F-measure |
| Khoa et al. [30] | 2020 | IoT industry 4.0 | Deep neural networks | Uses smart “filters” deployed at the IoT gateways for detecting network attacks | - KDD, NSL-KDD, and UNSW - N-BaIoT dataset | - Accuracy |
| Ferrag and Leandros [14] | 2020 | Smart Grids | Recurrent neural networks | Employs recurrent neural networks with blockchain for detecting network attacks | - Bot-IoT dataset- CICIDS2017 dataset - Power system dataset | - False alarm rate, detection rate, accuracy |
| Popoola et al. [31] | 2020 | Internet of Things | Deep bidirectional long short-term memory | Uses deep bidirectional long short-term memory to identify the traffic of botnet attacks from benign traffic in IoT networks | Bot-IoT dataset | Matthews Correlation Coefficient |
| Al-Hawawreh et al. [32] | 2020 | Internet of Things | Deep learning techniques | Uses a deep pattern extractor to identify the attack types of malicious patterns | - TON-IoT dataset- N-BAIOT dataset | Accuracy, DR, FPR, FNR, MCC |
| Ge et al. [33] | 2021 | Internet of Things | Customised deep learning technique | Uses the concepts of deep learning and transfer learning for cyber security in IoT networks | Bot-IoT dataset | Accuracy, Recall, Precision, and F1 score |
| Our Work | / | Agriculture 4.0 | Convolutional neural network, Deep neural network, and Recurrent neural network | Study the performance of three deep learning models to identify the traffic of DDoS attacks from benign traffic in Agriculture 4.0 | - CIC-DDoS2019 dataset [34] - TON_IoT dataset [35] | Detection rate (DR), false alarm rate (FAR), precision, F-score, recall, True Negative Rate(TNR), False Accept Rate (FAR), ROC Curve, and accuracy |
| Function | Description |
|---|---|
| Create a sequential model incrementally via the method. | |
| The method consists of adding layers. | |
| The dropout is a regularization technique for neural networks and deep learning models, where randomly selected neurons are ignored during training. | |
| The dense layer is the regular deeply connected neural network layer. | |
| Adding the Long Short-Term Memory layer. | |
| Determines whether to return the last output in the output sequence or the full sequence. | |
| The shape of our training set. | |
| Compile the model. | |
| Train the model, iterating on the data in batches of X samples. | |
| Get training loss histories. | |
| Get test loss histories. | |
| Visualize the confusion matrix. | |
| The Conv1D consists of creating a convolution kernel that is convolved with the layer input. | |
| Convert each feature map into one value. | |
| Create the confusion matrix. | |
| Implements the stochastic gradient descent optimizer with a learning rate and momentum. | |
| The number of correct predictions made as a ratio of all predictions made. | |
| A plot of the true positive rate and the false positive rate for a given set of probability predictions. | |
| The confusion matrix is a handy presentation of the accuracy of a model with two or more classes. | |
| function displays the precision, recall, f1-score and support for each class. | |
| The rectified linear activation function. | |
| The sigmoid activation function that takes any real value as input and outputs values in the range 0 to 1. | |
| The hyperbolic tangent activation function that takes any real value as input and outputs values in the range −1 to 1. |
| Hyperparameter | Value |
|---|---|
| Activation function | Sigmoid |
| Classification function | SoftMax |
| Batch size | 10,000 |
| Hidden nodes (HN) | 15–100 |
| Number of epoch | 100 |
| Learning rate (LR) | 0.01–0.5 |
| Attack Type | Flow Count |
|---|---|
| Benign | 56,863 |
| DDoS_DNS | 5,071,011 |
| DDoS_LDAP | 2,179,930 |
| DDoS_MSSQL | 4,522,492 |
| DDoS_NetBIOS | 4,093,279 |
| DDoS_NTP | 1,202,642 |
| DDoS_SNMP | 5,159,870 |
| DDoS_SSDP | 2,610,611 |
| DDoS_SYN | 1,582,289 |
| DDoS_TFTP | 20,082,580 |
| DDoS_UDP | 3,134,645 |
| DDoS_UDP-Lag | 366,461 |
| DDoS_WebDDoS | 439 |
| Category | Training | Test |
|---|---|---|
| Benign | 56,101 | 17,146 |
| Attack | 997,054 | 314,716 |
| Category | Type of Attack | Training | Test |
|---|---|---|---|
| Reflection-based attacks | DrDoS_NetBIOS | 619,700 | 136,729 |
| DrDoS_MSSQL | 619,446 | 157,076 | |
| DrDoS_LDAP | 619,251 | 150,701 | |
| Exploitation-based attacks | DrDoS_UDP | 618,696 | 150,706 |
| UDP-lag | 183,662 | 1873 | |
| Syn | 790,662 | 150,416 | |
| Exploitation/Reflection -based attacks | Others DoS attacks | 938,733 | 28,127 |
| Benign | Benign | 56,101 | 17,146 |
| Category | Type of Attack | Flow Count | Training/ Test |
|---|---|---|---|
| BENIGN | BENIGN | 56,101 | Splitiing the data between train / test x_train, x_test, y_train, y_test = train_test_split( x, y, test_size = 0.25, stratify = y) |
| Reflection -based attacks | DrDoS_LDAP | 99,943 | |
| DrDoS_SSDP | 98,576 | ||
| DrDoS_DNS | 96,567 | ||
| DrDoS_MSSQL | 95,700 | ||
| DrDoS_NetBIOS | 93,560 | ||
| DrDoS_SNMP | 91,578 | ||
| DrDoS_NTP | 76,457 | ||
| TFTP | 72,116 | ||
| WebDDoS | 439 | ||
| Exploitation -based attacks | DrDoS_UDP | 97932 | |
| Syn | 99983 | ||
| UDP-lag | 74203 |
| TON_IoT Dataset | Attack Type | Flow Count |
|---|---|---|
| Train_Test_IoT_Weather | Normal | 35,000 |
| DDoS | 5000 | |
| Injection | 5000 | |
| Password | 5000 | |
| Backdoor | 5000 | |
| Ransomware | 2865 | |
| XSS | 866 | |
| Scanning | 529 | |
| Train_Test_IoT_Fridge | Normal | 35,000 |
| DDoS | 5000 | |
| Injection | 5000 | |
| Password | 5000 | |
| Backdoor | 5000 | |
| Ransomware | 5000 | |
| XSS | 2942 | |
| Train_Test_IoT_Garage_Door | Normal | 70,000 |
| DDoS | 10,000 | |
| Injection | 10,000 | |
| Password | 10,000 | |
| Backdoor | 100,000 | |
| Ransomware | 5804 | |
| XSS | 2312 | |
| Scanning | 1058 | |
| Train_Test_IoT_GPS_Tracker | Normal | 35,000 |
| DDoS | 5000 | |
| Injection | 5000 | |
| Password | 5000 | |
| Backdoor | 5000 | |
| Ransomware | 2833 | |
| XSS | 577 | |
| Scanning | 550 | |
| Train_Test_IoT_Modbus | Normal | 35,000 |
| Injection | 5000 | |
| Password | 5000 | |
| Backdoor | 5000 | |
| XSS | 577 | |
| Scanning | 529 | |
| Train_Test_IoT_Motion_Light | Normal | 70,000 |
| DDoS | 10,000 | |
| Injection | 10,000 | |
| Password | 10,000 | |
| Backdoor | 10,000 | |
| Ransomware | 4528 | |
| XSS | 898 | |
| Scanning | 3550 | |
| Train_Test_IoT_Thermostat | Normal | 35,000 |
| Injection | 5000 | |
| Password | 5000 | |
| Backdoor | 5000 | |
| Ransomware | 2264 | |
| XSS | 449 | |
| Scanning | 61 |
| Predicted Class | |||
|---|---|---|---|
| Negative Class | Positive Class | ||
| Class | Negative class | True negative (TN) | False positive (FP) |
| Positive class | False negative (FN) | True positive (TP) | |
| DNN | RNN | CNN | |
|---|---|---|---|
| TNR (BENIGN) | 95% | 98% | 99% |
| DrDoS_LDAP | 96% | 98% | 97% |
| DrDoS_MSSQL | 96% | 94% | 95% |
| DrDoS_NetBIOS | 69% | 99% | 94% |
| DrDoS_UDP | 60% | 71% | 71% |
| Syn | 100% | 100% | 100% |
| UDP-lag | 0% | 0% | 0% |
| DNN | RNN | CNN | |
|---|---|---|---|
| Normal | 93% | 97% | 96% |
| DDoS | 94% | 95% | 98% |
| Injection | 92% | 97% | 94% |
| Password | 91% | 97% | 93% |
| Backdoor | 93% | 95% | 96% |
| Ransomware | 94% | 96% | 97% |
| XSS | 94% | 96% | 97% |
| Scanning | 94% | 97% | 97% |
| DNN | RNN | CNN | |
|---|---|---|---|
| TNR (BENIGN) | 100% | 100% | 100% |
| DrDoS_DNS | 61% | 56% | 58% |
| DrDoS_LDAP | 47% | 47% | 47% |
| DrDoS_SNMP | 67% | 67% | 67% |
| DrDoS_SSDP | 61% | 58% | 52% |
| DrDoS_UDP | 47% | 48% | 46% |
| DrDoS_NetBIOS | 93% | 97% | 73% |
| DrDoS_MSSQL | 55% | 56% | 55% |
| Syn | 64% | 64% | 65% |
| TFTP | 100% | 99% | 94% |
| DrDoS_NTP | 91% | 91% | 90% |
| WebDDoS | 23% | 24% | 20% |
| UDP-lag | 99% | 98% | 97% |
| DNN | RNN | CNN | |
|---|---|---|---|
| TNR (BENIGN) | 96% | 99% | 99% |
| Attack | 100% | 100% | 100% |
| Parameters | Performance Metrics | Dataset_2_Class | Dataset_7_Class | Dataset_13_Class | TON_IoT Dataset | ||||||||
|---|---|---|---|---|---|---|---|---|---|---|---|---|---|
| DNN | RNN | CNN | DNN | RNN | CNN | DNN | RNN | CNN | DNN | RNN | CNN | ||
| HN = 30 LR = 0.01 | ACC | 99.92% | 99.93% | 99.90% | 93.53% | 93.88% | 93.48% | 75.26% | 78.29% | 72.28% | 98.91% | 98.92% | 98.89% |
| FAR | 1.14% | 1.13% | 1.15% | 2.14% | 2.12% | 2.15% | 3.14% | 3.11% | 3.16% | 1.12% | 1.11% | 1.13% | |
| Time | 31 | 60 | 30 | 122 | 142 | 120 | 193 | 211 | 181 | 33 | 63 | 34 | |
| HN = 30 LR = 0.1 | ACC | 99.92% | 99.93% | 99.90% | 93.53% | 93.88% | 93.48% | 75.26% | 78.29% | 72.28% | 98.02% | 98.03% | 98.00% |
| FAR | 1.14% | 1.13% | 1.15% | 2.14% | 2.12% | 2.15% | 3.14% | 3.11% | 3.16% | 1.13% | 1.12% | 1.14% | |
| Time | 34 | 66 | 35 | 134 | 123 | 125 | 199 | 223 | 191 | 35 | 67 | 36 | |
| HN = 30 LR = 0.5 | ACC | 99.92% | 99.93% | 99.90% | 93.53% | 93.88% | 93.48% | 75.26% | 78.29% | 72.28% | 98.92% | 98.91% | 98.81% |
| FAR | 1.14% | 1.13% | 1.15% | 2.14% | 2.12% | 2.15% | 3.14% | 3.11% | 3.16% | 1.15% | 1.14% | 1.16% | |
| Time | 38 | 69 | 39 | 138 | 128 | 130 | 211 | 228 | 196 | 49 | 79 | 48 | |
| HN = 60 LR = 0.01 | ACC | 99.93% | 99.94% | 99.94% | 93.53% | 93.88% | 93.89% | 75.99% | 78.29% | 78.92% | 98.92% | 98.93% | 98.83% |
| FAR | 1.14% | 1.13% | 1.13% | 2.14% | 2.12% | 2.08% | 3.02% | 2.11% | 2.08% | 1.20% | 1.18% | 1.19% | |
| Time | 32 | 61 | 31 | 123 | 144 | 122 | 194 | 214 | 183 | 52 | 71 | 94 | |
| HN = 60 LR = 0.1 | ACC | 99.93% | 99.94% | 99.94% | 93.53% | 93.88% | 93.89% | 75.99% | 78.29% | 78.92% | 98.90% | 98.93% | 98.90% |
| FAR | 1.14% | 1.13% | 1.13% | 2.14% | 2.12% | 2.08% | 3.02% | 2.11% | 2.08% | 1.29% | 1.23% | 1.24% | |
| Time | 39 | 63 | 34 | 126 | 147 | 125 | 199 | 217 | 186 | 79 | 93 | 94 | |
| HN = 60 LR = 0.5 | ACC | 99.93% | 99.94% | 99.95% | 93.53% | 93.88% | 93.90% | 75.99% | 78.29% | 80.02% | 98.93% | 98.94% | 98.94% |
| FAR | 1.14% | 1.13% | 1.10% | 2.14% | 2.12% | 2.05% | 3.02% | 2.11% | 2.08% | 1.94% | 1.93% | 1.90% | |
| Time | 42 | 69 | 40 | 140 | 130 | 132 | 199 | 217 | 186 | 72 | 89 | 80 | |
| HN = 100 LR = 0.01 | ACC | 99.93% | 99.94% | 99.94% | 94.52% | 94.89% | 94.91% | 85.99% | 88.22% | 90.99% | 98.93% | 98.94% | 98.94% |
| FAR | 1.14% | 1.13% | 1.13% | 1.99% | 1.80% | 1.78% | 2.22% | 2.08% | 2.01% | 1.94% | 1.83% | 1.73% | |
| Time | 42 | 72 | 42 | 123 | 144 | 132 | 222 | 250 | 241 | 82 | 92 | 94 | |
| HN = 100 LR = 0.1 | ACC | 99.93% | 99.94% | 99.94% | 94.52% | 94.89% | 94.91% | 89.99% | 91.32% | 92.24% | 98.93% | 98.95% | 98.95% |
| FAR | 1.14% | 1.13% | 1.13% | 1.99% | 1.80% | 1.78% | 2.04% | 2.01% | 1.90% | 1.84% | 1.73% | 1.72% | |
| Time | 60 | 102 | 80 | 152 | 170 | 182 | 231 | 282 | 271 | 90 | 129 | 92 | |
| HN = 100 LR = 0.5 | ACC | 99.93% | 99.94% | 99.95% | 94.91% | 94.99% | 95.90% | 93.98% | 94.88% | 95.12% | 98.93% | 98.94% | 99.92% |
| FAR | 1.14% | 1.13% | 1.10% | 1.80% | 1.78% | 1.50% | 2.02% | 1.99% | 1.77% | 1.94% | 1.82% | 0.80% | |
| Time | 102 | 151 | 120 | 180 | 191 | 221 | 252 | 302 | 311 | 172 | 261 | 220 | |
| IDS Model | Year | Network Model | Dataset | Task | Model | Accuracy |
|---|---|---|---|---|---|---|
| Jia et al. [39] | 2020 | IoT application | CIC-DDoS2019 dataset | Multiclass (13 class) | LSTM | 98.9% |
| Li et al. [40] | 2020 | IoT application | CIC-DDoS2019 dataset | Multiclass (13 class) | LSTM | N/A |
| de Assis et al. [41] | 2020 | SDN environments in IoT networks | CIC-DDoS2019 dataset | Multiclass (13 class) | CNN | 95.4% |
| Alamri et al. [42] | 2020 | SDN environments in IoT networks | CIC-DDoS2019 dataset | Multiclass (13 class) | Extreme gradient boosting algorithm | 91.26% |
| Zhang et al. [43] | 2020 | SDN environments in IoT networks | TON_IoT dataset | Multiclass | Random Forest | 99.68% |
| Kumar et al. [44] | 2021 | IoT application | TON_IoT dataset | Multiclass | Extreme gradient boosting algorithm | 97.45% |
| Pontes et al. [45] | 2021 | N/A | CIC-DDoS2019 dataset | Multiclass (13 class) | Energy-based flow classifier | 98.1% |
| Binary (2 class) | 99.6% | |||||
| Assis et al. [46] | 2021 | SDN environments | CIC-DDoS2019 dataset | Multiclass (13 class) | Gated Recurrent Units (GRU) | ∼99% |
| Kumar et al. [47] | 2021 | IoT application | TON_IoT dataset | Multiclass | Extreme gradient boosting algorithm | 96.35% |
| Javeed et al. [48] | 2021 | SDN environments in IoT networks | CIC-DDoS2019 dataset | Multiclass (13 class) | LSTM and GRU | 99.74% |
| Nie et al. [49] | 2021 | IoT application | CIC-DDoS2019 dataset | Multiclass (13 class) | Generative adversarial network | 98.35% |
| Kumar et al. [50] | 2021 | Smart agricultural Unmanned Aerial Vehicles | TON_IoT dataset | Multiclass | Stacked Long-Short-Term Memory | 88.82% |
| Our model | - | Agriculture 4.0 based on the following IoT technologies, including, IoT devices, 5G communications, Drones, Fog/Edge computing, Cloud Computing, NFV, and SDN | CIC-DDoS2019 dataset | Binary (2 class) | CNN | 99.95% |
| RNN | 99.94% | |||||
| DNN | 99.93% | |||||
| Multiclass (7 class) | CNN | 95.90% | ||||
| RNN | 94.99% | |||||
| DNN | 94.91% | |||||
| Multiclass (13 class) | CNN | 95.12% | ||||
| RNN | 94.88% | |||||
| DNN | 93.88% | |||||
| TON_IoT dataset | TON_IoT dataset | CNN | 99.92% | |||
| RNN | 98.94% | |||||
| DNN | 98.93% |
Publisher’s Note: MDPI stays neutral with regard to jurisdictional claims in published maps and institutional affiliations. |
© 2021 by the authors. Licensee MDPI, Basel, Switzerland. This article is an open access article distributed under the terms and conditions of the Creative Commons Attribution (CC BY) license (https://creativecommons.org/licenses/by/4.0/).
Share and Cite
Ferrag, M.A.; Shu, L.; Djallel, H.; Choo, K.-K.R. Deep Learning-Based Intrusion Detection for Distributed Denial of Service Attack in Agriculture 4.0. Electronics 2021, 10, 1257. https://doi.org/10.3390/electronics10111257
Ferrag MA, Shu L, Djallel H, Choo K-KR. Deep Learning-Based Intrusion Detection for Distributed Denial of Service Attack in Agriculture 4.0. Electronics. 2021; 10(11):1257. https://doi.org/10.3390/electronics10111257
Chicago/Turabian StyleFerrag, Mohamed Amine, Lei Shu, Hamouda Djallel, and Kim-Kwang Raymond Choo. 2021. "Deep Learning-Based Intrusion Detection for Distributed Denial of Service Attack in Agriculture 4.0" Electronics 10, no. 11: 1257. https://doi.org/10.3390/electronics10111257
APA StyleFerrag, M. A., Shu, L., Djallel, H., & Choo, K.-K. R. (2021). Deep Learning-Based Intrusion Detection for Distributed Denial of Service Attack in Agriculture 4.0. Electronics, 10(11), 1257. https://doi.org/10.3390/electronics10111257

