A Gate Driver for Crosstalk Suppression of eGaN HEMT Power Devices
Abstract
1. Introduction
- (1)
- Reducing the amplitude of device dv/dt and di/dt variations [16,17,18]: The fundamental idea is to directly reduce the magnitude of the Miller current. In [17], a capacitor is proposed to be connected in parallel with the gate-source capacitance, which achieves good crosstalk suppression but affects the device’s turn-on speed. In [18], the study implements soft switching to suppress crosstalk voltage spikes by exploiting the critical conduction mode of the current; however, it is difficult to apply in high-power applications. These negative effects limit the practical value of crosstalk suppression circuits.
- (2)
- Minimizing the impedance of the drive loop [19,20,21]: The fundamental idea is to provide a low-impedance path for Miller current [19]. The effect of crosstalk can be counteracted by actively injecting a current into the gate, with the current flowing in the opposite direction to the Miller current [20]. Adding a Miller clamping circuit to supply a low-impedance branch is proposed to reduce crosstalk [21]. However, the two methods add extra transistors, increasing the power loss.
- (3)
- Using negative voltage turn-off [22,23,24,25,26,27,28,29]: The fundamental idea is to pull down the positive crosstalk voltage spike below the device threshold voltage to reduce the risk of device misconduct. It is an effective approach to suppress positive crosstalk, and the main measures include adding a negative voltage or a voltage divider circuit. By adding a negative voltage across the device’s gate-source, the positive crosstalk spike would be reduced; however, this approach introduces a larger negative crosstalk spike, which may damage the device [22]. In [23], a RCD (resistor–capacitor–diode) voltage divider circuit is proposed to suppress positive crosstalk, but it affects the turn-on speed of the devices and exacerbates negative crosstalk. The gate driver proposed in [24] enables negative voltage recovery, but does not address the problem of affecting the turn-on speed of the device. On this basis, the multi-level structure, due to the large voltage difference between each level, can suppress crosstalk through active clamping of negative voltage turn-off [25,26,27]. However, employing multiple power supplies and switching devices will increase the cost of circuit design and the complexity of control.
2. Crosstalk Mechanism Analysis
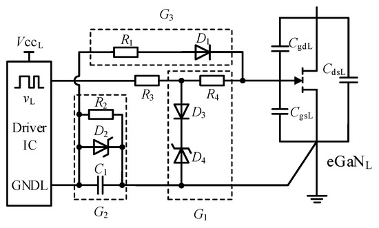
3. Design of the Proposed Gate Driver
4. Component Parameters Design
4.1. Voltage Regulator Diode D2
4.2. Capacitor C1
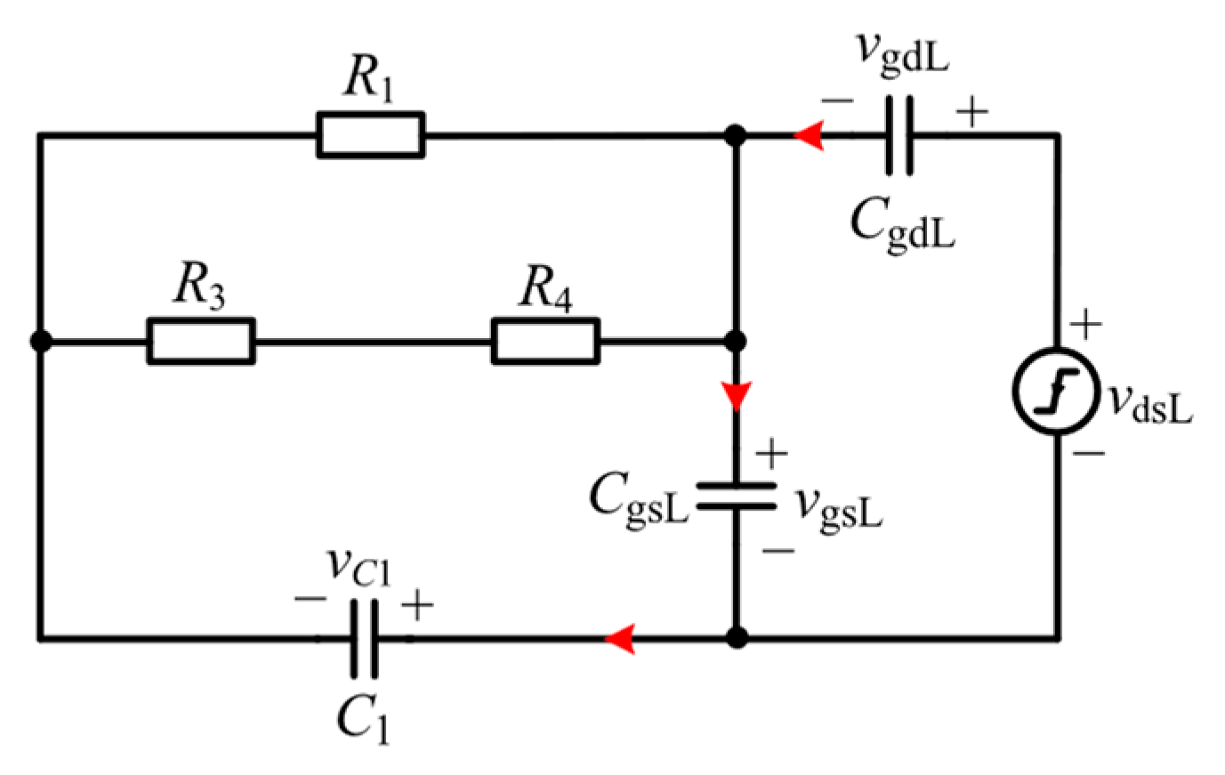
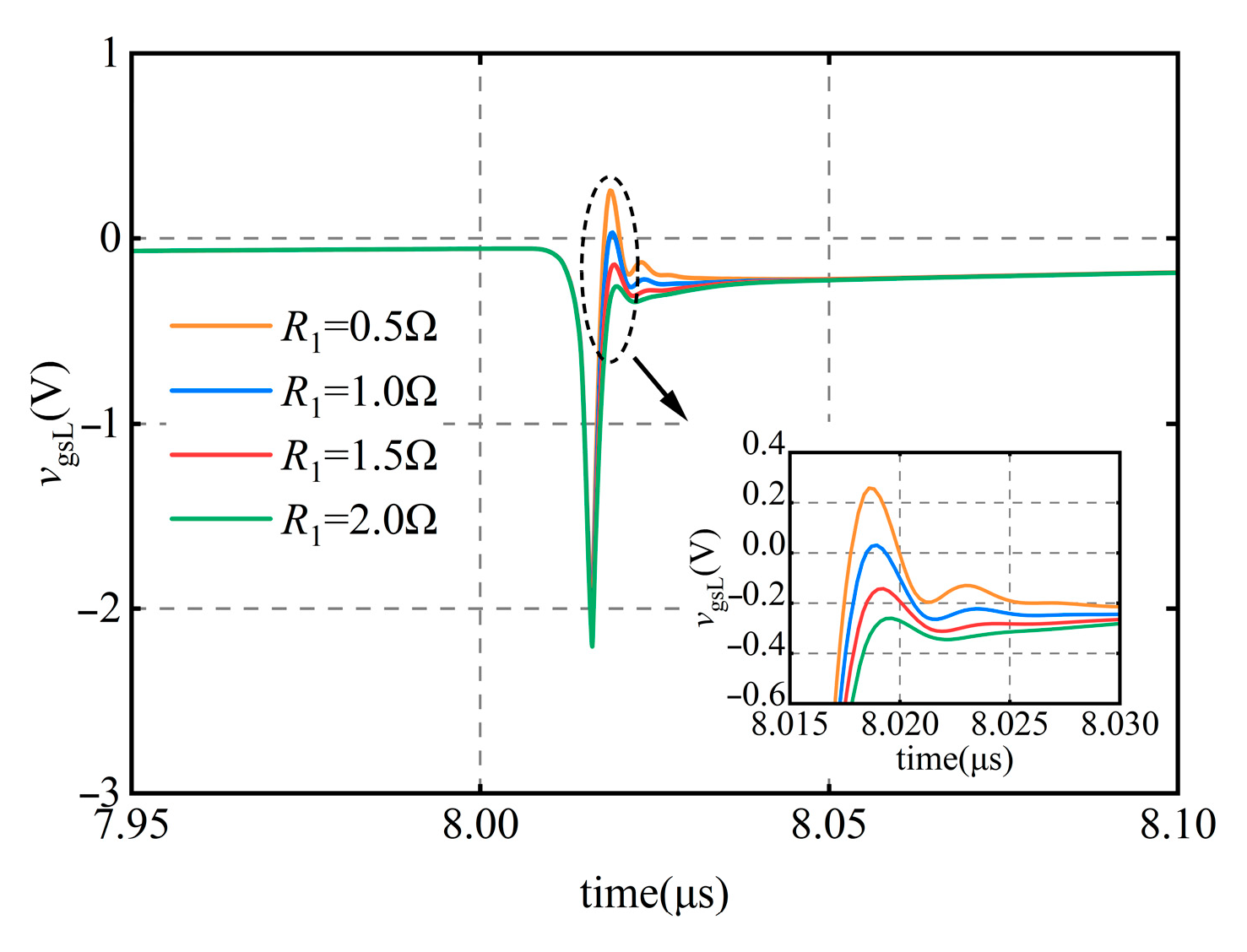
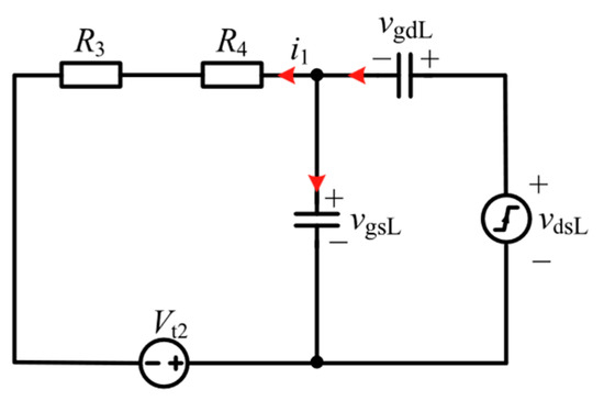
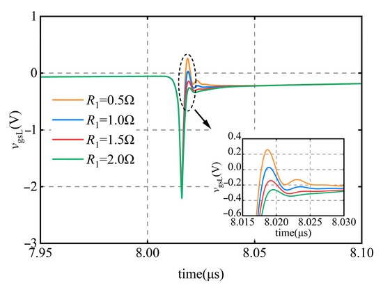
4.3. Resistor R1
4.4. Other Component Parameters
5. Experimental Verification
5.1. Double-Pulse Test
5.2. Synchronous Buck Test
6. Discussion
- From the perspective of reducing the device turn-on speed, the circuits proposed in [23,24] require charging the auxiliary capacitor placed in parallel with the gate, which in turn reduces the device turn-on speed. The circuits proposed in [27,28,29] do not have auxiliary capacitors in parallel, which does not affect the device turn-on speed. In this paper, the structure without an auxiliary capacitor in parallel is also employed, and its effect on the device’s turn-on speed is negligible.
- From the perspective of exacerbating negative crosstalk, the circuits proposed in [23,28] do not provide an effective discharge path for the negative voltage capacitor, which will exacerbate the gate negative crosstalk and increase the risk of gate reverse breakdown. The circuit proposed in [29] uses an auxiliary MOSFET to clamp the negative voltage without exacerbating the negative crosstalk. The circuits proposed in [27] provide a discharge path for the negative voltage capacitor, allowing for negative voltage recovery without affecting gate-to-negative crosstalk. In this paper, this idea is also adopted to avoid exacerbating the gate negative crosstalk.
- From the perspective of increasing control complexity, the circuits proposed in [27,29] require the introduction of MOSFET, which increases the control complexity. In contrast, the circuits proposed in this paper and the other literature do not require additional control, which improves the ease of application.
7. Conclusions
Author Contributions
Funding
Institutional Review Board Statement
Informed Consent Statement
Data Availability Statement
Conflicts of Interest
References
- Khadar, R.A.; Liu, C.; Soleimanzadeh, R.; Matioli, E. Fully Vertical GaN-on-Si power MOSFETs. IEEE Electron. Device Lett. 2019, 40, 443–446. [Google Scholar] [CrossRef]
- Wang, K.; Zhu, Y.; Zhao, H.; Zhao, R.; Zhu, B. Steady-State Temperature-Sensitive Electrical Parameters’ Characteristics of GaN HEMT Power Devices. Electronics 2024, 13, 363. [Google Scholar] [CrossRef]
- Manandhar, M.B.; Matin, M.A. Comparative Modelling and Thermal Analysis of AlGaN/GaN Power Devices. J. Low Power Electron. Appl. 2021, 11, 33. [Google Scholar] [CrossRef]
- Yang, Y.; Zhu, B.; She, X.; Wang, K.; Liu, A. A Family of Bipolar DC–DC Converters With Interpolar Voltage Self-Balancing Based on FB-BVMs for BLVDC Microgrid. IEEE Trans. Ind. Electron. 2025. [Google Scholar] [CrossRef]
- Faraji, R.; Farzanehfard, H.; Kampitsis, G.; Mattavelli, M.; Matioli, E.; Esteki, M. Fully Soft-Switched High Step-Up Nonisolated Three-Port DC–DC Converter Using GaN HEMTs. IEEE Trans. Ind. Electron. 2020, 67, 8371–8380. [Google Scholar] [CrossRef]
- Wen, H.; Gong, J.; Zhao, X.; Yeh, C.S.; Lai, J.S. Analysis of Diode Reverse Recovery Effect on ZVS Condition for GaN-Based LLC Resonant Converter. IEEE Trans. Power Electron. 2019, 34, 11952–11963. [Google Scholar] [CrossRef]
- Murukesan, K.; Efthymiou, L.; Udrea, F. On the challenges of reliable threshold voltage measurement in ohmic and schottky gate p-GaN HEMTs. IEEE J. Electron. Devices Soc. 2021, 9, 831–838. [Google Scholar] [CrossRef]
- Avraham, T.; Dhyani, M.; Bernstein, J.B. Reliability Challenges, Models, and Physics of Silicon Carbide and Gallium Nitride Power Devices. Energies 2025, 18, 1046. [Google Scholar] [CrossRef]
- Yang, Y.; Zhu, B.; She, X.; Wang, K.; Liu, A. A Family of Voltage Balancers with Fault-Tolerance and Interpolar Voltage Self-Balancing Ability for Bipolar DC Power Systems. IEEE Trans. Transp. Electrif. 2025. [Google Scholar] [CrossRef]
- Chen, J.; Luo, Q.; Huang, J.; He, Q.; Du, X. A Complete Switching Analytical Model of Low-Voltage eGaN HEMTs and Its Application in Loss Analysis. IEEE Trans. Ind. Electron. 2020, 67, 1615–1625. [Google Scholar] [CrossRef]
- Xie, R.; Yang, X.; Xu, G.; Wei, J.; Wang, Y.; Wang, H.; Tian, M.; Zhang, F.; Chen, W.; Wang, L.; et al. Switching transient analysis for normally-off GaN transistor with p-GaN gate in a phase-leg circuit. IEEE Trans. Power Electron. 2019, 34, 3711–3728. [Google Scholar] [CrossRef]
- Zhang, W.; Wang, F.; Costinett, D.J.; Tolbert, L.M.; Blalock, B.J. Investigation of gallium nitride devices in high-frequency LLC resonant converters. IEEE Trans. Power Electron. 2017, 32, 571–583. [Google Scholar] [CrossRef]
- Wang, X.; Zhao, Q.; Zhao, Z.; Meng, F. Full-Bridge DC-DC Converter with Synchronous Rectification Based on GaN Transistors. J. Low Power Electron. Appl. 2025, 15, 25. [Google Scholar] [CrossRef]
- Belkacemi, K.; Hocine, R. Efficient 3D-TLM Modeling and Simulation for the Thermal Management of Microwave AlGaN/GaN HEMT Used in High Power Amplifiers SSPA. J. Low Power Electron. Appl. 2018, 8, 23. [Google Scholar] [CrossRef]
- Xie, R.; Wang, H.; Tang, G.; Yang, X.; Chen, K.J. An Analytical Model for False Turn-On Evaluation of High-Voltage Enhancement-Mode GaN Transistor in Bridge-Leg Configuration. IEEE Trans. Power Electron. 2017, 32, 6416–6433. [Google Scholar] [CrossRef]
- Riazmontazer, H.; Rahnamaee, A.; Mojab, A.; Mehrnami, S.; Mazumder, S.K.; Zefran, M. Closed-loop control of switching transition of SiC MOSFETs. In Proceedings of the 2015 IEEE Applied Power Electronics Conference and Exposition (APEC), Charlotte, NC, USA, 15–19 March 2015; pp. 782–788. [Google Scholar]
- Zushi, Y.; Sato, S.; Matsui, K.; Murakami, Y.; Tanimoto, S. A novel gate assist circuit for quick and stable driving of SiC-JFETs in a 3-phase inverter. In Proceedings of the 2012 Twenty-Seventh Annual IEEE Applied Power Electronics Conference and Exposition (APEC), Orlando, FL, USA, 5–9 February 2012; pp. 1734–1739. [Google Scholar]
- Huang, X.; Liu, Z.; Lee, F.C.; Li, Q. Characterization and Enhancement of High-Voltage Cascode GaN Devices. IEEE Trans. Electron Devices 2015, 62, 270–277. [Google Scholar] [CrossRef]
- Hu, K.; Yang, M.; Zhang, X. A Multilevel Self-Driving Gate Driver of SiC MOSFET for Crosstalk Suppression Considering Common-Source Inductance. IEEE Trans. Power Electron. 2025, 40, 906–919. [Google Scholar] [CrossRef]
- Zhang, B.; Wang, S. A crosstalk suppression technique for SiC MOSFETs in the bridge-leg configuration. In Proceedings of the 2020 IEEE Applied Power Electronics Conference and Exposition (APEC), New Orleans, LA, USA, 15–19 March 2020; pp. 1513–1520. [Google Scholar]
- Zhang, Z.; Dix, J.; Wang, F.F.; Blalock, B.J.; Costinett, D.; Tolbert, L.M. Intelligent Gate Drive for Fast Switching and Crosstalk Suppression of SiC Devices. IEEE Trans. Power Electron. 2017, 32, 9319–9332. [Google Scholar] [CrossRef]
- Zhang, Z.; Wang, F.; Tolbert, L.M.; Blalock, B.J. Active Gate Driver for Crosstalk Suppression of SiC Devices in a Phase-Leg Configuration. IEEE Trans. Power Electron. 2014, 29, 1986–1997. [Google Scholar] [CrossRef]
- Wang, J.; Chung, H.S.H. A novel RCD level shifter for elimination of spurious turn-on in the bridge-Leg configuration. IEEE Trans. Power Electron. 2015, 30, 976–984. [Google Scholar] [CrossRef]
- Li, B.; Zhang, G.; Li, C.; Wang, G.; Liu, S.; Xu, D. Crosstalk suppression method for GaN-based bridge configuration using negative voltage self-recovery gate drive. IEEE Trans. Power Electron. 2022, 37, 4406–4418. [Google Scholar] [CrossRef]
- Lu, Z.; Li, C.; Wu, H.; Li, W.; He, X.; Li, S. Design of Active SiC MOSFET Gate Driver for Crosstalk Suppression Considering Impedance Coordination between Gate Loop and Power Loop. In Proceedings of the 2019 IEEE Applied Power Electronics Conference and Exposition (APEC), Anaheim, CA, USA, 17–21 March 2019; pp. 986–990. [Google Scholar]
- Liu, C.; Zhang, Z.; Liu, Y.; Si, Y.; Lei, Q. Smart Self-Driving Multilevel Gate Driver for Fast Switching and Crosstalk Suppression of SiC MOSFETs. IEEE J. Emerg. Sel. Top. Power Electron. 2020, 8, 442–453. [Google Scholar] [CrossRef]
- Wu, X.; Zaman, H.; Wu, P.; Jia, R.; Zhao, X.; Wu, X. A Quasi-Multilevel Gate Driver for Fast Switching and Crosstalk Suppression of SiC Devices. IEEE Access 2020, 8, 191403–191412. [Google Scholar] [CrossRef]
- Zaman, H.; Wu, X.; Zheng, X.; Khan, S.; Ali, H. Suppression of switching crosstalk and voltage oscillations in a SiC MOSFET based half-bridge converter. Energies 2018, 11, 3111. [Google Scholar] [CrossRef]
- Qiu, Z.; Li, H.; Jiang, Y.; Shao, T.; Yang, Z.; Wang, J.; Zhang, Z. An Intelligent Three-level Active Gate Driver for Crosstalk Suppression of SiC MOSFET. In Proceedings of the 2020 IEEE Energy Conversion Congress and Exposition (ECCE), Detroit, MI, USA, 11–15 October 2020; pp. 203–208. [Google Scholar]
- Jafari, A.; Nikoo, M.S.; Perera, N.; Karakaya, F.; Soleimanzadeh, R.; Matioli, E. Small-signal approach for precise evaluation of gate losses in soft-switched wide-band-gap transistors. In Proceedings of the 2020 IEEE 21st Workshop on Control and Modeling for Power Electronics (COMPEL), Aalborg, Denmark, 9–12 November 2020; pp. 1–5. [Google Scholar]
- GAN, S. Gate Driver Circuit Design with GaN E-HEMTs. 2022. Available online: https://gansystems.com/wp-content/uploads/2022/03/GN012_Gate-Driver-Design-with-GaN-E-HEMTs_220308.pdf (accessed on 1 March 2024).
















Disclaimer/Publisher’s Note: The statements, opinions and data contained in all publications are solely those of the individual author(s) and contributor(s) and not of MDPI and/or the editor(s). MDPI and/or the editor(s) disclaim responsibility for any injury to people or property resulting from any ideas, methods, instructions or products referred to in the content. |
© 2025 by the authors. Licensee MDPI, Basel, Switzerland. This article is an open access article distributed under the terms and conditions of the Creative Commons Attribution (CC BY) license (https://creativecommons.org/licenses/by/4.0/).
Share and Cite
Zhang, L.; Wang, K.; Guo, S.; Zhu, B. A Gate Driver for Crosstalk Suppression of eGaN HEMT Power Devices. J. Low Power Electron. Appl. 2025, 15, 38. https://doi.org/10.3390/jlpea15030038
Zhang L, Wang K, Guo S, Zhu B. A Gate Driver for Crosstalk Suppression of eGaN HEMT Power Devices. Journal of Low Power Electronics and Applications. 2025; 15(3):38. https://doi.org/10.3390/jlpea15030038
Chicago/Turabian StyleZhang, Longsheng, Kaihong Wang, Shilong Guo, and Binxin Zhu. 2025. "A Gate Driver for Crosstalk Suppression of eGaN HEMT Power Devices" Journal of Low Power Electronics and Applications 15, no. 3: 38. https://doi.org/10.3390/jlpea15030038
APA StyleZhang, L., Wang, K., Guo, S., & Zhu, B. (2025). A Gate Driver for Crosstalk Suppression of eGaN HEMT Power Devices. Journal of Low Power Electronics and Applications, 15(3), 38. https://doi.org/10.3390/jlpea15030038

