A Novel Standard-Cell-Based Implementation of the Digital OTA Suitable for Automatic Place and Route
Abstract
:1. Introduction
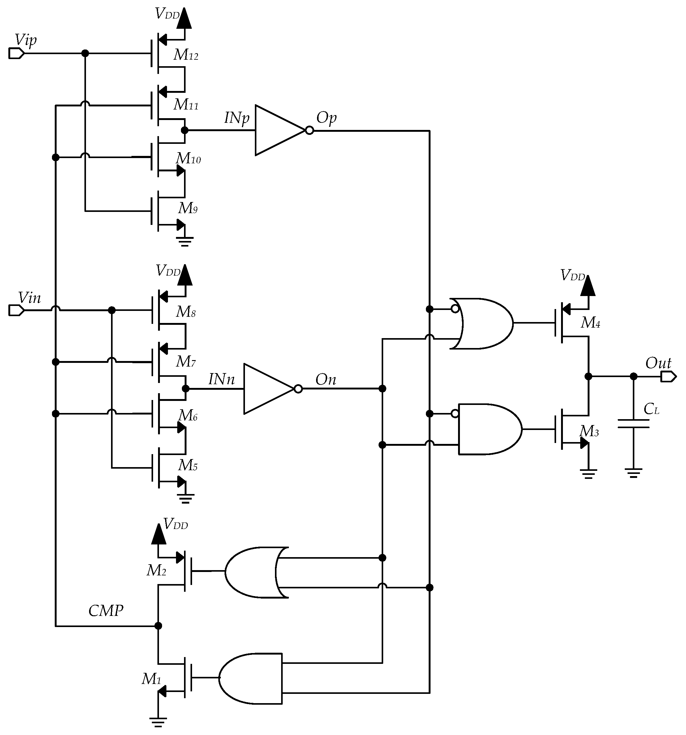
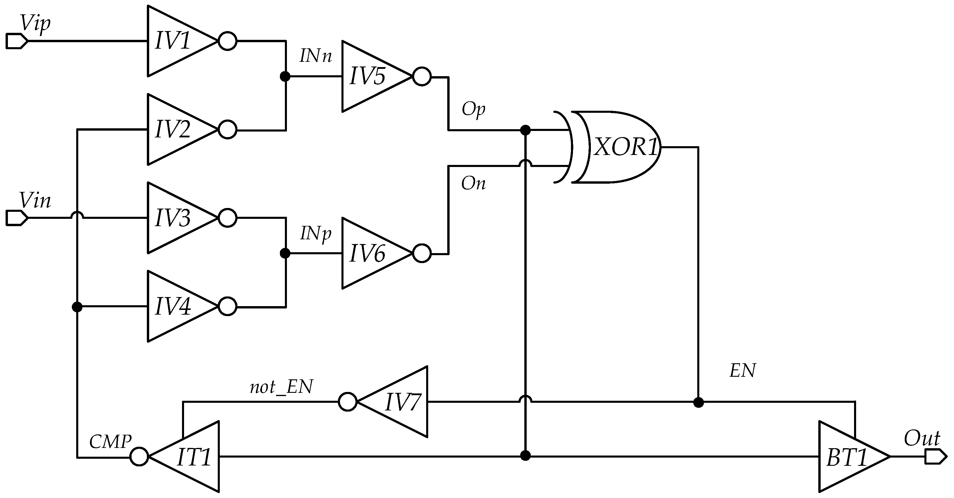
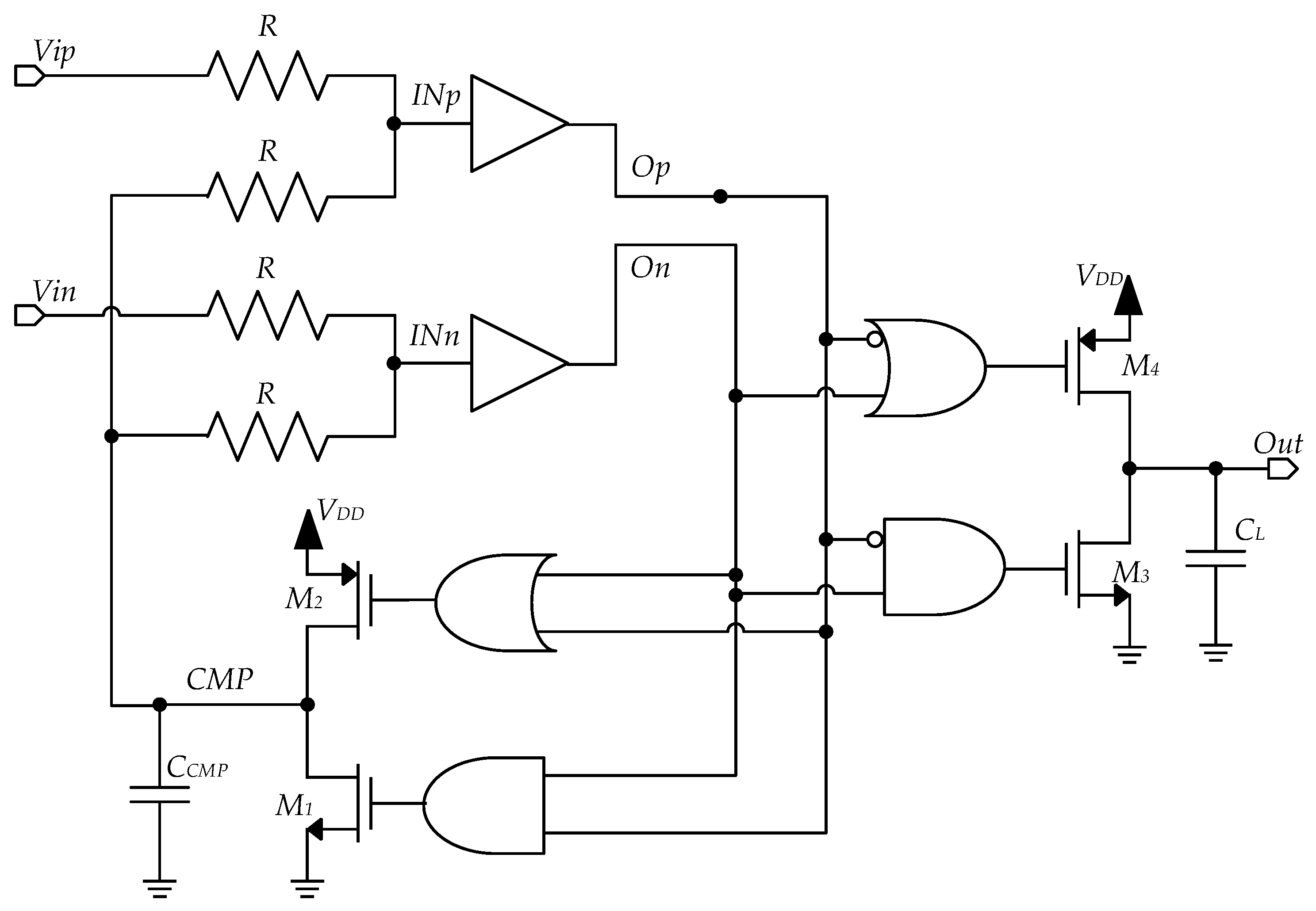
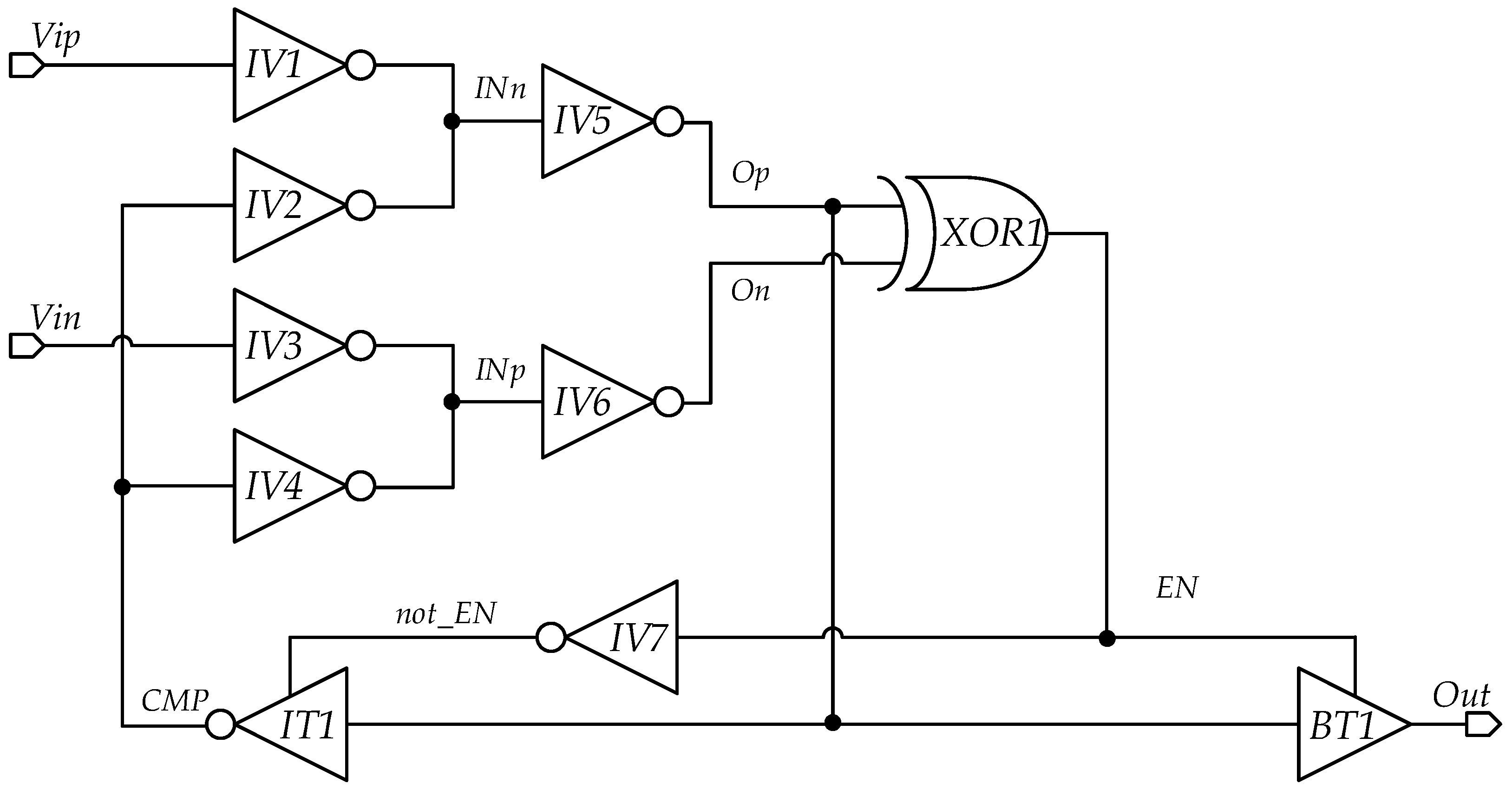
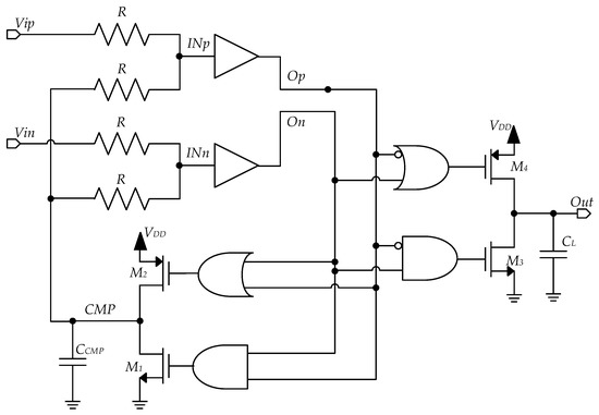
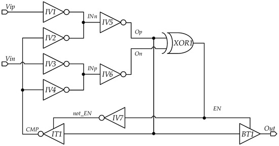
2. Proposed Standard Cell Implementation of Digital OTA
- Inverter gates (IV);
- Exclusive OR gates (XOR);
- Three-state Buffer gates (BT);
- Three-state Inverter gates (IT).
3. Simulation Results
3.1. Automatic Place and Route
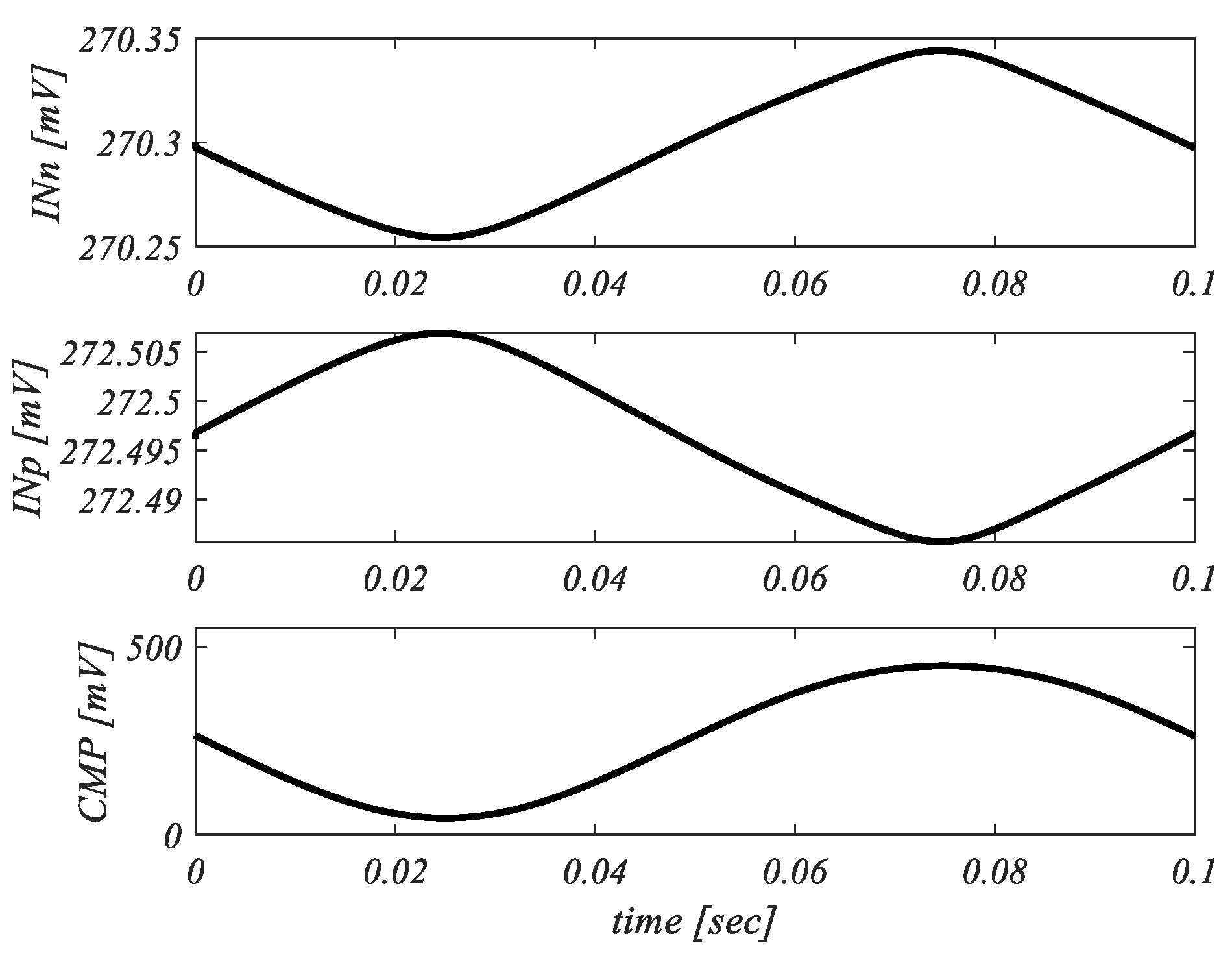
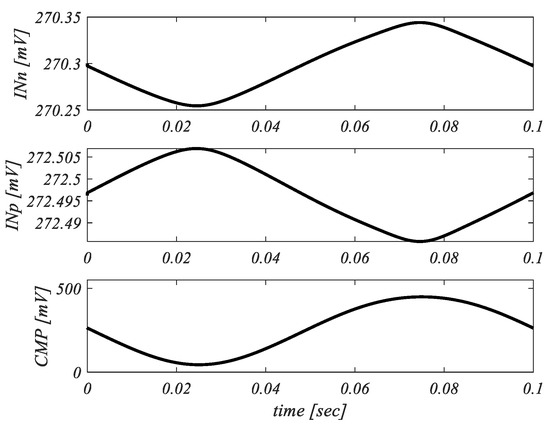
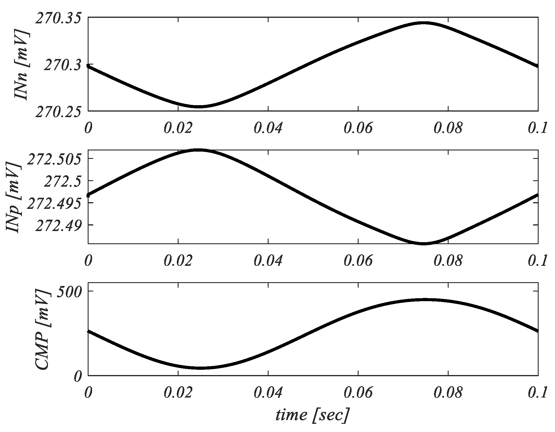
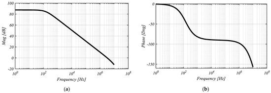
3.2. Open Loop Simulations
3.3. Closed Loop Simulations
4. Comparison with the Literature
5. Conclusions
Author Contributions
Funding
Data Availability Statement
Conflicts of Interest
Appendix A
References
- Alioto, M. Enabling the Internet of Things: From Integrated Circuits to Integrated Systems; Springer: Berlin/Heidelberg, Germany, 2017. [Google Scholar]
- Liu, J.; Park, B.; Guzman, M.; Fahmy, A.; Kim, T.; Maghari, N. A Fully Synthesized 77-dB SFDR Reprogrammable SRMC Filter Using Digital Standard Cells. IEEE Trans. Very Large Scale Integr. (VLSI) Syst. 2018, 26, 1126–1138. [Google Scholar] [CrossRef]
- Aiello, O.; Crovetti, P.; Alioto, M. Standard Cell-Based Ultra-Compact DACs in 40-nm CMOS. IEEE Access 2019, 7, 126479–126488. [Google Scholar] [CrossRef]
- Fick, L.; Fick, D.; Alioto, M.; Blaauw, D.; Sylvester, D. A 346 μm 2 VCO-Based, Reference-Free, Self-Timed Sensor Interface for Cubic-Millimeter Sensor Nodes in 28 nm CMOS. IEEE J. Solid-State Circuits 2014, 49, 2462–2473. [Google Scholar] [CrossRef]
- Richmond, J.; John, M.; Alarcon, L.; Zhou, W.; Li, W.; Liu, T.T.; Alioto, M.; Sanders, S.R.; Rabaey, J.M. Active RFID: Perpetual wireless communications platform for sensors. In Proceedings of the 2012 ESSCIRC (ESSCIRC), Bordeaux, France, 17–21 September 2012; pp. 434–437. [Google Scholar]
- Paul, S.; Honkote, V.; Kim, R.G.; Majumder, T.; Aseron, P.A.; Grossnickle, V.; Sankman, R.; Mallik, D.; Wang, T.; Vangal, S.; et al. A Sub-cm3 Energy-Harvesting Stacked Wireless Sensor Node Featuring a Near-Threshold Voltage IA-32 Microcontroller in 14-nm Tri-Gate CMOS for Always-ON Always-Sensing Applications. IEEE J. Solid-State Circuits 2017, 52, 961–971. [Google Scholar] [CrossRef]
- Aiello, O.; Crovetti, P.; Alioto, M. Fully Synthesizable, Rail-to-Rail Dynamic Voltage Comparator for Operation down to 0.3 V. In Proceedings of the 2018 IEEE International Symposium on Circuits and Systems (ISCAS), Florence, Italy, 27–30 May 2018; pp. 1–5. [Google Scholar]
- Aiello, O.; Crovetti, P.; Lin, L.; Alioto, M. A pW-Power Hz-Range Oscillator Operating with a 0.3–1.8-V Unregulated Supply. IEEE J. Solid-State Circuits 2019, 54, 1487–1496. [Google Scholar] [CrossRef]
- Crovetti, P.S. A Digital-Based Analog Differential Circuit. IEEE Trans. Circuits Syst. I Regul. Pap. 2013, 60, 3107–3116. [Google Scholar] [CrossRef]
- Toledo, P.; Crovetti, P.; Aiello, O.; Alioto, M. Fully Digital Rail-to-Rail OTA with Sub-1000um2 Area, 250-mV Minimum Supply, and nW Power at 150-pF Load in 180 nm. IEEE Solid-State Circuits Lett. 2020, 3, 474–477. [Google Scholar] [CrossRef]
- Toledo, P.; Crovetti, P.; Klimach, H.; Bampi, S.; Aiello, O.; Alioto, M. A 300mV-Supply, Sub-nW-Power Digital-Based Operational Transconductance Amplifier. IEEE Trans. Circuits Syst. II Express Briefs 2021, 68, 3073–3077. [Google Scholar] [CrossRef]
- Toledo, P.; Crovetti, P.; Aiello, O.; Alioto, M. Design of Digital OTAs with Operation Down to 0.3 V and nW Power for Direct Harvesting. IEEE Trans. Circuits Syst. I Regul. Pap. 2021, 68, 3693–3706. [Google Scholar] [CrossRef]
- Chatterjee, S.; Tsividis, Y.; Kinget, P. 0.5-V analog circuit techniques and their application in OTA and filter design. IEEE J. Solid-State Circuits 2005, 40, 2373–2387. [Google Scholar] [CrossRef]
- Centurelli, F.; Della Sala, R.; Scotti, G.; Trifiletti, A. A 0.3 V, Rail-to-Rail, Ultralow-Power, Non-Tailed, Body-Driven, Sub-Threshold Amplifier. Appl. Sci. 2021, 11, 2528. [Google Scholar] [CrossRef]
- Centurelli, F.; Della Sala, R.; Monsurrò, P.; Scotti, G.; Trifiletti, A. A 0.3 V Rail-to-Rail Ultra-Low-Power OTA with Improved Bandwidth and Slew Rate. J. Low Power Electron. Appl. 2021, 11, 19. [Google Scholar] [CrossRef]
- Toledo, P.; Aiello, O.; Crovetti, P.S. A 300mV-Supply Standard-Cell-Based OTA with Digital PWM Offset Calibration. In Proceedings of the IEEE Nordic Circuits and Systems Conference (NORCAS): NORCHIP and International Symposium of System-on-Chip (SoC), Helsinki, Finland, 29–30 October 2019; pp. 1–5. [Google Scholar]
- Toledo, P.; Crovetti, P.; Klimach, H.; Bampi, S. Dynamic and static calibration of ultra-low-voltage, digital-based operational transconductance amplifiers. Electronics 2020, 9, 983. [Google Scholar] [CrossRef]











| [13] | [14] | [15] | [12] | [12] | This Work | |
|---|---|---|---|---|---|---|
| supply voltage [V] | 0.5 | 0.3 | 0.3 | 0.3 | 0.5 | 0.55 |
| OTA architecture | bulk-driven | bulk-driven | bulk-driven | digital | digital | digital |
| technology [nm] | 180 | 130 | 130 | 180 | 180 | 130 |
| area (μm2) | 26,000 | 6400 | 3600 | 982 | 982 | 88.3 |
| cap load CL [pF] | 20 | 50 | 40 | 150 | 150 | 250 |
| power [μW] | 110 | 0.0114 | 0.073 | 0.0024 | 0.1075 | 8.2 |
| DC gain [dB] | 52 | 64.6 | 41 | 30 | 73 | 87 |
| GBW [kHz] | 2500 | 3.58 | 18.65 | 0.250 | 57.5 | 3150 |
| average slew rate SR [V/μs] | 2.89 | 0.00093 | 0.0216 | 0.000085 | 0.019 | 0.0027 |
| in-band input noise [μV] | 442.7 | - | - | 21 | 122 | 253 |
| CMRR [dB] | 78 | 61 | 67.4 | 41 | 65 | 46 |
| PSRR [dB] | 76 | 28 | 45 | 30 | 50 | 39 |
| FOMS [MHz∙pF/μW] | 0.45 | 15.7 | 10.2 | 15.6 | 80.2 | 96.6 |
| FOML [(V/μs)·pF/μW] | 0.52 | 4.07 | 11.8 | 5.3 | 26.5 | 0.58 |
| FOMS,A [MHz∙pFμW·mm2] | 17.3 | 2453 | 2833 | 15,885 | 81,724 | 1,094,000 |
| FOML,A [V/μs·pFμW·mm2] | 20.2 | 635.9 | 3277 | 5397 | 27,000 | 6568 |
Publisher’s Note: MDPI stays neutral with regard to jurisdictional claims in published maps and institutional affiliations. |
© 2021 by the authors. Licensee MDPI, Basel, Switzerland. This article is an open access article distributed under the terms and conditions of the Creative Commons Attribution (CC BY) license (https://creativecommons.org/licenses/by/4.0/).
Share and Cite
Palumbo, G.; Scotti, G. A Novel Standard-Cell-Based Implementation of the Digital OTA Suitable for Automatic Place and Route. J. Low Power Electron. Appl. 2021, 11, 42. https://doi.org/10.3390/jlpea11040042
Palumbo G, Scotti G. A Novel Standard-Cell-Based Implementation of the Digital OTA Suitable for Automatic Place and Route. Journal of Low Power Electronics and Applications. 2021; 11(4):42. https://doi.org/10.3390/jlpea11040042
Chicago/Turabian StylePalumbo, Gaetano, and Giuseppe Scotti. 2021. "A Novel Standard-Cell-Based Implementation of the Digital OTA Suitable for Automatic Place and Route" Journal of Low Power Electronics and Applications 11, no. 4: 42. https://doi.org/10.3390/jlpea11040042
APA StylePalumbo, G., & Scotti, G. (2021). A Novel Standard-Cell-Based Implementation of the Digital OTA Suitable for Automatic Place and Route. Journal of Low Power Electronics and Applications, 11(4), 42. https://doi.org/10.3390/jlpea11040042
