The Design Methodology of Fully Digital Pulse Width Modulation
Abstract
1. Introduction
2. Proposed DPWMD
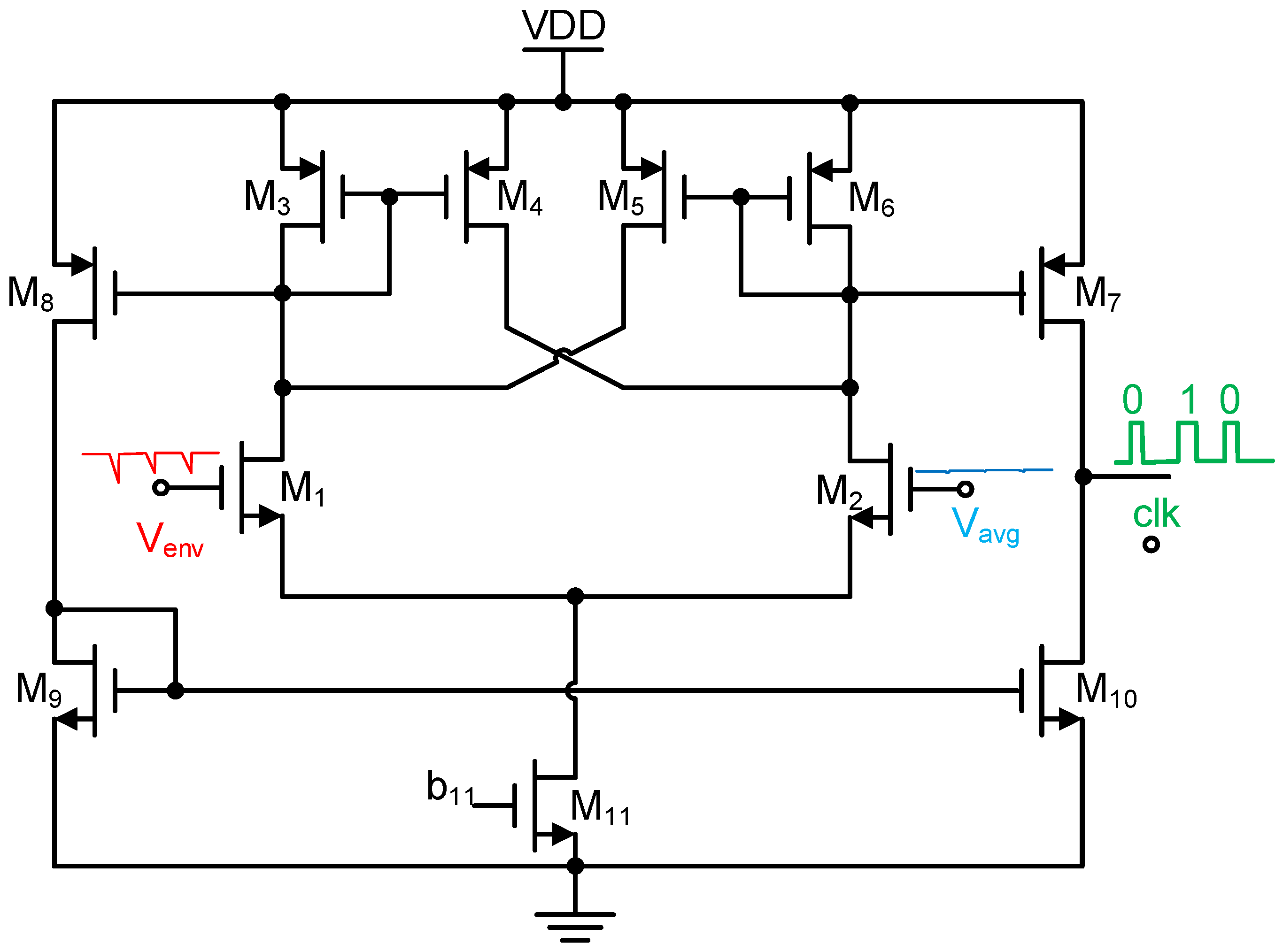
2.1. Envelope Detector
2.2. Digitizer
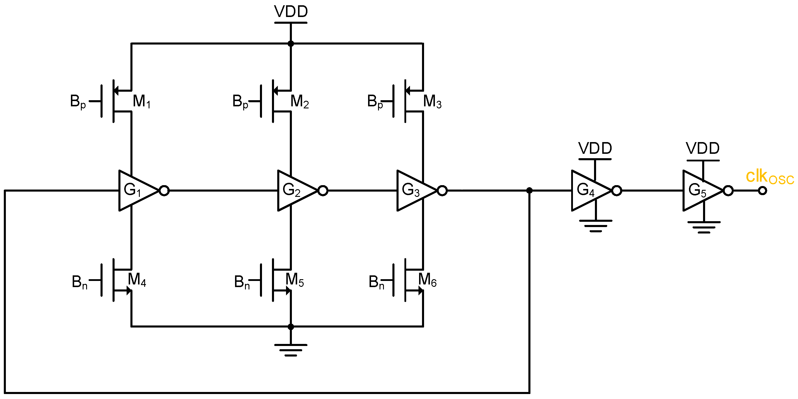
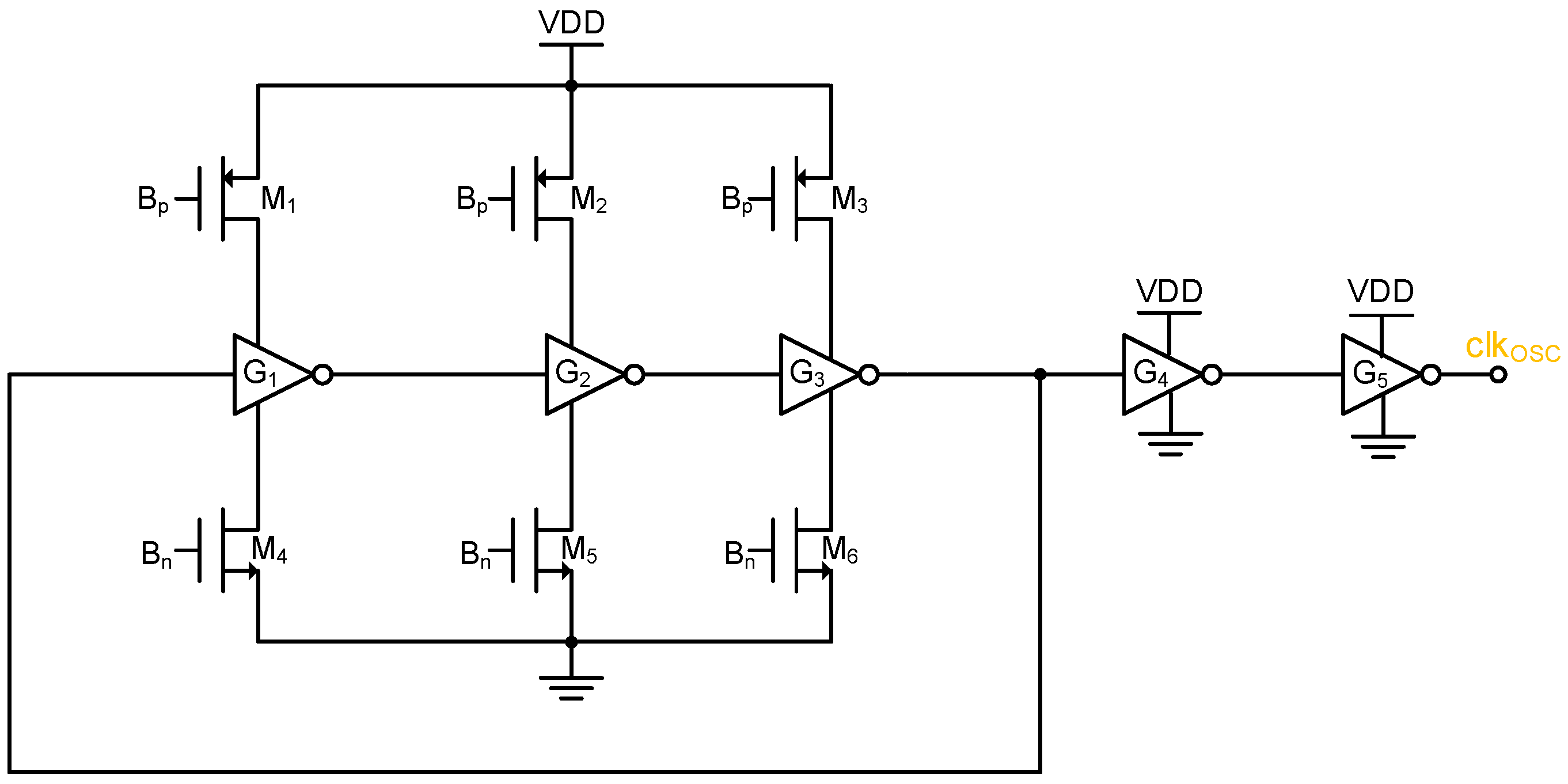
2.3. Ring Oscillator
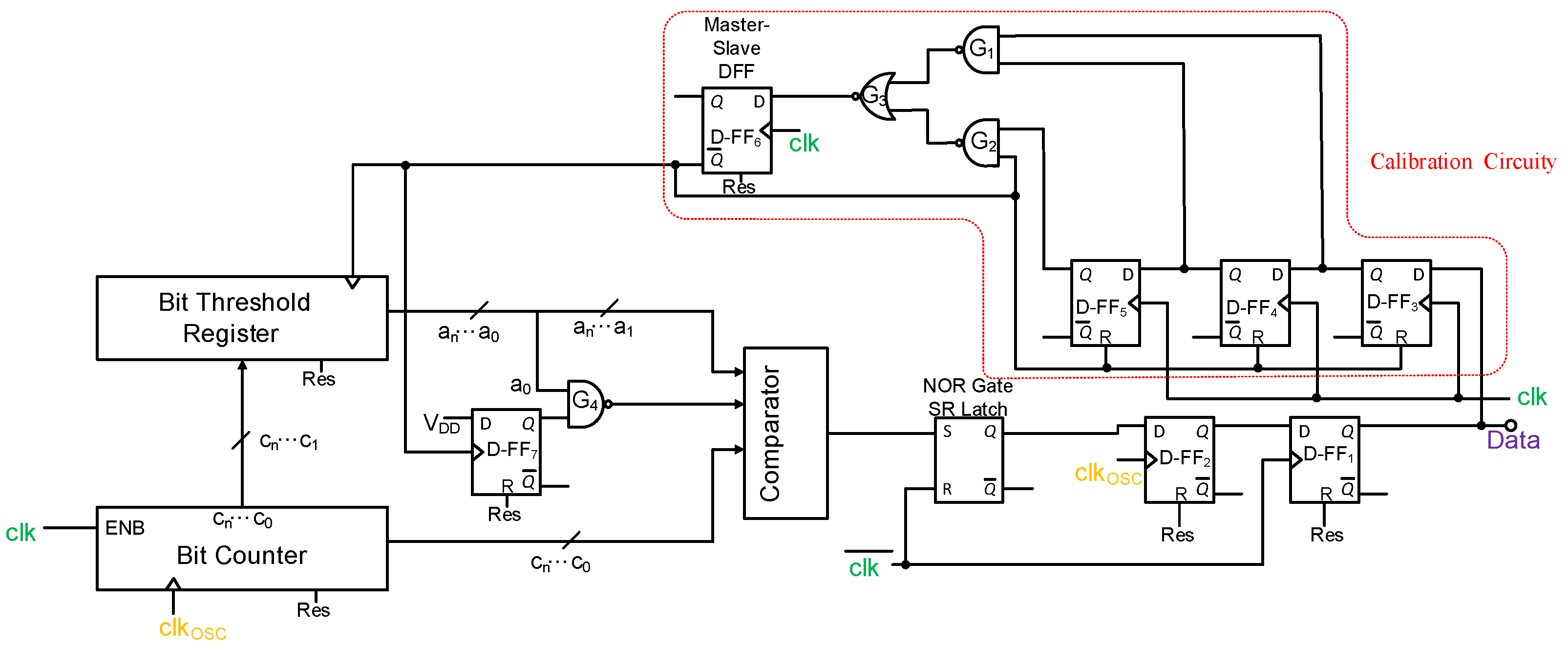
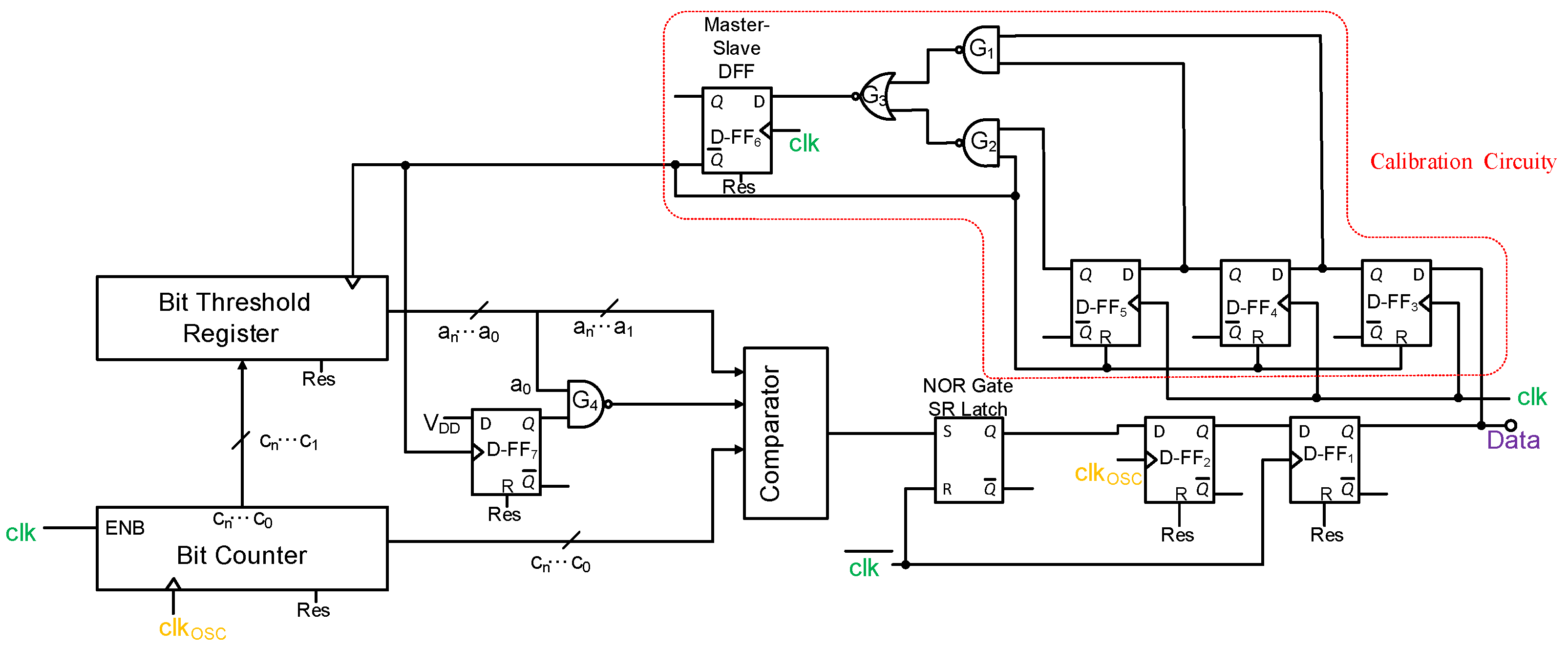
2.4. Data Detector with Digital Calibration
3. Design Issues and System Parameters
4. Simulation Results and Discussion
5. Conclusions
Funding
Data Availability Statement
Acknowledgments
Conflicts of Interest
Abbreviations
| CMOS | Complementary Metal–Oxide–Semiconductor | 
| WHO | World Health Organization | 
| PWM | Pulse Width Modulation | 
| ASK | Amplitude Shift Keying | 
| PPM | Pulse Position Modulation | 
| PVT | Process, Voltage, and Temperature Variations | 
| TTD | Transdermal Drug Delivery | 
| IMS | Implantable Monitoring Sensor | 
| DPWMD | Digital PWM Demodulator | 
| LSB | Least Significant Bit | 
References
- Haque, M.; Islam, S.; Kamal, Z.M.; Akter, F.; Jahan, I.; Rahim, M.S.A.; Sultana, N.; Alam, A.M.; Murshid, M.E.; Halim-Khan, M.; et al. Ongoing efforts to improve the management of patients with diabetes in Bangladesh and the implications. Hosp. Pract. 2021, 1–7. [Google Scholar] [CrossRef]
 - Williams, R.; Karuranga, S.; Malanda, B.; Saeedi, P.; Basit, A.; Besançon, S.; Bommer, C.; Esteghamati, A.; Ogurtsova, K.; Zhang, P.; et al. Global and regional estimates and projections of diabetes-related health expenditure: Results from the International Diabetes Federation Diabetes Atlas. Diabetes Res. Clin. Pract. 2020, 162, 108072. [Google Scholar] [CrossRef]
 - Lin, X.; Xu, Y.; Pan, X.; Xu, J.; Ding, Y.; Sun, X.; Song, X.; Ren, Y.; Shan, P.F. Global, regional, and national burden and trend of diabetes in 195 countries and territories: An analysis from 1990 to 2025. Sci. Rep. 2020, 10, 14790. [Google Scholar] [CrossRef]
 - Zhao, R.; Lu, Z.; Yang, J.; Zhang, L.; Li, Y.; Zhang, X. Drug delivery system in the treatment of diabetes mellitus. Front. Bioeng. Biotechnol. 2020, 8, 880. [Google Scholar] [CrossRef] [PubMed]
 - World Health Organization. Guidelines on Second-and Third-Line Medicines and Type of Insulin for the Control of Blood Glucose Levels in Non-Pregnant Adults with Diabetes Mellitus; World Health Organization: Geneva, Switzerland, 2018. [Google Scholar]
 - He, X.; Sun, J.; Zhuang, J.; Xu, H.; Liu, Y.; Wu, D. Microneedle system for transdermal drug and vaccine delivery: Devices, safety, and prospects. Dose-Response 2019, 17, 1559325819878585. [Google Scholar] [CrossRef] [PubMed]
 - Giudice, E.L.; Campbell, J.D. Needle-free vaccine delivery. Adv. Drug Deliv. Rev. 2006, 58, 68–89. [Google Scholar] [CrossRef] [PubMed]
 - Godin, B.; Touitou, E. Transdermal skin delivery: Predictions for humans from in vivo, ex vivo and animal models. Adv. Drug Deliv. Rev. 2007, 59, 1152–1161. [Google Scholar] [CrossRef] [PubMed]
 - Prausnitz, M.R.; Langer, R. Transdermal drug delivery. Nat. Biotechnol. 2008, 26, 1261–1268. [Google Scholar] [CrossRef]
 - Larrañeta, E.; McCrudden, M.T.; Courtenay, A.J.; Donnelly, R.F. Microneedles: A new frontier in nanomedicine delivery. Pharm. Res. 2016, 33, 1055–1073. [Google Scholar] [CrossRef]
 - Vadlapatla, R.; Wong, E.Y.; Gayakwad, S.G. Electronic drug delivery systems: An overview. J. Drug Deliv. Sci. Technol. 2017, 41, 359–366. [Google Scholar] [CrossRef]
 - Ahad, A.; Raish, M.; Bin Jardan, Y.A.; Al-Mohizea, A.M.; Al-Jenoobi, F.I. Delivery of Insulin via Skin Route for the Management of Diabetes Mellitus: Approaches for Breaching the Obstacles. Pharmaceutics 2021, 13, 100. [Google Scholar] [CrossRef]
 - Miao, Y.Y.; Wang, Z.L.; Zhang, P.Y. New Approach of Transdermal Drug Delivery: Sonophoresis. DEStech Trans. Comput. Sci. Eng. 2018. [Google Scholar] [CrossRef][Green Version]
 - Mitragotri, S.; Blankschtein, D.; Langer, R. Ultrasound-mediated transdermal protein delivery. Science 1995, 269, 850–853. [Google Scholar] [CrossRef]
 - Boucaud, A.; Tessier, L.; Machet, L.; Vaillant, L.; Patat, F. Transdermal delivery of insulin using low frequency ultrasound. In Proceedings of the 2000 IEEE Ultrasonics Symposium Proceedings An International Symposium (Cat. No. 00CH37121), San Juan, PR, USA, 22–25 October 2000; Volume 2, pp. 1453–1456. [Google Scholar]
 - Heo, J.C.; Kim, B.; Kim, Y.N.; Kim, D.K.; Lee, J.H. Induction of inflammation in vivo by electrocardiogram sensor operation using wireless power transmission. Sensors 2017, 17, 2905. [Google Scholar] [CrossRef]
 - Cong, P.; Ko, W.H.; Young, D.J. Integrated electronic system design for an implantable wireless batteryless blood pressure sensing microsystem. IEEE Commun. Mag. 2010, 48, 98–104. [Google Scholar] [CrossRef]
 - Sangodoyin, S.; Ugurlu, E.M.; Dey, M.; Prvulovic, M.; Zajic, A. Leveraging On-Chip Transistor Switching for Communication and Sensing in Neural Implants and Gastrointestinal Devices. IEEE Trans. Biomed. Eng. 2021. [Google Scholar] [CrossRef] [PubMed]
 - DeHennis, A.; Getzlaff, S.; Grice, D.; Mailand, M. An NFC-enabled CMOS IC for a wireless fully implantable glucose sensor. IEEE J. Biomed. Health Inform. 2015, 20, 18–28. [Google Scholar] [CrossRef] [PubMed]
 - Shi, B.; Liu, Z.; Zheng, Q.; Meng, J.; Ouyang, H.; Zou, Y.; Jiang, D.; Qu, X.; Yu, M.; Zhao, L.; et al. Body-integrated self-powered system for wearable and implantable applications. ACS Nano 2019, 13, 6017–6024. [Google Scholar] [CrossRef] [PubMed]
 - Lee, W.H.; Lee, Y.T.; Kim, J.W.; Takao, H.; Sawada, K.; Ishida, M. Wireless smart temperature sensor using pulse width modulation method. In Proceedings of the 2007 70th ARFTG Microwave Measurement Conference (ARFTG), Tempe, AZ, USA, 29–30 November 2007; pp. 1–4. [Google Scholar]
 - Almeida, R.B.; Marques, C.; Butzen, P.F.; Silva, F.; Reis, R.A.; Meinhardt, C. Analysis of 6 T SRAM cell in sub-45 nm CMOS and FinFET technologies. Microelectron. Reliab. 2018, 88, 196–202. [Google Scholar] [CrossRef]
 - Zhang, K.; Chen, Y.N.; Dong, Y.; Xie, Z.Q.; Zhao, Z.F.; Si, P.; Yu, T.Y.; Dai, L.; Lv, W.F. Effect of Random Channel Dopants on Timing Variation for Nanometer CMOS Inverters. In Proceedings of the 2019 IEEE 2nd International Conference on Electronics Technology (ICET), Chengdu, China, 10–13 May 2019; pp. 208–212. [Google Scholar]
 - Chiu, P.Y.; Ker, M.D. Metal-layer capacitors in the 65 nm CMOS process and the application for low-leakage power-rail ESD clamp circuit. Microelectron. Reliab. 2014, 54, 64–70. [Google Scholar] [CrossRef]
 - Ando, T.; Cartier, E.; Jamison, P.; Pyzyna, A.; Kim, S.; Bruley, J.; Chung, K.; Shobha, H.; Estrada-Raygoza, I.; Tang, H.; et al. CMOS compatible MIM decoupling capacitor with reliable sub-nm EOT high-k stacks for the 7 nm node and beyond. In Proceedings of the 2016 IEEE International Electron Devices Meeting (IEDM), San Francisco, CA, USA, 3–7 December 2016; pp. 9–14. [Google Scholar]
 - Shahroury, F.R.; Mohammad, A.A. Design of a passive CMOS implantable continuous monitoring biosensors transponder front-end. Microelectron. J. 2019, 90, 141–153. [Google Scholar] [CrossRef]
 - Shahroury, F.R. Design of a low-power CMOS transceiver for semi-passive wireless sensor network application. Integration 2020, 71, 95–104. [Google Scholar] [CrossRef]
 - Allen, P.E.; Holberg, D.R. CMOS Analog Circuit Design; Elsevier: Amsterdam, The Netherlands, 2011. [Google Scholar]
 - Houdas, Y.; Ring, E. Human Body Temperature: Its Measurement and Regulation; Springer Science & Business Media: New York, NY, USA, 2013. [Google Scholar]
 - Zhang, H.; Chen, X.; Chen, M.; Wang, G. A wide-input-range low-power ASK demodulator for wireless data transmission in retinal prosthesis. In Proceedings of the 2016 IEEE Biomedical Circuits and Systems Conference (BioCAS), Shanghai, China, 17–19 October 2016; pp. 492–495. [Google Scholar]
 - Ture, K.; Kilinc, E.G.; Maloberti, F.; Dehollain, C. Remotely powered PPM demodulator by inductive coupling for rodent applications. Analog Integr. Circuits Signal Process. 2016, 88, 359–368. [Google Scholar] [CrossRef]
 - Lee, H.; Kim, J.; Ha, D.; Kim, T.; Kim, S. Differentiating ASK demodulator for contactless smart cards supporting VHBR. IEEE Trans. Circuits Syst. II Express Briefs 2015, 62, 641–645. [Google Scholar] [CrossRef]
 - Fedtschenko, T.; Stanitzki, A.; Kokozinski, R.; Schaal, C.; Müller, K.U.; Utz, A.; Ferres, E. A 13.56 MHz RF Frontend with Current-Mode Demodulator for Wide Input-Power Dynamic-Range. In Proceedings of the 2019 IEEE 39th International Conference on Electronics and Nanotechnology (ELNANO), Kyiv, Ukraine, 16–18 April 2019; pp. 568–571. [Google Scholar]
 











| TT | 6 | 9 | 11 | 16 | 17 | 24 | 
| SS | 6 | 9 | 11 | 16 | 17 | 24 | 
| FF | 9 | 13 | 15 | 21 | 23 | 32 | 
| SF | 6 | 9 | 10 | 15 | 16 | 23 | 
| FS | 10 | 14 | 16 | 23 | 25 | 35 | 
| [30] | [31] | [32] | [33] | This Work | |
|---|---|---|---|---|---|
| Process node (nm) | 350 | 180 | 180 | 350 | 40 | 
| Carrier (MHz) | 13.56 | 13.56 | 13.56 | 13.56 | 13.56 | 
| Modulation scheme | ASK | PPM | ASK | ASK | PWM | 
| Supply voltage (V) | 3 | 1.8 | 1.8 | 3∼3.6 | 0.9 | 
| Data rate (Mbps) | 0.7 | 0.00813 | 6.78 | 0.42375 | 0.143 | 
| Power (uW) | 76.5 | 27.8 | 396 | 450 | 5.62 | 
| FoM a (pJ/bit) | 109.3 | 3419 | 58.4 | 1062 | 39.3 | 
Publisher’s Note: MDPI stays neutral with regard to jurisdictional claims in published maps and institutional affiliations.  | 
© 2021 by the author. Licensee MDPI, Basel, Switzerland. This article is an open access article distributed under the terms and conditions of the Creative Commons Attribution (CC BY) license (https://creativecommons.org/licenses/by/4.0/).
Share and Cite
Shahroury, F.R. The Design Methodology of Fully Digital Pulse Width Modulation. J. Low Power Electron. Appl. 2021, 11, 41. https://doi.org/10.3390/jlpea11040041
Shahroury FR. The Design Methodology of Fully Digital Pulse Width Modulation. Journal of Low Power Electronics and Applications. 2021; 11(4):41. https://doi.org/10.3390/jlpea11040041
Chicago/Turabian StyleShahroury, Fadi R. 2021. "The Design Methodology of Fully Digital Pulse Width Modulation" Journal of Low Power Electronics and Applications 11, no. 4: 41. https://doi.org/10.3390/jlpea11040041
APA StyleShahroury, F. R. (2021). The Design Methodology of Fully Digital Pulse Width Modulation. Journal of Low Power Electronics and Applications, 11(4), 41. https://doi.org/10.3390/jlpea11040041
        
                                                
