Information Sharing, Quality Management, and Firm Performance: The Mediating Role of Supply Chain Agility
Abstract
1. Introduction
2. Literature Review
2.1. Theoretical Background
2.2. Empirical Reviews
2.2.1. Information Sharing (IS)
2.2.2. Quality Management (QM)
2.2.3. Supply Chain Agility (SCA)
2.2.4. Firm Performance (FP)
3. Methodology
3.1. Data Collection
3.2. Measurement Instrument
4. Data Analysis
4.1. Demographic Profile
4.2. Common Method Bias
4.3. Measurement Model
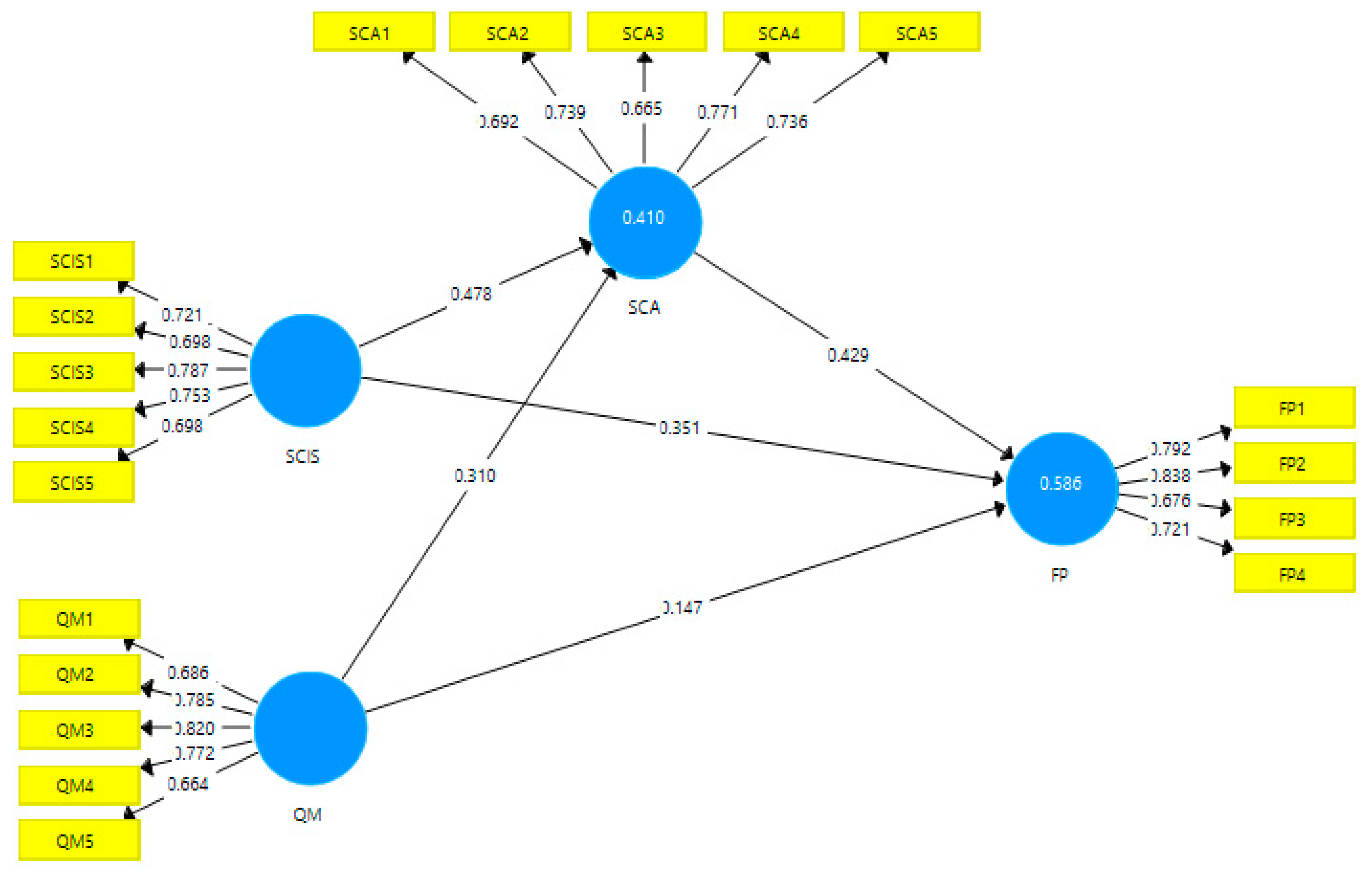
4.4. Structural Model
4.5. R-Square and Blindfolding
5. Discussion
5.1. Research Implications
5.1.1. Theoretical Implications
5.1.2. Managerial Implications
5.2. Conclusions
5.3. Limitations and Future Recommendations
Author Contributions
Funding
Institutional Review Board Statement
Informed Consent Statement
Data Availability Statement
Conflicts of Interest
References
- Mustafid Karimariza, S.A.; Jie, F. Supply chain agility information systems with key factors for fashion industry competitiveness. Int. J. Agil. Syst. Manag. 2018, 11, 1–22. [Google Scholar] [CrossRef]
- Hashmi, A.R.; Amirah, N.A.; Yusof, Y. The mediating effect of integrated systems on the relationship between supply chain management practices and public healthcare performance: Structural Equation Modeling. Int. J. Manag. Sustain. 2020, 9, 148–160. [Google Scholar] [CrossRef]
- Rasheed, R.; Rashid, R. Role of service quality factors in word of mouth through student satisfaction. Kybernetes 2024, 53, 2854–2870. [Google Scholar] [CrossRef]
- Rashid, A.; Ali, S.B.; Rasheed, R.; Amirah, N.A.; Ngah, A.H. A paradigm of blockchain and supply chain performance: A mediated model using structural equation modeling. Kybernetes 2022, 52, 6163–6178. [Google Scholar] [CrossRef]
- Rashid, A.; Rasheed, R.; Ngah, A.H.; Marjerison, R.K. A Nexus of Multiple Integrations and Business Performance through Supply Chain Agility and Supply Flexibility: A Dynamic Capability View. J. Sci. Technol. Policy Manag. 2024; in press. [Google Scholar] [CrossRef]
- Barney, J. Firm resources and sustained competitive advantage. J. Manag. 1991, 17, 99–120. [Google Scholar] [CrossRef]
- Sanchez, R. Strategic flexibility in product competition. Strateg. Manag. J. 1995, 16, 135–159. [Google Scholar] [CrossRef]
- Alzoubi, H.; Yanamandra, R. Investigating the mediating role of information sharing strategy on agile supply chain. Uncertain Supply Chain Manag. 2020, 8, 273–284. [Google Scholar] [CrossRef]
- Baah, C.; Opoku Agyeman, D.; Acquah, I.S.; Agyabeng-Mensah, Y.; Afum, E.; Issau, K.; Ofori, D.; Faibil, D. Effect of information sharing in supply chains: Understanding the roles of supply chain visibility, agility, collaboration on supply chain performance. Benchmark. Int. J. 2022, 29, 434–455. [Google Scholar] [CrossRef]
- Marinagi, C.; Trivellas, P.; Reklitis, P. Information quality and supply chain performance: The mediating role of information sharing. Procedia-Soc. Behav. Sci. 2015, 175, 473–479. [Google Scholar] [CrossRef]
- Zhou, H.; Li, L. The impact of supply chain practices and quality management on firm performance: Evidence from China’s small and medium manufacturing enterprises. Int. J. Prod. Econ. 2020, 230, 107816. [Google Scholar] [CrossRef]
- Suifan, T.; Saada, R.; Alazab, M.; Sweis, R.; Abdallah, A.; Alhyari, S. Quality of information sharing, agility, and sustainability of humanitarian aid supply chains: An empirical investigation. Int. J. Supply Chain Manag. 2020, 9, 118–131. [Google Scholar]
- Tushman, M.L.; Nadler, D.A. Information processing as an integrating concept in organizational design. Acad. Manag. Rev. 1978, 3, 613–624. [Google Scholar] [CrossRef]
- Devaraj, S.; Krajewski, L.; Wei, J.C. Impact of eBusiness technologies on operational performance: The role of production information integration in the supply chain. J. Oper. Manag. 2007, 25, 1199–1216. [Google Scholar] [CrossRef]
- Moon, K.K.; Mo, P.L.; Chan, R.L. Enterprise risk management: Insights from a textile-apparel supply chain. Int. J. Risk Conting. Manag. 2014, 3, 18–30. [Google Scholar] [CrossRef]
- Yang, J.; Yu, K. The role of an integrated logistics and procurement service offered by a 3PL firm in the supply chain. J. Manag. Anal. 2019, 6, 49–66. [Google Scholar] [CrossRef]
- Kaynak, H. The relationship between total quality management practices and their effects on firm performance. J. Oper. Manag. 2003, 21, 405–435. [Google Scholar] [CrossRef]
- Kaynak, H.; Hartley, J.L. Exploring quality management practices and high-tech firm performance. J. High Technol. Manag. Res. 2005, 16, 255–272. [Google Scholar] [CrossRef]
- Garvin, D.A. Spin-offs and the new firm formation process. Calif. Manag. Rev. 1983, 25, 3–20. [Google Scholar] [CrossRef]
- Kull, T.J.; Wacker, J.G. Quality management effectiveness in Asia: The influence of culture. J. Oper. Manag. 2010, 28, 223–239. [Google Scholar] [CrossRef]
- Peteraf, M.A. The cornerstones of competitive advantage: A resource-based view. Strateg. Manag. J. 1993, 14, 179–191. [Google Scholar] [CrossRef]
- Braunscheidel, M.J.; Suresh, N.C. The organizational antecedents of a firm’s supply chain agility for risk mitigation and response. J. Oper. Manag. 2009, 27, 119–140. [Google Scholar] [CrossRef]
- Rashid, A.; Rasheed, R. Mediation of Inventory Management in the Relationship between Knowledge and Firm Performance. Sage Open 2023, 13, 21582440231164593. [Google Scholar] [CrossRef]
- Chan, A.T.; Ngai, E.W.; Moon, K.K. The effects of strategic and manufacturing flexibilities and supply chain agility on firm performance in the fashion industry. Eur. J. Oper. Res. 2017, 259, 486–499. [Google Scholar] [CrossRef]
- Vafaei-Zadeh, A.; Ramayah, T.; Hanifah, H.; Kurnia, S.; Mahmud, I. Supply chain information integration and its impact on the operational performance of manufacturing firms in Malaysia. Inf. Manag. 2020, 57, 103386. [Google Scholar] [CrossRef]
- Rashid, A.; Rasheed, R.; Amirah, N.A. Information technology and people involvement in organizational performance through supply chain collaboration. J. Sci. Technol. Policy Manag. 2023, 15, 1560–1576. [Google Scholar] [CrossRef]
- Rashid, A.; Rasheed, R.; Ngah, A.H.; Pradeepa Jayaratne, M.D.R.; Rahi, S.; Tunio, M.N. Role of Information Processing and Digital Supply Chain in Supply Chain Resilience Through Supply Chain Risk Management. J. Glob. Oper. Strateg. Sourc. 2024, 17, 429–447. [Google Scholar] [CrossRef]
- Gu, M.; Yang, L.; Huo, B. Patterns of information technology use: Their impact on supply chain resilience and performance. Int. J. Prod. Econ. 2020, 232, 107956. [Google Scholar] [CrossRef]
- Bogetoft, P.; Kromann, L. Evaluating treatment effects using data envelopment analysis on matched samples: An analysis of electronic information sharing and firm performance. Eur. J. Oper. Res. 2018, 270, 302–313. [Google Scholar] [CrossRef]
- Rashid, A.; Rasheed, R.; Tanveer, U.; Ishaq, S.; Amirah, N.A. Mediation of Integrations in Supply Chain Information Management and Supply Chain Performance: An Empirical Study from a Developing Economy. J. Sci. Technol. Policy Manag. 2024; in press. [Google Scholar] [CrossRef]
- Srivathsan, S.; Kamath, M. Understanding the value of upstream inventory information sharing in supply chain networks. Appl. Math. Model. 2018, 54, 393–412. [Google Scholar] [CrossRef]
- Kochan, C.G.; Nowicki, D.R.; Sauser, B.; Randall, W.S. Impact of cloud-based information sharing on hospital supply chain performance: A system dynamics framework. Int. J. Prod. Econ. 2018, 195, 168–185. [Google Scholar] [CrossRef]
- Rashid, A.; Rasheed, R.; Ngah, A.H.; Amirah, N.A. Unleashing the Power of Cloud Adoption and Artificial Intelligence in Optimizing Resilience and Sustainable Manufacturing Supply Chain in the USA. J. Manuf. Technol. Manag. 2024, 35, 1329–1353. [Google Scholar] [CrossRef]
- Rashid, A.; Rashid, R. Building Absorptive Capacity and Ambidexterity for Sustainable Manufacturing. J. Manuf. Technol. Manag. 2025; in press. [Google Scholar] [CrossRef]
- Rashid, A.; Rasheed, R. Supply chain cognitive resilience through AI-powered risk mitigation and autonomous resilience. Supply Chain. Manag. Int. J. 2025; in press. [Google Scholar] [CrossRef]
- Zaid, A.A.; Baig, J. The Impact of Supply Chain Quality Management Practices, Supply Chain Quality Management Capabilities and Knowledge Transfer on Firm Performance: A Proposed Framework. In Proceedings of the 5th NA International Conference on Industrial Engineering and Operations Management, Detroit, MI, USA, 10–14 August 2020. [Google Scholar]
- Hong, J.; Liao, Y.; Zhang, Y.; Yu, Z. The effect of supply chain quality management practices and capabilities on operational and innovation performance: Evidence from Chinese manufacturers. Int. J. Prod. Econ. 2019, 212, 227–235. [Google Scholar] [CrossRef]
- Qamar, A.; Hall, M.A.; Chicksand, D.; Collinson, S. Quality and flexibility performance trade-offs between lean and agile manufacturing firms in the automotive industry. Prod. Plan. Control 2020, 31, 723–738. [Google Scholar] [CrossRef]
- Rashid, A.; Rasheed, R. Enabling coercive drivers with green supply chain management practices to gain performance Nexus through external collaboration and monitoring. Clean. Logist. Supply Chain 2025, 17, 100278. [Google Scholar] [CrossRef]
- Panuwatwanich, K.; Nguyen, T.T. Influence of total quality management on the performance of Vietnamese construction firms. Procedia Eng. 2017, 182, 548–555. [Google Scholar] [CrossRef]
- Abuzaid, A.N. Examination of the impact of total quality management practices in achieving strategic agility: An applied study on the Jordanian private hospitals. Eur. J. Bus. Manag. 2015, 7, 87–96. [Google Scholar]
- Pantouvakis, A.; Bouranta, N. Agility, organizational learning culture and relationship quality in the port sector. Total Qual. Manag. Bus. Excell. 2017, 28, 366–378. [Google Scholar] [CrossRef]
- Pereira-Moliner, J.; Claver-Cortés, E.; Molina-Azorín, J.F.; Tarí, J.J. Quality management, environmental management and firm performance: Direct and mediating effects in the hotel industry. J. Clean. Prod. 2012, 37, 82–92. [Google Scholar] [CrossRef]
- Rashid, A.; Rasheed, R.; Ngah, A.H. Achieving Sustainability through Multifaceted Green Functions in Manufacturing. J. Glob. Oper. Strateg. Sourc. 2024, 17, 402–428. [Google Scholar] [CrossRef]
- Liu, H.; Ke, W.; Wei, K.K.; Hua, Z. The impact of IT capabilities on firm performance: The mediating roles of absorptive capacity and supply chain agility. Decis. Support Syst. 2013, 54, 1452–1462. [Google Scholar] [CrossRef]
- Tarafdar, M.; Qrunfleh, S. Agile supply chain strategy and supply chain performance: Complementary roles of supply chain practices and information systems capability for agility. Int. J. Prod. Res. 2017, 55, 925–938. [Google Scholar] [CrossRef]
- Gligor, D.M.; Holcomb, M.C.; Feizabadi, J. An exploration of the strategic antecedents of firm supply chain agility: The role of a firm’s orientations. Int. J. Prod. Econ. 2016, 179, 24–34. [Google Scholar] [CrossRef]
- Gligor, D.M.; Esmark, C.L.; Holcomb, M.C. Performance outcomes of supply chain agility: When should you be agile? J. Oper. Manag. 2015, 33, 71–82. [Google Scholar] [CrossRef]
- Ashrafi, A.; Ravasan, A.Z.; Trkman, P.; Afshari, S. The role of business analytics capabilities in bolstering firms’ agility and performance. Int. J. Inf. Manag. 2019, 47, 1–15. [Google Scholar] [CrossRef]
- Iqbal, T.; Huq, F.; Bhutta, M.K.S. Agile manufacturing relationship building with TQM, JIT, and firm performance: An exploratory study in apparel export industry of Pakistan. Int. J. Prod. Econ. 2018, 203, 24–37. [Google Scholar] [CrossRef]
- DeGroote, S.E.; Marx, T.G. The impact of IT on supply chain agility and firm performance: An empirical investigation. Int. J. Inf. Manag. 2013, 33, 909–916. [Google Scholar] [CrossRef]
- Rashid, A.; Rasheed, R.; Amirah, N.A. Synergizing TQM, JIT, and Green Supply Chain Practices: Strategic Insights for Enhanced Environmental Performance. Logistics 2025, 9, 18. [Google Scholar] [CrossRef]
- Rashid, A.; Rasheed, R.; Amirah, N.A.; Yusof, Y.; Khan, S.; Agha, A.A. A Quantitative Perspective of Systematic Research: Easy and Step-by-Step Initial Guidelines. Turk. Online J. Qual. Inq. 2021, 12, 2874–2883. [Google Scholar]
- Rasheed, R.; Rashid, A.; Amirah, N.A.; Hashmi, R. Integrating Environmental and Entrepreneurship Advocacy into Enviropreneurship through Green Supply Chain Management, Waste Management, and Green Innovation: A Study on SMEs of US. Clean. Eng. Technol. 2024, 21, 100768. [Google Scholar] [CrossRef]
- Rashid, A.; Rasheed, R.; Rahi, S.; Amirah, N.A. Disruptive Factors of Vendor-Managed Inventory in the Manufacturing Industry. Supply Chain Forum 2024, 25, 353–364. [Google Scholar] [CrossRef]
- Rashid, A.; Rasheed, R.; Albhirat, M.M.; Amirah, N.A. Conservation of Resources for Sustainable Performance in Tourism. J. Tour. Manag. Res. 2024, 11, 123–139. [Google Scholar] [CrossRef]
- Rashid, A.; Rasheed, R.; Altay, N. Greening Manufacturing: The Role of Institutional Pressure and Collaboration in Operational Performance. J. Manuf. Technol. Manag. 2025, 36, 455–478. [Google Scholar] [CrossRef]
- Hair, J.F.; Ringle, C.M.; Sarstedt, M. Partial least squares: The better approach to structural equation modelling? Long Range Plan. 2012, 45, 312–319. [Google Scholar]
- Gefen, D.; Straub, D. A practical guide to factorial validity using PLS-Graph: Tutorial and annotated example. Commun. Assoc. Inf. Syst. 2005, 16, 91–109. [Google Scholar] [CrossRef]
- Sezen, B. Relative effects of design, integration and information sharing on supply chain performance. Supply Chain Manag. Int. J. 2008, 13, 233–240. [Google Scholar] [CrossRef]
- Gligor, D.M.; Holcomb, M.C. Understanding the role of logistics capabilities in achieving supply chain agility: A systematic literature review. Supply Chain Manag. Int. J. 2012, 17, 438–453. [Google Scholar] [CrossRef]
- Cain, M.K.; Zhang, Z.; Yuan, K.H. Univariate and multivariate skewness and kurtosis for measuring nonnormality: Prevalence, influence and estimation. Behav. Res. Methods 2017, 49, 1716–1735. [Google Scholar] [CrossRef]
- Podsakoff, P.M.; MacKenzie, S.B.; Podsakoff, N.P. Recommendations for creating better concept definitions in the organizational, behavioral, and social sciences. Organ. Res. Methods 2016, 19, 159–203. [Google Scholar] [CrossRef]
- Kock, N. Common method bias in PLS-SEM: A full collinearity assessment approach. Int. J. e-Collab. 2015, 11, 1–10. [Google Scholar]
- Franke, G.; Sarstedt, M. Heuristics versus statistics in discriminant validity testing: A comparison of four procedures. Internet Res. 2019, 29, 430–447. [Google Scholar] [CrossRef]
- Preacher, K.J.; Hayes, A.F. Asymptotic and resampling strategies for assessing and comparing indirect effects in multiple mediator models. Behav. Res. Methods 2008, 40, 879–891. [Google Scholar] [CrossRef]
- Rosenthal, R.; Cooper, H.; Hedges, L. Parametric measures of effect size. Handb. Res. Synth. 1994, 621, 231–244. [Google Scholar]
- Tenenhaus, M.; Vinzi, V.E.; Chatelin, Y.M.; Lauro, C. PLS path modeling. Comput. Stat. Data Anal. 2005, 48, 159–205. [Google Scholar] [CrossRef]
- Wu, S.J. The impact of quality culture on quality management practices and performance in Chinese manufacturing firms. Int. J. Qual. Reliab. Manag. 2015, 32, 799–814. [Google Scholar] [CrossRef]
- Rashid, A.; Rasheed, R.; Ngah, A.H.; Hashmi, R. Engaging for a sustainable manufacturing: The power of adaptive leadership in Industry 5.0. Prod. Manuf. Res. 2025, 13, 2536785. [Google Scholar] [CrossRef]
- Rashid, A.; Baloch, N.; Rasheed, R.; Ngah, A.H. Big Data Analytics–Artificial Intelligence and Sustainable Performance through Green Supply Chain Practices in Manufacturing Firms of a Developing Country. J. Sci. Technol. Policy Manag. 2025, 16, 42–67. [Google Scholar] [CrossRef]


| Variable | Category | Frequency | Percentage |
|---|---|---|---|
| Age | Below 25 years | 0 | 0 |
| 25–30 years | 5 | 3.0 | |
| 31–35 years | 63 | 37.3 | |
| Above 35 years | 101 | 59.8 | |
| Total | 169 | 100% | |
| Gender | Male | 151 | 89.3 |
| Female | 18 | 10.7 | |
| Total | 169 | 100% | |
| Education | Bachelors | 0 | 0 |
| Masters | 65 | 38.5 | |
| PhD | 0 | 0 | |
| Others | 104 | 61.5 | |
| Total | 169 | 100% | |
| Designation | Executives | 94 | 55.6 |
| Senior Executive | 64 | 37.9 | |
| Assistant Manager | 7 | 4.1 | |
| Manager | 4 | 2.4 | |
| Total | 169 | 100% | |
| Job Experience | Less than three years | 96 | 56.8 |
| 3–5 years | 65 | 38.5 | |
| 6–10 years | 8 | 4.7 | |
| Above ten years | 0 | 0 | |
| Total | 169 | 100% |
| Construct | Items | Loadings | CR | AVE |
|---|---|---|---|---|
| Information System (IS) | IS1: Exchange quality information with the supplier. | 0.721 | 0.852 | 0.536 |
| IS2: Exchange technical information with the supplier. | 0.698 | |||
| IS3: Exchange information with the supplier on production and operations. | 0.787 | |||
| IS4: Provides suppliers with demand forecast information. | 0.753 | |||
| IS5: Customers can easily monitor the status of their orders. | 0.698 | |||
| Quality Management (QM) | QM1: Organizes different departments, and employees work together to resolve quality problems. | 0.686 | 0.863 | 0.559 |
| QM2: The Company has a perfect quality information collection and evaluation system. | 0.785 | |||
| QM3: Quality control methods have been fully applied. | 0.820 | |||
| QM4: Improvements are identified in the service delivery process. | 0.772 | |||
| QM5: The Firm knows the customers’ present and future needs. | 0.664 | |||
| Supply Chain Agility (SCA) | SCA1: The company can flexibly reconfigure supply chain resources to respond to strategic opportunities/challenges. | 0.692 | 0.844 | 0.521 |
| SCA2: The company can promptly detect strategic opportunities and challenges (e.g., new competitors entering the market, new economic trends, new technologies, and new markets). | 0.739 | |||
| SCA3: The company can detect supply changes on time. | 0.665 | |||
| SCA4: The company can detect demand changes promptly. | 0.771 | |||
| SCA5: The company can flexibly reconfigure supply chain resources to respond to supply changes. | 0.736 | |||
| Firm Performance (FP) | FP1: The company exchanges recommendations for continuous improvement. | 0.792 | 0.844 | 0.576 |
| FP2: The company delivers undamaged orders each time. | 0.838 | |||
| FP3: The company delivers accurate orders at all times. | 0.676 | |||
| FP4: The company consistently meets deadlines as promised. | 0.721 |
| FP | QM | SCA | IS | |
|---|---|---|---|---|
| FP | ||||
| QM | 0.548 | |||
| SCA | 0.872 | 0.536 | ||
| IS | 0.821 | 0.345 | 0.715 |
| Hypothesis | Path | Beta (β) | t Statistics | p-Values |
|---|---|---|---|---|
| H1 | IS →SCA | 0.478 | 6.947 | 0.000 |
| H2 | IS → FP | 0.351 | 4.810 | 0.000 |
| H3 | QM → SCA | 0.310 | 4.609 | 0.000 |
| H4 | QM → FP | 0.147 | 2.820 | 0.005 |
| H5 | SCA → FP | 0.429 | 6.817 | 0.000 |
| H6 | IS → SCA → FP | 0.205 | 4.659 | 0.000 |
| H7 | QM → SCA → FP | 0.133 | 3.665 | 0.000 |
Disclaimer/Publisher’s Note: The statements, opinions and data contained in all publications are solely those of the individual author(s) and contributor(s) and not of MDPI and/or the editor(s). MDPI and/or the editor(s) disclaim responsibility for any injury to people or property resulting from any ideas, methods, instructions or products referred to in the content. |
© 2026 by the authors. Licensee MDPI, Basel, Switzerland. This article is an open access article distributed under the terms and conditions of the Creative Commons Attribution (CC BY) license.
Share and Cite
Rashid, A.; Rasheed, R.; Ali, S.B. Information Sharing, Quality Management, and Firm Performance: The Mediating Role of Supply Chain Agility. Systems 2026, 14, 350. https://doi.org/10.3390/systems14040350
Rashid A, Rasheed R, Ali SB. Information Sharing, Quality Management, and Firm Performance: The Mediating Role of Supply Chain Agility. Systems. 2026; 14(4):350. https://doi.org/10.3390/systems14040350
Chicago/Turabian StyleRashid, Aamir, Rizwana Rasheed, and Syed Babar Ali. 2026. "Information Sharing, Quality Management, and Firm Performance: The Mediating Role of Supply Chain Agility" Systems 14, no. 4: 350. https://doi.org/10.3390/systems14040350
APA StyleRashid, A., Rasheed, R., & Ali, S. B. (2026). Information Sharing, Quality Management, and Firm Performance: The Mediating Role of Supply Chain Agility. Systems, 14(4), 350. https://doi.org/10.3390/systems14040350

