Simple Summary
Transposable elements (TEs) are mobile genetic elements that play vital role in defining and contributing to the size, shape and structure of both prokaryotic and eukaryotic genomes in nature. The piggyBac (PB), a superfamily of DNA transposons, has been isolated over the years from various organisms including insects, fungi and plants. These piggyBac transposon systems have high efficiency with a wide usage in the study of gene therapies, mutagenesis and transgenesis. Currently, there is limited information available on DNA transposons in small (compact) genomes of animals. Therefore, this study aims to annotate the PB transposons in small genomes of animals, revealing their evolution profiles in both vertebrate and invertebrate genomes.
Abstract
TEs, including DNA transposons, are major contributors of genome expansions, and have played a very significant role in shaping the evolution of animal genomes, due to their capacity to jump from one genomic position to the other. In this study, we investigated the evolution landscapes of PB transposons, including their distribution, diversity, activity and structure organization in 79 species of small (compact) genomes of animals comprising both vertebrate and invertebrates. Overall, 212 PB transposon types were detected from almost half (37) of the total number of the small genome species (79) investigated. The detected PB transposon types, which were unevenly distributed in various genera and phyla, have been classified into seven distinct clades or families with good bootstrap support (>80%). The PB transposon types that were identified have a length ranging from 1.23 kb to 9.51 kb. They encode transposases of approximately ≥500 amino acids in length, and possess terminal inverted repeats (TIRs) ranging from 4 bp to 24 bp. Though some of the transposon types have long TIRs (528 bp), they still maintain the consistent and reliable 4 bp target site duplication (TSD) of TTAA. However, PiggyBac-2_Cvir transposon originating from the Crassostrea virginica species exhibits a unique TSD of TATG. The TIRs of the transposons in all the seven families display high divergence, with a highly conserved 5′ end motif. The core transposase domains (DDD) were better conserved among the seven different families compared to the other protein domains, which were less prevalent in the vertebrate genome. The divergent evolution dynamics analysis also indicated that the majority of the PB transposon types identified in this study are either relatively young or old, with some being active. Additionally, numerous invasions of PB transposons were found in the genomes of both vertebrate and invertebrate animals. The data reveals that the PB superfamily is widely distributed in these species. PB transposons exhibit high diversity and activity in the small genomes of animals, and might play a crucial role in shaping the evolution of these small genomes of animals.
1. Introduction
Transposable elements (TEs) are mobile units in genomes; they play vital role in defining and contributing to the size, shape and structure of both prokaryotic and eukaryotic genomes in nature [1]. TEs are classified into two categories, based on their transposable mechanisms. Class I, retrotransposons, rely on RNA intermediates and undergo transposition through a copy and paste mechanism. On the other hand, Class II, DNA transposons, employ DNA intermediates in a mechanism known as a cut and paste system [2]. Several super families of DNA transposons, including PB, Tc1/mariner, pogo, hAT, Helitron and PIF-Harbinger, have been reported. However, only the Tc1/mariner and pogo DNA transposon families have a well-documented evolutionary history. Although TEs do not rely on a sequence relationship between donors and recipients, they have been identified in various organisms and comprise approximately 35–69% of vertebrate genomes [3]. TEs constitute a significant portion of the nuclear DNA content, and generate genetic diversity at the sequence, gene structure and chromosomal levels. Animals, as a highly successful taxon, exhibit lineage-specific variations in TE content, implying diverse impacts on the compact genomes [4]. TEs’ existence are utilized as genetic elements for analyzing gene expression, protein functions, and genetic engineering. A recent catalog of transposon sequences in eukaryotic organisms identified well-characterized transposon genes in animal genomes, with several families sharing similar sequences across closely and distantly related compact genomes [5].
The PB transposon is a transferable genetic component which efficiently transposes through a “cut-and-paste” mechanism [6]. The PB transposons are used for efficient gene transfer tools in animals such as mice, rats, and rabbits. Aquatic creatures such as sea anemones, eels, marine worms, sea cucumbers, small crustaceans, snails, sculpin and urchins have been acknowledged to contain PB transposons [7]. Most members of the PB super family use the four-base pair (TTAA) tetranucleotides as their target sites of duplications [8]. The PB transposons also transpose in organisms such as yeasts, malaria parasites, insects, etc. with a molecular mass of 64 kDa [9]. A well-defined PB transposon is about 2472 bp in length, with two terminal inverted repeat sequences and a transposase encoding domain sequence [10].
The smooth pufferfishes, Lagocephalus laegavigatus, belong to the order Tetraodontiformes, and comprises of highly derived ray-finned fish. They represent the smallest fraction of the compact genome of animals measured to date [11,12,13,14]. They descended from a line of coral-dwelling species that emerged around 80 million years ago [15]. Tetraodontiforms make up about five percent of the tropical marine vertebrates with a wide range of both morphological and ecological diverse radiations [16]. The smooth pufferfish are widely known to be poisonous and lethal to consume, due to the presence of the neurotoxins saxitoxin and tetrodotoxin substances found in their gonads [17]. According to Shao et al. (2019), the differences in genome size to the variation in TE content (5–56%) across fish species and other vertebrates plays important role in evolution of compact genomes [18]. Comparative genomic analysis revealed that the DNA transposons are the major contributors of genome size differences between the four teleost genomes (zebrafish, medaka, stickleback and tetraodon) [19]. However, very little information has been reported about the evolution profile of DNA transposons in the compact genomes of animals. In this study, we examined PB transposons in the compact genomes of various animals. We annotated the PB transposons in each species’ genome to identify their structural characteristics, distribution patterns and classifications, and conducted an analysis of their evolutionary dynamics. Our findings provide insight into the evolutionary patterns of PB transposons in the small genomes of animals, to enhance the understanding of their contribution to the animal genome.
2. Materials and Methods
2.1. PB Transposon Mining
Ten vertebrate genomes of Tetraodontiformes, eight compact genomes of Tetradontoidea species (Arothron firmamentum, Lagocephalus sceleratus, Pao palembangensis, Takifugu bimaculatus, Takifugu flavidus, Takifugu ocellatus, Takifugu rubripes, and Tetraodon nigroviridis), as well as the relatively large genomes of Mola mola and Thamnaconus septentrionalis, which belong to the sister group of Tetraodontidae [20], were retrieved from the NCBI database (Table S1). For invertebrates, the compact genomes of invertebrates were chosen based on their C-values obtained from the database of genome size (http://www.genomesize.com/, accessed on 13 June 2023). First, the C-values for each species within various lineages (Annelids, Arachnids, Crustaceans, Echinoderms, Flatworms, Insects, Mollusks, and Nematodes) were extracted from the genome size database (http://www.genomesize.com/, accessed on 13 June 2023) and ranked. Subsequently, the ten species with the smallest C-values in each lineage (a total of 80 species) were selected. We retrieved the available assembled genomes of these species from the NCBI genome database. Finally, we obtained a total of 69 genomes with the smallest C-values, referred to as the “compact genomes” of each lineage, representing ten lineages: seven for Annelids, ten for Arachnids, ten for Crustaceans, six for Echinoderms, six for Flatworms, ten for Insects, ten for Mollusks, and ten for Nematodes. These lineages belong to six invertebrate phyla, including seven Annelida species, 30 Arthropoda species (ten Arachnids, ten Crustaceans, and ten Insects), ten Nematoda species, six Platyhelminthes species, ten Mollusca species, and six Echinodermata species. We selected the best assembled genome for each species (listed in Table S1) and performed local TBLASTN analysis.
PB transposons were identified by performing a local TBLASTN search on downloaded genomes. The queries used were the DDE domains of PB transposases, with a cutoff value of 1 × 10−4. Genomic sequences with over 30% coverage and over 80% identity from TBLASTN hits were extracted, along with 4 kb upstream and downstream flanking sequences. The obtained sequences from all genomes were then clustered using the USEARCH program, with a 50% identity threshold. Subsequently, the MAFFT program was used to align the sequences and identify the transposon boundaries, including terminal inverted repeats (TIRs) and target site of duplications (TSDs) [21]. The presence of TSDs and TIRs in all sequences and alignments was manually confirmed. To determine the copy number of each type of transposon in each species, BlastN was employed with criteria of over 40% coverage and over 80% identity. Elements displaying detectable TIRs and TSDs of PB sequences were selected and classified as PB transposons, while sequences flanked by only one TIR or one TSD were considered PB transposon-like sequences.
2.2. Phylogenetic Tree Construction
The putative full-length transposase sequences (larger than 500 amino acids) obtained from each transposon, along with reference sequences of Pokey and representative prokaryote IS1380 transposases from ISfinder (https://www-is.biotoul.fr/index.php, accessed on 1 September 2023), were aligned using the G-INS-I method in MAFFT software (v. 7.310) [21]. The resulting alignments were used to construct a phylogenetic tree using the IQ-tree program [22]. The ultrafast bootstrap approach with 1000 replicates was applied. The appropriate amino acid substitution model was determined using ModelFinder [23]. The IS1380 transposases were used as the outgroup.
2.3. Evolutionary Dynamics Analysis
The evolutionary dynamics of PB transposons in each genome were assessed using the Kimura (K) divergence based on the RepeatMasker program. The calculation of K divergence was performed using the “calcDivergenceFromAlign.pl” package from RepeatMasker [24]. This measure offers valuable insight into the relative activity of transposons within each genome over a specific time frame [25].
2.4. PB Sequence Analysis
The potential open reading frames (ORFs) in the obtained sequences were predicted using GENSCAN (http://hollywood.mit.edu/GENSCAN.html, accessed on 10 August 2023). The protein domains were identified using profile hidden Markov models through the hmmscan web server (https://www.ebi.ac.uk/Tools/hmmer/search/hmmscan, accessed on 20 August 2023). The structure of the PB transposase was illustrated using the Illustrator for Biological Sequences (v. 1.0.3) [26]. Multiple alignments were performed using MAFFT (v. 7.310) and visualized using Jalview Version 2. The TIR, DDD and DDBD1 sequences of PB elements or transposases were aligned using MAFFT (v. 7.310), and the sequence identities were calculated using the BioEdit tool (v. 7.2.0) [27]. The sequence identities obtained were visualized using the HeatMap program in GraphPad Prism (v. 8.0.2). Additionally, sequence logos were created using TBtools (v1.0987663) (https://github.com/CJ-Chen/TBtools/releases, accessed on 12 September 2023) [28].
3. Results
3.1. Distribution of PB Transposons in the Compact Genomes of Animals
Genomes with relatively small or compact sizes were defined based on the ranking C-values obtained from the genome size database (http://www.genomesize.com/, accessed on 13 June 2023) for each lineage, which include Annelids, Arachnids, Crustaceans, Echinoderms, Flatworms, Insects, Mollusks, Nematodes and Tetradontoidea, as described in the Materials and Methods section. These genomes were subsequently downloaded from the NCBI database for further analysis of PB annotation. The examined compact genomes include eight vertebrate species and 69 invertebrate species, representing seven different phyla: Annelida, Arthropoda, Chordata, Echinodermata, Mollusca, Platyhelminthes and Nematoda. As controls, the relatively large genomes of Mola mola and Thamnaconus septentrionalis were included from the vertebrate species. Echinoderms and Platyhelminthes contributed six species each, the lowest fraction among the studied groups. Annelida contributed seven species, Arthropoda contributed the highest fraction with 30 species, while Chordata, Mollusca and Nematoda contributed ten species each.
Based on the mining protocol described in methods, overall, PB displays high diversity and wide distribution in compact genomes, out of the 37 PB transposon containing species, we deduced that six PB transposon species each were obtained from the phyla Chordata and Annelida forming 32.4%. Echinodermata and Platyhelminthes contain two PB transposons species, each making up 10.8%. Mollusca contain eight PB transposons species, representing 21.6%, and 13 PB transposon species were also obtained from Arthropoda, accounting for 35.1%. Nevertheless, no PB transposon species has been found in the phylum of Nematoda, representing zero percent, as shown in Table 1 below.
Table 1.
PB transposons in small genomes of animals.
A total of 212 different PB transposon types were detected from 37 species. They were irregularly distributed across different phyla/lineages of both vertebrate and invertebrate species. Seven species only contain one PB transposon type in their genomes, while 30 species contain more than one PB transposon types, which were recognized by different TIRs, or TSDs, or transposases (Table 1 and Table S2) Out of the 79 species examined, 15 PB transposon types were detected from the vertebrate genome of Tetraodontiformes, and Takifugu bimaculatus contain four PB transposon types, representing the highest fraction among the vertebrates. In contrast, very few PB transposons invaded relatively large vertebral genomes of Thamnaconus septentrionalis and Mola mola, as shown in Table S2.
Further investigation revealed a significant diversity and widespread distribution of PB transposons within the compact genomes of invertebrates. The remaining 197 PB transposon types detected were isolated from the genomes of invertebrates, with Apporectodea caliginosa having the highest PB transposon types (28). Daphnia pulex, Eisenia fetida, Hirudo medicinalis, and Pinctada fucata have the least (one) PB transposons each. Acanthopleura granulata, Archegozetes longisetosus, Daphnia pulicaria, Lepeophtheirus salmonis and Lytechinus variegatus contributed two PB transposon types each. Significant number of PB transposon types were also acknowledged from Argiope trifasciata, Girardia tigrina, Argiope aurantia, schmidtea mediterranea and Lumbricus rubellus, as they contributed 21, 21, 16, 13 and 11 PB transposon types, respectively.
Though a total of 212 PB transposon types were mined in all, only 85 PB transposon types contain intact copy of TIRs, TSDs and encode a transposase ≥ 500 aa, suggesting that these PB transposon types might have invaded into the genomes very recently so they maintain their transposition activities. Three PB transposon types harboring four intact PB copies were obtained from the vertebrate genome. A total of 81 PB transposon types were also obtained from the invertebrate genome, with 26 intact PB copies each from Annelida, and Arthropoda, and 19 intact PB copies from Mollusca, while Platyhelminthes, Chordata and Echinodermata contributed seven, four and three intact PB copies, respectively. However, 127 PB transposon types discovered did not contain any intact copies of PB transposon.
In addition, we analyzed the number of PB transposons types detected (diversity), the number of copies (abundance), and the number of intact PB copies (activity) in each genome. Supplementary Figure S1 provides a visualization of these relationships. The analysis revealed that there might be a positive correlation between the diversity of PB transposons and genome size, suggesting that larger genomes might have a higher diversity of PB transposons. However, we did not observe any correlation between the abundance or activity of PB transposons and genome size. Overall, animals with small genomes exhibit a wide distribution, high diversity, and activity of PB transposons.
3.2. Structural Organization and Classification of PB in the Compact Genomes of Animals
Substantial variations in the full-length of the PB transposons were observed, ranging from 1.23 kb to 9.51 kb. The transposons detected contain single ORFs and encode transposases that are flanked by both TIRs and TSDs, as shown in Table 1. Though the PB transposons discovered encrypt transposases between 54 aa to 1316 aa, the total transposases encoded by the intact PB transposons ranges between 503 aa to 1316 aa. Most of intact transposases are between 503 aa to 675 aa in lengths, whilst seven PB transposons types of the examined species are truncated, and therefore do not encode for any transposase. Species such as Aporrectodea caliginosa, Argiope trifasciata, Girardia tigrina, Loxosceles reclusa, Pao palembangensis, Takifugu ocellatus and Takifugu bimaculatus have very short PB transposon lengths, which range from 1.23 kb to 1.51 kb, with the shortest being Takifugu bimaculatus and Girardia tigrina, having 1234 bp and 1291 bp, respectively. However, other species such as Argiope aurantia, Argiope trifasciata, Daphnia obtuse, Daphnia pulicaria, Crassostrea virginica, Crassostrea gigas and Lytechinus variegatus contain PB transposons with longer lengths, ranging from 5.60 kb to 9.51 kb, with Argiope aurantia harboring the longest PB transposon length. The Argiope aurantia, which contains the longest PB transposon length, has a CDS sequence of 1635 bp and encodes a transposase length of >500 aa with an intact copy number of only two. Most of the PB transposons attained from the analysis carried short TIRs (<20 bp). Species like Callinectes sapidus, Lytechinus variegatus, Biomphalaria glabrata, Argiope trifasciata, Tetragnatha versicolor and Latrodectus hesperus have very short TIRs, with the lengths ranging from 4 to 6 bp. Nevertheless, a few species, such as Aporrectodea caliginosa, Callinectes sapidus, Crassostrea virginica, Girardia tigrina, Lumbricus rubellus, mytilisepta virgata and Takifugu bimaculatus, harbor long TIRs, ≥23 bp, with Crassostrea virginica carrying the longest TIR (528 bp). Only eight PB transposon elements do not maintained the conserved tetra nucleotides base pair of TTAA, with seven other PB transposons having no ORFs because they are condensed and truncated.
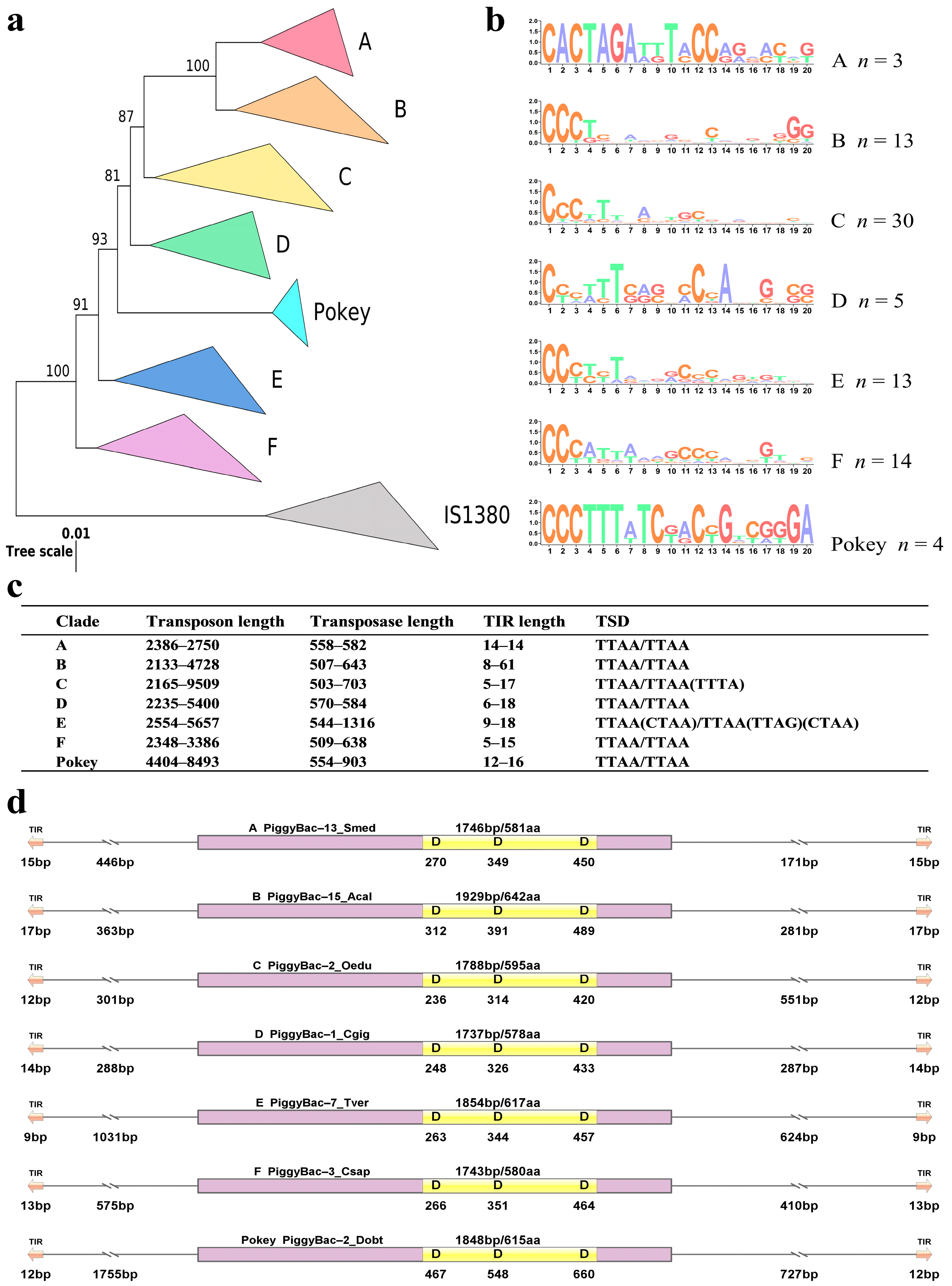
The IQ-tree program was used to construct the evolutionary tree for the extracted PB transposases (≥500 aa) found with 82 reference sequences from eukaryotes, and the IS1380 transposases from prokaryotes were set as an outgroup [22]. The deduced phylogenetic tree revealed seven distinct clades (A, B, C, D, E, F and Pokey) of PB transposons in the genomes of animals with robust bootstrap supports (>80%), as shown in Figure 1a. From the analysis, it was revealed that most PB naked elements have very short TIRs (<20 bp) and very few PB transposons, such as PiggyBac-17_Acal and PiggyBac-2_Cvir from Aporrectodea caliginosa and Crassostrea virginica species, respectively, have TIRs that are up to 61 bp and above in length, up to 528 bp (Table 1 and Table S2). Remarkably, an assessment of the generalized TIR sequence-logo of the PB elements excavated revealed that the TIRs are equitably divergent across the seven clades. The 5′ ends of almost all the TIRs are extremely conventional with perceptibly higher cysteine content. Four different well-maintained motifs acknowledged and observed in the 5′ ends of the TIRs were CACTA, CCCTC, CCCTT and CCCAT, with the CCCTT being the most conserved motifs (Figure 1b). The consistent TSD of TTAA was observed in most of the PB transposon elements disclosed. However, very few of these PB transposons harbor different TSDs, such as TTAG, TAAA, CTAA, ATTA, TCAA, GTAA and TATG, particularly in the E clade (Figure 1c and Table S2). In addition, a comparison between the transposons and transposases across the seven clades of PB elements reveals that long transposases length were only observed in the clade of E (544–1316 aa) and Pokey (554–903 aa), while transposases from other clades range from 503 aa to 703 aa in length. Long PB elements were also located in clade C and Pokey, as shown in Figure 1c,d and Table S2.
Figure 1.
Classification and structural organization of piggyBac (PB). (a) Phylogenetic tree of PB elements in animals identified in our study, together with 82 reference sequences. The sequences of IS1380 were used as the outgroup. Red, Orange, Yellow, Green, Cyan, Blue, Purple and Grey, respectively, stand for seven types of PB transposons (A–F and Pokey). The complete evolutionary tree is as shown in Figure S2. (b) The alignment logo for PB elements. The TBtools (v1.0987663) (https://github.com/CJ-Chen/TBtools/releases, accessed on 12 September 2023) was used to create the logo representation of the first 20 bp of the TIR 5′ sequences. (c) Information for each clade. (d) Structure organization summary table of families. The orange arrows represent TIR, yellow column represents DDD domains, and purple column represents transposons.
3.3. Sequence Analysis across the Seven Clades of PB
The discovered PB elements exposed PB transposases branded to encompass five major domains, which includes N-terminal domain (NTD), Dimerization and DNA-binding domain one (DDBD1), Catalytic domain (either DDD/DDE), Dimerization and DNA-binding domain two (DDBD2) and the C-terminal cysteine-rich domain (CRD) [8], as shown in Figure 2a. Differential evolution patterns were also observed for the different domains of PB transposases. The various catalytic domains (DDD) of the seven clades are highly conserved. Clade A and B have their first and second aspartate residues separated by 79 amino acids, clades C and D have their first and second aspartate residues acids separated by 78 amino acids, whereas 81 amino acids separated the first and second aspartate residues of clade E and Pokey, with clade F containing 85 amino acids to differentiate between its first and second aspartate residues. The distance between the second and third aspartate residues of the seven clades varies from 98 to 113 amino acids, as shown in Figure 1d, and the CDS length of all the seven clades ranges between 1737 and 1929 bp. The PB transposases exhibit a comparable level of diversity among the different clades, with sequence identities of 11–22% within clades and 26–61% between clades (Figure 3a). On the other hand, the DDD domains demonstrate a high level of sequence identity within and between the clades, ranging from 21 to 37% and 34 to 79%, respectively (Figure 3b). The three essential catalytic residues (DDD), necessary for catalyzing the transposition reaction of the transposons, are likewise highly conserved among the transposases of all seven clades examined [29]. The insertion motif located between the second and third catalytic residues is consistently conserved across all seven clades, particularly in the C-terminal insertion motifs of clade C transposases (Figure S3). The CRD, DDBD1, DDBD2 and NTD domains of the PB elements exhibit limited conservation, showing low sequence identities within and between the clades. Similarly, the N-terminal domain (NTD) shows remarkably low sequence identities across different clades, all of which are below 0.1 (Figure 3c–f). Moreover, the CRD that normally acts as the propelling force of the TIR binding force exhibits eight cysteine residues with regular spacing between them within the transposases from seven clades [8]. The observed residues of DDBD1 among the transposases of the seven clades are also preserved [30]. The N-terminal of DDBD2 as usual harbors tryptophan rudiments to perform an essential role in the activity of the transposase [31]. Many of the observed PB elements exhibited a high degree of similarity between their left and right terminal inverted repeats (TIRs), indicating a significant identity in the TIR sequence (Table S2). However, low level conservation of TIR within the same clade (33–46%) or between clades (45–83%) as shown in Figure 3g.
Figure 2.
Sequence analysis. (a) PB transposases. (b) Multiple sequence alignments were performed on the DDD domains of complete PB transposases classified into seven. Multiple sequence alignments of other domains are in Supplementary Figure S3.
Figure 3.
Sequence identities between A–Pokey clades. The numbers in the heatmap represent the percentage of the average sequence identities between the two clades of transposons. The average sequence identities were calculated by pairwise comparing of the sequences of Tpase (transposase) (a), DDD (Catalytic domain) (b), NTD (N-terminal domain) (c), DDBD1 (Dimerization and DNA-binding domain one) (d), DDBD2 (Dimerization and DNA-binding domain two) (e), CRD(C-terminal cysteine-rich domain ) (f) and TIR (Terminal inverted repeat) (g) from complete PB transposases with a length of at least 500 amino acids.
3.4. Evolution Dynamics of PB in the Compact Genomes of Animals
The Kimura (K) divergences, which reflect the insertion ages of transposons in the genome [25], were utilized to assess the evasion histories of PB transposons in genomes where a high number of intact copies (>6) of PB were detected. Differential evolutionary histories were observed for the 24 PB transposons in genomes (Figure 4). PB transposons in some genomes seems represent long and lasting invasions, such as PiggyBac-3 in Argiope trifasciata (Atri); PiggyBac-6 in Crassostrea virginica (Cvir); PiggyBac-15 in Aporrectodea caliginosa (Acal); PiggyBac-3, PiggyBac-6, PiggyBac-7 and PiggyBac-8 in Biomphalaria glabrata (Bgla); PiggyBac-2 and PiggyBac-13 in Schmidtea mediterranea (Smed); PiggyBac-5 in Amphibalanus amphitrite (Aamp); and multiple waves of amplification were observed for some PB transposons, such as PiggyBac-2 in Daphina obtusa (Dobt); PiggyBac-1 and PiggyBac-2 in Ostrea edulis (Oedu); PiggyBac-7 in Biomphalaria glabrata (Bgla); PiggyBac-8 in Biomphalaria glabrata (Bgla); PiggyBac-2 in Schmidtea mediterranea (Smed); and PiggyBac-13 in Schmidtea mediterranea (Smed). While the K divergences also suggest that PB transposons might be currently active in some species, such as PiggyBac-2 in Ostrea edulis (Oedu); PiggyBac-1 in Daphina obtusa (Dobt); PiggyBac-2, PiggyBac-16 and PiggyBac-17 in Aporrectodea caliginosa (Acal); PiggyBac-2 and PiggyBac-9 in Biomphalaria glabrata (Bgla); PiggyBac-3, PiggyBac-4 and PiggyBac-11 in Schmidtea mediterranea (Smed); and PiggyBac-3 in Amphibalanus amphitrite (Aamp), where most PB copies display very low levels of K divergence (close to zero) in these genomes and represent very recent genomic invasions, indicating that they may have the capability of transposition. In addition, young and old PB transposons co-exist in some genomes, such as Argiope trifasciata (Atri), Aporrectodea caliginosa (Acal), Schmidtea mediterranea (Smed), Amphibalanus amphitrite (Aamp), and Biomphalaria glabrata (Bgla), indicating that these species experienced recurrent invasions of PB transposons as young transposons have lower Kimura divergence than the older transposons [32].
Figure 4.
K divergences of evolutionary dynamics in compact genomes of animals. The y-axis represents the coverage (%) of each PB transposon in the genome, while the x-axis indicates the K divergence estimate (%). The names of the species are displayed at the top of each chart.
4. Discussion
4.1. Distribution, Diversity, and Activity of PB in the Compact Genomes of Animals
With reference to the literature reviews, it can be observed that PB transposons are extensively dispersed and are found in most vertebrates, such as fishes, mammals and rodents, as well as various invertebrates including crustaceans, insects, nematodes, mollusks, corals, flatworms, etc. [33]. In this study, the distribution, diversity and activity of PB transposons in 79 compact genomes of animals were investigated. We observed that PB transposon types have been disclosed in approximately half (47%) of the total number of the species examined. These PB transposon types were irregularly distributed across various families of both vertebrate and invertebrate small genomes of animals. Comparatively, a significantly larger number of PB transposon types were noticed from Aporrectodea caliginosa, Argiope trifasciata, and Girardia tigrina than other species, as they contributed 28 (13%), 21 (9.9%), and 21 (9.9%), respectively, probably due to their high abundance. Though high diversity was observed among these PB transposon types, at least seven distinct clades of PB transposases were recognized, including the Pokey family, which was identified as a family of DNA transposon targeting rRNA genes [34]. The PB transposon types found in clade C and clade F are relatively conserved, and harbor high number of PB transposon types. Despite the significant range of PB transposons among the PB superfamily and Tc1/mariner, many other PB transposon essentials are also commonly found in Arthropoda [35]. We also found that the highest number of the PB transposon types mined from this study were detected from the phylum Arthropoda. Again, we identified seven different clades of PB transposases from both vertebrate and invertebrate genomes, with low sequence similarity among them. Our data provides evidence of a wide distribution, high diversity, and activity of PB transposons in compact genomes of animals.
During distribution analysis of the PB transposon types, we only considered a PB substance to be present in a given genome if at least one flanking transposon containing the terminal inverted repeat (TIR) and target site duplication (TSD) was detected. Any PB-derived sequences lacking detectable TSD and TIR, as well as domesticated genes, were excluded from the analysis. Additionally, we excluded PB-related miniature inverted-repeat transposable elements (MITEs), which have lost open reading frames (ORFs) [36], as they may exist in these genomes. This exclusion was implemented by conducting a local TBLASTN search with the DDE domain of the PB transposase in our mining protocol. However, it is possible that this exclusion resulted in the elimination of many PB elements that are truncated and have short lengths, leading to underestimation of the taxonomic distribution of PB transposons in genomes. Moreover, as a result of continuous rivalry in genome sequencing, analysis and updates, more novel families of PB transposons are likely to be uncovered from the PB superfamily with higher variable potentials than this study has perceived.
Domestication events have been observed in well-defined DNA transposons, such as the pogo superfamily which exhibit repeated domestications in vertebrates [37]. Recurrent domestications of hAT transposons in vertebrates were also observed, leading to the identification of at least 6 ZBED genes that contain Zinc-finger BED domains derived from hAT transposases [38]. Profiling the molecular evolution of PB transposons revealed the existence of at least eight domestication genes derived from PB transposases [39]. Since PB transposases are only detected in 37 species with small genomes, it is challenging to distinguish these sequences from truncated transposons, pseudogenes, or domesticated genes. Consequently, we excluded them from our analysis.
Again, for detailed enquiry, we made the PB transposon types discovered undergo several processes of amplification, diversification, inactivation and elimination stages. The intact PB copies obtained indicate a recent amplification of the PB transposons, suggesting that they may be active [40]. The total intact copy number of the PB transposon types were very low in most of the species, especially that of the Tetraodontiformes genome, suggesting that PB transposons do not show much amplification yet in the vertebrate compact genomes. However, some species, such as Argiope trifasciata, Biomphalaria glabrata and Daphnia obtuse, display highly intact PB copies. This signifies that the PB transposons in these genomes might be very young and still maintain transposition activities, which is worth further investigation. In summary, most of the PB transposon types found are short, truncated and lack efficient transposase domains, TIRs and transposition force of actions [41]. PB transposons are erratic and not common in the small genomes of animals because out of the 212 PB transposon types investigated, 188 PB transposon types recorded less than six intact PB copy numbers, representing 88.7%. Nevertheless, only 24 PB transposon types originating from eight species were discovered to harbor more than five intact copy numbers. This is contrarily to other DNA transposon families of Tc1/mariner that have been identified [42], indicating that there might be a specific unknown factor in the small genomes of animals, which restrict the expansion and display of DNA transposons to maintain small sizes as discovered.
4.2. Structural Organization of PiggyBac in the Animal Genome
This study acknowledged that most of the complete PB transposon naked sequences out from the compact animal genomes are similar to the original sequences harbored in Trichoplusia ni, the cabbage looper worm, as they consist of and display all five main domains that have ever been discussed [8]. Though various studies revealed that TIRs are very key to transposase recognition and target site cleavage with first two base pairs mutations resulting in excision [39], this study also showed that a large number of the PB transposons detected harbor the conserved and consistent CCC/CCC in their first three TIR base pairs, with few or no mutations. A few PB transposons, such as PiggyBac-1_Csap and PiggyBac-2_Lvar from Callinectes sapidus and Lytechinus variegatus, respectively, have very short identifiable TIRs (4 bp and 5 bp), indicating that they are truncated. Almost all the PB transposons obtained exhibited the TSDs of the conserved TTAA, with the exception of few transposons that display diverse TIRs of CTAA, ATTA, TCAA, TATG, TTAG and TAAA, suggesting the existence of very little probable mutations in action. This study discovered that all the clades harbor nearly the same characteristic domains. The catalytic domain (DDD) between and within the various clades had high similarities than that of NTD. The distance between the second and third aspartate residues of the DDD domains among the seven clades vary, making them not conserved as perceived. Our data is consistent with previous findings, emphasizing the presence of five major domains in PB transposases: the N-terminal domain (NTD), Dimerization and DNA-binding domain 1 (DDBD1), Catalytic domain (either DDD/DDE), Dimerization and DNA-binding domain 2 (DDBD2), and the C-terminal cysteine-rich domain (CRD) [8]. It is important to note that the CRD, DDBD1, DDBD2 and NTD domains show lower conservation, with low sequence identities observed within and between the clades. Particularly, the N-terminal domain (NTD) displays very limited sequence similarity across most clades (<0.1). The NTD domain, responsible for TIRs binding, exhibits the lowest level of preservation among all investigated domains, but shares similarities with other transposases in a highly diverse manner. On the other hand, the DDD domain, responsible for catalyzing the transposition reaction of the transposons, is highly conserved among the transposases of all seven examined clades [43].
5. Conclusions
This study provides comprehensive data on the distribution and diversity of PB transposon types in 79 species of small genomes of animals, along with an analysis of their activity, phylogeny and structural characteristics. In summary, PB transposons are widely distributed across both vertebrate and invertebrate small genomes, and can be categorized into seven clades based on IQ-Tree analysis. Though low sequence similarities were recorded among the various clades examined, each individual clade displays and shows that the DDD domains they harbor are highly unique and conserved.
Again, in spite of the fact that our data shows low copy number and intact copy number in most PB transposon types among the small genomes of 37 species, the evolution dynamics and sequence analysis of the discovered PB transposon types revealed that PB transposons may be active in some small genomes of animals.
Supplementary Materials
The following supporting information can be downloaded at: https://www.mdpi.com/article/10.3390/biology13010024/s1, Figure S1: Relationship between genome size and piggyBac Transposon’s diversity, abundance, and activity; Figure S2: Complete evolutionary tree; Figure S3: Multiple sequence alignments of piggyBac domains; Table S1: Animal genomes information; Table S2: 212 different types of piggyBac transposons information.
Author Contributions
M.G. created the figures and edited the table. M.G. and G.A.A. analyzed the sequences and collected data. N.Y., A.A.S. and S.S. collected the sequences. G.A.A., H.W. and E.A. revised the manuscript. B.G. and C.S. conceived the project and helped write the manuscript. All authors have read and agreed to the published version of the manuscript.
Funding
This research was funded with grants from the National Natural Science Foundation of China (32271508 and 31671313) and the High-end Talent Support Program of Yangzhou University to Chengyi Song.
Institutional Review Board Statement
Not applicable.
Informed Consent Statement
Not applicable.
Data Availability Statement
Data are contained within the article and Supplementary Materials.
Acknowledgments
We thank all the authors for their suggestions and critical comments on the manuscript. We also thank the reviewers for their insightful comments on this manuscript.
Conflicts of Interest
The authors declare no conflicts of interest.
References
- Castanera, R.; López-Varas, L.; Borgognone, A.; LaButti, K.; Lapidus, A.; Schmutz, J.; Grimwood, J.; Pérez, G.; Pisabarro, A.G.; Grigoriev, I.V.; et al. Transposable Elements versus the Fungal Genome: Impact on Whole-Genome Architecture and Transcriptional Profiles. PLoS Genet. 2016, 12, e1006108. [Google Scholar] [CrossRef] [PubMed]
- Wicker, T.; Sabot, F.; Hua-Van, A.; Bennetzen, J.L.; Capy, P.; Chalhoub, B.; Flavell, A.; Leroy, P.; Morgante, M.; Panaud, O.; et al. A unified classification system for eukaryotic transposable elements. Nat. Rev. Genet. 2007, 8, 973–982. [Google Scholar] [CrossRef] [PubMed]
- Kidwell, M.G. Transposable elements and the evolution of genome size in eukaryotes. Genetica 2002, 115, 49–63. [Google Scholar] [CrossRef] [PubMed]
- Carducci, F.; Biscotti, M.A.; Barucca, M.; Canapa, A. Transposable elements in vertebrates: Species evolution and environmental adaptation. Eur. Zool. J. 2019, 86, 497–503. [Google Scholar] [CrossRef]
- de Boer, J.G.; Yazawa, R.; Davidson, W.S.; Koop, B.F. Bursts and horizontal evolution of DNA transposons in the speciation of pseudotetraploid salmonids. BMC Genom. 2007, 8, 422. [Google Scholar] [CrossRef]
- Zhao, S.; Jiang, E.; Chen, S.; Gu, Y.; Shangguan, A.J.; Lv, T.; Luo, L.; Yu, Z. PiggyBac transposon vectors: The tools of the human gene encoding. Transl. Lung Cancer Res. 2016, 5, 120–125. [Google Scholar] [PubMed]
- Outa, J.O.; Kowenje, C.O.; Avenant-Oldewage, A.; Jirsa, F. Trace Elements in Crustaceans, Mollusks and Fish in the Kenyan Part of Lake Victoria: Bioaccumulation, Bioindication and Health Risk Analysis. Arch. Environ. Contam. Toxicol. 2020, 78, 589–603. [Google Scholar] [CrossRef]
- Chen, Q.; Luo, W.; Veach, R.A.; Hickman, A.B.; Wilson, M.H.; Dyda, F. Structural basis of seamless excision and specific targeting by piggyBac transposase. Nat. Commun. 2020, 11, 3446. [Google Scholar] [CrossRef]
- Elick, T.A.; Bauser, C.A.; Fraser, M.J. Excision of the piggyBac transposable element in vitro is a precise event that is enhanced by the expression of its encoded transposase. Genetica 1996, 98, 33–41. [Google Scholar] [CrossRef]
- Cary, L.C.; Goebel, M.; Corsaro, B.G.; Wang, H.G.; Rosen, E.; Fraser, M.J. Transposon mutagenesis of baculoviruses: Analysis of Trichoplusia ni transposon IFP2 insertions within the FP-locus of nuclear polyhedrosis viruses. Virology 1989, 172, 156–169. [Google Scholar] [CrossRef]
- Neafsey, D.E.; Palumbi, S.R. Genome size evolution in pufferfish: A comparative analysis of diodontid and tetraodontid pufferfish genomes. Genome Res. 2003, 13, 821–830. [Google Scholar] [CrossRef] [PubMed]
- Hinegardner, R. Celluler DNA contents and evolution of teleostean fishes. Am. Nat. 1972, 106, 436–447. [Google Scholar] [CrossRef]
- Brenner, S.; Elgar, G.; Sandford, R.; Macrae, A.; Venkatesh, B.; Aparicio, S. Characterization of the pufferfish (Fugu) genome as a compact model vertebrate genome. Nature 1993, 366, 265–268. [Google Scholar] [CrossRef] [PubMed]
- Lamatsch, D.K.; Steinlein, C.; Schmid, M.; Schartl, M. Noninvasive determination of genome size and ploidy level in fishes by flow cytometry: Detection of triploid Poecilia formosa. Cytometry 2000, 39, 91–95. [Google Scholar] [CrossRef]
- Santini, F.; Sorenson, L.; Alfaro, M.E. A new phylogeny of tetraodontiform fishes (Tetraodontiformes, Acanthomorpha) based on 22 loci. Mol. Phylogenet Evol. 2013, 69, 177–187. [Google Scholar] [CrossRef] [PubMed]
- Ravi, V.; Venkatesh, B. Rapidly evolving fish genomes and teleost diversity. Curr. Opin. Genet. Dev. 2008, 18, 544–550. [Google Scholar] [CrossRef]
- Yong, Y.S.; Quek, L.S.; Lim, E.K.; Ngo, A. A case report of puffer fish poisoning in singapore. Case Rep. Med. 2013, 2013, 206971. [Google Scholar] [CrossRef]
- Shao, F.; Han, M.; Peng, Z. Evolution and diversity of transposable elements in fish genomes. Sci. Rep. 2019, 9, 15399. [Google Scholar] [CrossRef]
- Gao, B.; Shen, D.; Xue, S.; Chen, C.; Cui, H.; Song, C. The contribution of transposable elements to size variations between four teleost genomes. Mob. DNA 2016, 7, 4. [Google Scholar] [CrossRef]
- Brainerd, E.L.; Slutz, S.S.; Hall, E.K.; Phillis, R.W. Patterns of genome size evolution in tetraodontiform fishes. Evolution 2001, 55, 2363–2368. [Google Scholar]
- Yamada, K.D.; Tomii, K.; Katoh, K. Application of the MAFFT sequence alignment program to large data-reexamination of the usefulness of chained guide trees. Bioinformatics 2016, 32, 3246–3251. [Google Scholar] [CrossRef]
- Nguyen, L.T.; Schmidt, H.A.; von Haeseler, A.; Minh, B.Q. IQ-TREE: A fast and effective stochastic algorithm for estimating maximum-likelihood phylogenies. Mol. Biol. Evol. 2015, 32, 268–274. [Google Scholar] [CrossRef]
- Kalyaanamoorthy, S.; Minh, B.Q.; Wong, T.K.F.; von Haeseler, A.; Jermiin, L.S. ModelFinder: Fast model selection for accurate phylogenetic estimates. Nat. Methods 2017, 14, 587–589. [Google Scholar] [CrossRef] [PubMed]
- Chen, N. Using RepeatMasker to identify repetitive elements in genomic sequences. Curr. Protoc. Bioinform. 2004, 5, 4–10. [Google Scholar] [CrossRef] [PubMed]
- Kimura, M. A simple method for estimating evolutionary rates of base substitutions through comparative studies of nucleotide sequences. J. Mol. Evol. 1980, 16, 111–120. [Google Scholar] [CrossRef] [PubMed]
- Liu, W.; Xie, Y.; Ma, J.; Luo, X.; Nie, P.; Zuo, Z.; Lahrmann, U.; Zhao, Q.; Zheng, Y.; Zhao, Y.; et al. IBS: An illustrator for the presentation and visualization of biological sequences. Bioinformatics 2015, 31, 3359–3361. [Google Scholar] [CrossRef] [PubMed]
- Yang, P.; Craig, P.A.; Goodsell, D.; Bourne, P.E. BioEditor-simplifying macromolecular structure annotation. Bioinformatics 2003, 19, 897–898. [Google Scholar] [CrossRef] [PubMed]
- Chen, C.; Chen, H.; Zhang, Y.; Thomas, H.R.; Frank, M.H.; He, Y.; Xia, R. TBtools: An Integrative Toolkit Developed for Interactive Analyses of Big Biological Data. Mol. Plant 2020, 13, 1194–1202. [Google Scholar] [CrossRef]
- Wang, Y.; Wang, J.; Devaraj, A.; Singh, M.; Jimenez Orgaz, A.; Chen, J.X.; Selbach, M.; Ivics, Z.; Izsvák, Z. Suicidal autointegration of sleeping beauty and piggyBac transposons in eukaryotic cells. PLoS Genet. 2014, 10, e1004103. [Google Scholar] [CrossRef][Green Version]
- Keith, J.H.; Schaeper, C.A.; Fraser, T.S.; Fraser, M.J., Jr. Mutational analysis of highly conserved aspartate residues essential to the catalytic core of the piggyBac transposase. BMC Mol. Biol. 2008, 9, 73. [Google Scholar] [CrossRef]
- Mitra, R.; Fain-Thornton, J.; Craig, N.L. piggyBac can bypass DNA synthesis during cut and paste transposition. Embo J. 2008, 27, 1097–1109. [Google Scholar] [CrossRef] [PubMed]
- Dunemann, S.M.; Wasmuth, J.D. Horizontal transfer of a retrotransposon between parasitic nematodes and the common shrew. Mob. DNA 2019, 10, 24. [Google Scholar] [CrossRef] [PubMed]
- Sarkar, A.; Sim, C.; Hong, Y.S.; Hogan, J.R.; Fraser, M.J.; Robertson, H.M.; Collins, F.H. Molecular evolutionary analysis of the widespread piggyBac transposon family and related “domesticated” sequences. Mol. Genet. Genom. 2003, 270, 173–180. [Google Scholar] [CrossRef]
- LeRiche, K.; Eagle, S.H.; Crease, T.J. Copy number of the transposon, Pokey, in rDNA is positively correlated with rDNA copy number in Daphnia obtuse [corrected]. PLoS ONE 2014, 9, e114773. [Google Scholar] [CrossRef] [PubMed]
- Guan, Z.; Shi, S.; Diaby, M.; Danley, P.; Ullah, N.; Puzakov, M.; Gao, B.; Song, C. Horizontal transfer of Buster transposons across multiple phyla and classes of animals. Mol. Phylogenet Evol. 2022, 173, 107506. [Google Scholar] [CrossRef] [PubMed]
- Wang, S.; Zhang, L.; Meyer, E.; Matz, M.V. Characterization of a group of MITEs with unusual features from two coral genomes. PLoS ONE 2010, 5, e10700. [Google Scholar] [CrossRef] [PubMed]
- Gao, B.; Wang, Y.; Diaby, M.; Zong, W.; Shen, D.; Wang, S.; Chen, C.; Wang, X.; Song, C. Evolution of pogo, a separate superfamily of IS630-Tc1-mariner transposons, revealing recurrent domestication events in vertebrates. Mob. DNA 2020, 11, 25. [Google Scholar] [CrossRef]
- Hayward, A.; Ghazal, A.; Andersson, G.; Andersson, L.; Jern, P. ZBED evolution: Repeated utilization of DNA transposons as regulators of diverse host functions. PLoS ONE 2013, 8, e59940. [Google Scholar] [CrossRef]
- Bouallègue, M.; Rouault, J.D.; Hua-Van, A.; Makni, M.; Capy, P. Molecular Evolution of piggyBac Superfamily: From Selfishness to Domestication. Genome Biol. Evol. 2017, 9, 323–339. [Google Scholar] [CrossRef]
- Li, X.; Guan, Z.; Wang, F.; Wang, Y.; Asare, E.; Shi, S.; Lin, Z.; Ji, T.; Gao, B.; Song, C. Evolution of piggyBac Transposons in Apoidea. Insects 2023, 14, 402. [Google Scholar] [CrossRef]
- Ding, S.; Wu, X.; Li, G.; Han, M.; Zhuang, Y.; Xu, T. Efficient transposition of the piggyBac (PB) transposon in mammalian cells and mice. Cell 2005, 122, 473–483. [Google Scholar] [CrossRef] [PubMed]
- Jia, W.; Asare, E.; Liu, T.; Zhang, P.; Wang, Y.; Wang, S.; Shen, D.; Miskey, C.; Gao, B.; Ivics, Z.; et al. Horizontal Transfer and Evolutionary Profiles of Two Tc1/DD34E Transposons (ZB and SB) in Vertebrates. Genes 2022, 13, 2239. [Google Scholar] [CrossRef] [PubMed]
- Yusa, K. piggyBac Transposon. Microbiol. Spectr. 2015, 3, Mdna3-0028-2014. [Google Scholar] [CrossRef] [PubMed]
Disclaimer/Publisher’s Note: The statements, opinions and data contained in all publications are solely those of the individual author(s) and contributor(s) and not of MDPI and/or the editor(s). MDPI and/or the editor(s) disclaim responsibility for any injury to people or property resulting from any ideas, methods, instructions or products referred to in the content. |
© 2023 by the authors. Licensee MDPI, Basel, Switzerland. This article is an open access article distributed under the terms and conditions of the Creative Commons Attribution (CC BY) license (https://creativecommons.org/licenses/by/4.0/).



