Role of Melatonin in Bone Remodeling around Titanium Dental Implants: Meta-Analysis
Abstract
1. Introduction
2. Materials and Methods
2.1. Protocol
2.2. Data Sources and Search Strategy
2.3. Inclusion and Exclusion Criteria
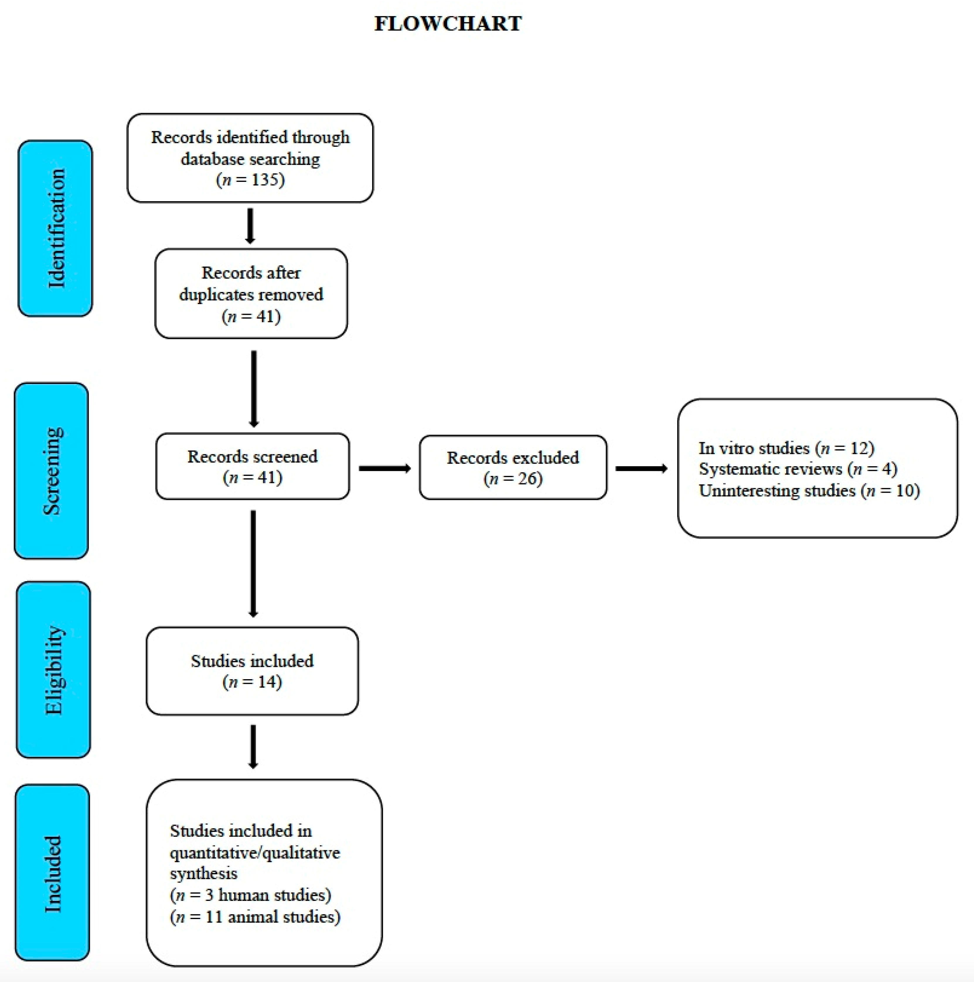
- Randomized clinical trials and animal studies on Ti implants, with and without the incorporation of melatonin.
- Randomized clinical trials and animal studies that reported bone-implant contact percentages, with and without the incorporation of melatonin.
- Studies with a minimum of six implants/group.
- In vitro studies.
- Narrative and systematic reviews.
- Clinical cases.
- Studies that assessed the effectiveness of melatonin in bone regeneration without including dental implants, duplicates and those that failed to meet the inclusion criteria.
2.4. Data Extraction and Analysis
2.5. Risk of Bias (RoB) of the Selected Articles
2.6. Quality of the Reports of the Selected Articles
2.7. Quality of the Reports of the Included Randomized Clinical Trials
2.8. Statistical Analysis
3. Results
3.1. Characteristics of the Studies
3.2. Risk of Bias and Quality Assessment of Animals Included Studies
3.3. Methodological Quality of the Included Randomized Studies
| Study and Year | Randomization | Blinding | Dropouts | Total Score |
|---|---|---|---|---|
| Hazzaa et al., 2020. [44] | 3 | 0 | 0 | 3 |
| Hazzaa et al., 2019. [45] | 1 | 0 | 0 | 2 |
| El-Gammal et al., 2016. [46] | 3 | 1 | 1 | 5 |
3.4. Meta-Analysis Results
3.5. Publication Bias and Heterogeneity
4. Discussion
5. Conclusions
Supplementary Materials
Author Contributions
Funding
Institutional Review Board Statement
Informed Consent Statement
Data Availability Statement
Conflicts of Interest
Abbreviations
| MT | Melatonin |
| Ti | Titanium |
| RCTs | Randomized Clinical Trials |
| BIC | Bone Implant Contact |
| MLB | Marginal Bone Loss |
| BD | Bone Density |
| PPD | Pre-Implant Probing Depth |
| PIST | Peri-Implant Soft Tissue |
| GI | Gingival Index |
| MPD | Mesial Probing Depth |
| DDP | Distal Probing Depth |
| ABG | Autogenous Bone Graft |
References
- Brånemark, P.I.; Adell, R.; Breine, U.; Hansson, B.O.; Lindström, J.; Ohlsson, A. Intra-osseous anchorage of dental prostheses. I. Experimental studies. Scand. J. Plast. Reconstr. Surg. 1969, 3, 81–100. [Google Scholar]
- Naveau, A.; Shinmyouzu, K.; Moore, C.; Avivi-Arber, L.; Jokerst, J.; Koka, S. Etiology and Measurement of Peri-Implant Crestal Bone Loss (CBL). J. Clin. Med. 2019, 8, 166. [Google Scholar] [CrossRef]
- He, J.-Y.; Zheng, X.-F.; Jiang, L.-S. Autonomic control of bone formation: Its clinical relevance. Handb. Clin. Neurol. 2013, 117, 161–171. [Google Scholar] [PubMed]
- He, J.-Y.; Jiang, L.-S.; Dai, L.-Y. The Roles of the Sympathetic Nervous System in Osteoporotic Diseases: A Review of Experimental and Clinical Studies. Ageing Res. Rev. 2011, 10, 253–263. [Google Scholar]
- Olney, R.C. Regulation of bone mass by growth hormone. Med. Pediatric Oncol. 2003, 41, 228–234. [Google Scholar] [CrossRef] [PubMed]
- López-Valverde, N.; Flores-Fraile, J.; López-Valverde, A. The Unknown Process Osseointegration. Biology 2020, 9, 168. [Google Scholar] [CrossRef] [PubMed]
- Shi, H.; Sorrell, J.E.; Clegg, D.J.; Woods, S.C.; Seeley, R.J. The Roles of Leptin Receptors on POMC Neurons in the Regulation of Sex-Specific Energy Homeostasis. Physiol. Behav. 2010, 11, 165–172. [Google Scholar] [CrossRef]
- Gupta, B.; Acharya, A.; Pelekos, G.; Gopalakrishnan, D.; Kolokythas, A. Selective serotonin reuptake inhibitors and dental implant failure-a significant concern in elders? Gerodontology 2017, 34, 505–507. [Google Scholar] [CrossRef]
- Pellegrino, G.; Grande, F.; Ferri, A.; Pisi, P.; Gandolfi, M.G.; Marchetti, C. Three-Dimensional Radiographic Evaluation of the Malar Bone Engagement Available for Ideal Zygomatic Implant Placement. Methods Protoc. 2020, 3, 52. [Google Scholar] [CrossRef] [PubMed]
- Buser, D.; Sennerby, L.; De Bruyn, H. Modern implant dentistry based on osseointegration: 50 years of progress, current trends and open questions. Periodontology 2017, 73, 7–21. [Google Scholar] [CrossRef]
- Piatelli, A. Bone Response to Dental Implant Materials, 1st ed.; Woodhead Publishing: Cambridge, UK, 2016. [Google Scholar]
- Iwai-Yoshida, M.; Shibata, Y.; Wurihan; Suzuki, D.; Fujisawa, N.; Tanimoto, Y.; Kamijo, R.; Maki, K.; Miyazaki, T. Antioxidant and osteogenic properties of anodically oxidized titanium. J. Mech. Behav. Biomed. Mater. 2012, 13, 230–236. [Google Scholar] [CrossRef]
- Coelho, P.G.; Granjeiro, J.M.; Romanos, G.E.; Suzuki, M.; Silva, N.R.F.; Cardaropoli, G.; Thompson, V.P.; Lemons, J.E. Basic research methods and current trends of dental implant surfaces. J. Biomed. Mater. Res. Part B Appl. Biomater. 2009, 88, 579–596. [Google Scholar] [CrossRef]
- López-Valverde, N.; Flores-Fraile, J.; Ramírez, J.M.; Sousa, B.M.; Herrero-Hernández, S.; López-Valverde, A. Bioactive Surfaces vs. Conventional Surfaces in Titanium Dental Implants: A Comparative Systematic Review. J. Clin. Med. 2020, 9, 2047. [Google Scholar] [CrossRef]
- Ramírez-Fernández, M.P.; Calvo-Guirado, J.L.; Maté Sánchez de-Val, J.E.; Delgado-Ruiz, R.A.; Negri, B.; Pardo-Zamora, G.; Peñarrocha, D.; Barona, C.; Granero, J.M.; Alcaraz-Baños, M. Melatonin promotes angiogenesis during repair of bone defects: A radiological and histomorphometric study in rabbit tibiae. Clin. Oral Investig. 2013, 17, 147–158. [Google Scholar]
- Tordjman, S.; Chokron, S.; Delorme, R.; Charrier, A.; Bellissant, E.; Jaafari, N.; Fougerou, C. Melatonin: Pharmacology, Functions and Therapeutic Benefits. Curr. Neuropharmacol. 2017, 15, 434–443. [Google Scholar] [CrossRef] [PubMed]
- Amaral, F.G.D.; Cipolla-Neto, J. A brief review about melatonin, a pineal hormone. Arch. Endocrinol. Metab. 2018, 62, 472–479. [Google Scholar] [CrossRef]
- Najafi, M.; Shirazi, A.; Motevaseli, E.; Rezaeyan, A.H.; Salajegheh, A.; Rezapoor, S. Melatonin as an anti-inflammatory agent in radiotherapy. Inflammopharmacology 2017, 25, 403–413. [Google Scholar] [CrossRef]
- Mauriz, J.L.; Collado, P.S.; Veneroso, C.; Reiter, R.J.; González-Gallego, J. A review of the molecular aspects of melatonin’s anti-inflammatory actions: Recent insights and new perspectives. J. Pineal Res. 2013, 54, 1–14. [Google Scholar] [CrossRef]
- Liu, J.; Huang, F.; He, H.W. Melatonin effects on hard tissues: Bone and tooth. Int. J. Mol. Sci. 2013, 14, 10063–10074. [Google Scholar] [CrossRef] [PubMed]
- Salomó-Coll, O.; de Maté-Sánchez, J.E.V.; Ramírez-Fernandez, M.P.; Hernández-Alfaro, F.; Gargallo-Albiol, J.; Calvo-Guirado, J.L. Osseoinductive elements around immediate implants for better osteointegration: A pilot study in foxhound dogs. Clin. Oral Implants Res. 2018, 29, 1061–1069. [Google Scholar] [CrossRef] [PubMed]
- Manchester, L.C.; Coto-Montes, A.; Boga, J.A.; Andersen, L.P.H.; Zhou, Z.; Galano, A.; Vriend, J.; Tan, D.X.; Reiter, R.J. Melatonin: An ancient molecule that makes oxygen metabolically tolerable. J. Pineal Res. 2015, 59, 403–419. [Google Scholar] [CrossRef] [PubMed]
- Rodríguez-Lozano, F.J.; García-Bernal, D.; de los Ros-Roca, M.; del Carmen Algueró, M.; Oñate-Sánchez, R.E.; Camacho-Alonso, F.; Moraleda, J.M. Cytoprotective effects of melatonin on zoledronic acid-treated human mesenchymal stem cells in vitro. J. Craniomaxillofac. Surg. 2015, 43, 855–862. [Google Scholar] [CrossRef]
- Hutton, B.; Ferrán Catalá-López, F.; Moher, D. The PRISMA statement extension for systematic reviews incorporating network meta-analysis: PRISMA-NMA. Med. Clin. 2016, 16, 262–266. [Google Scholar] [CrossRef] [PubMed]
- Hooijmans, C.R.; Rovers, M.M.; de Vries, R.B.; Leenaars, M.; Ritskes-Hoitinga, M.; Langendam, M.W. SYRCLE’s risk of bias tool for animal studies. BMC Med. Res. Methodol. 2014, 14, 43. [Google Scholar] [CrossRef]
- Stadlinger, B.; Pourmand, P.; Locher, M.C.; Schulz, M.C. Systematic review of animal models for the study of implant integration, assessing the influence of material, surface and design. J. Clin. Periodontol. 2012, 39, 28–36. [Google Scholar] [CrossRef]
- Jadad, A.R.; Moore, R.A.; Carroll, D.; Jenkinson, C.; Reynolds, D.J.; Gavaghan, D.J.; McQuay, H.J. Assessing the quality of reports of randomized clinical trials: Is blinding necessary? Control Clin. Trials 1996, 17, 1–12. [Google Scholar] [CrossRef]
- Degidi, M.; Perrotti, V.; Piattelli, A.; Iezzi, G. Mineralized bone-implant contact and implant stability quotient in 16 human implants retrieved after early healing periods: A histologic and histomorphometric evaluation. Int. J. Oral Maxillofac. Implant. 2010, 25, 45–48. [Google Scholar]
- Bornstein, M.M.; Valderrama, P.; Jones, A.A.; Wilson, T.G.; Seibl, R.; Cochran, D.L. Bone apposition around two different sandblasted and acid-etched titanium implant surfaces: A histomorphometric study in canine mandibles. Clin. Oral Implant. Res. 2008, 19, 233–241. [Google Scholar] [CrossRef]
- Froum, S.J.; Simon, H.; Cho, S.C.; Elian, N.; Rohrer, M.D.; Tarnow, D.P. Histologic evaluation of bone-implant contact of immediately loaded transitional implants after 6 to 27 months. Int. J. Oral Maxillofac. Implant. 2005, 20, 54–60. [Google Scholar]
- Cosola, S.; Marconcini, S.; Boccuzzi, M.; Menchini-Fabris, G.B.; Covani, U.; Peñarrocha-Diago, M.; Peñarrocha-Oltra, D. Radiological Outcomes of Bone-Level and Tissue-Level Dental Implants: Systematic Review. Int. J. Environ. Res. Public Health 2020, 17, 6920. [Google Scholar] [CrossRef] [PubMed]
- Laurell, L.; Lundgren, D. Marginal bone level changes at dental implants after 5 years in function: A meta-analysis. Clin. Implant. Dent. Relat. Res. 2011, 13, 19–28. [Google Scholar] [CrossRef] [PubMed]
- Palin, L.P.; Polo, T.O.B.; Batista, F.R.; Gomes-Ferreira, P.H. Garcia Junior, I.R.; Rossi, A.C.; Freire, A.; Faverani, L.P.; Sumida, D.H.; Okamoto, R. Daily melatonin administration improves osseointegration in pinealectomized rats. J. Appl. Oral Sci. 2018, 26, e20170470. [Google Scholar] [CrossRef]
- Salomó-Coll, O.; Maté-Sánchez de Val, J.E.; Ramírez-Fernández, M.P.; Satorres-Nieto, M.; Gargallo-Albiol, J.; Calvo-Guirado, J.L. Osseoinductive elements for promoting osseointegration around immediate implants: A pilot study in the foxhound dog. Clin. Oral Implant. Res. 2016, 27, e167–e175. [Google Scholar] [CrossRef] [PubMed]
- Dundar, S.; Yaman, F.; Saybak, A.; Ozupek, M.F.; Toy, V.E.; Gul, M.; Ozercan, I.H. Evaluation of Effects of Topical Melatonin Application on Osseointegration of Dental Implant: An Experimental Study. J. Oral Implantol. 2016, 42, 386–389. [Google Scholar] [CrossRef]
- Calvo-Guirado, J.L.; Aguilar Salvatierra, A.; Gargallo-Albiol, J.; Delgado-Ruiz, R.A.; Maté Sanchez, J.E.; Satorres-Nieto, M. Zirconia with laser-modified microgrooved surface vs. titanium implants covered with melatonin stiulates bone formation. Experimental study in tibia rabbits. Clin. Oral Implant. Res. 2015, 26, 1421–1429. [Google Scholar] [CrossRef]
- Tresguerres, I.F.; Clemente, C.; Blanco, L.; Khraisat, A.; Tamimi, F.; Tresguerres, J.A. Effects of local melatonin application on implant osseointegration. Clin. Implant. Dent. Relat. Res. 2012, 14, 395–399. [Google Scholar] [CrossRef]
- Muñoz, F.; López-Peña, M.; Miño, N.; Gómez-Moreno, G.; Guardia, J.; Cutando, A. Topical application of melatonin and growth hormone accelerates bone healing around dental implants in dogs. Clin. Implant. Dent. Relat. Res. 2012, 14, 226–235. [Google Scholar] [CrossRef] [PubMed]
- Guardia, J.; Gómez-Moreno, G.; Ferrera, M.J.; Cutando, A. Evaluation of effects of topic melatonin on implant surface at 5 and 8 weeks in Beagle dogs. Clin. Implant. Dent. Relat. Res. 2011, 13, 262–268. [Google Scholar] [CrossRef] [PubMed]
- Calvo-Guirado, J.L.; Gómez-Moreno, G.; López-Marí, L.; Guardia, J.; Marínez-González, J.M.; Barone, A.; Tresguerres, I.F.; Paredes, S.D.; Fuentes-Breto, L. Actions of melatonin mixed with collagenized porcine bone versus porcine bone only on osteointegration of dental implants. J. Pineal Res. 2010, 48, 194–203. [Google Scholar] [CrossRef] [PubMed]
- Calvo-Guirado, J.L.; Gómez-Moreno, G.; Barone, A.; Cutando, A.; Alcaraz-Baños, M.; Chiva, F.; López-Marí, L.; Guardia, J. Melatonin plus porcine bone on discrete calcium deposit implant surface stimulates osteointegration in dental implants. J. Pineal Res. 2009, 47, 164–172. [Google Scholar] [CrossRef] [PubMed]
- Cutando, A.; Gómez-Moreno, G.; Arana, C.; Muñoz, F.; Lopez-Peña, M.; Stephenson, J.; Reiter, R.J. Melatonin stimulates osteointegration of dental implants. J. Pineal Res. 2008, 45, 174–179. [Google Scholar] [CrossRef] [PubMed]
- Takechi, M.; Tatehara, S.; Satomura, K.; Fujisawa, K.; Nagayama, M. Effect of FGF-2 and melatonin on implant bone healing: A histomorphometric study. J. Mater. Sci. Mater. Med. 2008, 19, 2949–2952. [Google Scholar] [CrossRef]
- Hazzaa, H.H.A.; Shawki, N.A.; Abdelaziz, L.M.; Shoshan, H.S. Early Loading of Dental Implant Grafted with Autogenous Bone Alone or Combined with Melatonin Gel: A Randomized Clinical Trial. Austin J. Dent. 2020, 7, 1137. [Google Scholar]
- Hazzaa, H.H.A.; El-Kilani, N.S.; Elsayed, S.A.; Abd El Massieh, P.M. Evaluation of Immediate Implants Augmented with Autogenous Bone/Melatonin Composite Graft in the Esthetic Zone: A Randomized Controlled Trial. J. Prosthodont. 2019, 28, e637–e642. [Google Scholar] [CrossRef]
- El-Gammal, M.Y.; Salem, A.S.; Anees, M.M.; Tawfik, M.A. Clinical and Radiographic Evaluation of Immediate Loaded Dental Implants with Local Application of Melatonin: A Preliminary Randomized Controlled Clinical Trial. J. Oral Implantol. 2016, 42, 119–125. [Google Scholar] [CrossRef]
- Ostrowska, Z.; Kos-Kudla, B.; Nowak, M.; Swietochowska, E.; Marek, B.; Gorski, J.; Kajdaniuk, D.; Wolkowska, K. The relationship between bone metabolism, melatonin and other hormones in sham-operated and pinealectomized rats. Endocr. Regul. 2003, 37, 211–224. [Google Scholar] [PubMed]
- Roth, J.A.; Kim, B.G.; Lin, W.L.; Cho, M.I. Melatonin promotes osteoblast differentiation and bone formation. J. Biol. Chem. 1999, 274, 22041–22047. [Google Scholar] [CrossRef] [PubMed]
- Witt-Enderby, P.; Radio, N.M.; Doctor, J.S.; Davis, V.L. Therapeutic treatments potentially mediated by melatonin receptors: Potential clinical uses in the prevention of osteoporosis, cancer and as an adjuvant therapy. J. Pineal Res. 2006, 41, 297–305. [Google Scholar] [CrossRef] [PubMed]
- Koyama, H.; Nakade, O.; Takada, Y.; Kaku, T.; Lau, K.H. Melatonin at pharmacologic doses increases bone mass by suppressing resorption through down-regulation of the RANKL-mediated osteoclast formation and activation. J. Bone Miner. Res. 2002, 17, 1219–1229. [Google Scholar] [CrossRef]
- Satomura, K.; Tobiume, S.; Tokuyama, R.; Yamasaki, Y.; Kudoh, K.; Maeda, E.; Nagayama, M. Melatonin at pharmacological doses enhances human osteoblastic differentiation in vitro and promotes mouse cortical bone formation in vivo. J. Pineal Res. 2007, 42, 231–239. [Google Scholar] [CrossRef] [PubMed]
- Zhang, L.; Su, P.; Xu, C.; Chen, C.; Liang, A.; Du, K.; Peng, Y.; Huang, D. Melatonin inhibits adipogenesis and enhances osteogenesis of human mesenchymal stem cells by suppressing PPARγ expression and enhancing Runx2 expression. J. Pineal Res. 2010, 49, 364–372. [Google Scholar] [CrossRef] [PubMed]
- Cutando, A.; López-Valverde, A.; Gómez-de-Diego, R.; Arias-Santiago, S.; de Vicente-Jiménez, J. Effect of gingival application of melatonin on alkaline and acid phosphatase, osteopontin and osteocalcin in patients with diabetes and periodontal disease. Med. Oral Patol. Oral Cir. Bucal 2013, 18, e657–e663. [Google Scholar] [CrossRef] [PubMed]
- Cobo-Vázquez, C.; Fernández-Tresguerres, I.; Ortega-Aranegui, R.; López-Quiles, J. Effects of local melatonin application on post-extraction sockets after third molar surgery. A pilot study. Med. Oral Patol. Oral Cir. Bucal 2014, 19, e628–e633. [Google Scholar] [CrossRef] [PubMed]
- Tyrovola, J.B. The “Mechanostat” Principle and the Osteoprotegerin-OPG/RANKL/RANK System PART II. The Role of the Hypothalamic-Pituitary Axis. J. Cell Biochem. 2017, 118, 962–966. [Google Scholar] [CrossRef] [PubMed]
- Vriend, J.; Reiter, R.J. Melatonin, bone regulation and the ubiquitin-proteasome connection: A review. Life Sci. 2016, 145, 152–160. [Google Scholar] [CrossRef]
- Carlberg, C. Gene regulation by melatonin. Ann. N. Y. Acad. Sci. 2000, 917, 387–396. [Google Scholar] [CrossRef]
- Gupta, D. How important is the pineal gland in children? In Advances in Pineal Research; Reiter, R.J., Pang, S.F., Eds.; John Libbey: London, UK, 1989; pp. 291–297. [Google Scholar]
- Lu, K.H.; Su, S.C.; Lin, C.W.; Hsieh, Y.H.; Lin, Y.C.; Chien, M.H.; Reiter, R.J.; Yang, S.F. Melatonin attenuates osteosarcoma cell invasion by suppression of c-c motif chemokine ligand 24 through inhibition of the c-jun n-terminal kinase pathway. J. Pineal Res. 2018, 65, e12507. [Google Scholar] [CrossRef]
- Brignardello-Petersen, R. Melatonin as an adjunct to autogenous bone grafts may result in small benefits in probing depth, marginal bone loss, and gingival index of sites with immediate implants. J. Am. Dent. Assoc. 2018, 149, e85. [Google Scholar] [CrossRef]
- Xiao, L.; Lin, J.; Chen, R.; Huang, Y.; Liu, Y.; Bai, J.; Ge, G.; Shi, X.; Chen, Y.; Shi, J.; et al. Sustained Release of Melatonin from GelMA Liposomes Reduced Osteoblast Apoptosis and Improved Implant Osseointegration in Osteoporosis. Oxid. Med. Cell. Longev. 2020, 2020, 6797154. [Google Scholar] [CrossRef]





| Studies | Palin et al., 2018 [33] | Salomó-Coll et al., 2016 [34] | Dundar et al., 2016 [35] | Calvo-Guirado et al., 2015 [36] | Tresguerres et al., 2012 [37] | Muñoz et al., 2012 [38] | Guardia et al., 2011 [39] | Calvo-Guirado et al., 2010 [40] | Calvo-Guirado et al., 2009 [41] | Cutando et al., 2008 [42] | Takechi et al., 2008 [43] |
|---|---|---|---|---|---|---|---|---|---|---|---|
| 1. Title | 1 | 1 | 1 | 1 | 1 | 1 | 1 | 1 | 1 | 1 | 1 |
| Abstract | – | – | – | – | – | – | – | – | – | – | – |
| 2. Species | 1 | 1 | 1 | 1 | 1 | 1 | 1 | 1 | 1 | 1 | 1 |
| 3. Key finding | 1 | 1 | 1 | 1 | 1 | 1 | 1 | 1 | 1 | 1 | 1 |
| Introduction | – | – | – | – | – | – | – | – | – | – | – |
| 4. Bankground | 1 | 1 | 1 | 1 | 1 | 1 | 1 | 1 | 1 | 1 | 1 |
| 5. Reasons for animal models | 0 | 0 | 0 | 0 | 0 | 0 | 0 | 0 | 0 | 0 | 0 |
| 6. Objectives | 1 | 1 | 1 | 1 | 1 | 1 | 1 | 1 | 1 | 1 | 1 |
| Methods | – | – | – | – | – | – | – | – | – | – | – |
| 7. Ethical statement | 1 | 1 | 1 | 1 | 1 | 1 | 1 | 1 | 1 | 1 | 1 |
| 8. Study design | 1 | 1 | 1 | 1 | 1 | 1 | 1 | 1 | 1 | 1 | 1 |
| 9. Experimentalprocedures | 1 | 1 | 1 | 1 | 1 | 1 | 1 | 1 | 1 | 1 | 1 |
| 10. Experimentalanimals | 1 | 1 | 1 | 1 | 1 | 1 | 1 | 1 | 1 | 1 | 1 |
| 11. Accommodation and handling of animals | 0 | 1 | 0 | 1 | 0 | 0 | 1 | 1 | 1 | 1 | 0 |
| 12. Sample size | 1 | 1 | 1 | 1 | 1 | 1 | 1 | 1 | 1 | 1 | 1 |
| 13. Assignment of animals to experimental groups | 1 | 1 | 1 | 1 | 1 | 0 | 0 | 1 | 0 | 0 | 0 |
| 14. Anaesthesia | 1 | 1 | 1 | 1 | 1 | 1 | 1 | 1 | 1 | 1 | 1 |
| 15. Stadistical methods | 1 | 1 | 1 | 1 | 1 | 1 | 1 | 1 | 1 | 1 | 1 |
| Results | – | – | – | – | – | – | – | – | – | – | – |
| 16. Experimental results | 1 | 1 | 1 | 1 | 1 | 1 | 1 | 1 | 1 | 1 | 1 |
| 17. Results and estimation | 0 | 1 | 0 | 1 | 1 | 1 | 1 | 1 | 1 | 1 | 1 |
| Discussion | – | – | – | – | – | – | – | – | – | – | – |
| 18. Interpretation and Scientific implications | 1 | 1 | 1 | 1 | 1 | 1 | 1 | 1 | 1 | 1 | 1 |
| 19. 3Rs reported | 0 | 0 | 0 | 0 | 0 | 0 | 0 | 0 | 0 | 0 | 0 |
| 20. Adverse events | 0 | 0 | 0 | 0 | 0 | 0 | 0 | 0 | 0 | 0 | 0 |
| 21. Study limitations | 0 | 0 | 0 | 0 | 0 | 0 | 0 | 0 | 0 | 0 | 0 |
| 22.Generalization/applicability | 0 | 0 | 0 | 0 | 0 | 0 | 1 | 0 | 0 | 0 | 0 |
| 23. Funding | 0 | 0 | 0 | 0 | 0 | 1 | 1 | 0 | 0 | 1 | 1 |
| Total Score | 15 | 17 | 15 | 17 | 16 | 16 | 18 | 17 | 16 | 17 | 16 |
| Study, Year | Participants Number | Interventions Number | Implants Number | Outcomes | Test Group p-Values | Conclusions |
|---|---|---|---|---|---|---|
| Hazzaa et al., 2020. [44]. | 23 | 46 sites for dental implants. | 46 |
| p = 0.000 | The combined use of ABG with MLN is a promising alternative for early loading. |
| Hazzaa et al., 2019. [45]. | 26 | 26 sites for dental implants. | 52 |
| p = 0.001 | Application of melatonin with ABG around immediate implants is a valuable option for replacing missing teeth in the esthetic zone in terms of soft and hard tissues. |
| El-Gammal et al., 2016. [46]. | 14 | 14 sites for dental implants. | 14 | Periotest; MPD; DPD; and MBL | p = 0.2 | The topical application of melatonin could be a good treatment option for dental implants in the posterior maxilla. |
| Studies, Year | Animals | Melatonin Administration Form | Implants Number | Implantation Sites | Tracing (Weeks) | Conclusions |
|---|---|---|---|---|---|---|
| Palin et al., 2018 [33] | Rat model | Melatonin in saline solution; orally | 36 | Tibia | 60 days | The use of melatonin restores the bone repair process during the osseointegration phase. |
| Salomó-Coll et al., 2016 [34] | American foxhound dog model | Implants submerged in melatonin at 5% in solution | 36 | Jaw, premolars area | 12 weeks | Topical applications of melatonin to implants placed immediately after extraction improved osseointegration and reduced bone resorption. |
| Dúndar et al., 2016 [35] | New Zealand rabbit model | Locally (powder melatonin) into the dental implant socket before implant placement | 24 | Tibia | 4 weeks | Local melatonin administration at the osteotomy site during surgical implant insertion may stimulate more BIC. |
| Calvo-Guirado et al., 2015 [36] | New Zealand rabbit model | Local application of melatonin (Titanium dental implant with melatonin doping surface) | 20 | Tibia | 1 week and 4 weeks | The use of melatonin improves the formation of new bone around the implants. |
| Tresguerres et al., 2012 [37] | New Zealand rabbit model | 3 mg of melatonin administered locally at the osteoctomy site as a lyophilizate powder before implant placement | 20 | Jaw, molars area | 4 weeks | Local melatonin administered in the osteoctomy site at the time of implant placement may induce more trabecular bone to implant contact and more trabecular area density. |
| Muñoz et al., 2012 [38] | Beagle dog model | Topical administration. Prior to implanting, a layer of 1.2 mg lyophilized powdered melatonin was applied to the bone hole | 48 | Jaw, premolars area. | 2, 5 and 8 weeks | Melatonin has stimulating effects on osteogenesis and enhances the formation of new bone around titanium implants in the early stages of healing. |
| Guardia et al., 2011 [39] | Beagle dog model | Prior to implanting, a layer of 1.2 mg lyophilized powdered melatonin was applied to the bone hole | 48 | Jaw, premolars and molars area | 5 and 8 weeks | Melatonin may bring about a reduction in bone resorption and an increase in bone mass because of its repression of osteoclast activation. |
| Calvo-Guirado et al., 2010 [40] | Beagle dog model | Implants covered with 5 mg lyophilized powdered melatonin | 36 | Femur | 2 and 4 weeks | Melatonin-coated implants increase BIC and reduce crestal bone loss. |
| Calvo-Guirado et al., 2009 [41] | Beagle dog model | Prior to implanting, a layer of 5 mg lyophilized powdered melatonin was applied to the bone hole | 24 | Jaw, premolars area | 2, 4 and 12 weeks | Melatonin increases BIC and reduces crestal bone loss. |
| Cutando et al., 2008 [42] | Beagle dog model | Topical administration. Prior to implanting, a layer of 1.2 mg lyophilized powdered melatonin was applied to the bone hole | 48 | Jaw, premolars area | 2 weeks | Topical application of melatonin may act as a biomimetic agent in the placement of endoosseous dental implants. |
| Takechi et al., 2008 [43] | Rat model | Locally injected around the implant sites 5 days after implantation | 48 | Tibia | 4 weeks | Melatonin has effects on osteogenesis and enhances the formation of new bone around titanium implants. |
Publisher’s Note: MDPI stays neutral with regard to jurisdictional claims in published maps and institutional affiliations. |
© 2021 by the authors. Licensee MDPI, Basel, Switzerland. This article is an open access article distributed under the terms and conditions of the Creative Commons Attribution (CC BY) license (http://creativecommons.org/licenses/by/4.0/).
Share and Cite
López-Valverde, N.; Pardal-Peláez, B.; López-Valverde, A.; Ramírez, J.M. Role of Melatonin in Bone Remodeling around Titanium Dental Implants: Meta-Analysis. Coatings 2021, 11, 271. https://doi.org/10.3390/coatings11030271
López-Valverde N, Pardal-Peláez B, López-Valverde A, Ramírez JM. Role of Melatonin in Bone Remodeling around Titanium Dental Implants: Meta-Analysis. Coatings. 2021; 11(3):271. https://doi.org/10.3390/coatings11030271
Chicago/Turabian StyleLópez-Valverde, Nansi, Beatriz Pardal-Peláez, Antonio López-Valverde, and Juan Manuel Ramírez. 2021. "Role of Melatonin in Bone Remodeling around Titanium Dental Implants: Meta-Analysis" Coatings 11, no. 3: 271. https://doi.org/10.3390/coatings11030271
APA StyleLópez-Valverde, N., Pardal-Peláez, B., López-Valverde, A., & Ramírez, J. M. (2021). Role of Melatonin in Bone Remodeling around Titanium Dental Implants: Meta-Analysis. Coatings, 11(3), 271. https://doi.org/10.3390/coatings11030271

