Genomic and GWAS-Based Insights into Antimicrobial Resistance in Shewanella algae Isolated from Penaeus monodon
Abstract
1. Introduction
2. Results
2.1. Whole Bacterial Genome Annotation and Functional Prediction
2.2. Phenotypic Susceptibility and Antimicrobial Profiling
2.3. Targeted Resistome Profiling in S. algae VK101
2.4. Comparative Pangenomic Analysis of S. algae
2.5. Comparative Analysis of Potential Chromosomal Colistin-Resistance Determinants
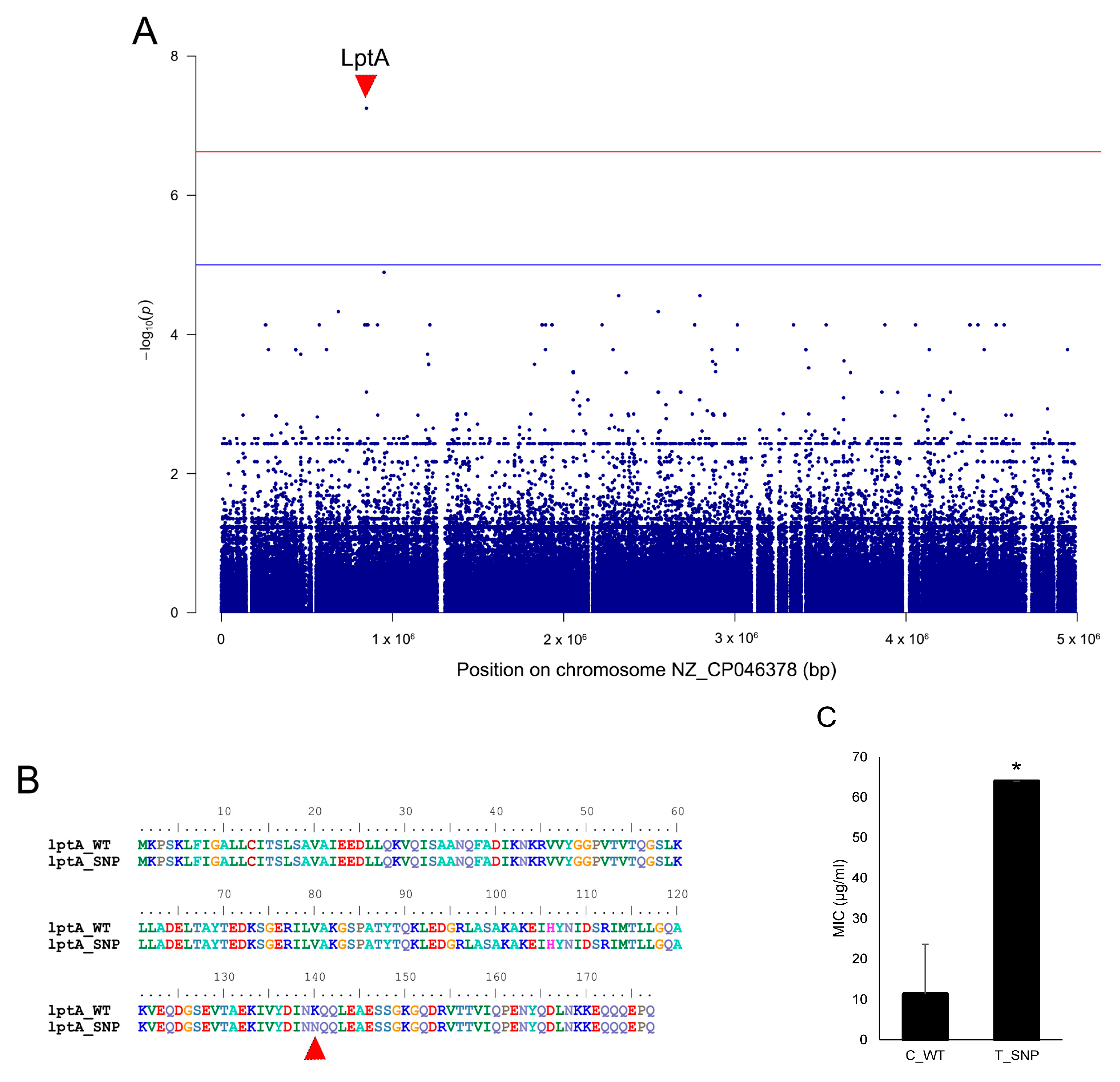
2.6. Association Analysis of Genes and Variants Correlated with Colistin Resistance in S. algae VK101
3. Discussion
4. Materials and Methods
4.1. Microbial Culture Conditions and DNA Preparation
4.2. Library Preparation and Bacterial Genome Sequencing
4.3. Genetic Analysis of Chromosomal Genes Associated with Colistin Resistance
4.4. MIC Method
4.5. Comparative Genomics of S. algae VK101 and In Silico Antibiotic Resistant Gene Identification
5. Conclusions
Supplementary Materials
Author Contributions
Funding
Institutional Review Board Statement
Informed Consent Statement
Data Availability Statement
Acknowledgments
Conflicts of Interest
References
- Ramirez-Plascencia, H.H.F.; Colima-Fausto, A.G.; Licona-Lasteros, K.C.; Díaz-Zaragoza, M.; Cazarez-Navarro, G.; Macias-Barragan, J.G.; Rodriguez-Preciado, S.Y. Presence of microorganisms in the environment: One Health approach. Microorganisms 2025, 13, 2435. [Google Scholar] [CrossRef]
- Ho, C.S.; Wong, C.T.H.; Aung, T.T.; Lakshminarayanan, R.; Mehta, J.S.; Rauz, S.; McNally, A.; Kintses, B.; Peacock, S.J.; de la Fuente-Nunez, C.; et al. Antimicrobial resistance: A concise update. Lancet Microbe 2025, 6, 100947. [Google Scholar] [CrossRef]
- Hickson, S.M.; Ledger, E.L.; Wells, T.J. Emerging antimicrobial therapies for Gram-negative infections in human clinical use. npj Antimicrob. Resist. 2025, 3, 16. [Google Scholar] [CrossRef] [PubMed]
- Murray, C.J.L.; Ikuta, K.S.; Sharara, F.; Swetschinski, L.; Robles Aguilar, G.; Gray, A.; Han, C.; Bisignano, C.; Rao, P.; Wool, E.; et al. Global burden of bacterial antimicrobial resistance in 2019: A systematic analysis. Lancet 2022, 399, 629–655. [Google Scholar] [CrossRef] [PubMed]
- Darby, E.M.; Trampari, E.; Siasat, P.; Gaya, M.S.; Alav, I.; Webber, M.A.; Blair, J.M.A. Molecular mechanisms of antibiotic resistance revisited. Nat. Rev. Microbiol. 2023, 21, 280–295. [Google Scholar] [CrossRef] [PubMed]
- Pandey, A.; Mideo, N.; Platt, T.G. Virulence evolution of pathogens that can grow in reservoir environments. Am. Nat. 2022, 199, 141–158. [Google Scholar] [CrossRef]
- Grudlewska-Buda, K.; Bauza-Kaszewska, J.; Wiktorczyk-Kapischke, N.; Budzyńska, A.; Gospodarek-Komkowska, E.; Skowron, K. Antibiotic resistance in selected emerging bacterial foodborne pathogens-an issue of concern? Antibiotics 2023, 12, 880. [Google Scholar] [CrossRef]
- Mohammed, E.A.H.; Kovács, B.; Kuunya, R.; Mustafa, E.O.A.; Abbo, A.S.H.; Pál, K. Antibiotic Resistance in Aquaculture: Challenges, Trends Analysis, and Alternative Approaches. Antibiotics 2025, 14, 598. [Google Scholar] [CrossRef]
- Waiho, K.; Ling, Y.; Ikhwanuddin, M.; Shu-Chien, A.C.; Afiqah-Aleng, N.; Wang, Y.; Hu, M.; Liew, H.; Kasan, N.A.; Peh, J.H.; et al. Current Advances in the Black Tiger Shrimp Penaeus monodon Culture: A Review. Rev. Aquac. 2025, 17, e12958. [Google Scholar] [CrossRef]
- Vo, S.N.; Cu, T.T.L.; Chau, T.T.; Nguyen, L.T.; Tang, T.T.; Au, H.V.; Tran, K.N.D.; Nguyen, Q.D.; Ho, V.V.; Trinh, T.Q.; et al. Capture-based hatchery of black tiger shrimp (Penaeus monodon) in Vietnam: An analysis of resource utilisation and challenges. Front. Mar. Sci. 2024, 11, 1434255. [Google Scholar] [CrossRef]
- Nguyen, T.M.; Tran, N.M.; Tran, Y.T.H.; Le, T.T.H.; Tran, L.M.; Le, P.N.T.; Elizur, A.; Ventura, T.; Vo, T.T.M.; Nguyen, T.V. Transcriptomic comparison between wild-caught and domesticated black tiger shrimp (Penaeus monodon) in early and late-vitellogenic broodstock females. Aquac. Rep. 2025, 41, 102675. [Google Scholar] [CrossRef]
- Rungrassamee, W.; Klanchui, A.; Maibunkaew, S.; Chaiyapechara, S.; Jiravanichpaisal, P.; Karoonuthaisiri, N. Characterization of Intestinal Bacteria in Wild and Domesticated Adult Black Tiger Shrimp (Penaeus monodon). PLoS ONE 2014, 9, e91853. [Google Scholar] [CrossRef] [PubMed]
- Lattos, A.; Giantsis, I.A.; Tsavea, E.; Kolygas, M.; Athanassopoulou, F.; Bitchava, K. Virulence Genes and In Vitro Antibiotic Profile of Photobacterium damselae Strains, Isolated from Fish Reared in Greek Aquaculture Facilities. Animals 2022, 12, 3133. [Google Scholar] [CrossRef] [PubMed]
- Bloomfield, S.J.; Palau, R.; Janecko, N.; Baker-Austin, C.; Mather, A.E. Association of antimicrobial resistant Vibrio and species pathogenic to humans with aquacultured seafood. Food Microbiol. 2025, 132, 104819. [Google Scholar] [CrossRef]
- Ekundayo, T.C.; Tabit, F.T. Occurrence and Antibiotic Resistance Risk Burden of Vibrio mimicus Isolates from Seafood and Aquatic Environments. Antibiotics 2025, 14, 1075. [Google Scholar] [CrossRef] [PubMed]
- Li, Y.; Lin, G.; Pengsakul, T.; Yan, Q.; Huang, L. Antibiotic Resistance in Vibrio parahaemolyticus: Mechanisms, Dissemination, and Global Public Health Challenges—A Comprehensive Review. Rev. Aquac. 2025, 17, e13010. [Google Scholar] [CrossRef]
- Romero, J.; Blas-Chumacero, S.; Urzúa, V.; Villasante, A.; Opazo, R.; Gajardo, F.; Miranda, C.D.; Rojas, R. Lysin and Lytic Phages Reduce Vibrio Counts in Live Feed and Fish Larvae. Microorganisms 2024, 12, 904. [Google Scholar] [CrossRef] [PubMed]
- Cimmino, T.; Olaitan, A.O.; Rolain, J.-M. Whole genome sequence to decipher the resistome of Shewanella algae, a multidrug-resistant bacterium responsible for pneumonia, Marseille, France. Expert Rev. Anti-Infect. Ther. 2016, 14, 269–275. [Google Scholar] [CrossRef]
- Tseng, S.-Y.; Liu, P.-Y.; Lee, Y.-H.; Wu, Z.-Y.; Huang, C.-C.; Cheng, C.-C.; Tung, K.-C. The pathogenicity of Shewanella algae and ability to tolerate a wide range of temperatures and salinities. Can. J. Infect. Dis. Med. Microbiol. 2018, 2018, 6976897. [Google Scholar] [CrossRef]
- Johnson, T.; Richards, G.P.; Jacobs, J.; Townsend, H.; Almuhaideb, E.; Rosales, D.; Chigbu, P.; Dasilva, L.; Parveen, S. Prevalence and pathogenic potential of Shewanella species in oysters and seawater collected from the Chesapeake Bay and Maryland Coastal Bays. Front. Microbiol. 2025, 16, 1502443. [Google Scholar] [CrossRef]
- Hau, H.H.; Gralnick, J.A. Ecology and biotechnology of the genus Shewanella. Annu. Rev. Microbiol. 2007, 61, 237–258. [Google Scholar] [CrossRef]
- Poovorawan, K.; Chatsuwan, T.; Lakananurak, N.; Chansaenroj, J.; Komolmit, P.; Poovorawan, Y. Shewanella haliotis associated with severe soft tissue infection, Thailand, 2012. Emerg. Infect. Dis. 2013, 19, 1019–1021. [Google Scholar] [CrossRef]
- Zhang, F.; Fang, Y.; Pang, F.; Liang, S.; Lu, X.; Kan, B.; Xu, J.; Zhao, J.; Du, Y.; Wang, D. Rare Shewanella spp. associated with pulmonary and bloodstream infections of cancer patients, China: A case report. BMC Infect. Dis. 2018, 18, 454. [Google Scholar] [CrossRef]
- Zong, Z. Nosocomial peripancreatic infection associated with Shewanella xiamenensis. J. Med. Microbiol. 2011, 60, 1387–1390. [Google Scholar] [CrossRef]
- Elgendy, M.Y.; Ali, S.E.; Dayem, A.A.; Khalil, R.H.; Moustafa, M.M.; Abdelsalam, M. Alternative therapies recently applied in controlling farmed fish diseases: Mechanisms, challenges, and prospects. Aquac. Int. 2024, 32, 9017–9078. [Google Scholar] [CrossRef]
- Lim, K.C.; Yusoff, F.M.; Natrah, F.M.I.; De Zoysa, M.; Md Yasin, I.S.; Yaminudin, J.; Karim, M. Biological strategies in aquaculture disease management: Towards a sustainable blue revolution. Aquac. Fish. 2025, 10, 743–763. [Google Scholar] [CrossRef]
- CLSI. Performance Standards for Antimicrobial Susceptibility Testing, 32nd ed.; CLSI: Wayne, PA, USA, 2022. [Google Scholar]
- Zhong, C.; Han, M.; Yu, S.; Yang, P.; Li, H.; Ning, K. Pan-genome analyses of 24 Shewanella strains re-emphasize the diversification of their functions yet evolutionary dynamics of metal-reducing pathway. Biotechnol. Biofuels 2018, 11, 193. [Google Scholar] [CrossRef] [PubMed]
- Tellgren-Roth, C.; Thorell, K.; Galperin, M.Y.; Krell, T.; Römling, U.; Sjöling, Å.; Martín-Rodríguez, A.J. Complete genome sequence and methylome of the type strain of Shewanella algae. Microbiol. Resour. Announc. 2021, 10, e0055921. [Google Scholar] [CrossRef] [PubMed]
- Huang, Y.-T.; Mao, Y.-C.; Tseng, C.-H.; Liu, C.-W.; Liu, P.-Y. Identification of combinatorial mutations associated with colistin resistance in Shewanella algae. Microbes Infect. 2023, 25, 105143. [Google Scholar] [CrossRef] [PubMed]
- Abavisani, M.; Bostanghadiri, N.; Ghahramanpour, H.; Kodori, M.; Akrami, F.; Fathizadeh, H.; Hashemi, A.; Rastegari-Pouyani, M. Colistin resistance mechanisms in Gram-negative bacteria: A Focus on Escherichia coli. Lett. Appl. Microbiol. 2023, 76, ovad023. [Google Scholar] [CrossRef]
- Hussein, N.H.; Al-Kadmy, I.M.S.; Taha, B.M.; Hussein, J.D. Mobilized colistin resistance (mcr) genes from 1 to 10: A comprehensive review. Mol. Biol. Rep. 2021, 48, 2897–2907. [Google Scholar] [CrossRef] [PubMed]
- Srisakul, S.; Wannigama, D.L.; Higgins, P.G.; Hurst, C.; Abe, S.; Hongsing, P.; Saethang, T.; Luk-In, S.; Liao, T.; Kueakulpattana, N.; et al. Overcoming addition of phosphoethanolamine to lipid A mediated colistin resistance in Acinetobacter baumannii clinical isolates with colistin-sulbactam combination therapy. Sci. Rep. 2022, 12, 11390. [Google Scholar] [CrossRef]
- Vijayakumar, S.; Swetha, R.G.; Bakthavatchalam, Y.D.; Vasudevan, K.; Shankar, B.A.; Kirubananthan, A.; Walia, K.; Ramaiah, S.; Biswas, I.; Veeraraghavan, B.; et al. Genomic investigation unveils colistin resistance mechanism in carbapenem-resistant Acinetobacter baumannii clinical isolates. Microbiol. Spectr. 2024, 12, e02511–e02523. [Google Scholar] [CrossRef] [PubMed]
- Romano, M.; Falchi, F.; De Gregorio, E.; Stabile, M.; Migliaccio, A.; Ruggiero, A.; Napolitano, V.; Autiero, I.; Squeglia, F.; Berisio, R. Structure-based targeting of the lipid A-modifying enzyme PmrC to contrast colistin resistance in Acinetobacter baumannii. Front. Microbiol. 2024, 15, 1501051. [Google Scholar] [CrossRef]
- Lee, H.; Hsu, F.-F.; Turk, J.; Groisman, E.A. The PmrA-regulated pmrC gene mediates phosphoethanolamine modification of lipid A and polymyxin resistance in Salmonella enterica. J. Bacteriol. 2004, 186, 4124–4133. [Google Scholar] [CrossRef] [PubMed]
- Islam, M.M.; Jung, D.E.; Shin, W.S.; Oh, M.H. Colistin resistance mechanism and management strategies of colistin-resistant Acinetobacter baumannii infections. Pathogens 2024, 13, 1049. [Google Scholar] [CrossRef]
- Zhang, L.; Ye, M.; Dong, Y.; Yuan, L.; Xiang, J.; Yu, X.; Liao, Q.; Ai, Q.; Qiu, S.; Zhang, D. Resistance Mechanisms of Fluoroquinolone in Escherichia coli Isolated from Taihe Black-Boned Silky Fowl Exhibiting Abnormally Slow Fluoroquinolone Metabolism in Jiangxi, China. Antibiotics 2025, 14, 955. [Google Scholar] [CrossRef]
- Zhang, M.; Xu, Y.; Wang, S.; Su, W.; Zhang, Y.; Xu, H.; Li, L.; Wang, M.; Zhang, J.; Yang, Z. Resistomic features and novel genetic element identified in hospital wastewater with short- and long-read metagenomics. Ecotoxicol. Environ. Saf. 2025, 303, 118991. [Google Scholar] [CrossRef]
- Ducret, V.; Gonzalez, M.R.; Leoni, S.; Valentini, M.; Perron, K. The CzcCBA Efflux System Requires the CadA P-Type ATPase for Timely Expression Upon Zinc Excess in Pseudomonas aeruginosa. Front. Microbiol. 2020, 11, 911. [Google Scholar] [CrossRef]
- Thadtapong, N.; Chaturongakul, S.; Soodvilai, S.; Dubbs, P. Colistin and Carbapenem-Resistant Acinetobacter baumannii Aci46 in Thailand: Genome Analysis and Antibiotic Resistance Profiling. Antibiotics 2021, 10, 1054. [Google Scholar] [CrossRef]
- Pandey, D.; Gupta, I.; Gupta, D. AmpC β-lactamases: A key to antibiotic resistance in ESKAPE pathogens. Cell Surf. 2025, 14, 100154. [Google Scholar] [CrossRef]
- Yusuf, I.; Qabli, S.M.; Magashi, A.M.; Balarabe, A.I.; Kabir, A.; Kabir, M.R.; Olivia, E.S.; Abbas, R. Detection of colistin resistant Klebsiella pneumonia co-producing extended spectrum, AmpC beta lactamase and carbapenemase in a tertiary hospital in Nigeria. Antimicrob. Resist. Infect. Control 2015, 4, P129. [Google Scholar] [CrossRef]
- Patil, S.; Chen, X.; Dong, S.; Mai, H.; Lopes, B.S.; Liu, S.; Wen, F. Resistance genomics and molecular epidemiology of high-risk clones of ESBL-producing Pseudomonas aeruginosa in young children. Front. Cell. Infect. Microbiol. 2023, 13, 1168096. [Google Scholar] [CrossRef]
- Glavier, M.; Puvanendran, D.; Salvador, D.; Decossas, M.; Phan, G.; Garnier, C.; Frezza, E.; Cece, Q.; Schoehn, G.; Picard, M.; et al. Antibiotic export by MexB multidrug efflux transporter is allosterically controlled by a MexA-OprM chaperone-like complex. Nat. Commun. 2020, 11, 4948. [Google Scholar] [CrossRef]
- Puja, H.; Bolard, A.; Noguès, A.; Plésiat, P.; Jeannot, K. The Efflux Pump MexXY/OprM Contributes to the Tolerance and Acquired Resistance of Pseudomonas aeruginosa to Colistin. Antimicrob. Agents Chemother. 2020, 64, e02033-19. [Google Scholar] [CrossRef]
- Nakayama, T.; Zhang-Akiyama, Q.-M. pqiABC and yebST, Putative mce Operons of Escherichia coli, Encode Transport Pathways and Contribute to Membrane Integrity. J. Bacteriol. 2017, 199, e00606-16. [Google Scholar] [CrossRef]
- Ekiert, D.C.; Bhabha, G.; Isom, G.L.; Greenan, G.; Ovchinnikov, S.; Henderson, I.R.; Cox, J.S.; Vale, R.D. Architectures of Lipid Transport Systems for the Bacterial Outer Membrane. Cell 2017, 169, 273–285.e217. [Google Scholar] [CrossRef]
- Liu, J.; Xiao, G.; Zhou, W.; Yang, J.; Wang, Y.; Wu, Y.; Cheng, X.; Sun, Z. Various Novel Colistin Resistance Mechanisms Interact To Facilitate Adaptation of Aeromonas hydrophila to Complex Colistin Environments. Antimicrob. Agents Chemother. 2021, 65, e0007121. [Google Scholar] [CrossRef]
- Yoon, Y.; Song, S. Structural Insights into the Lipopolysaccharide Transport (Lpt) System as a Novel Antibiotic Target. J. Microbiol. 2024, 62, 261–275. [Google Scholar] [CrossRef]
- Sperandeo, P.; Cescutti, R.; Villa, R.; Di Benedetto, C.; Candia, D.; Dehò, G.; Polissi, A. Characterization of lptA and lptB, two essential genes implicated in lipopolysaccharide transport to the outer membrane of Escherichia coli. J. Bacteriol. 2007, 189, 244–253. [Google Scholar] [CrossRef]
- Sperandeo, P.; Villa, R.; Martorana, A.M.; Samalikova, M.; Grandori, R.; Dehò, G.; Polissi, A. New insights into the Lpt machinery for lipopolysaccharide transport to the cell surface: LptA-LptC interaction and LptA stability as sensors of a properly assembled transenvelope complex. J. Bacteriol. 2011, 193, 1042–1053. [Google Scholar] [CrossRef]
- Wang, F.; Merces, G.; Alderson, D.; Wollman, A.J.M.; Geoghegan, M.; Chang, C.-Y. Lipopolysaccharide clustering in colistin persistent and resistant bacteria. npj Antimicrob. Resist. 2025, 3, 88. [Google Scholar] [CrossRef]
- De Coster, W.; D’Hert, S.; Schultz, D.T.; Cruts, M.; Van Broeckhoven, C. NanoPack: Visualizing and processing long-read sequencing data. Bioinformatics 2018, 34, 2666–2669. [Google Scholar] [CrossRef]
- Wick, R.R.; Judd, L.M.; Gorrie, C.L.; Holt, K.E. Unicycler: Resolving bacterial genome assemblies from short and long sequencing reads. PLoS Comput. Biol. 2017, 13, e1005595. [Google Scholar] [CrossRef]
- Gurevich, A.; Saveliev, V.; Vyahhi, N.; Tesler, G. QUAST: Quality assessment tool for genome assemblies. Bioinformatics 2013, 29, 1072–1075. [Google Scholar] [CrossRef]
- Manni, M.; Berkeley, M.R.; Seppey, M.; Simão, F.A.; Zdobnov, E.M. BUSCO update: Novel and streamlined workflows along with broader and deeper phylogenetic coverage for scoring of eukaryotic, prokaryotic, and viral genomes. Mol. Biol. Evol. 2021, 38, 4647–4654. [Google Scholar] [CrossRef]
- Tatusova, T.; DiCuccio, M.; Badretdin, A.; Chetvernin, V.; Nawrocki, E.P.; Zaslavsky, L.; Lomsadze, A.; Pruitt, K.D.; Borodovsky, M.; Ostell, J. NCBI prokaryotic genome annotation pipeline. Nucleic Acids Res. 2016, 44, 6614–6624. [Google Scholar] [CrossRef]
- Edgar, R.C. MUSCLE: Multiple sequence alignment with high accuracy and high throughput. Nucleic Acids Res. 2004, 32, 1792–1797. [Google Scholar] [CrossRef]
- Ng, P.C.; Henikoff, S. SIFT: Predicting amino acid changes that affect protein function. Nucleic Acids Res. 2003, 31, 3812–3814. [Google Scholar] [CrossRef]
- Johnson, T.; Collins, T.; Richards, G.P.; Parveen, S. Antibiotic Resistance Profiling of Hemolytic Shewanella Species in Oysters and Seawater from the Mid-Atlantic Region. J. Food Prot. 2025, 88, 100596. [Google Scholar] [CrossRef]
- Seemann, T. Prokka: Rapid prokaryotic genome annotation. Bioinformatics 2014, 30, 2068–2069. [Google Scholar] [CrossRef]
- Page, A.J.; Cummins, C.A.; Hunt, M.; Wong, V.K.; Reuter, S.; Holden, M.T.G.; Fookes, M.; Falush, D.; Keane, J.A.; Parkhill, J. Roary: Rapid large-scale prokaryote pan genome analysis. Bioinformatics 2015, 31, 3691–3693. [Google Scholar] [CrossRef]
- Price, M.N.; Dehal, P.S.; Arkin, A.P. FastTree 2—Approximately maximum-likelihood trees for large alignments. PLoS ONE 2010, 5, e9490. [Google Scholar] [CrossRef]
- Jain, C.; Rodriguez-R, L.M.; Phillippy, A.M.; Konstantinidis, K.T.; Aluru, S. High throughput ANI analysis of 90K prokaryotic genomes reveals clear species boundaries. Nat. Commun. 2018, 9, 5114. [Google Scholar] [CrossRef]
- Brynildsrud, O.; Bohlin, J.; Scheffer, L.; Eldholm, V. Rapid scoring of genes in microbial pan-genome-wide association studies with Scoary. Genome Biol. 2016, 17, 238. [Google Scholar] [CrossRef]
- Cantalapiedra, C.P.; Hernández-Plaza, A.; Letunic, I.; Bork, P.; Huerta-Cepas, J. EggNOG-mapper v2: Functional annotation, orthology assignments, and domain prediction at the metagenomic scale. Mol. Biol. Evol. 2021, 38, 5825–5829. [Google Scholar] [CrossRef]
- Treangen, T.J.; Ondov, B.D.; Koren, S.; Phillippy, A.M. The Harvest suite for rapid core-genome alignment and visualization of thousands of intraspecific microbial genomes. Genome Biol. 2014, 15, 524. [Google Scholar] [CrossRef]
- Chang, C.C.; Chow, C.C.; Tellier, L.C.; Vattikuti, S.; Purcell, S.M.; Lee, J.J. Second-generation PLINK: Rising to the challenge of larger and richer datasets. Gigascience 2015, 4, 7. [Google Scholar] [CrossRef]
- Alcock, B.P.; Huynh, W.; Chalil, R.; Smith, K.W.; Raphenya, A.R.; Wlodarski, M.A.; Edalatmand, A.; Petkau, A.; Syed, S.A.; Tsang, K.K.; et al. CARD 2023: Expanded curation, support for machine learning, and resistome prediction at the Comprehensive Antibiotic Resistance Database. Nucleic Acids Res. 2023, 51, D690–D699. [Google Scholar] [CrossRef]






| VK101 | |
|---|---|
| Genome size (Four complete circular contigs, Mb) | 5.21 |
| Genome size (Domain chromosome, Mb) | 4.95 |
| Number of reads (Short reads) | 8,305,448 |
| Number of reads (Long reads) | 305,874 |
| Number of assembled contigs | 4 |
| N50 (bp) | 4,951,710 |
| Genome size (bp) | 5,218,190 |
| GC content (%) | 52.6 |
| Number of CDSs | 4620.0 |
| Coding Ratio (%) | 87.2 |
| Number of rRNAs | 25.0 |
| Number of tRNAs | 103.0 |
| Antimicrobial Category | Antimicrobial Agent | THAN2F Plate (µg/mL) | MIC Breakpoints (µg/mL) | S. algae VK101 | |||
|---|---|---|---|---|---|---|---|
| S | I | R | MIC (µg/mL) | Interpretation | |||
| Cell wall synthesis inhibitor | |||||||
| Beta-lactams/ | Ampicillin | 8–16 | ≤8 | 16 | ≥32 | >16 | R |
| Beta-lactamase inhibitors | Ampicillin/Sulbactam | 4/2–16/8 | ≤8/4 | 16/8 | ≥32/16 | 8/4 | S |
| Amoxicillin/Clavulanic Acid | 4/2–16/8 | ≤8/4 | 16/8 | ≥32/16 | 16/8 | I | |
| Piperacillin/Tazobactam | 8/4–64/4 | ≤8/4 | 16/4 | ≥32/4 | ≤8/4 | S | |
| Cephalosporins | Cefoxitin | 4–16 | ≤8 | 16 | ≥32 | 8 | S |
| Cefuroxime (sodium) | 8–16 | ≤8 | 16 | ≥32 | ≤8 | S | |
| Cefotaxime | 1–32 | ≤1 | 2 | ≥4 | ≤1 | S | |
| Ceftazidime | 1–32 | ≤4 | 8 | ≥16 | ≤1 | S | |
| Ceftriaxone | 0.5–32 | ≤1 | 2 | ≥4 | ≤0.5 | S | |
| Cefepime | 1–32 | ≤2 | 4–8 | ≥16 | ≤1 | S | |
| Carbapenems | Imipenem | 0.5–16 | ≤1 | 2 | ≥4 | 2 | I |
| Meropenem | 0.5–16 | ≤1 | 2 | ≥4 | ≤0.5 | S | |
| Ertapenem | 0.5–4 | ≤0.5 | 1 | ≥2 | ≤0.5 | S | |
| Doripenem | 0.5–16 | ≤1 | 2 | ≥4 | ≤0.5 | S | |
| DNA replication inhibitor | |||||||
| Fluoroquinolones | Ciprofloxacin | 0.06–2 | ≤0.25 | 0.5 | ≥1 | 0.5 | I |
| Levofloxacin | 0.06–8 | ≤0.5 | 1 | ≥2 | 0.25 | S | |
| Protein synthesis inhibitor | |||||||
| Aminoglycosides | Amikacin | 8–32 | ≤16 | 32 | ≥64 | ≤8 | S |
| Gentamicin | 2–8 | ≤4 | 8 | ≥16 | ≤2 | S | |
| Netilmicin | 8–16 | ≤8 | 16 | ≥32 | ≤8 | S | |
| Outer cell membrane disruptor | |||||||
| Polymyxins | Colistin | 1–8 | - | ≤2 | ≥4 | 8 | R |
| Folate synthesis inhibitor | |||||||
| Sulfonamides | Trimethoprim/ Sulfamethoxazole | 1/19–4/76 | ≤2/38 | - | ≥4/76 | ≤1/19 | S |
| List of ARGs | No. of Hit | AMR Gene Family | Drug Class | Antibiotics | Best Identities (%) |
|---|---|---|---|---|---|
| qnrA3 | 1 | quinolone resistance protein | fluoroquinolone antibiotic | ciprofloxacin; levofloxacin; moxifloxacin; gatifloxacin; nalidixic acid; norfloxacin; sparfloxacin | 100 |
| OXA-964 | 1 | OXA beta-lactamase; OXA-55-like beta-lactamase | carbapenem; penicillin beta-lactam | oxacillin | 98.96 |
| Escherichia coli EF-Tu mutants conferring resistance to Pulvomycin | 2 | elfamycin resistant EF-Tu | elfamycin antibiotic | pulvomycin | 88.30 |
| rsmA | 1 | resistance-nodulation-cell division (RND) antibiotic efflux pump | fluoroquinolone antibiotic; diaminopyrimidine antibiotic; phenicol antibiotic | trimethoprim; chloramphenicol | 86.67 |
| Determinants | Mutations | SIFT Score |
|---|---|---|
| LpxA | WT | |
| LpxC | L270Q | 1 |
| LpxD | V95A | 0.1 |
| PhoP | Q65R | 1 |
| PhoQ | K290R | 0.2 |
| K335E | 0.64 | |
| D436A | 0.12 | |
| R441C | 0 | |
| PmrC (eptA) | I119M | 0.04 |
| V131A | 0.04 | |
| I136T | 0.16 | |
| I143M | 0.19 | |
| I158V | 0.74 | |
| E212K | 1 | |
| N287S | 0.68 | |
| H307N | 0.16 | |
| Q528R | 0 | |
| PmrA (basR, qseB) | V21A | 0.44 |
| PmrB (basS, qseC) | L341Q | 0.62 |
| T451I | 0.21 | |
| PmrH (arnB) | A307S | 0.56 |
| S309A | 0.08 | |
| PmrF (arnC) | WT | |
| PmrK (arnT) | C10S | 0 |
| A14T | 0.01 | |
| R15K | 0.31 | |
| V200G | 0 | |
| F334L | 1 | |
| R420K | 0.3 | |
| G448E | 0.01 | |
| V527M | 0 | |
| L551P | 0 | |
| PmrE (ugd) | R42H | 0.13 |
| S46A | 0.8 | |
| K68E | 1 | |
| T133A | 0.52 | |
| V158I | 0.4 | |
| E175G | 0.55 | |
| V297L | 0.36 |
| Gene | Annotation | Sensitivity | Specificity | Odds Ratio | Naïve p-Value |
|---|---|---|---|---|---|
| czcA2 | Cobalt–zinc–cadmium resistance protein | 100 | 86.66667 | Inf | 0.000211 |
| dmlR_1 | HTH-type transcriptional regulator | 100 | 86.66667 | Inf | 0.000211 |
| ampC | Beta-lactamase | 100 | 86.66667 | Inf | 0.000211 |
| oprM_2 | Outer membrane protein | 100 | 86.66667 | Inf | 0.000211 |
| pqiA | Intermembrane transport protein | 100 | 86.66667 | Inf | 0.000211 |
| pqiB | Intermembrane transport protein | 100 | 86.66667 | Inf | 0.000211 |
| BedF_1 | Efflux pump periplasmic linker | 100 | 86.66667 | Inf | 0.000211 |
| DsbD_1 | Thiol:disulfide interchange protein | 100 | 86.66667 | Inf | 0.000211 |
| cobQ | Cobyric acid synthase | 85.71 | 86.67 | 39 | 0.002345 |
| hcaR | Hca operon transcriptional activator | 85.71 | 80 | 24 | 0.006614 |
Disclaimer/Publisher’s Note: The statements, opinions and data contained in all publications are solely those of the individual author(s) and contributor(s) and not of MDPI and/or the editor(s). MDPI and/or the editor(s) disclaim responsibility for any injury to people or property resulting from any ideas, methods, instructions or products referred to in the content. |
© 2026 by the authors. Licensee MDPI, Basel, Switzerland. This article is an open access article distributed under the terms and conditions of the Creative Commons Attribution (CC BY) license.
Share and Cite
Sathapondecha, P.; Pornthanakasem, W.; Thepsuwan, T.; Angthong, P.; Chumpol, W.; Lunha, K.; Yongkiettrakul, S.; Rungrassamee, W. Genomic and GWAS-Based Insights into Antimicrobial Resistance in Shewanella algae Isolated from Penaeus monodon. Antibiotics 2026, 15, 405. https://doi.org/10.3390/antibiotics15040405
Sathapondecha P, Pornthanakasem W, Thepsuwan T, Angthong P, Chumpol W, Lunha K, Yongkiettrakul S, Rungrassamee W. Genomic and GWAS-Based Insights into Antimicrobial Resistance in Shewanella algae Isolated from Penaeus monodon. Antibiotics. 2026; 15(4):405. https://doi.org/10.3390/antibiotics15040405
Chicago/Turabian StyleSathapondecha, Ponsit, Wichai Pornthanakasem, Timpika Thepsuwan, Pacharaporn Angthong, Wiyada Chumpol, Kamonwan Lunha, Suganya Yongkiettrakul, and Wanilada Rungrassamee. 2026. "Genomic and GWAS-Based Insights into Antimicrobial Resistance in Shewanella algae Isolated from Penaeus monodon" Antibiotics 15, no. 4: 405. https://doi.org/10.3390/antibiotics15040405
APA StyleSathapondecha, P., Pornthanakasem, W., Thepsuwan, T., Angthong, P., Chumpol, W., Lunha, K., Yongkiettrakul, S., & Rungrassamee, W. (2026). Genomic and GWAS-Based Insights into Antimicrobial Resistance in Shewanella algae Isolated from Penaeus monodon. Antibiotics, 15(4), 405. https://doi.org/10.3390/antibiotics15040405

