Overcoming Multidrug Resistance by Bacterial Efflux Pump Inhibitors in Clinical Escherichia coli Strains
Abstract
1. Introduction
2. Results
2.1. Determination of MIC
2.2. Anti-Biofilm Activity
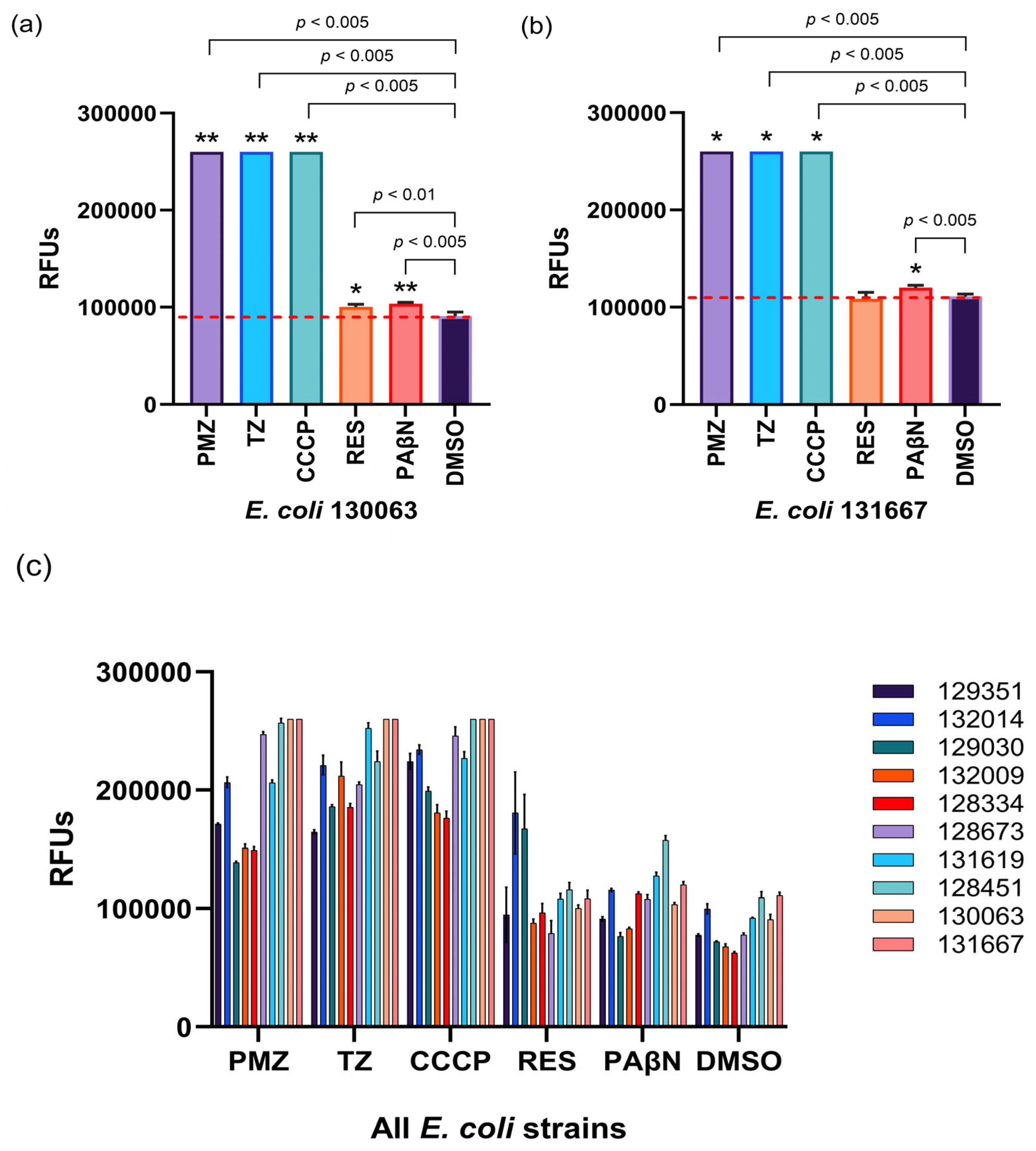
2.3. Efflux Pump Inhibition: Ethidium-Bromide (EB) Accumulation Assay


2.4. Checkerboard Combination Assay
2.5. Relative Gene Expression Analyses and Efflux Pump Inhibition in the Selected 128451 Strain
3. Discussion
3.1. Antibacterial Activity
3.2. Inhibition of Biofilm Formation
3.3. Efflux Pump Inhibition
3.4. Checkerboard Combination Assay
3.5. Relative Gene Expression Analyses and Efflux Pump Inhibition in the Selected 128451 Strain
3.6. Practical Use of EPIs and Current Limitations
4. Materials and Methods
4.1. Compounds
4.2. Reagents and Media
4.3. Bacterial Strains
4.4. Determination of Minimum Inhibitory Concentrations (MIC) by Microdilution Method
4.5. Anti-Biofilm Activity
4.6. Real-Time Ethidium Bromide (EB) Accumulation Assay
4.7. Checkerboard Combination Assay
4.8. Bacterial RNA Purification
4.9. Relative Gene Expression Analyses by Real-Time Reverse Transcriptase Quantitative Polymerase Chain Reaction (RT-qPCR)
5. Conclusions
Supplementary Materials
Author Contributions
Funding
Institutional Review Board Statement
Informed Consent Statement
Data Availability Statement
Acknowledgments
Conflicts of Interest
Abbreviations
| CPFX | Ciprofloxacin |
| CRO | Ceftriaxone |
| PMZ | Promethazine |
| TZ | Thioridazine |
| CCCP | Carbonyl cyanide m-chlorophenyl hydrazone |
| PAβN | Phenyl-arginine-β-naphthylamide |
| DMSO | Dimethyl sulfoxide |
References
- Salam, M.A.; Al-Amin, M.Y.; Salam, M.T.; Pawar, J.S.; Akhter, N.; Rabaan, A.A.; Alqumber, M.A.A. Antimicrobial Resistance: A Growing Serious Threat for Global Public Health. Healthcare 2023, 11, 1946. [Google Scholar] [CrossRef] [PubMed]
- Ahmed, S.K.; Hussein, S.; Qurbani, K.; Ibrahim, R.H.; Fareeq, A.; Mahmood, K.A.; Mohamed, M.G. Antimicrobial Resistance: Impacts, Challenges, and Future Prospects. J. Med. Surg. Public Health 2024, 2, 100081. [Google Scholar] [CrossRef]
- De Kraker, M.E.A.; Wolkewitz, M.; Davey, P.G.; Koller, W.; Berger, J.; Nagler, J.; Icket, C.; Kalenic, S.; Horvatic, J.; Seifert, H.; et al. Burden of Antimicrobial Resistance in European Hospitals: Excess Mortality and Length of Hospital Stay Associated with Bloodstream Infections Due to Escherichia Coli Resistant to Third-Generation Cephalosporins. J. Antimicrob. Chemother. 2011, 66, 398–407. [Google Scholar] [CrossRef]
- To, K.K.W.; Lo, W.-U.; Chan, J.F.W.; Tse, H.; Cheng, V.C.C.; Ho, P.-L. Clinical Outcome of Extended-Spectrum Beta-Lactamase-Producing Escherichia Coli Bacteremia in an Area with High Endemicity. Int. J. Infect. Dis. 2013, 17, e120–e124. [Google Scholar] [CrossRef]
- Neuberger, A.; Du, D.; Luisi, B.F. Structure and Mechanism of Bacterial Tripartite Efflux Pumps. Res. Microbiol. 2018, 169, 401–413. [Google Scholar] [CrossRef]
- Spengler, G.; Kincses, A.; Gajdács, M.; Amaral, L. New Roads Leading to Old Destinations: Efflux Pumps as Targets to Reverse Multidrug Resistance in Bacteria. Molecules 2017, 22, 468. [Google Scholar] [CrossRef] [PubMed]
- Hajiagha, M.N.; Kafil, H.S. Efflux Pumps and Microbial Biofilm Formation. Infect. Genet. Evol. 2023, 112, 105459. [Google Scholar] [CrossRef] [PubMed]
- Gaurav, A.; Bakht, P.; Saini, M.; Pandey, S.; Pathania, R. Role of Bacterial Efflux Pumps in Antibiotic Resistance, Virulence, and Strategies to Discover Novel Efflux Pump Inhibitors. Microbiology 2023, 169, 001333. [Google Scholar] [CrossRef]
- Castanheira, M.; Simner, P.J.; Bradford, P.A. Extended-Spectrum β-Lactamases: An Update on Their Characteristics, Epidemiology and Detection. JAC-Antimicrob. Resist. 2021, 3, dlab092. [Google Scholar] [CrossRef]
- Sharma, A.; Gupta, V.K.; Pathania, R. Efflux Pump Inhibitors for Bacterial Pathogens: From Bench to Bedside. Indian J. Med. Res. 2019, 149, 129–145. [Google Scholar] [CrossRef]
- Amaral, L.; Martins, M.; Viveiros, M. Enhanced Killing of Intracellular Multidrug-Resistant Mycobacterium tuberculosis by Compounds That Affect the Activity of Efflux Pumps. J. Antimicrob. Chemother. 2007, 59, 1237–1246. [Google Scholar] [CrossRef] [PubMed]
- Lomovskaya, O.; Bostian, K.A. Practical Applications and Feasibility of Efflux Pump Inhibitors in the Clinic—A Vision for Applied Use. Biochem. Pharmacol. 2006, 71, 910–918. [Google Scholar] [CrossRef]
- Opperman, T.J.; Nguyen, S.T. Recent Advances toward a Molecular Mechanism of Efflux Pump Inhibition. Front. Microbiol. 2015, 6, 421. [Google Scholar] [CrossRef] [PubMed]
- Chan, Y.Y.; Ong, Y.M.; Chua, K.L. Synergistic Interaction between Phenothiazines and Antimicrobial Agents against Burkholderia pseudomallei. Antimicrob. Agents Chemother. 2007, 51, 623–630. [Google Scholar] [CrossRef] [PubMed]
- Mitchell, C.J.; Stone, T.A.; Deber, C.M. Peptide-Based Efflux Pump Inhibitors of the Small Multidrug Resistance Protein from Pseudomonas Aeruginosa. Antimicrob. Agents Chemother. 2019, 63, e00730-19. [Google Scholar] [CrossRef]
- Compagne, N.; Vieira Da Cruz, A.; Müller, R.T.; Hartkoorn, R.C.; Flipo, M.; Pos, K.M. Update on the Discovery of Efflux Pump Inhibitors against Critical Priority Gram-Negative Bacteria. Antibiotics 2023, 12, 180. [Google Scholar] [CrossRef]
- Nové, M.; Kincses, A.; Molnár, J.; Amaral, L.; Spengler, G. The Role of Efflux Pumps and Environmental pH in Bacterial Multidrug Resistance. Vivo 2020, 34, 65–71. [Google Scholar] [CrossRef]
- Kincses, A.; Nové, M.; Asefi, J.; Spengler, G. Repurposed Drugs and Efflux Pump Inhibitors Against Gram-Negative Urinary Tract Pathogenic Bacteria. Antibiotics 2025, 14, 988. [Google Scholar] [CrossRef]
- Lamers, R.P.; Cavallari, J.F.; Burrows, L.L. The Efflux Inhibitor Phenylalanine-Arginine Beta-Naphthylamide (PAβN) Permeabilizes the Outer Membrane of Gram-Negative Bacteria. PLoS ONE 2013, 8, e60666. [Google Scholar] [CrossRef]
- Zhang, S.; Wang, J.; Ahn, J. Advances in the Discovery of Efflux Pump Inhibitors as Novel Potentiators to Control Antimicrobial-Resistant Pathogens. Antibiotics 2023, 12, 1417. [Google Scholar] [CrossRef]
- Aguilar-Vega, L.; López-Jácome, L.E.; Franco, B.; Muñoz-Carranza, S.; Vargas-Maya, N.; Franco-Cendejas, R.; Hernández-Durán, M.; Otero-Zúñiga, M.; Campo-Beleño, C.; Jiménez-Cortés, J.G.; et al. Antibacterial Properties of Phenothiazine Derivatives against Multidrug-resistant Acinetobacter Baumannii Strains. J. Appl. Microbiol. 2021, 131, 2235–2243. [Google Scholar] [CrossRef]
- Martins, M.; Dastidar, S.G.; Fanning, S.; Kristiansen, J.E.; Molnar, J.; Pagès, J.-M.; Schelz, Z.; Spengler, G.; Viveiros, M.; Amaral, L. Potential Role of Non-Antibiotics (Helper Compounds) in the Treatment of Multidrug-Resistant Gram-Negative Infections: Mechanisms for Their Direct and Indirect Activities. Int. J. Antimicrob. Agents 2008, 31, 198–208. [Google Scholar] [CrossRef]
- Sionov, R.V.; Steinberg, D. Targeting the Holy Triangle of Quorum Sensing, Biofilm Formation, and Antibiotic Resistance in Pathogenic Bacteria. Microorganisms 2022, 10, 1239. [Google Scholar] [CrossRef]
- Dawan, J.; Li, Y.; Lu, F.; He, X.; Ahn, J. Role of Efflux Pump-Mediated Antibiotic Resistance in Quorum Sensing-Regulated Biofilm Formation by Salmonella Typhimurium. Pathogens 2022, 11, 147. [Google Scholar] [CrossRef]
- Martins, A.; Iversen, C.; Rodrigues, L.; Spengler, G.; Ramos, J.; Kern, W.V.; Couto, I.; Viveiros, M.; Fanning, S.; Pages, J.M.; et al. An AcrAB-Mediated Multidrug-Resistant Phenotype Is Maintained Following Restoration of Wild-Type Activities by Efflux Pump Genes and Their Regulators. Int. J. Antimicrob. Agents 2009, 34, 602–604. [Google Scholar] [CrossRef]
- Amaral, L.; Martins, A.; Spengler, G.; Molnar, J. Efflux Pumps of Gram-Negative Bacteria: What They Do, How They Do It, with What and How to Deal with Them. Front. Pharmacol. 2014, 4, 168. [Google Scholar] [CrossRef]
- Rácz, B.; Spengler, G. Repurposing Antidepressants and Phenothiazine Antipsychotics as Efflux Pump Inhibitors in Cancer and Infectious Diseases. Antibiotics 2023, 12, 137. [Google Scholar] [CrossRef]
- Lorente-Torres, B.; Llano-Verdeja, J.; Castañera, P.; Ferrero, H.Á.; Fernández-Martínez, S.; Javadimarand, F.; Mateos, L.M.; Letek, M.; Mourenza, Á. Innovative Strategies in Drug Repurposing to Tackle Intracellular Bacterial Pathogens. Antibiotics 2024, 13, 834. [Google Scholar] [CrossRef] [PubMed]
- Ferrer-Espada, R.; Shahrour, H.; Pitts, B.; Stewart, P.S.; Sánchez-Gómez, S.; Martínez-de-Tejada, G. A Permeability-Increasing Drug Synergizes with Bacterial Efflux Pump Inhibitors and Restores Susceptibility to Antibiotics in Multi-Drug Resistant Pseudomonas Aeruginosa Strains. Sci. Rep. 2019, 9, 3452. [Google Scholar] [CrossRef] [PubMed]
- Vahdatipur Dizaj, M.; Ghotaslou, R.; Yekani, M.; Moaddab, S.R.; Naghili, B.; Nabizadeh, E.; Memar, M.Y. Effect of RND-Efflux Pumps Inhibitor on the Synergy of Different Antibiotics Combinations against Carbapenem-Resistant Pseudomonas Aeruginosa. Physiol. Pharmacol. 2024, 28, 314–323. [Google Scholar] [CrossRef]
- Lehtinen, J.; Lilius, E.-M. Promethazine Renders Escherichia Coli Susceptible to Penicillin G: Real-Time Measurement of Bacterial Susceptibility by Fluoro-Luminometry. Int. J. Antimicrob. Agents 2007, 30, 44–51. [Google Scholar] [CrossRef]
- Donnert, M.; Elsheikh, S.; Arce-Rodriguez, A.; Pawar, V.; Braubach, P.; Jonigk, D.; Haverich, A.; Weiss, S.; Müsken, M.; Häussler, S. Targeting Bioenergetics Is Key to Counteracting the Drug-Tolerant State of Biofilm-Grown Bacteria. PLoS Pathog. 2020, 16, e1009126. [Google Scholar] [CrossRef]
- Spengler, G.; Csonka, Á.; Molnár, J.; Amaral, L. The Anticancer Activity of the Old Neuroleptic Phenothiazine-Type Drug Thioridazine. Anticancer Res. 2016, 36, 5701–5706. [Google Scholar] [CrossRef]
- Ordway, D.; Viveiros, M.; Leandro, C.; Bettencourt, R.; Almeida, J.; Martins, M.; Kristiansen, J.E.; Molnar, J.; Amaral, L. Clinical Concentrations of Thioridazine Kill Intracellular Multidrug-Resistant Mycobacterium tuberculosis. Antimicrob. Agents Chemother. 2003, 47, 917–922. [Google Scholar] [CrossRef]
- Pagès, J.-M.; Amaral, L. Mechanisms of Drug Efflux and Strategies to Combat Them: Challenging the Efflux Pump of Gram-Negative Bacteria. Biochim. Biophys. Acta BBA—Proteins Proteom. 2009, 1794, 826–833. [Google Scholar] [CrossRef]
- Lomovskaya, O.; Warren, M.S.; Lee, A.; Galazzo, J.; Fronko, R.; Lee, M.; Blais, J.; Cho, D.; Chamberland, S.; Renau, T.; et al. Identification and Characterization of Inhibitors of Multidrug Resistance Efflux Pumps in Pseudomonas Aeruginosa: Novel Agents for Combination Therapy. Antimicrob. Agents Chemother. 2001, 45, 105–116. [Google Scholar] [CrossRef]
- Simons, F.E.R.; Simons, K.J. Histamine and H1-Antihistamines: Celebrating a Century of Progress. J. Allergy Clin. Immunol. 2011, 128, 1139–1150.e4. [Google Scholar] [CrossRef]
- Molnár, J.; Haszon, I.; Bodrogi, T.; Martonyi, E.; Turi, S. Synergistic Effect of Promethazine with Gentamycin in Frequently Recurring Pyelonephritis. Int. Urol. Nephrol. 1990, 22, 405–411. [Google Scholar] [CrossRef] [PubMed]
- Udwadia, Z.F.; Sen, T.; Pinto, L.M. Safety and Efficacy of Thioridazine as Salvage Therapy in Indian Patients with XDR-TB. Recent Pat. Anti-Infect. Drug Disc. 2011, 6, 88–91. [Google Scholar] [CrossRef] [PubMed]
- Jo, D.-M.; Oh, D.K.; Cho, K.-J.; Tabassum, N.; Ko, S.-C.; Kim, K.W.; Yang, D.; Kim, J.-Y.; Oh, G.-W.; Choi, G.; et al. Understanding the Role of Drug Efflux Pumps in Biofilms and Virulence Properties: Multiple Potential Strategies Controlling Bacterial Infections. Int. J. Antimicrob. Agents 2025, 66, 107584. [Google Scholar] [CrossRef] [PubMed]
- Kaatz, G.W.; Moudgal, V.V.; Seo, S.M.; Kristiansen, J.E. Phenothiazines and Thioxanthenes Inhibit Multidrug Efflux Pump Activity in Staphylococcus aureus. Antimicrob. Agents Chemother. 2003, 47, 719–726. [Google Scholar] [CrossRef] [PubMed]
- Martins, A.; Spengler, G.; Rodrigues, L.; Viveiros, M.; Ramos, J.; Martins, M.; Couto, I.; Fanning, S.; Pagès, J.-M.; Bolla, J.M.; et al. pH Modulation of Efflux Pump Activity of Multi-Drug Resistant Escherichia Coli: Protection during Its Passage and Eventual Colonization of the Colon. PLoS ONE 2009, 4, e6656. [Google Scholar] [CrossRef] [PubMed]
- CLSI. Performance Standards for Antimicrobial Susceptibility Testing, 35th ed.; CLSI Supplement M100; Clinical and Laboratory Standards Institute: Wayne, PA, USA, 2025. [Google Scholar]
- Viveiros, M.; Dupont, M.; Rodrigues, L.; Couto, I.; Davin-Regli, A.; Martins, M.; Pagès, J.-M.; Amaral, L. Antibiotic Stress, Genetic Response and Altered Permeability of E. coli. PLoS ONE 2007, 2, e365. [Google Scholar] [CrossRef] [PubMed]
- Pillai, S.K.; Moellering, R.C.; Eliopoulos, G.M. Antimicrobial Combinations. In Antibiotics in Laboratory Medicine, 5th ed.; Lorian, V., Ed.; The Lippincott Williams & Wilkins Co.: Philadelphia, PA, USA, 2025; pp. 365–440. [Google Scholar]
- Noel, D.J.; Keevil, C.W.; Wilks, S.A. Synergism versus Additivity: Defining the Interactions between Common Disinfectants. mBio 2021, 12, e02281-21. [Google Scholar] [CrossRef]




| Strains | MIC (µg/mL) | ||
|---|---|---|---|
| Ampicillin | Ceftriaxone | Ciprofloxacin | |
| E. coli 129351 | >128 | 8 | 32 |
| E. coli 132014 | >128 | 16 | 2 |
| E. coli 131619 | >128 | 64 | 64 |
| E. coli 128451 | >128 | 64 | 32 |
| E. coli 132009 | >128 | 16 | 2 |
| E. coli 129030 | >128 | 8 | 32 |
| E. coli 131667 | 128 | <0.25 | 128 |
| E. coli 128673 | 128 | 0.008 | 0.25 |
| E. coli 130063 | >128 | 32 | >128 |
| E. coli 128334 | >128 | <0.008 | 16 |
| Strains | MIC | |||||
|---|---|---|---|---|---|---|
| (µg/mL) | (µM) | (v/v%) | ||||
| PMZ | TZ | CCCP | RES | PAβN | DMSO | |
| E. coli 129351 | 100 | 50 | 20.46 | >60.87 | >40.58 | >2 |
| E. coli 132014 | 100 | 100 | 20.46 | >60.87 | >40.58 | >2 |
| E. coli 131619 | 100 | >100 | 5.12 | >60.87 | >40.58 | >2 |
| E. coli 128451 | 100 | 100 | 20.46 | >60.87 | >40.58 | >2 |
| E. coli 132009 | 100 | >100 | 20.46 | >60.87 | >40.58 | >2 |
| E. coli 129030 | 100 | 100 | 20.46 | >60.87 | >40.58 | >2 |
| E. coli 131667 | 100 | >100 | 20.46 | >60.87 | >40.58 | >2 |
| E. coli 128673 | >100 | 100 | 20.46 | >60.87 | >40.58 | >2 |
| E. coli 130063 | >100 | >100 | >20.46 | >60.87 | >40.58 | >2 |
| E. coli 128334 | 100 | >100 | 20.46 | >60.87 | >40.58 | >2 |
| Antibiotics | Identifier of E. coli Strains | |||||||||
| 128673 | 128451 | 131619 | 131667 | 132009 | 130063 | 132014 | 128334 | 129351 | 129030 | |
| Ampicillin | R | R | R | R | R | R | R | R | R | R |
| Amoxicillin-clavulanic acid | R | R | R | R | R | R | R | S | R | R |
| Piperacillin-tazobactam | R | R | R | R | R | |||||
| Cefotaxim | R | R | R | R | R | |||||
| Sumetrolim | R | R | R | R | R | R | R | S | S | S |
| Cefixim | R | R | R | R | R | R | R | R | R | |
| Ceftazidim | R | R | R | R | R | R | R | R | R | |
| Ceftriaxon | R | R | R | R | R | R | R | R | R | |
| Cefepim | R | R | R | R | R | |||||
| Cefuroxim | R | R | R | R | R | R | R | S | R | R |
| Amikacin | S | S | S | S | S | |||||
| Gentamycin | S | S | S | R | S | R | S | S | S | |
| Tobramycin | S | S | S | S | S | |||||
| Meropenem | S | S | S | S | S | S | S | S | S | |
| Imipenem | S | S | S | S | S | S | S | S | S | |
| Ciprofloxacin | S | R | R | R | R | R | R | R | R | R |
| Levofloxacin | R | R | R | R | R | |||||
| Moxifloxacin | R | R | R | R | R | |||||
| Norfloxacin | S | R | R | R | ||||||
| Fosfomycin | S | S | S | |||||||
| Nitrofurantoin | S | S | R | R | ||||||
| Ertapenem | S | S | S | S | S | S | S | S | S | |
| ESBL | YES | YES | YES | YES | YES | YES | YES | NO | YES | YES |
| Types of Interaction | FICi Value |
|---|---|
| Synergy | ≤0.5 |
| Additive effect | 0.5< and ≤1 |
| Indifference | 1< and ≤4 |
| Antagonism | 4< |
| Genes | Forward Primer Sequences | Reverse Primer Sequences |
|---|---|---|
| acrA | CTTAGCCCTAACAGGATGTG | TTGAAATTACGCTTCAGGAT |
| acrB | CGTACACAGAAAGTGCTCAA | CGCTTCAACTTTGTTTTCTT |
| sdiA | CTGATGGCTCTGATGCGTTTA | TCTGGTGGAAATTGACCGTATT |
| GAPDH | ACTTACGAGCAGATCAAAGC | AGTTTCACGAAGTTGTCGTT |
Disclaimer/Publisher’s Note: The statements, opinions and data contained in all publications are solely those of the individual author(s) and contributor(s) and not of MDPI and/or the editor(s). MDPI and/or the editor(s) disclaim responsibility for any injury to people or property resulting from any ideas, methods, instructions or products referred to in the content. |
© 2026 by the authors. Licensee MDPI, Basel, Switzerland. This article is an open access article distributed under the terms and conditions of the Creative Commons Attribution (CC BY) license.
Share and Cite
Szemerédi, N.; Nové, M.; Heo, D.; Orosz, L.; Sóki, J.; Spengler, G. Overcoming Multidrug Resistance by Bacterial Efflux Pump Inhibitors in Clinical Escherichia coli Strains. Antibiotics 2026, 15, 276. https://doi.org/10.3390/antibiotics15030276
Szemerédi N, Nové M, Heo D, Orosz L, Sóki J, Spengler G. Overcoming Multidrug Resistance by Bacterial Efflux Pump Inhibitors in Clinical Escherichia coli Strains. Antibiotics. 2026; 15(3):276. https://doi.org/10.3390/antibiotics15030276
Chicago/Turabian StyleSzemerédi, Nikoletta, Márta Nové, Danhui Heo, László Orosz, József Sóki, and Gabriella Spengler. 2026. "Overcoming Multidrug Resistance by Bacterial Efflux Pump Inhibitors in Clinical Escherichia coli Strains" Antibiotics 15, no. 3: 276. https://doi.org/10.3390/antibiotics15030276
APA StyleSzemerédi, N., Nové, M., Heo, D., Orosz, L., Sóki, J., & Spengler, G. (2026). Overcoming Multidrug Resistance by Bacterial Efflux Pump Inhibitors in Clinical Escherichia coli Strains. Antibiotics, 15(3), 276. https://doi.org/10.3390/antibiotics15030276

