Orbital Forcing of Paleohydrology in a Marginal Sea Lacustrine Basin: Mechanisms and Sweet-Spot Implications for Eocene Shale Oil, Bohai Bay Basin
Abstract
1. Introduction

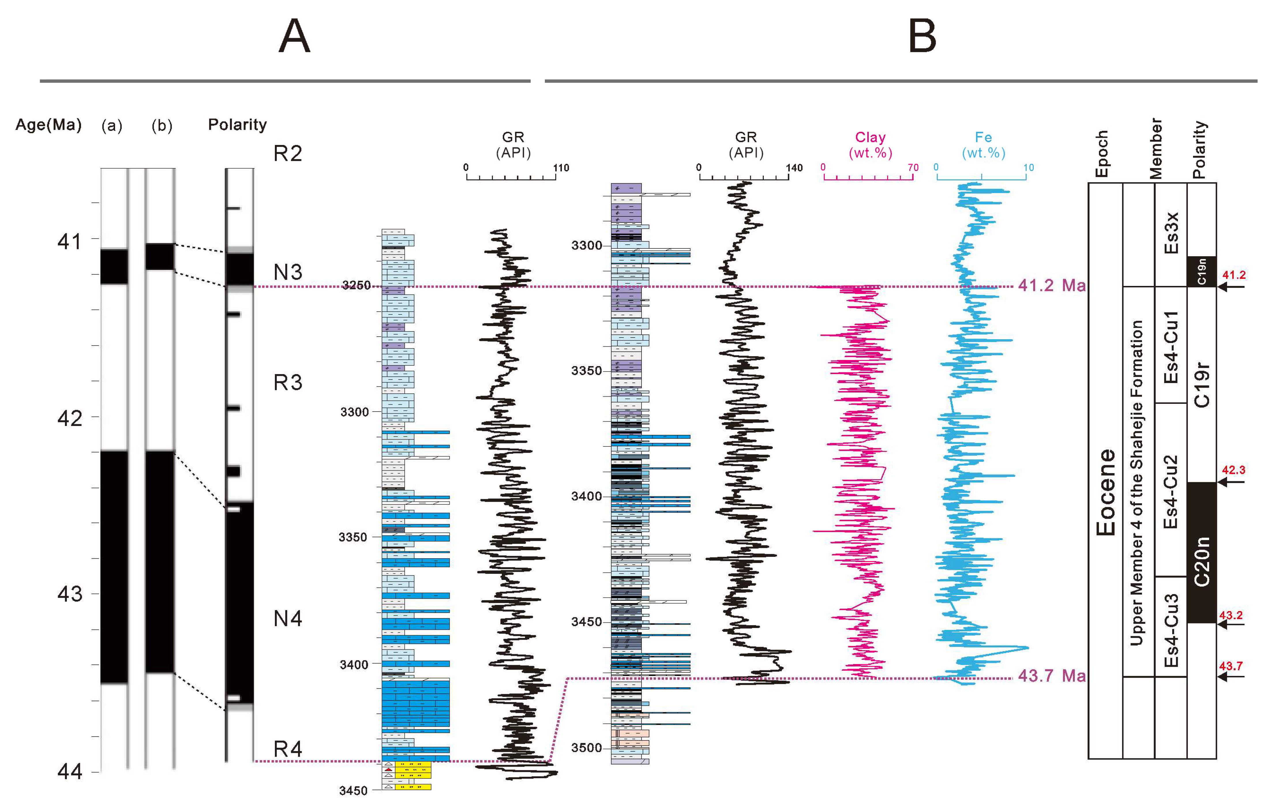
2. Geological Settings
3. Methodology
3.1. Core and Paleoclimate Multi-Proxy Indicators
3.2. Time-Series Analysis
3.3. Sedimentary Noise Modeling
4. Results
4.1. Mineral Composition
4.2. Lithofacies
- Laminated micritic argillaceous limestone facies (ML1)
- 2.
- Laminated mixed mudstone facies (ML2)
- 3.
- Laminated microcrystalline argillaceous limestone facies (ML3)
- 4.
- Bedded argillaceous limestone facies (ML4)
- 5.
- Laminated coarse crystalline argillaceous limestone facies (ML5)
- 6.
- Bedded calcareous mudstone facies (ML6)
- 7.
- Organic-rich massive mudstone facies (ML7)
- 8.
- Organic-rich bedded gypsiferous mudstone facies (ML8)
4.3. Cyclostratigraphic Analysis of Multi-Proxy Records in the Depth Domain
4.4. Time-Series Tuning
4.5. Sedimentary Noise Modeling and Paleoclimate Proxy Indicators
5. Discussion
5.1. Climatic Significance of the Multi-Proxy Records and Their Responses to Orbital Forcing
5.2. Lake-Level Responses in the Dongying Area
5.3. Orbital Forcing and Hydroclimate Dynamics
5.4. Implications of Orbital Forcing for Predicting Shale-Oil Sweet Spots
6. Conclusions
- (1)
- From a sedimentological and paleoenvironmental perspective, cyclostratigraphic frameworks based on the patterns and amplitudes of GR logs, mineral abundances, elemental concentrations, and diagnostic elemental ratios—astronomically tuned to the ~405 kyr, ~100 kyr, and ~40 kyr bands—provide robust chronological constraints for the mid-late Eocene lithostratigraphic succession.
- (2)
- Recognition of a ~1.2 Myr long-obliquity-modulated cycle within the sedimentary “noise” series reveals that lake-level fluctuations in this mid-late Eocene marginal sea-influenced system are strongly paced by astronomical forcing. Monsoon-driven circulation likely amplifies the potential marine influence, thus intensifying the hydrological coupling between the sea and the lake.
- (3)
- Regional climate variability during the mid-late Eocene is governed by forcing associated with eccentricity and obliquity. Warm and humid conditions preferentially occur during intervals of coupled high eccentricity and high obliquity. Obliquity-driven forcing modulates East Asian hydroclimate cyclicity by regulating the intensity of the East Asian summer monsoon, potentially promoting a northward migration of the ITCZ. A reinforced cross-equatorial insolation gradient and pressure contrast facilitate moisture transport into the Northern Hemisphere during boreal summer. High-latitude ice sheets may further exert feedback effects within the climate system. Moreover, the superposition of orbital bands likely induces hydroclimate oscillations through nonlinear climate responses, which, in turn, drives differentiated sedimentary processes.
- (4)
- By modulating monsoonal precipitation, eccentricity and obliquity periodically force lake-level fluctuations, water-column stratification, and terrigenous input. Under a coupled “high productivity–anoxic preservation” mode, these changes favor the accumulation of organic-rich shales. Climate-controlled rhythmic alternations between carbonate precipitation and detrital supply give rise to interbedded carbonate and organic-rich argillaceous facies, leading to the concurrent occurrence of high-organic-matter content, brittle mineral enrichment, and pore development in specific lithofacies. This coupling ultimately governs the spatiotemporal distribution and enrichment patterns of shale-oil sweet spots.
Author Contributions
Funding
Data Availability Statement
Conflicts of Interest
References
- Diaz, R.J.; Rosenberg, R. Spreading Dead Zones and Consequences for Marine Ecosystems. Science 2008, 321, 926–929. [Google Scholar] [CrossRef] [PubMed]
- Bianchi, T.S.; Cui, X.; Blair, N.E.; Burdige, D.J.; Eglinton, T.I.; Galy, V. Centers of Organic Carbon Burial and Oxidation at the Land-Ocean Interface. Org. Geochem. 2018, 115, 138–155. [Google Scholar] [CrossRef]
- Gracia, A.; Rangel-Buitrago, N.; Oakley, J.A.; Williams, A.T. Use of Ecosystems in Coastal Erosion Management. Ocean Coast. Manag. 2018, 156, 277–289. [Google Scholar] [CrossRef]
- Omstedt, A. How to Develop an Understanding of the Marginal Sea System by Connecting Natural and Human Sciences. Oceanologia 2023, 65, 20–29. [Google Scholar] [CrossRef]
- Ma, Y. Reservoir Type and Spatial Distribution. In Marine Oil and Gas Exploration in China; Ma, Y., Ed.; Springer: Berlin/Heidelberg, Germany, 2020; pp. 159–214. [Google Scholar]
- Yang, C.; Sun, J.; Yang, Y.; Yang, C.; Wang, J.; Xiao, G.; Wang, J. Key Factors Controlling Mesozoic Hydrocarbon Accumulation in the Southern East China Sea Basin. Mar. Pet. Geol. 2020, 118, 104436. [Google Scholar] [CrossRef]
- Zhang, G.; Tong, D.; Chen, K.; Liu, H.; Fang, X. Tectonic Evolution and Source Rocks Development of the Super Oil-Rich Bohai Bay Basin, East China. Pet. Explor. Dev. 2024, 51, 1165–1182. [Google Scholar] [CrossRef]
- Liu, W.T.; Xie, X. Spacebased Observations of the Seasonal Changes of South Asian Monsoons and Oceanic Responses. Geophys. Res. Lett. 1999, 26, 1473–1476. [Google Scholar] [CrossRef]
- Hu, J.; Wang, X.H. Progress on Upwelling Studies in the China Seas. Rev. Geophys. 2016, 54, 653–673. [Google Scholar] [CrossRef]
- Wei, W.; Kemp, D.B.; Lu, Y.; Wang, Z.; Ma, Y.; Liu, H.; Zhang, S.; Zhang, J.; Teng, X.; Robbins, L.J.; et al. Astronomically Forcing Salinity Variations in a Marginal-Marine Environment, Bohai Bay Basin, NE China. Chem. Geol. 2024, 665, 122300. [Google Scholar] [CrossRef]
- Wang, Y.; Cheng, H.; Edwards, R.L.; Kong, X.; Shao, X.; Chen, S.; Wu, J.; Jiang, X.; Wang, X.; An, Z. Millennial- and Orbital-Scale Changes in the East Asian Monsoon over the Past 224,000 Years. Nature 2008, 451, 1090–1093. [Google Scholar] [CrossRef]
- Cha, H.; Moon, J.-H.; Kim, T.; Song, Y.T. A Process-Based Assessment of the Sea-Level Rise in the Northwestern Pacific Marginal Seas. Commun. Earth Environ. 2023, 4, 300. [Google Scholar] [CrossRef]
- Chen, Y.; Xiao, C.; Zhang, Y.; Lai, Z. The Mixed Layer Salinity Budget in the Northern South China Sea: A Modeling Study. J. Mar. Sci. Eng. 2023, 11, 1693. [Google Scholar] [CrossRef]
- Ershkov, S.; Leshchenko, D.; Prosviryakov, E. Revisiting Long-Time Dynamics of Earth’s Angular Rotation Depending on Quasiperiodic Solar Activity. Mathematics 2023, 11, 2117. [Google Scholar] [CrossRef]
- Hays, J.; Imbrie, J.; Shackleton, N. Variations in the Earth’s Orbit: Pacemaker of the Ice Ages. Science 1976, 194, 1121–1132. [Google Scholar] [CrossRef]
- Berger, A. Long-Term Variations of Daily Insolation and Quaternary Climatic Changes. J. Atmos. Sci. 1978, 35, 2362–2367. [Google Scholar] [CrossRef]
- Clemens, S.; Prell, W.; Murray, D.; Shimmield, G.; Weedon, G. Forcing Mechanisms of the Indian Ocean Monsoon. Nature 1991, 353, 720–725. [Google Scholar] [CrossRef]
- Huang, L.; Liu, C.; Zhou, X.; Wang, Y. The Important Turning Points during Evolution of Cenozoic Basin Offshore the Bohai Sea: Evidence and Regional Dynamics Analysis. Sci. China Earth Sci. 2012, 55, 476–487. [Google Scholar] [CrossRef]
- Yu, F.; Koyi, H. Cenozoic Tectonic Model of the Bohai Bay Basin in China. Geol. Mag. 2016, 153, 866–886. [Google Scholar] [CrossRef]
- Mao, R.; Cheng, X.; Mao, Z.; Guan, Q.; Chen, X.; Li, Z.; Robbins, L.J.; Konhauser, K.O. Hydrocarbon Potential and Biomarker Assemblages of Paleogene Source Rocks in the Cangdong Sag, Bohai Bay Basin, China. J. Geochem. Explor. 2018, 194, 9–18. [Google Scholar] [CrossRef]
- Wei, W.; Algeo, T.J.; Lu, Y.; Lu, Y.; Liu, H.; Zhang, S.; Peng, L.; Zhang, J.; Chen, L. Identifying Marine Incursions into the Paleogene Bohai Bay Basin Lake System in Northeastern China. Int. J. Coal Geol. 2018, 200, 1–17. [Google Scholar] [CrossRef]
- Hou, G.; Hari, K.R. Mesozoic-Cenozoic Extension of the Bohai Sea: Contribution to the Destruction of North China Craton. Front. Earth Sci. 2014, 8, 202–215. [Google Scholar] [CrossRef]
- Li, Q.; Xu, S.; Hao, F. Reassessing the Possibility of Marine Incursion into a Paleo-Lake under the Constraints of a Chronological Framework: Implications for Lake Salinization Mechanisms. GSA Bull. 2025, 137, 2489–2505. [Google Scholar] [CrossRef]
- Ma, Y.; Fan, M.; Lu, Y.; Liu, H.; Hao, Y.; Xie, Z.; Peng, L.; Du, X.; Hu, H. Middle Eocene Paleohydrology of the Dongying Depression in Eastern China from Sedimentological and Geochemical Signatures of Lacustrine Mudstone. Palaeogeogr. Palaeoclimatol. Palaeoecol. 2017, 479, 16–33. [Google Scholar] [CrossRef]
- Ma, Y.; Fan, M.; Lu, Y.; Liu, H.; Hao, Y.; Xie, Z.; Liu, Z.; Peng, L.; Du, X.; Hu, H. Climate-Driven Paleolimnological Change Controls Lacustrine Mudstone Depositional Process and Organic Matter Accumulation: Constraints from Lithofacies and Geochemical Studies in the Zhanhua Depression, Eastern China. Int. J. Coal Geol. 2016, 167, 103–118. [Google Scholar] [CrossRef]
- Han, Y.; Cao, Y.; Liang, C.; Liu, K.; Hao, F. Continental Climate Variability during the Middle Eocene Global Warming. Gondwana Res. 2024, 125, 378–389. [Google Scholar] [CrossRef]
- Zhang, S.; Cai, J.; Zeng, X.; Yan, J.; Lai, F.; Zhu, X.; Zhang, K.; Li, J. Orbital Forcing of Lacustrine Cycles in the Eocene Shahejie Formation of China, and Its Paleoclimate Significance. Palaeogeogr. Palaeoclimatol. Palaeoecol. 2025, 677, 113188. [Google Scholar] [CrossRef]
- Shi, J.; Jin, Z.; Liu, Q.; Zhang, R.; Huang, Z. Cyclostratigraphy and Astronomical Tuning of the Middle Eocene Terrestrial Successions in the Bohai Bay Basin, Eastern China. Glob. Planet. Change 2019, 174, 115–126. [Google Scholar] [CrossRef]
- Shi, J.; Jin, Z.; Liu, Q.; Huang, Z.; Hao, Y. Terrestrial Sedimentary Responses to Astronomically Forced Climate Changes during the Early Paleogene in the Bohai Bay Basin, Eastern China. Palaeogeogr. Palaeoclimatol. Palaeoecol. 2018, 502, 1–12. [Google Scholar] [CrossRef]
- Jin, S.; Liu, S.; Li, Z.; Chen, A.; Ma, C. Astrochronology of a Middle Eocene Lacustrine Sequence and Sedimentary Noise Modeling of Lake-Level Changes in Dongying Depression, Bohai Bay Basin. Palaeogeogr. Palaeoclimatol. Palaeoecol. 2022, 585, 110740. [Google Scholar] [CrossRef]
- Li, M.; Huang, C.; Ogg, J.; Zhang, Y.; Hinnov, L.; Wu, H.; Chen, Z.-Q.; Zou, Z. Paleoclimate Proxies for Cyclostratigraphy: Comparative Analysis Using a Lower Triassic Marine Section in South China. Earth Sci. Rev. 2019, 189, 125–146. [Google Scholar] [CrossRef]
- Huang, C.; Ogg, J.G.; Kemp, D.B. Cyclostratigraphy and Astrochronology: Case Studies from China. Palaeogeogr. Palaeoclimatol. Palaeoecol. 2020, 560, 110017. [Google Scholar] [CrossRef] [PubMed]
- Ma, Y.; Fan, M.; Li, M.; Ogg, J.G.; Zhang, C.; Feng, J.; Zhou, C.; Liu, X.; Lu, Y.; Liu, H.; et al. East Asian Lake Hydrology Modulated by Global Sea-Level Variations in the Eocene Warmhouse. Earth Planet. Sci. Lett. 2023, 602, 117925. [Google Scholar] [CrossRef]
- Huang, C.; Hinnov, L. Astronomically Forced Climate Evolution in a Saline Lake Record of the Middle Eocene to Oligocene, Jianghan Basin, China. Earth Planet. Sci. Lett. 2019, 528, 115846. [Google Scholar] [CrossRef]
- Wang, M.; Chen, H.; Huang, C.; Kemp, D.B.; Xu, T.; Zhang, H.; Li, M. Astronomical Forcing and Sedimentary Noise Modeling of Lake-Level Changes in the Paleogene Dongpu Depression of North China. Earth Planet. Sci. Lett. 2020, 535, 116116. [Google Scholar] [CrossRef]
- Liu, Z.; Huang, C.; Algeo, T.J.; Liu, H.; Hao, Y.; Du, X.; Lu, Y.; Chen, P.; Guo, L.; Peng, L. High-Resolution Astrochronological Record for the Paleocene-Oligocene (66–23 Ma) from the Rapidly Subsiding Bohai Bay Basin, Northeastern China. Palaeogeogr. Palaeoclimatol. Palaeoecol. 2018, 510, 78–92. [Google Scholar] [CrossRef]
- Ao, H.; Dupont-Nivet, G.; Rohling, E.J.; Zhang, P.; Ladant, J.-B.; Roberts, A.P.; Licht, A.; Liu, Q.; Liu, Z.; Dekkers, M.J.; et al. Orbital Climate Variability on the Northeastern Tibetan Plateau across the Eocene–Oligocene Transition. Nat. Commun. 2020, 11, 5249. [Google Scholar] [CrossRef]
- Licht, A.; van Cappelle, M.; Abels, H.A.; Ladant, J.-B.; Trabucho-Alexandre, J.; France-Lanord, C.; Donnadieu, Y.; Vandenberghe, J.; Rigaudier, T.; Lécuyer, C.; et al. Asian Monsoons in a Late Eocene Greenhouse World. Nature 2014, 513, 501–506. [Google Scholar] [CrossRef]
- Xie, Y.; Wu, F.; Fang, X. Middle Eocene East Asian Monsoon Prevalence over Southern China: Evidence from Palynological Records. Glob. Planet. Change 2019, 175, 13–26. [Google Scholar] [CrossRef]
- Carter, A.; Riley, T.R.; Hillenbrand, C.-D.; Rittner, M. Widespread Antarctic Glaciation during the Late Eocene. Earth Planet. Sci. Lett. 2017, 458, 49–57. [Google Scholar] [CrossRef]
- Van Breedam, J.; Huybrechts, P.; Crucifix, M. Modelling Evidence for Late Eocene Antarctic Glaciations. Earth Planet. Sci. Lett. 2022, 586, 117532. [Google Scholar] [CrossRef]
- Vermeulen, D.H.A.; Baatsen, M.L.J.; von der Heydt, A.S. Sustainability of Regional Antarctic Ice Sheets under Late Eocene Seasonal Atmospheric Conditions. Clim. Past 2025, 21, 95–114. [Google Scholar] [CrossRef]
- Jerolmack, D.J.; Paola, C. Shredding of Environmental Signals by Sediment Transport. Geophys. Res. Lett. 2010, 37, L19401. [Google Scholar] [CrossRef]
- Romans, B.W.; Castelltort, S.; Covault, J.A.; Fildani, A.; Walsh, J.P. Environmental Signal Propagation in Sedimentary Systems across Timescales. Earth Sci. Rev. 2016, 153, 7–29. [Google Scholar] [CrossRef]
- Meijer, N.; Dupont-Nivet, G.; Abels, H.A.; Kaya, M.Y.; Licht, A.; Xiao, M.; Zhang, Y.; Roperch, P.; Poujol, M.; Lai, Z.; et al. Central Asian Moisture Modulated by Proto-Paratethys Sea Incursions since the Early Eocene. Earth Planet. Sci. Lett. 2019, 510, 73–84. [Google Scholar] [CrossRef]
- Xie, Y.; Wu, F.; Miao, Y.; Yang, L.; Fang, X. Reappraisal of Eocene Climate Patterns in East Asia: A Synthetic Review. Earth-Sci. Rev. 2025, 271, 105281. [Google Scholar] [CrossRef]
- Feng, Y.; Li, S.; Lu, Y. Sequence Stratigraphy and Architectural Variability in Late Eocene Lacustrine Strata of the Dongying Depression, Bohai Bay Basin, Eastern China. Sediment. Geol. 2013, 295, 1–26. [Google Scholar] [CrossRef]
- Zhao, Y.; Zhang, H.; Liu, C.; Liu, B.; Ma, L.; Wang, L. Late Eocene to Early Oligocene Quantitative Paleotemperature Record: Evidence from Continental Halite Fluid Inclusions. Sci. Rep. 2014, 4, 5776. [Google Scholar] [CrossRef]
- Liu, Q.; He, L.; Chen, L. Tectono-Thermal Modeling of Cenozoic Multiple Rift Episodes in the Bohai Bay Basin, Eastern China and Its Geodynamic Implications. Int. J. Earth Sci. 2018, 107, 53–69. [Google Scholar] [CrossRef]
- Meng, F.; Ni, P.; Yuan, X.; Zhou, C.; Yang, C.; Li, Y. Choosing the Best Ancient Analogue for Projected Future Temperatures: A Case Using Data from Fluid Inclusions of Middle-Late Eocene Halites. J. Asian Earth Sci. 2013, 67–68, 46–50. [Google Scholar] [CrossRef]
- Scotese, C.R.; Song, H.; Mills, B.J.W.; van der Meer, D.G. Phanerozoic Paleotemperatures: The Earth’s Changing Climate during the Last 540 Million Years. Earth Sci. Rev. 2021, 215, 103503. [Google Scholar] [CrossRef]
- He, Z.; Zhang, Z.; Guo, Z.; Tan, N.; Zhang, Z.; Zhang, C.; Wu, H.; Deng, C. The Origin of the Modern-like East Asian Monsoon: Insights from New Proxy Data Synthesis and Climate Modelling. Earth Sci. Rev. 2025, 271, 105297. [Google Scholar] [CrossRef]
- Xie, X.; Fan, Z.; Liu, X.; Lu, Y. Geochemistry of Formation Water and Its Implication on Overpressured Fluid Flow in the Dongying Depression of the Bohaiwan Basin, China. J. Geochem. Explor. 2006, 89, 432–435. [Google Scholar] [CrossRef]
- Zhu, J.; Zou, C.; Feng, Y.; Jiang, S.; Wu, W.; Zhu, R.; Yuan, M. Distribution and Controls of Petroliferous Plays in Subtle Traps within a Paleogene Lacustrine Sequence Stratigraphic Framework, Dongying Depression, Bohai Bay Basin, Eastern China. Pet. Sci. 2020, 17, 1–22. [Google Scholar] [CrossRef]
- Wu, Z.; Zhao, X.; Wang, E.; Pu, X.; Lash, G.; Han, W.; Zhang, W.; Feng, Y. Sedimentary Environment and Organic Enrichment Mechanisms of Lacustrine Shale: A Case Study of the Paleogene Shahejie Formation, Qikou Sag, Bohai Bay Basin. Palaeogeogr. Palaeoclimatol. Palaeoecol. 2021, 573, 110404. [Google Scholar] [CrossRef]
- Zhao, H.; Zhu, X.; Zhu, S.; Wang, X.; Zhao, F.; Shen, M.; Xu, T.; Lu, W.; Zhang, H. Seismic Geomorphology and Depositional Evolution of the Paleogene Shahejie Formation, Central-North Dongying Depression, Bohai Bay Basin, China. Arab. J. Geosci. 2019, 12, 26. [Google Scholar] [CrossRef]
- Yang, K.; Zhu, X.; Colombera, L.; McArthur, A.; Mountney, N.P.; Zhu, S.; Jin, L.; Shen, T.; Yang, H.; Chen, H.; et al. Sediment Provenance and Dispersal in the Early Eocene Dongying Depression, Bohai Bay Basin, Eastern China: Evidence from Detrital Zircon Geochronology, Geochemistry and Petrology. Sediment. Geol. 2023, 454, 106453. [Google Scholar] [CrossRef]
- Yu, Y.; Wei, W.; Yao, Y.; Qiu, K.; Yang, J.; Ji, H.; Pei, X.; Zhang, Z. Sporopollen-Algae Assemblage and Its Paleoenvironmental Significance for the Kongdian Formation of Eocene Strata in Bohai Bay Basin, China. Water 2025, 17, 92. [Google Scholar] [CrossRef]
- Jiang, W.; Yan, X.; Tan, X.; Garzanti, E.; Li, W.; Liu, J.; Luo, L. Lacustrine Hydrochemical Variations and Carbon Sequestration under Hyperthermal Climates: Insights from the Lower Eocene Kongdian Formation (Bohai Bay Basin, NE China). Int. J. Earth Sci. 2025, 114, 497–510. [Google Scholar] [CrossRef]
- Liu, S.; Jiang, Z.; He, Y.; Dou, L.; Yang, Y.; Li, Y.; Han, C. Geomorphology, Lithofacies and Sedimentary Environment of Lacustrine Carbonates in the Eocene Dongying Depression, Bohai Bay Basin, China. Mar. Pet. Geol. 2020, 113, 104125. [Google Scholar] [CrossRef]
- Yang, Y.; Jiang, Z.; Liu, S.; Li, Y. An Eogenetic Karst in Lacustrine Carbonates and Its Influence on Reservoir Development: A Case Study of the Eocene Dongying Depression, Bohai Bay Basin, East China. Mar. Pet. Geol. 2021, 125, 104860. [Google Scholar] [CrossRef]
- Xie, Y.; Wu, F.; Ning, W.; Jiang, Y. Orbitally-Forced Meridional Shifts of the Westerlies Modulated the Hydroclimate of Northeast China during the Late Eocene. Palaeogeogr. Palaeoclimatol. Palaeoecol. 2024, 633, 111908. [Google Scholar] [CrossRef]
- Liang, C.; Jiang, Z.; Cao, Y.; Wu, J.; Wang, Y.; Hao, F. Sedimentary Characteristics and Origin of Lacustrine Organic-Rich Shales in the Salinized Eocene Dongying Depression. GSA Bull. 2017, 130, 154–174. [Google Scholar] [CrossRef]
- Liu, J.; Wang, J.; Cao, Y.; Song, G. Sedimentation in a Continental High-Frequency Oscillatory Lake in an Arid Climatic Background: A Case Study of the Lower Eocene in the Dongying Depression, China. J. Earth Sci. 2017, 28, 628–644. [Google Scholar] [CrossRef]
- Kong, X.; Jiang, Z.; Cai, Y. Orbital and Sub-Orbital Pacing of Mudstones in the Dongying Depression, Eastern China: Implications for Middle Eocene East Asian Climate Evolution. GSA Bull. 2023, 135, 3024–3042. [Google Scholar] [CrossRef]
- Westerhold, T.; Marwan, N.; Drury, A.J.; Liebrand, D.; Agnini, C.; Anagnostou, E.; Barnet, J.S.K.; Bohaty, S.M.; De Vleeschouwer, D.; Florindo, F.; et al. An Astronomically Dated Record of Earth’s Climate and Its Predictability over the Last 66 Million Years. Science 2020, 369, 1383–1387. [Google Scholar] [CrossRef]
- Speijer, R.P.; Pälike, H.; Hollis, C.J.; Hooker, J.J.; Ogg, J.G. GTS2020: The Paleogene Period; Vienna (Gather Online); Copernicus GmbH (Copernicus Publications): Göttingen, Germany, 2021. [Google Scholar]
- Chen, S.; Zhang, S.; Wang, Y.; Tan, M. Lithofacies Types and Reservoirs of Paleogene Fine-Grained Sedimentary Rocks Dongying Sag, Bohai Bay Basin, China. Pet. Explor. Dev. 2016, 43, 218–229. [Google Scholar] [CrossRef]
- Bai, C.; Yu, B.; Liu, H.; Xie, Z.; Han, S.; Zhang, L.; Ye, R.; Ge, J. The Genesis and Evolution of Carbonate Minerals in Shale Oil Formations from Dongying Depression, Bohai Bay Basin, China. Int. J. Coal Geol. 2018, 189, 8–26. [Google Scholar] [CrossRef]
- Shi, J.; Jin, Z.; Liu, Q.; Huang, Z. Depositional Process and Astronomical Forcing Model of Lacustrine Fine-Grained Sedimentary Rocks: A Case Study of the Early Paleogene in the Dongying Sag, Bohai Bay Basin. Mar. Pet. Geol. 2020, 113, 103995. [Google Scholar] [CrossRef]
- Gregory, B.R.B.; Patterson, R.T.; Reinhardt, E.G.; Galloway, J.M.; Roe, H.M. An Evaluation of Methodologies for Calibrating Itrax X-Ray Fluorescence Counts with ICP-MS Concentration Data for Discrete Sediment Samples. Chem. Geol. 2019, 521, 12–27. [Google Scholar] [CrossRef]
- Li, M.; Hinnov, L.; Kump, L. Acycle: Time-Series Analysis Software for Paleoclimate Research and Education. Comput. Geosci. 2019, 127, 12–22. [Google Scholar] [CrossRef]
- Meyers, S.R.; Sageman, B.B. Quantification of Deep-Time Orbital Forcing by Average Spectral Misfit. Am. J. Sci. 2007, 307, 773–792. [Google Scholar] [CrossRef]
- Hinnov, L.A. Cyclostratigraphy and Its Revolutionizing Applications in the Earth and Planetary Sciences. GSA Bull. 2013, 125, 1703–1734. [Google Scholar] [CrossRef]
- Meyers, S.R.; Sageman, B.B.; Hinnov, L.A. Integrated Quantitative Stratigraphy of the Cenomanian-Turonian Bridge Creek Limestone Member Using Evolutive Harmonic Analysis and Stratigraphic Modeling. J. Sediment. Res. 2001, 71, 628–644. [Google Scholar] [CrossRef]
- Li, M.; Kump, L.R.; Hinnov, L.A.; Mann, M.E. Tracking Variable Sedimentation Rates and Astronomical Forcing in Phanerozoic Paleoclimate Proxy Series with Evolutionary Correlation Coefficients and Hypothesis Testing. Earth Planet. Sci. Lett. 2018, 501, 165–179. [Google Scholar] [CrossRef]
- Westerhold, T.; Röhl, U.; Frederichs, T.; Bohaty, S.M.; Zachos, J.C. Astronomical Calibration of the Geological Timescale: Closing the Middle Eocene Gap. Clim. Past 2015, 11, 1181–1195. [Google Scholar] [CrossRef]
- Li, M.; Hinnov, L.A.; Huang, C.; Ogg, J.G. Sedimentary Noise and Sea Levels Linked to Land–Ocean Water Exchange and Obliquity Forcing. Nat. Commun. 2018, 9, 1004. [Google Scholar] [CrossRef]
- Li, Y.; Yang, R.; Fan, A.; Chen, J.; Bilal, A.; Wang, Z. Establishment of a High-Resolution Astronomical Time Scale and High-Frequency Sequence Framework of Paleogene Lacustrine Fine-Grained Sediments Using Logging Data: A Case Study from the Bohai Bay Basin, East China. Mar. Pet. Geol. 2025, 172, 107220. [Google Scholar] [CrossRef]
- Teng, J.; Qiu, L.; Zhang, S.; Ma, C. Origin and Diagenetic Evolution of Dolomites in Paleogene Shahejie Formation Lacustrine Organic Shale of Jiyang Depression, Bohai Bay Basin, East China. Pet. Explor. Dev. 2022, 49, 1251–1265. [Google Scholar] [CrossRef]
- Jiang, Z.; Duan, H.; Liang, C.; Wu, J.; Zhang, W.; Zhang, J. Classification of Hydrocarbon-Bearing Fine-Grained Sedimentary Rocks. J. Earth Sci. 2017, 28, 693–976. [Google Scholar] [CrossRef]
- Westerhold, T.; Röhl, U.; Laskar, J. Time Scale Controversy: Accurate Orbital Calibration of the Early Paleogene. Geochem. Geophys. Geosyst. 2012, 13, Q06015. [Google Scholar] [CrossRef]
- Zavala, C. Hyperpycnal (over Density) Flows and Deposits. J. Palaeogeogr. 2020, 9, 17. [Google Scholar] [CrossRef]
- Silva, T.A.; Girardclos, S.; Stutenbecker, L.; Bakker, M.; Costa, A.; Schlunegger, F.; Lane, S.N.; Molnar, P.; Loizeau, J.-L. The Sediment Budget and Dynamics of a Delta-Canyon-Lobe System over the Anthropocene Timescale: The Rhone River Delta, Lake Geneva (Switzerland/France). Sedimentology 2019, 66, 838–858. [Google Scholar] [CrossRef]
- Laskar, J.; Fienga, A.; Gastineau, M.; Manche, H. La2010: A New Orbital Solution for the Long-Term Motion of the Earth. Astron. Astrophys. 2011, 532, A89. [Google Scholar] [CrossRef]
- Weedon, G.P. Time-Series Analysis and Cyclostratigraphy: Examining Stratigraphic Records of Environmental Cycles; Cambridge University Press: Cambridge, UK, 2003. [Google Scholar]
- Jozanikohan, G. On the Development of a Non-Linear Calibration Relationship for the Purpose of Clay Content Estimation from the Natural Gamma Ray Log. Int. J. Geo-Eng. 2017, 8, 21. [Google Scholar] [CrossRef]
- Díaz-Curiel, J.; Miguel, M.J.; Biosca, B.; Arévalo-Lomas, L. Gamma Ray Log to Estimate Clay Content in the Layers of Water Boreholes. J. Appl. Geophys. 2021, 195, 104481. [Google Scholar] [CrossRef]
- Weltje, G.J.; Tjallingii, R. Calibration of XRF Core Scanners for Quantitative Geochemical Logging of Sediment Cores: Theory and Application. Earth Planet. Sci. Lett. 2008, 274, 423–438. [Google Scholar] [CrossRef]
- Rothwell, R.G.; Croudace, I.w. Twenty Years of XRF Core Scanning Marine Sediments: What Do Geochemical Proxies Tell Us? In Micro-XRF Studies of Sediment Cores: Applications of a Non-Destructive Tool for the Environmental Sciences; Croudace, I.W., Rothwell, R.G., Eds.; Springer: Dordrecht, The Netherlands, 2015; pp. 25–102. [Google Scholar]
- Kent, D.V.; Olsen, P.E.; Rasmussen, C.; Lepre, C.; Mundil, R.; Irmis, R.B.; Gehrels, G.E.; Giesler, D.; Geissman, J.W.; Parker, W.G. Empirical Evidence for Stability of the 405-Kiloyear Jupiter–Venus Eccentricity Cycle over Hundreds of Millions of Years. Proc. Natl. Acad. Sci. USA 2018, 115, 6153–6158. [Google Scholar] [CrossRef]
- Du, X.; Liu, H.; Liu, H.; Lu, Y.; Wang, Y.; Hoa, X.; Yang, W.; Ding, J. Methods of sequence stratigraphy in the fine-grained sediments: A case from the upper fourth sub-member and the lower third sub-member of the Shahejie Formation in well Fanye 1 of Dongying Depression. Geol. Sci. Technol. 2016, 35, 1–11. [Google Scholar]
- Hilgen, F.J. An Astronomically Calibrated (Polarity) Time Scale for the Pliocene–Pleistocene: A Brief Review. In Orbital Forcing and Cyclic Sequences; John Wiley & Sons, Ltd.: Hoboken, NJ, USA, 1994; pp. 109–116. [Google Scholar]
- Matys Grygar, T.; Mach, K.; Schnabl, P.; Martinez, M.; Zeeden, C. Orbital Forcing and Abrupt Events in a Continental Weathering Proxy from Central Europe (Most Basin, Czech Republic, 17.7–15.9 ma) Recorded Beginning of the Miocene Climatic Optimum. Palaeogeogr. Palaeoclimatol. Palaeoecol. 2019, 514, 423–440. [Google Scholar] [CrossRef]
- Miller, K.G.; Schmelz, W.J.; Browning, J.V.; Rosenthal, Y.; Hess, A.V.; Kopp, R.E.; Wright, J.D. Global Mean and Relative Sea-Level Changes over the Past 66 Myr: Implications for Early Eocene Ice Sheets. Earth Sci. Syst. Soc. 2024, 4, 10091. [Google Scholar] [CrossRef]
- Fedo, C.M.; Wayne Nesbitt, H.; Young, G.M. Unraveling the Effects of Potassium Metasomatism in Sedimentary Rocks and Paleosols, with Implications for Paleoweathering Conditions and Provenance. Geology 1995, 23, 921–924. [Google Scholar] [CrossRef]
- Wang, A.; Wang, Z.; Liu, J.; Xu, N.; Li, H. The Sr/Ba Ratio Response to Salinity in Clastic Sediments of the Yangtze River Delta. Chem. Geol. 2021, 559, 119923. [Google Scholar] [CrossRef]
- Algeo, T.J.; Wei, W.; Liu, Z.; Song, Y.; Song, H. Are Elemental Salinity Proxies Worth Their Salt? J. Earth Sci. 2025, 36, 1848–1852. [Google Scholar] [CrossRef]
- Tribovillard, N.; Algeo, T.J.; Lyons, T.; Riboulleau, A. Trace Metals as Paleoredox and Paleoproductivity Proxies: An Update. Chem. Geol. 2006, 232, 12–32. [Google Scholar] [CrossRef]
- Nesbitt, H.W.; Young, G.M. Early Proterozoic Climates and Plate Motions Inferred from Major Element Chemistry of Lutites. Nature 1982, 299, 715–717. [Google Scholar] [CrossRef]
- Jones, B.; Manning, D.A.C. Comparison of Geochemical Indices Used for the Interpretation of Palaeoredox Conditions in Ancient Mudstones. Chem. Geol. 1994, 111, 111–129. [Google Scholar] [CrossRef]
- Wei, W.; Algeo, T.J. Elemental Proxies for Paleosalinity Analysis of Ancient Shales and Mudrocks. Geochim. Cosmochim. Acta 2020, 287, 341–366. [Google Scholar] [CrossRef]
- Kang, J.; Chen, X.; Deng, X.; Fang, Y.; Jiang, H.; Liu, C.; Luo, C.; Li, X.; Lin, Y.; Ren, Z.; et al. Recommendations of Stable Mg, Si, V, Fe, Cu, Zn, Rb, Sr, Ag, Cd, Ba, and U Isotope Compositions for Multiple Geological References. J. Earth Sci. 2025, 36, 1408–1424. [Google Scholar] [CrossRef]
- Liu, Z.; Jiang, M.; Zhou, F.; Selby, D.; Qiu, Z. Role of Terrestrial Organic Matter in Re and Os Uptake: Insights for Re-Os Dating of Organic-Bearing Sedimentary Rocks and Weathering of Organic Carbon. J. Earth Sci. 2025, 36, 2109–2116. [Google Scholar] [CrossRef]
- He, Y.; Li, W.; Liu, H.; Qiu, N.; Li, K.; Xi, C.; Bai, X.; Long, H.; Chen, Y. Petrogenesis of the Dengying Formation Dolomite in Northeast Sichuan Basin, SW China: Constraints from Carbon-Oxygen Isotopic and Trace Elemental Data. J. Earth Sci. 2025, 36, 75–88. [Google Scholar] [CrossRef]
- Hemmati, M.; Ahmadi, Y.; Vaferi, B.; Alibak, A.H.; Wood, D.A. Surveying Organic Matter, Thermal Maturity Level, and Paleo-Environmental Conditions by Considering Biomarker and Stable Carbon Isotopic Analysis. J. Earth Sci. 2025, 36, 428–440. [Google Scholar] [CrossRef]
- Talbot, M.R. A Review of the Palaeohydrological Interpretation of Carbon and Oxygen Isotopic Ratios in Primary Lacustrine Carbonates. Chem. Geol. Isot. Geosci. Sect. 1990, 80, 261–279. [Google Scholar] [CrossRef]
- Li, H.-C.; Ku, T.-L. δ13C–δ18C Covariance as a Paleohydrological Indicator for Closed-Basin Lakes. Palaeogeogr. Palaeoclimatol. Palaeoecol. 1997, 133, 69–80. [Google Scholar] [CrossRef]
- Leng, M.J.; Marshall, J.D. Palaeoclimate Interpretation of Stable Isotope Data from Lake Sediment Archives. Quat. Sci. Rev. 2004, 23, 811–831. [Google Scholar] [CrossRef]
- Ma, Y.-Q.; Zhang, C.; Lu, Y.-C.; Kong, X.-Y.; Guo, Y.; Dong, Y.-X.; Chen, L.; Qi, R.; Xing, F.-C. Characteristics, Main Controlling Factors and Densification Mechanisms of Unconventional Tight Reservoirs in Triassic Yanchang Formation in Southern Ordos Basin, China. Pet. Sci. 2024, 21, 3884–3898. [Google Scholar] [CrossRef]
- Ma, Y.; Fan, M.; Lu, Y.; Liu, H.; Zhang, S.; Liu, X. Stable Isotope Record of Middle Eocene Summer Monsoon and Its Instability in Eastern China. Glob. Planet. Change 2019, 175, 103–112. [Google Scholar] [CrossRef]
- Zhang, J.; Jiang, Z.; Jiang, X.; Wang, S.; Liang, C.; Wu, M. Oil Generation Induces Sparry Calcite Formation in Lacustrine Mudrock, Eocene of East China. Mar. Pet. Geol. 2016, 71, 344–359. [Google Scholar] [CrossRef]
- Liu, H.; Zhang, S.; Liu, Y.; Zhang, P.; Wei, X.; Wang, Y.; Zhu, D.; Hu, Q.; Yang, W.; Tang, D.; et al. Characteristics of Lithofacies Combinations and Reservoir Property of Carbonate-Rich Shale in Dongying Depression, Eastern China. Front. Earth Sci. 2022, 10, 857729. [Google Scholar] [CrossRef]
- Al-Jafar, M.K.; Al-Jaberi, M.H. Determination of Clay Minerals Using Gamma Ray Spectroscopy for the Zubair Formation in Southern Iraq. J. Pet. Explor. Prod. Technol. 2022, 12, 299–306. [Google Scholar] [CrossRef]
- Hussain, W.; Luo, M.; Ali, M.; Al-Khafaji, H.F.; Hussain, I.; Hussain, M.; Ahmed, S.A.A.; Obaidullah. A Gamma-Ray Spectroscopy Approach to Evaluate Clay Mineral Composition and Depositional Environment: A Case Study from the Lower Goru Formation, Southern Indus Basin, Pakistan. J. Appl. Geophys. 2024, 226, 105414. [Google Scholar] [CrossRef]
- Ruffell, A.; Worden, R. Palaeoclimate Analysis Using Spectral Gamma-Ray Data from the Aptian (Cretaceous) of Southern England and Southern France. Palaeogeogr. Palaeoclimatol. Palaeoecol. 2000, 155, 265–283. [Google Scholar] [CrossRef]
- Peng, C.; Zou, C.; Wu, H.; Zhang, S.; Kouamelan, K.S.; Wang, C. Evaluating Geophysical Logs as Proxies for Cyclostratigraphy in Lacustrine Deposits Using Power Ratio Accumulation. Palaeogeogr. Palaeoclimatol. Palaeoecol. 2023, 614, 111428. [Google Scholar] [CrossRef]
- Li, Q.; Xu, S.; Li, J.; Guo, R.; Wang, G.; Wang, Y. Effects of Astronomical Cycles on Laminated Shales of the Paleogene Shahejie Formation in the Dongying Sag, Bohai Bay Basin, China. Energies 2023, 16, 3624. [Google Scholar] [CrossRef]
- Liang, C.; Wu, J.; Jiang, Z.; Cao, Y.; Song, G. Sedimentary Environmental Controls on Petrology and Organic Matter Accumulation in the Upper Fourth Member of the Shahejie Formation (Paleogene, Dongying Depression, Bohai Bay Basin, China). Int. J. Coal Geol. 2018, 186, 1–13. [Google Scholar] [CrossRef]
- Ding, Z.; Huang, G.; Liu, F.; Wu, R.; Wang, P. Responses of Global Monsoon and Seasonal Cycle of Precipitation to Precession and Obliquity Forcing. Clim. Dyn. 2021, 56, 3733–3747. [Google Scholar] [CrossRef]
- Dickens, G.R.; O’Neil, J.R.; Rea, D.K.; Owen, R.M. Dissociation of Oceanic Methane Hydrate as a Cause of the Carbon Isotope Excursion at the End of the Paleocene. Paleoceanography 1995, 10, 965–971. [Google Scholar] [CrossRef]
- Sluijs, A.; Zeebe, R.E.; Bijl, P.K.; Bohaty, S.M. A Middle Eocene Carbon Cycle Conundrum. Nat. Geosci. 2013, 6, 429–434. [Google Scholar] [CrossRef]
- Zachos, J.C.; Röhl, U.; Schellenberg, S.A.; Sluijs, A.; Hodell, D.A.; Kelly, D.C.; Thomas, E.; Nicolo, M.; Raffi, I.; Lourens, L.J.; et al. Rapid Acidification of the Ocean during the Paleocene-Eocene Thermal Maximum. Science 2005, 308, 1611–1615. [Google Scholar] [CrossRef]
- Liu, T.; Yang, H.; Shi, X.; Wang, H.; Zhang, H.; Chen, D. Precession Affects the Timing and Duration of Summer and Rainy Season in East Asia. Geophys. Res. Lett. 2025, 52, e2025GL116963. [Google Scholar] [CrossRef]
- Zhang, J.; Jiang, Z.; Liang, C.; Baars, T.F.; Wang, Y.; Abels, H.A. Astronomical Forcing of Meter-Scale Organic-Rich Mudstone–Limestone Cyclicity in the Eocene Dongying Sag, China: Implications for Shale Reservoir Exploration. AAPG Bull. 2022, 106, 1557–1579. [Google Scholar] [CrossRef]
- Xie, Y.; Wu, F.; Fang, X. A Transient South Subtropical Forest Ecosystem in Central China Driven by Rapid Global Warming during the Paleocene-Eocene Thermal Maximum. Gondwana Res. 2022, 101, 192–202. [Google Scholar] [CrossRef]
- Meijer, N.; Licht, A.; Woutersen, A.; Hoorn, C.; Robin-Champigneul, F.; Rohrmann, A.; Tagliavento, M.; Brugger, J.; Kelemen, F.D.; Schauer, A.J.; et al. Proto-Monsoon Rainfall and Greening in Central Asia Due to Extreme Early Eocene Warmth. Nat. Geosci. 2024, 17, 158–164. [Google Scholar] [CrossRef]
- Yan, K.; Wang, C.; Liu, C.; Mischke, S.; Wang, J.; Yu, X. Reconstruction of Early Paleogene Landscapes and Climate in the Jianghan Basin, Central China: Evidence from Evaporites and Palynology. Palaeogeogr. Palaeoclimatol. Palaeoecol. 2022, 601, 111095. [Google Scholar] [CrossRef]
- Chen, Z.; Ding, Z.; Yang, S.; Zhang, C.; Wang, X. Increased Precipitation and Weathering across the Paleocene-Eocene Thermal Maximum in Central China. Geochem. Geophys. Geosyst. 2016, 17, 2286–2297. [Google Scholar] [CrossRef]
- Zhong, Q.; Zhang, J.; Wang, S.; Li, J.; Jiang, Z.; Qiu, Y. Depositional Evolution of Eocene Deep-Lake Mudrock Lithofacies Driven by Astronomical Forcing in the Dongying Depression, China. Mar. Pet. Geol. 2023, 158, 106516. [Google Scholar] [CrossRef]
- Donohoe, A.; Marshall, J.; Ferreira, D.; Mcgee, D. The Relationship between ITCZ Location and Cross-Equatorial Atmospheric Heat Transport: From the Seasonal Cycle to the Last Glacial Maximum. J. Clim. 2013, 26, 3597–3618. [Google Scholar] [CrossRef]
- Xu, H.; Song, Y.; Goldsmith, Y.; Lang, Y. Meridional ITCZ Shifts Modulate Tropical/Subtropical Asian Monsoon Rainfall. Sci. Bull. 2019, 64, 1737–1739. [Google Scholar] [CrossRef]
- Ma, Y.; Fan, M.; Lu, Y.; Zhang, C.; Liu, H.; Lu, Y. Change in Dominant Orbital Cycles Led to Warm Excursions during the Middle–Late Eocene Cooling. GSA Bull. 2025, 137, 2619–2631. [Google Scholar] [CrossRef]
- DeConto, R.M.; Pollard, D. Rapid Cenozoic Glaciation of Antarctica Induced by Declining Atmospheric CO2. Nature 2003, 421, 245–249. [Google Scholar] [CrossRef]
- Galeotti, S.; DeConto, R.; Naish, T.; Stocchi, P.; Florindo, F.; Pagani, M.; Barrett, P.; Bohaty, S.M.; Lanci, L.; Pollard, D.; et al. Antarctic Ice Sheet Variability across the Eocene-Oligocene Boundary Climate Transition. Science 2016, 352, 76–80. [Google Scholar] [CrossRef]
- Bosboom, R.E.; Abels, H.A.; Hoorn, C.; van den Berg, B.C.J.; Guo, Z.; Dupont-Nivet, G. Aridification in Continental Asia after the Middle Eocene Climatic Optimum (MECO). Earth Planet. Sci. Lett. 2014, 389, 34–42. [Google Scholar] [CrossRef]
- Mantsis, D.F.; Lintner, B.R.; Broccoli, A.J.; Erb, M.P.; Clement, A.C.; Park, H.-S. The Response of Large-Scale Circulation to Obliquity-Induced Changes in Meridional Heating Gradients. J. Clim. 2014, 27, 5504–5516. [Google Scholar] [CrossRef]
- Bosmans, J.H.C.; Erb, M.P.; Dolan, A.M.; Drijfhout, S.S.; Tuenter, E.; Hilgen, F.J.; Edge, D.; Pope, J.O.; Lourens, L.J. Response of the Asian Summer Monsoons to Idealized Precession and Obliquity Forcing in a Set of GCMs. Quat. Sci. Rev. 2018, 188, 121–135. [Google Scholar] [CrossRef]
- Bosmans, J.H.C.; Hilgen, F.J.; Tuenter, E.; Lourens, L.J. Obliquity Forcing of Low-Latitude Climate. Clim. Past. 2015, 11, 1335–1346. [Google Scholar] [CrossRef]
- Zhang, Q.; Shen, L.; Fu, X.; Wang, J.; Zeng, S.; Ruebsam, W.; Ahmed, M.S.; Shen, H.; Mansour, A. Eocene Climate and Hydrology of Eastern Asia Controlled by Orbital Forcing and Tibetan Plateau Uplift. Earth Planet. Sci. Lett. 2024, 646, 118981. [Google Scholar] [CrossRef]
- Ma, Y.; Fan, M.; Zhang, C.; Grasby, S.E.; Yin, R.; Lu, Y.; Zhang, B.; Jin, X.; Ma, C.; Lu, Y.; et al. Volcanic and Orbitally Forced Carbon Release during the Middle Eocene Climatic Optimum. Geology 2024, 52, 813–818. [Google Scholar] [CrossRef]
- Liu, J.; Shi, J.; Lu, Y.; Fan, X.; Zhang, Z.; Zhang, R.; Wang, Z.; Xu, K.; Xiao, A.; Kemp, D.B.; et al. Astronomical Forcing of Terrestrial Organic Carbon Burial in East Asia during the Eocene. Earth Planet. Sci. Lett. 2024, 646, 119014. [Google Scholar] [CrossRef]
- Abels, H.A.; Dupont-Nivet, G.; Xiao, G.; Bosboom, R.; Krijgsman, W. Step-Wise Change of Asian Interior Climate Preceding the Eocene–Oligocene Transition (EOT). Palaeogeogr. Palaeoclimatol. Palaeoecol. 2011, 299, 399–412. [Google Scholar] [CrossRef]
- Zhang, R.; Huang, C.; Kemp, D.B.; Wang, Z.; Zhang, Z.; Chen, W. Astronomical Forcing of the Hydrological Cycle in the Weihe Basin (North China) during the Middle to Late Eocene. Glob. Planet. Change 2023, 228, 104208. [Google Scholar] [CrossRef]
- Ao, H.; Rohling, E.J.; Zhang, R.; Roberts, A.P.; Holbourn, A.E.; Ladant, J.-B.; Dupont-Nivet, G.; Kuhnt, W.; Zhang, P.; Wu, F.; et al. Global Warming-Induced Asian Hydrological Climate Transition across the Miocene–Pliocene Boundary. Nat. Commun. 2021, 12, 6935. [Google Scholar] [CrossRef]
- Zhao, D.; Wan, S.; Lu, Z.; Zhai, L.; Feng, X.; Shi, X.; Li, A. Response of Heterogeneous Rainfall Variability in East Asia to Hadley Circulation Reorganization during the Late Quaternary. Quat. Sci. Rev. 2020, 247, 106562. [Google Scholar] [CrossRef]
- Huang, H.; Gao, Y.; Ma, C.; Jones, M.M.; Zeeden, C.; Ibarra, D.E.; Wu, H.; Wang, C. Organic Carbon Burial Is Paced by a ~173-Ka Obliquity Cycle in the Middle to High Latitudes. Sci. Adv. 2021, 7, eabf9489. [Google Scholar] [CrossRef] [PubMed]
- Xiong, Z.; Cao, Y.; Xue, S.; Wang, G.; Liang, C.; Liu, K. Characteristics, Preservation Mechanisms, and Significance of Aragonite in Lacustrine Shale: A Case Study from the Jiyang Depression, Bohai Bay Basin. Pet. Sci. 2024, 21, 3001–3015. [Google Scholar] [CrossRef]
- Song, S.; Ye, L.; Yu, X.; Wu, Z.; Zhang, Y.; Zhang, W. Differential Burial of Particulate Organic Carbon at the Chukchi Continental Margin, Arctic Ocean since Late-Pleistocene. Earth Sci. 2024, 49, 3387–3398. [Google Scholar]
- Ruhl, M.; Deenen, M.H.L.; Abels, H.A.; Bonis, N.R.; Krijgsman, W.; Kürschner, W.M. Astronomical Constraints on the Duration of the Early Jurassic Hettangian Stage and Recovery Rates Following the End-Triassic Mass Extinction (St Audrie’s Bay/East Quantoxhead, UK). Earth Planet. Sci. Lett. 2010, 295, 262–276. [Google Scholar] [CrossRef]
- Rohling, E.J. Paleosalinity: Confidence Limits and Future Applications. Mar. Geol. 2000, 163, 1–11. [Google Scholar] [CrossRef]
- Bechtel, A.; Jia, J.; Strobl, S.A.I.; Sachsenhofer, R.F.; Liu, Z.; Gratzer, R.; Püttmann, W. Palaeoenvironmental Conditions during Deposition of the Upper Cretaceous Oil Shale Sequences in the Songliao Basin (NE China): Implications from Geochemical Analysis. Org. Geochem. 2012, 46, 76–95. [Google Scholar] [CrossRef]
- Zou, C.; Dong, D.; Zhang, Q.; Kong, W.; Liu, W.; Zhao, Z. Formation, Potential, and Challenges of Marine-Continental Transitional Shale Gas in China. Earth Sci. 2025, 50, 4261–4283. [Google Scholar]
- Fan, X.; Teng, X.; Wang, C.; Zhang, J.; Lu, Y.; Zhang, L. Sedimentary Environment and Organic Matter Enrichment Mechanism of the Lower Member of the Xingouzui Formation in the Jianghan Basin during the Early Eocene. Earth Sci. 2025, 50, 1953–1967. [Google Scholar]
- Ding, M.; Jin, Z.; Zhang, Y.; Hu, J. A New Mixed Type Crack Propagation Criterion in Shale Reservoirs. Petroleum 2024, 10, 85–92. [Google Scholar] [CrossRef]
- Fu, J.; Xu, K.; Ji, Y.; Wang, X.; Ma, Y.; Ostadhassan, M.; Pan, Z.; Wang, D.; Liu, B.; Ke, Y.; et al. Water Vapor Sorption Behavior of Shale Organic Matter with Various Types and Maturation. J. Hydrol. 2025, 663, 134223. [Google Scholar] [CrossRef]
- Meng, M.; Li, Z.; Hong, Z.; Bao, J.; Jiang, Q. Quantifying Pore Size Distribution by Nuclear Magnetic Resonance Method in Tight Sandstones: Comparison between Water-Wet and Oil-Wet Saturated Fluids. Int. J. Hydrogen Energy 2026, 197, 152608. [Google Scholar] [CrossRef]
- Zeng, X.; Cai, J.; Dong, Z.; Bian, L.; Li, Y. Relationship between Mineral and Organic Matter in Shales: The Case of Shahejie Formation, Dongying Sag, China. Minerals 2018, 8, 222. [Google Scholar] [CrossRef]
- Meng, M.; Peng, J.; Ge, H.; Ji, W.; Li, X.; Wang, Q. Rock Fabric of Lacustrine Shale and Its Influence on Residual Oil Distribution in the Upper Cretaceous Qingshankou Formation, Songliao Basin. Energy Fuels 2023, 37, 7151–7160. [Google Scholar] [CrossRef]
- Hong, Z.; Meng, M.; Deng, K.; Bao, J.; Wang, Q.; Liu, X. A Quick Method for Appraising Pore Connectivity and Ultimate Imbibed Porosity in Shale Reservoirs. J. Mar. Sci. Eng. 2025, 13, 174. [Google Scholar] [CrossRef]
- He, H.; Xiao, J.; Yang, H.; Lan, Q.; Huang, M. Sedimentary Environment and Shale Gas Exploration Potential of Lower Cambrian Niutitang Formation in Northern Guizhou. Sediment. Geol. Tethyan Geol. 2024, 44, 267–277. [Google Scholar]
- Shi, J.; Jin, Z.; Liu, Q.; Zhang, T.; Fan, T.; Gao, Z. Laminar Characteristics of Lacustrine Organic-Rich Shales and Their Significance for Shale Reservoir Formation: A Case Study of the Paleogene Shales in the Dongying Sag, Bohai Bay Basin, China. J. Asian Earth Sci. 2022, 223, 104976. [Google Scholar] [CrossRef]
- Cao, Y.; Jin, Z.; Zhu, R.; Liu, K.; Liang, X. Progress and Prospects in the Research on Pore Structures of Organic-Rich Mud Shales. Sediment. Geol. Tethyan Geol. 2024, 44, 231–252. [Google Scholar]
- Ma, P.; Lin, C.; Li, G.; Dong, C.; Jiang, L.; Du, X.; Ren, M.; Liu, W.; Zhao, Z.; Yuan, Y.; et al. Lithofacies Characteristics and Sweet Spot Distribution of Lacustrine Shale Oil: A Case Study from the Dongying Depression, Bohai Bay Basin, China. Lithosphere 2022, 2022, 3135681. [Google Scholar] [CrossRef]
- Cao, Y.; Xi, K.; Niu, X.; Lin, M.; Ma, W.; Zhang, Z.; Hellevang, H. Lamina-Scale Diagenetic Mass Transfer in Lacustrine Organic-Rich Shales and Impacts on Shale Oil Reservoir Formation. AAPG Bull. 2024, 108, 1327–1356. [Google Scholar] [CrossRef]
- Hu, C.; Xi, Z.; Chen, C.; Li, Y. Identification of Astronomical Cycles and Prediction of High-Quality Reservoir Development in Lacustrine Carbonates: A Case Study of the Fourth Member of Shahejie Formation in Leijia Area, Western Sag. Earth Sci. 2025, 50, 4715–4735. [Google Scholar]










Disclaimer/Publisher’s Note: The statements, opinions and data contained in all publications are solely those of the individual author(s) and contributor(s) and not of MDPI and/or the editor(s). MDPI and/or the editor(s) disclaim responsibility for any injury to people or property resulting from any ideas, methods, instructions or products referred to in the content. |
© 2026 by the authors. Licensee MDPI, Basel, Switzerland. This article is an open access article distributed under the terms and conditions of the Creative Commons Attribution (CC BY) license.
Share and Cite
Cui, Q.; Lu, Y.; Ma, Y.; Meng, M.; Liu, X.; Deng, K.; Lu, Y.; Sun, W. Orbital Forcing of Paleohydrology in a Marginal Sea Lacustrine Basin: Mechanisms and Sweet-Spot Implications for Eocene Shale Oil, Bohai Bay Basin. J. Mar. Sci. Eng. 2026, 14, 273. https://doi.org/10.3390/jmse14030273
Cui Q, Lu Y, Ma Y, Meng M, Liu X, Deng K, Lu Y, Sun W. Orbital Forcing of Paleohydrology in a Marginal Sea Lacustrine Basin: Mechanisms and Sweet-Spot Implications for Eocene Shale Oil, Bohai Bay Basin. Journal of Marine Science and Engineering. 2026; 14(3):273. https://doi.org/10.3390/jmse14030273
Chicago/Turabian StyleCui, Qinyu, Yangbo Lu, Yiquan Ma, Mianmo Meng, Xinbei Liu, Kong Deng, Yongchao Lu, and Wenqi Sun. 2026. "Orbital Forcing of Paleohydrology in a Marginal Sea Lacustrine Basin: Mechanisms and Sweet-Spot Implications for Eocene Shale Oil, Bohai Bay Basin" Journal of Marine Science and Engineering 14, no. 3: 273. https://doi.org/10.3390/jmse14030273
APA StyleCui, Q., Lu, Y., Ma, Y., Meng, M., Liu, X., Deng, K., Lu, Y., & Sun, W. (2026). Orbital Forcing of Paleohydrology in a Marginal Sea Lacustrine Basin: Mechanisms and Sweet-Spot Implications for Eocene Shale Oil, Bohai Bay Basin. Journal of Marine Science and Engineering, 14(3), 273. https://doi.org/10.3390/jmse14030273

