Performance Evaluation of Control Compatibility for an OTEC Pump Shutdown Condition
Abstract
1. Introduction
2. OTEC System Performance Analysis
2.1. Closed-Cycle OTEC System
2.1.1. Cycle Physical Theory of the OTEC System
2.1.2. Physical Theory of the OTEC System Pumps
2.1.3. Material Balance
2.1.4. Energy Balance
2.2. Design of the MW-Scale OTEC System
2.2.1. Construction of the OTEC System
2.2.2. Specifications of the Working Fluid Pump
2.3. Dynamic Cycle Simulation
Dynamic Cycle Performance Simulation
- (1)
- Seawater pump (surface and deep seawater) stops: aging of pump, electric leakage, system blackout, damage to key components, external impact, unskilled operation technique, immersion in seawater, clogged impeller, biofouling, seawater leakage, etc.;
- (2)
- Refrigerant pump stops: aging of pump, electric leakage, external impact, damage to key components, refrigerant leakage, unskilled operation technique, clogged impeller, etc.
| Situation | How to Apply the Situation | Expected Result | Control Element |
|---|---|---|---|
| Sea water pump stops (surface seawater) | Rapid decrease in surface seawater flow | Separator liquid rise, turbine liquid inflow, turbine output decrease | Refrigerant pump flow control, second surface seawater pump |
| Sea water pump stops (deep seawater) | Rapid decrease in deep seawater flow | Separator liquid rise, turbine liquid inflow, turbine output decrease | Refrigerant pump flow control, second deep seawater pump |
| Refrigerant pump stops | Rapid decrease in refrigerant flow rate | Reduce turbine power | Refrigerant pump flow control, emergency stop |
3. Risk Simulation and Improvement Plan Development
3.1. Change in Performance with Respect to Pump Shutdowns
3.1.1. Standard Conditions
3.1.2. Shutdown of Surface Seawater Pump
3.1.3. Shutdown of Deep Seawater Pump
3.1.4. Shutdown of Refrigerant Pump
3.2. Analysis of Pump Control Solutions in MW OTEC
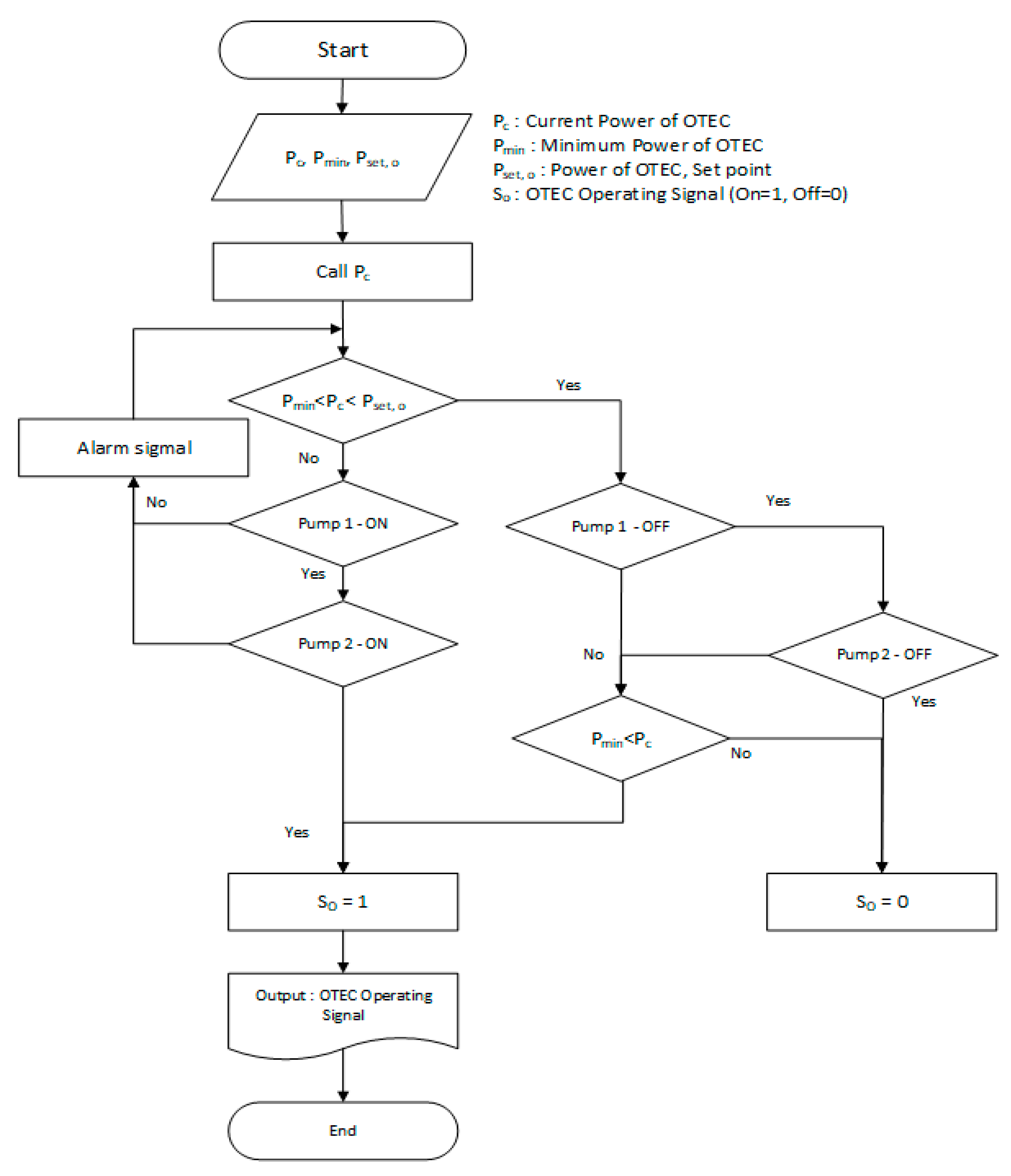
3.2.1. Control for Surface Seawater Pump
3.2.2. Control for Deep Seawater Pump
3.2.3. Control for Refrigerant Pump
4. Results of OTEC Simulation with Improved Operation and Control System
4.1. Simulation Results
4.1.1. Shutdown of Surface Seawater Pump
4.1.2. Shutdown of Deep Seawater Pump
4.1.3. Shutdown of Working Fluid Pump
4.2. Improvement Evaluation of Simulation Results
5. Conclusions
Author Contributions
Funding
Informed Consent Statement
Acknowledgments
Conflicts of Interest
References
- REN21. Renewables 2019 Global Status Report; REN21 Secretariat: Paris, France, 2019. [Google Scholar]
- Energy Information Administration. International Energy Outlook 2016; EIA: Washington, DC, USA, 2016.
- Vega, L.A. Ocean Thermal Energy Conversion. In Encyclopedia of Sustainability Science and Technology; Meyers, R.A., Ed.; Springer: New York, NY, USA, 2012. [Google Scholar]
- Kim, A.S.; Kim, H.J.; Lee, H.S.; Cha, S. Dual-use open cycle ocean thermal energy conversion using multiple condensers for adjustable power generation and seawater desalination. Renew. Energy 2016, 85, 344–358. [Google Scholar] [CrossRef]
- Lee, H.S.; Cha, S.W.; Jung, Y.G.; Choi, B.S.; Kim, H.J. Design and experiment of the 20 kW OTEC plant. In Proceedings of the KAOSTS Spring Conference, Busan, Republic of Korea, 22 May 2014; pp. 2448–2452. [Google Scholar]
- Lim, S.T.; Kim, H.J.; Lee, H.S. Dynamic simulation of performance change of MW-class OTEC according to seawater flow rate. J. Korean Soc. Power Syst. Eng. 2019, 23, 48–56. (In Korean) [Google Scholar] [CrossRef]
- Kwon, Y.J.; Jung, D.H.; Kim, H.J. Design of riser in 1MW OTEC system mounted on floating barge. J. Korean Soc. Mar. Environ. Energy 2015, 18, 22–28. (In Korean) [Google Scholar] [CrossRef]
- Seo, J.B.; Moon, J.H.; Lee, H.S.; Kim, H.J. Performance evaluation and modification plan of the 1 MW OTEC turbine. In Proceedings of the Korean Science for Marine Environment & Energy Fall Conference, Busan, Republic of Korea, 8 November 2019; pp. 147–148. [Google Scholar]
- Kim, H.-J.; Lee, H.-S.; Lim, S.-T.; Petterson, M. The Suitability of the Pacific Islands for Harnessing Ocean Thermal Energy and the Feasibility of OTEC Plants for Onshore or Offshore Processing. Geosciences 2021, 11, 407. [Google Scholar] [CrossRef]
- Matsuda, Y.; Goto, S.; Sugi, T.; Morisaki, T.; Yasunaga, T.; Ikegami, Y. Control of OTEC Plant Using Double-stage Rankine Cycle Considering Warm Seawater Temperature Varia. IFAC PapersOnLine 2017, 50, 135–140. [Google Scholar] [CrossRef]
- Nakamura, M.; Egashira, N.; Uehara, H. Digital Control of Working Fluid Flow Rate for an OTEC Plant. J. Sol. Energy Eng. 1986, 108, 111–116. [Google Scholar] [CrossRef]
- Baybutt, P. On the completeness of scenario identification in process hazard analysis (PHA). J. Loss Prev. Process Ind. 2018, 55, 492–499. [Google Scholar] [CrossRef]
- Wang, Z.; Secnik, E.; Naterer, G.F. Hazard analysis and safety assurance for the integration of nuclear reactors and thermochemical hydrogen plants. Process Saf. Environ. Prot. 2015, 96, 82–97. [Google Scholar] [CrossRef]
- Lee, J.; Shigrekar, A.; Borrelli, R.A. Application of hazard and operability analysis for safeguardability of a pyroprocessing facility. Nucl. Eng. Des. 2019, 348, 131–145. [Google Scholar] [CrossRef]
- Malppan, P.J.; Sumam, K.S. Pipe Burst Risk Assessment Using Transient Analysis in Surge 2000. Aquat. Procedia 2015, 4, 747–754. [Google Scholar] [CrossRef]
- Lim, S.T.; Lee, H.S.; Moon, J.H.; Kim, H.J. Simulation Data of Regional Economic Analysis of OTEC for Applicable Area. Processes 2020, 8, 1107. [Google Scholar] [CrossRef]
- Hendrawan, A. Calculation of Power Pumps on OTEC Power Plant Ocean (Ocean Thermal Energy Conversion). In Proceedings of the 1st International Conference on Science, Applied Science, Teaching and Education 2019, Kupang, Indonesia, 14–15 May 2019. [Google Scholar]
- Yoon, J.-I.; Ye, B.-H.; Heo, J.-H.; Kim, H.-J.; Lee, H.-S.; Son, C.-H. Performance analysis of 20 kW OTEC power cycle using various working fluids. J. Korean Soc. Mar. Eng. 2013, 37, 836–842. [Google Scholar]
- Song, Y.-U. A Study on the Ship’s Thermal Efficiency Improvement by the ORC Power Generation System by Temperature Difference Between. Ph.D. Thesis, KMOU, Busan, Republic of Korea, 2012. Available online: Repository.kmou.ac.kr/handle/2014.oak/9430 (accessed on 13 January 2021).
- Honeywell. A Process Control Primer; Honeywell: Charlotte, NC, USA, 2000. [Google Scholar]
- Malekpour, A.; Karney, B.; Adams, B. Improvement of the Yazd Water Conveyance Control System by GA Optimization. In Proceedings of the 2nd IASTED International Conference on Water Resources Management, Honolulu, HI, USA, 20–22 August 2007. [Google Scholar]
- Raje, D.V.; Olaniya, R.S.; Wakhare, P.D.; Deshpande, A.W. Availability assessment of a two-unit stand-by pumping system. Reliab. Eng. Syst. Saf. 2000, 68, 269–274. [Google Scholar] [CrossRef]
- Lim, S.T.; Lee, H.S.; Kim, H.J. Dynamic Simulation of System Performance Change by PID Automatic Control of Ocean Thermal Energy Conversion. J. Mar. Sci. Eng. 2020, 8, 59. [Google Scholar] [CrossRef]
- Song, J.; Kim, T. Severe accident issues raised by the Fukushima accident and improvements suggested. Nucl. Eng. Technol. 2014, 46, 207–216. [Google Scholar] [CrossRef]
- Viholainen, J.; Tamminen, J.; Ahonen, T.; Ahola, J.; Vakkilainen, E.; Soukka, R. Energy-efficient control strategy for variable speed-driven parallel pumping systems. Energy Effic. 2013, 6, 495–509. [Google Scholar] [CrossRef]















| Preliminary Hazard List Analysis | |||
|---|---|---|---|
| No. | System Item | Hazard | Hazard Effects |
| 1 | Buoyant Structures | -Unbalanced buoyancy -Damage by external force -Change in marine environment -Weather phenomena | -Sinking -Loss of buoyancy -Instability |
| 2 | Mooring System | -Damage by external force -Long-term exposure to seawater -Maintenance of deep seawater connection parts -Vulnerable parts | -Fracture -Loss of structure -Instability -Corrosion -Defects |
| 3 | Foundation Structures | -Insufficient date on deep seawater -Ground fluctuation (e.g., earthquake) -Damage by external force | -Fracture, defects -Structural fluctuation |
| 4 | Riser System | -Vibration caused by long-term exposure to marine environment -Damage by external force -Abnormal operation -Fracture of junction with floating structure | -Fracture -Structural fluctuation -Overflow of mooring, buoyancy, and riser systems -Generation efficiency decline |
| 5 | Generation Facilities | -Electric converting disability -Damage by external force | -Generation efficiency decline -Refrigerant leakage -Refrigerant Pump shutdown |
| 6 | Seawater Intake Facility | -Unstable electric supply -Inflow of particles -Damage by external force | -Pump shutdown -Pump efficiency decline -Seawater leakage |
| Design Conditions | ||
|---|---|---|
| Surface seawater temperature | 31 | °C |
| Deep seawater temperature | 5 | °C |
| Surface seawater flow rate | 1236 | kg/s |
| Deep seawater flow rate | 1004 | kg/s |
| Refrigerant flow rate | 112.2 | kg/s |
| Surface seawater head loss | 5.5 | m |
| Deep seawater head loss | 8.5 | m |
| Surface seawater pump efficiency | 75 | % |
| Deep seawater pump efficiency | 75 | % |
| Working fluid | R32 | - |
| Parameter | Value | Unit |
|---|---|---|
| Operating Condition Design | ||
| Refrigerant pump RPM range | 950~1150 | RPM |
| Working time | 600 | s |
| First change time | 290 | s |
| Liquid volume in reservoir tank | 4.54 | m3 |
| Normal operation output | 980 | kW |
| Normal warm water pump output | 105 | kW |
| Normal cold water pump output | 111 | kW |
| Normal refrigerant pump output | 66 | kW |
| Pump Shutdown Condition Design | ||
| Decreased time in surface seawater flow | 120 | s |
| Decreased time in deep seawater flow | 120 | s |
| Decreased time in refrigerant flow | 120 | s |
| Situation | Effects on System | Control Module | Achievements | Improvement |
|---|---|---|---|---|
| Surface seawater pump shutdown | -Liquid inflow to turbine -System output decrease -System shutdown | Installation of 3 pumps (2 in parallel operation, 1 spare, and alarm when pump shuts down) | -Hazard solved | High |
| Deep seawater pump shutdown | High | |||
| Refrigerant pump shutdown | -System shutdown -System output decrease | Parallel operation of 2 pumps (alarm when pump shuts down) | -Prevention of system shutdown | Medium |
Disclaimer/Publisher’s Note: The statements, opinions and data contained in all publications are solely those of the individual author(s) and contributor(s) and not of MDPI and/or the editor(s). MDPI and/or the editor(s) disclaim responsibility for any injury to people or property resulting from any ideas, methods, instructions or products referred to in the content. |
© 2023 by the authors. Licensee MDPI, Basel, Switzerland. This article is an open access article distributed under the terms and conditions of the Creative Commons Attribution (CC BY) license (https://creativecommons.org/licenses/by/4.0/).
Share and Cite
Lim, S.; Yoon, J.; Lee, H.; Kim, H. Performance Evaluation of Control Compatibility for an OTEC Pump Shutdown Condition. J. Mar. Sci. Eng. 2023, 11, 155. https://doi.org/10.3390/jmse11010155
Lim S, Yoon J, Lee H, Kim H. Performance Evaluation of Control Compatibility for an OTEC Pump Shutdown Condition. Journal of Marine Science and Engineering. 2023; 11(1):155. https://doi.org/10.3390/jmse11010155
Chicago/Turabian StyleLim, Seungtaek, Jiwon Yoon, Hosaeng Lee, and Hyeonju Kim. 2023. "Performance Evaluation of Control Compatibility for an OTEC Pump Shutdown Condition" Journal of Marine Science and Engineering 11, no. 1: 155. https://doi.org/10.3390/jmse11010155
APA StyleLim, S., Yoon, J., Lee, H., & Kim, H. (2023). Performance Evaluation of Control Compatibility for an OTEC Pump Shutdown Condition. Journal of Marine Science and Engineering, 11(1), 155. https://doi.org/10.3390/jmse11010155

