Study on Applicability of Energy-Saving Devices to Hydrogen Fuel Cell-Powered Ships
Abstract
1. Introduction
2. Methodology
3. Clean Shipping Future; Vision and Technology Options
3.1. The Clean Shipping Vision
3.2. Zero Emission Shipping Technology Options
4. Hydrogen Fuel Cell-Powered Ship Propulsion
4.1. Examples of Current Hydrogen Powered Ship Demonstrator Projects
4.2. Key Components of a Hydrogen Fuel Cell-Powered Propulsion System
4.3. Impact of Transient Power Fluctuations on Hydrogen Fuel Cell-Powered Propulsion
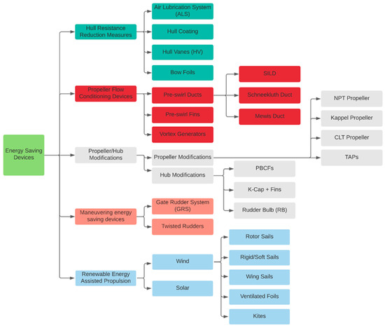
5. Energy-Saving Devices (ESDs) and Their Suitability for Hydrogen Fuel Cell-Powered Propulsion
5.1. Hull Resistance Reduction Measures
5.2. Propeller Flow Conditioning Devices (PFCDs)
5.3. Propeller and Hub Modifications
5.4. Manoeuvring Energy-Saving Devices
5.5. Renewable Energy Assisted Propulsion
5.6. Summary of ESDs, Combination Potential and Their Expected Benefits for Hydrogen-Powered Ships
6. Concluding Remarks
Author Contributions
Funding
Institutional Review Board Statement
Informed Consent Statement
Acknowledgments
Conflicts of Interest
References
- International Maritime Organization (IMO). IMO Action to Reduce GHG Emissions From International Shipping; International Maritime Organization: London, UK, 2019. [Google Scholar]
- McKinlay, C.J.; Turnock, S.R.; Hudson, D.A. Route to zero emission shipping: Hydrogen, ammonia or methanol? Int. J. Hydrog. Energy 2021, 46, 28282–28297. [Google Scholar] [CrossRef]
- Shein, K.A. State of the climate in 2005. Bull. Am. Meteorol. Soc. 2006, 87, S1–S102. [Google Scholar] [CrossRef]
- Friedlingstein, P.; Jones, M.W.; O’sullivan, M.; Andrew, R.M.; Hauck, J.; Peters, G.P.; Peters, W.; Pongratz, J.; Sitch, S.; Le Quéré, C.; et al. Global carbon budget 2019. Earth Syst. Sci. Data 2019, 11, 1783–1838. [Google Scholar] [CrossRef]
- McMichael, A.J.; Woodruff, R.E.; Hales, S. Climate change and human health: Present and future risks. Lancet 2006, 367, 859–869. [Google Scholar] [CrossRef]
- Miola, A.; Ciuffo, B.; Giovine, E.; Marra, M. Regulating Air Emissions from Ships: The State of the Art on Methodologies, Technologies and Policy Options; Publications Office of the European Union: Luxembourg, 2010.
- Eyring, V.; Köhler, H.W.; Lauer, A.; Lemper, B. Emissions from international shipping: 2. Impact of future technologies on scenarios until 2050. J. Geophys. Res. Atmos. 2005, 110. [Google Scholar] [CrossRef]
- Gerard, D.; Lave, L.B. Implementing technology-forcing policies: The 1970 Clean Air Act Amendments and the introduction of advanced automotive emissions controls in the United States. Technol. Forecast. Soc. Chang. 2005, 72, 761–778. [Google Scholar] [CrossRef]
- van Biert, L.; Godjevac, M.; Visser, K.; Aravind, P.V. A review of fuel cell systems for maritime applications. J. Power Sources 2016, 327, 345–364. [Google Scholar] [CrossRef]
- International Maritime Organization (IMO). Guidelines on the Method of Calculation of the Attained Energy Efficiency Design Index (EEDI) for New Ships; International Maritime Organization: London, UK, 2014. [Google Scholar]
- Rebelo, P. Poseidon Principles: Legal Directions for Implementation & Enforcement; The City Law School, City University: London, UK, 2020. [Google Scholar]
- Department for Transport. Clean Maritime Plan; Department of Transport: London, UK, 2019; pp. 1–60. Available online: www.gov.uk/dft (accessed on 5 January 2022).
- Mission Innovation. Mission Statement for Zero-Emission Shipping Mission; Mission Innovation, 2021. [Google Scholar]
- Clark, A.; Ives, M.; Fay, B.; Lambe, R.; Schiele, J.; Larsson, L.; Krejcie, J.; Tillmann-Morris, L.; Barbrook-Johnson, P.; Hepburn, C. Zero-Emissions Shipping: Contracts-for-Differenceas Incentives for the Decarbonisation of International Shipping; Smith School of Enterprise and the Environment, University of Oxford: Oxford, UK, 2021. [Google Scholar]
- Sims, R.; Schaeffer, R.; Creutzig, F.; Núnez, C.X.; Agosto, D.M.; Dimitriu, D.; Figueroa Meza, M.J.; Fulton, L.; Kobayashi, S.; Lah, O. Transport climate change: Mitigation of climate change. In Contribution of Working Group III to the Fifth Assessment Report of the Intergovernmental Panel on Climate Change; Cambridge University Press: Cambridge, UK; New York, NY, USA, 2014. [Google Scholar]
- Carlton, J.; Smart, R.; Jenkins, V. The Nuclear Propulsion of Merchant Ships: Aspects of Risk and Regulation; Lloyd’s Register Technology Days: London, UK, 2010. [Google Scholar]
- Srivastava, A.; Ölçer, A.I.; Ballini, F. Decision Framework for Shipowners to Comply with Air Emission Reduction Measures: A Case Study of Methanol as A Fuel. In Trends and Challenges in Maritime Energy Management; Springer: Cham, Switzerland, 2018; pp. 415–431. [Google Scholar]
- Brynolf, S.; Fridell, E.; Andersson, K. Environmental assessment of marine fuels: Liquefied natural gas, liquefied biogas, methanol and bio-methanol. J. Clean. Prod. 2014, 74, 86–95. [Google Scholar] [CrossRef]
- Al-Aboosi, F.Y.; El-Halwagi, M.M.; Moore, M.; Nielsen, R.B. Renewable ammonia as an alternative fuel for the shipping industry. Curr. Opin. Chem. Eng. 2021, 31, 100670. [Google Scholar] [CrossRef]
- Ash, N.; Scarbrough, T. Sailing on Solar: Could Green Ammonia Decarbonise International Shipping; Environmental Defense Fund: London, UK, 2019. [Google Scholar]
- Atilhan, S.; Park, S.; El-Halwagi, M.M.; Atilhan, M.; Moore, M.; Nielsen, R.B. Green hydrogen as an alternative fuel for the shipping industry. Curr. Opin. Chem. Eng. 2021, 31, 100668. [Google Scholar] [CrossRef]
- Van Hoecke, L.; Laffineur, L.; Campe, R.; Perreault, P.; Verbruggen, S.W.; Lenaerts, S. Challenges in the use of hydrogen for maritime applications. Energy Environ. Sci. 2021, 14, 815–843. [Google Scholar] [CrossRef]
- Xing, H.; Stuart, C.; Spence, S.; Chen, H. Fuel cell power systems for maritime applications: Progress and perspectives. Sustainability 2021, 13, 1213. [Google Scholar] [CrossRef]
- The CMB Group. Hydroville. 2020. Available online: http://www.hydroville.be/en/ (accessed on 1 September 2021).
- HySeas III. 2019. Available online: https://www.hyseas3.eu/the-project/ (accessed on 1 September 2021).
- Gomez Trillos, J.C.; Wilken, D.; Brand, U.; Vogt, T. HySeas III: The World’s First Sea-Going Hydrogen-Powered Ferry—A Look at its Technical Aspects, Market Perspectives and Environmental Impacts. In Nutzung Regenerativer Energiequellen und Wasserstofftechnik; 2019 WIRmachenDRUCK.de (Germany). pp. 57–80. Available online: https://elib.dlr.de/132926/ (accessed on 1 February 2022).
- FlagShips. 2019. Available online: https://flagships.eu/ (accessed on 1 September 2021).
- Maranda. 2020. Available online: https://projectsites.vtt.fi/sites/maranda/ (accessed on 1 September 2021).
- HyShip. 2021. Available online: https://hyship.eu/ (accessed on 1 September 2021).
- Radowitz, B. Recharge. 2020. Available online: https://www.rechargenews.com/transition/world-s-first-liquid-hydrogen-fuel-cell-cruise-ship-planned-for-norway-s-fjords/2-1-749070 (accessed on 1 September 2021).
- Obayashi, Y. Reuters. 2021. Available online: https://www.reuters.com/business/energy/kawasaki-heavy-says-liquefied-hydrogen-carrier-may-leave-japan-this-month-2021-12-03/ (accessed on 1 December 2021).
- Mekhilef, S.; Saidur, R.; Safari, A. Comparative study of different fuel cell technologies. Renew. Sustain. Energy Rev. 2012, 16, 981–989. [Google Scholar] [CrossRef]
- Tronstad, T.; Atrand, H.; Haugom, G.; Langfeldt, L. Study on the Use of Fuel Cells in Shipping; EMSA European Maritime Safety Agency: Lisbon, Portugal, 2017.
- Shu, G.; Liang, Y.; Wei, H.; Tian, H.; Zhao, J.; Liu, L. A review of waste heat recovery on two-stroke IC engine aboard ships. Renew. Sustain. Energy Rev. 2013, 19, 385–401. [Google Scholar] [CrossRef]
- Thounthong, P.; Raël, S.; Davat, B. Energy management of fuel cell/battery/supercapacitor hybrid power source for vehicle applications. J. Power Sources 2009, 193, 376–385. [Google Scholar] [CrossRef]
- Corbo, P.; Migliardini, F.; Veneri, O. Dynamic behaviour of hydrogen fuel cells for automotive application. Renew. Energy 2009, 34, 1955–1961. [Google Scholar] [CrossRef]
- Markowski, J.; Pielecha, I. The potential of fuel cells as a drive source of maritime transport. IOP Conf. Ser. Earth Environ. Sci. 2019, 214, 012019. [Google Scholar] [CrossRef]
- Ballard Power Systems Inc. Fuel Cell Applications for Marine Vessels; Ballard Power Systems Inc.: Burnaby, BC, Canada, 2019. [Google Scholar]
- Boekhout, M. Hydrogen Powered Ship Propulsion for High-Speed Craft the Implementation of Fuel Cell Battery Propulsion Systems. Master’s Thesis, Delft University of Technology, Delft, The Netherlands, 2020. Available online: http://repository.tudelft.nl/ (accessed on 5 January 2022).
- Taskar, B.; Yum, K.K.; Steen, S.; Pedersen, E. The effect of waves on engine-propeller dynamics and propulsion performance of ships. Ocean Eng. 2016, 122, 262–277. [Google Scholar] [CrossRef]
- Foteinos, M.I.; Christofilis, G.I.; Kyrtatos, N.P. Response of a direct-drive large marine two-stroke engine coupled to a selective catalytic reduction exhaust aftertreatment system when operating in waves. Proc. Inst. Mech. Eng. Part M J. Eng. Marit. Environ. 2020, 234, 651–667. [Google Scholar] [CrossRef]
- Xing, H.; Spence, S.; Chen, H. A comprehensive review on countermeasures for CO2 emissions from ships. Renew. Sustain. Energy Rev. 2020, 134, 110222. [Google Scholar] [CrossRef]
- Sanders, W.C.; Winkel, E.S.; Dowling, D.R.; Perlin, M.; Ceccio, S.L. Bubble friction drag reduction in a high-Reynolds-number flat-plate turbulent boundary layer. J. Fluid Mech. 2006, 552, 353–380. [Google Scholar] [CrossRef]
- Elbing, B.R.; Winkel, E.S.; Lay, K.A.; Ceccio, S.L.; Dowling, D.R.; Perlin, M. Bubble-induced skin-friction drag reduction and the abrupt transition to air-layer drag reduction. J. Fluid Mech. 2008, 612, 201–236. [Google Scholar] [CrossRef]
- Zhao, L.H.; Marchioli, C.; Andersson, H.I. Stokes number effects on particle slip velocity in wall-bounded turbulence and implications for dispersion models. Phys. Fluids 2012, 24, 021705. [Google Scholar] [CrossRef]
- Xu, J.; Maxey, M.R.; Karniadakis, G.E. Numerical simulation of turbulent drag reduction using micro-bubbles. J. Fluid Mech. 2002, 468, 271–281. [Google Scholar] [CrossRef]
- Ortiz-Villafuerte, J.; Hassan, Y.A. Investigation of microbubble boundary layer using particle tracking velocimetry. J. Fluids Eng. 2006, 128, 507–519. [Google Scholar] [CrossRef]
- Kitagawa, A.; Hishida, K.; Kodama, Y. Flow structure of microbubble-laden turbulent channel flow measured by PIV combined with the shadow image technique. Exp. Fluids 2005, 38, 466–475. [Google Scholar] [CrossRef]
- Guin, M.M.; Kato, H.; Yamaguchi, H.; Maeda, M.; Miyanaga, M. Reduction of skin friction by microbubbles and its relation with near-wall bubble concentration in a channel. J. Mar. Sci. Technol. 1996, 1, 241–254. [Google Scholar] [CrossRef]
- Murai, Y.; Fukuda, H.; Oishi, Y.; Kodama, Y.; Yamamoto, F. Skin friction reduction by large air bubbles in a horizontal channel flow. Int. J. Multiph. Flow 2007, 33, 147–163. [Google Scholar] [CrossRef]
- Hoang, C.L.; Toda, Y.; Sanada, Y. Full scale experiment for frictional resistance reduction using air lubrication method. In Proceedings of the Nineteenth International Offshore and Polar Engineering Conference, Osaka, Japan, 13 July 2009. [Google Scholar]
- Mizokami, S.; Kawakita, C.; Kodan, Y.; Takano, S.; Higasa, S.; Shigenaga, R. Experimental study of air lubrication method and verification of effects on actual hull by means of sea trial. Mitsubishi Heavy Ind. Tech. Rev. 2010, 47, 41–47. [Google Scholar]
- Mäkiharju, S.A.; Perlin, M.; Ceccio, S.L. On the energy economics of air lubrication drag reduction. Int. J. Nav. Archit. Ocean Eng. 2012, 4, 412–422. [Google Scholar] [CrossRef]
- Butterworth, J.; Atlar, M.; Shi, W. Experimental analysis of an air cavity concept applied on a ship hull to improve the hull resistance. Ocean Eng. 2015, 110, 2–10. [Google Scholar] [CrossRef]
- Shipping, A.B.O. Air Lubrication Technology; American Bureau of Shipping: Spring, TX, USA, 2019. [Google Scholar]
- Mukha, T.; Bensow, R.E. Flow dynamics in the closure region of an internal ship air cavity. Ocean Eng. 2020, 216, 108192. [Google Scholar] [CrossRef]
- Matveev, K.I. Three-dimensional wave patterns in long air cavities on a horizontal plane. Ocean Eng. 2007, 34, 1882–1891. [Google Scholar] [CrossRef]
- Champ, M.A. A review of organotin regulatory strategies, pending actions, related costs and benefits. Sci. Total Environ. 2000, 258, 21–71. [Google Scholar] [CrossRef]
- Abbott, A.; Abel, P.D.; Arnold, D.W.; Milne, A. Cost–benefit analysis of the use of TBT: The case for a treatment approach. Sci. Total Environ. 2000, 258, 5–19. [Google Scholar] [CrossRef]
- Almeida, E.; Diamantino, T.C.; de Sousa, O. Marine paints: The particular case of antifouling paints. Prog. Org. Coat. 2007, 59, 2–20. [Google Scholar] [CrossRef]
- Arukalam, I.O.; Oguzie, E.E.; Li, Y. Fabrication of FDTS-modified PDMS-ZnO nanocomposite hydrophobic coating with anti-fouling capability for corrosion protection of Q235 steel. J. Colloid Interface Sci. 2016, 484, 220–228. [Google Scholar] [CrossRef]
- Xu, B.; Liu, Y.; Sun, X.; Hu, J.; Shi, P.; Huang, X. Semifluorinated synergistic nonfouling/fouling-release surface. ACS Appl. Mater. Interfaces 2017, 9, 16517–16523. [Google Scholar] [CrossRef]
- Selim, M.S.; Yang, H.; Wang, F.Q.; Li, X.; Huang, Y.; Fatthallah, N.A. Silicone/Ag@ SiO2 core–shell nanocomposite as a self-cleaning antifouling coating material. RSC Adv. 2018, 8, 9910–9921. [Google Scholar] [CrossRef]
- Sørensen, P.A.; Kiil, S.; Dam-Johansen, K.; Weinell, C.E. Anticorrosive coatings: A review. J. Coat. Technol. Res. 2009, 6, 135–176. [Google Scholar] [CrossRef]
- Chambers, L.D.; Stokes, K.R.; Walsh, F.C.; Wood, R.J. Modern approaches to marine antifouling coatings. Surf. Coat. Technol. 2006, 201, 3642–3652. [Google Scholar] [CrossRef]
- Uithof, K.; Hagemeister, N.; Bouckaert, B.; Van Oossanen, P.G.; Moerke, N. A systematic comparison of the influence of the hull vane, interceptors, trim wedges, and ballasting on the performance of the 50M amecre series 13 patrol vessels. In Proceedings of the Conference on Advanced Technologies in Naval Design, Construction, & Operation, Bath, UK, 15–16 June 2016. [Google Scholar]
- Bouckaert, B.; Uithof, K.; Moerke, N.; Van Oossanen, P.G. Hull Vane on 108m Holland-Class OPVs: Effects on Fuel Consumption and Seakeeping. In Proceedings of the MAST Conference, Mykonos, Greece, 27–30 September 2015; Available online: https://www.hullvane.com/wp-content/uploads/2017/01/MAST-2016-Paper-Hull-Vane-on-108-m-Holland-Class-OPV-effects-on-fuel-consumption-and-seakeeping.pdf (accessed on 1 February 2022).
- Bouckaert, B.; Uithof, K.; van Oossanen, P.; Moerke, N.; Nienhuis, B.; van Bergen, J. A life-cycle cost analysis of the application of a Hull Vane to an Offshore Patrol Vessel. In Proceedings of the SNAME 13th International Conference on Fast Sea Transportation, OnePetro, Washington, DC, USA, 1–4 September 2015. [Google Scholar]
- Uithof, K.; Bouckaert, B.; Van Oossanen, P.G.; Moerke, N. The Effects of the Hull Vane on Ship Motions of Ferries and RoPax Vessels. In Proceedings of the RINA Design and Operation of Ferries and RoPax Vessels, London, UK, 25–26 May 2016. [Google Scholar]
- Hagemeister, N.; Uithof, K.; Bouckaert, B.; Mikelic, A. Hull Vane® versus Lengthening, a comparison between four alternatives for a 61 m OPV. In Proceedings of the 14th International Conference on Fast Sea Transportation, Nantes, France, 27–29 September 2017. [Google Scholar]
- Hou, H.; Krajewski, M.; Ilter, Y.K.; Day, S.; Atlar, M.; Shi, W. An experimental investigation of the impact of retrofitting an underwater stern foil on the resistance and motion. Ocean Eng. 2020, 205, 107290. [Google Scholar] [CrossRef]
- Uithof, K.; Van Oossanen, P.; Moerke, N.; Van Oossanen, P.G.; Zaaijer, K.S. An update on the development of the Hull Vane. In Proceedings of the 9th International Conference on High-Performance Marine Vehicles (HIPER), Athens, Greece, 3–5 December 2014. [Google Scholar]
- Naito, S.; Isshiki, H. Effect of bow wings on ship propulsion and motions. Appl. Mech. Rev. 2005, 58, 253–268. [Google Scholar] [CrossRef]
- Aarsæther, K.G. Virkning av Stampekjøl på Kystfartøy-Stampedemping av Kystfartøy ved Hjelp av Finner Plassert i Forskipet; SINTEF (Trondheim, Norway) Rapport: 2012. Available online: https://sintef.brage.unit.no/sintef-xmlui/handle/11250/2462984 (accessed on 1 February 2022).
- Bøckmann, E.; Steen, S. Model test and simulation of a ship with wavefoils. Appl. Ocean Res. 2016, 57, 8–18. [Google Scholar] [CrossRef]
- Bøckmann, E. Wave Propulsion of Ships. Ph.D. Thesis, NTNU, Trondheim, Norway, 2015. [Google Scholar]
- Bøckmann, E.; Yrke, A.; Steen, S. Fuel savings for a general cargo ship employing retractable bow foils. Appl. Ocean. Res. 2018, 76, 1–10. [Google Scholar] [CrossRef]
- Motorship. Bow Foil Operational Results Reveal Fuel Savings. 2020. Available online: https://www.motorship.com/news101/engines-and-propulsion/bow-foil-operational-results-reveal-fuel-savings (accessed on 1 September 2021).
- Yrke, A.; Bøckmann, E. Full-Scale Experience with Retractable Bow Foils on m/f Teistin; Wavefoil: Alesund, Norway, 2019. [Google Scholar]
- Lammeren, W.V. Enkele Constructies ter Verbetering van het Rendement van de Voortstuwing; Nederlands Scheepsbouwkundig Proefstation, Wageningen, Report No. 77; Schip en Werf: Wyt-Rotterdam, The Netherlands, 1949. [Google Scholar]
- Wagner, R. Rückblick und Ausblick auf die Entwicklung des Contrapropellers. In Jahrbuch der Schiffbautechnischen Gesellschaft; Springer: Berlin/Heidelberg, Germany, 1929; pp. 195–256. [Google Scholar]
- Sasaki, N.; Aono, T. Energy Saving Device “SILD”. Sumitomo Heavy Ind. Tech. Rev. 1997, 45, 47–50. [Google Scholar]
- Schneekluth, H. Wake Equalising Ducts; The Naval Architect: London, UK, 1986. [Google Scholar]
- Mewis, F.; Guiard, T. Mewis duct–new developments, solutions and conclusions. In Proceedings of the Second International Symposium on Marine Propulsors, Hamburg, Germany, 15–17 June 2011. [Google Scholar]
- Mewis, F. Mewis Ship Hydrodynamics MSH. Six Years Mewis Duct®—Six years of hydrodynamic development. In Jahrbuch der Schiffbautechnischen Gesellschaft; Bohn, A., Ed.; Schiffahrts-Verlag Hansa GmbH & Co. KG.: Hamburg, Germany, 2014; Volume 108, pp. 157–164. [Google Scholar]
- Mewis, F. A novel power-saving device for full-form vessels. In Proceedings of the First International Symposium on Marine Propulsors SMP, Trondheim, Norway, 22–24 June 2009; Volume 9, pp. 443–448. [Google Scholar]
- Guiard, T.; Leonard, S. The Becker Mewis Duct®-Challenges in Full-Scale Design and new Developments for Fast Ships. In Proceedings of the 3rd International Symposium on Marine Propulsors, Launceston, Australia, 5–8 May 2013. [Google Scholar]
- Mewis, F.; Zimmermann, O. Model Tests with and without Mewis Duct® at BSHC and Other Towing Tanks; Varna Scientific and Technical Unions Bulgarian Ship Hydrodynamics Centre: Varna, Bulgaria, 2016. [Google Scholar]
- Sasaki, N.; Aono, T. Energy Saving Device SLID; Sho Energy Sochislidno Kaihatsu; Sumitomo Jukikai Giho (Japan): 1997. p. 45. Available online: https://www.osti.gov/etdeweb/biblio/638123 (accessed on 1 February 2022).
- Hollenbach, U.; Reinholz, O. Hydrodynamic trends in optimizing propulsion. In Proceedings of the Second International Symposium on Marine Propulsors-SMP, Hamburg, Germany, 15–17 June 2011; Volume 11. [Google Scholar]
- Broberg, L.; Orych, M. Energy Saving Device Evaluation in Full Scale Using Computational Fluid Dynamics; London, UK. 2013. Available online: http://lib.buet.ac.bd:8080/xmlui/handle/123456789/5128 (accessed on 1 February 2022). [CrossRef]
- Kessler, J. Use of the Wake Equalizing Duct of Schneekluth Design on Fast Container Vessels of Medium Size; Marine Engineering Consultancy, Schneekluth Brochure; Marine Engineering Consultancy (Dinslaken/Germany). Available online: http://ifaw-pantheon.s3.amazonaws.com/sites/default/files/legacy/Reducing%20Underwater%20Noise%20Pollutions%20for%20Large%20Commercial%20Vessels.pdf (accessed on 1 February 2022).
- Voermas, A. Development of the Wärtsilä EnergoFlow: An innovative energy saving device. In Proceedings of the 5th International Symposium on Marine Propulsors smp, Espoo, Finland, 12–15 June 2017; Volume 17. [Google Scholar]
- Seol, H. Virtue and Function; The Naval Architect: London, UK, 2017; Available online: https://www.rina.org.uk/Virtue_and_function.html (accessed on 1 September 2021).
- Sasaki, N.; Patience, G. Evolution of high efficiency propeller with new blade section. In Proceedings of the 27th Annual Marine Propulsion Conference, The Motorship Conference, Bilbao, Spain, 27–28 January 2005. [Google Scholar]
- Motorship. Advanced Propeller Designs Suit Slow Revving Engines. 2012. Available online: https://www.motorship.com/news101/engines-and-propulsion/advanced-propeller-designs-suit-slow-revving-engines (accessed on 1 September 2021).
- Carchen, A.; Sasaki, N.; Aktas, B.; Turkmen, S.; Atlar, M. Design and review of the new npt propeller for the princess royal. In Proceedings of the 4th International Conference on Advanced Model Measurement Technology for the Maritime Industry, İstanbul, Turkey, 28–30 September 2015. [Google Scholar]
- Andersen, P.; Friesch, J.; Kappel, J. Development and full-scale evaluation of a new marine propeller type. In Schiffbautechnische Gesellschaft; Springer: New York, NY, USA, 2004; pp. 465–476. [Google Scholar]
- Gennaro, G.; Gonzalez-Adalid, J. Improving the propulsion efficiency by means of contracted and loaded tip (CLT) propellers. Soc. Nav. Archit. Mar. Eng. 2012. Available online: http://gennaroconsulting.com/sites/default/files/CLT_SNAME_Athens2012_Speech.pdf (accessed on 1 February 2022).
- Stark, C.; Shi, W.; Troll, M. Cavitation funnel effect: Bio-inspired leading-edge tubercle application on ducted marine propeller blades. Appl. Ocean. Res. 2021, 116, 102864. [Google Scholar] [CrossRef]
- Stark, C.; Shi, W. The influence of leading-edge tubercles on the sheet cavitation development of a benchmark marine propeller. In Proceedings of the 40th International Conference on Ocean, Offshore & Arctic Engineering, Online, 21–30 June 2021. [Google Scholar]
- MOL Techno-Trade Ltd PBCF Department. Available online: http://www.pbcf.jp/site (accessed on 1 September 2021).
- Lim, S.S.; Kim, T.W.; Lee, D.M.; Kang, C.G.; Kim, S.Y. Parametric study of propeller boss cap fins for container ships. Int. J. Nav. Archit. Ocean Eng. 2014, 6, 187–205. [Google Scholar] [CrossRef][Green Version]
- Mizzi, K.; Demirel, Y.K.; Banks, C.; Turan, O.; Kaklis, P.; Atlar, M. Design optimisation of Propeller Boss Cap Fins for enhanced propeller performance. Appl. Ocean. Res. 2017, 62, 210–222. [Google Scholar] [CrossRef]
- Gaggero, S. Design of PBCF energy saving devices using optimization strategies: A step towards a complete viscous design approach. Ocean Eng. 2018, 159, 517–538. [Google Scholar] [CrossRef]
- Becker Marine Systems. Becker Bulb Rudder Brochure. Available online: https://www.becker-marine-systems.com/files/content/pdf/product_pdf/Becker_Bulb_Rudders.pdf (accessed on 1 February 2022).
- Chekab, M.A.F.; Ghadimi, P.; Djeddi, S.R.; Soroushan, M. Investigation of different methods of noise reduction for submerged marine propellers and their classification. Am. J. Mech. Eng. 2013, 1, 34–42. [Google Scholar] [CrossRef]
- Sasaki, N.; Kuribayashi, S.; Atlar, M. Gate Rudder. In Proceedings of the 3rd International Symposium on Naval Architecture and Maritime (INT-NAM), Istanbul, Turkey, 24–25 April 2018. [Google Scholar]
- de Kat, J.O.; Mouawad, J. Green Ship Technologies. In Sustainable Shipping; Springer: Cham, Switzerland, 2019; pp. 33–92. [Google Scholar]
- Sun, Y.; Su, Y.M.; Hu, H.Z. Experimental study and numerical simulation on hydrodynamic performance of a twisted rudder. Mar. Technol. Soc. J. 2015, 49, 58–69. [Google Scholar] [CrossRef]
- Kim, J.H.; Choi, J.E.; Choi, B.J.; Chung, S.H. Twisted rudder for reducing fuel-oil consumption. Int. J. Nav. Archit. Ocean Eng. 2014, 6, 715–722. [Google Scholar] [CrossRef]
- Huang, Y.T.; Lin, B.C. Design and development of the energy saving rudder-bulb-fin combination by using computational fluid dynamics technique. In Practical Design of Ships and Other Floating Structures; Springer: Singapore, 2019; pp. 290–302. [Google Scholar]
- Park, I.; Paik, B.; Ahn, J.; Kim, J. The Prediction of the Performance of a Twisted Rudder. Appl. Sci. 2021, 1115, 7098. [Google Scholar] [CrossRef]
- Shen, Y.T.; Jiang, C.W.; Remmers, K.D. A twisted rudder for reduced cavitation. J. Ship Res. 1997, 41, 260–272. [Google Scholar] [CrossRef]
- Sasaki, N. ZEUS and NOAH projects of NMRI. In Proceedings of the 3rd International Symposium on Marine Propulsors, Launceston, Australia, 5–8 May 2013. [Google Scholar]
- Sasaki, N.; Atlar, M.; Kuribayashi, S. Advantages of twin rudder system with asymmetric wing section aside a propeller. J. Mar. Sci. Technol. 2016, 21, 297–308. [Google Scholar] [CrossRef]
- Chou, T.; Kosmas, V.; Acciaro, M.; Renken, K. A Comeback of Wind Power in Shipping: An Economic and Operational Review on the Wind-Assisted Ship Propulsion Technology. Sustainability 2021, 13, 1880. [Google Scholar] [CrossRef]
- Smith, T.W.P.; Newton, P.; Winn, G.; Grech La Rosa, A. Analysis techniques for evaluating the fuel savings associated with wind assistance. Low Carbon Shipp. 2013. Available online: https://discovery.ucl.ac.uk/id/eprint/1413459/ (accessed on 1 February 2022).
- Lu, R.; Ringsberg, J.W. Ship energy performance study of three wind-assisted ship propulsion technologies including a parametric study of the Flettner rotor technology. Ships Offshore Struct. 2020, 15, 249–258. [Google Scholar] [CrossRef]
- Rehmatulla, N.; Parker, S.; Smith, T.; Stulgis, V. Wind technologies: Opportunities and barriers to a low carbon shipping industry. Mar. Policy 2017, 75, 217–226. [Google Scholar] [CrossRef]
- Traut, M.; Gilbert, P.; Walsh, C.; Bows, A.; Filippone, A.; Stansby, P.; Wood, R. Propulsive power contribution of a kite and a Flettner rotor on selected shipping routes. Appl. Energy 2014, 113, 362–372. [Google Scholar] [CrossRef]
- Norsepower. Available online: https://www.norsepower.com/ (accessed on 1 September 2021).
- Clodic, G.; Babarit, A.; Gilloteaux, J.C. Wind propulsion options for energy ships. In Proceedings of the ASME 2018 1st International Offshore Wind Technical Conference, San Francisco, CA, USA, 4–7 November 2018; American Society of Mechanical Engineers: New York, NY, USA, 2018; Volume 51975, p. V001T01A002. [Google Scholar]
- Kaldellis, J.K.; Zafirakis, D. The wind energy (r) evolution: A short review of a long history. Renew. Energy 2011, 36, 1887–1901. [Google Scholar] [CrossRef]
- van Hasselt, R.; Feenstra, B. Sail into a Sustainable Future Factsheets Hybrid Shipping Hybrid Shipping Market Opportunities Niche Market. 2015. Available online: http://archive.northsearegion.eu/files/repository/20151102145134_FactsheetsWP2-6SAIL_2015-09_web.pdf (accessed on 1 February 2022).
- Rosander, M.; Bloch, J.O.; Hansen, P.K.E. Modern windships. In Danish Ministry of Environment and Energy Granted Funding for Consulting Naval Architects and Marine Engineers Knud E. Hansen A/S; IAEA: Copenhagen, Denmark, 1996; Available online: https://repository.tudelft.nl/islandora/object/uuid:e80f6f34-ba3d-4e87-bb2a-e04a9a1e7234 (accessed on 1 February 2022).
- The Engineer. Ventifoil Wind-Assist Gets First Commercial Installation. 2020. Available online: https://www.theengineer.co.uk/ventifoil-wind-assist/ (accessed on 1 September 2021).
- Petković, M.; Zubčić, M.; Krčum, M.; Pavić, I. Wind Assisted Ship PropulsionTechnologies–Can they Help in Emissions Reduction? NAŠE MORE Znan. Časopis Za More Pomor. 2021, 68, 102–109. [Google Scholar]
- Nyanya, M.N.; Vu, H.B.; Schönborn, A.; Ölçer, A.I. Wind and solar assisted ship propulsion optimisation and its application to a bulk carrier. Sustain. Energy Technol. Assess. 2021, 47, 101397. [Google Scholar] [CrossRef]
- Kaisha, N.Y.K.; Kyokai, N.K. World’s First Solar-Power-Assisted Vessel Further Developed-Car Carrier Auriga Leader to be Fitted with Hybrid Power Supply System and Ballast-Water Management System, and Adapted to Use Low-Sulfur Fuel. Retrieved May 2011, 25, 2011. [Google Scholar]
- Qiu, Y.; Yuan, C.; Sun, Y. Review on the application and research progress of photovoltaics-ship power system. In Proceedings of the 2015 International Conference on Transportation Information and Safety (ICTIS), Wuhan, China, 25–28 June 2015; IEEE: Manhattan, NY, USA, 2015; pp. 523–527. [Google Scholar]
- Yuan, Y.; Wang, J.; Yan, X.; Li, Q.; Long, T. A design and experimental investigation of a large-scale solar energy/diesel generator powered hybrid ship. Energy 2018, 165, 965–978. [Google Scholar] [CrossRef]
- Saidyleigh, W. Investigation of Auxiliary Power Potentials of Solar Photovoltaic Applications on Dry Bulk Carrier Ships; World Maritime University Dissertations. 590. (Malmo, Sweden). 2017. Available online: https://commons.wmu.se/cgi/viewcontent.cgi?article=1589&context=all_dissertations (accessed on 1 February 2022).
- Glomeep, S.P. 2019. Available online: https://glomeep.imo.org/technology/solar-panels/ (accessed on 1 September 2021).
- Huang, M.; He, W.; Incecik, A.; Cichon, A.; Królczyk, G.; Li, Z. Renewable energy storage and sustainable design of hybrid energy powered ships: A case study. J. Energy Storage 2021, 43, 103266. [Google Scholar] [CrossRef]
- Blenkey, N. MarineLog. NPT Propeller Delivers Impressive Results. 2013. Available online: https://www.marinelog.com/news/npt-propeller-delivers-impressive-results/ (accessed on 1 September 2021).
- Su, Y.M.; Lin, J.F.; Zhao, D.G.; Guo, C.Y.; Guo, H. Influence of a pre-swirl stator and rudder bulb system on the propulsion performance of a large-scale ship model. Ocean Eng. 2020, 218, 108189. [Google Scholar] [CrossRef]













| Project Name | Project Description | Lead Partner | Vessel Type | Propulsion System | Timescale |
|---|---|---|---|---|---|
| Hydroville | First certified passenger shuttle that uses hydrogen to power a diesel engine | CMB.TECH | Passenger shuttle vessel | Hybrid compressed hydrogen–diesel internal combustion engine | 2016–2017 |
| HySeas (I-III) | Aims to develop the ability to employ green hydrogen as a fuel and fuel cell technology at commercial vessel scale | University of St. Andrews | Ferry | Compressed hydrogen, hybrid fuel cell—battery system | 2013–present |
| FLAGSHIPS | To deploy two commercially operated hydrogen fuel cell vessels | VTT Technical Research Centre | Commercial inland cargo transport vessel, passenger and car ferry | Compressed hydrogen, hybrid fuel cell—battery system | 2018–present (first vessel to be delivered by 2021) |
| MARANDA | Aims to use a 165 kW hydrogen proton-exchange membrane (PEM) fuel cell for auxiliary power on a Finnish research vessel | VTT Technical Research Centre | Research vessel | Compressed hydrogen hybrid fuel cell—battery system (auxiliary power only) | 2017–2021 |
| HyShip | The design and construction of a new ro-ro demonstration vessel running on liquid green hydrogen (LH2) | Wilh. Wilhelmsen Holding ASA | Ro-ro vessel | Liquified hydrogen hybrid fuel cell—battery system | 2021–2024 |
| Europa Seaways | Develop large hydrogen ferry with fuel cell capacity of 23 MW | DFDS | Ropax Ferry | Compressed hydrogen hybrid fuel cell—battery system | Vessel operational by 2027 (if successfully funded) |
| Suiso Frontier | To show liquefied hydrogen can be produced and exported safely to Japan | Kawasaki Heavy | Hydrogen Carrier | N/A, project aim to transport liquid hydrogen | First voyage to collect LH2 planned for between October 2021–March 2022 |
| Fuel Type | Diesel | Compressed H (700 bar) | Liquid H | Metal Hydride |
|---|---|---|---|---|
| Volumetric Energy Density MWh/m3 | 11.7 | 1.4 | 2.36 | 3.18 |
| Gravitational Energy Density MWh/kg | 0.0116 | 0.0333 | 0.0333 | 0.0006 |
| Category 1 | Category 2 | Energy Saving Device | Energy Saving (ES)/Propulsive Efficiency Increase (PEI) | Vessel Application | Additional Benefits | Technology Readiness Level |
|---|---|---|---|---|---|---|
| Hull Resistance Reduction Measures | Air Lubrication System (ALS) | 5–10% ES—sea trials | Tankers, cruise ships, ro-ro vessels | Savings independent of sea-state | 8 | |
| Hull Vanes (HV) | 15% ES—sea trials | Yachts | Improved seakeeping, dampens pitching motions, reduced wave resistance | 7 | ||
| Hull Coating (HC) | Up to 40% ES—sea trials | All | Antifouling | 9 | ||
| Bow Foils | 9%—sea trials | Ferries | Improved seakeeping, dampen ship motions | 7 | ||
| Propeller Flow Conditioning Devices | Pre-swirl Ducts | Sumitomo Integrated Lammeren Duct (SILD) | 5% PEI—sea trials | tankers, containers, bulk carriers, LNG carriers, inland vessels | Improved manoeuvring characteristics, reduction in hull vibration and the increment of cargo capacity | 9 |
| Schneekluth Duct | 12% ES—sea trials | tankers, containers, bulk carriers, LNG carriers, inland vessels | Reduced vibration, erosion, simple mounting | 9 | ||
| Mewis Duct | 7.5% ES—sea trials 6.9% ES—model-scale | Tankers, bulk carriers | Cavitation mitigation, yaw stability improvement, rpm stability improvement | 9 | ||
| Pre-swirl Fins | 10% ES—sea trials | bulk carriers, tankers | Ease of installation | 9 | ||
| Vortex Generators | 2–5% PEI—sea trials | VLCC and tanker type vessel | Reduced URN, vibration, and propeller erosion | 9 | ||
| Propeller/Hub Modifications | Propeller Modifications | NPT Propeller | 6% ES—sea trials | Container vessels, Slow steaming, bulk carriers | Reduced URN and vibrations, reduced weight | 9 |
| Kappel Propeller | 3–6% PEI—sea trials | Medium-sized container ships, tankers | Reduced URN, Better performance in off-design | 9 | ||
| CLT Propeller | 5–8% PEI—sea trials | Tankers, product carriers, ro-ro vessels, etc. | Reduced URN and vibrations, better manoeuvrability | 9 | ||
| TAPs | 6.5% PEI—model-scale CFD | Tugboats, trawlers, ro-ro vessels, tankers | Reduced URN and load fluctuation | 2/3 | ||
| Hub Modifications | PBCFs | 3–5% ES—sea trials | Container ships, etc. | Reduced URN and vibration, easy and maintenance-free installation | 9 | |
| Rudder Bulb (RB) | 2–4% ES—model-scale tests | Bulk carriers, ro-ro vessels, etc. | Hub vortex mitigation Reduced vibration and noise | 9 | ||
| Manoeuvring ESDs | Gate Rudder System (GRS) | 14% ES—sea trials | Container ships | Small drag to lift ratio Small speed drop duo to rudder angle Good manoeuvrability | 5/6 | |
| Twisted Rudders | 1–3% ES—model-scale tests | Large container ships, etc. | Mitigating rudder cavitation Reduce cavitation-induced erosion of rudder | 9 | ||
| Renewable Energy Assisted Propulsion | Wind | Rotor Sails | 5–20% ES—full-scale trials | tankers, bulkers, cruise vessels, RoRos, RoPax vessels, general cargo vessels, and ferries | Proven to withstand harsh conditions, low deck space needed compared to sails | 9 |
| Rigid Sails | 60% full-scale simulation | low uncertainties on costs of installation and maintenance, can be operated automatically | 9 | |||
| Soft Sails | 35% ES—full-scale simulations | Low weight | 7 | |||
| Wing sails | 22% ES—full-scale simulations 10% ES—sea trials | Low induced drag from device | 7 | |||
| Ventilated Foils | Lack of quantified statistics | Less space on deck occupied when compared to conventional sails | 7 | |||
| Kites | 1–50% ES—full-scale simulations | Access to high winds at greater altitudes | 7 | |||
| Wind turbine | 1–4% ES—full-scale simulations | Yachts | - | 6 | ||
| Solar | 4% ES—sea trials | Tankers, bulk carriers | - | 9 | ||
| Energy Saving Device Combination | Combined Energy Saving/Propulsive Efficiency Improvement | Vessel Application | Additional Benefits |
|---|---|---|---|
| HC-NPT-TAP-RB | Estimated at 15–25% | Ducted propulsor vessels (tugboats, fishing boats, trawlers, etc.) | Reduced URN, cavitation, load fluctuation in off-design conditions. |
| ALS-HC-WASP | Tankers, Bulkers, Cruise vessels, RoRos, RoPax vessels, General cargo vessels, Ferries | Reduced URN | |
| HV-HC-NPT | Yachts, Naval and Patrol vessels, Container ships, Ferries | Improved seakeeping and stability, reduced URN | |
| GRS-HC-NPT-PBCF | Tankers, Cargo vessels, Ferries, Container ships | Reduced URN, hub vortex strength, blade cavitation |
Publisher’s Note: MDPI stays neutral with regard to jurisdictional claims in published maps and institutional affiliations. |
© 2022 by the authors. Licensee MDPI, Basel, Switzerland. This article is an open access article distributed under the terms and conditions of the Creative Commons Attribution (CC BY) license (https://creativecommons.org/licenses/by/4.0/).
Share and Cite
Stark, C.; Xu, Y.; Zhang, M.; Yuan, Z.; Tao, L.; Shi, W. Study on Applicability of Energy-Saving Devices to Hydrogen Fuel Cell-Powered Ships. J. Mar. Sci. Eng. 2022, 10, 388. https://doi.org/10.3390/jmse10030388
Stark C, Xu Y, Zhang M, Yuan Z, Tao L, Shi W. Study on Applicability of Energy-Saving Devices to Hydrogen Fuel Cell-Powered Ships. Journal of Marine Science and Engineering. 2022; 10(3):388. https://doi.org/10.3390/jmse10030388
Chicago/Turabian StyleStark, Callum, Yunxin Xu, Ming Zhang, Zhiming Yuan, Longbin Tao, and Weichao Shi. 2022. "Study on Applicability of Energy-Saving Devices to Hydrogen Fuel Cell-Powered Ships" Journal of Marine Science and Engineering 10, no. 3: 388. https://doi.org/10.3390/jmse10030388
APA StyleStark, C., Xu, Y., Zhang, M., Yuan, Z., Tao, L., & Shi, W. (2022). Study on Applicability of Energy-Saving Devices to Hydrogen Fuel Cell-Powered Ships. Journal of Marine Science and Engineering, 10(3), 388. https://doi.org/10.3390/jmse10030388

