Data-Driven Damage Quantification of Floating Offshore Wind Turbine Platforms Based on Multi-Scale Encoder–Decoder with Self-Attention Mechanism
Abstract
1. Introduction
- (1)
- This research developed an unsupervised approach, based on deep neural network with self-attention mechanism, named MSCSA-AED, to intelligently extract features (healthy and damaged) to establish the state of health of a 10 MW FOWT from the coded features. The method provided a path to adding the multiscale information present in typical multi-scale resolution features of the FOWT’s responses (due to its complex operating environment) for efficient damage quantification in maintenance planning and scheduling.
- (2)
- The research found that the influence of applying different similarity functions to establishing the reliability of damage quantification of the FOWT was significant. The capability to analyze the characteristics of the platform’s different degrees of freedom (DOFs) when implemented in the model improved accuracy and reliability in quantifying structural damage in complex operating environments.
- (3)
- This study used a 10 MW FOWT with tendon damage simulated data as a case study to examine the performance of the proposed MSCSA-AED method on damage quantification. The reliability of the proposed method was demonstrated through examination of different damage scenarios and operating conditions with tendon defects. It was found that the SE metric-based quantification method offered more reliable results than other methods do.
2. The 10 MW FOWT Geometry, Damage Conditions and Simulations
2.1. Structural Configuration of the 10 MW Multibody FOWT
2.2. The Damage Modeling on the 10 MW FOWT
2.3. Simulations of Platform Response
3. Damage Quantification Method
3.1. Problem Description
3.2. Baseline Model
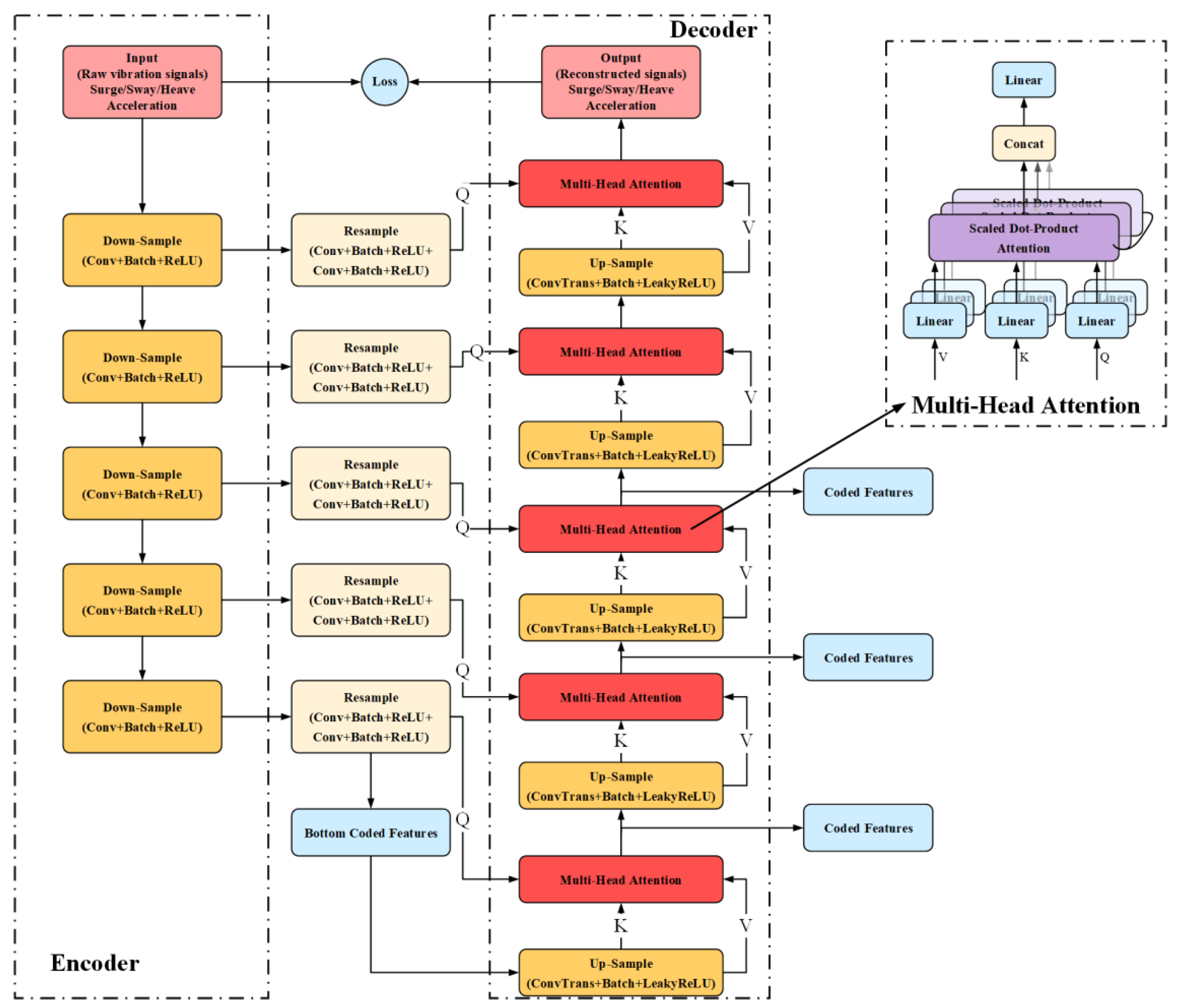
3.3. Proposed Model
| Algorithm 1 MSCSA-AED module with Similarity Function estimation for damage quantification |
![]() |
3.4. Damage Quantification Methods
4. Discussion and Analysis
4.1. Hyper-Parameters Examination
4.2. Damage Quantification Based on Different DOF Features
4.3. Quantification under Different Wind Conditions
4.4. Quantification Using Different Similarity Measurements with Multi-Scale
5. Conclusions
Author Contributions
Funding
Data Availability Statement
Conflicts of Interest
References
- Díaz, H.; Serna, J.; Nieto, J.; Guedes Soares, C. Market Needs, Opportunities and Barriers for the Floating Wind Industry. J. Mar. Sci. Eng. 2022, 10, 934. [Google Scholar] [CrossRef]
- Díaz, H.; Guedes Soares, C. Review of the current status, technology and future trends of offshore wind farms. Ocean Eng. 2020, 209, 107381. [Google Scholar] [CrossRef]
- Li, H.; Teixeira, A.P.; Guedes Soares, C. A two-stage Failure Mode and Effect Analysis of offshore wind turbines. Renew. Energy 2020, 162, 1438–1461. [Google Scholar] [CrossRef]
- Li, H.; Diaz, H.; Guedes Soares, C. A developed failure mode and effect analysis for floating offshore wind turbine support structures. Renew. Energy 2020, 164, 133–145. [Google Scholar] [CrossRef]
- Li, H.; Guedes Soares, C.; Huang, H.-Z. Reliability analysis of a floating offshore wind turbine using Bayesian Networks. Ocean Eng. 2020, 217, 107827. [Google Scholar] [CrossRef]
- Santos, F.P.; Teixeira, A.P.; Guedes Soares, C. Review of Wind Turbine Accident and Failure Data; Guedes Soares, C., Ed.; Renewable Energies Offshore: London, UK, 2015; pp. 953–959. [Google Scholar]
- Olabi, A.G.; Wilberforce, T.; Elsaid, K.; Sayed, E.T.; Salameh, T.; Abdelkareem, M.A.; Baroutaji, A. A Review on Failure Modes of Wind Turbine Components. Energies 2021, 14, 5241. [Google Scholar] [CrossRef]
- Li, H.; Guedes Soares, C. Assessment of failure rates and reliability of floating offshore wind turbines. Reliab. Eng. Syst. Saf. 2022, 228, 108777. [Google Scholar] [CrossRef]
- Kang, J.; Guedes Soares, C. An opportunistic maintenance policy for offshore wind farms. Ocean Eng. 2020, 216, 108075. [Google Scholar] [CrossRef]
- Santos, F.; Teixeira, A.; Guedes Soares, C. Modelling and simulation of the operation and maintenance of offshore wind turbines. Proc. Inst. Mech. Eng. Part O J. Risk Reliab. 2015, 229, 385–393. [Google Scholar] [CrossRef]
- Santos, F.P.; Teixeira, A.P.; Guedes Soares, C. Maintenance Planning of an Offshore Wind Turbine Using Stochastic Petri Nets With Predicates. J. Offshore Mech. Arct. Eng. 2018, 140, 021904. [Google Scholar] [CrossRef]
- Li, H.; Huang, C.-G.; Guedes Soares, C. A real-time inspection and opportunistic maintenance strategies for floating offshore wind turbines. Ocean Eng. 2022, 256, 111433. [Google Scholar] [CrossRef]
- Kang, J.; Wang, Z.; Guedes Soares, C. Condition-Based Maintenance for Offshore Wind Turbines Based on Support Vector Machine. Energies 2020, 13, 3518. [Google Scholar] [CrossRef]
- Kang, J.; Sobral, J.; Guedes Soares, C. Review of Condition-Based Maintenance Strategies for Offshore Wind Energy. J. Mar. Sci. Appl. 2019, 18, 1–16. [Google Scholar] [CrossRef]
- Castro-Santos, L.; Martins, E.; Guedes Soares, C. Methodology to Calculate the Costs of a Floating Offshore Renewable Energy Farm. Energies 2016, 9, 324. [Google Scholar] [CrossRef]
- Asim, T.; Islam, S.Z.; Hemmati, A.; Khalid, M.S.U. A Review of Recent Advancements in Offshore Wind Turbine Technology. Energies 2022, 15, 579. [Google Scholar] [CrossRef]
- Tchertchian, N.; Millet, D. Which eco-maintenance for renewable energy? A simulation model for optimising the choice of offshore wind farm maintenance vessel. J. Mar. Eng. Technol. 2022, 1–11. [Google Scholar] [CrossRef]
- Castro-Santos, L.; Martins, E.; Guedes Soares, C. Cost assessment methodology for combined wind and wave floating offshore renewable energy systems. Renew. Energy 2016, 97, 866–880. [Google Scholar] [CrossRef]
- Cho, S.; Choi, M.; Gao, Z.; Moan, T. Fault detection and diagnosis of a blade pitch system in a floating wind turbine based on Kalman filters and artificial neural networks. Renew. Energy 2021, 169, 1–13. [Google Scholar] [CrossRef]
- Dao, P.B. Condition monitoring and fault diagnosis of wind turbines based on structural break detection in SCADA data. Renew. Energy 2022, 185, 641–654. [Google Scholar] [CrossRef]
- Yang, C.; Ma, J.; Wang, X.; Li, X.; Li, Z.; Luo, T. A novel based-performance degradation indicator RUL prediction model and its application in rolling bearing. ISA Trans. 2022, 121, 349–364. [Google Scholar] [CrossRef]
- Rai, A.; Upadhyay, S. Bearing performance degradation assessment based on a combination of empirical mode decomposition and k-medoids clustering. Mech. Syst. Signal Process. 2017, 93, 16–29. [Google Scholar] [CrossRef]
- Cheng, Y.; Hu, K.; Wu, J.; Zhu, H.; Shao, X. A convolutional neural network based degradation indicator construction and health prognosis using bidirectional long short-term memory network for rolling bearings. Adv. Eng. Inform. 2021, 48, 101247. [Google Scholar] [CrossRef]
- Guo, L.; Lei, Y.; Li, N.; Yan, T.; Li, N. Machinery health indicator construction based on convolutional neural networks considering trend burr. Neurocomputing 2018, 292, 142–150. [Google Scholar] [CrossRef]
- Guo, L.; Li, N.; Jia, F.; Lei, Y.; Lin, J. A recurrent neural network based health indicator for remaining useful life prediction of bearings. Neurocomputing 2017, 240, 98–109. [Google Scholar] [CrossRef]
- Chen, Y.; Peng, G.; Zhu, Z.; Li, S. A novel deep learning method based on attention mechanism for bearing remaining useful life prediction. Appl. Soft Comput. 2019, 86, 105919. [Google Scholar] [CrossRef]
- Peng, K.; Jiao, R.; Dong, J.; Pi, Y. A deep belief network based health indicator construction and remaining useful life prediction using improved particle filter. Neurocomputing 2019, 361, 19–28. [Google Scholar] [CrossRef]
- Dai, J.; Wang, J.; Huang, W.; Shi, J.; Zhu, Z. Machinery Health Monitoring Based on Unsupervised Feature Learning via Generative Adversarial Networks. IEEE/ASME Trans. Mechatron. 2020, 25, 2252–2263. [Google Scholar] [CrossRef]
- Guo, L.; Yu, Y.; Gao, H.; Feng, T.; Liu, Y. Online remaining useful life prediction of milling cutters based on multi-source data and feature learning. IEEE Trans. Ind. Inf. 2021, 18, 5199–5208. [Google Scholar] [CrossRef]
- Suh, S.; Lukowicz, P.; Lee, Y.O. Generalized multiscale feature extraction for remaining useful life prediction of bearings with generative adversarial networks. Knowl.-Based Syst. 2022, 237, 107866. [Google Scholar] [CrossRef]
- Armesto, J.A.; Jurado, A.; Guanche, R.; Couñago, B.; Urbano, J.; Serna, J. TELWIND: Numerical Analysis of a Floating Wind Turbine Supported by a Two Bodies Platform. In Proceedings of the ASME 2018 37th International Conference on Ocean, Offshore and Arctic Engineering, Madrid, Spain, 17–22 June 2018. [Google Scholar] [CrossRef]
- Yang, Y.; Bashir, M.; Wang, J.; Michailides, C.; Loughney, S.; Armin, M.; Hernández, S.; Urbano, J.; Li, C. Wind-wave coupling effects on the fatigue damage of tendons for a 10 MW multi-body floating wind turbine. Ocean Eng. 2020, 217, 107909. [Google Scholar] [CrossRef]
- Jonkman, J.M.; Kilcher, L. TurbSim User’s Guide: Version 1.06.00; Report No. NREL/TP-xxx-xxxx; National Renewable Energy Laboratory, U.S. Department of Energy Office of Energy Efficiency & Renewable Energy: Golden, CO, USA, 2012; p. 30.
- Journee, J.M.J.; WMassie, W. Offshore Hydromechanics, 1st ed.; Delft University of Technology: Delft, The Netherlands, 2001; pp. 40–41. [Google Scholar]
- Chakrabarti, S.K. Handbook of Offshore Engineering, 1st ed.; Elsevier: London, UK, 2005; pp. 106–108. [Google Scholar]
- Yang, Y.; Bashir, M.; Michailides, C.; Li, C.; Wang, J. Development and application of an aero-hydro-servo-elastic coupling framework for analysis of floating offshore wind turbines. Renew. Energy 2020, 161, 606–625. [Google Scholar] [CrossRef]
- Jonkman, J.M.; Buhl, M.L.J. FAST User’s Guide; Report No. NREL/TP-500-38230; National Renewable Energy Laboratory, U.S. Department of Energy Office of Energy Efficiency & Renewable Energy: Golden, CO, USA, 2005.
- Yang, Y.; Bashir, M.; Michailides, C.; Mei, X.; Wang, J.; Li, C. Coupled analysis of a 10 MW multi-body floating offshore wind turbine subjected to tendon failures. Renew. Energy 2021, 176, 89–105. [Google Scholar] [CrossRef]
- Sakaris, C.S.; Bashir, M.; Yang, Y.; Michailides, C.; Wang, J.; Sakellariou, J.S. Diagnosis of damaged tendons on a 10 MW multibody floating offshore, wind turbine platform via a response-only functional model-based method. Eng. Struct. 2021, 242, 112384. [Google Scholar] [CrossRef]
- Vaswani, A.; Shazeer, N.; Parmar, N.; Uszkoreit, J.; Jones, L.; Gomez, A.N.; Kaiser, Ł.; Polosukhin, I. Attention is all you need. In Advances in Neural Information Processing Systems; Curran Associates Inc.: New York, NY, USA, 2017; Volume 30. [Google Scholar]











| Wind Speed (m/s) | Significant Wave Hight (m) | Peak Frequency (Hz) | Propagation Direction of Sea, Current and Wind (°) | Current Speed (m/s) | Excitation Bandwidth (Hz) |
|---|---|---|---|---|---|
| 4 | 1.61 | 0.285 | 0 | 0.22 | [0.1–100] |
| 11.4 | 2.16 | 0.185 | 0 | 0.22 | [0.1–100] |
| 18 | 2.95 | 0.14 | 0 | 0.22 | [0.1–100] |
| 25 | 4.02 | 0.112 | 0 | 0.22 | [0.1–100] |
| Structural Description State | Number of Damaged Tendons | Number of Damage Magnitudes | Number of Simulations |
|---|---|---|---|
| Healthy | - | - | 4 (one under each wind speed [4, 11.4, 18, 25] m/s |
| Damaged | (Tendons 6, 8) | 19 | 80, One per damage magnitude [10:10:100] % under each wind speed [4, 11.4, 18, 25] m/s on each tendon |
| Hyper-Parameters | Learning Rate | Mini Batch | Max-Epoch |
|---|---|---|---|
| Case 1/Case 1′ | 0.001/0.005 | 50 | 200 |
| Case 2/Case 2′ | 0.001/0.005 | 100 | 250 |
| Case 3/Case 3′ | 0.001/0.005 | 200 | 350 |
| Case 4/Case 4′ | 0.001/0.005 | 300 | 500 |
| Method Name | Complexity Index |
|---|---|
| DCN-AED | O (4.7 × 105) |
| MSCNN-AED | O (3.3 × 107) |
| MSCSA-AED | O (1.7 × 107) |
Publisher’s Note: MDPI stays neutral with regard to jurisdictional claims in published maps and institutional affiliations. |
© 2022 by the authors. Licensee MDPI, Basel, Switzerland. This article is an open access article distributed under the terms and conditions of the Creative Commons Attribution (CC BY) license (https://creativecommons.org/licenses/by/4.0/).
Share and Cite
Bashir, M.; Xu, Z.; Wang, J.; Guedes Soares, C. Data-Driven Damage Quantification of Floating Offshore Wind Turbine Platforms Based on Multi-Scale Encoder–Decoder with Self-Attention Mechanism. J. Mar. Sci. Eng. 2022, 10, 1830. https://doi.org/10.3390/jmse10121830
Bashir M, Xu Z, Wang J, Guedes Soares C. Data-Driven Damage Quantification of Floating Offshore Wind Turbine Platforms Based on Multi-Scale Encoder–Decoder with Self-Attention Mechanism. Journal of Marine Science and Engineering. 2022; 10(12):1830. https://doi.org/10.3390/jmse10121830
Chicago/Turabian StyleBashir, Musa, Zifei Xu, Jin Wang, and C. Guedes Soares. 2022. "Data-Driven Damage Quantification of Floating Offshore Wind Turbine Platforms Based on Multi-Scale Encoder–Decoder with Self-Attention Mechanism" Journal of Marine Science and Engineering 10, no. 12: 1830. https://doi.org/10.3390/jmse10121830
APA StyleBashir, M., Xu, Z., Wang, J., & Guedes Soares, C. (2022). Data-Driven Damage Quantification of Floating Offshore Wind Turbine Platforms Based on Multi-Scale Encoder–Decoder with Self-Attention Mechanism. Journal of Marine Science and Engineering, 10(12), 1830. https://doi.org/10.3390/jmse10121830

