Pan-Genome Identification and Expression Analysis of Lipoxygenase Genes in Cucumber
Abstract
1. Introduction
2. Materials and Methods
2.1. Genome-Wide Identification of LOX Gene Members in Cucumber
2.2. Protein Length and Sequence Analysis
2.3. Phylogenetic Analysis
2.4. Motif Composition, Gene Structure Analysis, and Cis-Element Prediction
2.5. Gene Duplication and Synteny Analysis
2.6. Transcriptome Analysis of CsLOX Genes in Cucumber
2.7. Plant Treatments, and qRT-PCR Analysis
3. Results
3.1. Identification and Characterization of CsLOX Genes in Different Cucumber Accessions
3.2. Phylogenetic Analysis of LOX Members
3.3. Conserved Motifs, Gene Structure, and Cis-Element Analysis of CsLOX Genes
3.4. Synteny Analysis of CsLOX Genes
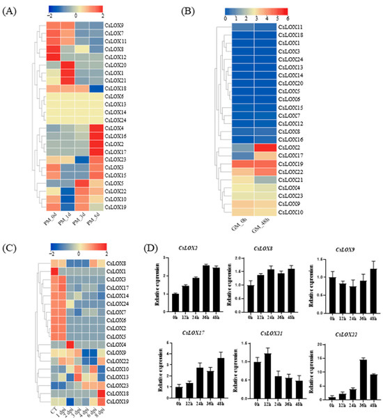
3.5. Expression Patterns of CsLOXs in Different Tissues
3.6. Gene Expression Patterns of CsLOXs in Response to Abiotic and Biotic Stresses
4. Discussion
5. Conclusions
Supplementary Materials
Author Contributions
Funding
Institutional Review Board Statement
Data Availability Statement
Acknowledgments
Conflicts of Interest
References
- Brash, A.R. Lipoxygenases: Occurrence, functions, catalysis, and acquisition of substrate. J. Biol. Chem. 1999, 274, 23679–23682. [Google Scholar] [CrossRef] [PubMed]
- Mack, A.J.; Peterman, T.K.; Siedow, J.N. Lipoxygenase isozymes in higher plants: Biochemical properties and physiological role. Isozymes 1987, 13, 127–154. [Google Scholar] [PubMed]
- Bezáková, L.; Holková, I.; Balazová, A.; Obložinský, M.; Mikuš, P. Animal lipoxygenases—Structure, positional specificity of lipoxygenase isoenzymes and their importance. Chem. Listy 2017, 111, 567–574. [Google Scholar]
- Siedow, J.N. Plant Lipoxygenase: Structure and Function. Annu. Rev. Plant Physiol. Plant Mol. Biol. 1991, 42, 145–188. [Google Scholar] [CrossRef]
- Meng, Y.; Liang, Y.; Liao, B.; He, W.; Liu, Q.; Shen, X.; Xu, J.; Chen, S. Genome-Wide Identification, Characterization and Expression Analysis of Lipoxygenase Gene Family in Artemisia annua L. Plants 2022, 11, 655. [Google Scholar] [CrossRef]
- Feussner, I.; Wasternack, C. The lipoxygenase pathway. Annu. Rev. Plant Biol. 2002, 53, 275–297. [Google Scholar] [CrossRef]
- Sun, Y.; Li, X.; Ma, Z.; Chen, S. Quantitative trait locus mapping of fruit aroma compounds in cucumber (Cucumber sativus L.) based on a recombinant inbred line population. Hortic. Res. 2022, 9, uhac151. [Google Scholar] [CrossRef] [PubMed]
- Chen, X.; Wang, D.; Zhang, C.; Wang, X.; Yang, K.; Wang, Y.; Wang, X.; You, C. The apple lipoxygenase MdLOX3 regulates salt tolerance and ABA sensitivity. Horticulturae 2022, 8, 651. [Google Scholar] [CrossRef]
- Vellosillo, T. Oxylipins Produced by the 9-Lipoxygenase Pathway in Arabidopsis Regulate Lateral Root Development and Defense Responses through a Specific Signaling Cascade. Plant Cell 2007, 19, 831–846. [Google Scholar] [CrossRef]
- Wiebke, G. Lipoxygenase6-Dependent Oxylipin Synthesis in Roots Is Required for Abiotic and Biotic Stress Resistance of Arabidopsis. Plant Physiol. 2013, 161, 2159–2170. [Google Scholar]
- Zhou, S.; Li, D.; Cheng, Y.; Guan, J. Characterization of expression and enzyme activity of lipoxygenases during fruit softening and superficial scald development in ‘Wujiuxiang’ pear. J. Appl. Bot. Food Qual. 2016, 89, 307–314. [Google Scholar]
- Shi, Y.; Fu, F. Relationship between LOX activity and JA accumulations in cucumber leaves induced by pathogen. Acta Phytophylacica Sin. 2008, 35, 486–490. [Google Scholar]
- Battilani, P.; Lanubile, A.; Scala, V.; Reverberi, M.; Gregori, R.; Falavigna, C.; Dall’asta, C.; Park, Y.S.; Bennett, J.; Borrego, E.J.; et al. Oxylipins from both pathogen and host antagonize jasmonic acid-mediated defence via the 9-lipoxygenase pathway in Fusarium verticillioides infection of maize. Mol. Plant Pathol. 2018, 19, 2162–2176. [Google Scholar] [CrossRef] [PubMed]
- Dong, W.; Jiao, B.; Wang, J.; Sun, L.; Li, S.; Wu, Z.; Gao, J.; Zhou, S. Genome-Wide Identification and Expression Analysis of Lipoxygenase Genes in Rose (Rosa chinensis). Genes 2023, 14, 1957. [Google Scholar] [CrossRef] [PubMed]
- Chen, G.; Hackett, R.; Walker, D.; Taylor, A.; Grierson, D. Identification of a Specific Isoform of Tomato Lipoxygenase (TomloxC) Involved in the Generation of Fatty Acid-Derived Flavor Compounds. Plant Physiol. 2004, 136, 2641–2651. [Google Scholar] [CrossRef] [PubMed]
- Wang, X.; Zhang, C.; Miao, Y.; Deng, L.; Zhang, B.; Meng, J.; Wang, Y.; Pan, L.; Niu, L.; Liu, H.; et al. Interaction between PpERF5 and PpERF7 enhances peach fruit aroma by upregulating PpLOX4 expression. Plant Physiol. Biochem. 2022, 185, 378–389. [Google Scholar] [CrossRef]
- Wang, R.; Shen, W.; Liu, L.; Jiang, L.; Liu, Y.; Su, N.; Wan, J. A novel lipoxygenase gene from developing rice seeds confers dual position specificity and responds to wounding and insect attack. Plant Mol. Biol. 2008, 66, 401–414. [Google Scholar] [CrossRef]
- Lim, C.W.; Han, S.-W.; Hwang, I.S.; Kim, D.S.; Hwang, B.K.; Lee, S.C. The pepper lipoxygenase CaLOX1 plays a role in osmotic, drought, and high salinity. Plant Cell Physiol. 2015, 56, 930–942. [Google Scholar] [CrossRef] [PubMed]
- Xing, Q.; Liao, J.; Cao, S.; Li, M.; Lv, T.; Qi, H. CmLOX10 positively regulates drought tolerance through jasmonic acid -mediated stomatal closure in oriental melon (Cucumis melo var. makuwa Makino). Sci. Rep. 2020, 10, 17452. [Google Scholar] [CrossRef] [PubMed]
- Christensen, S.A.; Nemchenko, A.; Borrego, E.; Murray, I.; Sobhy, I.S.; Bosak, L.; DeBlasio, S.; Erb, M.; Robert, C.A.; Vaughn, K.A. The maize lipoxygenase, ZmLOX10, mediates green leaf volatile, jasmonate and herbivore-induced plant volatile production for defense against insect attack. Plant J. 2013, 74, 59–73. [Google Scholar] [CrossRef]
- Hou, Y.; Ban, Q.; Meng, K.; He, Y.; Han, S.; Jin, M.; Rao, J. Overexpression of persimmon 9-lipoxygenase DkLOX3 confers resistance to Pseudomonas syringae pv. tomato DC3000 and Botrytis cinerea in Arabidopsis. Plant Growth Regul. 2018, 84, 179–189. [Google Scholar] [CrossRef]
- Zhu, J.; Wang, X.; Guo, L.; Xu, Q.; Zhao, S.; Li, F.; Yan, X.; Liu, S.; Wei, C. Characterization and Alternative Splicing Profiles of the Lipoxygenase Gene Family in Tea Plant (Camellia sinensis). Plant Cell Physiol. 2018, 59, 1765–1781. [Google Scholar] [CrossRef] [PubMed]
- Rai, A.N.; Mandliya, T.; Kulkarni, P.; Rao, M.; Suprasanna, P. Evolution and Transcriptional Modulation of Lipoxygenase Genes Under Heat, Drought, and Combined Stress in Brassica rapa. Plant Mol. Biol. Rep. 2021, 39, 60–71. [Google Scholar] [CrossRef]
- Hu, T.; Zeng, H.; Hu, Z.; Qv, X.; Chen, G. Overexpression of the Tomato 13-Lipoxygenase Gene TomloxD Increases Generation of Endogenous Jasmonic Acid and Resistance to Cladosporium fulvum and High Temperature. Plant Mol. Biol. Rep. 2013, 31, 1141–1149. [Google Scholar] [CrossRef]
- Bannenberg, G.; Martínez, M.; Hamberg, M.; Castresana, C. Diversity of the Enzymatic Activity in the Lipoxygenase Gene Family of Arabidopsis thaliana. Lipids 2009, 44, 85–95. [Google Scholar] [CrossRef]
- Li, M.; Li, L.; Dunwell, J.M.; Qiao, X.; Liu, X.; Zhang, S. Characterization of the lipoxygenase (LOX) gene family in the Chinese white pear (Pyrusbretschneideri) and comparison with other members of the Rosaceae. BMC Genom. 2014, 15, 444. [Google Scholar] [CrossRef] [PubMed]
- Zhang, C.; Jin, Y.; Liu, J.; Tang, Y.; Cao, S.; Qi, H. The phylogeny and expression profiles of the lipoxygenase (LOX) family genes in the melon (Cucumis melo L.) genome. Sci. Hortic. 2014, 170, 94–102. [Google Scholar] [CrossRef]
- Zhang, Q. Genome-Wide Identification and Characterization of Caffeic Acid O-Methyltransferase Gene Family in Soybean. Plants 2021, 10, 2816. [Google Scholar] [CrossRef]
- Xu, L.; Zhu, X.; Yi, F.; Liu, Y.; Sod, B.; Li, M.; Chen, L.; Kang, J.; Yang, Q.; Long, R. A genome-wide study of the lipoxygenase gene families in Medicago truncatula and Medicago sativa reveals that MtLOX24 participates in the methyl jasmonate response. BMC Genom. 2024, 25, 195. [Google Scholar] [CrossRef] [PubMed]
- Malviya, R.; Dey, S.; Pandey, A.; Gayen, D. Genome-wide identification and expression pattern analysis of lipoxygenase genes of chickpea (Cicer arietinum L.) in response to accelerated aging. Gene 2023, 874, 147482. [Google Scholar] [CrossRef]
- Podolyan, A.; White, J.; Jordan, B.; Winefield, C. Identification of the lipoxygenase gene family from Vitis vinifera and biochemical characterisation of two 13-lipoxygenases expressed in grape berries of Sauvignon Blanc. Funct. Plant Biol. 2010, 37, 767–784. [Google Scholar] [CrossRef]
- Mou, Y.; Sun, Q.; Yuan, C.; Zhao, X.; Wang, J.; Yan, C.; Li, C.; Shan, S. Identification of the LOX gene family in peanut and functional characterization of AhLOX29 in drought tolerance. Front. Plant Sci. 2022, 13, 832785. [Google Scholar] [CrossRef]
- Li, Z.; Xie, Q.; Yan, J.; Chen, J.; Chen, Q. Genome-Wide Identification and Characterization of the Abiotic-Stress-Responsive GRF Gene Family in Diploid Woodland Strawberry (Fragaria vesca). Plants 2021, 10, 1916. [Google Scholar] [CrossRef] [PubMed]
- Liu, S.Q.; Liu, X.H.; Jiang, L.W. Genome-wide identification, phylogeny and expression analysis of the lipoxygenase gene family in cucumber. Genet. Mol. Res. 2011, 10, 2613–2636. [Google Scholar] [CrossRef]
- Guan, J.; Miao, H.; Zhang, Z.; Dong, S.; Zhou, Q.; Liu, X.; Beckles, D.M.; Gu, X.; Huang, S.; Zhang, S. A near-complete cucumber reference genome assembly and Cucumber-DB, a multi-omics database. Mol. Plant 2024, 17, 1178–1182. [Google Scholar] [CrossRef]
- Li, H.; Wang, S.; Chai, S.; Yang, Z.; Zhang, Q.; Xin, H.; Xu, Y.; Lin, S.; Chen, X.; Yao, Z.; et al. Graph-based pan-genome reveals structural and sequence variations related to agronomic traits and domestication in cucumber. Nat. Commun. 2022, 13, 682. [Google Scholar] [CrossRef]
- Schreiber, M.; Jayakodi, M.; Stein, N.; Mascher, M. Plant pangenomes for crop improvement; biodiversity and evolution. Nat. Rev. Genet. 2024, 10, 1038. [Google Scholar] [CrossRef] [PubMed]
- Chen, C.; Chen, X.; Han, J.; Lu, W.; Ren, Z. Genome-wide analysis of the WRKY gene family in the cucumber genome and transcriptome-wide identification of WRKY transcription factors that respond to biotic and abiotic stresses. BMC Plant Biol. 2020, 20, 443. [Google Scholar] [CrossRef] [PubMed]
- Wang, C.; Han, J.; Wang, T.; Chen, C.; Liu, J.; Xu, Z.; Zhang, Q.; Wang, L.; Ren, Z. Pan-Genome-Wide Identification and Transcriptome-Wide Analysis of DREB Genes That Respond to Biotic and Abiotic Stresses in Cucumber. Agriculture 2022, 12, 1879. [Google Scholar] [CrossRef]
- Liu, K.; Xu, H.; Gao, X.; Lu, Y.; Wang, L.; Ren, Z.; Chen, C. Pan-Genome Analysis of TIFY Gene Family and Functional Analysis of CsTIFY Genes in Cucumber. Int. J. Mol. Sci. 2024, 25, 185. [Google Scholar] [CrossRef]
- Qi, C.; Dong, D.; Li, Y.; Wang, X.; Guo, L.; Liu, L.; Dong, X.; Li, X.; Yuan, X.; Ren, S.; et al. Heat shock-induced cold acclimation in cucumber through CsHSFA1d-activated JA biosynthesis and signaling. Plant J. 2022, 111, 85–102. [Google Scholar] [CrossRef] [PubMed]
- Chen, C.; Chen, H.; Zhang, Y.; Thomas, H.R.; Frank, M.H.; He, Y.; Xia, R. TBtools: An Integrative Toolkit Developed for Interactive Analyses of Big Biological Data. Mol. Plant 2020, 13, 1194–1202. [Google Scholar] [CrossRef] [PubMed]
- Wang, Y.; Tang, H.; Debarry, J.D.; Tan, X.; Li, J.; Wang, X.; Lee, T.H.; Jin, H.; Marler, B.; Guo, H.; et al. MCScanX: A toolkit for detection and evolutionary analysis of gene synteny and collinearity. Nucleic Acids Res. 2012, 40, e49. [Google Scholar] [CrossRef] [PubMed]
- Wei, G.; Tian, P.; Zhang, F.; Qin, H.; Miao, H.; Chen, Q.; Hu, Z.; Cao, L.; Wang, M.; Gu, X.; et al. Integrative Analyses of Nontargeted Volatile Profiling and Transcriptome Data Provide Molecular Insight into VOC Diversity in Cucumber Plants (Cucumis sativus). Plant Physiol. 2016, 172, 603–618. [Google Scholar] [CrossRef]
- Adhikari, B.N.; Savory, E.A.; Vaillancourt, B.; Childs, K.L.; Hamilton, J.P.; Day, B.; Buell, C.R. Expression Profiling of Cucumis sativus in Response to Infection by Pseudoperonospora cubensis. PLoS ONE 2012, 7, e34954. [Google Scholar] [CrossRef]
- Livak, K.J.; Schmittgen, T.D. Analysis of Relative Gene Expression Data Using Real-Time Quantitative PCR and the 2-ΔΔCT Method. Methods 2001, 25, 402–408. [Google Scholar] [CrossRef]
- Biłas, R.; Szafran, K.; Hnatuszko-Konka, K.; Kononowicz, A.K. Cis-regulatory elements used to control gene expression in plants. Plant Cell Tissue Organ. Cult. 2016, 127, 269–287. [Google Scholar] [CrossRef]
- Luan, Q.; Chen, C.; Liu, M.; Li, Q.; Wang, L.; Ren, Z. CsWRKY50 mediates defense responses to Pseudoperonospora cubensis infection in Cucumis sativus. Plant Sci. 2019, 279, 59–69. [Google Scholar] [CrossRef]
- Gao, X.B.; Guo, P.; Wang, Z.Y.; Chen, C.H.; Ren, Z.H. Transcriptome profiling reveals response genes for downy mildew resistance in cucumber. Planta 2021, 253, 112. [Google Scholar] [CrossRef]
- Zhao, Q.; Feng, Q.; Lu, H.; Li, Y.; Wang, A.; Tian, Q.; Zhan, Q.; Lu, Y.; Zhang, L.; Huang, T.; et al. Pan-genome analysis highlights the extent of genomic variation in cultivated and wild rice. Nat. Genet. 2018, 50, 278–284. [Google Scholar] [CrossRef] [PubMed]
- Liu, Y.; Du, H.; Li, P.; Shen, Y.; Peng, H.; Liu, S.; Zhou, G.; Zhang, H.; Liu, Z.; Shi, M.; et al. Pan-Genome of Wild and Cultivated Soybeans. Cell 2020, 182, 162–176. [Google Scholar] [CrossRef] [PubMed]
- Jiang, Y.; Ye, J.; Rasulov, B.; Niinemets, Ü. Role of Stomatal Conductance in Modifying the Dose Response of Stress-Volatile Emissions in Methyl Jasmonate Treated Leaves of Cucumber (Cucumis sativa). Int. J. Mol. Sci. 2020, 21, 1018. [Google Scholar] [CrossRef]
- Porta, H.; Rocha-Sosa, M. Plant lipoxygenases. Physiological and molecular features. Plant Physiol. 2002, 130, 15–21. [Google Scholar] [CrossRef] [PubMed]
- Shaban, M.; Ahmed, M.M.; Sun, H.; Ullah, A.; Zhu, L. Genome-wide identification of lipoxygenase gene family in cotton and functional characterization in response to abiotic stresses. BMC Genom. 2018, 19, 599. [Google Scholar] [CrossRef]
- Zhang, Y.; Wang, K.; Wang, Z.; Li, X.; Li, M.; Zhu, F.; Majeed, Z.; Lan, X.; Guan, Q. The lipoxygenase gene AfLOX4 of Amorpha fruticosa L. is a potential regulator of drought stress tolerance pathways under saline and alkaline conditions. Acta Physiol. Plant. 2023, 45, 72. [Google Scholar] [CrossRef]
- Gao, X.Q.; Starr, J.; Göbel, C.; Engelberth, J.; Feussner, I.; Tumlinson, J.; Kolomiets, M. Maize 9-lipoxygenase ZmLOX3 controls development, root-specific expression of defense genes, and resistance to root-knot nematodes. Mol. Plant-Microbe Interact. 2008, 21, 98–109. [Google Scholar] [CrossRef] [PubMed]
- Ju, L.J.; Zhang, C.; Liao, J.J.; Li, Y.P.; Qi, H.Y. An oriental melon 9-lipoxygenase gene CmLOX09 response to stresses, hormones, and signal substances. J. Zhejiang Univ. Sci. B (Biomed. Biotechnol.) 2018, 19, 596–609. [Google Scholar] [CrossRef]
- Baron, K.N.; Schroeder, D.F.; Stasolla, C. Transcriptional response of abscisic acid (ABA) metabolism and transport to cold and heat stress applied at the reproductive stage of development in Arabidopsis thaliana. Plant Sci. 2012, 188–189, 48–59. [Google Scholar] [CrossRef]
- Wang, X.; Niu, Y.; Zheng, Y. Multiple Functions of MYB Transcription Factors in Abiotic Stress Responses. Int. J. Mol. Sci. 2021, 22, 6125. [Google Scholar] [CrossRef]
- Yao, M.; Zhou, X.; Ji, Y.; Luo, M.; Sun, Y.; Zhou, Q.; Ji, S. Potential of Ethylene in Alleviating Cold-Induced Volatile Esters Loss of ‘Nanguo’ Pears by Regulating the Lipoxygenase Pathway. Environ. Exp. Bot. 2022, 194, 104723. [Google Scholar] [CrossRef]
- Wan, S.; Xin, X.F. Regulation and Integration of Plant Jasmonate Signaling: A Comparative View of Monocot and Dicot. J. Genet. Genom. 2022, 49, 704–714. [Google Scholar] [CrossRef] [PubMed]








| Gene Name | 9930 | Gy14 | PI183967 | 9110gt | Cu2 | Cuc64 | Cuc80 | Hx14 | Hx117 | W4 | W8 | XTMC |
|---|---|---|---|---|---|---|---|---|---|---|---|---|
| CsLOX1 | 2G000435 | 2G004170 | 2G04060 | 2G005230 | 2G004200 | 2G004180 | 2G005120 | 2G005150 | 2G005170 | 2G004190 | 2G004150 | 2G004190 |
| CsLOX2 | 2G000437 | 2G004180 | 2G04070 | 2G005250 | 2G004220 | 2G004200 | 2G005130 | 2G005160 | 2G005190 | 2G004210 | 2G004170 | 2G004200 |
| CsLOX3 | 2G000440 | 2G004200 | 2G04090 | — | 2G004270 | 2G004240 | 2G005190 | — | 2G005240 | 2G004260 | 2G004210 | 2G004270 |
| CsLOX4 | 2G000442 | 2G004210 | 2G04120 | 2G005320 | 2G004280 | 2G004260 | 2G005210 | 2G005200 | 2G005270 | 2G004280 | 2G004230 | 2G004290 |
| CsLOX5 | 2G000443 | 2G004230 | 2G04130 | 2G005330 | 2G004290 | 2G004280 | 2G005220 | 2G005210 | 2G005280 | 2G004290 | 2G004240 | 2G004300 |
| CsLOX6 | 2G000434 | 2G004160 | 2G04050 | 2G005220 | 2G004190 | 2G004170 | 2G005110 | 2G005130 | 2G005160 | 2G004180 | 2G004120 | 2G004180 |
| CsLOX7 | 4G001915 | 4G013010 | 4G13430 | 4G025170 | 4G023180 | 4G026980 | 4G077820 | 4G025100 | 4G029190 | 4G018040 | 4G021090 | 4G029280 |
| CsLOX8 | 2G000432 | 2G004130 | 2G04030 | 2G005200 | 2G004170 | 2G004150 | 2G005090 | 2G005110 | 2G005140 | 2G004160 | 2G004100 | 2G004160 |
| CsLOX9 | 6G002628 | 6G022270 | 6G23060 | 6G033510 | 6G033100 | 6G032670 | 6G077140 | 6G049020 | 6G043170 | 6G030310 | 6G030670 | 6G048620 |
| CsLOX10 | 2G000431 | 2G004120 | 2G04020 | 2G005190 | 2G004150 | 2G004130 | 2G005080 | 2G005100 | 2G005130 | 2G004140 | 2G004080 | 2G004150 |
| CsLOX11 | 7G001817 | 7G013890 | 7G15400 | 7G025170 | 7G025940 | 7G027640 | 7G037280 | 7G034350 | 7G039320 | 7G023710 | 7G036900 | 7G034460 |
| CsLOX12 | 4G001923 | 4G013070 | 4G13500 | 4G025230 | 4G023260 | 4G027040 | 4G078040 | 4G025180 | 4G029280 | 4G018110 | 4G021170 | 4G029370 |
| CsLOX13 | 4G001918 | 4G013040 | 4G13470 | — | 4G023220 | 4G027010 | 4G077970 | 4G025130 | 4G029230 | 4G018080 | 4G021160 | — |
| CsLOX14 | 4G001919 | 4G013043 | 4G13480 | 4G025210 | 4G023230 | 4G027020 | 4G077980 | 4G025150 | 4G029240 | 4G018090 | 4G021180 | 4G029330 |
| CsLOX15 | 4G001922 | 4G013050 | 4G13490 | 4G025220 | 4G023250 | 4G027030 | 4G077990 | 4G025170 | 4G029260 | 4G018100 | 4G021210 | 4G029350 |
| CsLOX16 | 4G001917 | 4G013030 | 4G13460 | 4G025190 | 4G023210 | 4G027000 | 4G077960 | 4G025120 | 4G029220 | 4G018070 | 4G021150 | 4G029300 |
| CsLOX17 | 4G001916 | 4G013020 | 4G13440 | 4G025160 | 4G023200 | 4G026990 | 4G077940 | 4G025090 | 4G029210 | 4G018060 | 4G021140 | 4G029270 |
| CsLOX18 | 4G001926 | 4G013150 | 4G13540 | 4G025280 | 4G023300 | 4G027090 | 4G078090 | — | 4G029360 | 4G018160 | — | 4G029430 |
| CsLOX19 | 4G001927 | 4G013180 | 4G13550 | 4G025300 | 4G023310 | 4G027100 | 4G078100 | 4G025240 | 4G029380 | 4G018170 | 4G021250 | 4G029440 |
| CsLOX20 | 4G001925 | 4G013140 | 4G13530 | 4G025270 | 4G023290 | 4G027080 | 4G078080 | 4G025220 | 4G029330 | 4G018150 | 4G021240 | 4G029410 |
| CsLOX21 | 4G001924 | — | 4G13520 | 4G025260 | 4G023280 | 4G027070 | 4G078030 | 4G025210 | 4G029310 | 4G018140 | 4G021230 | 4G029400 |
| CsLOX22 | 7G002584 | 7G020750 | 7G22470 | 7G034740 | 7G033340 | 7G038020 | 7G045650 | 7G043700 | 7G049700 | 7G032110 | 7G045300 | 7G043020 |
| CsLOX23 | 5G002479 | 5G021130 | 5G21600 | 5G038610 | 5G046520 | 5G035740 | 5G055060 | 5G049120 | 5G059420 | 5G032680 | 5G037120 | 5G050640 |
| CsLOX24 | 2G000439 | 2G004190 | 2G04090 | 2G005260 | 2G004250 | 2G004220 | 2G005170 | 2G005140 | 2G005250 | 2G004240 | 2G004190 | 2G004250 |
| Protein Number | 9930 | Gy14 | PI183967 | 9110gt | Cu2 | Cuc64 | Cuc80 | Hx14 | Hx117 | W4 | W8 | XTMC |
|---|---|---|---|---|---|---|---|---|---|---|---|---|
| CsLOX1 | 878 | 878 | 860 | 878 | 878 | 878 | 878 | 878 | 878 | 878 | 878 | 878 |
| CsLOX2 | 879 | 879 | 879 | 879 | 879 | 879 | 879 | 879 | 879 | 879 | 879 | 879 |
| CsLOX3 | 877 | 877 | 877 | — | 877 | 877 | 877 | — | 877 | 877 | 877 | 877 |
| CsLOX4 | 890 | 890 | 890 | 890 | 894 | 890 | 890 | 891 | 890 | 890 | 890 | 890 |
| CsLOX5 | 887 | 887 | 887 | 887 | 938 | 887 | 887 | 887 | 887 | 887 | 887 | 887 |
| CsLOX6 | 860 | 860 | 863 | 860 | 860 | 860 | 860 | 860 | 860 | 860 | 860 | 860 |
| CsLOX7 | 831 | 831 | 831 | 831 | 831 | 831 | 831 | 831 | 831 | 831 | 831 | 831 |
| CsLOX8 | 864 | 864 | 864 | 864 | 864 | 864 | 864 | 864 | 864 | 864 | 864 | 864 |
| CsLOX9 | 881 | 881 | 881 | 881 | 881 | 881 | 881 | 881 | 881 | 881 | 881 | 881 |
| CsLOX10 | 852 | 852 | 852 | 852 | 852 | 852 | 852 | 852 | 782 | 852 | 852 | 852 |
| CsLOX11 | 845 | 845 | 845 | 845 | 845 | 845 | 845 | 845 | 845 | 845 | 845 | 845 |
| CsLOX12 | 784 | 784 | 784 | 784 | 784 | 784 | 784 | 784 | 784 | 784 | 784 | 784 |
| CsLOX13 | 823 | 823 | 823 | — | 823 | 823 | 823 | 486 | 823 | 823 | 823 | — |
| CsLOX14 | 519 | 519 | 517 | 253 | 488 | 654 | 519 | 253 | 519 | 519 | 519 | 519 |
| CsLOX15 | 830 | 830 | 740 | 830 | 830 | 830 | 830 | 830 | 830 | 830 | 830 | 830 |
| CsLOX16 | 900 | 900 | 900 | 900 | 900 | 900 | 900 | 900 | 900 | 900 | 900 | 900 |
| CsLOX17 | 830 | 830 | 830 | 505 | 830 | 830 | 831 | 830 | 830 | 830 | 830 | 831 |
| CsLOX18 | 882 | 882 | 882 | 882 | 882 | 882 | 882 | — | 882 | 882 | — | 882 |
| CsLOX19 | 902 | 902 | 902 | 902 | 902 | 902 | 902 | 902 | 902 | 902 | 902 | 902 |
| CsLOX20 | 911 | 911 | 911 | 911 | 911 | 911 | 911 | 911 | 911 | 911 | 911 | 911 |
| CsLOX21 | 904 | — | 904 | 768 | 904 | 904 | 904 | 729 | 904 | 904 | 904 | 904 |
| CsLOX22 | 907 | 907 | 907 | 907 | 907 | 907 | 907 | 907 | 907 | 907 | 907 | 907 |
| CsLOX23 | 1077 | 1077 | 1077 | 1077 | 1077 | 1077 | 1077 | 1077 | 1077 | 1077 | 1077 | 1077 |
| CsLOX24 | 877 | 877 | 877 | 877 | 877 | 877 | 877 | 877 | 877 | 907 | 877 | 817 |
Disclaimer/Publisher’s Note: The statements, opinions and data contained in all publications are solely those of the individual author(s) and contributor(s) and not of MDPI and/or the editor(s). MDPI and/or the editor(s) disclaim responsibility for any injury to people or property resulting from any ideas, methods, instructions or products referred to in the content. |
© 2025 by the authors. Licensee MDPI, Basel, Switzerland. This article is an open access article distributed under the terms and conditions of the Creative Commons Attribution (CC BY) license (https://creativecommons.org/licenses/by/4.0/).
Share and Cite
Xu, H.; Liu, K.; Zhao, L.; Chen, C.; Wang, L.; Ren, Z. Pan-Genome Identification and Expression Analysis of Lipoxygenase Genes in Cucumber. Agriculture 2025, 15, 245. https://doi.org/10.3390/agriculture15030245
Xu H, Liu K, Zhao L, Chen C, Wang L, Ren Z. Pan-Genome Identification and Expression Analysis of Lipoxygenase Genes in Cucumber. Agriculture. 2025; 15(3):245. https://doi.org/10.3390/agriculture15030245
Chicago/Turabian StyleXu, Haiyu, Kun Liu, Lili Zhao, Chunhua Chen, Lina Wang, and Zhonghai Ren. 2025. "Pan-Genome Identification and Expression Analysis of Lipoxygenase Genes in Cucumber" Agriculture 15, no. 3: 245. https://doi.org/10.3390/agriculture15030245
APA StyleXu, H., Liu, K., Zhao, L., Chen, C., Wang, L., & Ren, Z. (2025). Pan-Genome Identification and Expression Analysis of Lipoxygenase Genes in Cucumber. Agriculture, 15(3), 245. https://doi.org/10.3390/agriculture15030245

