Next Article in Journal
Real-Time Detection and Instance Segmentation Models for the Growth Stages of Pleurotus pulmonarius for Environmental Control in Mushroom Houses
Previous Article in Journal
Design and Experiment of Dual Flexible Air Duct Spraying Device for Orchards
 
 
Font Type:
Arial Georgia Verdana
Font Size:
Aa Aa Aa
Line Spacing:
Column Width:
Background:
Review

Disease Detection on Cocoa Crops Based on Computer-Vision Techniques: A Systematic Literature Review

by
Joan Alvarado
1,*,
Juan Felipe Restrepo-Arias
1,
David Velásquez
1 and
Mikel Maiza
2
1
Escuela de Ciencias Aplicadas e Ingeniería, Universidad EAFIT, Medellín 050022, Colombia
2
Fundación Vicomtech, Basque Research and Technology Alliance (BRTA), Mikeletegi 57, 20009 Donostia-San Sebastián, Spain
*
Author to whom correspondence should be addressed.
Agriculture 2025, 15(10), 1032; https://doi.org/10.3390/agriculture15101032
Submission received: 1 April 2025 / Revised: 28 April 2025 / Accepted: 6 May 2025 / Published: 10 May 2025
(This article belongs to the Section Artificial Intelligence and Digital Agriculture)

Abstract

Computer vision in the agriculture field aims to find solutions to guarantee and assure farmers the quality of their products. Therefore, studies to diagnose diseases and detect anomalies in crops, through computer vision, have been growing in recent years. However, crops such as cocoa required further attention to drive advances in computer vision to the detection of diseases. As a result, this paper aims to explore the computer vision methods used to diagnose diseases in crops, especially in cocoa. Therefore, the purpose of this paper is to provide answers to the following research questions: (Q1) What are the diseases affecting cocoa crop production? (Q2) What are the main Machine Learning algorithms and techniques used to detect and classify diseases in cocoa? (Q3) What are the types of imaging technologies (e.g., RGB, hyperspectral, or multispectral cameras) commonly used in these applications? (Q4) What are the main Machine Learning algorithms used in mobile applications and other platforms for cocoa disease detection? This paper carries out a Systematic Literature Review approach. The Scopus Digital, Science Direct Digital, Springer Link, and IEEE Explore databases were explored from January 2019 to August 2024. These questions have identified the main diseases that affect cocoa crops and their production. From this, it was identified that mostly Machine Learning algorithms based on computer vision are employed to detect anomalies in cocoa. In addition, the main sensors were explored, such as RGB and hyperspectral cameras, used for the creation of datasets and as a tool to diagnose or detect diseases. Finally, this paper allowed us to explore a Machine Learning algorithm to detect disease deployed in mobile and Internet of Things applications for detecting diseases in cocoa crops.

1. Introduction

Theobroma cocoa is a plant native to the tropical regions of Central and South America. It thrives in equatorial climates and is cultivated in tropical regions across West and Central Africa, Latin America, and Southeast Asia [1]. Theobroma cocoa produces cocoa pods which have an oval-shaped fruit of which the bark is about 80% and the rest, 20%, is made up of seeds known as cocoa beans and white pulp known as mucilage [2]. Cocoa beans are processed into chocolate, cocoa powder, cocoa drinks, and other related products in the food industry, as well as products for the pharmaceutical and cosmetic industries [3].
The African region is the world’s largest producer of cocoa, accounting for approximately 68% of production, followed by Asia/Oceania and Latin America with 14% and 18% [4], respectively; also, approximately 80% of the world’s cocoa comes from smallholder farmers [4,5]. In Africa, Ivory Coast is the world’s leading producer of cocoa beans, followed by Ghana [4]. In the Asia/Oceania region, Indonesia is the third largest producer of cocoa beans in the world [4]. On the other hand, in Latin America, Ecuador is the sixth country in the world ranking, ahead of Brazil in 5th place, Peru in 8th place, and Colombia in 9th place [4].
The production of cocoa and its products have a great demand in the food market, but the quality of cocoa cultivation depends on favorable climatic conditions and low incidence of pests and diseases [6,7]. Climate variations, such as changes in temperature or precipitation, can influence the cocoa pathogens, increasing the incidence of diseases that threaten their production [7]. However, the environment in which cocoa plants grow is prone to various diseases that can cause damage to the fruit, resulting in losses in cocoa crop production [8]. Witches’ broom caused by Moniliophthora perniciosa, frosty pod caused by Moniliphthora roreri, and black pod caused by Phytophtora are the most common diseases in cocoa crops [8,9]. Frosty pod directly attacks the cocoa fruit and the losses can exceed 60% of its production; on the other hand, the losses due to black pod can exceed 40% [10,11].
Visual inspection, a task carried out by farmers, is the most common practice to control diseases in cocoa crops. Although the farmers have experience in this kind of task, visual inspection does not provide standardized results when diagnosing the health condition of cocoa pod [12]. Other methods such as fungicides, pesticides, and other biological methods to control diseases in cocoa crops are costly and complex to apply [13]. However, in the agricultural field, computer vision (CV) has surged to improve, facilitate, and reduce the complex tasks related to the evaluation of crops. Based in Machine Learning algorithms (MLA) and Deep Learning algorithms (DLA), CV has become a tool that allows farmers to make better decisions and is also used to identify and classify plant diseases automatically [12,13]. Thus, CV application is a technology that offers in a quick and accurate way the identification of plant diseases in agriculture.
To perform MLA, a large amount of image data are required to be trained and learn the patterns of data to perform a particular function. MLA are classified into supervised and unsupervised learning. In supervised learning, the training data include the output desire or the target, called labels. For example, in [14], an open-source Kaggle dataset was used to identify healthy and damaged cocoa fruits affected by Moniliophthora and Phytophthora diseases. Thus, MLA was developed to detect healthy and unhealthy stages of cocoa fruits. Classification is a common task in supervised learning algorithms. On the other hand, in unsupervised learning, the data are not labeled and the system tries to learn to acquire patterns without prior knowledge [15]. However, DLA uses an Artificial Neural Network (ANN) composed of multiples layers of neurons and weights connected between them trying to mimic how the human brain works [16]. For example, for the DLA in [17], an autoencoder network was implemented for unsupervised disease detection in cucumber leaf by means of clustering of features and anomaly detection.
Computer vision systems (CVS) is the integration between software and hardware, which is made up of three elements, the input (captured image), the camera or sensor device that captures the image, and the microcontroller with its embedded algorithm to process the input data; then, the system provides an output where an object is classified or identified [18]. Figure 1 shows the above-mentioned CVS process.
The incorporation of CV technologies, in farm applications, enables farmers to have a tool that allows them to make diagnoses that cannot be perceived with the naked eye; thus, the level of precision and accuracy provided by these applications helps to prevent production losses caused by unhealthy crops. Therefore, given the growth of Machine Learning (ML) in the farm field based on the detection and classification of plant diseases, the main objective of this document is to carry out a Systematic Literature Review (SLR) to explore the state of the art based on ML application to CV, mainly in cocoa crops. This study also covers the exploration of CV applications applied to the early detection of diseases in agriculture especially in Theobroma cacao (TC). Moreover, this paper includes different methods and algorithms used to detect and identify diseases in the agricultural field. Therefore, the present SLR has considered the following questions:
  • Q1 What are the main diseases affecting cocoa crop production?
  • Q2 What are the main Machine Learning algorithms and techniques used to detect and classify diseases in cocoa?
  • Q3 What are the types of imaging technologies (e.g., RGB, hyperspectral, or multispectral cameras) commonly used in these applications?
  • Q4 What are the main Machine Learning algorithms used in mobile applications and other platforms for cocoa disease detection?
The present paper is organized as follows: Section 2 explains the methodology used for this SLR. Section 3 presents the related works based on CV techniques implemented to detect disease in crops other than cocoa. Section 4 presents the answer to the research questions. Section 5 discusses the limitations in this SLR, and finally, Section 6 presents the conclusions and future work.

2. Methodology

In order to ensure the quality of the papers in the SLR, the articles that were selected to be part of the review process must meet the following criteria:
  • Publication type: Studies published in peer-reviewed journals.
  • Language: Studies written and published in English.
  • Research focus: Studies that directly address the research questions related to cocoa disease detection and plant disease detection based on images, as well as the early detection of cocoa diseases using computer-vision techniques.
  • Publication date: Studies published between 2019 and 2024 were considered.
To address the research questions, studies were considered according to their titles and keywords. The first selection included papers that aimed to address the problem of cocoa disease detection based on images and computer-vision techniques for early disease detection in cocoa. Finally, studies that did not include methods based on images and computer-vision techniques for cocoa and plant disease detection were excluded from this SLR from further analysis.

2.1. Information Sources

An initial search was conducted in the most recognized scientific databases to identify those that recovered the largest amount of articles with the most relevance for this study. After this approach, the digital databases selected for this SLR are listed in Table 1.

2.2. Search Strategy

To ensure a structured search strategy, the search terms were selected and categorized into three specialized domains. The first domain refers to cocoa diseases, crop diseases, and plant disease detection. The second refers to CV and ML in the field of agriculture. Finally, the last domain refers to technologies used to detect diseases in the agriculture field. The keywords used for the search query are detailed in Table 2.
The search query was performed by combining keywords from the groups mentioned in the Table 2. Then, Boolean operators, such as AND, OR, and NOT were implemented to maximize the retrieval of relevant articles. Lastly, the search query structure, shown in Table 3, was applied to the information source.
In addition, after applying the search query to each scientific database, the search results were delimited by year (2019–2024), review articles, research articles, and conference papers. Also, the selection of some subject areas, such as Engineering, Computer Science, Agricultural and Biological Science, Artificial Intelligence in Agriculture, Sensors, Smart Agriculture Technology, and Computers and Electronics in Agriculture, helps to delimit and improve the search. Finally, to cover the search, Artificial and Computer Intelligence were subdisciplines included in Group 2 to focus on the specific topics within a larger field.

2.3. Selection and Collection Process

The selection process was implemented to ensure the inclusion of relevant studies. The search was performed using a combination of keywords from the thematic groups. The initial search was conducted by one researcher using digital databases and the retrieved articles were reviewed by two researchers. In this first phase, the titles, abstracts, and keywords were analyzed to figure out the relevance to the research objectives.
To fit the selection, researchers assessed whether the studies are related to the field of agricultural precision, specifically in the use of computer-vision techniques to detect disease in cocoa using MLA. Also, to extend this SLR, the studies based on plant disease detection (PDD) and plant disease classification (PDC) were included in this paper, and the use of MLA to detect disease through mobile applications.
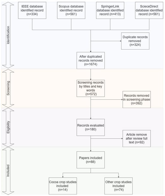
The PRISMA 2020 protocol [19] was carried out to ensure traceability, allowing for the selection of the papers in a methodological way. Therefore, the final selection resulted in 88 studies, which were subsequently analyzed to identify research trends depicted in Figure 2.
According to the PRISMA 2020 protocol [19], Figure 3 shows that most articles selected were developed in India, with a significant difference compared to other countries. This difference may be attributed to the fact that India, being one of the most populated countries in the world, has shown interest in applied research in agriculture. Additionally, India is among the countries with extensive agricultural activity [4], and the corresponding demand for technological solutions to enhance crop health and productivity likely contributes to this trend [20].
Finally, the titles and abstracts of the papers were identified and categorized to identify the approach in CV applications in the agriculture. The categories, depicted in Figure 4a, were separated by crops, the use of hyperspectral images in agriculture, PDC, PDD and plant-leaf disease detection (PLDD) applications. On the other hand, Figure 4b provides a detailed breakdown of papers focusing on individual crops.
As shown in Figure 4b, most of the retrieved studies categorized by crop was the cocoa. However, it is important to clarify that due to the limited number of studies published in peer-reviewed journals, the majority of studies related to CV techniques to detect disease on cocoa crops were retrieved from conference proceedings. On the other hand, Figure 4b indicates in this SLR greater interest in apple, tomato, rice, and strawberry crops compared to plantain, mango, and corn crops. This approach to the selection process ensures papers with the most relevant studies associated in plant disease detection, with a special emphasis on research addressing cocoa disease through MLA.

3. Related Works

Systematic Literature Review and review documents, listed in Table 4, were identified in this SLR. Eleven of the retrieved review articles explore MLA and DLA to detect diseases in crops and plants using CV techniques. However, review articles based on CV techniques to detect and classify diseases in cocoa were not found in this SLR. Furthermore, Systematic Literature Review and review papers based on mobile applications (MA) and Internet of Things (IoT), as portable solutions to detect and classify diseases in cocoa, were not found in this SLR.

4. Results

This phase presents the results of the SLR to address the research questions based on the information extracted from the selected primary studies. Initially, 1869 records were identified from the selected electronic databases, distributed as follows: 334 records from IEEE Explore, 561 from Scopus, 413 from SpringerLink, and 561 from ScienceDirect. In the first place, duplicate records were excluded, reducing the dataset to 1674 unique records. Subsequently, a screening was performed based on keywords and titles such as disease and detection, PDD, PDC, image processing, detection, and classifications were then performed, and 572 studies were considered relevant at this stage. A second screening, conducted on 180 studies, was carried out based on their applications looking at the title and the abstract tools and computer vision algorithms (CVA) used to detect or diagnose disease crops. In this phase, diseases in cocoa were explored, as well as MLA and DLA methods to detect and classify diseases in cocoa. After fully screening 180 studies, 92 articles were excluded, resulting in 88 articles that were given a full reading for this SLR. See Figure 5.
According to Figure 5, out of the 88 studies retrieved in this SLR, a total of 14 studies are focused on the applications of computer vision (CV) techniques in cocoa. The remaining documents are retrieved to analyze these applications in other agricultural contexts which could be of support for transferring them in the cocoa context.

4.1. Answer to the First Research Question

What are the main diseases that affect the production of cocoa crops?
In the context of CV, the most common reported cocoa diseases in this SLR, which researchers aim to detect are Moniliophthora pod rot or frosty pod rot (Moniliophthora roreri), black pod disease (Phytophthora palmivora), and witches’ broom disease (Moniliophthora perniciosa) [29,30].

4.1.1. Frosty Pod Rot (Moniliophthora roreri)

Frosty pod rot (FPR) or Moniliasis is a fungal disease caused by Moniliophthora roreri, and it is the most common disease in Central and Latin America, causing economic losses of between 30% and 40% [31]. This disease thrives in highly warm and humid environments, which creates an environment conducive to its propagation; in addition, farmers and growers can suffer crop losses of 40% to 80% of total annual production, and the Moniliasis affects not only the crop but also the raw material [31,32].
Figure 6 shows the Moniliasis disease in four cycles. First, it starts as yellowish-green spots on the surface of the cocoa fruit. Within three months, a hump light in color appears on the surface of the fruit. The second symptom, which appears after three months, is the appearance of oily spots [6,33]. One month later, the color of the surface turns brown, and as the infection progresses, the brown spot becomes more intense. By the end of the infection and after 8–10 days, the brown spot turns into a white powder known as spores, which are visible on the surface of the cocoa fruit [33].
The cycle of the FPR, depicted in Figure 6, is developed in four cycles. When the spores are visible on the surface, they spread to other fruits. The FPR attacks the cocoa fruit directly and therefore, is more dangerous and difficult to control compared to other diseases [31,34].
In Latin America, cocoa-producing countries such as Colombia and Ecuador report significant losses of up to 60% of cocoa production due to FPR diseases; by contrast, Peru reports lower losses of up to 16% [32,33].

4.1.2. Black Pod Disease (Phytophthora palmivora)

Black pod disease (BPD), caused by the Phytophthora palmivora, is a similar fungal disease that can affect the cocoa fruit. Like FPR, BPD causes losses of up to 20–30% of the annual cocoa production in regions such as Latin America, Africa, and Asia [7,32,33]. BPD thrives in tropical regions where the humidity is up to 100% and the temperature is up to 25 °C. See Table 5. However, unlike FPR, BPD not only affects the cocoa fruit but also other parts of the tree such as leaves, branches, stems, and roots.
The disease starts with a small wound on the surface of the fruit, which gradually spreads throughout the fruit, turning it brown [32,35]. Figure 7 shows two examples of BPD. Example one shows the disease spreading from the stem. In contrast, example two shows the disease spreading from the apex.
Table 5. Losses due to BPD by country.
Table 5. Losses due to BPD by country.
CountryYield Loss (%)Reference
Côte d’Ivoire40%[32,33]
Ghana40%[7,32]
Nigeria40%[36]
Cameroon40%[32,36]
Brazil20%[33]
Indonesia20%[33]
Ecuador20%[32,33]
Mexico20%[33]
BPD: black pod disease caused by the Phytophthora palmivora.
On the leaves, it causes a reduction in photosynthesis, thus weakening the plant [31]. The infections in the branches cause cankers, further weakening the plant. Additionally, BPD affects the stems, which impact the nutrients and cause the lack of water to feed the tree. Finally, Phytophthora palmivora infects the roots of the cocoa tree, causing health problems throughout the plant [31].

4.1.3. Witches’ Broom Disease (Moniliophthora perniciosa)

Witches’ broom, a disease caused by the fungus Moniliophthora perniciosa, is considered the second most threat to cocoa production after BPD. Witches’ broom disease (WBD) attacks the crops at different stages, causing significant yield and economic losses in cocoa production [12,31,33]. South America, particularly Brazil, is the region most affected by WBD due to the production of cocoa; ten years after the appearance of the disease, the production dropped by 70% [6]. The disease produces a series of broom-like sprouts, from which the name “Witches’ Broom” originated. When the broom forming on the tree is alive and green, it dies after the short time, leaving dry residues in the tree. The dry residues, WBD, adhere to the cocoa tree [6,35]. Moniliophthora perniciosa grows on the stem of the cocoa tree. Figure 8 illustrates witches’ broom disease developed on the stem of the tree (1), and the example highlighting the disease area (2).
Cocoa production takes place in tropical areas, where the temperature and humidity levels range from 24 °C–30 °C and 70–90%, respectively, which assists in better production [6]. However, these conditions allow the faster spread of diseases. Frosty pot rot, black pod disease and witches’ broom are fungal diseases that impact the cocoa production. Another disease that impacts the cocoa production is the Cocoa Swollen Shoot Virus Disease (CSSVD), which caused losses by 15% to 50% [6,31,33]. This disease is transmitted to the cocoa tree by mealybugs, an insect that thrives in warm environments [31].
There are regions where the cocoa diseases have a major impact according to Figure 9. This figure shows the leading TC diseases and their impact by region. The FPR is a disease that takes precedence in Caribean, Central, and South America; BPD has a major impact in the West of Africa, Asia, Latin America, and Caribbean, WBD shows relevance in South America; and CSSVD in the West of Africa [31].

4.2. Answer to the Second Research Question

What are the main Machine Learning algorithms and techniques used to detect and classify diseases in cocoa?
The application of MLAs for disease detection in crops has emerged as a valuable tool that provides solutions for precision agriculture and crop management. Nevertheless, research specifically focused on ML-based disease detection in cocoa remains limited. According to this SLR, 14 studies in the context of CV on cocoa were identified, of which only 10 are addressed in the detection of disease. In this context, MLA has been applied to disease identification, anomaly detection, ripeness assessment, and pod counting. To address Q2, the retrieved studies were separated by algorithms employed in CV to detect and classify diseases in cocoa. The studies were grouped into three categories corresponding to (1) classical ML, (2) DL based on classification and (3) DL based on object detection. These categories are illustrated in Figure 10. As shown in Figure 10, DL based on classification is the predominant approach for disease detection in cocoa pods, followed by DL based on object detection and, finally, classical ML. This trend indicates a strong preference for deep neural networks in cocoa disease detection.

Disease Detection in Cocoa Crops with CV Techniques

DL based on classification in cocoa crops: DL architectures, such as EfficientNetB0, SMulti-Layer Perceptron (MLP), Extreme Learning Machine (ELM), MobileNet and ResNet have been employed to classify and diagnose disease cocoa pods [37,38,39,40,41]. As a result, several studies have explored Convolutional Neural Networks (CNNs) for cocoa classification tasks. Villamonte et al. [37] used DL frameworks such as VGG16 and MobileNet to classify defects in cocoa beans. On the other hand, Godmalin et al. [39] demonstrated the effectiveness of a MobileNet-based CNN architecture for classifying infection levels in cocoa pods. Similarly, Godmalin et al. [38] applied EfficientNet to categorize cocoa pods into three states: healthy, pest-infested, and affected by BPD. In another study, Achmad et al. [42] employed ELM and MLP to identify pest attacks in cocoa pods. To assess ripeness in cocoa, Ayikpa et al. [43] incorporated a Convolutional Block Attention Module (CBAM) integrated into CNN. Additionally, Ayikpa et al. [43] and Galindo et al. [30] combined image-processing techniques, specifically the Gray-Level Co-occurrence Matrix (GLCM) for feature extraction with CNN for classification. Furthermore, Ayikpa et al. [43] and Galindo et al. [30] incorporated Support Vector Machine (SVM) for ripeness assessment.
DL based on object detection in cocoa crops: Beyond classification tasks, object detection frameworks have been employed to detect and classify cocoa diseases. Object detection algorithms such as You Only Look Once (YOLO) and Single-Shot MultiBox Detector (SSD) have been used to identify diseases in cocoa [14,41]. Ferraris et al. [14] developed an automatic object detection method using YOLO for detecting cacao disease, including FPR and BPD. Similarly, Ayubi et al. [44] developed an efficient YOLO-based model for detecting cocoa ripeness. Kumi et al. [41] developed a smartphone application to support farmers in detecting BPD and Swollen Shoot diseases in cocoa pods. Their approach utilized SSD MobileNetV2, which integrates SSD (Single-Shot Multibox Detector) for object detection with MobileNetV2 for classification.
Classical ML in cocoa crops: Traditional ML classifiers, such as SVM, Random Forest (RF), and K-nearest neighbor (KNN), have also been employed in cacao disease classification, evaluation of cocoa bean quality and ripeness assessment. Nasution et al. [29] introduced an automatic approach for classifying BPD using RF. Similarly, Acharya et al. [42] used Local Binary Pattern (LBP) for feature extraction, followed by SVM for the early detection of pest-induced damage in cocoa pods. Likewise, Jintawatsakoon et al. [45] and Appiah et al. [46] have proposed methods to classify and assess cocoa beans using traditional classifiers such as SVM, RF, and KNN. Moreover, Zainuddin et al. [40] and Ekawaty et al. [47] employed an Unmanned Aerial Vehicle (UAV) to recognize and count cocoa pods on trees using image processing. However, their study did not include methods to detect or classify cocoa diseases.
Table 6 presents a summary of the traditional ML and DL architectures employed for detecting diseases in cocoa pods. According to the evidence retrieved in this SLR, DL models are primarily used to classify BPD. Additionally, Table 6 highlights the implementation of DL methods to classify pest-induced damage. On the other hand, traditional ML classifiers have been applied to detect different diseases than previously mentioned. However, retrieved documents based on ML and DL approaches to detect or classify FPR or Moniliasis were not found in this SLR, indicating that research in this area remains scarce and requires further exploration to leverage the potential of ML and DL to detect FPR or Moniliasis.
The studies retrieved on object detection architectures are listed in Table 7, indicating that research based on object detection remains limited. As shown in Table 7, YOLO architectures have been utilized to classify cocoa ripeness classification and have also been applied to detect diseases in cocoa pods. Similarly, Single-Shot Multibox Detector (SSD) has also been employed to detect black pod disease (BPD) and Cocoa Swollen Shoot Virus Disease (CSSVD). Although cocoa ripeness is not the main focus of this SLR, it has been considered as a complementary method for trait detection, as a complementary approach for disease detection, and as an approach to assess disease across different ripening stages.
Studies employing CV techniques to address Q2 have been analyzed in this SLR. These studies were categorized into three groups: (1) classical ML; (2) DL based on classification; and (3) DL based on object detection. Among these, DL architectures based on classification and object detection are the most employed to identify BPD. Additionally, these architectures mentioned have been utilized in research to classify and identify BPD as well as pest-induced damages (pest attack and CSSVD). However, within these categories, methods to detect and identify Moniliasis disease remain scarce. According to this SLR, further research is needed to leverage the potential of ML and DL to detect Moniliasis disease.
Studies based on disease detection in cocoa crops using CV techniques remain limited in the literature. However, to obtain a background on how these solutions have been applied in other crops, this SLR also explores CV techniques in different agricultural contexts. The objective is to harness the potential of classical ML and DL approaches for detecting disease in crops other than cocoa. These crops include apples, tomatoes, rice, strawberries, and potatoes, among others. As shown in Figure 10, the use of DL algorithms to detect diseases in crops other than cocoa outperformed classical ML algorithms.

4.3. Disease Detection Based on CV Techniques in Other Types of Crops

4.3.1. Disease Detection in Apple Crops

According to this SLR, there is significant interest in the implementation of CV techniques to diagnose disease in apple crops. However, in apple crops, disease diagnosis is primarily based on the condition of their leaves.
DL based on classification of apple crops: According to this SLR, There is significant interest in the use of DL architectures to disease classification in apple crops [50,51,52]. Apples are among the most widely cultivated crops globally and represent an important source of income for many farmers around the world. However, in this crop, disease diagnosis is primarily based on the condition of the leaves.
DL based on object detection in apple crops: This SLR has identified the use of DL architectures based on object detection to detect apple-leaf disease in real time. Khan et al. [53] and Liu et al. [54] employed object detection models such as YOLOV4, Faster R-CNN, and RetinaNet to develop applications for detecting apple-leaf diseases. These studies evidence the importance of these architectures in real environments.
Classical ML to classify disease in apple crops: According to the evidence found in this SLR, Random Forest (RF) is the most commonly used traditional ML classifier to detect diseases in apple leaves [55,56].
The studies retrieved on disease detection in apple crops provide evidence solutions through ML and DL techniques for image classification. However, it is worth mentioning that most of the studies were focused on apple leaves [50,51,53,54,55,56], with no evidence found in this SLR especially addressing disease detection in apple fruits. In addition, most of the data used to carry out these algorithms are based on RBG images, which are often unbalanced. To solve these problems, data augmentation techniques are commonly applied to enhance the performance of the models. On the other hand, two of the studies retrieved were based on hyperspectral images (HSI), demonstrating that some diseases can be detected at an early stage in a spectral range different from RGB [52,55].

4.3.2. Disease Detection in Tomato and Rice Crops

Among the studies retrieved, this SLR highlights a strong interest in the use of CV techniques to detect disease in tomato and rice crops [57,58,59,60,61,62,63,64]. However, no studies using classical ML or DL architectures based on object detection to identify diseases in tomato and rice crops were found in this SLR [57,58,59]. Like apple crops, tomato crops are not only a key source of income for farmers worldwide but also one of the most widely cultivated crops, occupying an essential place in cuisines worldwide. On the other hand, rice is another important crop. Researchers consider it a vital food source, as it is a staple food for a significant part of the world’s population [60,61,62,63,64]. However, similar to tomato crops, no studies using classical ML or DL approach based on object detection to identify diseases in this crop were found in this SLR. As shown in Figure 10.
DL based on classification in tomato and rice crops: According to Figure 10, Deep Learning (DL) architectures based on classification have been widely used to detect disease in tomato crops [57,65,66]. Similarly, DL approaches based on image classification have been extensively employed to identify diseases in rice crops [60,61,62,63,64].
The retrieved studies in tomato and rice crops indicate that the input images used to train these architectures were obtained from public image datasets, suggesting that most of these studies were conducted in controlled environments rather than under real-world conditions. Also, the input data used to carry out these algorithms primarily consist of RBG images. Finally, it is worth highlighting that most of the approaches have been focused on tomato and rice leaves [57,58,59,62,63,64].

4.3.3. Disease Detection in Strawberry and Potato Crops

Among the studies retrieved, this SLR highlights research efforts focused on disease detection in strawberry and potato crops using CV techniques [67,68,69,70,71,72]. As shown in Figure 10, most of the studies employ DL based on classification, while studies that explore classical ML or DL architectures based on object detection are still scarce. This suggests that disease detection in these crops is relatively underexplored compared to other crops such as tomato, rice, and apple. The impact of diseases on strawberry quality and yield is of considerable importance, which has led researchers to explore effective CV methodologies to detect diseases in strawberry. On the other hand, potatoes, a staple vegetable essential for daily nutrition, play an important role for human beings.
DL based on classification in strawberry and potato crops: In both crops, acResNet architecture based on classification is the most frequently used approach to detect disease [67,68,69,71]. In contrast to the studies reported in previous sections, strawberry diseases can affect both the fruit and the leaves [67], whereas potato diseases primarily appear in their leaves [71,73].
DL based on object detection in strawberry crops: In the context of DL architectures based on object detection, Faster R-CNNs is the architecture used to detect disease in strawberry leaves and fruits [69]. This research highlights the uses of hyperspectral images for this approach. In addition, the deployment of the model was conducted in both under controlled environments and real-world conditions [69].
Classical ML in potato crops: Studies retrieved in this SLR demonstrate that classical ML approaches have been used to detect and classify diseases in potato crops [70]. Partial Least-Squares Discriminant Analysis (PLS-DA) and Support Vector Machines (SVM) based on Principal Component Analysis (PCA) scores are supervised classification algorithms employed to detect disease in potato leaves [70]. This approach also highlights the application of these methods under real-world conditions, as well as the incorporation of hyperspectral cameras to detect diseases.
According to this Systematic Literature Review (SLR), the evidence indicates that studies employing DL architectures based on object detection and Machine Learning (ML) classifiers in strawberry and potato crops were conducted under real-world conditions [69,70]. In addition, these studies suggest that input images used to train these algorithms were not obtained from a public dataset due to the use of hyperspectral imaging (HSI). In contrast to studies in DL based on classification studies, the findings indicate that these architectures were trained using public image datasets, suggesting that most of these studies were not conducted under real-world conditions.
Finally, Table 8 presents the most common machine learning algorithms (MLA) used to classify diseases in the crops mentioned above. As evidenced in Table 8, there is a clear predominance of Deep Learning (DL) models, particularly on Convolutional Neural Networks (CNN)-based architectures, through crops other than cocoa. According to Table 8, models such as ResNet, custom CNN, and more advanced frameworks like Fully Convolutional–Switchable Normalization Dual-Path Networks (FCSNDPN) and Multi-head Attention Mechanism Depthwise Separable Convolution Inception Reduction (MDSCIRNet) have evidenced strong performance, achieving accuracies above 95%. These results highlight the powerful capabilities of deep convolutional networks in learning hierarchical features from images, which are fundamentals for disease classification.
Despite the higher predominance of DL models, classical machine learning (ML) algorithms, such as Random Forest (RF) and Principal Component Analysis (PCA)-SVM combined with Partial Least-Squares Discriminant Analysis (PLS-DA) have achieved performance levels comparable to those of more complex DL models. In particular, the studies to detect disease on apples [55,56] report a 98.6% accuracy using Random Forest, slightly outperforming others complex DL models within the same domain. Likewise, the use of hybrid methods such as PCA-SVM+PLS-DA has evidenced an accuracy of 92%, indicating an acceptable performance to detect disease in potatoes. On the other hand, DL algorithms based on object detection, such as YOLO and RetinaNet, have been applied in real-world farming for detecting disease in apple leaves, demonstrating distinctive performance metrics [53,54]. Khan et al. [53] employed YOLO for real-time disease detection, achieving mean Average Precision (mAP) of 41.1 and a high detection speed of approximately 47 frames per second (FPS), making their approach suitable for real-world and real-time applications [53]. Similarly, Liu et al. [54] achieved a mean Average Precision (mAP) of 79.6, demonstrating the capacity of RetinaNet for more accurate detection under real conditions. These findings probably evidence the challenges related to object detection tasks in agriculture. In the context of research question Q2, it should be noted that the number of studies based on CV techniques applied to cocoa remains limited compared to other crops. However, the algorithms shown in Table 8 demonstrated the effectiveness of DL architectures and MLA, which provide an opportunity to be probably applied to cocoa crops. Given that these architectures can extract features such as leaf sport, deformation, and discoloration, these architectures may be suitably adapted to identify characteristic symptoms in cocoa pods.

4.4. Answer to the Third Research Question

What are the types of imaging technologies (e.g., RGB, hyperspectral, or multispectral cameras) commonly used in these applications?
To address Q3 in this Systematic Literature Review (SLR), the retrieved studies were grouped by technology into three categories corresponding to (1) technologies based on RGB cameras, (2) technologies based on hyperspectral cameras, and (3) multispectral cameras. Based on this SLR, RGB cameras (n = 6) are the most commonly used technology in agriculture for dataset creation or as sensors to capture plant information (6 studies), followed by hyperspectral (4 studies) and multispectral cameras (1 study).
RGB technologies: According to this SLR, RGB cameras in agriculture are the most widely used technological tool for CV due to its portability, accessibility, and cost effectiveness [74,77]. The images generated by these technologies are fundamental for creating datasets used to train ML models. Additionally, the integration of RGB cameras into mobile devices has facilitated and driven the development of computer-vision applications [63].
Singh et al. [77] employed a Sony HDR PJ540 RGB camera with a lens of 26.8 mm to generate a dataset with healthy leaves. Also, Shin et al. [74] and Singh et al. [77] have employed DSLR (Digital Single Lens Reflex) cameras such as EOS 1300D Canon and Nikon DSLRD5600 with an 18–55 mm lens to obtain information based on images of infected and healthy leaves. On the other hand, mobile devices equipped with advanced camera technology have also been used for dataset creation. Then, Nayak et al. [63] used mobile devices such as the iPhone X (12 MP) and Xiaomi Redmi Note 8 (48 MP) to build a dataset of images with healthy and unhealthy rice leaves.
Most of the images used for training ML models have been created using RGB technologies, providing detailed visual information that supports large-scale analysis and has proven suitable for general disease classification and diagnosis in real applications. Table 9 lists the RGB technologies identified in this SLR. According to the retrieved studies, the limited use of RGB technologies suggests that most of these studies rely on public datasets. However, the creation of our own datasets enables the training models with images captured under real-world conditions.
Hyperspectral and multispectral technologies: Unlike RGB cameras, hyperspectral cameras provide enhanced imaging capabilities by capturing data across multiple bands of the electromagnetic spectrum, extending beyond the visible range detected by RGB cameras. These bands include ultraviolet (UV), near-infrared (NIR), and other bands not visible to the human eye. As a result, the integration of hyperspectral cameras is complex because these technologies are more expensive than RGB technologies [52,54,55]. Based on this SLR, the use of hyperspectral cameras in agriculture remains scarce; however, some studies have used these technologies to create image datasets and diagnose plant diseases in more detail. Cameras such as SOC 710VP, Corning MicroHSI 410 camera, Gaiasky mini2-VN, and Specim FX 10 were hyperspectral technologies employed for disease identification using wavelengths outside the visible RGB spectrum, covering a range between 700 nm and 1000 nm, relating to the near-infrared (NIR) [52,54,55]. Another technology identified in this SLR is a multispectral MAPIR Survey3 used to detect disease in coffee crops [16].
Although the use of hyperspectral cameras requires a greater investment due to their advanced technology, studies retrieved in this SLR have demonstrated that these cameras can identify patterns that RGB cameras are unable to detect due to their broad spectrum of information. Table 9 lists the technologies identified in this SLR based on hyperspectral and multispectral cameras, which were employed to create datasets for training ML models, enabling the development of the models with hyperspectral images (HSI) captured under real-world conditions.
Finally, Table 10 summarizes the main advantages and disadvantages of using RGB and hyperspectral cameras in crop disease detection. This comparison shows the differences such as spectral sensitivity, cost and applicability.

Datasets Used for Training ML Models

As mentioned above, the generation of image datasets to feed Machine Learning algorithms (MLAs) depends entirely on the technologies discussed above. However, several MLAs were developed using public datasets available in PlantVillage [50,56,57,58,59,65,66]. To extend Q3 in this SLR, the retrieved studies related to plant disease detection (PLDD), plant disease detection (PDD), and plant disease classification (PDC) were analyzed to identify the dataset used for training ML models. Figure 11 illustrates the papers based on the type of dataset used for training MLA. According to the evidence collected in this SLR, Figure 11 indicates that PlantVillage is the most commonly used dataset for training classification models. However, PlantVillage datasets cover various crops and diseases without a specific focus on particular crops [50,56,57,58,59,65,80,81,82,83,84,85,86,87,88,89,90,91,92,93]. In contrast, the use of proprietary datasets for training classification models is less. However, these datasets are focused on particular crops and specific diseases [52,53,54,55,74]. Other datasets represent the smaller portion, with fewer than five studies. Nonetheless, these studies also employed public datasets from Kaggle [62,63,64].
Table 11 presents the datasets used for training MLA in disease detection and classification, highlighting the data augmentation and image-processing techniques applied. As shown in Table 11, PlantVillage is the most used dataset and is also the most frequently referenced in the studies retrieved in this SLR.

4.5. Answer to the Fourth Research Question

What are the main Machine Learning algorithms used in mobile applications and other platforms for cocoa disease detection?
Based on the studies found in this SLR, the execution of ML models has been carried out through processing units such as NVIDIA Tesla V100 GPU, NVIDIA RTX A4000 GPU, NVIDIA Tesla V100 GPU, Intel Core i5-7500 CPU y AMD Radeon R7 430 GPU and (Intel Core i5-7200U [68,73,75,77]. As shown in Table 8, column four presents some ML models based on DL architectures, which are trained and deployed on this kind of unit. However, several ML models, listed in Table 12, have been developed with optimized architectures and computational constraints, enabling their implementation on mobile applications and low-cost devices suitable for resource-restricted environments. It should be emphasized that, to address Question Q4 in this SLR, additional studies exploring MLA in mobile applications for crops other than cocoa were included. This inclusion was made due to the limited number of studies retrieved that focused on cocoa crops, with just two studies identified.
As presented in Table 12, non-traditional MLA are employed to be deployed in mobile and edge devices in the agriculture field. As previously mentioned, there are processing units used to train and run ML models. However, there are other low-cost processing units that can perform the same solutions while providing a portable alternative. Therefore, the Raspberry Pi is the most common edge device to deploy and test MLA. Based on the Raspberry Pi device, Maurya et al. [95] implemented a lightweight framework combining MLP and Long Short-Term Memory (LSTM), to reduce the computational overhead for disease detection in cotton and maize crops. Thus, Gonzalez et al. [57], through CNNs architectures such as MobileNet, NasNetMobile, and Xception, developed a low-cost embedded system using a Raspberry Pi with a webcam to detect anomalies in tomato crops in an early way. In addition, Mishra et al. [76] developed and deployed a custom Dual-Channel Convolutional Neural Network (DC-CNN) on a Raspberry Pi device to detect corn disease in real time.
On the other hand, smartphones are equipped with architectures specifically designed to run MLA. Optimized architectures have been developed to adapt to the computational and power constraints of this device to deploy these algorithms. Therefore, based on mobile application algorithms, Ayubi et al. [44] developed an efficient model for cocoa ripeness detection using YOLO model, an object detection algorithms, that can work on mobile devices. Moreover, Godmalin et al. [39] proposed a CNN architecture based on MobileNetV3Small that can run on mobile devices to classify cocoa pod-level infections. Finally, Kumi et al. [41] developed a smartphone application to support farmers in detecting BPD and Swollen Shoot diseases in cocoa fruits using SSD MobileNet V2, which combines features from SSD (Single-Shot Multibox Detector) for object detection with MobileNet V2 for its classification.
The Systematic Literature Review (SLR) highlights specific models that are adaptable to the field of agriculture. However, the retrieved studies demonstrate a limited use of these models for crop disease detection. Moreover, although this SLR reports the use of these architectures, not all studies indicate that they have been implemented through mobile applications. Notably, among the studies retrieved in this SLR, MobileNet and its variants (MobileNetVx, MobileNetV3Small, and SSD MobileNet V2) are the most frequently used architectures for detecting disease in crops, as evidenced in Table 12. The preference of these architectures suggests a focus on lightweight and computationally efficient Deep Learning models, which are especially suited for deployment in mobile or embedded systems.
Although the use of architectures designed for mobile devices is less frequent compared to those mentioned above in question Q2, these architectures offer significant advantages related to computational efficiency. The use of DL models for mobile applications is still under exploration in the context of cocoa compared with other crops. However, according to Table 12, the use of lightweight models in mobile applications in agriculture demonstrates that it is possible to develop portable and cost-effective solutions for disease detection that can be transferred to the cocoa context.

5. Limitations of This Study

Despite the efforts made to ensure studies based on cocoa disease, this SLR may have some limitations that should be taken into account. First, the search was limited to specific databases such as Scopus, Science Direct, Springer Link, and IEEE Explorer, which may have excluded research available in other databases such as Web of Science. Secondly, the protocol used in this SLR may have weaknesses in the evaluation of studies. Another weakness is related to the bias introduced by the selection of keywords and the search query algorithm. Third, the studies available focused on MLA to detect disease in cocoa were limited. Finally, this SLR was focused on research published between 2019 and 2024, leaving out recent work that could provide additional information. In addition, the literature search was conducted until 31 August 2024, which means that studies published after this date were not considered in the analysis.

6. Conclusions and Future Work

This work has carried out a SLR focused on the detection of diseases in cocoa crops using computer-vision techniques (CV). The protocol used was PRISMA 2020, which allowed a careful selection of the literature published to date (31 August 2024). According to each research question, this SLR provides insights that may contribute to future research works. The questions proposed in this SLR aim to identify the needs currently facing cocoa production and to explore how the use of ML and CV tools can contribute to providing solutions to these challenges. Therefore, according to the question Q1, the production of cocoa faces challenges due to the incidence of diseases caused by Phytophthora palmivora and Moniliophthora roreri, which can affect more than half of the production, bringing significant losses to farmers. Furthermore, it should be noted that there are diseases that have a great impact on specific regions due to environmental conditions. In the case of FPR caused by Moniliophthora roreri, it mainly affects Latin American countries. According to question Q2, the application of ML algorithms to detect and classify diseases in cocoa remains limited and require further development. Most of the CV techniques to date have focused on detecting BPD, caused by Phytophthora palmivora. Furthermore, existing approaches usually only distinguish between healthy and unhealthy cocoa pods, without providing more detailed insights into the specific stage of the Monilia disease cycle. Regarding research question Q3, it has been observed that RGB cameras are the most commonly used sensors in computer vision (CV) systems, while the use of hyperspectral and multispectral cameras remains limited, indicating that these technologies are still in the exploration phase. This predominance of RGB cameras is likely due to their portability and accessibility, particularly in devices such as smartphones, as well as the widespread availability of RGB image-based datasets, which are commonly used to train machine learning algorithms (MLA). However, a relevant finding of this SLR is the limited presence of proprietary datasets. Many of the retrieved papers rely on public datasets, such as PlantVillage and Kaggle. Although these datasets offer a large number of images, most of them have been focused on leaves and have been created in controlled environments, which limits their applicability in real field scenarios. In addition, there is a noticeable limitation of datasets related to cocoa pods especially in the Monilia disease cycle. On the other hand, multispectral and hyperspectral technologies have not been applied to the detection of diseases in cocoa crops, particularly in the context of Monilia. Finally, regarding research question Q4, the lack of mobile application development makes the limited implementation of these tools in uncontrolled environments clear, which limits their practical use in the diagnosis of diseases in the real world. For future work, it is recommended that the SLR be updated to include more scientific databases. Also, a SLR should be performed on each domain identified in this study; this will allow for a more detailed examination of the strategies used to address the problems focused on detecting disease in the agricultural field.

Author Contributions

Conceptualization, J.A. and J.F.R.-A.; methodology, J.A., J.F.R.-A. and D.V.; validation, J.F.R.-A., D.V. and J.A.; formal analysis, J.A., J.F.R.-A. and D.V.; investigation, J.A.; resources, J.A.; data curation, J.A., J.F.R.-A. and D.V.; writing—original draft preparation, J.A.; writing—review and editing, J.F.R.-A., J.A., D.V. and M.M.; visualization and supervision, J.F.R.-A., D.V. and M.M. All authors have read and agreed to the published version of the manuscript.

Funding

This research and the APC were funded by Universidad EAFIT under grant number 819430.

Data Availability Statement

Not applicable.

Acknowledgments

The authors would like to thank Universidad EAFIT for supporting and funding this research project.

Conflicts of Interest

The authors declare no conflicts of interest.

Abbreviations

The following abbreviations are used in this manuscript:
MLMachine Learning
MLAMachine Learning Algorithms
DLADeep Learning Algorithms
CVComputer Vision
ANNArtificial Neural Network
CVSComputer Vision Systems
TCTheobroma cacao
SLRSystematic Literature Review
PLDDPlant-Leaf Disease Detection
PDDPlant Disease Detection
PDCPlant Disease Classification
MAMobile Applications
IoTInternet of Things
DLDeep Learning
CNNsConvolutional Neural Network
AIArtificial Intelligence
CVAComputer-Vision Algorithms
FPRFrosty Pod Rot
BPDBlack Pod Disease
WBDWitches’ Broom Disease
CSSVDCocoa Swollen Shoot Virus Disease
SVMSupport Vector Machine
KNNK-nearest neighbor
ANNArtificial Neural Network
RFRandom Forest
YOLOYou Only Look Once
SSDSingle-Shot MultiBox Detector
MLPSMulti-Layer Perceptron
ELMExtreme Learning Machine
HSIHyperspectral Images
HypHyperspectral
SGCSSavitzky–Golay (S-G) Convolution Smoothing
CapsNetCapsule Network
SNVStandard Normal Transform
MSCMultivariate Scattering Correction
MCDCNetMulti-scale Constrained Deformable Convolution Network
MDSCIRNetMulti-head Attention Mechanism Depthwise Separable Convolution
Inception Reduction
FCSNDPNFully Convolutional–Switchable Normalization Dual Path Networks
PLS-DAPartial Least-Squares Discriminant Analysis
PCAPrincipal Component Analysis
CNNConvolutional Neural Networks
DC-CNNDual-Channel Convolutional Neural Network
UAVUnmanned Aerial Vehicle
LSTMLong Short-Term Memory
DC-CNNDual-Channel Convolutional Neural Network

References

  1. Tosto, A.; Morales, A.; Rahn, E.; Evers, J.; Zuidema, P.; Anten, N. Simulating cocoa production: A review of modelling approaches and gaps. Agric. Syst. 2023, 206, 103614. [Google Scholar] [CrossRef]
  2. De Souza, P.; Moreira, L.; Sarmento, D.; Da Costa, F. Cacao—Theobroma cacao. Exotic Fruits 2018, 2018, 69–76. [Google Scholar]
  3. Beg, M.; Ahmad, S.; Jan, K.; Bashir, K. Status, supply chain and processing of cocoa—A review. Trends Food Sci. Technol. 2017, 66, 108–116. [Google Scholar] [CrossRef]
  4. Food and Agriculture Organization of the United Nations FAOSTAT: Crops and Livestock Products. 2025. Available online: https://www.fao.org/faostat/en/#data/QCL/visualize (accessed on 20 April 2025).
  5. Duguma, B.; Gockowski, J.; Bakala, J. Smallholder cacao (Theobroma cacao Linn.) cultivation in agroforestry systems of West and Central Africa: Challenges and opportunities. Agrofor. Syst. 2001, 51, 177–188. [Google Scholar] [CrossRef]
  6. Reyes, B.; Fonseca, P.; Heming, N.; Conceição, L.; Nascimento, K.; Gramacho, K.; Arevalo-Gardini, E.; Pirovani, C.; Aguiar, E. Characterization of the microbiota dynamics associated with Moniliophthora roreri, causal agent of cocoa frosty pod rot disease, reveals new viral species. Front. Microbiol. 2023, 13, 1053562. [Google Scholar] [CrossRef] [PubMed]
  7. Delgado-Ospina, J.; Molina-Hernandez, J.; Chaves-Lopez, C.; Romanazzi, G.; Paparella, A. The role of fungi in the cocoa production chain and the challenge of climate change. J. Fungi 2021, 7, 202. [Google Scholar] [CrossRef] [PubMed]
  8. Cilas, C.; Bastide, P. Challenges to cocoa production in the face of climate change and the spread of pests and diseases. Agronomy 2020, 10, 1232. [Google Scholar] [CrossRef]
  9. Cubillos, G. Frosty pod rot, disease that affects the cocoa (Theobroma cacao) crops in Colombia. Crop Prot. 2017, 96, 77–82. [Google Scholar] [CrossRef]
  10. Phillips-Mora, W.; Wilkinson, M. Frosty pod of cacao: A disease with a limited geographic range but unlimited potential for damage. Phytopathology 2007, 97, 1644–1647. [Google Scholar] [CrossRef]
  11. Guest, D. Black pod: Diverse pathogens with a global impact on cocoa yield. Phytopathology 2007, 97, 1650–1653. [Google Scholar] [CrossRef]
  12. Lopes, J.; Costa, V.; Barbin, D.; Cruz-Tirado, L.; Baeten, V.; Barbon Junior, S. Deep computer vision system for cocoa classification. Multimed. Tools Appl. 2022, 81, 41059–41077. [Google Scholar] [CrossRef]
  13. Mamadou, D.; Kacoutchy, J.; Ballo, A.; Kouassi, B. Cocoa pods diseases detection by MobileNet confluence and classification algorithms. Int. J. Adv. Comput. Sci. Appl. 2023, 14, 344–352. [Google Scholar] [CrossRef]
  14. Ferraris, S.; Meo, R.; Pinardi, S.; Salis, M.; Sartor, G. Machine learning as a strategic tool for helping cocoa farmers in Côte D’Ivoire. Sensors 2023, 23, 7632. [Google Scholar] [CrossRef]
  15. Géron, A. Hands-on Machine Learning with Scikit-Learn, Keras, and TensorFlow: Concepts, Tools, and Techniques to Build Intelligent Systems; O’Reilly Media, Inc.: Sebastopol, CA, USA, 2022. [Google Scholar]
  16. Velásquez, D.; Sánchez, A.; Sarmiento, S.; Toro, M.; Maiza, M.; Sierra, B. A method for detecting coffee leaf rust through wireless sensor networks, remote sensing, and deep learning: Case study of the Caturra variety in Colombia. Appl. Sci. 2020, 10, 697. [Google Scholar] [CrossRef]
  17. Benfenati, A.; Causin, P.; Oberti, R.; Stefanello, G. Unsupervised deep learning techniques for automatic detection of plant diseases: Reducing the need of manual labelling of plant images. J. Math. Ind. 2023, 13, 5. [Google Scholar] [CrossRef]
  18. Javidan, S.; Banakar, A.; Rahnama, K.; Vakilian, K.; Ampatzidis, Y. Feature engineering to identify plant diseases using image processing and artificial intelligence: A comprehensive review. Smart Agric. Technol. 2024, 8, 100480. [Google Scholar] [CrossRef]
  19. Page, M.; McKenzie, J.; Bossuyt, P.; Boutron, I.; Hoffmann, T.; Mulrow, C.; Shamseer, L.; Tetzlaff, J.; Akl, E.; Brennan, S.; et al. Declaración PRISMA 2020: Una guía actualizada para la publicación de revisiones sistemáticas. Rev. Esp. De Cardiol. 2021, 74, 790–799. [Google Scholar] [CrossRef]
  20. Abade, A.; Ferreira, P.; Barros Vidal, F. Plant diseases recognition on images using convolutional neural networks: A systematic review. Comput. Electron. Agric. 2021, 185, 106125. [Google Scholar] [CrossRef]
  21. Sajitha, P.; Andrushia, A.; Anand, N.; Naser, M. A review on machine learning and deep learning image-based plant disease classification for industrial farming systems. J. Ind. Inf. Integr. 2024, 38, 100572. [Google Scholar] [CrossRef]
  22. Teet, S.; Hashim, N. Recent advances of application of optical imaging techniques for disease detection in fruits and vegetables: A review. Food Control 2023, 152, 109849. [Google Scholar] [CrossRef]
  23. Ngugi, L.; Abelwahab, M.; Abo-Zahhad, M. Recent advances in image processing techniques for automated leaf pest and disease recognition—A review. Inf. Process. Agric. 2021, 8, 27–51. [Google Scholar] [CrossRef]
  24. Singh, V.; Sharma, N.; Singh, S. A review of imaging techniques for plant disease detection. Artif. Intell. Agric. 2020, 4, 229–242. [Google Scholar] [CrossRef]
  25. Shafik, W.; Tufail, A.; Namoun, A.; De Silva, L.; Apong, R. A systematic literature review on plant disease detection: Motivations, classification techniques, datasets, challenges, and future trends. IEEE Access 2023, 11, 59174–59203. [Google Scholar] [CrossRef]
  26. Doutoum, A.; Tugrul, B. A review of leaf diseases detection and classification by deep learning. IEEE Access 2023, 11, 119219–119230. [Google Scholar] [CrossRef]
  27. Li, L.; Zhang, S.; Wang, B. Plant disease detection and classification by deep learning—A review. IEEE Access 2021, 9, 56683–56698. [Google Scholar] [CrossRef]
  28. Joseph, D.; Pawar, P.; Pramanik, R. Intelligent plant disease diagnosis using convolutional neural network: A review. Multimed. Tools Appl. 2023, 82, 21415–21481. [Google Scholar] [CrossRef]
  29. Nasution, U.; Nababan, A.; Malik, J.; Budiarto, R.; Nainggolan, P.; Rahmat, R. Random Forest Classification in Cocoa Pods Desease. In Proceedings of the 2023 7th International Conference on Electrical, Telecommunication and Computer Engineering (ELTICOM), Medan, Indonesia, 13–14 December 2023; pp. 60–66. [Google Scholar]
  30. Galindo, J.; Rosal, J.; Villaverde, J. Ripeness Classification of Cacao Using Cepstral-Based Statistical Features and Support Vector Machine. In Proceedings of the 2022 IEEE International Conference on Artificial Intelligence In Engineering and Technology (IICAIET), Kinabalu, Malaysia, 13–15 September 2022; pp. 1–5. [Google Scholar]
  31. Kongor, J.; Owusu, M.; Oduro-Yeboah, C. Cocoa production in the 2020s: Challenges and solutions. CABI Agric. Biosci. 2024, 5, 102. [Google Scholar] [CrossRef]
  32. Marelli, J.; Guest, D.; Bailey, B.; Evans, H.; Brown, J.; Junaid, M.; Barreto, R.; Lisboa, D.; Puig, A. Chocolate under threat from old and new cacao diseases. Phytopathology 2019, 109, 1331–1343. [Google Scholar] [CrossRef]
  33. Jiménez, D.; Alvarez, J.; Mosquera, S. Frosty pod rot: A major threat to cacao plantations on the move. Trop. Plant Pathol. 2021, 47, 187–200. [Google Scholar] [CrossRef]
  34. Chocolates, C. La Moniliasis del Cacao: DañOs, Sintomas, EpidemiologíA Y Manejo. 2019. Available online: https://chocolates.com.co/wp-content/uploads/2024/02/Cartilla_Monilia_CNCH_2019.pdf (accessed on 26 November 2024).
  35. Decloquement, J.; Ramos-Sobrinho, R.; Elias, S.; Britto, D.; Puig, A.; Reis, A.; Da Silva, R.; Honorato-Júnior, J.; Luz, E.; Pinho, D.; et al. Phytophthora theobromicola sp. nov.: A new species causing black pod disease on cacao in Brazil. Front. Microbiol. 2021, 12, 537399. [Google Scholar] [CrossRef] [PubMed]
  36. Adeniyi, D. Diversity of cacao pathogens and impact on yield and global production. In Theobroma Cacao-Deploying Science for Sustainability of Global Cocoa Economy; IntechOpen: London, UK, 2019; pp. 43–59. [Google Scholar]
  37. Villamonte, A.; Silva, P.; Ronquillo, D.; Rosales, M.; Bandala, A.; Dadios, E. Python based defect classification of theobroma cacao bean using fine-tuned visual geometry group16. In Proceedings of the 2021 IEEE 13th International Conference on Humanoid, Nanotechnology, Information Technology, Communication and Control, Environment, and Management (HNICEM), Manila, Philippines, 28–30 November 2021; pp. 1–6. [Google Scholar]
  38. Godmalin, R.; Aliac, C.; Feliscuzo, L. Classification of cacao pod if healthy or attack by pest or black pod disease using deep learning algorithm. In Proceedings of the 2022 IEEE International Conference on Artificial Intelligence in Engineering and Technology (IICAIET), Kota Kinabalu, Malaysia, 13–15 September 2022; pp. 1–5. [Google Scholar]
  39. Godmalin, R.; Aliac, C.; Feliscuzo, L. Cacao Pod Infection Level Classification Using Transfer Learning. In Proceedings of the 2023 IEEE Open Conference of Electrical, Electronic and Information Sciences (eStream), Vilnius, Lithuania, 27 April 2023; pp. 1–6. [Google Scholar]
  40. Justam; Indrabayu; Zainuddin, Z.; Basri. Detection and Counting of the Number of Cocoa Fruits on Trees Using UAV. In Proceedings of the 2023 IEEE International Conference on Industry 4.0, Artificial Intelligence, and Communications Technology (IAICT), Bali, Indonesia, 13–15 July 2023; pp. 257–263. [Google Scholar]
  41. Kumi, S.; Kelly, D.; Woodstuff, J.; Lomotey, R.; Orji, R.; Deters, R. Cocoa companion: Deep learning-based smartphone application for cocoa disease detection. Procedia Comput. Sci. 2022, 203, 87–94. [Google Scholar] [CrossRef]
  42. Achmad, A.; Areni, I.; Basri; Indrabayu. Classification Model Evaluation with Feature Extraction for Pest Attacks Identification on Cocoa Pods. In Proceedings of the 2023 7th International Conference on New Media Studies (CONMEDIA), Bali, Indonesia, 6–8 December 2023; pp. 150–155. [Google Scholar]
  43. Ayikpa, K.; Mamadou, D.; Gouton, P.; Adou, K. Classification of Cocoa Pod Maturity Using Similarity Tools on an Image Database: Comparison of Feature Extractors and Color Spaces. Data 2023, 8, 99. [Google Scholar] [CrossRef]
  44. Ayubi, A.; Faiz, M.; Situmorang, G.; Ramadhani, K.; Utama, N. A Cocoa Ripeness Detection and Classification Model Based on Improved YOLOv5s. In Proceedings of the 2023 10th International Conference on Advanced Informatics: Concept, Theory and Application (ICAICTA), Lombok, Indonesia, 7–9 October 2023; pp. 1–6. [Google Scholar]
  45. Jintawatsakoon, S.; Inthachot, M. Classification of cocoa bean cut-test image using stacked machine learning model. In Proceedings of the 2021 25th International Computer Science and Engineering Conference (ICSEC), Chiang Rai, Thailand, 18–20 November 2021; pp. 234–239. [Google Scholar]
  46. Appiah, O.; Martey, E.; Ninfaakanga, C.; Agangiba, M. Content-Based Image Retrieval Framework for Classification of Cocoa Beans. In Proceedings of the 2021 IEEE 8th International Conference on Adaptive Science and Technology (ICAST), Accra, Ghana, 25–26 November 2021; pp. 1–6. [Google Scholar]
  47. Ekawaty, Y.; Indrabayu; Areni, I. Automatic cacao pod detection under outdoor condition using computer vision. In Proceedings of the 2019 4th International Conference on Information Technology, Information Systems and Electrical Engineering (ICITISEE), Yogyakarta, Indonesia, 20–21 November 2019; pp. 31–34. [Google Scholar]
  48. Achmad, A.; Areni, I.; Basri; Indrabayu. Comparison of image extraction model for cocoa disease fruits attack in support vector machine classification. In Proceedings of the 2022 International Conference on Electrical and Information Technology (IEIT), Malang, Indonesia, 15–16 September 2022; pp. 46–51. [Google Scholar]
  49. Montesino, R.; Rosales-Huamani, J.; Castillo-Sequera, J. Detection of phytophthora palmivora in cocoa fruit with deep learning. In Proceedings of the 2021 16th Iberian Conference on Information Systems and Technologies (CISTI), Chaves, Portugal, 23–26 June 2021; pp. 1–4. [Google Scholar]
  50. Vishnoi, V.; Kumar, K.; Kumar, B.; Mohan, S.; Khan, A. Detection of apple plant diseases using leaf images through convolutional neural network. IEEE Access 2022, 11, 6594–6609. [Google Scholar] [CrossRef]
  51. Acharya, V.; Ravi, V. Apple foliar leaf disease detection through improved capsule neural network architecture. Multimed. Tools Appl. 2024, 83, 48585–48605. [Google Scholar]
  52. Cui, R.; Li, J.; Wang, Y.; Fang, S.; Yu, K.; Zhao, Y. Hyperspectral imaging coupled with Dual-channel convolutional neural network for early detection of apple valsa canker. Comput. Electron. Agric. 2022, 202, 107411. [Google Scholar] [CrossRef]
  53. Khan, A.; Quadri, S.; Banday, S.; Shah, J. Deep diagnosis: A real-time apple leaf disease detection system based on deep learning. Comput. Electron. Agric. 2022, 198, 107093. [Google Scholar] [CrossRef]
  54. Liu, B.; Huang, X.; Sun, L.; Wei, X.; Ji, Z.; Zhang, H. MCDCNet: Multi-scale constrained deformable convolution network for apple leaf disease detection. Comput. Electron. Agric. 2024, 222, 109028. [Google Scholar] [CrossRef]
  55. Liu, Y.; Zhao, X.; Song, Z.; Yu, J.; Jiang, D.; Zhang, Y.; Chang, Q. Detection of apple mosaic based on hyperspectral imaging and three-dimensional Gabor. Comput. Electron. Agric. 2024, 222, 109051. [Google Scholar] [CrossRef]
  56. Hasan, S.; Jahan, S.; Islam, M. Disease detection of apple leaf with combination of color segmentation and modified DWT. J. King Saud-Univ.-Comput. Inf. Sci. 2022, 34, 7212–7224. [Google Scholar] [CrossRef]
  57. Gonzalez-Huitron, V.; León-Borges, J.; Rodriguez-Mata, A.; Amabilis-Sosa, L.; Ramiŕez-Pereda, B.; Rodriguez, H. Disease detection in tomato leaves via CNN with lightweight architectures implemented in Raspberry Pi 4. Comput. Electron. Agric. 2021, 181, 105951. [Google Scholar] [CrossRef]
  58. Karthik, R.; Hariharan, M.; Anand, S.; Mathikshara, P.; Johnson, A.; Menaka, R. Attention embedded residual CNN for disease detection in tomato leaves. Appl. Soft Comput. 2020, 86, 105933. [Google Scholar]
  59. Aishwarya, N.; Praveena, N.; Priyanka, S.; Pramod, J. Smart farming for detection and identification of tomato plant diseases using light weight deep neural network. Multimed. Tools Appl. 2023, 82, 18799–18810. [Google Scholar] [CrossRef]
  60. Daniya, T.; Vigneshwari, S. A novel Moore-Penrose pseudo-inverse weight-based Deep Convolution Neural Network for bacterial leaf blight disease detection system in rice plant. Adv. Eng. Softw. 2022, 174, 103336. [Google Scholar] [CrossRef]
  61. Singh, S.; Pritamdas, K.; Devi, K.; Devi, S. Custom convolutional neural network for detection and classification of rice plant diseases. Procedia Comput. Sci. 2023, 218, 2026–2040. [Google Scholar] [CrossRef]
  62. Tyagi, S.; Reddy, S.; Anand, R.; Sabharwal, A. Enhancing rice crop health: A light weighted CNN-based disease detection system with mobile application integration. Multimed. Tools Appl. 2024, 83, 48799–48829. [Google Scholar] [CrossRef]
  63. Nayak, A.; Chakraborty, S.; Swain, D. Application of smartphone-image processing and transfer learning for rice disease and nutrient deficiency detection. Smart Agric. Technol. 2023, 2023, 4. [Google Scholar] [CrossRef]
  64. Bijoy, M.; Hasan, N.; Biswas, M.; Mazumdar, S.; Jimenez, A.; Ahmed, F.; Rasheduzzaman, M.; Momen, S. Towards Sustainable Agriculture: A Novel Approach for Rice Leaf Disease Detection Using dCNN and Enhanced Dataset. IEEE Access 2024, 12, 34174–34191. [Google Scholar] [CrossRef]
  65. Agarwal, M.; Singh, A.; Arjaria, S.; Sinha, A.; Gupta, S. ToLeD: Tomato leaf disease detection using convolution neural network. Procedia Comput. Sci. 2020, 167, 293–301. [Google Scholar] [CrossRef]
  66. Huang, X.; Chen, A.; Zhou, G.; Zhang, X.; Wang, J.; Peng, N.; Yan, N.; Jiang, C. Tomato leaf disease detection system based on FC-SNDPN. Multimed. Tools Appl. 2023, 82, 2121–2144. [Google Scholar] [CrossRef]
  67. Karki, S.; Basak, J.; Tamrakar, N.; Deb, N.; Paudel, B.; Kook, J.; Kang, M.; Kang, D.; Kim, H. Strawberry disease detection using transfer learning of deep convolutional neural networks. Sci. Hortic. 2024, 332, 113241. [Google Scholar] [CrossRef]
  68. Mahmud, M.; Zaman, Q.; Esau, T.; Price, G.; Prithiviraj, B. Development of an artificial cloud lighting condition system using machine vision for strawberry powdery mildew disease detection. Comput. Electron. Agric. 2019, 158, 219–225. [Google Scholar] [CrossRef]
  69. Zhao, S.; Liu, J.; Wu, S. Multiple disease detection method for greenhouse-cultivated strawberry based on multiscale feature fusion Faster R_CNN. Comput. Electron. Agric. 2022, 199, 107176. [Google Scholar] [CrossRef]
  70. Van De Vijver, R.; Mertens, K.; Heungens, K.; Somers, B.; Nuyttens, D.; Borra-Serrano, I.; Lootens, P.; Roldán-Ruiz, I.; Vangeyte, J.; Saeys, W. In-field detection of Alternaria solani in potato crops using hyperspectral imaging. Comput. Electron. Agric. 2020, 168, 105106. [Google Scholar] [CrossRef]
  71. Singh, G.; Yogi, K. Comparison of RSNET model with existing models for potato leaf disease detection. Biocatal. Agric. Biotechnol. 2023, 50, 102726. [Google Scholar] [CrossRef]
  72. Reis, H.; Turk, V. Potato leaf disease detection with a novel deep learning model based on depthwise separable convolution and transformer networks. Eng. Appl. Artif. Intell. 2024, 133, 108307. [Google Scholar] [CrossRef]
  73. Paul, H.; Ghatak, S.; Chakraborty, S.; Pandey, S.; Dey, L.; Show, D.; Maity, S. A study and comparison of deep learning based potato leaf disease detection and classification techniques using explainable AI. Multimed. Tools Appl. 2024, 83, 42485–42518. [Google Scholar] [CrossRef]
  74. Shin, J.; Chang, Y.; Heung, B.; Nguyen-Quang, T.; Price, G.; Al-Mallahi, A. A deep learning approach for RGB image-based powdery mildew disease detection on strawberry leaves. Comput. Electron. Agric. 2021, 183, 106042. [Google Scholar] [CrossRef]
  75. Nandhini, M.; Kala, K.; Thangadarshini, M.; Verma, S. Deep Learning model of sequential image classifier for crop disease detection in plantain tree cultivation. Comput. Electron. Agric. 2022, 197, 106915. [Google Scholar] [CrossRef]
  76. Mishra, S.; Sachan, R.; Rajpal, D. Deep convolutional neural network based detection system for real-time corn plant disease recognition. Procedia Comput. Sci. 2020, 167, 2003–2010. [Google Scholar] [CrossRef]
  77. Singh, P.; Kumar, D.; Srivastava, A.; Basumatary, M.; Prasad, S. A CNN Model Based Approach for Disease Detection in Mango Plant Leaves. In International Conference on Soft Computing For Problem-Solving; Springer Nature: Singapore, 2023; pp. 389–399. [Google Scholar]
  78. Almoujahed, M.; Rangarajan, A.; Whetton, R.; Vincke, D.; Eylenbosch, D.; Vermeulen, P.; Mouazen, A. Detection of fusarium head blight in wheat under field conditions using a hyperspectral camera and machine learning. Comput. Electron. Agric. 2022, 203, 107456. [Google Scholar] [CrossRef]
  79. Weng, S.; Han, K.; Chu, Z.; Zhu, G.; Liu, C.; Zhu, Z.; Zhang, Z.; Zheng, L.; Huang, L. Reflectance images of effective wavelengths from hyperspectral imaging for identification of Fusarium head blight-infected wheat kernels combined with a residual attention convolution neural network. Comput. Electron. Agric. 2021, 190, 106483. [Google Scholar] [CrossRef]
  80. Macdonald, W.; Sari, Y.; Pahlevani, M. Grow-light smart monitoring system leveraging lightweight deep learning for plant disease classification. Artif. Intell. Agric. 2024, 12, 44–56. [Google Scholar] [CrossRef]
  81. Tanwar, S.; Singh, J. ResNext50 based convolution neural network-long short term memory model for plant disease classification. Multimed. Tools Appl. 2023, 82, 29527–29545. [Google Scholar] [CrossRef]
  82. Argüeso, D.; Picon, A.; Irusta, U.; Medela, A.; San-Emeterio, M.; Bereciartua, A.; Alvarez-Gila, A. Few-Shot Learning approach for plant disease classification using images taken in the field. Comput. Electron. Agric. 2020, 175, 105542. [Google Scholar] [CrossRef]
  83. Bouacida, I.; Farou, B.; Djakhdjakha, L.; Seridi, H.; Kurulay, M. Innovative deep learning approach for cross-crop plant disease detection: A generalized method for identifying unhealthy leaves. Inf. Process. Agric. 2024, 12, 54–67. [Google Scholar] [CrossRef]
  84. Hernández, S.; López, J. Uncertainty quantification for plant disease detection using Bayesian deep learning. Appl. Soft Comput. 2020, 96, 106597. [Google Scholar] [CrossRef]
  85. Zhao, Y.; Sun, C.; Xu, X.; Chen, J. RIC-Net: A plant disease classification model based on the fusion of Inception and residual structure and embedded attention mechanism. Comput. Electron. Agric. 2022, 193, 106644. [Google Scholar] [CrossRef]
  86. Adnan, F.; Awan, M.; Mahmoud, A.; Nobanee, H.; Yasin, A.; Zain, A. EfficientNetB3-adaptive augmented deep learning (AADL) for multi-class plant disease classification. IEEE Access 2023, 11, 85426–85440. [Google Scholar] [CrossRef]
  87. Balafas, V.; Karantoumanis, E.; Louta, M.; Ploskas, N. Machine learning and deep learning for plant disease classification and detection. IEEE Access 2023, 11, 114352–114377. [Google Scholar] [CrossRef]
  88. Tabbakh, A.; Barpanda, S. A deep features extraction model based on the transfer learning model and vision transformer “tlmvit” for plant disease classification. IEEE Access 2023, 11, 45377–45392. [Google Scholar] [CrossRef]
  89. Srivastava, M.; Meena, J. Plant leaf disease detection and classification using modified transfer learning models. Multimed. Tools Appl. 2024, 83, 38411–38441. [Google Scholar] [CrossRef]
  90. Kamal, K.; Yin, Z.; Wu, M.; Wu, Z. Depthwise separable convolution architectures for plant disease classification. Comput. Electron. Agric. 2019, 165, 104948. [Google Scholar]
  91. Ahmad, W.; Adnan, S.; Irtaza, A. Local triangular-ternary pattern: A novel feature descriptor for plant leaf disease detection. Multimed. Tools Appl. 2024, 83, 20215–20241. [Google Scholar] [CrossRef]
  92. Sharma, V.; Tripathi, A.; Mittal, H. DLMC-Net: Deeper lightweight multi-class classification model for plant leaf disease detection. Ecol. Inform. 2023, 75, 102025. [Google Scholar] [CrossRef]
  93. Hameed Al-bayati, J.; Üstündağ, B. Evolutionary feature optimization for plant leaf disease detection by deep neural networks. Int. J. Comput. Intell. Syst. 2020, 13, 12–23. [Google Scholar] [CrossRef]
  94. Moupojou, E.; Tagne, A.; Retraint, F.; Tadonkemwa, A.; Wilfried, D.; Tapamo, H.; Nkenlifack, M. FieldPlant: A dataset of field plant images for plant disease detection and classification with deep learning. IEEE Access 2023, 11, 35398–35410. [Google Scholar] [CrossRef]
  95. Maurya, R.; Mahapatra, S.; Rajput, L. A lightweight meta-ensemble approach for plant disease detection suitable for IOT-based environments. IEEE Access 2024, 12, 28096–28108. [Google Scholar] [CrossRef]
  96. Ahmad, M.; Abdullah, M.; Moon, H.; Han, D. Plant disease detection in imbalanced datasets using efficient convolutional neural networks with stepwise transfer learning. IEEE Access 2021, 9, 140565–140580. [Google Scholar] [CrossRef]
Figure 1. Computer vision system.
Figure 1. Computer vision system.
Agriculture 15 01032 g001
Figure 2. Trend of distribution papers by publication year.
Figure 2. Trend of distribution papers by publication year.
Agriculture 15 01032 g002
Figure 3. Trend of the most relevant papers by country.
Figure 3. Trend of the most relevant papers by country.
Agriculture 15 01032 g003
Figure 4. (a) Studied retrieved categorized by CV applications in agriculture. Plant Leaf Disease Detection (PLDD): CV on Plant Leaf Disease Detection. Plant disease detection (PDD): CV on plant disease detection. Plant disease classification (PDC): CV on plant disease classification. Hyperspectral (Hyp): CV based on hyperspectral images. Crop: CV techniques in crops. (b) Retrieved studies categorized by crop.
Figure 4. (a) Studied retrieved categorized by CV applications in agriculture. Plant Leaf Disease Detection (PLDD): CV on Plant Leaf Disease Detection. Plant disease detection (PDD): CV on plant disease detection. Plant disease classification (PDC): CV on plant disease classification. Hyperspectral (Hyp): CV based on hyperspectral images. Crop: CV techniques in crops. (b) Retrieved studies categorized by crop.
Agriculture 15 01032 g004
Figure 5. PRISMA flowchart of literature review.
Figure 5. PRISMA flowchart of literature review.
Agriculture 15 01032 g005
Figure 6. Monilia disease cycle: (a) Humps; (b) oily spots; (c) brown spots, and (d) white powder and sporulation.
Figure 6. Monilia disease cycle: (a) Humps; (b) oily spots; (c) brown spots, and (d) white powder and sporulation.
Agriculture 15 01032 g006
Figure 7. Phytophthora palmivora infection on cocoa pods. (a) Black pod disease spreading from the stem; (b) black pod disease spreading from the apex.
Figure 7. Phytophthora palmivora infection on cocoa pods. (a) Black pod disease spreading from the stem; (b) black pod disease spreading from the apex.
Agriculture 15 01032 g007
Figure 8. Witches’ broom disease developed on the stem of cocoa tree. (a) The disease developed on the stem of cocoa tree; (b) Example one, highlighting the disease area.
Figure 8. Witches’ broom disease developed on the stem of cocoa tree. (a) The disease developed on the stem of cocoa tree; (b) Example one, highlighting the disease area.
Agriculture 15 01032 g008
Figure 9. Disease distribution by region [31]. (FPR) Frosty pod rot caused by Moniliophthora roreri; (BPD) black pod disease caused by Phytophthora palmivora; (CSSVD) witches’ broom disease caused by Moniliophthora perniciosa, (WBD) Cocoa Swollen Shot Virus transmitted by mealybugs.
Figure 9. Disease distribution by region [31]. (FPR) Frosty pod rot caused by Moniliophthora roreri; (BPD) black pod disease caused by Phytophthora palmivora; (CSSVD) witches’ broom disease caused by Moniliophthora perniciosa, (WBD) Cocoa Swollen Shot Virus transmitted by mealybugs.
Agriculture 15 01032 g009
Figure 10. Computer-vision-based algorithms employed in disease detection in cocoa and other crops grouped into three categories: (1) classical ML; (2) DL based on classification; and (3) DL based on object detection.
Figure 10. Computer-vision-based algorithms employed in disease detection in cocoa and other crops grouped into three categories: (1) classical ML; (2) DL based on classification; and (3) DL based on object detection.
Agriculture 15 01032 g010
Figure 11. Dataset identified for training MLA in disease detection and classification.
Figure 11. Dataset identified for training MLA in disease detection and classification.
Agriculture 15 01032 g011
Table 1. Information sources used for the search phase.
Table 1. Information sources used for the search phase.
SourceTypeURL
ScopusDigitalhttps://www.scopus.com (accessed on 1 September 2024)
Science DirectDigitalhttps://www.sciencedirect.com (accessed on 1 September 2024)
Springer LinkDigitalhttps://link.springer.com (accessed on 1 September 2024)
IEEE ExploreDigitalhttps://ieeexplore.ieee.org (accessed on 1 September 2024)
Table 2. Keywords groups used for the search query.
Table 2. Keywords groups used for the search query.
GroupKeywords
Group 1Agriculture plant disease detection, cocoa plant disease, cocoa disease detection, cocoa pod, and Theobroma cocoa.
Group 2Artificial intelligence, Machine Learning, computer vision, image classification, Deep Learning, Convolutional Neural Networks, and technology digital agriculture
Table 3. Search query algorithm.
Table 3. Search query algorithm.
Digital LibrariesSearch Algorithm
Scopus, Science Direct, Springer Link and IEEE Explorer(“Agriculture” AND “Plant disease detection”) OR “Cacao disease” OR “Cocoa disease” OR “Theobroma cacao disease” OR “monilia” OR “Cacao pod” OR “Cacao pod rot” OR “Cocoa frosty pod rot” AND (LIMIT-TO (SUBJAREA, “COMP”) OR LIMIT-TO (SUBJAREA, “ENGI”) OR LIMIT-TO (SUBJAREA, “AGRI”)) AND (LIMIT-TO (EXACTKEYWORD, “Machine Learning”) OR LIMIT-TO (EXACTKEYWORD, “Convolutional Neural Networks”) OR LIMIT-TO (EXACTKEYWORD, “Convolutional Neural Network”) OR LIMIT-TO (EXACTKEYWORD, “Plant Disease”) OR LIMIT-TO (EXACTKEYWORD, “Deep Learning”) OR LIMIT-TO (EXACTKEYWORD, “Computer Vision”))
Table 4. A comparison of the Systematic Literature Review (SLR) with other works.
Table 4. A comparison of the Systematic Literature Review (SLR) with other works.
Main TopicABCDEReference
Artificial intelligence (AI) for agriculture[18]
Machine Learning (ML) for plant disease classification (PDC)[21]
Convolutional Neural Network (CNNs) for crop disease recognition[20]
Image processing techniques[22]
Image processing for pest and disease recognition[23]
Imaging techniques for plant disease[24]
SLR on plant disease detection (PDD) and PDC[25]
Deep Learning (DL) for plant-leaf disease detection (PLDD) and PDC[26]
Deep Learning (DL) on PDD and PDC[27]
Disease Diagnosis using CNNs[28]
Disease Detection on cocoa crops based on computer-vision (CV) techniquesThis work
A: SLR and review papers based on plant disease classification. B: SLR and review papers based on plant disease detection. C: SLR and review papers based on plant disease classification and mobile applications. D: SLR and review papers based on plant disease detection and mobile applications. E: SLR and review papers based in cocoa crops.
Table 6. Algorithms based on classification to detect diseases in cocoa.
Table 6. Algorithms based on classification to detect diseases in cocoa.
ReferenceDiseaseAlgorithmMetric [Acc]
[38]Pest Attack and BPDEfficientNetB0 294%
[39]BPDMobileNetV3S 291%
[41]BPD and CSSVDEfficientDet D0 281.0%
[42]Pest AttackMLP 266%
[29]BPD, Cocoa Pod Borer, and Dark SpotRF 194.4%
[48]Other diseasesSVM 180.95%
[49]BPDResNet18 283.14%
1 Classical Machine Learning (ML); 2 Deep Learning (DL) based on classification.
Table 7. Algorithms based on object detection to detect diseases in cocoa.
Table 7. Algorithms based on object detection to detect diseases in cocoa.
ReferenceDiseaseAlgorithmMetric [mAP]
[14]Moniliophthora roreri, and Phytophthora palmivoraYOLOv5m 1
[41]BPD and CSSVDSSD 129–31
[44]Classification of cocoa ripenessYOLOv5s 195
1 Deep Learning algorithms (DLAs) based on object detection.
Table 8. Classification algorithms in agriculture.
Table 8. Classification algorithms in agriculture.
ReferenceCropDiseaseAlgorithmMetric [Acc]
[55,56]AppleApple Scab, Black Rot and Cedar Apple RustRandom Forest a98.63%
[50]AppleApple Scab, Black Rot and Cedar Apple RustDeep CNNs b98%
[51]AppleApple Scab, Black Rot and Cedar Apple RustCapsNet b 198%
[52]AppleApple Valsa CankerDC-CNN b 290%
[53]AppleApple Scab, Alternaria and Powdery MildewXception b81.09%
[54]AppleGray spot, Brown spot, Alternaria, Mosaic and RustMCDCNet c 366.8 mAP
[53]AppleApple Scab, Alternaria and Powdery MildewYOLO c41.1 mAP
[54]AppleGray spot, Brown spot, Alternaria, Mosaic and RustRetinaNet c79.6 mAP
[58]TomatoEarly blight, Late blight, and Leaf moldEmbeded CNNs d98%
[57,59,65]TomatoEarly blight, Leaf Mold, Brown spot, Alternaria, Mosaic Virus, Target Spot, Yellow Leaf Curl VirusCustom CNNs b91–99%
[66]TomatoEarly blight, Leaf Mold, Brown spot, Alternaria, Mosaic Virus, Target Spot, Yellow Leaf Curl VirusFCSNDPN b 499.83%
[61,62,64]riceBrown Spot, Healthy, Rice Hispa and Leaf BlastLightweight CNNs b99%
[60]riceBacterial Leaf Blight, Blast, Brown SpotMPW-DCNN b 597.5%
[63]riceBacterial Leaf Blight, Blast and Brown SpotMobileNetV2 b97.56%
[67,74]strawberryAnthracnose, Powdery mildew, and Gray moldResNet-50 b94–98.11%
[70]PotatoAlternaria solani (Early Blight)PCA-SVM+PLS-DAa 792%
[71]PotatoBlight, Septoria, Late Blight, and Black-legResNet b99.62%
[72]PotatoEarly Blight and Late BlightMDSCIRNet b 699.65%
[73]PotatoBlight, Septoria, Late Blight, and Black-legCNN + DNN + CNN-SVM d99.98%
[75]PlantainBlack and Yellow SigatokaGRecConNN b 892%
[76]CornRust and Blight diseaseDeep CNNs b98.40%
[77]MangoPowdery Mildew and Sooty MouldCNNs b98%
a Classical Machine Learning (ML). b Deep Learning (DL) based on classification. c Deep Learning algorithms (DLAs) based on object detection. d Hybrid Ensemble Methods (DLA) based on object detection + classical Machine Learning (ML). 1 Capsule Network (CapsNet). 2 Dual-Channel CNN. 3 Multi-scale Constrained Deformable Convolution Network (MCDCNet). 4 FCSNDPN. 5 Moore–Penrose pseudo-inverse weight-based deep Convolution Neural Network. 6 Multi-head Attention Mechanism Depthwise Separable Convolution Inception Reduction Network (MDSCIRNet). 7 Partial Least-Squares Discriminant Analysis (PLS-DA) and Support Vector Machines (SVM) based on Principal Component Analysis (PCA). 8 Gated-Recurrent Convolutional Neural Network Network.
Table 9. Imaging technologies used for dataset construction and diseases detection.
Table 9. Imaging technologies used for dataset construction and diseases detection.
Reference PaperTechnologyImagen
[24]Nikon DSLRD5600 with 18–55 mm lens for infected leaves, Sony HDR PJ540 with 26.8 mm wide-angle lens for healthy leavesRGB
[57]RGB camera Logitech C920RGB
[63]12MP iPhone X camera, 48 MP Xiaomi Redmi Note 8 cameraRGB
[67]Reflex DSLR camera EOS 1300D CanonRGB
[69]Sony digital cameraRGB
[70]Imspector V9 with spectral range of 430–900 nm and resolution of 7 nm.Hyperspectral
[78]Hyperspectral camera ISpecim FX 10Hyperspectral
[52,55,79]SOC-710VP hyperspectral, 400–1000 nm.Hypespectral
[16]MAPIR Survey3 multispectralMultispectral
Table 10. Comparison between RGB and hyperspectral cameras.
Table 10. Comparison between RGB and hyperspectral cameras.
CriteriaRGB CamerasHyperspectral Cameras
Cost and availabilityLow cost and widely availableCostly and less accessible
Spectral resolutionThree bands (red, green, blue)High spectral resolution (tens to hundreds of bands)
Early detection of diseasesLower detection capacity in asymptomatic stagesHigh sensitivity to biochemical changes before visible symptoms appear.
Sensitivity to environmental conditionHigh sensitivity to light and shadows.More robust to environmental variability.
Data processingFast, supports low computing power.Processing intensive, requires advanced algorithms and computational resources
Real-world applicability.High applicability in field and uncontrolled environmentsRemains under exploration for autonomous use in the field, mainly used in research.
Dataset availabilityPublic datasets such as PlantVillage and KaggleLimited availability of hyperspectral datasets.
Table 11. Imaging technologies used for dataset construction and disease detection.
Table 11. Imaging technologies used for dataset construction and disease detection.
Reference PaperDataSetTechniquesImagenLinks
[50,56,57,58,59,63,65,66,80,81,82,83,84,85,86,87,88,89,90,91,92,93]PlantVillageData augmentation, rotation, shifting and flippingRGBa
[51]Plant Pathology 2020-FGVC7Rotations between 0° and 360°, Random horizontal and vertical shifts, Random zoom between 0.8× and 1.2×RGBb
[62,64]KaggleHSV (Hue, Saturation, Value), CLAHE (Contrast Limited Adaptive, Histogram Equalization)RGBc
[67,69]Jeonbuk National University AfzaalPyramid attention network and data augmentationRGBd
[94]Field Plan and PlantDocBounding boxesRGBe
[53,54,74]Own datasetData augmentation, normalization and resizingRGB
[55]Own datasetSuperpixel Segmentation (SLIC) 3D Gabor filterHyperspectral
[52]Own datasetStandard Normal Transform (SNV), Savitzky-Golay (S-G) Convolution Smoothing (SGCS) and Multivariate Scattering Correction (MSC)Hyperspectral
a URL: https://arxiv.org/abs/1511.08060 (accessed on 14 December 2024). b URL: https://arxiv.org/abs/2004.11958 (accessed on 14 December 2024). c URL: https://archive.ics.uci.edu/dataset/486/rice+leaf+diseases (accessed on 14 December 2024). d URL: https://datasetninja.com/strawberry-disease-detection (accessed on 14 December 2024). e URL: https://universe.roboflow.com/plant-disease-detection/fieldplant (accessed on 14 December 2024). – Dataset is not publically available.
Table 12. DL architectures for mobile and embedded applications used for disease detection.
Table 12. DL architectures for mobile and embedded applications used for disease detection.
Reference PaperAlgorithmApplication
[38]EfficientNetB0Detect cocoa diseases
[39]MobileNetV3SmallDetect cocoa diseases
[41]SSD MobileNet V2Detect and classify cocoa diseases
[94]MobileNetDetect disease in corn leaves
[95]LSTM 1Detect disease tomato leaves
[63,96]MobileNetVxDetect disease on leaves
[57,90,94]MobileNet CNNsDetect leaves disease
1 Long Short-Term Memory (LSTM).
Disclaimer/Publisher’s Note: The statements, opinions and data contained in all publications are solely those of the individual author(s) and contributor(s) and not of MDPI and/or the editor(s). MDPI and/or the editor(s) disclaim responsibility for any injury to people or property resulting from any ideas, methods, instructions or products referred to in the content.

Share and Cite

MDPI and ACS Style

Alvarado, J.; Restrepo-Arias, J.F.; Velásquez, D.; Maiza, M. Disease Detection on Cocoa Crops Based on Computer-Vision Techniques: A Systematic Literature Review. Agriculture 2025, 15, 1032. https://doi.org/10.3390/agriculture15101032

AMA Style

Alvarado J, Restrepo-Arias JF, Velásquez D, Maiza M. Disease Detection on Cocoa Crops Based on Computer-Vision Techniques: A Systematic Literature Review. Agriculture. 2025; 15(10):1032. https://doi.org/10.3390/agriculture15101032

Chicago/Turabian Style

Alvarado, Joan, Juan Felipe Restrepo-Arias, David Velásquez, and Mikel Maiza. 2025. "Disease Detection on Cocoa Crops Based on Computer-Vision Techniques: A Systematic Literature Review" Agriculture 15, no. 10: 1032. https://doi.org/10.3390/agriculture15101032

APA Style

Alvarado, J., Restrepo-Arias, J. F., Velásquez, D., & Maiza, M. (2025). Disease Detection on Cocoa Crops Based on Computer-Vision Techniques: A Systematic Literature Review. Agriculture, 15(10), 1032. https://doi.org/10.3390/agriculture15101032

Note that from the first issue of 2016, this journal uses article numbers instead of page numbers. See further details here.

Article Metrics

Back to TopTop