Clinical Implementational and Site-Specific Workflows for a 1.5T MR-Linac
Abstract
:1. Introduction
2. Materials and Methods
2.1. MR-Linac
2.2. Clinical Setting
2.3. Patient Selection
2.4. Patient Population
2.5. General Adaptive Radiotherapy Workflows
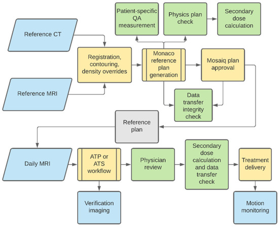
2.6. Pretreatment Workflow
2.7. Online Workflow
3. Results
3.1. Liver with Motion and with Compression Applied
3.2. Head and Neck
3.3. Extremities
3.4. Brain
4. Discussion
Author Contributions
Funding
Institutional Review Board Statement
Informed Consent Statement
Data Availability Statement
Conflicts of Interest
References
- Raaymakers, B.W.; Jürgenliemk-Schulz, I.M.; Bol, G.H.; Glitzner, M.; Kotte, A.N.T.J.; Van Asselen, B.; De Boer, J.C.J.; Bluemink, J.J.; Hackett, S.L.; Moerland, M.A.; et al. First patients treated with a 1.5 T MRI-Linac: Clinical proof of concept of a high-precision, high-field MRI guided radiotherapy treatment. Phys. Med. Biol. 2017, 62, L41–L50. [Google Scholar] [CrossRef] [PubMed]
- Bertelsen, A.S.; Schytte, T.; Møller, P.K.; Mahmood, F.; Riis, H.L.; Gottlieb, K.L.; Agergaard, S.N.; Dysager, L.; Hansen, O.; Gornitzka, J.; et al. First clinical experiences with a high field 1.5 T MR linac. Acta Oncol. 2019, 58, 1352–1357. [Google Scholar] [CrossRef]
- Winkel, D.; Bol, G.H.; Kroon, P.S.; Van Asselen, B.; Hackett, S.S.; Werensteijn-Honingh, A.; Intven, M.P.; Eppinga, W.S.; Tijssen, R.H.; Kerkmeijer, L.G.; et al. Adaptive radiotherapy: The Elekta Unity MR-linac concept. Clin. Transl. Radiat. Oncol. 2019, 18, 54–59. [Google Scholar] [CrossRef] [PubMed] [Green Version]
- Lagendijk, J.J.; Raaymakers, B.W.; Raaijmakers, A.J.; Overweg, J.; Brown, K.J.; Kerkhof, E.M.; van der Put, R.W.; Hårdemark, B.; van Vulpen, M.; van der Heide, U.A. MRI/linac integration. Radiother. Oncol. 2008, 86, 25–29. [Google Scholar] [CrossRef] [PubMed]
- Raaymakers, B.W.; Lagendijk, J.J.W.; Overweg, J.; Kok, J.G.M.; Raaijmakers, A.J.E.; Kerkhof, E.M.; Van Der Put, R.W.; Meijsing, I.; Crijns, S.P.M.; Benedosso, F.; et al. Integrating a 1.5 T MRI scanner with a 6 MV accelerator: Proof of concept. Phys. Med. Biol. 2009, 54, N229–N237. [Google Scholar] [CrossRef]
- Klüter, S. Technical design and concept of a 0.35 T MR-Linac. Clin. Transl. Radiat. Oncol. 2019, 18, 98–101. [Google Scholar] [CrossRef] [Green Version]
- Hehakaya, C.; Van der Voort van Zyp, J.R.; Lagendijk, J.J.W.; Grobbee, D.E.; Verkooijen, H.M.; Moors, E.H.M. Problems and Promises of Introducing the Magnetic Resonance Imaging Linear Accelerator into Routine Care: The Case of Prostate Cancer. Front. Oncol. 2020, 10, 1741. [Google Scholar] [CrossRef]
- Snyder, J.E.; St-Aubin, J.; Yaddanapudi, S.; Boczkowski, A.; Dunkerley, D.A.; Graves, S.A.; Hyer, D.E. Commissioning of a 1.5T Elekta Unity MR-linac: A single institution experience. J. Appl. Clin. Med Phys. 2020, 21, 160–172. [Google Scholar] [CrossRef]
- Graves, S.; Snyder, J.E.; Boczkowski, A.; St-Aubin, J.; Wang, D.; Yaddanapudi, S.; Hyer, D.E. Commissioning and performance evaluation of RadCalc for the Elekta unity MRI-linac. J. Appl. Clin. Med Phys. 2019, 20, 54–62. [Google Scholar] [CrossRef]
- Strand, S.; Boczkowski, A.; Smith, B.; Snyder, J.E.; Hyer, D.E.; Yaddanapudi, S.; Dunkerley, D.A.P.; St-Aubin, J. Analysis of patient-specific quality assurance for Elekta Unity adaptive plans using statistical process control methodology. J. Appl. Clin. Med Phys. 2021, 22, 99–107. [Google Scholar] [CrossRef]
- Tijssen, R.H.; Philippens, M.E.; Paulson, E.S.; Glitzner, M.; Chugh, B.; Wetscherek, A.; Dubec, M.; Wang, J.; van der Heide, U.A. MRI commissioning of 1.5T MR-linac systems—A multi-institutional study. Radiother. Oncol. 2019, 132, 114–120. [Google Scholar] [CrossRef] [PubMed] [Green Version]
- Roberts, D.A.; Sandin, C.; Vesanen, P.T.; Lee, H.; Hanson, I.M.; Nill, S.; Perik, T.; Lim, S.B.; Vedam, S.; Yang, J.; et al. Machine QA for the Elekta Unity system: A Report from the Elekta MR-linac consortium. Med Phys. 2021, 48, e67–e85. [Google Scholar] [CrossRef] [PubMed]
- Woodings, S.J.; de Vries, J.H.W.; Kok, J.M.G.; Hackett, S.L.; van Asselen, B.; Bluemink, J.J.; van Zijp, H.M.; van Soest, T.L.; Roberts, D.A.; Lagendijk, J.J.W.; et al. Acceptance procedure for the linear accelerator component of the 1.5 T MRI-linac. J. Appl. Clin. Med Phys. 2021, 22, 45–59. [Google Scholar] [CrossRef] [PubMed]
- Dunkerley, D.A.P.; Hyer, D.E.; Yaddanapudi, S.; St-Aubin, J.; Snyder, J.E. Longitudinal Review of Adaptive Therapy Planning Time for the Elekta Unity. Vol. PO-GePV-M-77, 2021. Available online: https://w4.aapm.org/meetings/2021AM/programInfo/programAbs.php?sid=9374&aid=58935 (accessed on 23 December 2021).
- Miften, M.; Olch, A.; Mihailidis, D.; Moran, J.; Pawlicki, T.; Molineu, A.; Li, H.; Wijesooriya, K.; Shi, J.; Xia, P.; et al. Tolerance limits and methodologies for IMRT measurement-based verification QA: Recommendations of AAPM Task Group No. 218. Med Phys. 2018, 45, e53–e83. [Google Scholar] [CrossRef] [PubMed] [Green Version]
- Tyagi, N.; Liang, J.; Burleson, S.; Subashi, E.; Scripes, P.G.; Tringale, K.R.; Romesser, P.B.; Reyngold, M.; Crane, C.H. Feasibility of ablative stereotactic body radiation therapy of pancreas cancer patients on a 1.5 Tesla magnetic resonance-linac system using abdominal compression. Phys. Imaging Radiat. Oncol. 2021, 19, 53–59. [Google Scholar] [CrossRef] [PubMed]
- Jupitz, S.A.; Shepard, A.J.; Hill, P.M.; Bednarz, B.P. Investigation of tumor and vessel motion correlation in the liver. J. Appl. Clin. Med Phys. 2020, 21, 183–190. [Google Scholar] [CrossRef] [PubMed]
- Paulson, E.S.; Ahunbay, E.; Chen, X.; Mickevicius, N.J.; Chen, G.-P.; Schultz, C.; Erickson, B.; Straza, M.; Hall, W.A.; Li, X.A. 4D-MRI driven MR-guided online adaptive radiotherapy for abdominal stereotactic body radiation therapy on a high field MR-Linac: Implementation and initial clinical experience. Clin. Transl. Radiat. Oncol. 2020, 23, 72–79. [Google Scholar] [CrossRef] [PubMed]
- Boeke, S.; Mönnich, D.; van Timmeren, J.E.; Balermpas, P. MR-Guided Radiotherapy for Head and Neck Cancer: Current Developments, Perspectives, and Challenges. Front. Oncol. 2021, 11, 616156. [Google Scholar] [CrossRef] [PubMed]
- McDonald, B.A.; Vedam, S.; Yang, J.; Wang, J.; Castillo, P.; Lee, B.; Sobremonte, A.; Ahmed, S.; Ding, Y.; Mohamed, A.S.; et al. Initial Feasibility and Clinical Implementation of Daily MR-Guided Adaptive Head and Neck Cancer Radiation Therapy on a 1.5T MR-Linac System: Prospective R-IDEAL 2a/2b Systematic Clinical Evaluation of Technical Innovation. Int. J. Radiat. Oncol. Biol. Phys. 2021, 109, 1606–1618. [Google Scholar] [CrossRef] [PubMed]
- Huang, C.-Y.; Yang, B.; Lam, W.W.; Tang, K.K.; Li, T.C.; Law, W.K.; Cheung, K.Y.; Yu, S.K. Effects on skin dose from unwanted air gaps under bolus in an MR-guided linear accelerator (MR-linac) system. Phys. Med. Biol. 2021, 66, 065021. [Google Scholar] [CrossRef] [PubMed]
- Kontaxis, C.; Woodhead, P.L.; Bol, G.H.; Lagendijk, J.J.W.; Raaymakers, B.W. Proof-of-concept delivery of intensity modulated arc therapy on the Elekta Unity 1.5 T MR-linac. Phys. Med. Biol. 2021, 66, 04LT01. [Google Scholar] [CrossRef] [PubMed]
- Crijns, S.P.M.; Kok, J.G.M.; Lagendijk, J.J.W.; Raaymakers, B.W. Towards MRI-guided linear accelerator control: Gating on an MRI accelerator. Phys. Med. Biol. 2011, 56, 4815–4825. [Google Scholar] [CrossRef] [PubMed]
- Spieler, B.; Patel, N.; Breto, A.; Ford, J.; Stoyanova, R.; Zavala-Romero, O.; Mellon, E.; Portelance, L. Automatic Segmentation of Abdominal Anatomy by Artificial Intelligence (AI) in Adaptive Radiotherapy of Pancreatic Cancer. Int. J. Radiat. Oncol. Biol. Phys. 2019, 105, E130–E131. [Google Scholar] [CrossRef]








Publisher’s Note: MDPI stays neutral with regard to jurisdictional claims in published maps and institutional affiliations. |
© 2022 by the authors. Licensee MDPI, Basel, Switzerland. This article is an open access article distributed under the terms and conditions of the Creative Commons Attribution (CC BY) license (https://creativecommons.org/licenses/by/4.0/).
Share and Cite
Dunkerley, D.A.P.; Hyer, D.E.; Snyder, J.E.; St-Aubin, J.J.; Anderson, C.M.; Caster, J.M.; Smith, M.C.; Buatti, J.M.; Yaddanapudi, S. Clinical Implementational and Site-Specific Workflows for a 1.5T MR-Linac. J. Clin. Med. 2022, 11, 1662. https://doi.org/10.3390/jcm11061662
Dunkerley DAP, Hyer DE, Snyder JE, St-Aubin JJ, Anderson CM, Caster JM, Smith MC, Buatti JM, Yaddanapudi S. Clinical Implementational and Site-Specific Workflows for a 1.5T MR-Linac. Journal of Clinical Medicine. 2022; 11(6):1662. https://doi.org/10.3390/jcm11061662
Chicago/Turabian StyleDunkerley, David A. P., Daniel E. Hyer, Jeffrey E. Snyder, Joël J. St-Aubin, Carryn M. Anderson, Joseph M. Caster, Mark C. Smith, John M. Buatti, and Sridhar Yaddanapudi. 2022. "Clinical Implementational and Site-Specific Workflows for a 1.5T MR-Linac" Journal of Clinical Medicine 11, no. 6: 1662. https://doi.org/10.3390/jcm11061662
APA StyleDunkerley, D. A. P., Hyer, D. E., Snyder, J. E., St-Aubin, J. J., Anderson, C. M., Caster, J. M., Smith, M. C., Buatti, J. M., & Yaddanapudi, S. (2022). Clinical Implementational and Site-Specific Workflows for a 1.5T MR-Linac. Journal of Clinical Medicine, 11(6), 1662. https://doi.org/10.3390/jcm11061662

