Design and Preclinical Evaluation of a Nanoparticle Vaccine against Respiratory Syncytial Virus Based on the Attachment Protein G
Abstract
1. Introduction
2. Materials and Methods
2.1. AaLS-RSV G-CCD Design and Screening
2.2. Production and Purification of AaLS Nanoparticles
2.3. Analytical SEC and SEC-MALS on AaLS Nanoparticles
2.4. NS-TEM
2.5. DLS
2.6. DSF
2.7. Freeze–Thaw
2.8. Heat-SEC on Purified Proteins
2.9. Western Blot
2.10. Ethical Statement
2.11. Immunogenicity of Strep-G and AaLS-G Particles in Mice
2.12. G-CCD Binding Antibody Responses Measured by ELISA
2.13. Virus Neutralization Assay (VNA) Using Monolayer Cell Culture
2.14. Automated VNA Using RSV A Strain CL57-FireFly
2.15. hAEC Culture VNA
3. Results
3.1. RSV G CC Is a Potent Target for Neutralizing Antibodies
3.2. AaLS-RSV G CCD Vaccine Design
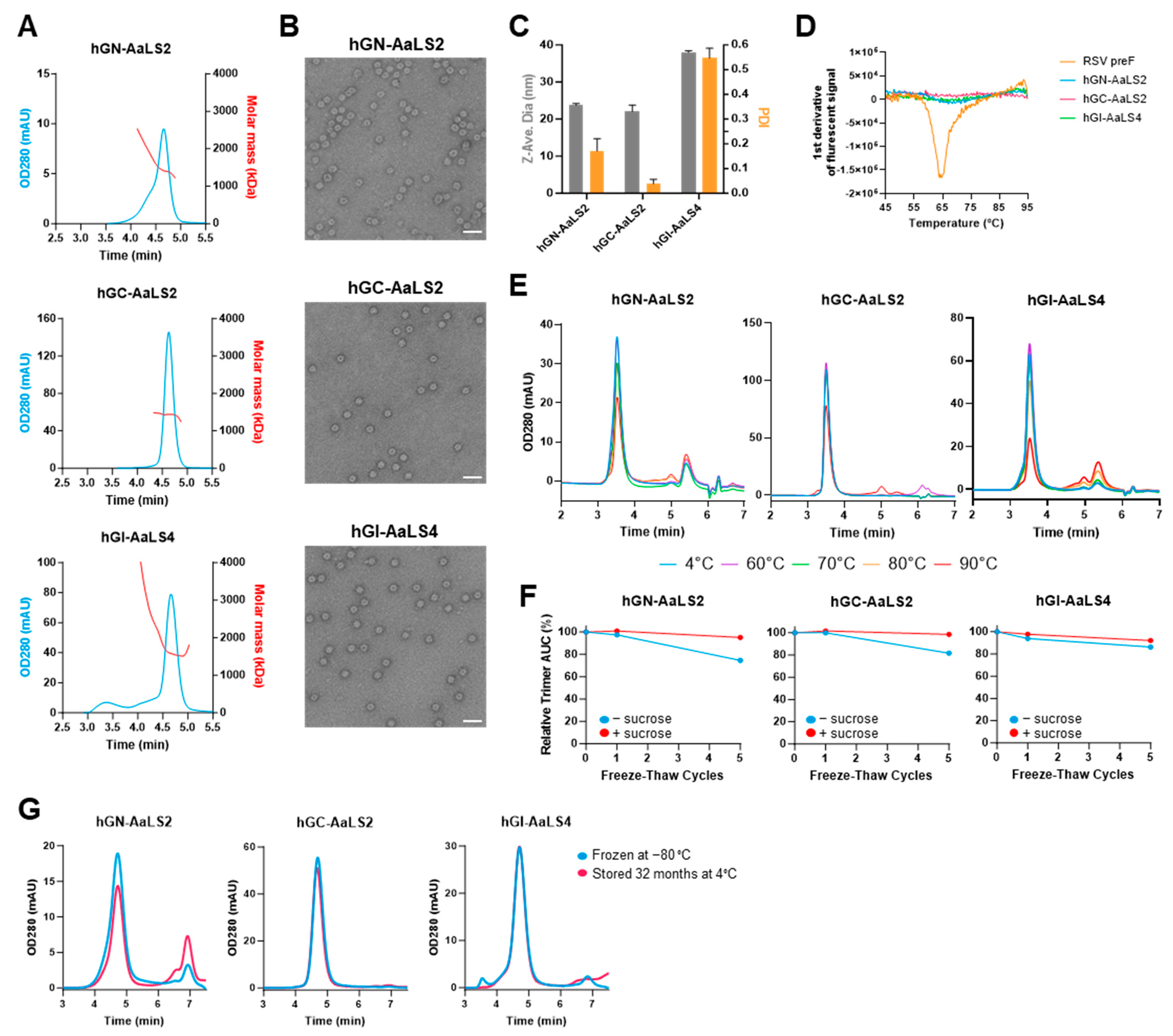
3.3. Purification and Biochemical Characterization of AaLS-RSV G Nanoparticles
3.4. AaLS-RSV G CCD Nanoparticles Elicit Potent Neutralizing Antibody Response In Vivo
4. Discussion
5. Patents
Supplementary Materials
Author Contributions
Funding
Institutional Review Board Statement
Informed Consent Statement
Data Availability Statement
Conflicts of Interest
References
- Hall, C.B.; Weinberg, G.A.; Iwane, M.K.; Blumkin, A.K.; Edwards, K.M.; Staat, M.A.; Auinger, P.; Griffin, M.R.; Poehling, K.A.; Erdman, D.; et al. The Burden of Respiratory Syncytial Virus Infection in Young Children. N. Engl. J. Med. 2009, 360, 588–598. [Google Scholar] [CrossRef] [PubMed]
- Nguyen-Van-Tam, J.S.; O’Leary, M.; Martin, E.T.; Heijnen, E.; Callendret, B.; Fleischhackl, R.; Comeaux, C.; Tran, T.M.P.; Weber, K. Burden of Respiratory Syncytial Virus Infection in Older and High-Risk Adults: A Systematic Review and Meta-Analysis of the Evidence from Developed Countries. Eur. Respir. Rev. 2022, 31, 220105. [Google Scholar] [CrossRef]
- Langedijk, J.P.M.; Schaaper, W.M.M.; Meloen, R.H.; Van Oirschot, J.T. Proposed Three-Dimensional Model for the Attachment Protein G of Respiratory Syncytial Virus. J. Gen. Virol. 1996, 77, 1249–1257. [Google Scholar] [CrossRef]
- Tripp, R.A.; Jones, L.P.; Haynes, L.M.; Zheng, H.; Murphy, P.M.; Anderson, L.J. CX3C Chemokine Mimicry by Respiratory Syncytial Virus G Glycoprotein. Nat. Immunol. 2001, 2, 732–738. [Google Scholar] [CrossRef] [PubMed]
- Jones, H.G.; Ritschel, T.; Pascual, G.; Brakenhoff, J.P.J.; Keogh, E.; Furmanova-Hollenstein, P.; Lanckacker, E.; Wadia, J.S.; Gilman, M.S.A.; Williamson, R.A.; et al. Structural Basis for Recognition of the Central Conserved Region of RSV G by Neutralizing Human Antibodies. PLoS Pathog. 2018, 14, e1006935. [Google Scholar] [CrossRef] [PubMed]
- McLellan, J.S.; Ray, W.C.; Peeples, M.E. Structure and Function of RSV Surface Glycoproteins. Curr. Top. Microbiol. Immunol. 2013, 372, 83–104. [Google Scholar] [CrossRef] [PubMed]
- Johnson, S.M.; McNally, B.A.; Ioannidis, I.; Flano, E.; Teng, M.N.; Oomens, A.G.; Walsh, E.E.; Peeples, M.E. Respiratory Syncytial Virus Uses CX3CR1 as a Receptor on Primary Human Airway Epithelial Cultures. PLoS Pathog. 2015, 11, e1005318. [Google Scholar] [CrossRef]
- Fedechkin, S.O.; George, N.L.; Wolff, J.T.; Kauvar, L.M.; DuBois, R.M. Structures of Respiratory Syncytial Virus G Antigen Bound to Broadly-Neutralizing Antibodies. Sci. Immunol. 2018, 3, eaar3534. [Google Scholar] [CrossRef]
- Liang, B.; Kabatova, B.; Kabat, J.; Dorward, D.W.; Liu, X.; Surman, S.; Liu, X.; Moseman, A.P.; Buchholz, U.J.; Collins, P.L.; et al. Effects of Alterations to the CX3C Motif and Secreted Form of Human Respiratory Syncytial Virus (RSV) G Protein on Immune Responses to a Parainfluenza Virus Vector Expressing the RSV G Protein. J. Virol. 2019, 93, e02043-18. [Google Scholar] [CrossRef]
- Anderson, C.S.; Chu, C.-Y.; Wang, Q.; Mereness, J.A.; Ren, Y.; Donlon, K.; Bhattacharya, S.; Misra, R.S.; Walsh, E.E.; Pryhuber, G.S.; et al. CX3CR1 as a Respiratory Syncytial Virus Receptor in Pediatric Human Lung. Pediatr. Res. 2020, 87, 862–867. [Google Scholar] [CrossRef]
- Techaarpornkul, S.; Collins, P.L.; Peeples, M.E. Respiratory Syncytial Virus with the Fusion Protein as Its Only Viral Glycoprotein Is Less Dependent on Cellular Glycosaminoglycans for Attachment than Complete Virus. Virology 2002, 294, 296–304. [Google Scholar] [CrossRef]
- Kwilas, S.; Liesman, R.M.; Zhang, L.; Walsh, E.; Pickles, R.J.; Peeples, M.E. Respiratory Syncytial Virus Grown in Vero Cells Contains a Truncated Attachment Protein That Alters Its Infectivity and Dependence on Glycosaminoglycans. J. Virol. 2009, 83, 10710–10718. [Google Scholar] [CrossRef]
- Walsh, E.E.; Pérez Marc, G.; Zareba, A.M.; Falsey, A.R.; Jiang, Q.; Patton, M.; Polack, F.P.; Llapur, C.; Doreski, P.A.; Ilangovan, K.; et al. Efficacy and Safety of a Bivalent RSV Prefusion F Vaccine in Older Adults. N. Engl. J. Med. 2023, 388, 1465–1477. [Google Scholar] [CrossRef]
- Papi, A.; Ison, M.G.; Langley, J.M.; Lee, D.-G.; Leroux-Roels, I.; Martinon-Torres, F.; Schwarz, T.F.; van Zyl-Smit, R.N.; Campora, L.; Dezutter, N.; et al. Respiratory Syncytial Virus Prefusion F Protein Vaccine in Older Adults. N. Engl. J. Med. 2023, 388, 595–608. [Google Scholar] [CrossRef]
- Krammer, F.; Fouchier, R.A.M.; Eichelberger, M.C.; Webby, R.J.; Shaw-Saliba, K.; Wan, H.; Wilson, P.C.; Compans, R.W.; Skountzou, I.; Monto, A.S. NAction! How Can Neuraminidase-Based Immunity Contribute to Better Influenza Virus Vaccines? mBio 2018, 9, e02332-17. [Google Scholar] [CrossRef] [PubMed]
- Middleton, D.; Pallister, J.; Klein, R.; Feng, Y.-R.; Haining, J.; Arkinstall, R.; Frazer, L.; Huang, J.-A.; Edwards, N.; Wareing, M.; et al. Hendra Virus Vaccine, a One Health Approach to Protecting Horse, Human, and Environmental Health. Emerg. Infect. Dis. 2014, 20, 372–379. [Google Scholar] [CrossRef] [PubMed]
- Tan, R.; Hodge, A.; Klein, R.; Edwards, N.; Huang, J.A.; Middleton, D.; Watts, S.P. Virus-Neutralising Antibody Responses in Horses Following Vaccination with Equivac® HeV: A Field Study. Aust. Vet. J. 2018, 96, 161–166. [Google Scholar] [CrossRef] [PubMed]
- Jeong, K.-I.; Piepenhagen, P.A.; Kishko, M.; DiNapoli, J.M.; Groppo, R.P.; Zhang, L.; Almond, J.; Kleanthous, H.; Delagrave, S.; Parrington, M. CX3CR1 Is Expressed in Differentiated Human Ciliated Airway Cells and Co-Localizes with Respiratory Syncytial Virus on Cilia in a G Protein-Dependent Manner. PLoS ONE 2015, 10, e0130517. [Google Scholar] [CrossRef] [PubMed]
- Cortjens, B.; Yasuda, E.; Yu, X.; Wagner, K.; Claassen, Y.B.; Bakker, A.Q.; van Woensel, J.B.M.; Beaumont, T. Broadly Reactive Anti-Respiratory Syncytial Virus G Antibodies from Exposed Individuals Effectively Inhibit Infection of Primary Airway Epithelial Cells. J. Virol. 2017, 91, e02357-16. [Google Scholar] [CrossRef] [PubMed]
- Kishko, M.; Catalan, J.; Swanson, K.; DiNapoli, J.; Wei, C.-J.; Delagrave, S.; Chivukula, S.; Zhang, L. Evaluation of the Respiratory Syncytial Virus G-Directed Neutralizing Antibody Response in the Human Airway Epithelial Cell Model. Virology 2020, 550, 21–26. [Google Scholar] [CrossRef] [PubMed]
- Jorquera, P.A.; Choi, Y.; Oakley, K.E.; Powell, T.J.; Boyd, J.G.; Palath, N.; Haynes, L.M.; Anderson, L.J.; Tripp, R.A. Nanoparticle Vaccines Encompassing the Respiratory Syncytial Virus (RSV) G Protein CX3C Chemokine Motif Induce Robust Immunity Protecting from Challenge and Disease. PLoS ONE 2013, 8, e74905. [Google Scholar] [CrossRef]
- Jorquera, P.A.; Oakley, K.E.; Powell, T.J.; Palath, N.; Boyd, J.G.; Tripp, R.A. Layer-By-Layer Nanoparticle Vaccines Carrying the G Protein CX3C Motif Protect against RSV Infection and Disease. Vaccines 2015, 3, 829–849. [Google Scholar] [CrossRef]
- Rainho-Tomko, J.N.; Pavot, V.; Kishko, M.; Swanson, K.; Edwards, D.; Yoon, H.; Lanza, L.; Alamares-Sapuay, J.; Osei-Bonsu, R.; Mundle, S.T.; et al. Immunogenicity and Protective Efficacy of RSV G Central Conserved Domain Vaccine with a Prefusion Nanoparticle. npj Vaccines 2022, 7, 74. [Google Scholar] [CrossRef]
- Kawahara, E.; Shibata, T.; Hirai, T.; Yoshioka, Y. Non-Glycosylated G Protein with CpG ODN Provides Robust Protection against Respiratory Syncytial Virus without Inducing Eosinophilia. Front. Immunol. 2023, 14, 1282016. [Google Scholar] [CrossRef] [PubMed]
- Kim, M.-J.; Chu, K.B.; Lee, S.-H.; Mao, J.; Eom, G.-D.; Yoon, K.-W.; Moon, E.-K.; Quan, F.-S. Assessing the Protection Elicited by Virus-like Particles Expressing the RSV Pre-Fusion F and Tandem Repeated G Proteins against RSV RA2 Line19F Infection in Mice. Respir. Res. 2024, 25, 7. [Google Scholar] [CrossRef] [PubMed]
- Baschong, W.; Hasler, L.; Häner, M.; Kistler, J.; Aebi, U. Repetitive versus Monomeric Antigen Presentation: Direct Visualization of Antibody Affinity and Specificity. J. Struct. Biol. 2003, 143, 258–262. [Google Scholar] [CrossRef]
- Liu, W.; Sohn, H.W.; Tolar, P.; Pierce, S.K. It’s All about Change: The Antigen-Driven Initiation of B-Cell Receptor Signaling. Cold Spring Harb. Perspect. Biol. 2010, 2, a002295. [Google Scholar] [CrossRef] [PubMed]
- Bachmann, M.F.; Jennings, G.T. Vaccine Delivery: A Matter of Size, Geometry, Kinetics and Molecular Patterns. Nat. Rev. Immunol. 2010, 10, 787–796. [Google Scholar] [CrossRef]
- Ladenstein, R.; Schneider, M.; Huber, R.; Bartunik, H.D.; Wilson, K.; Schott, K.; Bacher, A. Heavy Riboflavin Synthase from Bacillus Subtilis. Crystal Structure Analysis of the Icosahedral Beta 60 Capsid at 3.3 A Resolution. J. Mol. Biol. 1988, 203, 1045–1070. [Google Scholar] [CrossRef]
- Zhang, X.; Meining, W.; Fischer, M.; Bacher, A.; Ladenstein, R. X-ray Structure Analysis and Crystallographic Refinement of Lumazine Synthase from the Hyperthermophile Aquifex Aeolicus at 1.6 A Resolution: Determinants of Thermostability Revealed from Structural Comparisons. J. Mol. Biol. 2001, 306, 1099–1114. [Google Scholar] [CrossRef]
- Ladenstein, R.; Morgunova, E. Second Career of a Biosynthetic Enzyme: Lumazine Synthase as a Virus-like Nanoparticle in Vaccine Development. Biotechnol. Rep. 2020, 27, e00494. [Google Scholar] [CrossRef]
- Wei, Y.; Wahome, N.; VanSlyke, G.; Whitaker, N.; Kumar, P.; Barta, M.L.; Picking, W.L.; Volkin, D.B.; Mantis, N.J.; Middaugh, C.R. Evaluation of Lumazine Synthase from Bacillus Anthracis as a Presentation Platform for Polyvalent Antigen Display. Protein Sci. 2017, 26, 2059–2072. [Google Scholar] [CrossRef][Green Version]
- Johnson, S.; Oliver, C.; Prince, G.A.; Hemming, V.G.; Pfarr, D.S.; Wang, S.C.; Dormitzer, M.; O’Grady, J.; Koenig, S.; Tamura, J.K.; et al. Development of a Humanized Monoclonal Antibody (MEDI-493) with Potent in Vitro and in Vivo Activity against Respiratory Syncytial Virus. J. Infect. Dis. 1997, 176, 1215–1224. [Google Scholar] [CrossRef]
- Gilman, M.S.A.; Furmanova-Hollenstein, P.; Pascual, G.; B van’t Wout, A.; Langedijk, J.P.M.; McLellan, J.S. Transient Opening of Trimeric Prefusion RSV F Proteins. Nat. Commun. 2019, 10, 2105. [Google Scholar] [CrossRef]
- Feldman, S.A.; Audet, S.; Beeler, J.A. The Fusion Glycoprotein of Human Respiratory Syncytial Virus Facilitates Virus Attachment and Infectivity via an Interaction with Cellular Heparan Sulfate. J. Virol. 2000, 74, 6442–6447. [Google Scholar] [CrossRef]
- Zhang, L.; Bukreyev, A.; Thompson, C.I.; Watson, B.; Peeples, M.E.; Collins, P.L.; Pickles, R.J. Infection of Ciliated Cells by Human Parainfluenza Virus Type 3 in an In Vitro Model of Human Airway Epithelium. J. Virol. 2005, 79, 1113–1124. [Google Scholar] [CrossRef]
- Hoffmann, H.-H.; Schneider, W.M.; Blomen, V.A.; Scull, M.A.; Hovnanian, A.; Brummelkamp, T.R.; Rice, C.M. Diverse Viruses Require the Calcium Transporter SPCA1 for Maturation and Spread. Cell Host Microbe 2017, 22, 460–470.e5. [Google Scholar] [CrossRef]
- Zhang, B.; Chao, C.W.; Tsybovsky, Y.; Abiona, O.M.; Hutchinson, G.B.; Moliva, J.I.; Olia, A.S.; Pegu, A.; Phung, E.; Stewart-Jones, G.B.E.; et al. A Platform Incorporating Trimeric Antigens into Self-Assembling Nanoparticles Reveals SARS-CoV-2-Spike Nanoparticles to Elicit Substantially Higher Neutralizing Responses than Spike Alone. Sci. Rep. 2020, 10, 18149. [Google Scholar] [CrossRef]
- Doreleijers, J.F.; Langedijk, J.P.; Hård, K.; Boelens, R.; Rullmann, J.A.; Schaaper, W.M.; van Oirschot, J.T.; Kaptein, R. Solution Structure of the Immunodominant Region of Protein G of Bovine Respiratory Syncytial Virus. Biochemistry 1996, 35, 14684–14688. [Google Scholar] [CrossRef]
- Krarup, A.; Truan, D.; Furmanova-Hollenstein, P.; Bogaert, L.; Bouchier, P.; Bisschop, I.J.M.; Widjojoatmodjo, M.N.; Zahn, R.; Schuitemaker, H.; McLellan, J.S.; et al. A Highly Stable Prefusion RSV F Vaccine Derived from Structural Analysis of the Fusion Mechanism. Nat. Commun. 2015, 6, 8143. [Google Scholar] [CrossRef]
- Sacconnay, L.; De Smedt, J.; Rocha-Perugini, V.; Ong, E.; Mascolo, R.; Atas, A.; Vanden Abeele, C.; de Heusch, M.; De Schrevel, N.; David, M.-P.; et al. The RSVPreF3-AS01 Vaccine Elicits Broad Neutralization of Contemporary and Antigenically Distant Respiratory Syncytial Virus Strains. Sci. Transl. Med. 2023, 15, eadg6050. [Google Scholar] [CrossRef]
- Estrada, L.D.; Schultz-Cherry, S. Development of a Universal Influenza Vaccine. J. Immunol. 2019, 202, 392–398. [Google Scholar] [CrossRef]
- Wei, C.-J.; Crank, M.C.; Shiver, J.; Graham, B.S.; Mascola, J.R.; Nabel, G.J. Next-Generation Influenza Vaccines: Opportunities and Challenges. Nat. Rev. Drug Discov. 2020, 19, 239–252. [Google Scholar] [CrossRef]
- Bullard, B.L.; Weaver, E.A. Strategies Targeting Hemagglutinin as a Universal Influenza Vaccine. Vaccines 2021, 9, 257. [Google Scholar] [CrossRef]
- Kanekiyo, M.; Graham, B.S. Next-Generation Influenza Vaccines. Cold Spring Harb. Perspect. Med. 2021, 11, a038448. [Google Scholar] [CrossRef]
- Mader, D. Liposome Encapsulation of a Soluble Recombinant Fragment of the Respiratory Syncytial Virus (RSV) G Protein Enhances Immune Protection and Reduces Lung Eosinophilia Associated with Virus Challenge. Vaccine 2000, 18, 1110–1117. [Google Scholar] [CrossRef] [PubMed]
- Power, U.F.; Nguyen, T.N.; Rietveld, E.; de Swart, R.L.; Groen, J.; Osterhaus, A.D.M.E.; de Groot, R.; Corvaia, N.; Beck, A.; Bouveret-le-Cam, N.; et al. Safety and Immunogenicity of a Novel Recombinant Subunit Respiratory Syncytial Virus Vaccine (BBG2Na) in Healthy Young Adults. J. Infect. Dis. 2001, 184, 1456–1460. [Google Scholar] [CrossRef] [PubMed]
- Huang, Y.; Anderson, R. Enhanced Immune Protection by a Liposome-Encapsulated Recombinant Respiratory Syncytial Virus (RSV) Vaccine Using Immunogenic Lipids from Deinococcus Radiodurans. Vaccine 2002, 20, 1586–1592. [Google Scholar] [CrossRef]
- Langley, J.M.; Sales, V.; McGeer, A.; Guasparini, R.; Predy, G.; Meekison, W.; Li, M.; Capellan, J.; Wang, E. A Dose-Ranging Study of a Subunit Respiratory Syncytial Virus Subtype A Vaccine with and without Aluminum Phosphate Adjuvantation in Adults ≥65 Years of Age. Vaccine 2009, 27, 5913–5919. [Google Scholar] [CrossRef] [PubMed]
- Schmidt, M.R.; McGinnes, L.W.; Kenward, S.A.; Willems, K.N.; Woodland, R.T.; Morrison, T.G. Long-Term and Memory Immune Responses in Mice against Newcastle Disease Virus-Like Particles Containing Respiratory Syncytial Virus Glycoprotein Ectodomains. J. Virol. 2012, 86, 11654–11662. [Google Scholar] [CrossRef] [PubMed]
- Ko, E.-J.; Kwon, Y.-M.; Lee, J.S.; Hwang, H.S.; Yoo, S.-E.; Lee, Y.-N.; Lee, Y.-T.; Kim, M.-C.; Cho, M.K.; Lee, Y.R.; et al. Virus-like Nanoparticle and DNA Vaccination Confers Protection against Respiratory Syncytial Virus by Modulating Innate and Adaptive Immune Cells. Nanomed. Nanotechnol. Biol. Med. 2015, 11, 99–108. [Google Scholar] [CrossRef]
- Blanco, J.C.G.; Pletneva, L.M.; McGinnes-Cullen, L.; Otoa, R.O.; Patel, M.C.; Fernando, L.R.; Boukhvalova, M.S.; Morrison, T.G. Efficacy of a Respiratory Syncytial Virus Vaccine Candidate in a Maternal Immunization Model. Nat. Commun. 2018, 9, 1904. [Google Scholar] [CrossRef] [PubMed]
- McGinnes Cullen, L.; Schmidt, M.R.; Morrison, T.G. Effect of Previous Respiratory Syncytial Virus Infection on Murine Immune Responses to F and G Protein-Containing Virus-like Particles. J. Virol. 2019, 93, e00087-19. [Google Scholar] [CrossRef] [PubMed]
- Jordan, E.; Lawrence, S.J.; Meyer, T.P.H.; Schmidt, D.; Schultz, S.; Mueller, J.; Stroukova, D.; Koenen, B.; Gruenert, R.; Silbernagl, G.; et al. Broad Antibody and Cellular Immune Response from a Phase 2 Clinical Trial with a Novel Multivalent Poxvirus-Based Respiratory Syncytial Virus Vaccine. J. Infect. Dis. 2021, 223, 1062–1072. [Google Scholar] [CrossRef]
- Chu, K.-B.; Lee, S.-H.; Kim, M.-J.; Kim, A.-R.; Moon, E.-K.; Quan, F.-S. Virus-like Particles Coexpressing the PreF and Gt Antigens of Respiratory Syncytial Virus Confer Protection in Mice. Nanomedicine 2022, 17, 1159–1171. [Google Scholar] [CrossRef] [PubMed]
- Cheng, X.; Zhao, G.; Dong, A.; He, Z.; Wang, J.; Jiang, B.; Wang, B.; Wang, M.; Huai, X.; Zhang, S.; et al. A First-in-Human Trial to Evaluate the Safety and Immunogenicity of a G Protein-Based Recombinant Respiratory Syncytial Virus Vaccine in Healthy Adults 18–45 Years of Age. Vaccines 2023, 11, 999. [Google Scholar] [CrossRef]
- Chirkova, T.; Lin, S.; Oomens, A.G.P.; Gaston, K.A.; Boyoglu-Barnum, S.; Meng, J.; Stobart, C.C.; Cotton, C.U.; Hartert, T.V.; Moore, M.L.; et al. CX3CR1 Is an Important Surface Molecule for Respiratory Syncytial Virus Infection in Human Airway Epithelial Cells. J. Gen. Virol. 2015, 96, 2543–2556. [Google Scholar] [CrossRef]




Disclaimer/Publisher’s Note: The statements, opinions and data contained in all publications are solely those of the individual author(s) and contributor(s) and not of MDPI and/or the editor(s). MDPI and/or the editor(s) disclaim responsibility for any injury to people or property resulting from any ideas, methods, instructions or products referred to in the content. |
© 2024 by the authors. Licensee MDPI, Basel, Switzerland. This article is an open access article distributed under the terms and conditions of the Creative Commons Attribution (CC BY) license (https://creativecommons.org/licenses/by/4.0/).
Share and Cite
Voorzaat, R.; Cox, F.; van Overveld, D.; Le, L.; Tettero, L.; Vaneman, J.; Bakkers, M.J.G.; Langedijk, J.P.M. Design and Preclinical Evaluation of a Nanoparticle Vaccine against Respiratory Syncytial Virus Based on the Attachment Protein G. Vaccines 2024, 12, 294. https://doi.org/10.3390/vaccines12030294
Voorzaat R, Cox F, van Overveld D, Le L, Tettero L, Vaneman J, Bakkers MJG, Langedijk JPM. Design and Preclinical Evaluation of a Nanoparticle Vaccine against Respiratory Syncytial Virus Based on the Attachment Protein G. Vaccines. 2024; 12(3):294. https://doi.org/10.3390/vaccines12030294
Chicago/Turabian StyleVoorzaat, Richard, Freek Cox, Daan van Overveld, Lam Le, Lisanne Tettero, Joost Vaneman, Mark J. G. Bakkers, and Johannes P. M. Langedijk. 2024. "Design and Preclinical Evaluation of a Nanoparticle Vaccine against Respiratory Syncytial Virus Based on the Attachment Protein G" Vaccines 12, no. 3: 294. https://doi.org/10.3390/vaccines12030294
APA StyleVoorzaat, R., Cox, F., van Overveld, D., Le, L., Tettero, L., Vaneman, J., Bakkers, M. J. G., & Langedijk, J. P. M. (2024). Design and Preclinical Evaluation of a Nanoparticle Vaccine against Respiratory Syncytial Virus Based on the Attachment Protein G. Vaccines, 12(3), 294. https://doi.org/10.3390/vaccines12030294

