Chenodeoxycholic Acid Improves Embryo Implantation and Metabolic Health through Modulating Gut Microbiota–Host Metabolites Interaction during Early Pregnancy
Abstract
1. Introduction
2. Materials and Methods
2.1. Experimental Animals and Sample Collection
2.2. Feed Composition Analysis
2.3. Measurement of Serum Biochemical Indicators
2.4. Fatty Acid Profiles in Serum
2.5. Untargeted Metabolomics and Data Analysis
2.6. BAs Quantification in Fecal Samples
2.7. DNA Extraction, 16S rRNA Sequencing, and Data Analysis
2.8. Statistical Analysis
3. Results
3.1. CDCA Improves Embryo Implantation and Pregnancy Outcomes
3.2. CDCA Alleviates Inflammation and Enhances Antioxidant Capacity during Early Pregnancy
3.3. CDCA Confers Protection against Insulin Resistance and Reduces Lipid Accumulation
3.4. CDCA Has Little Effect on the Gut Microbiota Composition in Sows
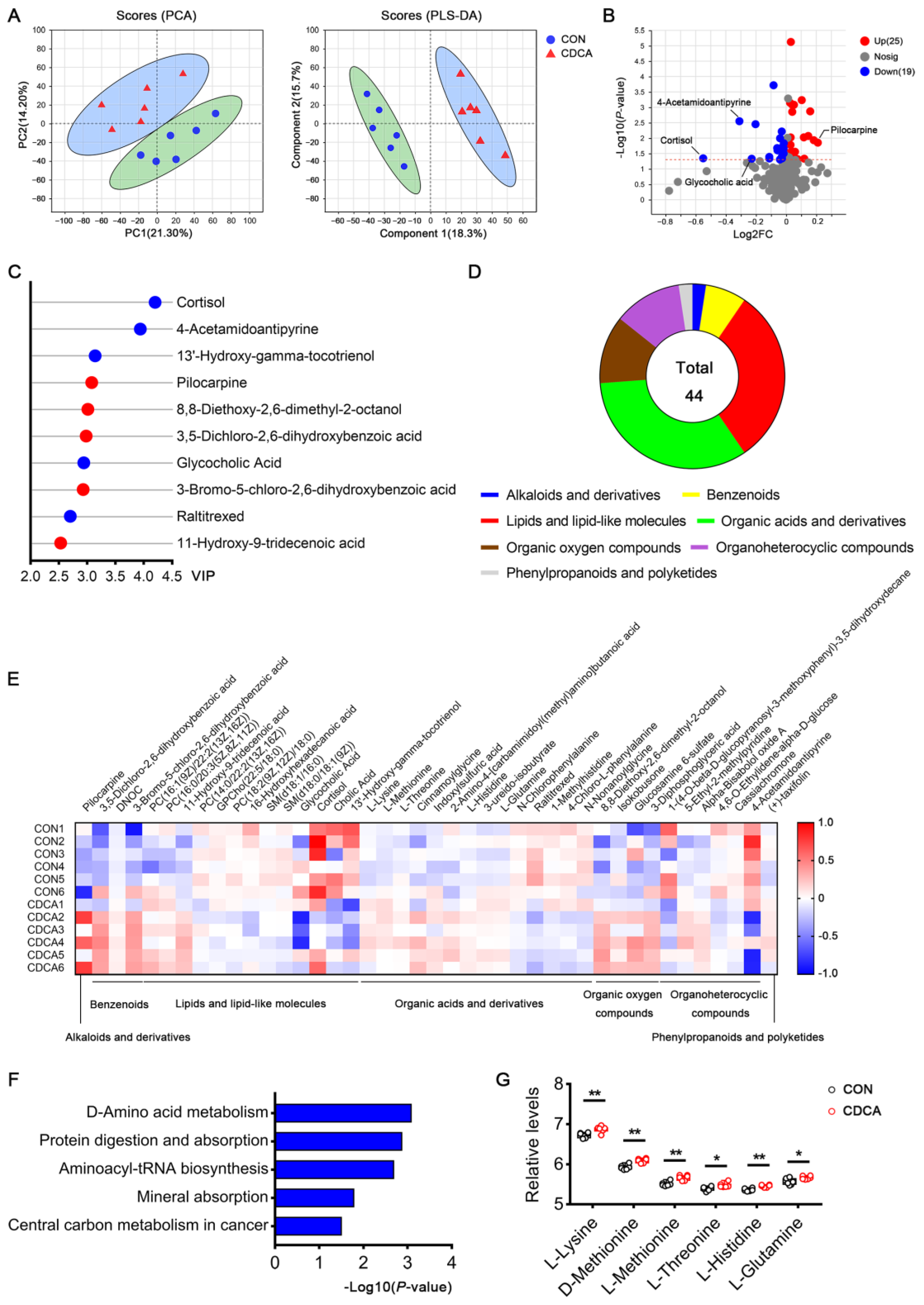
3.5. CDCA Reshapes the Fecal Metabolome during Early Pregnancy
3.6. Associations between Fecal Metabolites and Host Metabolites
3.7. L-Histidine Enhances Embryo Implantation and Attenuates Inflammation, Oxidative Stress, and Insulin Resistance during Early Pregnancy
3.8. The Long-Term Beneficial Effects of CDCA Treatment during Early Pregnancy
4. Discussion
5. Conclusions
Supplementary Materials
Author Contributions
Funding
Institutional Review Board Statement
Informed Consent Statement
Data Availability Statement
Conflicts of Interest
Abbreviations
References
- Bazer, F.W.; Wu, G.; Johnson, G.A.; Kim, J.; Song, G. Uterine histotroph and conceptus development: Select nutrients and secreted phosphoprotein 1 affect mechanistic target of rapamycin cell signaling in ewes. Biol. Reprod. 2011, 85, 1094–1107. [Google Scholar] [CrossRef] [PubMed]
- Bazer, F.W.; Wu, G.; Spencer, T.E.; Johnson, G.A.; Burghardt, R.C.; Bayless, K. Novel pathways for implantation and establishment and maintenance of pregnancy in mammals. Mol. Hum. Reprod. 2010, 16, 135–152. [Google Scholar] [CrossRef] [PubMed]
- Cha, J.; Sun, X.; Dey, S.K. Mechanisms of implantation: Strategies for successful pregnancy. Nat. Med. 2012, 18, 1754–1767. [Google Scholar] [CrossRef] [PubMed]
- Wang, H.; Dey, S.K. Roadmap to embryo implantation: Clues from mouse models. Nat. Rev. Genet. 2006, 7, 185–199. [Google Scholar] [CrossRef] [PubMed]
- Zhang, S.; Lin, H.; Kong, S.; Wang, S.; Wang, H.; Wang, H.; Armant, D.R. Physiological and molecular determinants of embryo implantation. Mol. Asp. Med. 2013, 34, 939–980. [Google Scholar] [CrossRef] [PubMed]
- Agarwal, A.; Gupta, S.; Sharma, R.K. Role of oxidative stress in female reproduction. Reprod. Biol. Endocrinol. 2005, 3, 28. [Google Scholar] [CrossRef] [PubMed]
- Chen, M.; Li, J.; Zhang, B.; Zeng, X.; Zeng, X.; Cai, S.; Ye, Q.; Yang, G.; Ye, C.; Shang, L.; et al. Uterine insulin sensitivity defects induced embryo implantation loss associated with mitochondrial dysfunction-triggered oxidative stress. Oxidative Med. Cell. Longev. 2021, 2021, 6655685. [Google Scholar] [CrossRef]
- Wang, F.; Tian, X.; Zhang, L.; Tan, D.; Reiter, R.J.; Liu, G. Melatonin promotes the in vitro development of pronuclear embryos and increases the efficiency of blastocyst implantation in murine. J. Pineal. Res. 2013, 55, 267–274. [Google Scholar] [CrossRef]
- Ochiai, A.; Kuroda, K.; Ozaki, R.; Ikemoto, Y.; Murakami, K.; Muter, J.; Matsumoto, A.; Itakura, A.; Brosens, J.J.; Takeda, S. Resveratrol inhibits decidualization by accelerating downregulation of the CRABP2-RAR pathway in differentiating human endometrial stromal cells. Cell Death Dis. 2019, 10, 276. [Google Scholar] [CrossRef]
- Cai, S.; Ye, Q.; Zeng, X.; Yang, G.; Ye, C.; Chen, M.; Yu, H.; Wang, Y.; Wang, G.; Huang, S.; et al. CBS and MAT2A improve methionine-mediated DNA synthesis through SAMTOR/mTORC1/S6K1/CAD pathway during embryo implantation. Cell Prolif. 2021, 54, e12950. [Google Scholar] [CrossRef]
- Zeng, X.; Mao, X.; Huang, Z.; Wang, F.; Wu, G.; Qiao, S. Arginine enhances embryo implantation in rats through PI3K/PKB/mTOR/NO signaling pathway during early pregnancy. Reproduction 2013, 145, 1–7. [Google Scholar] [CrossRef] [PubMed]
- Chen, M.; Zhang, B.; Cai, S.; Zeng, X.; Ye, Q.; Mao, X.; Zhang, S.; Zeng, X.; Ye, C.; Qiao, S. Metabolic disorder of amino acids, fatty acids and purines reflects the decreases in oocyte quality and potential in sows. J. Proteom. 2019, 200, 134–143. [Google Scholar] [CrossRef] [PubMed]
- Qi, X.; Yun, C.; Pang, Y.; Qiao, J. The impact of the gut microbiota on the reproductive and metabolic endocrine system. Gut Microbes 2021, 13, 1894070. [Google Scholar] [CrossRef] [PubMed]
- Priyadarshini, M.; Thomas, A.; Reisetter, A.C.; Scholtens, D.M.; Wolever, T.M.; Josefson, J.L.; Layden, B.T. Maternal short-chain fatty acids are associated with metabolic parameters in mothers and newborns. Transl. Res. 2014, 164, 153–157. [Google Scholar] [CrossRef] [PubMed]
- Liu, X.; Li, X.; Xia, B.; Jin, X.; Zou, Q.; Zeng, Z.; Zhao, W.; Yan, S.; Li, L.; Yuan, S.; et al. High-fiber diet mitigates maternal obesity-induced cognitive and social dysfunction in the offspring via gut-brain axis. Cell Metab. 2021, 33, 923–938. [Google Scholar] [CrossRef] [PubMed]
- Lin, T.; Diao, Y.F.; Kang, J.W.; Lee, J.E.; Kim, D.K.; Jin, D.I. Tauroursodeoxycholic acid improves the implantation and live-birth rates of mouse embryos. Reprod. Biol. 2015, 15, 101–105. [Google Scholar] [CrossRef]
- Zhang, C.; Gan, Y.; Lv, J.W.; Qin, M.Q.; Hu, W.R.; Liu, Z.B.; Ma, L.; Song, B.D.; Li, J.; Jiang, W.Y.; et al. The protective effect of obeticholic acid on lipopolysaccharide-induced disorder of maternal bile acid metabolism in pregnant mice. Int. Immunopharmacol. 2020, 83, 106442. [Google Scholar] [CrossRef]
- Broeders, E.P.; Nascimento, E.B.; Havekes, B.; Brans, B.; Roumans, K.H.; Tailleux, A.; Schaart, G.; Kouach, M.; Charton, J.; Deprez, B.; et al. The bile acid chenodeoxycholic acid increases human brown adipose tissue activity. Cell Metab. 2015, 22, 418–426. [Google Scholar] [CrossRef]
- Teodoro, J.S.; Rolo, A.P.; Jarak, I.; Palmeira, C.M.; Carvalho, R.A. The bile acid chenodeoxycholic acid directly modulates metabolic pathways in white adipose tissue in vitro: Insight into how bile acids decrease obesity. NMR Biomed. 2016, 29, 1391–1402. [Google Scholar] [CrossRef]
- Xu, L.; Li, Y.; Wei, Z.; Bai, R.; Gao, G.; Sun, W.; Jiang, X.; Wang, J.; Li, X.; Pi, Y. Chenodeoxycholic Acid (CDCA) promoted intestinal epithelial cell proliferation by regulating cell cycle progression and mitochondrial biogenesis in IPEC-J2 cells. Antioxidants 2022, 11, 2285. [Google Scholar] [CrossRef]
- Li, X.; Yuan, Z.; Liu, R.; Hassan, H.M.; Yang, H.; Sun, R.; Zhang, L.; Jiang, Z. UDCA and CDCA alleviate 17α-ethinylestradiol-induced cholestasis through PKA-AMPK pathways in rats. Toxicol. Appl. Pharmacol. 2016, 311, 12–25. [Google Scholar] [CrossRef] [PubMed]
- Horwitz, W. AOAC International. Official Methods of Analysis of AOAC, 17th ed.; AOAC International: Arlington, VA, USA, 2003. [Google Scholar]
- Qiu, K.; Qin, C.; Luo, M.; Zhang, X.; Sun, W.; Jiao, N.; Li, D.; Yin, J. Protein restriction with amino acid-balanced diets shrinks circulating pool size of amino acid by decreasing expression of specific transporters in the small intestine. PLoS ONE 2016, 11, e0162475. [Google Scholar] [CrossRef] [PubMed]
- Wang, G.; Wang, X.; Ma, Y.; Cai, S.; Yang, L.; Fan, Y.; Zeng, X.; Qiao, S. Lactobacillus reuteri improves the development and maturation of fecal microbiota in piglets through mother-to-infant microbe and metabolite vertical transmission. Microbiome 2022, 10, 211. [Google Scholar] [CrossRef] [PubMed]
- Soma-Pillay, P.; Nelson-Piercy, C.; Tolppanen, H.; Mebazaa, A. Physiological changes in pregnancy. Cardiovasc. J. Afr. 2016, 27, 89–94. [Google Scholar] [CrossRef] [PubMed]
- McIlvride, S.; Dixon, P.H.; Williamson, C. Bile acids and gestation. Mol. Asp. Med. 2017, 56, 90–100. [Google Scholar] [CrossRef] [PubMed]
- Guérin, P.; El Mouatassim, S.; Ménézo, Y. Oxidative stress and protection against reactive oxygen species in the pre-implantation embryo and its surroundings. Hum. Reprod. Update 2001, 7, 175–189. [Google Scholar] [CrossRef]
- Aksu, K.; Golal, E.; Aslan, M.A.; Ustunel, I.; Acar, N. The investigation of the role of sirtuin-1 on embryo implantation in oxidative stress-induced mice. J. Assist Reprod. Genet. 2021, 38, 2349–2361. [Google Scholar] [CrossRef]
- Mor, G.; Aldo, P.; Alvero, A.B. The unique immunological and microbial aspects of pregnancy. Nat. Rev. Immunol. 2017, 17, 469–482. [Google Scholar] [CrossRef]
- Diedrich, K.; Fauser, B.C.; Devroey, P.; Griesinger, G. The role of the endometrium and embryo in human implantation. Hum. Reprod. Update 2007, 13, 365–377. [Google Scholar] [CrossRef]
- Gnainsky, Y.; Granot, I.; Aldo, P.B.; Barash, A.; Or, Y.; Schechtman, E.; Mor, G.; Dekel, N. Local injury of the endometrium induces an inflammatory response that promotes successful implantation. Fertil. Steril. 2010, 94, 2030–2036. [Google Scholar] [CrossRef]
- Kwak-Kim, J.; Bao, S.; Lee, S.K.; Kim, J.W.; Gilman-Sachs, A. Immunological modes of pregnancy loss: Inflammation, immune effectors, and stress. Am. J. Reprod. Immunol. 2014, 72, 129–140. [Google Scholar] [CrossRef] [PubMed]
- Kaislasuo, J.; Simpson, S.; Petersen, J.F.; Peng, G.; Aldo, P.; Lokkegaard, E.; Paidas, M.; Pal, L.; Guller, S.; Mor, G. IL-10 to TNFα ratios throughout early first trimester can discriminate healthy pregnancies from pregnancy losses. Am. J. Reprod. Immunol. 2020, 83, e13195. [Google Scholar] [CrossRef] [PubMed]
- Robertson, S.A.; Care, A.S.; Moldenhauer, L.M. Regulatory T cells in embryo implantation and the immune response to pregnancy. J. Clin. Investig. 2018, 128, 4224–4235. [Google Scholar] [CrossRef] [PubMed]
- Stentz, F.B.; Umpierrez, G.E.; Cuervo, R.; Kitabchi, A.E. Proinflammatory cytokines, markers of cardiovascular risks, oxidative stress, and lipid peroxidation in patients with hyperglycemic crises. Diabetes 2004, 53, 2079–2086. [Google Scholar] [CrossRef] [PubMed]
- Yeager, M.P.; Guyre, C.A.; Sites, B.D.; Collins, J.E.; Pioli, P.A.; Guyre, P.M. The stress hormone cortisol enhances interferon-υ-mediated proinflammatory responses of human immune cells. Anesth. Analg. 2018, 127, 556–563. [Google Scholar] [CrossRef]
- He, L.; Guo, J.; Wang, Y.; Wang, L.; Xu, D.; Yan, E.; Zhang, X.; Yin, J. Effects of dietary yeast β-glucan supplementation on meat quality, antioxidant capacity and gut microbiota of finishing pigs. Antioxidants 2022, 11, 1340. [Google Scholar] [CrossRef] [PubMed]
- Cao, M.; Li, Y.; Wu, Q.; Zhang, P.; Li, W.; Mao, Z.; Wu, D.; Jiang, X.; Zhuo, Y.; Fang, Z.; et al. Effects of dietary clostridium butyricum addition to sows in late gestation and lactation on reproductive performance and intestinal microbiota. J. Anim. Sci. 2019, 97, 3426–3439. [Google Scholar] [CrossRef]
- Watanabe, M.; Houten, S.M.; Mataki, C.; Christoffolete, M.A.; Kim, B.W.; Sato, H.; Messaddeq, N.; Harney, J.W.; Ezaki, O.; Kodama, T.; et al. Bile acids induce energy expenditure by promoting intracellular thyroid hormone activation. Nature 2006, 439, 484–489. [Google Scholar] [CrossRef]
- Xu, J.; Xie, S.; Chi, S.; Zhang, S.; Cao, J.; Tan, B. Protective effects of taurocholic acid on excessive hepatic lipid accumulation via regulation of bile acid metabolism in grouper. Food Funct. 2022, 13, 3050–3062. [Google Scholar] [CrossRef]
- Nie, B.; Park, H.M.; Kazantzis, M.; Lin, M.; Henkin, A.; Ng, S.; Song, S.; Chen, Y.; Tran, H.; Lai, R.; et al. Specific bile acids inhibit hepatic fatty acid uptake in mice. Hepatology 2012, 56, 1300–1310. [Google Scholar] [CrossRef]
- Teodoro, J.S.; Zouhar, P.; Flachs, P.; Bardova, K.; Janovska, P.; Gomes, A.P.; Duarte, F.V.; Varela, A.T.; Rolo, A.P.; Palmeira, C.M.; et al. Enhancement of brown fat thermogenesis using chenodeoxycholic acid in mice. Int. J. Obes 2014, 38, 1027–1034. [Google Scholar] [CrossRef] [PubMed]
- Li, X.; Yao, X.; Zhang, X.; Dong, X.; Chi, S.; Tan, B.; Zhang, S.; Xie, S. Effects of dietary chenodeoxycholic acid supplementation in a low fishmeal diet on growth performance, lipid metabolism, autophagy and intestinal health of Pacific white shrimp, Litopenaeus vannamei. Fish Shellfish Immunol. 2022, 127, 1088–1099. [Google Scholar] [CrossRef] [PubMed]
- Geurtsen, M.L.; van Soest, E.E.L.; Voerman, E.; Steegers, E.A.P.; Jaddoe, V.W.V.; Gaillard, R. High maternal early-pregnancy blood glucose levels are associated with altered fetal growth and increased risk of adverse birth outcomes. Diabetologia 2019, 62, 1880–1890. [Google Scholar] [CrossRef] [PubMed]
- Wahab, R.J.; Voerman, E.; Jansen, P.W.; Oei, E.H.G.; Steegers, E.A.P.; Jaddoe, V.W.V.; Gaillard, R. Maternal glucose concentrations in early pregnancy and cardiometabolic risk factors in childhood. Obesity 2020, 28, 985–993. [Google Scholar] [CrossRef] [PubMed]
- Yang, S.L.; Tan, H.X.; Lai, Z.Z.; Peng, H.Y.; Yang, H.L.; Fu, Q.; Wang, H.Y.; Li, D.J.; Li, M.Q. An active glutamine/α-ketoglutarate/HIF-1α axis prevents pregnancy loss by triggering decidual IGF1+GDF15+NK cell differentiation. Cell Mol. Life Sci. 2022, 79, 611. [Google Scholar] [CrossRef] [PubMed]
- Chen, X.; He, J.; Ding, Y.; Zeng, L.; Gao, R.; Cheng, S.; Liu, X.; Wang, Y. The role of mTOR in mouse uterus during embryo implantation. Reproduction 2009, 138, 351–356. [Google Scholar] [CrossRef] [PubMed][Green Version]
- Wang, N.; Chen, L.; Yi, K.; Zhang, B.; Li, C.; Zhou, X. The effects of microbiota on reproductive health: A review. Crit. Rev. Food Sci. Nutr. 2022, 6, 1–22. [Google Scholar] [CrossRef]
- Miller, E.R.; Ullrey, D.E. The pig as a model for human nutrition. Annu. Rev. Nutr. 1987, 7, 361–382. [Google Scholar] [CrossRef]
- Cheng, J.G.; Rodriguez, C.I.; Stewart, C.L. Control of uterine receptivity and embryo implantation by steroid hormone regulation of LIF production and LIF receptor activity: Towards a molecular understanding of “the window of implantation”. Rev. Endocr. Metab. Disord. 2002, 3, 119–126. [Google Scholar] [CrossRef]
- Yoon, K.T.; Liu, H.; Zhang, J.; Han, S.; Lee, S.S. Galectin-3 inhibits cardiac contractility via a tumor necrosis factor alpha-dependent mechanism in cirrhotic rats. Clin. Mol. Hepatol. 2022, 28, 232–241. [Google Scholar] [CrossRef]
- Obinata, H.; Hla, T. Sphingosine 1-phosphate and inflammation. Int. Immunol. 2019, 31, 617–625. [Google Scholar] [CrossRef] [PubMed]
- Guo, L.; Geng, X.; Ma, L.; Luo, C.; Zeng, W.; Ou, X.; Chen, L.; Quan, S.; Li, H. Sphingosine-1-phosphate inhibits ceramide-induced apoptosis during murine preimplantation embryonic development. Theriogenology 2013, 80, 206–211. [Google Scholar] [CrossRef] [PubMed]
- Zheng, X.; Chen, T.; Jiang, R.; Zhao, A.; Wu, Q.; Kuang, J.; Sun, D.; Ren, Z.; Li, M.; Zhao, M.; et al. Hyocholic acid species improve glucose homeostasis through a distinct TGR5 and FXR signaling mechanism. Cell Metab. 2021, 33, 791–803. [Google Scholar] [CrossRef] [PubMed]
- Pi, Y.; Wu, Y.; Zhang, X.; Lu, D.; Han, D.; Zhao, J.; Zheng, X.; Zhang, S.; Ye, H.; Lian, S.; et al. Gut microbiota-derived ursodeoxycholic acid alleviates low birth weight-induced colonic inflammation by enhancing M2 macrophage polarization. Microbiome 2023, 11, 19. [Google Scholar] [CrossRef]
- Yang, P.; Deng, F.; Yuan, M.; Chen, M.; Zeng, L.; Ouyang, Y.; Chen, X.; Zhao, B.; Yang, Z.; Tian, Z. Metabolomics reveals the defense mechanism of histidine supplementation on high-salt exposure-induced hepatic oxidative stress. Life Sci. 2023, 314, 121355. [Google Scholar] [CrossRef]
- Feng, R.N.; Niu, Y.C.; Sun, X.W.; Li, Q.; Zhao, C.; Wang, C.; Guo, F.C.; Sun, C.H.; Li, Y. Histidine supplementation improves insulin resistance through suppressed inflammation in obese women with the metabolic syndrome: A randomised controlled trial. Diabetologia 2013, 56, 985–994. [Google Scholar] [CrossRef]
- Rojas, D.B.; de Andrade, R.B.; Gemelli, T.; Oliveira, L.S.; Campos, A.G.; Dutra-Filho, C.S.; Wannmacher, C.M. Effect of histidine administration to female rats during pregnancy and lactation on enzymes activity of phosphoryltransfer network in cerebral cortex and hippocampus of the offspring. Metab. Brain Dis. 2012, 27, 595–603. [Google Scholar] [CrossRef]











| Items | Control | CDCA | p-Value |
|---|---|---|---|
| Number of sows | 12 | 12 | - |
| Parity | 3.78 ± 0.15 | 3.45 ± 0.16 | 0.16 |
| Weight at breeding (kg) | 221.72 ± 8.55 | 218.64 ± 6.91 | 0.78 |
| Weight on d 14 of gestation (kg) | 225.56 ± 9.78 | 220.45 ± 6.68 | 0.66 |
| Weight on d 28 of gestation (kg) | 230.06 ± 9.76 | 224.55 ± 7.65 | 0.66 |
| Backfat thickness at breeding (mm) | 15.20 ± 0.47 | 16.15 ± 0.43 | 0.16 |
| Backfat thickness on d 14 of gestation (mm) | 14.84 ± 0.63 | 16.20 ± 0.53 | 0.12 |
| Backfat thickness on d 28 of gestation (mm) | 15.18 ± 0.90 | 15.73 ± 0.55 | 0.59 |
| Items | Control | CDCA | p-Value |
|---|---|---|---|
| Number of sows | 12 | 12 | - |
| Total piglets born per litter, n/litter | 14.00 ± 0.93 | 16.73 ± 0.81 | 0.04 |
| Total piglets born alive per litter, n/litter | 12.56 ± 0.56 | 15.00 ± 0.85 | 0.04 |
| Weight of piglets alive (kg) | 1.53 ± 0.06 | 1.51 ± 0.07 | 0.84 |
| Sex ratio (Male/Female) | 1.03 ± 0.13 | 1.14 ± 0.23 | 0.71 |
| Stillborn, n | 1.11 ± 0.42 | 1.09 ± 0.28 | 0.97 |
| Deformed, n | 0.22 ± 0.22 | 0.27 ± 0.27 | 0.89 |
| Mummified, n | 0.11 ± 0.11 | 0.36 ± 0.20 | 0.32 |
Disclaimer/Publisher’s Note: The statements, opinions and data contained in all publications are solely those of the individual author(s) and contributor(s) and not of MDPI and/or the editor(s). MDPI and/or the editor(s) disclaim responsibility for any injury to people or property resulting from any ideas, methods, instructions or products referred to in the content. |
© 2023 by the authors. Licensee MDPI, Basel, Switzerland. This article is an open access article distributed under the terms and conditions of the Creative Commons Attribution (CC BY) license (https://creativecommons.org/licenses/by/4.0/).
Share and Cite
Chen, M.; Zhao, Y.; Ji, H.; Li, L.; Liu, H.; Wang, S.; Zhang, D.; Yin, J.; Wang, J.; Zhang, X. Chenodeoxycholic Acid Improves Embryo Implantation and Metabolic Health through Modulating Gut Microbiota–Host Metabolites Interaction during Early Pregnancy. Antioxidants 2024, 13, 8. https://doi.org/10.3390/antiox13010008
Chen M, Zhao Y, Ji H, Li L, Liu H, Wang S, Zhang D, Yin J, Wang J, Zhang X. Chenodeoxycholic Acid Improves Embryo Implantation and Metabolic Health through Modulating Gut Microbiota–Host Metabolites Interaction during Early Pregnancy. Antioxidants. 2024; 13(1):8. https://doi.org/10.3390/antiox13010008
Chicago/Turabian StyleChen, Meixia, Ying Zhao, Haifeng Ji, Lu Li, Hui Liu, Sixin Wang, Dongyan Zhang, Jingdong Yin, Jing Wang, and Xin Zhang. 2024. "Chenodeoxycholic Acid Improves Embryo Implantation and Metabolic Health through Modulating Gut Microbiota–Host Metabolites Interaction during Early Pregnancy" Antioxidants 13, no. 1: 8. https://doi.org/10.3390/antiox13010008
APA StyleChen, M., Zhao, Y., Ji, H., Li, L., Liu, H., Wang, S., Zhang, D., Yin, J., Wang, J., & Zhang, X. (2024). Chenodeoxycholic Acid Improves Embryo Implantation and Metabolic Health through Modulating Gut Microbiota–Host Metabolites Interaction during Early Pregnancy. Antioxidants, 13(1), 8. https://doi.org/10.3390/antiox13010008

