Life Cycle Assessment for the Production Phase of Nano-Silica-Modified Asphalt Mixtures
Abstract
Featured Application
Abstract
1. Introduction
2. Literature Review and Definitions
2.1. Life Cycle Assessment
2.2. Nanomaterials and their Application as a Modifier in Asphalt Mixtures
3. Methodology
3.1. Goal and Scope Definition
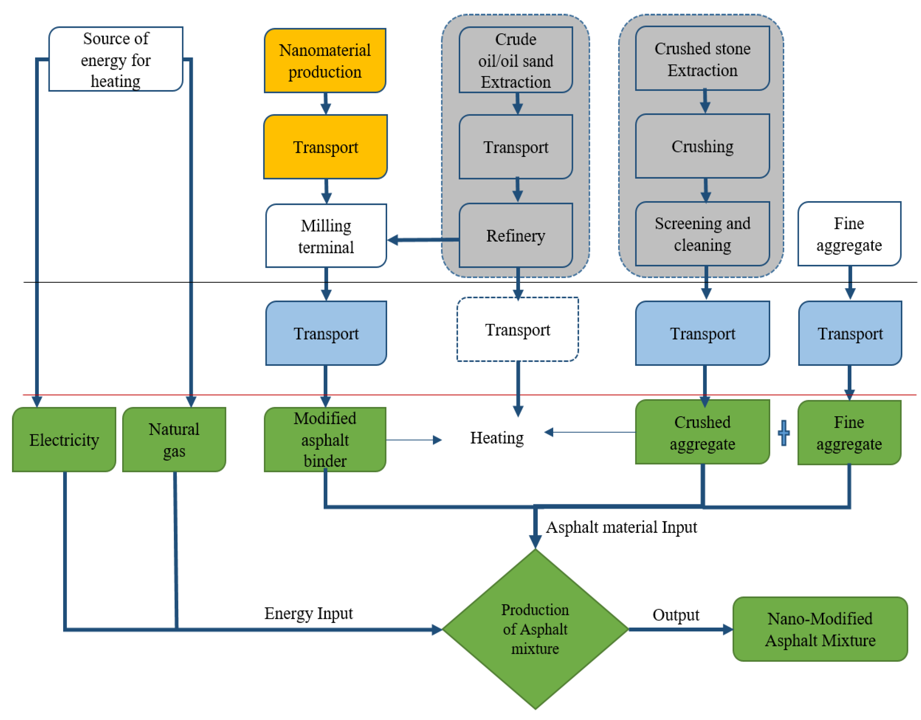
3.1.1. Goal and System Boundaries
3.1.2. Functional Unit (FU)
3.2. Life Cycle Inventory (LCI)
Material Extraction and Production Processes
3.3. Life Cycle Impact Assessment (LCIA)
4. Results and Discussion
4.1. CASE 1A: Impact Assessment of Nano-Silica-Modified Asphalt Mixtures Analysis
4.2. CASE 2A: Impact Assessment of Unmodified (Conventional) Asphalt Mixture Analysis
4.3. Computation of Normalised Score
5. Conclusions
Author Contributions
Funding
Conflicts of Interest
References
- Blow, M.D. Asphalt Binder Basics Specifications, History and Future. In Proceedings of the North Dakota Asphalt Conference, Bismarck, ND, USA, 5 April 2016. [Google Scholar]
- Hihara, L.H.; Adler, R.P.I.; Latanision, R.M. (Eds.) Environmental Degradation of Advanced and Traditional Engineering Materials; CRC Press: Boca Raton, FL, USA, 2013. [Google Scholar]
- Butt, A.A.; Birgisson, B.; Kringos, N. Considering the benefits of asphalt modification using a new technical life cycle assessment framework. J. Civ. Eng. Manag. 2016, 22, 597–607. [Google Scholar] [CrossRef]
- Santos, J.; Cerezo, V.; Soudani, K.; Bressi, S. A Comparative Life Cycle Assessment of Hot Mixes Asphalt Containing Bituminous Binder Modified with Waste and Virgin Polymers. Procedia CIRP 2018, 69, 194–199. [Google Scholar] [CrossRef]
- Mozaffari, S.; Tchoukov, P.; Atias, J.; Czarnecki, J.; Nazemifard, N. Effect of asphaltene aggregation on rheological properties of diluted Athabasca bitumen. Energy Fuels 2015, 29, 5595–5599. [Google Scholar] [CrossRef]
- Jamshidi, A.; Hasan, M.R.M.; Yao, H.; You, Z.; Hamza, M.O. Characterization of the rate of change of rheological properties of nano-modified asphalt. Constr. Build. Mater. 2015, 98, 437–446. [Google Scholar] [CrossRef]
- Enieb, M.; Diab, A. Characteristics of asphalt binder and mixture containing nano-silica. Int. J. Pavement Res. Technol. 2017, 10, 148–157. [Google Scholar] [CrossRef]
- Zhu, X.; Du, Z.; Ling, H.; Chen, L.; Wang, Y. Effect of filler on thermodynamic and mechanical behaviour of asphalt mastic: a MD simulation study. Int. J. Pavement Eng. 2018, 24, 1–15. [Google Scholar] [CrossRef]
- Sadeghpour Galooyak, S.; Palassi, M.; Goli, A.; Zanjirani Farahani, H. Performance evaluation of nano-silica modified bitumen. Int. J. Transp. Eng. 2015, 3, 55–66. [Google Scholar]
- Hasaninia, M.; Haddadi, F. The characteristics of hot mixed asphalt modified by nanosilica. Pet. Sci. Technol. 2017, 35, 351–359. [Google Scholar] [CrossRef]
- Taherkhani, H.; Afroozi, S. The properties of nanosilica-modified asphalt cement. Pet. Sci. Technol. 2016, 34, 1381–1386. [Google Scholar] [CrossRef]
- Samieadel, A.; Schimmel, K.; Fini, E.H. Comparative life cycle assessment (LCA) of bio-modified binder and conventional asphalt binder. Clean Technol. Environ. Policy 2018, 20, 191–200. [Google Scholar] [CrossRef]
- Eurobitume. Life cycle inventory: Bitumen, European Bitumen Association. Available online: https://www.eurobitume.eu/fileadmin/pdf-downloads/LCI%20Report-Website-2ndEdition-20120726.pdf (accessed on 12 December 2018).
- Mukherjee, A. Life Cycle Assessment of Asphalt Mixtures in Support of an Environmental Product Declaration; National Asphalt Pavement Institute: Lanham, MD, USA, 2016. [Google Scholar]
- Ventura, A.; Monéron, P.; Jullien, A. Environmental impact of a binding course pavement section, with asphalt recycled at varying rates: use of life cycle methodology. Road Mater. Pavement Des. 2008, 9, 319–338. [Google Scholar] [CrossRef]
- Sackey, S.; Kim, B.S. Environmental and economic performance of asphalt shingle and clay tile roofing sheets using life cycle assessment approach and topsis. J. Constr. Eng. Manag. 2018, 144, 04018104. [Google Scholar] [CrossRef]
- Cabeza, L.F.; Rincon, L.; Vilarino, V.; Perez, G.; Castell, A. Life cycle assessment (LCA) and life cycle energy analysis (LCEA) of buildings and the building sector: A review. Renew. Sustain. Energy Rev. 2014, 29, 394–416. [Google Scholar] [CrossRef]
- Lunardi, M.; Alvarez-Gaitan, J.; Bilbao, J.; Corkish, R. Comparative Life Cycle Assessment of End-of-Life Silicon Solar Photovoltaic Modules. Appl. Sci. 2018, 8, 1396. [Google Scholar] [CrossRef]
- Joshi, S. Product environmental life-cycle assessment using input-output techniques. J. Ind. Ecol. 1999, 3, 95–120. [Google Scholar] [CrossRef]
- Dhingra, R.; Kress, R.; Upreti, G. Does lean mean green? J. Clean. Prod. 2014, 85, 1–7. [Google Scholar] [CrossRef]
- Sharaai, A.H.; Mahmood, N.Z.; Sulaiman, A.H. Life cycle impact assessment (LCIA) using TRACI methodology: An analysis of potential impact on potable water production. Aust. J. Basic Appl. Sci. 2010, 4, 4313–4322. [Google Scholar]
- Park, W.J.; Kim, T.; Roh, S.; Kim, R. Analysis of Life Cycle Environmental Impact of Recycled Aggregate. Appl. Sci. 2019, 9, 1021. [Google Scholar] [CrossRef]
- International Organization for Standardization. Environmental Management: Life Cycle Assessment; Principles and Framework; ISO: Geneva, Switzerland, 2006. [Google Scholar]
- Mann, S. Nanotechnology and Construction; Nanoforum Report. 2006. Available online: https://nanotech.law.asu.edu/Documents/2009/10/Nanotech%20and%20Construction%20Nanoforum%20report_259_9089.pdf (accessed on 12 December 2018).
- Olar, R. Nanomaterials and nanotechnologies for civil engineering. Buletinul Institutului Politehnic din lasi. Sectia Constructii, Arhitectura 2011, 57, 109. [Google Scholar]
- Lazarevic, D.; Finnveden, G. Life Cycle Aspects of Nanomaterials; KTH- Royal Institute of Technology: Stockholm, Sweden, 2013. [Google Scholar]
- Singh, K.P. Nanotechnology and Nano-Materials: An Advance Developing Approach for Indian Industries. IJARESM 2018, 6, 4. [Google Scholar]
- Shi, X.; Cai, L.; Xu, W.; Fan, J.; Wang, X. Effects of nano-silica and rock asphalt on rheological properties of modified bitumen. Constr. Build. Mater. 2018, 161, 705–714. [Google Scholar] [CrossRef]
- Yao, H.; You, Z.; Li, L.; Lee, C.H.; Wynyard, D.; Yap, Y.K.; Shi, X.; Goh, S.W. Rheological properties and chemical bonding of asphalt modified with nanosilica. J. Mater. Civ. Eng. 2012, 25, 1619–1630. [Google Scholar] [CrossRef]
- Cai, L.; Shi, X.; Xue, J. Laboratory evaluation of composed modified asphalt binder and mixture containing nano-silica/rock asphalt/SBS. Constr. Build. Mater. 2018, 172, 204–211. [Google Scholar] [CrossRef]
- Ezzat, H.; El-Badawy, S.; Gabr, A.; Zaki, E.S.I.; Breakah, T. Evaluation of asphalt binders modified with nanoclay and nanosilica. Procedia Eng. 2016, 143, 1260–1267. [Google Scholar] [CrossRef]
- Ganjei, M.A.; Aflaki, E. Application of nano-silica and styrene-butadiene-styrene to improve asphalt mixture self-healing. Int. J. Pavement Eng. 2019, 20, 89–99. [Google Scholar] [CrossRef]
- Firouzinia, M.; Shafabakhsh, G. Investigation of the effect of nano-silica on thermal sensitivity of HMA using artificial neural network. Constr. Build. Mater. 2018, 170, 527–536. [Google Scholar] [CrossRef]
- Yusoff, N.I.M.; Breem, A.A.S.; Alattug, H.N.M.; Hamim, A.; Ahmad, J. The effects of moisture susceptibility and ageing conditions on nano-silica/polymer-modified asphalt mixtures. Constr. Build. Mater. 2014, 72, 139–147. [Google Scholar] [CrossRef]
- Bala, N.; Napiah, M.; Kamaruddin, I. Effect of nanosilica particles on polypropylene polymer modified asphalt mixture performance. Case stud. Constr. Mater. 2018, 8, 447–454. [Google Scholar] [CrossRef]
- Saltan, M.; Terzi, S.; Karahancer, S. Examination of hot mix asphalt and binder performance modified with nano silica. Constr. Build. Mater. 2017, 156, 976–984. [Google Scholar] [CrossRef]
- Rezaei, S.; Ziari, H.; Nowbakht, S. Low temperature functional analysis of bitumen modified with composite of nano-SiO2 and styrene butadiene styrene polymer. Pet. Sci. Technol. 2016, 34, 415–421. [Google Scholar] [CrossRef]
- Adamu, M.; Mohammed, B.S.; Shafiq, N.; Liew, M.S. Durability performance of high volume fly ash roller compacted concrete pavement containing crumb rubber and nano silica. Int. J. Pavement Eng. 2018, 1–8. [Google Scholar] [CrossRef]
- Shafabakhsh, G.H.; Ani, O.J. Experimental investigation of effect of Nano TiO2/SiO2 modified bitumen on the rutting and fatigue performance of asphalt mixtures containing steel slag aggregates. Constr. Build. Mater. 2015, 98, 692–702. [Google Scholar] [CrossRef]
- Leiva-Villacorta, F.; Vargas-Nordcbeck, A. Optimum content of nano-silica to ensure proper performance of an asphalt binder. Road Mater. Pavement Des. 2019, 20, 414–425. [Google Scholar] [CrossRef]
- US Research Nanomaterials, Inc. Available online: https://www.us-nano.com/nanopowders?gclid=Cj0KCQjwg73kBRDVARIsAF-kEH-Yc3ah0ZJcGG8m4TlhRid-oo4L8wvoTMp_58Vv6s-9X_Tm530zdEQaAsZYEALw_wcB (accessed on 19 March 2019).
- European Commission. Integrated pollution prevention and control (IPPC). Reference document on best available techniques for the manufacture of large volume inorganic chemicals—solids and others industry. 2007. Available online: http://eippcb.jrc.ec.europa.eu/reference/BREF/lvic-s_bref_0907.pdf (accessed on 12 December 2018).
- Roes, A.L.; Tabak, L.B.; Shen, L.; Nieuwlaar, E.; Patel, M. Influence of using nanoobjects as filler on functionality-based energy use of nanocomposites. J. Nanopart. Res. 2010, 12, 2011–2028. [Google Scholar] [CrossRef]
- Bare, J. TRACI 2.0: the tool for the reduction and assessment of chemical and other environmental impacts 2.0. Clean Technol. Environ. Policy 2011, 13, 687–696. [Google Scholar] [CrossRef]
- Ryberg, M.; Vieira, M.D.; Zgola, M.; Bare, J.; Rosenbaum, R. Updated US and Canadian normalization factors for TRACI 2.1. Clean Technol. Environ. Policy 2014, 16, 329–339. [Google Scholar] [CrossRef]
- Lippiatt, B.C. BEES 2.0 Building for Environmental and Economic Sustainability: Technical Manual and User Guide; National Institute of Standards and Technology: Gaithersburg, MD, USA, 2000.
- Gladen, B.C.; Rogan, W.J. On graphing rate ratios. Am. J. Epidemiol. 1983, 118, 905–908. [Google Scholar] [CrossRef] [PubMed]




| Author | Type of Nanomaterial | Effect on Asphalt Binder and Mixtures |
|---|---|---|
| [32] | Nano-silica | Improves the self-healing of HMA |
| [10] | Nano-silica | Improves marshal stability, resilient modulus, and fatigue life |
| [29] | Nano-silica | Enhances antiaging property and rutting and fatigue cracking performance |
| [30] | Nano-silica | Improves temperature stability, decreases temperature cracking resistance and reduces susceptibility to moisture damage |
| [28] | Nano-silica | Enhances the complex shear modulus and improves the anti-rutting performance of asphalt mixture |
| [34] | Nanosilica | Reduces the susceptibility to moisture damage and increases the strength of asphalt mixes |
| [35] | Nano-silica | Improves the performance and durability of asphalt mixtures |
| [36] | Nano-silica | Improve rutting and fatigue performance of asphalt binder |
| [37] | Nano-silica | Decreases the interaction between asphalt molecules and increases free volumes in the configuration |
| [38] | Nano-silica | Decreases the consistency, rate of water absorption and porosity of the roller compacted concrete pavement |
| [39] | Nano-silica | Improves the rheological characteristics, toughness, and viscosity of bitumen |
| [40] | Nano-silica | Reduces the creep strain deformation and increases the dynamic shear modulus |
| Input | Flow Amount |
|---|---|
| Nanomaterial (nano-silica) | |
| Sodium silicate | 0.66 kg |
| Sulfuric acid | 3.9 kg |
| Heat (Natural gas) | 15–24 MJ |
| Water | 40 kg |
| Asphalt material | |
| Total Energy for bitumen production | 0.51 MJ |
| Energy for aggregates production | 0.0354 MJ |
| Energy for asphalt materials production | 0.349 MJ |
| Impact Category | Normalization Factors and Reference Year | |||
|---|---|---|---|---|
| US 2008 | US-CA 2005/2008 | |||
| Impact per Year | Impact per Person Year | Impact per Year | Impact per Person Year | |
| Ecotoxicity-metals (CTUe) | 3.30 × 1012 | 1.10 × 104 | 3.70 × 1012 | 1.10 × 104 |
| Ecotoxicity-non-metals (CTUe) | 2.30 × 1010 | 7.60 × 101 | 2.50 × 1010 | 7.40 × 101 |
| Carcinogens-metals (CTUcanc.) | 1.40 × 104 | 4.50 × 10−5 | 1.50 × 104 | 4.30 × 10−5 |
| Non-carcinogens-metals (CTUcanc.) | 3.10× 105 | 1.00 × 10−3 | 3.40 × 105 | 1.00 × 10−3 |
| Global warming (kg CO2 eq) | 7.40 × 1012 | 2.40 × 104 | 8.00 × 1012 | 2.40 × 104 |
| Ozone depletion (kg CFC-11 eq) | 4.90 × 107 | 1.60 × 10−1 | 4.90 × 107 | 1.50 × 10−1 |
| Acidification (kg SO2 eq) | 2.80 × 1010 | 9.10 × 101 | 3.20 × 1010 | 9.50 × 101 |
| Eutrophication (kg N eq) | 6.60 × 109 | 2.20 × 101 | 7.00 × 109 | 2.10 × 101 |
| Photochemical ozone formation (kg O3 eq) | 4.20 × 1011 | 1.40 × 103 | 4.90 × 1011 | 1.50 × 103 |
| Respiratory effects (kg PM2.5 eq) | 7.40 × 109 | 2.40 × 101 | 1.00 × 1010 | 3.00 × 101 |
| Impact Category | Reference Unit | Impact Result |
|---|---|---|
| Environmental impact | global warming | kg CO2-Eq | 7.44563 × 103 |
| Human health | respiratory effects, average | kg PM2.5-Eq | 8.86935 × 102 |
| Environmental impact | ozone depletion | kg CFC-11-Eq | 3.71600 × 10−2 |
| Environmental impact | eutrophication | kg N-Eq | 1.49156 × 101 |
| Human health | carcinogenic | kg benzene-Eq | 2.18467 × 103 |
| Environmental impact | photochemical oxidation | kg NOx-Eq | 3.03420 × 101 |
| Human health | non-carcinogenics | kg toluene-Eq | 6.07040 × 106 |
| Environmental impact | ecotoxicity | kg 2,4-D-Eq | 1.08917 × 104 |
| Environmental impact | acidification | moles of H+-Eq | 1.87879 × 105 |
| Impact Category | Reference Unit | Impact Result |
|---|---|---|
| Environmental impact | global warming | kg CO2-Eq | 7.41900 × 103 |
| Human health | respiratory effects, average | kg PM2.5-Eq | 8.79600 × 102 |
| Environmental impact | ozone depletion | kg CFC-11-Eq | 3.68100 × 10−2 |
| Environmental impact | eutrophication | kg N-Eq | 1.47700 × 101 |
| Human health | carcinogenic | kg benzene-Eq | 2.16300 × 103 |
| Environmental impact | photochemical oxidation | kg NOx-Eq | 3.01270 × 101 |
| Human health | non-carcinogenics | kg toluene-Eq | 6.01233 × 106 |
| Environmental impact | ecotoxicity | kg 2,4-D-Eq | 1.08133 × 104 |
| Environmental impact | acidification | moles of H+-Eq | 1.86282 × 105 |
| Impact Category | Normalized Score (points, pts) |
|---|---|
| Environmental impact | global warming | 0.3102 |
| Human health | respiratory effects, average | 36.9556 |
| Environmental impact | ozone depletion | 0.2323 |
| Environmental impact | eutrophication | 0.6779 |
| Human health | carcinogenic | 5.8258 |
| Environmental impact | photochemical oxidation | 0.0217 |
| Human health | non-carcinogenic | 182 |
| Environmental impact | ecotoxicity | 0.0634 |
| Environmental impact | acidification | 41.0101 |
© 2019 by the authors. Licensee MDPI, Basel, Switzerland. This article is an open access article distributed under the terms and conditions of the Creative Commons Attribution (CC BY) license (http://creativecommons.org/licenses/by/4.0/).
Share and Cite
Sackey, S.; Lee, D.-E.; Kim, B.-S. Life Cycle Assessment for the Production Phase of Nano-Silica-Modified Asphalt Mixtures. Appl. Sci. 2019, 9, 1315. https://doi.org/10.3390/app9071315
Sackey S, Lee D-E, Kim B-S. Life Cycle Assessment for the Production Phase of Nano-Silica-Modified Asphalt Mixtures. Applied Sciences. 2019; 9(7):1315. https://doi.org/10.3390/app9071315
Chicago/Turabian StyleSackey, Solomon, Dong-Eun Lee, and Byung-Soo Kim. 2019. "Life Cycle Assessment for the Production Phase of Nano-Silica-Modified Asphalt Mixtures" Applied Sciences 9, no. 7: 1315. https://doi.org/10.3390/app9071315
APA StyleSackey, S., Lee, D.-E., & Kim, B.-S. (2019). Life Cycle Assessment for the Production Phase of Nano-Silica-Modified Asphalt Mixtures. Applied Sciences, 9(7), 1315. https://doi.org/10.3390/app9071315

