Next Article in Journal
Aerial Surveillance, Monitoring, and Remote Sensing of Maritime Oil Spills: A Global Survey of Current Capabilities
Next Article in Special Issue
Research and Development of Innovative Modular Thorium Reactors in Nuclear-Producing Countries
Previous Article in Journal
Multi-Dimensional Detection Capability Analysis of Surface and Surface-to-Tunnel Transient Electromagnetic Methods Based on the Spectral Element Method
Previous Article in Special Issue
Study of Intelligent Identification of Radionuclides Using a CNN–Meta Deep Hybrid Model
 
 
Font Type:
Arial Georgia Verdana
Font Size:
Aa Aa Aa
Line Spacing:
Column Width:
Background:
Article

Design and Verification of Electron Injection Unit for Small-Size Betatron

1
National Key Laboratory of Uranium Resource Exploration-Mining and Nuclear Remote Sensing, East China University of Technology, Nanchang 330013, China
2
Jiangxi Province Engineering Research Center of New Energy Technology and Equipment, East China University of Technology, Nanchang 330013, China
*
Author to whom correspondence should be addressed.
Appl. Sci. 2026, 16(3), 1562; https://doi.org/10.3390/app16031562
Submission received: 8 January 2026 / Revised: 30 January 2026 / Accepted: 2 February 2026 / Published: 4 February 2026

Abstract

Betatrons offer advantages such as a compact structure and the absence of complex radio-frequency systems which make them well suited for industrial non-destructive testing and high-energy X-ray imaging. However, with the increasing miniaturization of betatrons, the design of the electron injection unit faces new technical challenges, and conventional electron injection schemes are no longer suitable for small-size betatrons. In this study, an electron injection unit is designed based on the operating characteristics of small-size betatrons. The proposed unit consists of a half-bridge filament drive circuit, a pulsed high-voltage circuit, and an injection current feedback circuit. The experimental results demonstrate that the optimal dose rate is achieved when the injection current is adjusted within a range of 0–1.2 A, with a nominal injection current of 0.8 A, fully satisfying the operational requirements of small-size betatrons. Compared with traditional electron injection schemes, the proposed design features a more compact circuit structure and provides an efficient and accurate solution for electron injection in electron accelerator systems.

1. Introduction

Electron accelerators are widely used in industrial applications, medical fields, and scientific research for the generation of high-energy electron beams and X-rays [1,2,3]. Among various accelerator types, the betatron is a representative compact accelerator that is particularly attractive due to its simple structure without relying on complex radio-frequency systems [4]. With the increasing demand for on-site non-destructive testing of bridge steel structures and large metal pressure vessels, significant efforts have been devoted to the development of small-size betatrons in recent years [5,6].
In betatrons, electrons are accelerated by the induced electric field generated by a time-varying magnetic field, and they move along a fixed equilibrium orbit during the acceleration process [7]. The electron injection unit plays a critical role in determining whether electrons can be successfully captured into the equilibrium orbit during the early stage of magnetic field rise. If the injection timing is mismatched or the injection parameters are improperly selected, the acceleration efficiency can be significantly reduced, or X-ray generation may fail entirely [8]. Therefore, the design of the electron injection unit is essential for betatron operation.
However, as betatrons continue to undergo miniaturization, the design of the electron injection unit faces several new challenges. First, the available installation space for the injection unit is extremely limited. Second, the synchronization window between electron injection and the accelerating magnetic field becomes very narrow, making the injection timing highly sensitive to system stability.
To overcome these challenges, numerous studies have been devoted to improving electron injection performance in betatrons. Previously proposed approaches include optimization of filament-based thermionic emission sources, refinement of injection geometry, application of auxiliary magnetic or electric fields, and enhancement of synchronization accuracy between electron emission and magnetic field rise [9,10,11]. In recent years, laser-based electron injectors have attracted increasing attention due to their capability of generating high-brightness electron beams and ultrafast temporal control. However, current laser-driven injector systems typically require high-power ultrafast lasers, sophisticated optical alignment, and auxiliary subsystems, resulting in increased system size, cost, and operational complexity [12].
However, a considerable portion of existing studies remains focused on theoretical analysis or numerical simulation [13,14], with limited systematic experimental verification under practical betatrons operating conditions. Moreover, some reported injection units still rely on bulky components or complex structures, which are incompatible with the compact design requirements of small-size betatrons. These factors still pose challenges for their integration into compact and small-size betatrons, particularly in industrial and field-deployable applications. Consequently, there is a strong demand for a compact and reliable electron injection unit specifically designed for small-size betatrons.
Motivated by these considerations, this work focuses on the design and experimental verification of a compact and integrated electron injection unit tailored for a small-size betatron. The design emphasizes structural compactness, reliable electron emission, and precise synchronization with the accelerating magnetic field, enabling stable operation within a highly constrained installation space. In addition, targeted circuit layout and installation designs are implemented to ensure good adaptability to the limited internal space of small-size betatrons.
The remainder of this paper is organized as follows. Section 2 describes the operating principles of electron injection in a small-size betatron and presents the design of the proposed electron injection unit, including the filament drive circuit, the injection pulse high-voltage circuit, and the injection current feedback circuit. Section 3 reports the experimental setup and verification results, including waveform measurements, injection current characteristics, and X-ray dose rate performance, followed by a detailed discussion of the experimental findings. Finally, Section 4 summarizes the main conclusions of this work and discusses the advantages, limitations, and potential extensions of the proposed electron injection scheme.

2. Materials and Methods

2.1. Principle of Electron Injection

The number of electrons accelerated in betatrons is directly related to the intensity of the generated X-ray radiation. In general, a higher radiation intensity corresponds to a larger number of accelerated electrons. The total number of accelerated electrons further depends on the fraction of injection electrons that are successfully captured by the accelerating magnetic field [15]. Therefore, the capture efficiency during the injection process has a significant impact on overall betatron performance.
In betatrons, the electron gun is located at a radius ri. Electrons emitted from the gun are captured by the accelerating magnetic field and gradually contract toward the equilibrium orbit r0. This radial shrinkage process can be described by Equation (1) [7]:
Δ r i r i r 0 = 1 2 Δ E E = Δ B z B z
where ΔE and E represent the increment and initial value of the electron energy, respectively, while ΔBz and Bz denote the increment and magnitude of the accelerating magnetic field, and Δri represents the shrinkage distance of the electron orbit. As the magnetic field increases, electrons emitted from the electron gun undergo oscillatory motion around their instantaneous closed orbits. Due to damping effects, the oscillation amplitude gradually decreases, and the instantaneous orbit eventually approaches the equilibrium orbit [7].
An electron can be captured only when its initial energy matches the strength of the accelerating magnetic field at the moment of injection. The relationship between the initial electron energy and the corresponding closed orbit radius is given by Equation (2) [7]:
r c i = p i e B i
where rci is the initial closed orbit radius, pi is the initial electron momentum, and Bi is the magnetic field strength at the electron gun exit. Since the initial momentum pi remains constant while the magnetic field increases over time, electron capture is only possible within a limited injection time window, as illustrated in Figure 1a. The corresponding electron trajectories at different injection times are shown in Figure 1b.
Electrons emitted before time t1 experience insufficient magnetic field, resulting in closed orbit radii larger than the outer wall of the accelerating tube, causing them to be lost by collision with the tube wall. Electrons emitted between t1 and t2 undergo radial oscillations with decreasing amplitude and are gradually captured into the equilibrium orbit. Electrons emitted after t2 experience excessive magnetic field, leading to closed orbit radii smaller than the inner wall of the tube and subsequent electron loss.
In small-size betatrons, thermionic cathode electron guns are commonly used as electron sources. When the filament is heated by the power supply, a large number of free electrons are emitted from the cathode surface [16,17]. These electrons are injected into the accelerating tube by applying a high-voltage injection pulse. Experimental studies and theoretical analyses indicate that, under optimal operating conditions, the maximum charge Imax captured in the accelerating tube is closely related to the injection current Iinj of the electron gun [18,19,20], as shown in Figure 2.
If the injection electron current Iinj is too low, the radiation intensity is limited due to insufficient captured electrons. Conversely, excessive injection current leads to pronounced space-charge effects, which reduce the capture efficiency and decrease the number of accelerated electrons [7]. As illustrated in Figure 2, an optimal injection current exists that maximizes the captured electron current Iout. Therefore, the electron gun should be operated near this optimal point to achieve maximum radiation intensity.
Even small fluctuations in the electron gun emission current can cause significant variations in radiation intensity. Consequently, maintaining a stable filament emission current is essential for stable betatron operation. Due to the relatively low capture efficiency of betatrons [21], the difference between the injection electron current and the electrons lost on the tube wall and target is small. This characteristic enables the use of collected lost electrons as a feedback signal to regulate the filament emission current and maintain it at the optimal operating point.

2.2. Filament Drive Circuit

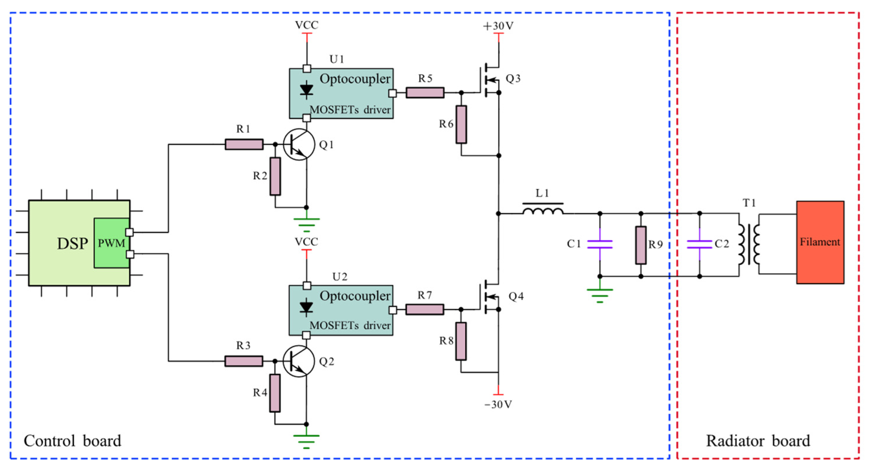
The electron gun cathode used in small-size betatrons is made of tungsten and is directly heated [16]. The filament temperature is controlled by adjusting the duty cycle of the filament drive voltage. The injection current collected from the accelerating tube is used as a feedback signal to regulate the filament emission current, ensuring stable operation at the optimal injection point. The filament drive circuit is shown in Figure 3.
During operation, the digital signal processor (DSP) outputs two pulse-width modulation (PWM) signals that alternately control switches Q3 and Q4 according to the preset injection current value. As a result, alternating voltage pulses are applied to the filament through the secondary side of an isolation transformer, providing effective filament heating. Considering the high injection voltage applied to the electron gun, optocouplers and transformer isolation are employed to ensure electrical safety and reliable operation.
As shown in Figure 3, a half-bridge topology is adopted for the filament drive circuit. Compared with full-bridge or LLC resonant topologies [22], the half-bridge structure is simpler and easier to control, making it particularly suitable for small-size betatrons that require simple operation and high reliability.

2.3. Injection Pulse High-Voltage Circuit

In small-size betatrons, the electron gun is installed inside the accelerating tube, parallel to the equilibrium orbit but with a certain radial offset. A metal target is mounted at the outer edge of the electron gun to generate bremsstrahlung radiation. After injection, electrons pass near the anode of the electron gun after one or several revolutions. To avoid interference with electron motion, the anode is grounded, and a negative pulsed voltage is applied to the cathode filament to provide the initial acceleration.
Due to insulation and in order to withstand voltage limitations, the cathode voltage cannot be increased indefinitely. Considering the geometric constraints of the accelerating tube, the injection negative pulse voltage is set to −40 kV in this study. The relationship between the cathode voltage of the electron gun and the magnetic field strength at the injection radius is given by Equation (3) [23]:
t i = 3.37 u i r i B i
where ri denotes the injection radius, ui is the cathode voltage of the electron gun, ti is the injection time, and Bi represents the magnetic field strength at radius ri. According to Equation (3), the relationship between the electron injection time and the negative cathode voltage exhibits a parabolic characteristic as illustrated in Figure 4a.
As shown in Figure 4a, both the cathode voltage and the injection timing must be adjusted to match variations in the magnetic field. The small-size betatrons developed in this work operates with an accelerating magnetic field that follows a sinusoidal waveform [24]; therefore, the cathode voltage and injection timing must be continuously adjustable. In addition, since electron injection occurs at a position offset from the equilibrium orbit, the injection electrons must gradually migrate toward the equilibrium orbit. Consequently, the injection voltage waveform should follow the profile shown in Figure 4b.
Figure 4b illustrates the high voltage applied to the electron gun cathode within the region bounded by the two curves, as indicated by the red dashed line. Because the injection position is close to the equilibrium orbit, the effective width of the rectangular pulse is short. To ensure successful electron injection into the tube and subsequent capture into the equilibrium orbit, the following conditions must be satisfied simultaneously:
  • The initial electron energy pi must match the strength of the accelerating magnetic field Bi at the moment of injection ti.
  • The duration of the high-voltage injection pulse ui must be sufficiently short, as the matching time window is very narrow.
  • The injection timing ti must be continuously adjustable to achieve precise synchronization with the accelerating magnetic field Bi.
  • The injection pulse voltage ui should conform to the profile shown in Figure 4b.
Previous studies have shown that the use of pulse high-voltage waveforms, including half-sine, rectangular, and intermediate shapes, can significantly improve electron-capture efficiency in betatrons by matching the temporal evolution of the accelerating magnetic field and enlarging the injection phase space [21,23]. Such waveform flexibility is particularly important for betatrons, where the injection time window is limited and synchronization accuracy is critical. In this work, a bell-shaped high-voltage pulse is generated using a discharge structure composed of inductors and capacitors. The cathode negative pulse high-voltage generation circuit of the electron gun is shown in Figure 5.
As illustrated in Figure 5, the high-voltage power supply charges the energy storage capacitors C1 and C2 through the inductor L1. Upon receiving the synchronization signal of the accelerating magnetic field, the DSP triggers the power switch Q1 via the drive optocoupler U1, causing the capacitors to discharge into the primary winding of the pulse transformer T1. As a result, a bell-shaped high-voltage pulse is generated. After transformation, a −40 kV negative pulse voltage is applied to the cathode filament, enabling thermionic electrons emitted from the filament surface to be injected into the accelerating tube.
The suppression inductor L2 is used to adjust the width of the bell-shaped pulse. By modifying the inductance of L2, the capacitor discharge process is suppressed, thereby controlling the discharge rate and regulating the pulse width. Precise synchronization between the electron injection timing and the accelerating magnetic field is achieved through DSP-based control.

2.4. Injection Current Feedback Circuit

During the electron injection process, a portion of the emitted electrons is not captured by the accelerating magnetic field and is instead lost on the inner wall and the target of the accelerating tube. To utilize these lost electrons as a feedback signal, both the tube wall and the target are connected to external leads that guide the collected charge to an external capacitor. The conductive coating on the tube wall, together with the external capacitor, forms an integrating circuit.
Electrons accumulated on the external capacitor generate a voltage pulse proportional to the injection electron current, thereby converting the injection current feedback into a measurable voltage signal. This signal is subsequently amplified by an operational amplifier and fed into the analog-to-digital converter (ADC) of the DSP. Based on the digitized feedback signal, the DSP calculates the corresponding injection current value and compares it with the preset reference value. The duty cycles of the two PWM signals driving the filament are then adjusted accordingly to regulate the filament emission current. This closed-loop dynamic control ensures that the measured injection current closely tracks the desired set value. The injection current feedback circuit is shown in Figure 6.
As illustrated in Figure 6, electrons collected from the tube wall and the target pass through the integrating circuit, generating a negative voltage pulse across capacitor C1. The component parameters of the integrating circuit are selected to establish a direct correspondence between the amplitude of the voltage pulse and the injection current. The negative voltage pulse across C1 is then converted into a positive voltage pulse by an inverting proportional amplifier composed of U1, which is subsequently sampled by the ADC of the DSP.

3. Experiment Results and Discussion

3.1. Experiment Equipment

To validate the performance of the electron injection unit for small-size betatrons, a complete experimental setup was constructed, as shown in Figure 7. The system consists of a filament drive circuit, an injection pulse high-voltage circuit, and an injection current feedback circuit, all designed according to the schematics presented in Section 2.
Figure 7a shows the control board in the filament drive circuit, injection pulse high-voltage circuit, and injection current feedback circuit described in Section 2. Figure 7b shows the discharge board part of the injection pulse high-voltage circuit in Section 2.3. In this figure, IGBT is installed on the external heat sink. Figure 7c shows a photograph of the electron injection unit and its associated power supply hardware installed in the accelerator system. The filament drive circuit and the injection pulse high-voltage circuit are integrated inside the accelerator power supply control cabinet.
As illustrated in Figure 7c, part of the injection current feedback circuit is installed on the accelerator radiator, where the electron loss signals from the tube wall and target are collected. The radiator assembly is connected to the power supply control cabinet via a 3 m cable, which carries the filament drive signals, pulse high-voltage signals, and injection current feedback signals. This configuration allows reliable signal transmission while maintaining electrical isolation and minimizing electromagnetic interference. The main parameters of the experimental setup are shown in Table 1.

3.2. Filament Drive Waveform

The electron gun filament was heated using a half-bridge driving circuit controlled by PWM signals generated by the control board DSP. Both the frequency and duty cycle of the PWM signals have a direct influence on the filament heating behavior and the stability of electron emission. To suppress high-frequency noise and avoid switching-related glitches, the PWM frequency was set to 1 kHz. The duty cycle of each PWM signal was configured to 30%.
Figure 8 shows the measured voltage waveform at the primary winding of the isolation transformer T1 in the filament drive circuit, recorded using a digital oscilloscope (TDS2024C, Tektronix, Beaverton, OR, USA). As shown in Figure 8, the primary winding exhibits alternating positive and negative voltage pulses, corresponding to the half-bridge operation. The peak amplitudes of both the positive and negative pulses are 30 V.
These voltage pulses are transferred to the secondary winding of the isolation transformer and applied to the electron gun cathode filament, producing the required filament current and enabling stable thermionic emission. The observed waveform confirms that the filament drive circuit operates as designed and provides a stable and symmetric excitation for filament heating.

3.3. Inject High Voltage

Since the transformer that provides the high-voltage injection pulses to the electron gun is immersed in transformer insulating oil, the anode of the electron gun is maintained at ground potential. A high-voltage probe with an attenuation ratio of 100:1 was used to directly measure the voltage waveform at the primary winding of the transformer T1 in the injection pulse high-voltage circuit. The primary voltage waveform of transformer T1 recorded by the Tektronix TDS2024C digital oscilloscope is shown in Figure 9. The secondary injection voltage was then estimated based on the transformer turns ratio.
Figure 9 presents the measured primary voltage pulse waveform of the transformer. The peak value of the primary voltage pulse reaches −480 V. Considering the turns ratio of 4:380, the corresponding peak secondary voltage is calculated to be −45.6 kV. This value is slightly higher than the design requirement of −40 kV, ensuring that the injection voltage exceeds −40 kV within the specified time window. Within the −40 kV voltage range, the pulse width is 1.4 μs, which satisfies the pulse width requirement defined in Section 2.3. These results confirm that the pulsed high-voltage injection circuit can reliably provide sufficient voltage amplitude and pulse duration for effective electron injection.

3.4. Injection Current Characteristics

The injection current is controlled by regulating the filament temperature through PWM duty cycle generated by the DSP. As the PWM duty cycle increases, the effective voltage applied across the filament increases, resulting in a higher filament temperature. Consequently, the injection current increases. To investigate the relationship between the PWM duty cycle and the injection current, the experimental results listed in Table 2 are divided into six groups, corresponding to different PWM duty cycles applied to the filament drive circuit. This grouping allows a clear comparison of the relationship between the PWM duty cycle and the injection current under otherwise identical conditions.
In practical operation of a small-size betatron, accurate control of the injection current is essential for stable accelerator performance. Therefore, a linear regression was performed on the experimental data in Table 2, and the fitted relationship between the PWM duty cycle and injection current is shown in Figure 10.
As illustrated in Figure 10, the injection current exhibits an excellent linear dependence on the PWM duty cycle over the tested range. The coefficient of determination R2 reaches 0.998, indicating a strong linear correlation. This fitted linear model is implemented in the DSP to calculate the required PWM duty cycle corresponding to injection current, enabling precise and repeatable control of the injection current.

3.5. Dose Rate Performance

As shown in Figure 2, the injection current of the electron gun has a direct influence on the X-ray dose rate output of the accelerator. To determine the optimal injection current for maximum dose rate, the injection current was varied systematically, and after the accelerator reached a stable operating state, the X-ray dose rate was measured.
Dose rate measurements were carried out using a PTW Unidos dosimeter (PTW, Freiburg, Germany) equipped with a TW30013 Farmer-type ionization chamber with a sensitive volume of 0.6 cm3 [25]. The ionization chamber was positioned 1 m above the target along the horizontal plane of the X-ray beam. During each measurement, the dose rate value was recorded every 30 s. The dose rate data corresponding to injection current values are listed in Table 3.
As shown in Table 3, the maximum X-ray dose rate of 73.95 mGy/min is obtained when the injection current is 0.8 A. When the injection current is either lower or higher than this value, the dose rate decreases. This relationship is illustrated in Figure 11.
Figure 11 shows that the X-ray dose rate initially increases with increasing injection current, reaches a maximum, and then decreases as the injection current continues to rise. This behavior is consistent with the electron-capture characteristics of the betatrons shown in Figure 2. When the injection current is approximately 0.8 A, the accelerator captures the maximum number of electrons, resulting in the highest X-ray dose rate. The corresponding PWM duty cycle at this operating point is 36.8%. To protect the electron gun filament and ensure long-term reliability, the maximum injection current is limited to 1.2 A.
The initial kinetic energy of the injected electrons was set to 40 keV. Based on the relationship between the electron initial energy and the magnetic field, the time window for electron injection is 20–40 μs. Within this time window, the variation of the X-ray dose rate with the electron injection timing is shown in Figure 12.
As can be observed from Figure 12, with a gradual delay of the electron injection time, the initial electron energy becomes better matched with the instantaneous magnetic field strength, resulting in an increase in the X-ray dose rate. When the electron injection time reaches 31.5 μs, the X-ray dose rate attains its maximum value. For injection times earlier or later than this optimal moment, the mismatch between the electron initial energy and the magnetic field strength leads to a reduction in the dose rate. This behavior experimentally verifies the electron injection requirements illustrated in Figure 1.
During routine operation, small-size betatrons employ an automatic control algorithm that continuously reads the dose rate feedback from an air ionization chamber installed on the radiator [26]. When the measured dose rate deviates from the optimal value by more than 10%, the DSP executes a search algorithm to automatically adjust the injection parameters and restore the accelerator to its optimal dose rate output.

4. Conclusions

This work presents the design and experimental verification of a compact electron injection unit for small-size betatrons. Based on the operating characteristics of betatrons, a half-bridge filament heating circuit, an injection pulse high-voltage circuit, and an injection current feedback circuit were developed to form a complete and integrated electron injection system.
Experimental validation was carried out on 7.5 MeV small-size betatrons. The results demonstrate a strong linear relationship between the filament PWM duty cycle and the injection current, with a fitting coefficient of determination of R2 = 0.998. The injection current could be continuously adjusted in the range of 0–1.2 A. Pulse high-voltage measurements confirmed that the designed injection circuit generated a negative cathode voltage of approximately −40 kV with an effective pulse width of about 1.4 μs, satisfying the requirements for synchronized electron injection.
X-ray dose rate measurements further showed that the dose rate increased with the injected current and reached a maximum value of 73.95 mGy/min at an optimal injection current of 0.8 A. Beyond this value, further increases in the injection current led to a reduction in dose rate, which is consistent with the electron-trapping characteristics of the betatrons. These results verify that the proposed injection unit enables optimal dose output through accurate injection current control.
Compared with conventional electron injection methods, the proposed scheme offers a more compact circuit structure, simplified control strategy, and improved adaptability to the limited space and operating conditions of small-size betatrons. Although the system has been validated on a 7.5 MeV small-size betatron, the design concept and control approach are scalable and can be extended to other compact electron accelerators with appropriate parameter optimization. Future work will focus on expanding the applicability of the proposed scheme to different energy levels and accelerator configurations, as well as long-term stability and reliability evaluation under practical operating conditions. Additionally, future developments may further explore hybrid or alternative injection technologies, such as laser-based sources, for compact accelerators.

Author Contributions

Conceptualization, H.W. and S.Z.; methodology, Q.L.; validation, Y.Z.; formal analysis, Z.Z.; investigation, R.C.; resources, H.W.; data curation, R.C.; writing—review and editing, Q.L. and Z.Z.; visualization, Y.Z.; supervision, Q.L.; project administration, H.W. All authors have read and agreed to the published version of the manuscript.

Funding

This research was funded by the National Natural Science Foundation of China (No. 42374226), Key Research and Development Project of Jiangxi Province (No. 20232BBE50013), Jiangxi Province Natural Science Foundation (No. 20243BCE51132 and No. 20252BAC200169), and National Key Laboratory of Uranium Resource Exploration-Mining and Nuclear Remote Sensing (No. 2024HDX10).

Institutional Review Board Statement

Not applicable.

Informed Consent Statement

Not applicable.

Data Availability Statement

The original contributions presented in this study are included in the article. Further inquiries can be directed to the corresponding author.

Conflicts of Interest

The authors declare no conflicts of interest.

References

  1. Jeong, D.H.; Lee, M.; Lim, H.; Kang, S.K.; Lee, S.J.; Kim, H.C.; Lee, K.; Kim, S.H.; Lee, D.E.; Jang, K.W. Electron beam scattering device for FLASH preclinical studies with 6-MeV LINAC. Nucl. Eng. Technol. 2021, 53, 1289–1296. [Google Scholar] [CrossRef]
  2. Masoumi, M.; Masoudi, S.F.; Rahmani, F. Design and optimization of thermal neutron activation device based on 5 MeV electron linear accelerator. Nucl. Eng. Technol. 2023, 55, 4246–4251. [Google Scholar] [CrossRef]
  3. Kutsaev, S.; Agustsson, R.; Arodzero, A.; Boucher, S.; Hartzell, J.; Murokh, A.; O’Shea, F.; Smirnov, A.Y. Electron accelerators for novel cargo inspection methods. Phys. Procedia 2017, 90, 115–125. [Google Scholar] [CrossRef]
  4. Kerst, D.W. Acceleration of electrons by magnetic induction. Phys. Rev. 1940, 58, 841. [Google Scholar] [CrossRef]
  5. Wu, Z.Q.; Wu, Y.L.; Sun, A.Y.; Jia, W.B. Simulation of dose rate distribution in a Betatron laboratory. J. Radioanal. Nucl. Chem. 2023, 333, 1733–1743. [Google Scholar] [CrossRef]
  6. Karikh, V.P.; Kodolov, A.V.; Okhotnikov, A.A.; Skokov, A.A. A betatron tomograph for nondestructive testing of products with a diameter up to 1000 mm made of high-energy materials. Russ. J. Nondestr. Test. 2019, 55, 322–327. [Google Scholar] [CrossRef]
  7. Kerst, D.W.; Serber, R. Electronic orbits in the induction accelerator. Phys. Rev. 1941, 60, 53–58. [Google Scholar] [CrossRef]
  8. Baciu, G. The electron injection process in the betatron. Nucl. Instrum. Methods 1964, 26, 173–178. [Google Scholar] [CrossRef]
  9. Adams, G.D.; Kerst, D.W.; Scag, D.T. Azimuthal variation of betatron fields at injection time. Rev. Sci. Instrum. 1947, 18, 799–801. [Google Scholar] [CrossRef]
  10. Kapetanakos, C.A.; Sprangle, P.; Marsh, S.J. Injection of a high-current beam into a modified betatron accelerator. Phys. Rev. Lett. 1982, 49, 741. [Google Scholar] [CrossRef]
  11. Kolomeytsev, A.A.; Shtein, M.M. A search and improvement of the geometric parameter betatron injector. In Proceedings of the MATEC Web of Conferences, VI International Forum for Young Scientists “Space Engineering 2018”, Tomsk, Russia, 26–28 April 2018. [Google Scholar] [CrossRef]
  12. Arnold, A.; Büttig, H.; Janssen, D.; Kamps, T.; Klemz, G.; Lehmann, W.D.; Lehnert, U.; Lipka, D.; Marhauser, F.; Michel, P.; et al. A high-brightness SRF photoelectron injector for FEL light sources. Nucl. Instrum. Methods Phys. Res. Sect. A Accel. Spectrom. Detect. Assoc. Equip. 2008, 593, 57–62. [Google Scholar] [CrossRef]
  13. Shestak, A.P.; Malikov, E.L.; Sukharnikov, K.V.; Rychkov, M.M.; Kuimova, M.V. Dynamic simulation of electrons in the injector of sealed vacuum chamber of industrial betatrons. IOP Conf. Ser. Mater. Sci. Eng. 2015, 81, 012102. [Google Scholar] [CrossRef]
  14. Grigoriev, V.P.; Ofitserov, V.V.; Semeshov, V.A. Simulation of injection and capture of beam electrons in small-size betatrons by the method of macroparticles. Bull. Tomsk. Polytech. Univ. 2007, 310, 61–64. [Google Scholar]
  15. Malikov, E.L.; Shestak, A.P.; Rychkov, M.M.; Sukharnikov, K.V. About the Electron Charge Accelerated in the Small-size Betatron MIB-4. J. Phys. Conf. Ser. 2016, 671, 012034. [Google Scholar] [CrossRef]
  16. Yu, Q.; Zeng, G.Q.; Ge, L.Q.; Wei, S.L.; Liu, X.Y.; Luo, Q. Development of the filament power supply of micro X-ray tube. Nucl. Tech. 2016, 39, 50–54. [Google Scholar]
  17. Fan, J.K.; Peng, Y.; Xu, J.Q.; Xu, H.Y.; Yang, D.Q.; Li, X.P.; Zhou, Q. Numerical simulation of beam current control mechanism in the thermionic electron gun. Vacuum 2019, 164, 278–285. [Google Scholar] [CrossRef]
  18. Lukasik, S.J.; Rogers, K.C.; Zepko, G.W.; Brucker, G.J. The capture of electrons into stable betatron orbits. Nucl. Instrum. Methods 1962, 24, 365–376. [Google Scholar] [CrossRef]
  19. Kashkovskii, V.V. Dynamics of an electron beam in the magnetic field of a betatron. Russ. Phys. J. 2004, 47, 1261–1267. [Google Scholar] [CrossRef]
  20. Logunov, V.N.; Ovchinnikov, E.P.; Rusanov, V.D. Experimental investigation of injection efficiency in a betatron. Sov. J. At. Energy 1957, 2, 645–652. [Google Scholar] [CrossRef]
  21. Kashkovskii, V.V. Electret mechanism of electron beam capture by the magnetic field of a betatron. Russ. Phys. J. 2006, 49, 1301–1313. [Google Scholar] [CrossRef]
  22. Zhang, C.; Shi, Y.; Gui, X.W. A novel polymorphic topology with hybrid control strategy based LLC resonant converter for ultra-wide input voltage range applications. Energy Eng. 2021, 118, 341–361. [Google Scholar] [CrossRef]
  23. Ananyev, L.M.; Golbunov, V.I. Electron Induction Accelerator, 1st ed.; People’s Education Press: Beijing, China, 1960; pp. 200–204. [Google Scholar]
  24. Liu, Q.; Li, J.H.; Wang, H.T.; Zhang, Y.; Chen, H.S.; Wang, R.B.; Zhou, S.M. Development of a pulsed magnetic field power supply for small size Betatron. Nucl. Eng. Technol. 2025, 57, 103125. [Google Scholar] [CrossRef]
  25. PTW. Farmer Ionization Chamber 30013 Specifications. Available online: https://www.ptwdosimetry.com/en/products/farmer-ionization-chamber-30013-waterproof (accessed on 2 July 2024).
  26. Zhang, B.; Zheng, W.; Yan, T.; Wang, H.; Zhang, Y.; Zhou, S.; Liu, Q. Development and Verification of an Online Monitoring Ionization Chamber for Dose Measurement in a Small-Sized Betatron. Appl. Sci. 2025, 15, 11835. [Google Scholar] [CrossRef]
Figure 1. (a) Electron injection time region. (b) Electron motion trajectories injected at different times.
Figure 1. (a) Electron injection time region. (b) Electron motion trajectories injected at different times.
Applsci 16 01562 g001
Figure 2. Relationship between injection current and trapping current.
Figure 2. Relationship between injection current and trapping current.
Applsci 16 01562 g002
Figure 3. Schematic diagram of filament drive circuit.
Figure 3. Schematic diagram of filament drive circuit.
Applsci 16 01562 g003
Figure 4. (a) The theoretical relationship between electron injection time and initial energy. (b) The actual relationship between electron injection time and initial energy.
Figure 4. (a) The theoretical relationship between electron injection time and initial energy. (b) The actual relationship between electron injection time and initial energy.
Applsci 16 01562 g004
Figure 5. Electron gun cathode negative pulse high voltage generation circuit.
Figure 5. Electron gun cathode negative pulse high voltage generation circuit.
Applsci 16 01562 g005
Figure 6. Schematic diagram of the injection current feedback circuit.
Figure 6. Schematic diagram of the injection current feedback circuit.
Applsci 16 01562 g006
Figure 7. (a) Control board; (b) discharge board; (c) experimental testing equipment.
Figure 7. (a) Control board; (b) discharge board; (c) experimental testing equipment.
Applsci 16 01562 g007
Figure 8. Filament drive waveform (Y-axis: 10 V/div, X-axis: 250 μs/div).
Figure 8. Filament drive waveform (Y-axis: 10 V/div, X-axis: 250 μs/div).
Applsci 16 01562 g008
Figure 9. Primary voltage pulse waveform of the transformer (measured using a high voltage probe with a 100:1 attenuation ratio, Y-axis: 100 V/div, X-axis: 1 μs/div).
Figure 9. Primary voltage pulse waveform of the transformer (measured using a high voltage probe with a 100:1 attenuation ratio, Y-axis: 100 V/div, X-axis: 1 μs/div).
Applsci 16 01562 g009
Figure 10. Relationship between injection current and filament voltage duty cycle.
Figure 10. Relationship between injection current and filament voltage duty cycle.
Applsci 16 01562 g010
Figure 11. Relationship between injection current and dose rate. This solid line represents the trend of dose rate changes, while the area of the dotted line indicates that the dose rate can be within an optimal range.
Figure 11. Relationship between injection current and dose rate. This solid line represents the trend of dose rate changes, while the area of the dotted line indicates that the dose rate can be within an optimal range.
Applsci 16 01562 g011
Figure 12. Relationship between injection time and dose rate.
Figure 12. Relationship between injection time and dose rate.
Applsci 16 01562 g012
Table 1. The main operational characteristics of the developed electron injector and betatrons.
Table 1. The main operational characteristics of the developed electron injector and betatrons.
ParameterElectron InjectorParameterSmall-Size Betatron
Pulsed high voltage−40 kVPeak energy7.5 MeV
Filament impedance756 mΩX-ray frequency300 Hz
Filament transformer ratio110:25Cooling methodAir-cooled
Pulse transformer ratio4:380Operating conditionsNormal temperature and pressure
Injection time region20–40 μsMagnetic field1.3 T
Table 2. The injection current by the electron gun under different PWM duty cycles.
Table 2. The injection current by the electron gun under different PWM duty cycles.
ParameterGroup 1Group 2Group 3Group 4Group 5Group 6
PWM Duty Cycle (%)303234363840
Injection Current (A)0.3870.5260.6240.7680.8650.984
Table 3. Injection current and measured X-ray dose rate.
Table 3. Injection current and measured X-ray dose rate.
Injection Current
(A)
Dose Rate
(mGy/min)
Injection Current
(A)
Dose Rate
(mGy/min)
0.4533.930.8573.08
0.5040.020.9060.03
0.5545.240.9557.42
0.650.461.0051.33
0.6556.551.0546.98
0.7060.901.1041.76
0.7572.211.1535.67
0.8073.951.2028.60
Disclaimer/Publisher’s Note: The statements, opinions and data contained in all publications are solely those of the individual author(s) and contributor(s) and not of MDPI and/or the editor(s). MDPI and/or the editor(s) disclaim responsibility for any injury to people or property resulting from any ideas, methods, instructions or products referred to in the content.

Share and Cite

MDPI and ACS Style

Liu, Q.; Zhang, Z.; Wang, H.; Zhang, Y.; Zhou, S.; Chen, R. Design and Verification of Electron Injection Unit for Small-Size Betatron. Appl. Sci. 2026, 16, 1562. https://doi.org/10.3390/app16031562

AMA Style

Liu Q, Zhang Z, Wang H, Zhang Y, Zhou S, Chen R. Design and Verification of Electron Injection Unit for Small-Size Betatron. Applied Sciences. 2026; 16(3):1562. https://doi.org/10.3390/app16031562

Chicago/Turabian Style

Liu, Qi, Zejun Zhang, Haitao Wang, Yan Zhang, Shumin Zhou, and Rui Chen. 2026. "Design and Verification of Electron Injection Unit for Small-Size Betatron" Applied Sciences 16, no. 3: 1562. https://doi.org/10.3390/app16031562

APA Style

Liu, Q., Zhang, Z., Wang, H., Zhang, Y., Zhou, S., & Chen, R. (2026). Design and Verification of Electron Injection Unit for Small-Size Betatron. Applied Sciences, 16(3), 1562. https://doi.org/10.3390/app16031562

Note that from the first issue of 2016, this journal uses article numbers instead of page numbers. See further details here.

Article Metrics

Back to TopTop