Development of Indicators for the Energy Assessment of Biomass Integration into Electrical Grids in Colombia
Abstract
1. Introduction
- 1.
- Identifying and characterizing the main biomass resources available in Colombia, emphasizing their potential for electricity generation in microgrids.
- 2.
- Establishing qualitative indicators that support the evaluation of these resources and their conversion alternatives.
- 3.
- Providing analytical criteria to guide the efficient integration of biomass into the country’s energy transition.
2. Methodology
- 1.
- Collection and classification of information on biomass in ColombiaIn the first phase, a search and systematization of secondary information were carried out, drawing from the scientific literature, technical reports, and institutional documents related to biomass in Colombia. Based on this review, the main biomass resources relevant to the national energy sector were identified and selected. The resources were organized into two categories—residual biomass (agricultural, livestock, and municipal solid waste) and energy crops, as illustrated in Figure 3—which provided the initial analytical framework.
- 2.
- Characterization of biomass resourcesSubsequently, a comprehensive characterization of the identified resources was carried out, using three levels of analysis:
- Proximate analysis: determination of moisture, ash, volatile matter, and fixed carbon.
- Ultimate analysis: quantification of the main constituent elements (C, H, O, N, S).
- Energy analysis: estimation of the calorific value as a central parameter for energy assessment.
This characterization provided a homogeneous and comparable basis for the subsequent development of the indicators. - 3.
- Analysis of the utilization pathwayIn the third phase, the biomass utilization pathway was addressed, understood as the process that leads from resource availability to its conversion into electrical energy. The analysis included logistical aspects (collection, transport, and storage), technological aspects (pre-treatment and thermochemical or biological conversion), and energy aspects (efficiency and process losses). This step was used to identify critical factors and potential bottlenecks in the transformation chain.
- 4.
- Definition and construction of energy indicatorsBased on the characterization of the resources and the analysis of the utilization pathway, the definition of energy indicators was carried out. These indicators were derived from key factors associated with both the physicochemical properties of biomass and the conversion processes and end use in electrical networks. The construction of the indicators was based on criteria of technical relevance, comparability, and practical applicability, so that they reflected the differential conditions of each resource and its energy potential.
- 5.
- Discretization and qualification of indicatorsSince the indicators initially obtained were quantitative in nature, a qualitative discretization process was implemented to facilitate their interpretation and applicability in energy planning scenarios. For this purpose, each indicator was evaluated for the different identified biomass resources. The resulting values were organized and grouped by indicator, from which classification ranges were established as part of the discretization procedure. Finally, ordinal categories with three levels (high, medium, and low) were defined, assigned according to the relative performance of each resource with respect to the evaluated parameters.
3. Identification of Energy Resources Derived from Biomass in Colombia
3.1. Residual Energy Resources Derived from Biomass in Colombia
3.1.1. Residual Energy Resources from the Agricultural Sector
3.1.2. Residual Energy Resources from the Livestock Sector
3.1.3. Residual Energy Resources from the Urban Sector
3.2. Distribution of Energy Crops in Colombia
4. Characterization of the Identified Energy Resources
4.1. General Description of Banana Crop Residues
4.1.1. CAR
4.1.2. IAR
4.1.3. Physicochemical Analysis of Banana Crop and Processing Residues
5. Indicators and Evaluation Criteria
5.1. Biomass as a Source for Powering Electrical Systems
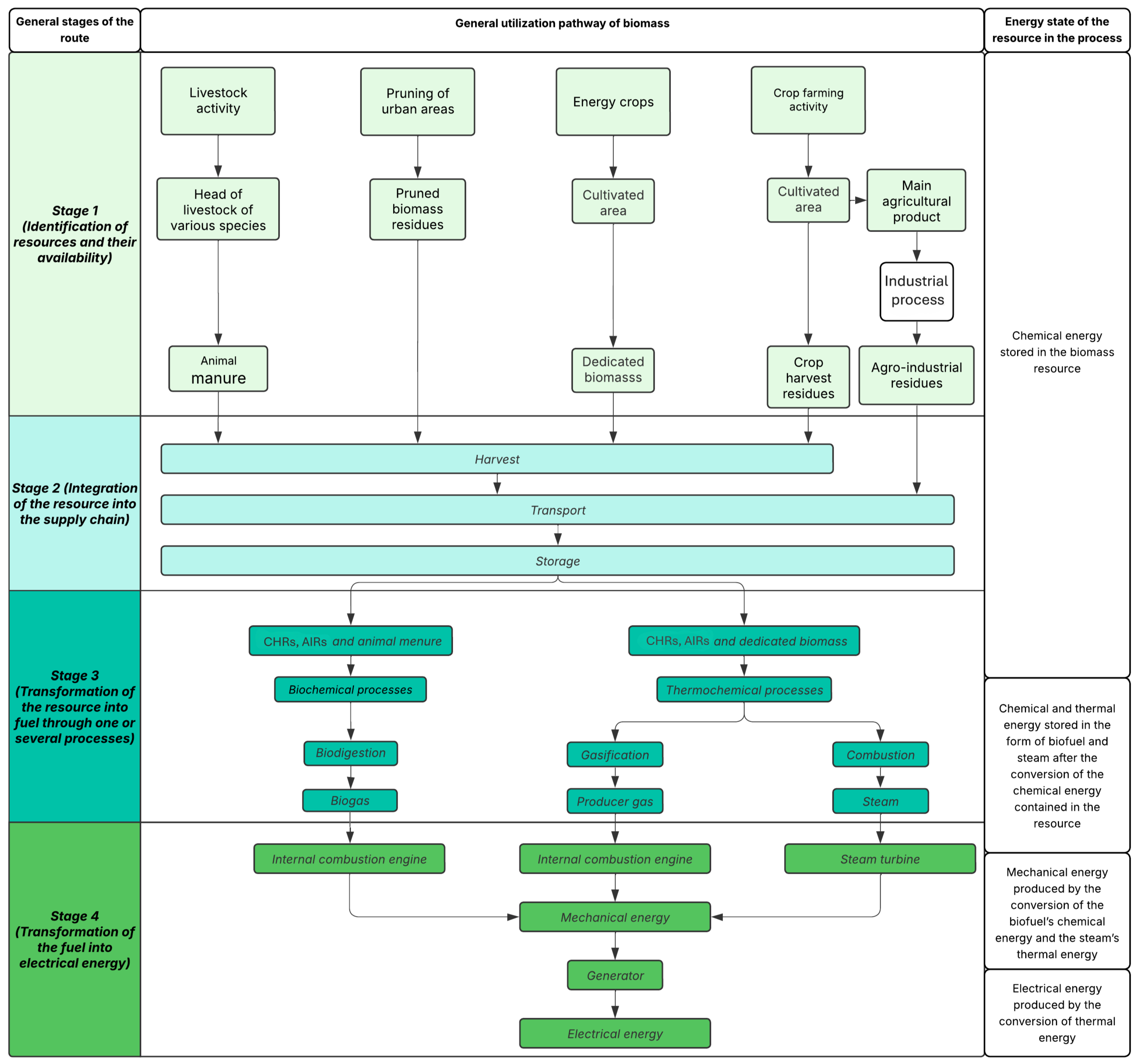
5.2. General Pathway of Biomass Utilization
5.2.1. Identification of Energy Resources and Integration into the Supply Chain
5.2.2. Conversion of the Resource into Biofuel
5.2.3. Conversion of Biofuel into Electrical Energy
6. Energy in Biomass
6.1. Energy Pathway of Biomass
6.2. Mathematical Expressions for the Energy Characterization of the Biomass Energy Flow
6.2.1. Energy Present in the Input Energy Resource
- Agricultural residues. EP is determined by Equation (1), considering five key variables: cultivated area, yield, residue mass, dry fraction, and lower heating value (LHV).
- Livestock residues. In biological processes such as anaerobic digestion, EP is calculated using Equation (2), which depends on the number of animals, dry matter, volatile solids, biogas production, and the LHV of methane.
- Pruning MSW. These residues share characteristics with forest biomass, which justifies their thermochemical utilization. EP depends on three variables: residue mass, dry fraction, and LHV, as expressed in Equation (3).
- Dedicated crops. In Colombia, energy crops are mainly oriented toward the production of liquid biofuels (biodiesel and fuel alcohol) for transportation [12,26]. However, their residues can be utilized similarly to agricultural residues, applying thermochemical processes and the same EP formulation [4,28].
6.2.2. Energy in Transformation Processes
7. Comparative Indicators and Energy Evaluation
7.1. Comparative Indicators and Energy Evaluation for the Agricultural Sector
- Resource availability: quantifies the net amount generated over a period (generally one year). This is a key factor, as the selection of biomass as an energy source depends primarily on its availability.
- Lower heating value (LHV): indicates the effectively usable energy of a resource, excluding the unrecoverable heat from water vapor.
- Energy potential (EP): integrates all the above variables, making it the most comprehensive indicator for comparing different resources, even those of diverse origins.
7.2. Comparative Indicators and Energy Evaluation for the Livestock Sector
- Total resource availability: measures the annual amount of resource generated, sufficient to estimate its contribution without the need for adjustment by dry fraction.
- Biogas production capacity: evaluates the amount of biogas generated through anaerobic digestion, dependent on volatile solids content and the methane production factor.
- Energy potential: analogous to the agricultural sector, it represents the total energy contained in the available livestock resource.
7.3. Comparative Indicators and Energy Evaluation for Pruning Municipal Solid Waste (MSW)
- Total resource availability: quantifies the amount of usable residue, taking into account the dry fraction.
- Energy potential: measures the total energy contained in the resource, following the same principle applied to the agricultural and livestock sectors.
identifies first-level (primary) indicators, and
identifies second-level (secondary) indicators.8. Evaluation Criteria
Definition of Evaluation Criteria for a Qualitative Representation of Indicators Based on Ranges
9. Results and Discussion
9.1. Agricultural Residual Biomass Resources
9.2. Livestock Residual Biomass Resources
9.3. Urban Residual Biomass Resources
10. Conclusions
Author Contributions
Funding
Data Availability Statement
Acknowledgments
Conflicts of Interest
References
- Breukers, L.; Puentes, F. Tratamiento de Residuos sóLidos en el Marco del Servicio púBlico de Aseo: Informe final. Reporte de Conclusiones, Recomendaciones y Consideraciones Regulatorias; Consorcio Witteveen+Bos y MAG Consultoría S.A.S. para el Banco Mundial y el Ministerio de Vivienda, Ciudad y Territorio de Colombia: Bogotá, Colombia, 2021. Available online: https://www.minvivienda.gov.co/sites/default/files/documentos/20210830-reporte-final-wb_v3_0.pdf (accessed on 25 January 2026).
- Asociación Colombiana (Acolgen). Capacidad Instalada en Colombia; Asociación Colombiana Acolgen: Bogota, Colombia, 2024. [Google Scholar]
- Núñez Mata, O.; Ortiz Villalba, D.; Palma-Behnke, R. Microrredes en la red eléctrica del futuro–caso huatacondo. Revista de Ciencia y Tecnología 2013, 29, 1–16. [Google Scholar]
- República de Colombia; Ministerio de Minas y Energía; Unidad de Planeación Minero Energética. Atlas del Potencial EnergéTico de la Biomasa Residual en Colombia; República de Colombia, Ministerio de Minas y Energía, Unidad de Planeación Minero Energética: Bogota, Colombia, 2011; 180p.
- Lesmes, A.R.; Caicedo, A.R.; Saavedra, C.P.; Medina, G.M.; Javier Soacha, J.; Palacio, J.C.; Bernal, L.R.; Merchán, L.C.; Rojas, L.A.; del Mar Flórez Tuta, M.; et al. Marco Nacional de Cualificaciones Colombia: Área de Cualificación Agropecuaria; Ministerio de Educación Nacional: Bogotá, Colombia, 2019. Available online: http://hdl.handle.net/20.500.12324/35689 (accessed on 25 January 2026).
- Linero-Noguera, M.d.J. Sector Agropecuario en Colombia; Notas de clase No. 11; Ediciones Universidad Cooperativa de Colombia: Santa Marta, Colombia, 2017; Available online: https://repository.ucc.edu.co/server/api/core/bitstreams/0c0d28d3-5f01-451d-a7b6-a38b706ea7b7/content (accessed on 25 January 2026).
- Echavarria-Sarmiento, R.; Gómez-Luna, E.; Franco-Manrique, R.; Vasquez, J.C. A Methodological Framework for Technology Selection and Regional Implementation of Residual Bioenergy in Colombia. Sustainability 2025, 17, 8767. [Google Scholar] [CrossRef]
- Martínez, P.E.P. Biomasa residual vegetal: Tecnologías de transformación y estado actual. Innovaciencia 2014, 2, 45–52. [Google Scholar] [CrossRef]
- Fernández, J. Biomasa; Colección Energías Renovables para Todos; Haya Comunicación e Iberdrola: Madrid, Spain, 2010; Available online: https://www.energias-renovables.com/ficheroenergias/productos/pdf/cuaderno_BIOMASA.pdf (accessed on 25 January 2026).
- Romero Salvador, A. Aprovechamiento de la biomasa como fuente de energía alternativa a los combustibles fósiles. Cienc. Exact. Fís. Nat. 2010, 104, 331–345. [Google Scholar]
- Nava-García, F.J.; Doldán-García, X.R. Aprobado: Enero. Publ. Como ARTÍCULO ASyD 2013, 11, 25–34. [Google Scholar]
- Instituto para la Diversificación y Ahorro de la Energía (IDAE). Energía de la Biomasa; Manuales de Energías Renovables, no. 2; Ministerio de Industria, Turismo y Comercio: Madrid, Spain, 2007. Available online: www.idae.es/documentos_10374_biomasa.pdf (accessed on 25 January 2026).
- Zah, R.; Gmünder, S.; Gauch, M.; Mira, D.; Toro, C.; Arango, C. Evaluación del Ciclo de Vida de la Cadena de Producción de Biocombustibles en Colombia; Cap. III: Estudio SIG—Potencial de Expansión; Consorcio CUE (Universidad Pontificia Bolivariana, Centro Nacional de Producción Más Limpia, Empa): Medellín, Colombia, 2012; Available online: www.researchgate.net/publication/261805421 (accessed on 25 January 2026).
- Castells, X.E. Biomasa y Bionergía: Energía, Agua, Medioambiente, Territorialidad y Sostenbilidad; Díaz de Santos, S.A., Ed.; 2012; Available online: https://books.google.es/books?id=zMxp3A1LBO8C (accessed on 25 January 2026).
- Fernández González, J.; Gutiérrez Martín, F.; Del Río González, P.; San Miguel Alfaro, G.; Bahillo Ruiz, A.; Sánchez Hervás, J.M.; Ballesteros Perdices, M.; Vázquez Minguela, J.Á.; Rodríguez Antón, L.M.; Aracil Mira, J. Tecnologías Para el Uso y Transformación de Biomasa Energética. Ediciones Mundi-Prensa. 2015. Available online: https://books.google.es/books?id=k9ISCgAAQBAJ (accessed on 25 January 2026).
- Giraldo Cano, N.I.; Montoya Martínez, N. Caracterización de Residuos de Banano (Pseudotallo y Hojas) Mediante AnáLisis TermograviméTrico para uso Potencial Como Biocombustible Sólido. Bachelor’s Thesis, Universidad de Medellín, Medellín, Colombia, 2015. Available online: https://core.ac.uk/download/pdf/51196282.pdf (accessed on 25 January 2026).
- Fernandes, E.R.K.; Marangoni, C.; Medeiros, S.H.W.; Souza, O.; Sellin, N. Slow pyrolysis of banana culture waste: Leaves and pseudostem. In Proceedings of the 3rd International Conference on Industrial and Hazardous Waste Management, Crete, Greece, 12–14 September 2012; pp. 1–8. [Google Scholar]
- Fernandes, E.R.K.; Marangoni, C.; Souza, O.; Sellin, N. Thermochemical characterization of banana leaves as a potential energy source. Energy Convers. Manag. 2013, 75, 603–608. [Google Scholar] [CrossRef]
- Gil, M.; Franco Manrique, R.; Gómez Luna, E. Regulación, Normativa y Nuevos Mercados en Microrredes en el Sector EléCtrico Colombiano; CIGRE: Paris, France, 2021. [Google Scholar]
- Lopez Castrillon, Y.U.; Gaviria Cataño, F.A. Metodología y evaluación de recursos energéticos renovables: Implementación de microrredes aisladas. Vis. Electron. 2018, 12, 162–172. [Google Scholar] [CrossRef]
- Pantoja Bucheli, A.D.; Guerrero Ordoñez, J.C.; Castillo Muñoz, J.F. Metodología para el aprovechamiento de potencial energético con biomasa forestal en el departamento de Nariño: Caso de estudio. Ing. Solidar. 2016, 12, 43–59. [Google Scholar] [CrossRef][Green Version]
- Arenas, D. Propuesta de diseño de un proceso para la generación de energía eléctrica a partir de los residuos de la producción de café. Pontif. Univ. Javer. 2009, 2, 255. [Google Scholar]
- Toro, R.; Santibáñez, J.E.; Heras, R.A.; Álvarez Galán, O.A.; Caballero, J.L.; Odenthal, J.; Arroyo, J.M.; Velazquez Martí, B.; Ghilardi, A. Optimización de costos de transporte para el aprovechamiento energético de la biomasa. Rev. Geogr. 2022, 165, 15–18. [Google Scholar] [CrossRef]
- Serrato Monroy, C.C.; Lesmes Cepeda, V. Metodología Para el Cálculo de Energía Extraída a Partir de la Biomasa en el Departamento de Cundinamarca; Universidad Distrital Francisco José de Caldas: Bogotá, Colombia, 2016; pp. 19–30. [Google Scholar]
- López Martínez, G.; Buriticá Arboleda, C.; Silva Lora, E. La biomasa residual pecuaria como recurso energético en Colombia. Vis. Electron. 2018, 12, 180–188. [Google Scholar] [CrossRef]
- Correa Flórez, C.A.; Palma Orozco, M.A.; Arias Gaviria, J.; Garzón Garzón, I.V.; Bueno López, M.; Pachón, D. Análisis preliminar del Plan Indicativo de Abastecimiento de Bioenergía—Región Pacífico; Unidad de Planeación Minero Energética (UPME): Bogotá, Colombia, 2024. Available online: https://www1.upme.gov.co (accessed on 25 January 2026).
- Tauro, R.J.; Caballero, J.L.; Salinas, M.Á.; Ghilardi, A.; Arroyo, J.M. Evaluación del Potencial Energético de los Recursos Biomásicos en Honduras; Documentos de Proyectos (LC/MEX/TS.2021/31); Comisión Económica para América Latina y el Caribe (CEPAL): Ciudad de México, Mexico, 2021; pp. 47–55. Available online: https://www.cepal.org/es/publicaciones/47650-evaluacion-potencial-energetico-recursos-biomasicos-honduras (accessed on 25 January 2026).
- Briceño, I.; Valencia, J.; Posso, M. Potencial de generación de energía de la agroindustria de la palma de aceite en Colombia. Palmas 2015, 36, 48–49. [Google Scholar]
- Muñoz Solares, M. Indicadores Para Medir la Eficiencia en el Proceso de Generación de Energía de un Ingenio Azucarero. Available online: https://www.siiba.conadesuca.gob.mx/siiaca/Consulta/verDoc.aspx?num=551 (accessed on 25 January 2026).








| Category | Resource-Producing Activity | Resource |
|---|---|---|
| Residual resources | Agro-industrial activity | Banana crop residues |
| Coffee crop residues | ||
| Sugarcane crop residues | ||
| Panela cane crop residues (sugarcane for panela residues) | ||
| Oil palm crop residues | ||
| Plantain crop residues | ||
| Rice crop residues | ||
| Maize crop residues (corn crop residues) | ||
| Livestock activity | Cow dung | |
| Swine manure | ||
| Poultry manure | ||
| Pruning of parks and urban green areas | Urban pruning residues | |
| Resources from energy crops | Oil palm cultivation | Palm kernel used for biofuel production |
| Type of Analysis | Parameter | Rachis | Pseudostem | Rejected Banana |
|---|---|---|---|---|
| Proximate analysis | Moisture content (%) | 94.54 | 93.62 | 83.75 |
| Volatile matter (%) | 86.98 | 66.09 | 73.61 | |
| Ash (%) | 23.80 | 12.99 | 5.38 | |
| Fixed carbon (%) | 17.23 | 20.51 | 21.00 | |
| Energetic analysis | Higher heating value (MJ/kg) | 7862.64 | 8836.40 | 10,819.83 |
| CI (combustibility index) | - | - | - | |
| Elemental analysis | C (%) | 32.38 | 36.45 | 38.55 |
| H (%) | 4.71 | 5.55 | 6.14 | |
| N (%) | 1.13 | 0.59 | 0.78 | |
| O (%) | 37.70 | 44.31 | 49.13 | |
| S (%) | 0.38 | 0.07 | 0.02 |
| Quantitative Indicators by Sectors | |||||
|---|---|---|---|---|---|
| Type of Measure | Indicator | Mathematical Expression or Symbolic Representation | Description | Type of Resource | |
| Availability | Resource availability | Indicates the amount of resource available in a defined period of time, usually one year. | |||
| Energy capacity of the resource | Dry fraction | Indicates the proportion of the energy resource that can be considered “useful” as it is free of moisture. | Agricultural and dedicated crops | ||
| Energy capacity of the resource | Lower heating value | Indicates the ideal amount of heat that a resource can release. | |||
| Energy capacity of the resource | Energy potential | Indicates the total energy contained in an energy resource. | |||
| Availability | Total resource availability | Indicates the amount of resource available in a defined period of time, usually one year. | |||
| Energy capacity of the resource | Biogas production capacity | Indicates the capacity of the resource to produce biogas through the process of anaerobic digestion. | Livestock | ||
| Energy capacity of the resource | Energy potential | Indicates the total energy contained in an energy resource. | |||
| Availability | Total resource availability | Indicates the amount of resource available in a defined period of time, usually one year. | Urban pruning solid waste | ||
| Energy capacity of the resource | Energy potential | Indicates the total energy contained in an energy resource. | |||
First-level indicator;
Second-level indicator.| Crop | Residues | Resource Availability (Tons/Year) | Lower Heating Value (KJ/Kg) | Dry Fraction | Energy Potential (TJ/Year) |
|---|---|---|---|---|---|
| Permanent oil palm | Nut shell | 189,075.00 | 17,340.04 | 0.80 | 2627.44 |
| Fiber | 546,381.00 | 18,584.22 | 0.67 | 6778.85 | |
| Rachis | 924,618.00 | 17,484.69 | 0.41 | 6607.31 | |
| Permanent panela cane | Top and green leaves | 5,680,790.00 | 16,018.10 | 0.32 | 28,663.57 |
| Bagasse | 3,832,640.00 | 19,374.24 | 0.57 | 42,035.47 | |
| Permanent sugarcane | Top and leaves | 8,525,718.00 | 16,018.10 | 0.31 | 41,707.20 |
| Bagasse | 7,008,873.00 | 19,374.24 | 0.57 | 76,735.83 | |
| Permanent coffee | Pulp | 2,008,192.00 | 18,517.50 | 0.19 | 7206.78 |
| Husk | 193,460.00 | 19,264.57 | 0.90 | 3338.58 | |
| Stems | 2,849,596.00 | 19,062.23 | 0.71 | 38,561.52 | |
| Permanent banana | Rachis | 1,878,194.00 | 7862.64 | 0.05 | 806.31 |
| Pseudostem | 9,390,968.00 | 8836.40 | 0.06 | 5294.27 | |
| Permanent banana | Rejected banana | 281,729.00 | 10,819.83 | 0.16 | 495.34 |
| Temporary rice | Straw | 5,789,669.00 | 13,537.42 | 0.26 | 20,699.41 |
| Husk | 492,738.00 | 15,666.22 | 0.92 | 7136.53 | |
| Stubble | 1,278,642.00 | 14,912.28 | 0.66 | 12,573.09 | |
| Cob | 369,629.00 | 14,739.63 | 0.71 | 3845.88 | |
| Husk (capacho) | 288,858.00 | 16,589.50 | 0.91 | 4383.73 |
| Availability | Rating | Lower Heating Value | Rating | ||||||
|---|---|---|---|---|---|---|---|---|---|
| Range | Lower Value | Upper Value | Range | Lower Value | Upper Value | ||||
| R10 | 7,463,926.50 | 9,390,968.00 | High | R10 | 19,297.47 | 19,374.24 | High | ||
| R9 | 5,746,117.40 | 7,463,926.50 | R9 | 18,871.03 | 19,297.47 | ||||
| R8 | 3,734,335.60 | 5,746,117.40 | R8 | 18,414.22 | 18,871.03 | ||||
| R7 | 2,176,472.80 | 3,734,335.60 | Medium | R7 | 17,368.97 | 18,414.22 | Medium | ||
| R6 | 1,578,418.00 | 2,176,472.80 | R6 | 16,303.80 | 17,368.97 | ||||
| R5 | 848,970.60 | 1,578,418.00 | R5 | 15,947.72 | 16,303.80 | ||||
| R4 | 498,102.30 | 848,970.60 | Low | R4 | 14,987.67 | 15,947.72 | Low | ||
| R3 | 321,166.40 | 498,102.30 | R3 | 14,018.30 | 14,987.67 | ||||
| R2 | 255,248.30 | 321,166.40 | R2 | 10,224.80 | 14,018.30 | ||||
| R1 | 189,075.00 | 255,248.30 | R1 | 7862.64 | 10,224.80 | ||||
| Dry Fraction | Rating | Energy Potential | Rating | ||||||
| Range | Lower Value | Upper Value | Range | Lower Value | Upper Value | ||||
| R10 | 0.90 | 0.92 | High | R10 | 41,805.68 | 76,735.83 | High | ||
| R9 | 0.76 | 0.90 | R9 | 34,602.34 | 41,805.68 | ||||
| R8 | 0.70 | 0.76 | R8 | 19,886.78 | 34,602.34 | ||||
| R7 | 0.66 | 0.70 | Medium | R7 | 8280.04 | 19,886.78 | Medium | ||
| R6 | 0.57 | 0.66 | R6 | 6957.69 | 8280.04 | ||||
| R5 | 0.39 | 0.57 | R5 | 6344.71 | 6957.69 | ||||
| R4 | 0.31 | 0.39 | Low | R4 | 4474.78 | 6344.71 | Low | ||
| R3 | 0.22 | 0.31 | R3 | 3541.50 | 4474.78 | ||||
| R2 | 0.13 | 0.22 | R2 | 2081.10 | 3541.50 | ||||
| R1 | 0.05 | 0.13 | R1 | 495.34 | 2081.10 | ||||
| Activity | Subsector | Total Availability of the Resource (Tons/Year) | Biogas Production Capacity (m3/kg DM) | Energy Potential (TJ/Year) |
|---|---|---|---|---|
| Poultry | Layers | 1,911,835.00 | 3.77062 | 25,879.57 |
| Fattening | 1,534,512.00 | 5.99672 | 3303.53 | |
| Swine | Suckling piglet | 59,246.00 | 4.44678 | 94.58 |
| Weaners | 580,857.00 | 4.40148 | 917.83 | |
| Growers | 1,176,390.00 | 4.26012 | 1799.15 | |
| Breeding stock | 73,906.00 | 3.82553 | 101.50 | |
| Lactating sow | 774,476.00 | 4.31939 | 1200.95 | |
| Pregnant sow | 138,236.00 | 3.91785 | 194.43 | |
| Cattle | Calves < 12 months | 6,275,870.00 | 2.36894 | 5337.32 |
| Between 12 and 24 months | 17,753,799.00 | 2.35631 | 15,018.20 | |
| Between 24 and 36 months | 30,140,247.00 | 2.37681 | 25,717.94 | |
| >36 months | 44,998,692.00 | 2.36360 | 38,182.87 |
| City | Total Availability of the Resource [Tons/Year] | Energy Potential [TJ/Year] |
|---|---|---|
| Bogotá | 7892.00 | 53.95 |
| Medellín | 7156.00 | 25.89 |
| Cali | 2232.00 | 14.76 |
| Barranquilla | 1988.00 | 26.10 |
| Bucaramanga | 5037.00 | 23.52 |
| Cartagena | 7922.00 | 103.97 |
| Cúcuta | 4212.00 | 19.66 |
| Ibagué | 3685.00 | 25.19 |
| Manizales | 3832.00 | 13.86 |
| Montería | 855.00 | 11.23 |
| Total Availability of the Resource | Score | Rating | Biogas Production Capacity | Score | Rating | ||||||
|---|---|---|---|---|---|---|---|---|---|---|---|
| Range | Lower Value | Upper Value | Range | Lower Value | Upper Value | ||||||
| R10 | 28,901,602.20 | 44,998,692.00 | 10 | High | R10 | 5.84172 | 3.77062 | 10 | High | ||
| R9 | 15,458,213.20 | 28,901,602.20 | 9 | R9 | 4.43772 | 5.84172 | 9 | ||||
| R8 | 4,966,659.50 | 15,458,213.20 | 8 | R8 | 4.37685 | 4.43772 | 8 | ||||
| R7 | 1,760,905.80 | 4,966,659.50 | 7 | Medium | R7 | 4.29568 | 4.37685 | 7 | Medium | ||
| R6 | 1,355,451.00 | 1,760,905.80 | 6 | R6 | 4.08898 | 4.29568 | 6 | ||||
| R5 | 935,241.60 | 1,355,451.00 | 5 | R5 | 3.86246 | 4.08898 | 5 | ||||
| R4 | 638,942.70 | 935,241.60 | 4 | Low | R4 | 2.81143 | 3.86246 | 4 | Low | ||
| R3 | 226,760.20 | 638,942.70 | 3 | R3 | 2.37052 | 2.81143 | 3 | ||||
| R2 | 80,339.00 | 226,760.20 | 2 | R2 | 2.36414 | 2.37052 | 2 | ||||
| R1 | 59,246.00 | 80,339.00 | 1 | R1 | 2.35631 | 2.36414 | 1 | ||||
| Energy Potential | Score | Rating | |||||||||
| Range | Lower Value | Upper Value | |||||||||
| R10 | 25,863.41 | 38,182.87 | 10 | High | |||||||
| R9 | 23,577.99 | 25,863.41 | 9 | ||||||||
| R8 | 12,113.94 | 23,577.99 | 8 | ||||||||
| R7 | 4523.80 | 12,113.94 | 7 | Medium | |||||||
| R6 | 2551.34 | 4523.80 | 6 | ||||||||
| R5 | 1440.23 | 2551.34 | 5 | ||||||||
| R4 | 1002.77 | 1440.23 | 4 | Low | |||||||
| R3 | 339.11 | 1002.77 | 3 | ||||||||
| R2 | 110.79 | 339.11 | 2 | ||||||||
| R1 | 94.58 | 110.79 | 1 | ||||||||
| Total Availability of the Resource | Score | Rating | Energy Potential | Score | Rating | ||||||
|---|---|---|---|---|---|---|---|---|---|---|---|
| Range | Lower Value | Upper Value | Range | Lower Value | Upper Value | ||||||
| R10 | 7895.00 | 7922.00 | 10 | High | R10 | 58.95 | 103.97 | 10 | High | ||
| R9 | 7303.20 | 7895.00 | 9 | R9 | 31.67 | 58.95 | 9 | ||||
| R8 | 5672.70 | 7303.20 | 8 | R8 | 25.95 | 31.67 | 8 | ||||
| R7 | 4542.00 | 5672.70 | 7 | Medium | R7 | 25.47 | 25.95 | 7 | Medium | ||
| R6 | 4022.00 | 4542.00 | 6 | R6 | 24.36 | 25.47 | 6 | ||||
| R5 | 3773.20 | 4022.00 | 5 | R5 | 21.98 | 24.36 | 5 | ||||
| R4 | 3249.10 | 3773.20 | 4 | Low | R4 | 18.19 | 21.98 | 4 | Low | ||
| R3 | 2183.20 | 3249.10 | 3 | R3 | 14.58 | 18.19 | 3 | ||||
| R2 | 1874.70 | 2183.20 | 2 | R2 | 13.60 | 14.58 | 2 | ||||
| R1 | 855.00 | 1874.70 | 1 | R1 | 11.23 | 13.60 | 1 | ||||
| Qualitative Indicators by Sector | |||||||
|---|---|---|---|---|---|---|---|
| Type of Measure | Indicator | Rating | Description | Type of Resource | |||
| Low | Medium | High | |||||
| Availability | Resource availability | [189,075.00–848,970.60] tons/year | (848,970.60–3,734,335.60] tons/year | (3,734,335.60–9,390,968.00] tons/year | Indicates the amount of resource available in a defined time period, typically one year. The unit is tons per year (tons/year). | Agricultural and dedicated crops | |
| Energy capacity of the resource | Dry fraction | [0.05–0.39] | (0.39–0.70] | (0.70–0.92] | Indicates the proportion of the energy resource that can be considered “useful” by being free of moisture. Its value is dimensionless, as it is a percentage. | ||
| Energy capacity of the resource | Lower heating value | [7862.64–15,947.72] kJ/kg | (15,947.72–18,414.22] kJ/kg | (18,414.22–19,374.24] kJ/kg | Indicates the ideal amount of heat that a resource can release. The unit is kilojoules per kilogram of mass (kJ/kg). | ||
| Energy capacity of the resource | Energy potential | [495.34–6344.71] TJ/year | (6344.71–19,886.78] TJ/year | (19,886.78–76,735.83] TJ/year | Indicates the total energy contained in an energy resource. The unit is terajoules per year (TJ/year). | ||
| Availability | Total resource availability | [59,246.00–935,241.60] tons/year | (935,241.60–4,966,659.50] tons/year | (4,966,659.50–44,998,692.00] tons/year | Indicates the amount of resource available in a defined time period, typically one year. The unit is tons per year (tons/year). | Livestock | |
| Energy capacity of the resource | Biogas production capacity | [2.35631 –3.86246 ] m3/kg DM | (3.86246 –4.37685 ] m3/kg DM | (4.37685 –3.77062 ] m3/kg DM | Indicates the resource’s capacity to produce biogas after anaerobic digestion. The unit is cubic meters per kilogram of dry matter (m3/kg DM). | ||
| Energy capacity of the resource | Energy potential | [94.58–1440.23] TJ/year | (1440.23–12,113.94] TJ/year | (12,113.94–38,182.87] TJ/year | Indicates the total energy contained in an energy resource. The unit is terajoules per year (TJ/year). | ||
| Availability | Total resource availability | [855.00–3773.20] tons/year | (3773.20–5672.70] tons/year | (5672.70–7922.00] tons/year | Indicates the amount of resource available in a defined time period, typically one year. The unit is tons per year (tons/year). | Urban pruning solid waste | |
| Energy capacity of the resource | Energy potential | [11.23–21.98] TJ/year | (21.98–25.95] TJ/year | (25.95–103.97] TJ/year | Indicates the total energy contained in an energy resource. The unit is terajoules per year (TJ/year). | ||
First-level indicator,
Second-level indicator.
High,
Medium,
Low.| Availability | LHV | Dry Fraction | Energy Profile |
|---|---|---|---|
| Low quantity, low energy per kg, and high moisture: not suitable for direct combustion. | |||
| Low quantity, low energy per kg, and medium moisture. | |||
| Low quantity, low energy per kg, and very dry: can be blended with more energetic resources. | |||
| Low quantity, medium energy per kg, and high moisture. | |||
| Low quantity, medium energy per kg, and medium moisture. | |||
| Low quantity, medium energy per kg, and very dry. | |||
| Low quantity, high energy per kg, and high moisture: enables greater energy release; requires pre-drying. | |||
| Low quantity, high energy per kg, and medium moisture: enables greater energy release. | |||
| Low quantity, high energy per kg, and very dry: ideal combustion; high energy release; useful as an energy additive in blends. | |||
| Moderate quantity, low energy per kg, and high moisture. | |||
| Moderate quantity, low energy per kg, and medium moisture. | |||
| Moderate quantity, low energy per kg, and very dry: can be blended with more energetic resources. | |||
| Moderate quantity, medium energy per kg, and high moisture. | |||
| Moderate quantity, medium energy per kg, and medium moisture. | |||
| Moderate quantity, medium energy per kg, and very dry. | |||
| Moderate quantity, high energy per kg, and high moisture: enables greater energy release; requires pre-drying. | |||
| Moderate quantity, high energy per kg, and medium moisture: enables greater energy release. | |||
| Moderate quantity, high energy per kg, and very dry: ideal combustion; high energy release. | |||
| High quantity, low energy per kg, and high moisture: requires pre-drying. | |||
| High quantity, low energy per kg, and medium moisture. | |||
| High quantity, low energy per kg, and very dry. | |||
| High quantity, medium energy per kg, and high moisture: requires pre-drying. | |||
| High quantity, medium energy per kg, and medium moisture: suitable as a primary energy source. | |||
| High quantity, medium energy per kg, and very dry: suitable as a primary energy source. | |||
| High quantity, high energy per kg, and high moisture: enables greater energy release; requires pre-drying. | |||
| High quantity, high energy per kg, and medium moisture: enables greater energy release; suitable as a primary energy source. | |||
| High quantity, high energy per kg, and very dry: ideal combustion; high energy release; suitable as a primary energy source. |
High,
Medium,
Low.| Total Availability | Biogas Production Capacity | Energy Profile |
|---|---|---|
| Low amount and low biogas capacity: not very suitable for biogas production. | ||
| Low amount and intermediate biogas capacity. | ||
| Low amount and high biogas capacity: useful to complement other substrates. | ||
| Moderate amount and low biogas capacity. | ||
| Moderate amount and intermediate biogas capacity. | ||
| Moderate amount and high biogas capacity. | ||
| Large amount and low biogas capacity. | ||
| Large amount and intermediate biogas capacity. | ||
| Large amount and high biogas capacity: suitable as a main source of biogas. |
High,
Medium,
Low.| Type of Crop | Representative Crops |
|---|---|
| Permanent crops | Banana, Coffee, Sugarcane, Panela cane, Oil palm, Plantain |
| Temporary crops | Rice, Corn |
| Department | Oil Palm | Corn | Panela Cane | Sugar Cane | Coffee | Banana | Rice | Plantain | ||||||||
|---|---|---|---|---|---|---|---|---|---|---|---|---|---|---|---|---|
| [ha] | [t/Year] | [ha] | [t/Year] | [ha] | [t/Year] | [ha] | [t/Year] | [ha] | [t/Year] | [ha] | [t/Year] | [ha] | [t/Year] | [ha] | [t/Year] | |
| Amazonas | - | - | - | - | - | - | - | - | - | - | - | - | 28 | 97 | 670 | 12,350 |
| Antioquia | 354 | 8417 | 50,079 | 128,612 | 40,378 | 1,140,744 | - | - | 114,180 | 890,946 | 34,430 | 7,261,105 | 21,635 | 139,931 | 64,683 | 3,614,374 |
| Arauca | - | - | 16,765 | 40,517 | 1301 | 27,946 | - | - | - | - | - | - | 3646 | 36,185 | 9399 | 452,966 |
| Atlántico | - | - | 11,584 | 28,091 | - | - | - | - | - | - | - | - | 142 | 10,670 | ||
| Bolívar | 6760 | 30,365 | 78,093 | 218,782 | 1150 | 47,885 | - | - | 619 | 2849 | - | - | 33,374 | 319,388 | 5457 | 200,256 |
| Boyacá | - | - | 15,181 | 35,050 | 14,219 | 917,461 | - | - | 10,679 | 62,048 | 509 | 18,099 | - | - | 4775 | 212,003 |
| Caldas | - | - | 3017 | 12,483 | 16,945 | 475,442 | 2625 | 194,903 | 78,493 | 530,181 | 1616 | 67,828 | - | - | 18,493 | 1,123,660 |
| Caquetá | 385 | 1205 | 7410 | 9632 | 3442 | 114,817 | - | - | 4044 | 17,685 | - | - | 1268 | 3924 | 12,920 | 498,805 |
| Casanare | 15,652 | 52,822 | 3224 | 7720 | - | - | - | - | 1930 | 6593 | 813 | 28,552 | 51,189 | 699,743 | 2414 | 196,591 |
| Cauca | - | - | 7540 | 11,608 | 17,426 | 591,969 | 34,486 | 2,317,443 | 53,996 | 321,263 | 473 | 14,576 | 1446 | 13,648 | 130,249 | 309,267 |
| Cesar | 33,830 | 210,240 | 52,455 | 146,078 | 2325 | 95,889 | 1734 | 64,889 | 23,542 | 78,486 | 78 | 4797 | 24,780 | 369,485 | 2990 | 127,299 |
| Chocó | 3234 | 13,084 | 8445 | 19,766 | 1793 | 185,919 | - | - | 295 | 1122 | - | - | 11,946 | 54,991 | 17,151 | 628,882 |
| Cundinamarca | 3189 | 26,102 | 27,765 | 88,124 | 51,436 | 1,591,493 | - | - | 25,675 | 151,923 | 5511 | 239,923 | 1666 | 26,872 | 9781 | 458,377 |
| Córdoba | 154 | 499 | 70,741 | 301,429 | 175 | 4095 | - | - | - | - | - | - | 32,404 | 265,858 | 28,738 | 1,696,882 |
| Guainía | - | - | 179 | 289 | - | - | - | - | - | - | - | - | - | - | 110 | 5074 |
| Guaviare | - | - | 46 | 98 | - | - | - | - | - | - | - | - | 676 | 1397 | 3352 | 130,644 |
| Huila | - | - | 29,749 | 101,608 | 14,518 | 883,646 | - | - | 91,039 | 687,709 | 1840 | 63,484 | 30,258 | 545,797 | 25,832 | 717,004 |
| La Guajira | 395 | 1403 | 13,279 | 27,761 | 85 | 4270 | - | - | 3380 | 10,360 | 340 | 31,980 | 2750 | 34,547 | 1861 | 85,384 |
| Magdalena | 30,167 | 198,161 | 29,618 | 46,797 | 320 | 10,048 | - | - | 16,331 | 68,088 | 12,322 | 2,787,204 | 2563 | 32,655 | 2227 | 92,287 |
| Meta | 80,097 | 418,757 | 22,565 | 110,473 | 7132 | 7314 | - | - | 3683 | 17,276 | 11 | 135 | 65,456 | 901,466 | 16,302 | 1,505,206 |
| Nariño | 32,000 | 292,378 | 18,140 | 42,839 | 16,334 | 795,744 | - | - | 25,926 | 166,226 | 2487 | 83,459 | 799 | 1200 | 21,051 | 878,626 |
| Norte de Santander | 5123 | 24,040 | 9468 | 18,038 | 10,196 | 273,518 | 969 | 61,895 | 28,385 | 85,620 | 1139 | 50,584 | 20,642 | 306,342 | 12,477 | 453,310 |
| Putumayo | - | - | 16,994 | 28,921 | 742 | 3244 | - | - | 40 | 244 | 75,634 | 11,550,891 | 1010 | 3173 | 6392 | 259,220 |
| Quindío | - | - | 1532 | 3871 | 2354 | 25,435 | - | - | 39,687 | 341,189 | 919 | 111,063 | - | - | 34,988 | 2,034,801 |
| Risaralda | - | - | 2459 | 13,101 | 3953 | 154,306 | 2719 | 227,841 | 48,644 | 425,830 | 1975 | 172,920 | - | - | 20,536 | 1,197,306 |
| Santander | 49,006 | 352,636 | 24,645 | 88,004 | 19,792 | 1,135,870 | - | - | 20,675 | 112,878 | 1269 | 95,795 | 470 | 7925 | 8545 | 360,975 |
| Sucre | 1500 | 8030 | 19,348 | 55,209 | 284 | 11,231 | - | - | - | - | 2798 | 116,405 | 41,505 | 470,776 | 1289 | 46,992 |
| Tolima | - | - | 24,569 | 117,654 | 14,577 | 637,523 | - | - | 100,052 | 737,511 | 6202 | 399,849 | 99,880 | 1,945,928 | 30,365 | 1,690,187 |
| Valle del Cauca | - | - | 31,586 | 223,472 | 6216 | 221,234 | 168,033 | 12,667,620 | 72,563 | 340,509 | 3 | 399 | 5970 | 102,079 | 15,650 | 904,074 |
| Vaupés | - | - | 7510 | 15,135 | - | - | - | - | - | - | - | - | 45 | 6 | 1626 | 9668 |
| Vichada | - | - | 610 | 807 | 157 | 4324 | - | - | - | - | - | - | 22 | 77 | 265 | 6704 |
| Livestock Sector | Representative Animals and Purposes |
|---|---|
| Poultry sector | Birds for egg and meat production |
| Cattle sector | Cattle for milk, meat, and dual-purpose production |
| Swine sector | Pigs from technified and non-technified farms |
| Department | Poultry Sector | Cattle Sector | Swine Sector | |||
|---|---|---|---|---|---|---|
| [Heads/Year] | [Tons/Year] | [Heads/Year] | [Tons/Year] | [Heads/Year] | [Tons/Year] | |
| Antioquia | 8,533,850 | 261,210 | 2,656,856 | 11,906,012 | 1,072,601 | 715,695 |
| Atlántico | 4,137,270 | 119,535 | 254,169 | 1,118,254 | 44,232 | 25,515 |
| Bolívar | 1,352,800 | 36,678 | 892,013 | 3,989,728 | 36,021 | 19,185 |
| Boyacá | 2,282,662 | 66,239 | 786,628 | 3,180,966 | 124,200 | 93,277 |
| Caldas | 1,011,950 | 36,724 | 390,345 | 1,710,981 | 71,593 | 54,438 |
| Caquetá | - | - | 1,204,803 | 5,300,448 | 74,354 | 56,955 |
| Cauca | 2,029,100 | 63,000 | 250,824 | 4,111,160 | 80,423 | 65,987 |
| Cesar | 144,870 | 3985 | 1,593,664 | 7,054,798 | 41,148 | 32,256 |
| Córdoba | 1,390,150 | 38,009 | 2,218,079 | 9,118,032 | 303,007 | 279,800 |
| Cundinamarca | 32,312,272 | 945,412 | 1,109,119 | 4,824,628 | 553,566 | 424,768 |
| Chocó | - | - | 127,280 | 569,674 | - | - |
| Huila | 1,600,077 | 51,441 | 478,965 | 2,130,289 | 26,782 | 20,675 |
| La Guajira | 18,700 | 483 | 293,667 | 1,289,815 | 108,716 | 98,102 |
| Magdalena | 223,000 | 8546 | 1,419,319 | 6,271,265 | 30,543 | 25,491 |
| Meta | - | - | 1,495,820 | 6,944,267 | 104,753 | 81,822 |
| Nariño | 1,493,025 | 38,365 | 314,696 | 1,424,644 | 185,989 | 110,438 |
| Norte de Santander | 2,467,880 | 83,413 | 391,935 | 1,757,031 | 46,225 | 36,527 |
| Quindío | 3,577,380 | 100,191 | 88,984 | 389,074 | 44,763 | 31,779 |
| Risaralda | 2,779,970 | 76,498 | 110,004 | 472,020 | 95,178 | 73,174 |
| Santander | 27,606,680 | 817,654 | 1,509,193 | 6,723,189 | 90,258 | 71,475 |
| Sucre | 246,700 | 7256 | 890,813 | 3,489,049 | 87,030 | 73,438 |
| Tolima | 3,553,365 | 120,023 | 694,013 | 3,086,989 | 94,827 | 69,893 |
| Valle del Cauca | 18,058,422 | 570,494 | 538,201 | 2,331,423 | 372,010 | 251,382 |
| Arauca | - | - | 683,000 | 3,152,804 | 40,496 | 50,856 |
| Casanare | - | - | 1,620,700 | 7,697,000 | 40,027 | 30,792 |
| Putumayo | 46,550 | 1189 | 134,208 | 599,960 | 10,738 | 9439 |
| San Andrés | - | - | 1163 | 4297 | - | - |
| Department | Pruning | Marketplaces and Collection Centers |
|---|---|---|
| [Tons/Year] | [Tons/Year] | |
| Bogotá | 36,912 | 7892 |
| Medellín | 15,754 | 7156 |
| Cali | 19,451 | 2232 |
| Barranquilla | 9770 | 1988 |
| Bucaramanga | 9812 | 5037 |
| Cartagena | 1365 | 7922 |
| Cúcuta | 4869 | 4212 |
| Ibagué | 8531 | 3685 |
| Pereira | 1793 | 0 |
| Villavicencio | 1817 | 0 |
| Manizales | 3676 | 3832 |
| Montería | 6455 | 855 |
Disclaimer/Publisher’s Note: The statements, opinions and data contained in all publications are solely those of the individual author(s) and contributor(s) and not of MDPI and/or the editor(s). MDPI and/or the editor(s) disclaim responsibility for any injury to people or property resulting from any ideas, methods, instructions or products referred to in the content. |
© 2026 by the authors. Licensee MDPI, Basel, Switzerland. This article is an open access article distributed under the terms and conditions of the Creative Commons Attribution (CC BY) license.
Share and Cite
Trochez Llantén, A.F.; Gómez-Luna, E.; Franco-Manrique, R.; Vasquez, J.C. Development of Indicators for the Energy Assessment of Biomass Integration into Electrical Grids in Colombia. Appl. Sci. 2026, 16, 1327. https://doi.org/10.3390/app16031327
Trochez Llantén AF, Gómez-Luna E, Franco-Manrique R, Vasquez JC. Development of Indicators for the Energy Assessment of Biomass Integration into Electrical Grids in Colombia. Applied Sciences. 2026; 16(3):1327. https://doi.org/10.3390/app16031327
Chicago/Turabian StyleTrochez Llantén, Andres Felipe, Eduardo Gómez-Luna, Rafael Franco-Manrique, and Juan C. Vasquez. 2026. "Development of Indicators for the Energy Assessment of Biomass Integration into Electrical Grids in Colombia" Applied Sciences 16, no. 3: 1327. https://doi.org/10.3390/app16031327
APA StyleTrochez Llantén, A. F., Gómez-Luna, E., Franco-Manrique, R., & Vasquez, J. C. (2026). Development of Indicators for the Energy Assessment of Biomass Integration into Electrical Grids in Colombia. Applied Sciences, 16(3), 1327. https://doi.org/10.3390/app16031327

