Spatiotemporal Evolution Characteristics of Hanyuan Landslide in Sichuan Province, China, on 21 August 2020
Abstract
1. Introduction
2. Study Area and Investigated Landslide
2.1. Regional Geological Background
2.2. Landslide Zoning and Movement Accumulation Characteristics
2.2.1. Sliding Source Zone and Accumulation Zone I
2.2.2. Transportation Zone
2.2.3. Accumulation Zone II
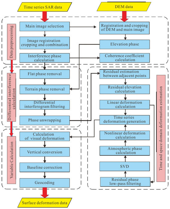
3. Data and Methodology
Time-Series Analysis
4. Results
4.1. Geomorphological Changes Before and After Landslide
4.2. Deformation Evolution Process of Landslide
4.3. Temporal and Spatial Evolution of Landslide
5. Discussion
5.1. The Cause of Landslide
5.1.1. Rainfall
5.1.2. Human Activities
5.1.3. Earthquake
5.2. Comparison of SBAS-INSAR Technology Applications
6. Conclusions
Author Contributions
Funding
Institutional Review Board Statement
Informed Consent Statement
Data Availability Statement
Conflicts of Interest
References
- Deng, Q.L. Slope Deformation Structure; China University of Geosciences Press: Wuhan, China, 2000; pp. 50–60. (In Chinese) [Google Scholar]
- Iverson, R.M.; Logan, M.; Denlinger, R.P. Granular avalanches across irregular three-dimensional terrain: 2. Experimental tests. J. Geophys. Res. 2004, 109, F01015. [Google Scholar] [CrossRef]
- Sun, H.Y.; Zhong, J.; Zhao, Y.; Shen, S.J.; Shang, Y.Q. The influence of localized slumping on groundwater seepage and slope stability. J. Earth Sci. 2013, 24, 104–110. [Google Scholar] [CrossRef]
- Xu, Q.; Dong, X.J.; Li, W.L. Integrated Space-Air-Ground Early Detection, Monitoring and Warning System for Potential Catastrophic Geohazards. Geomat. Inf. Sci. Wu Han Univ. 2019, 44, 957–966. (In Chinese) [Google Scholar]
- Malet, J.P.; Maquaire, O.; Calais, E. The Use of G lobal Positioning System Techniques for the Continuous Monitoring of Landslides: Application to the Super Sauze Earthflow (Alpes-de-Haute-Provence, France). Geomorphology 2002, 43, 33–54. [Google Scholar] [CrossRef]
- Calcaterra, S.; Cesi, C.; Di Maio, C.; Piera, G.; Katia, M.; Margherita, V.; Roberto, V. Surface Displacements of Two Landslides Evaluated by GPS and Inclinometer Systems:A Case Study in Southerm Apennines, Italy. Nat. Haxards 2010, 61, 257–266. [Google Scholar] [CrossRef]
- Zhao, C.Y.; Lu, Z.; Zhang, Q.; Juan, D.L.F. Large-area landslide detection and monitoring with ALOS/PALSAR imagery data over northern California and southern Oregon, USA. Remote Sens. Environ. 2012, 124, 348–359. [Google Scholar] [CrossRef]
- Li, M.H.; Zhang, L.; Dong, J.; Tang, M.G.; Shi, X.G.; Liao, M.S.; Xu, Q. Characterization of pre- and post-failure displacements of the Huangnibazi landslide in Li County with multi-source satellite observations. Eng. Geol. 2019, 257, 105140. [Google Scholar] [CrossRef]
- Yun, Y.; Lu, X.L.; Fu, X.K.; Xue, F.Y. Application of Spaceborne Interferometric Synthetic Aperture Radar to Geohazard M onitoring. J. Radars 2010, 9, 73–85. (In Chinese) [Google Scholar]
- Liu, B.; Ge, D.Q.; Zhang, L.; Li, M.; Wang, Y. Application of ground-based radar interferometry technology in post landslide stability assessment. Geod. Geodyn. 2016, 36, 674–677+693. (In Chinese) [Google Scholar] [CrossRef]
- Ashutosh, T.; Bihari, A.N.; Ramji, D.; Onkar, D.; Nagarajan, B. Monitoring of landslide activity at the Sirobagarh landslide, Uttarakhand, India, using LiDAR, SAR interferometry and geodetic surveys. Geocarto Int. 2020, 35, 535–558. [Google Scholar] [CrossRef]
- Ma, S.Y.; Xu, C. The monitoring of a large ancient landslide in Sichuan Province, China, using interferometric synthetic aperture radar technology and sensitivity analysis in potential landslide mass modeling. IOP Conf. Ser. Earth Environ. Sci. 2021, 861, 052009. [Google Scholar] [CrossRef]
- Wu, Y.Z.; Dong, Y.D.; Wei, Z.X.; Dong, J.H.; Peng, L.; Yan, P.; Ma, W.L. Genetic mechanisms and a stability evaluation of large landslides in Zhangjiawan, Qinghai Province. Front. Earth Sci. 2023, 11, 1140030. [Google Scholar] [CrossRef]
- Mohsen, P.; Ali, M.; Saied, P.; Reza, D. Monitoring of Maskun landslide and determining its quantitative relationship to different climatic conditions using D-InSAR and PSI techniques. Geomat. Nat. Hazards Risk 2022, 13, 1134–1153. [Google Scholar] [CrossRef]
- Qiao, N.; Duan, Y.L.; Shi, X.; Wei, X.F.; Feng, J.M. Study on the Early Warning Methods of Dynamic Landslides of Large Abandoned Rockfill Slopes. Appl. Sci. 2020, 17, 6097. [Google Scholar] [CrossRef]
- Erin, L.; Regula, F.; Denise, R.; Lorenzo, N.; Lena, R. Multi-Temporal Satellite Image Composites in Google Earth Engine for Improved Landslide Visibility: A Case Study of a Glacial Landscape. Remote Sens. 2022, 14, 2301. [Google Scholar] [CrossRef]
- Rajinder, B.; Gökhan, A.; John, D. Ground Investigations and Detection and Monitoring of Landslides Using SAR Interferometry in Gangtok, Sikkim Himalaya. GeoHazards 2023, 4, 25–39. [Google Scholar] [CrossRef]
- Ge, Y.G.; Chen, X.C.; Fang, H.; Pei, L.Z. Studyonthe disaster of Dadu River fall occurred at Hanyuan County on August 6th. Mt. Res. 2009, 28, 123–128. (In Chinese) [Google Scholar]
- Berardino, P.; Fornaro, G.; Lanari, R.; Sansosti, E. A new algorithm for surface deformation monitoring based on small baseline differential SAR interferograms. Trans. Geosci. Remote Sens. 2002, 40, 2375–2383. [Google Scholar] [CrossRef]
- Yastika, P.; Shimizu, N.; Abidin, H. Monitoring of long-term land subsidence from 2003 to 2017 in coastal area of Semarang, Indonesia by SBAS DInSAR analyses using Envisat-ASAR, ALOS-PALSAR, and Sentinel-1A SAR data. Adv. Space Res. 2019, 63, 1719–1736. [Google Scholar] [CrossRef]
- Wheaton, J.M.; Brasington, J.; Darby, S.E.; Sear, D.A. Accounting for uncertainty in DEMs from repeat topographic surveys: Improved sediment budgets. Earth Surf. Process Landf. 2010, 35, 136–156. [Google Scholar] [CrossRef]
- Zhu, Y.R.; Qiu, H.J.; Yang, D.D.; Liu, Z.J.; Ma, S.Y. Pre- and post-failure spatiotemporal evolution of loess landslides: A case study of the Jiangou landslide in Ledu, China. Landslides. 2021, 18, 3475–3484. [Google Scholar] [CrossRef]
- Wang, J.; Li, H.; Zhang, Y.; Li, H.P.; Li, Y.Z. Shallow crustal structure of the northern Longmen Shan fault zone revealed by a dense seismic array with ambient noise analysis. J. Asian Earth Sci. 2024, 276, 106338. [Google Scholar] [CrossRef]
- Huang, C.; Hu, Q.; Cai, Q.; Li, M.Y. Post-earthquake spatiotemporal evolution characteristics of typical landslide sources in the Jiuzhaigou meizoseismal area. Bull. Eng. Geol. Environ. 2024, 83, 242. [Google Scholar] [CrossRef]
- Yang, J.; Xu, C.; Jin, X. Joint Effects and Spatiotemporal Characteristics of the Driving Factors of Landslides in Earthquake Areas. J. Earth Sci. 2023, 34, 330–338. [Google Scholar] [CrossRef]
- Zheng, Y.Z. Application of InSAR Technology in Landslide Monitoring in the Three Gorges Reservoir Area. Master’s Thesis, University of Geosciences, Beijing, China, 2019. (In Chinese). [Google Scholar] [CrossRef]
- Song, K.S.; Li, L.; Tedesco, L.P.; Li, S.; Duan, H.T.; Liu, D.W.; Hall, B.E.; Jia, D.; Li, Z.C.; Shi, K.; et al. Remote estimation of chlorophyll-a in turbid inland waters: Three-band model versus GA-PLS model. Remote Sens. Environ. 2013, 136, 342–357. [Google Scholar] [CrossRef]
- Chirol, C.; Haigh, I.; Pontee, N.; Thompson, C.E.; Gallop, S.L. Parametrizing tidal creek morphology in mature saltmarshes using semi-automated extraction from lidar. Remote Sens. Environ. 2018, 209, 291–311. [Google Scholar] [CrossRef]
- Wang, D.D.; Chen, Y.H.; Hu, L.Q.; Voogt, J.A.; Gastellu, J.P.; Krayenhoff, E.S. Modeling the angular effect of MODIS LST in urban areas: A case study of Toulouse, France. Remote Sens. Environ. 2021, 257, 112361. [Google Scholar] [CrossRef]
- Faisal, M.; Yu, T.; Gerrit, L.D.; Zhao, L.M.; Fan, C.; Elnashar, A.; Bashir, B.; Wang, G.K.; Li, L.L.; Naeem, S.; et al. Modeling Spatio-Temporal Land Transformation and Its Associated Impacts on land Surface Temperature (LST). Remote Sens. 2020, 12, 2987. [Google Scholar] [CrossRef]













Disclaimer/Publisher’s Note: The statements, opinions and data contained in all publications are solely those of the individual author(s) and contributor(s) and not of MDPI and/or the editor(s). MDPI and/or the editor(s) disclaim responsibility for any injury to people or property resulting from any ideas, methods, instructions or products referred to in the content. |
© 2025 by the authors. Licensee MDPI, Basel, Switzerland. This article is an open access article distributed under the terms and conditions of the Creative Commons Attribution (CC BY) license (https://creativecommons.org/licenses/by/4.0/).
Share and Cite
Xu, S.; Zhou, X. Spatiotemporal Evolution Characteristics of Hanyuan Landslide in Sichuan Province, China, on 21 August 2020. Appl. Sci. 2025, 15, 3872. https://doi.org/10.3390/app15073872
Xu S, Zhou X. Spatiotemporal Evolution Characteristics of Hanyuan Landslide in Sichuan Province, China, on 21 August 2020. Applied Sciences. 2025; 15(7):3872. https://doi.org/10.3390/app15073872
Chicago/Turabian StyleXu, Shuaishuai, and Xiaohu Zhou. 2025. "Spatiotemporal Evolution Characteristics of Hanyuan Landslide in Sichuan Province, China, on 21 August 2020" Applied Sciences 15, no. 7: 3872. https://doi.org/10.3390/app15073872
APA StyleXu, S., & Zhou, X. (2025). Spatiotemporal Evolution Characteristics of Hanyuan Landslide in Sichuan Province, China, on 21 August 2020. Applied Sciences, 15(7), 3872. https://doi.org/10.3390/app15073872
