Frequency Regulation of Stand-Alone Synchronous Generator via Induction Motor Speed Control Using a PSO-Fuzzy PID Controller
Abstract
1. Introduction
- Limitations of classical controllers: While classical controllers are widely used, they struggle with adaptability to varying operating conditions. AI-based methods, particularly PSO-Fuzzy PID, offer online tuning capabilities that enhance stability and performance.
- Industrial applicability: Many studies do not consider the constraints of industrial environments where computational efficiency and real-time execution are essential. This study addresses this challenge by offloading complex calculations to external computers while ensuring real-time operation via PLCs.
- Experimental design justification: The experiment involves controlling the frequency of a synchronous generator through an induction motor and a frequency converter. This setup mimics real industrial scenarios, making the findings directly applicable to power system automation and industrial control.
- Optimization-based dynamic control design: Implementing an optimization-driven control strategy for frequency regulation, ensuring robust performance under industrial operating conditions.
- Effective use of metaheuristic algorithms in industrial applications: demonstrating that PSO combined with Fuzzy PID can be practically applied in automation, even with simple PLC-based control systems.
- Reliable convergence with PSO-Fuzzy PID: Validating the performance improvement and reliable convergence with PSO-Fuzzy PID, the PSO-Fuzzy PID controller enables efficient parameter tuning, improves dynamic response, and ensures stable frequency control.
- Expansion to large interconnected and multi-area power systems: Presenting a framework that extends to primary and secondary frequency control in interconnected power networks.
- This approach can be applied to develop advanced real-time controllers for use in both academic and industrial applications.
2. System Modeling
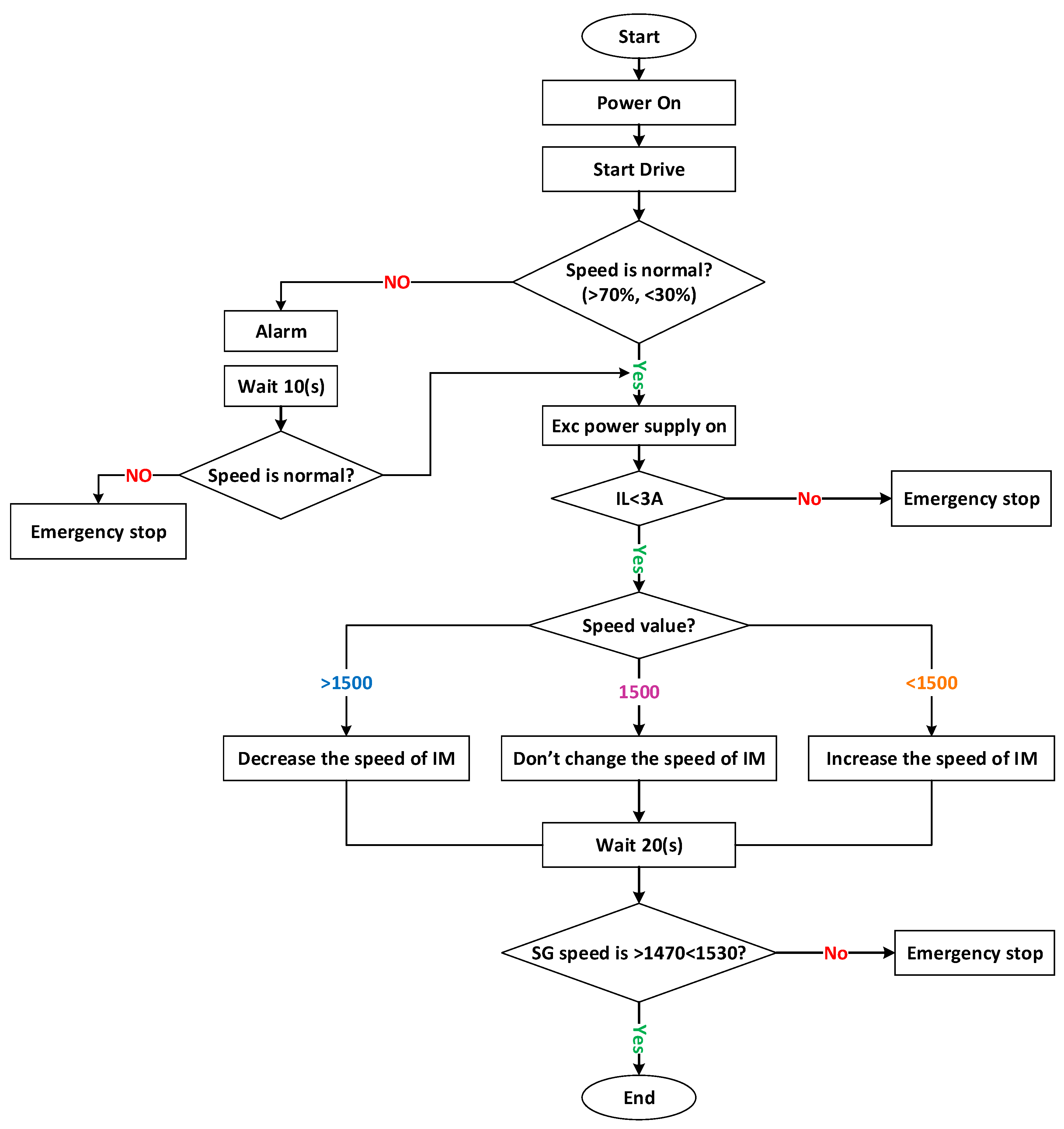
2.1. Experimental Setup
- Power: 1 kW;
- Voltage: 380 V AC (220 V phase-neutral);
- Frequency: 50 Hz;
- Speed: 1500 rpm;
- Excitation current: 2.1 A DC
- Excitation voltage: 72 V DC;
- Current: 2.3 A AC;
2.2. Obtaining of the Transfer Function
3. Controller Design
3.1. PLC-PID Controller
3.2. Fuzzy PID Controller
3.3. PSO-Fuzzy PID Controller
3.3.1. Particle Swarm Optimization Algorithm
- vi is the velocity of the ith particle,
- is the inertia weight factor,
- is the iteration number,
- and are cognitive and social coefficients,
- and are random variables from 0 to 1,
- xi is the position of the ith particle,
- is the individual best position of particle ,
- is the best global position of all particles in the swarm,
- is the total number of particles.
| Algorithm 1: Strategy for the PSO algorithm |
![]() |
3.3.2. System Simulation for PSO-FPID Tuning of Frequency Control
4. Experimental Results and Discussion
- In loading experiments, PSO-Fuzzy PID reduced settling time by 30% compared to Fuzzy PID and 50% compared to PLC-PID.
- In unloading experiments, PSO-Fuzzy PID reduced settling time by 30% compared to Fuzzy PID and 42% compared to PLC-PID.
- PSO-Fuzzy PID reduced the maximum undershoot by 10% compared to Fuzzy PID and 56% compared to PLC-PID.
- In unloading experiments, PSO-Fuzzy PID reduced the maximum overshoot by 20% compared with Fuzzy PID and 43% compared with PLC-PID.
5. Conclusions and Future Work
- A 30–50% reduction in settling time compared to PLC-PID and Fuzzy PID.
- A 10–56% reduction in maximum undershoot under dynamic load conditions.
- A 20–43% reduction in maximum overshoot during unloading experiments.
Author Contributions
Funding
Institutional Review Board Statement
Informed Consent Statement
Data Availability Statement
Conflicts of Interest
Abbreviations
| PID | Proportional-Integral-Derivative | AGC | Automatic Generation Control |
| PLC | Programmable Logic Controller | BESS | Battery Energy Storage Systems |
| PSO | Particle Swarm Optimization | TLBO | Teaching Learning Based Optimization |
| LFC | Load Frequency Control | SBL | Stability Boundary Locus |
| COA | Coyote Optimization Algorithm | SG | Synchronous Generator |
| GBMO | Gases Brownian Motion Optimization | FC | Frequency Converter |
| SCADA | Supervisory Control And Data Acquisition | CT | Current Transformers |
| MPC | Model Predictive Control | OPC UA | Open Platform Communications Unified Architecture |
| IEC | International Electrotechnical Commission | ITAE | Integral Time Absolute Error |
| SI | System Identification | ISE | Integral Square Errors |
| IAE | Integral Absolute Errors | ITSE | Integral Time Square Errors |
References
- Zhao, C.; Topcu, U.; Li, N.; Low, S. Design and stability of load-side primary frequency control in power systems. IEEE Trans. Autom. Control 2014, 59, 1177–1189. [Google Scholar]
- Yaghoubi, E.; Yaghoubi, E.; Yusupov, Z.; Rahebi, J. Real-time techno-economical operation of preserving microgrids via optimal NLMPC considering uncertainties. Eng. Sci. Technol. Int. J. 2024, 57, 101823. [Google Scholar]
- Maghami, M.R.; Pasupuleti, J.; Sundaram, S. Impact of time of use program on widely distribution generation interconnection in urban power network. J. Energy Storage 2024, 101, 113789. [Google Scholar]
- Remon, D.; Cantarellas, A.M.; Mauricio, J.M.; Rodriguez, P. Power system stability analysis under increasing penetration of photovoltaic power plants with synchronous power controllers. IET Renew. Power Gener. 2017, 11, 733–741. [Google Scholar]
- Khamees, A.; Altınkaya, H. Real-Time Control of Thermal Synchronous Generators for Cyber-Physical Security: Addressing Oscillations with ANFIS. Processes 2024, 12, 2345. [Google Scholar] [CrossRef]
- Khan, I.A.; Mokhlis, H.; Mansor, N.N.; Illias, H.A.; Awalin, L.J.; Wang, L. New trends and future directions in load frequency control and flexible power system: A comprehensive review. Alex. Eng. J. 2023, 71, 263–308. [Google Scholar]
- Shankar, R.; Pradhan, S.R.; Chatterjee, K.; Mandal, R. A comprehensive state of the art literature survey on LFC mechanism for power system. Renew. Sustain. Energy Rev. 2017, 76, 1185–1207. [Google Scholar]
- Ranjan, M.; Shankar, R. A literature survey on load frequency control considering renewable energy integration in power system: Recent trends and future prospects. J. Energy Storage 2022, 45, 103717. [Google Scholar]
- Mbuli, N.; Ngaha, W.S. A survey of big bang big crunch optimisation in power systems. Renew. Sustain. Energy Rev. 2022, 155, 111848. [Google Scholar]
- Yusuf, S.S.; Kunya, A.B.; Abubakar, A.S.; Salisu, S. Review of load frequency control in modern power systems: A state-of-the-art review and future trends. Electr. Eng. 2024, 1–26. [Google Scholar]
- Gulzar, M.M.; Iqbal, M.; Shahzad, S.; Muqeet, H.A.; Shahzad, M.; Hussain, M.M. Load frequency control (LFC) strategies in renewable energy-based hybrid power systems: A review. Energies 2022, 15, 3488. [Google Scholar] [CrossRef]
- Yusupov, Z.; Yaghoubi, E.; Yaghoubi, E. Controlling and tracking the maximum active power point in a photovoltaic system connected to the grid using the fuzzy neural controller. In Proceedings of the 2023 14th International Conference on Electrical and Electronics Engineering (ELECO), Bursa, Turkey, 30 November–2 December 2023; pp. 1–5. [Google Scholar]
- Bompard, E.; Mazza, A.; Toma, L.; Monti, A.; Milano, F.; Guillaud, X. Classical grid control: Frequency and voltage stability. In Converter-Based Dynamics and Control of Modern Power Systems; Academic Press: Cambridge, MA, USA, 2021; pp. 31–65. [Google Scholar]
- Liu, T.; Song, Y.; Zhu, L.; Hill, D.J. Stability and control of power grids. Annu. Rev. Control. Robot. Auton. Syst. 2022, 5, 689–716. [Google Scholar]
- Demir, E.; Gulbudak, O. Performance Analysis of Three-Phase Grid-Connected Inverter with Model Predictive Control Method in PIL Test Environment. In Proceedings of the 2024 8th International Symposium on Multidisciplinary Studies and Innovative Technologies (ISMSIT), Ankara, Turkey, 7–9 November 2024; pp. 1–6. [Google Scholar]
- Keivanimehr, M.; Chamorro, H.R.; Zareian-Jahromi, M.; Segundo-Sevilla, F.R.; Guerrero, J.M.; Konstantinou, C. Load shedding frequency management of microgrids using hierarchical fuzzy control. In Proceedings of the 2021 World Automation Congress (WAC), Taipei, Taiwan, 1–5 August 2021; pp. 216–221. [Google Scholar]
- Maghami, M.R.; Pasupuleti, J.; Ekanayake, J. Energy storage and demand response as hybrid mitigation technique for photovoltaic grid connection: Challenges and future trends. J. Energy Storage 2024, 88, 111680. [Google Scholar]
- Zhu, L.; Yu, Y.; Ju, P. Frequency control of power systems under uncertain disturbances based on input-output finite-time stability. IET Gener. Transm. Distrib. 2024, 18, 2184–2192. [Google Scholar]
- Fyodorova, V.A.; Kirichenko, V.F.; Rusina, A.G.; Glazyrin, G.V. The Process of Primary Frequency Control of the Power Systems Investigation Using Modeling Methods. In Proceedings of the 2023 IEEE XVI International Scientific and Technical Conference Actual Problems of Electronic Instrument Engineering (APEIE), Novosibirsk, Russian, 10–12 November 2023; pp. 360–365. [Google Scholar]
- Konno, Y.; Takahashi, R.; Alsharif, F.; Umemura, A. Centralized control of large-scale wind farm for system frequency stabilization of the power system. Electr. Eng. Japn. 2024, 144, e23479. [Google Scholar]
- Thapa, J.; Ben-Idris, M. Real-time control of active distribution network for secondary frequency control: Design and experimental validation. Electr. Power Syst. Res. 2024, 233, 110457. [Google Scholar]
- Lauria, D.; Mottola, F.; Giannuzzi, G.; Pisani, C. An advanced secondary voltage control strategy for future power systems. Int. J. Electr. Power Energy Syst. 2024, 156, 109734. [Google Scholar]
- Kumar, V.; Sharma, V.; Kumar, A.V.P.; Arya, Y.; Chikkam, S. A state-of-the-art review on concurrent voltage and frequency regulation problems in renewable integrated power networks. Energy Sources Part A Recover. Util. Environ. Eff. 2025, 47, 16–49. [Google Scholar]
- Padhan, D.G.; Majhi, S. A new control scheme for PID load frequency controller of single-area and multi-area power systems. ISA Trans. 2013, 52, 242–251. [Google Scholar]
- Anwar, M.N.; Pan, S. A new PID load frequency controller design method in frequency domain through direct synthesis approach. Int. J. Electr. Power Energy Syst. 2015, 67, 560–569. [Google Scholar]
- Altinkaya, H.; Khamees, A.; Yaghoubi, E.; Yaghoubi, E. Control of Heat Exchanger Liquid Temperature Using PID Control and first Order Sliding Mode Control System. In Proceedings of the 2024 International Conference on Electrical, Computer and Energy Technologies (ICECET), Paris, France, 3–6 July 2024; pp. 1–6. [Google Scholar]
- Bano, F.; Ayaz, M.; Baig, D.-Z.; Rizvi, S.M.H. Intelligent control algorithms for enhanced frequency stability in single and interconnected power systems. Electronics 2024, 13, 4219. [Google Scholar] [CrossRef]
- Jangiri, S.; Jones, K.O. Optimizing an intelligent fuzzy-hybrid proportional-integral-derivative (pid) controller for load frequency control systems. In Proceedings of the 2024 International Conference on Information Technologies (InfoTech), Las Vegas, NV, USA, 17–19 September 2024; pp. 1–4. [Google Scholar]
- Abah, P.A.; Bakare, G.A.; Okereke, O.U.; Hassan, S.M.; Lawal, K.O. Load frequency control strategy for microgrid systems using computotional intelligent optimized PID controller. Niger. J. Trop. Eng. 2024, 18, 192–209. [Google Scholar]
- Liu, Z.; Zhu, L.; Li, B.; Wang, X. Load Frequency Control of Interconnected Microgrid Enhanced by Deep Reinforcement Learning SAC-PID. In Proceedings of the 2024 43rd Chinese Control Conference (CCC), Kunming, China, 28–31 July 2024; pp. 7222–7227. [Google Scholar]
- Faisal, M.; Muttaqi, K.M.; Sutanto, D.; Al-Shetwi, A.Q.; Ker, P.J.; Hannan, M.A. Control technologies of wastewater treatment plants: The state-of-the-art, current challenges, and future directions. Renew. Sustain. Energy Rev. 2023, 181, 113324. [Google Scholar]
- Vadi, S.; Bayindir, R.; Toplar, Y.; Colak, I. Induction motor control system with a Programmable Logic Controller (PLC) and Profibus communication for industrial plants—An experimental setup. ISA Trans. 2022, 122, 459–471. [Google Scholar]
- Bayindir, R.; Cetinceviz, Y. A water pumping control system with a programmable logic controller (PLC) and industrial wireless modules for industrial plants—An experimental setup. ISA Trans. 2011, 50, 321–328. [Google Scholar]
- Uysal, A.; Gokay, S.; Soylu, E.; Soylu, T.; Çaşka, S. Fuzzy proportional-integral speed control of switched reluctance motor with MATLAB/Simulink and programmable logic controller communication. Meas. Control 2019, 52, 1137–1144. [Google Scholar]
- Sehr, M.A.; Lohstroh, M.; Weber, M.; Ugalde, I.; Witte, M.; Neidig, J.; Hoeme, S.; Niknami, M.; Lee, E.A. Programmable Logic Controllers in the Context of Industry 4.0. IEEE Trans. Ind. Inform. 2021, 17, 3523–3533. [Google Scholar]
- Al Gizi, A.J.H. A particle swarm optimization, fuzzy PID controller with generator automatic voltage regulator. Soft Comput. 2019, 23, 8839–8853. [Google Scholar]
- Munoz-Aguilar, R.S.; Doria-Cerezo, A.; Fossas, E.; Cardoner, R. Sliding mode control of a stand-alone wound rotor synchronous generator. IEEE Trans. Ind. Electron. 2011, 58, 4888–4897. [Google Scholar]
- Khokhar, B.; Dahiya, S.; Parmar, K.P.S. A novel hybrid fuzzy PD-TID controller for load frequency control of a standalone microgrid. Arab. J. Sci. Eng. 2021, 46, 1053–1065. [Google Scholar]
- Modabbernia, M.; Alizadeh, B.; Sahab, A.; Moghaddam, M.M. A novel robust strategy for the concurrent control of frequency and voltage in the synchronous generator with real structured uncertainties. Electr. Power Compon. Syst. 2022, 50, 1029–1050. [Google Scholar] [CrossRef]
- Zishan, F.; Akbari, E.; Montoya, O.D.; Giral-Ramírez, D.A.; Molina-Cabrera, A. Efficient PID control design for frequency regulation in an independent microgrid based on the hybrid PSO-GSA algorithm. Electronics 2022, 11, 3886. [Google Scholar] [CrossRef]
- Chen, Y.; Luo, J.; Zhang, X.; Li, X.; Wang, W.; Ding, S. A Virtual Synchronous Generator Secondary Frequency Modulation Control Method Based on Active Disturbance Rejection Controller. Electronics 2023, 12, 4587. [Google Scholar] [CrossRef]
- Gurugubelli, V.; Ghosh, A.; Panda, A.K. Design of different classical controllers in the voltage control loop of a virtual synchronous machine in standalone mode. In Proceedings of the 2022 IEEE International Conference on Power Electronics, Smart Grid and Renewable Energy (PESGRE), Trivandrum, India, 2–5 January 2022; pp. 1–6. [Google Scholar]
- Siemens Industry Online Support. Available online: https://support.industry.siemens.com/cs/document/100746401/pid-control-with-pid_compact-for-simatic-s71200-s7-1500?dti=0&lc=en-WW (accessed on 10 May 2024).
- Subbaraj, P.; Godwin Anand, P.S. GA Optimized Knowledge Base of FLC for Complex Industrial Process. Int. J. Digit. Content Technol. Appl. 2010, 4, 123–136. [Google Scholar]
- Varshney, A.; Goyal, V. Re-evaluation on fuzzy logic controlled system by optimizing the membership functions. Mater. Today Proc. 2023, in press. [CrossRef]
- Eltag, K.; Zhang, B. Design Robust Self-tuning FPIDF Controller for AVR System. Int. J. Control Autom. Syst. 2021, 19, 910–920. [Google Scholar] [CrossRef]
- Chakraborty, S.; Mondal, A.; Das, C. Fuzzy Fractional Order PID Controller Design for AVR System. In Proceedings of the 2024 3rd International Conference on Control, Instrumentation, Energy and Communication (CIEC), Kolkata, India, 2–4 May 2024. [Google Scholar]
- Qin, H.; Wang, L.; Wang, S.; Ruan, W.; Jiang, F. A Fuzzy Adaptive PID Coordination Control Strategy Based on Particle Swarm Optimization for Auxiliary Power Unit. Energies 2024, 17, 5311. [Google Scholar] [CrossRef]
- Wu, T.-Y.; Jiang, Y.-Z.; Su, Y.-Z.; Yeh, W.-C. Using Simplified Swarm Optimization on Multiloop Fuzzy PID Controller Tuning Design for Flow and Temperature Control System. Appl. Sci. 2020, 10, 8472. [Google Scholar] [CrossRef]
- Liu, Z.; Dong, H.; Ma, X. Temperature Control Strategy for Hydrogen Fuel Cell Based on IPSO-Fuzzy-PID. Electronics 2024, 13, 4949. [Google Scholar] [CrossRef]
- Joshi, M.; Sharma, G.; Bokoro, P.N.; Krishnan, N. A Fuzzy-PSO-PID with UPFC-RFB Solution for an LFC of an Interlinked Hydro Power System. Energies 2022, 15, 4847. [Google Scholar] [CrossRef]
- Shouran, M.; Alsseid, A. Particle Swarm Optimization Algorithm-Tuned Fuzzy Cascade Fractional Order PI-Fractional Order PD for Frequency Regulation of Dual-Area Power System. Processes 2022, 10, 477. [Google Scholar] [CrossRef]
- Fu, J.; Gu, S.; Wu, L.; Wang, N.; Lin, L.; Chen, Z. Research on Optimization of Diesel Engine Speed Control Based on UKF-Filtered Data and PSO Fuzzy PID Control. Processes 2025, 13, 777. [Google Scholar] [CrossRef]
- Tang, H.; Ma, R.; Chen, Y.; Huang, L.; Jiao, R. Temperature Regulation of Hot Vapor Preservation Treatment of Litchi Based on PSO-Fuzzy PID. Appl. Sci. 2023, 13, 6888. [Google Scholar] [CrossRef]
- Azam, M.H.; Hasan, M.H.; Hassan, S.; Abdulkadir, S.J. A novel approach to generate type-1 fuzzy triangular and trapezoidal membership functions to improve the classification accuracy. Symmetry 2021, 13, 1932. [Google Scholar] [CrossRef]
- Kreinovich, V.; Kosheleva, O.; Shahbazova, S.N. Why triangular and trapezoid membership functions: A simple explanation. In Recent Developments in Fuzzy Logic and Fuzzy Sets; Springer: Cham, Switzerland, 2020; pp. 25–31. [Google Scholar]
- Zhao, J.; Bose, B.K. Membership function distribution effect on fuzzy logic controlled induction motor drive. In Proceedings of the IECON’03 29th Annual Conference of the IEEE Industrial Electronics Society (IEEE Cat. No.03CH37468), Roanoke, VA, USA, 2–6 November 2003; pp. 214–219. [Google Scholar]
- Alshammari, B.; Ben Salah, R.; Kahouli, O.; Kolsi, L. Design of fuzzy TS-PDC controller for electrical power system via rules reduction approach. Symmetry 2020, 12, 2068. [Google Scholar] [CrossRef]
- Chala, T.D.; Kóczy, L.T. Intelligent Fuzzy Traffic Signal Control System for Complex Intersections Using Fuzzy Rule Base Reduction. Symmetry 2024, 16, 1177. [Google Scholar] [CrossRef]
- Nguyen, L.V. Swarm Intelligence-Based Multi-Robotics: A Comprehensive Review. Appl. Math 2024, 4, 1192–1210. [Google Scholar]
- Muftah, M.N.; Faudzi, A.A.M.; Sahlan, S.; Mohamaddan, S. Fuzzy Fractional Order PID Tuned via PSO for a Pneumatic Actuator with Ball Beam (PABB) System. Fractal Fract. 2023, 7, 416. [Google Scholar] [CrossRef]
- Demir, M.H.; Demirok, M. Designs of particle-swarm-optimization-based intelligent PID controllers and DC/DC Buck converters for PEM fuel-cell-powered four-wheeled automated guided vehicle. Appl. Sci. 2023, 13, 2919. [Google Scholar] [CrossRef]
- Cukdar, I.; Yigit, T.; Celik, H. Balance Control of Brushless Direct Current Motor Driven Two-Rotor UAV. Appl. Sci. 2024, 14, 4059. [Google Scholar] [CrossRef]
- Kennedy, J.; Eberhart, R. Particle swarm optimization. In Proceedings of the ICNN’95-International Conference on Neural Networks, Perth, Australia, 27 November–1 December 1995; pp. 1942–1948. [Google Scholar]
- Shi, Y.; Eberhart, R. A modified particle swarm optimizer. In Proceedings of the 1998 IEEE International Conference on Evolutionary Computation Proceedings. IEEE World Congress on Computational Intelligence (Cat. No. 98TH8360), Anchorage, AK, USA, 4–9 May 1998; pp. 69–73. [Google Scholar]
- Mishra, A.K.; Das, S.R.; Ray, P.K.; Mallick, R.K.; Mohanty, A.; Mishra, D.K. PSO-GWO optimized fractional order PID based hybrid shunt active power filter for power quality improvements. IEEE Access 2020, 8, 74497–74512. [Google Scholar] [CrossRef]
- Shouran, M.; Anayi, F.; Packianather, M.; Habil, M. Different fuzzy control configurations tuned by the bees algorithm for LFC of two-area power system. Energies 2022, 15, 657. [Google Scholar] [CrossRef]
- Available online: https://webstore.iec.ch/en/publication/1017 (accessed on 23 March 2025).


























| Factors | References | This Study | ||||||
|---|---|---|---|---|---|---|---|---|
| [36] | [37] | [38] | [39] | [40] | [41] | [42] | ||
| Using Industrial Tools | No | No | No | Yes | No | No | Yes | Yes |
| Classical Controller | Yes | No | Yes | No | Yes | No | Yes | Yes |
| Using AI | Yes | No | Yes | No | Yes | No | No | Yes |
| Real-Time Operation | No | Yes | No | No | No | Yes | No | Yes |
| Implemented in a Real System | No | Yes | No | No | No | Yes | No | Yes |
| Error Rate | Error e(t) | ||||||
|---|---|---|---|---|---|---|---|
| ∆e(t) | NB | NM | NS | ZE | PS | PM | PB |
| NB | NB | NB | NM | NM | NS | NS | ZE |
| NM | NB | NM | NM | NS | NS | ZE | PS |
| NS | NB | NM | NS | NS | ZE | PS | PS |
| ZE | NM | NS | NS | ZE | PS | PS | PM |
| PS | NS | NS | ZE | PS | PS | PM | PM |
| PM | NS | ZE | PS | PS | PM | PM | PB |
| PB | ZE | PS | PS | PM | PM | PB | PB |
| Parameter | No. Iteration | No. Particles | Social Coefficient | Cognitive Coefficient | Inertia Weight |
|---|---|---|---|---|---|
| Value | 100 | 50 | 2 | 2 | 0.7 |
| Criteria | Kp | Ki | Kd |
|---|---|---|---|
| PSO-Fuzzy PID | 4.858 | 9.751 | 0.849 |
| Experiment | Settling Time (s) | Max. Undershoot (%) | ||||
|---|---|---|---|---|---|---|
| PLC- PID | Fuzzy PID | PSO-Fuzzy PID | PLC- PID | Fuzzy PID | PSO-Fuzzy PID | |
| 0–1100 W | 20 | 7 | 6 | 3.8 | 1.86 | 1.66 |
| 0–550 W | 13 | 5 | 4 | 1.74 | 1.4 | 1.26 |
| 0–500 VA | 15 | 9 | 7 | 1.66 | 1.26 | 1 |
| Experiment | Settling Time (s) | Max. Overshoot (%) | ||||
|---|---|---|---|---|---|---|
| PLC- PID | Fuzzy PID | PSO-Fuzzy PID | PLC- PID | Fuzzy PID | PSO-Fuzzy PID | |
| 1100–0 W | 19 | 9 | 8 | 4.6 | 3.26 | 2.6 |
| 550–0 W | 13 | 6 | 5 | 2.2 | 1.74 | 1.14 |
| 500–0 VA | 16 | 12 | 8 | 1.66 | 1.34 | 1.26 |
Disclaimer/Publisher’s Note: The statements, opinions and data contained in all publications are solely those of the individual author(s) and contributor(s) and not of MDPI and/or the editor(s). MDPI and/or the editor(s) disclaim responsibility for any injury to people or property resulting from any ideas, methods, instructions or products referred to in the content. |
© 2025 by the authors. Licensee MDPI, Basel, Switzerland. This article is an open access article distributed under the terms and conditions of the Creative Commons Attribution (CC BY) license (https://creativecommons.org/licenses/by/4.0/).
Share and Cite
Elhawat, M.; Altınkaya, H. Frequency Regulation of Stand-Alone Synchronous Generator via Induction Motor Speed Control Using a PSO-Fuzzy PID Controller. Appl. Sci. 2025, 15, 3634. https://doi.org/10.3390/app15073634
Elhawat M, Altınkaya H. Frequency Regulation of Stand-Alone Synchronous Generator via Induction Motor Speed Control Using a PSO-Fuzzy PID Controller. Applied Sciences. 2025; 15(7):3634. https://doi.org/10.3390/app15073634
Chicago/Turabian StyleElhawat, Masoud, and Hüseyin Altınkaya. 2025. "Frequency Regulation of Stand-Alone Synchronous Generator via Induction Motor Speed Control Using a PSO-Fuzzy PID Controller" Applied Sciences 15, no. 7: 3634. https://doi.org/10.3390/app15073634
APA StyleElhawat, M., & Altınkaya, H. (2025). Frequency Regulation of Stand-Alone Synchronous Generator via Induction Motor Speed Control Using a PSO-Fuzzy PID Controller. Applied Sciences, 15(7), 3634. https://doi.org/10.3390/app15073634


