Enhanced Framework for Lossless Image Compression Using Image Segmentation and a Novel Dynamic Bit-Level Encoding Algorithm
Abstract
1. Introduction
- A newly developed Dynamic Encoding Algorithm (DEA) is introduced into the literature, specifically designed to enhance compression efficiency. The algorithm builds upon the well-established Huffman Coding Algorithm (HCA) while incorporating a novel adaptive encoding mechanism, making it applicable not only to images but also to various data types. Its dynamic and scalable nature positions the DEA as a promising alternative to conventional encoding techniques,
- A novel lossless compression framework, S+DEA, is developed, which integrates image segmentation based on similar color values with the DEA. By encoding segmented image regions separately, this approach optimizes compression efficiency, achieving better performance compared to existing methods,
- A specialized data structure is designed to store segmented image regions, preserving them lossless while enabling efficient reconstruction. Its flexibility allows for applications beyond compression, supporting various image processing applications and contributing to further advancements in the field.
2. Related Work
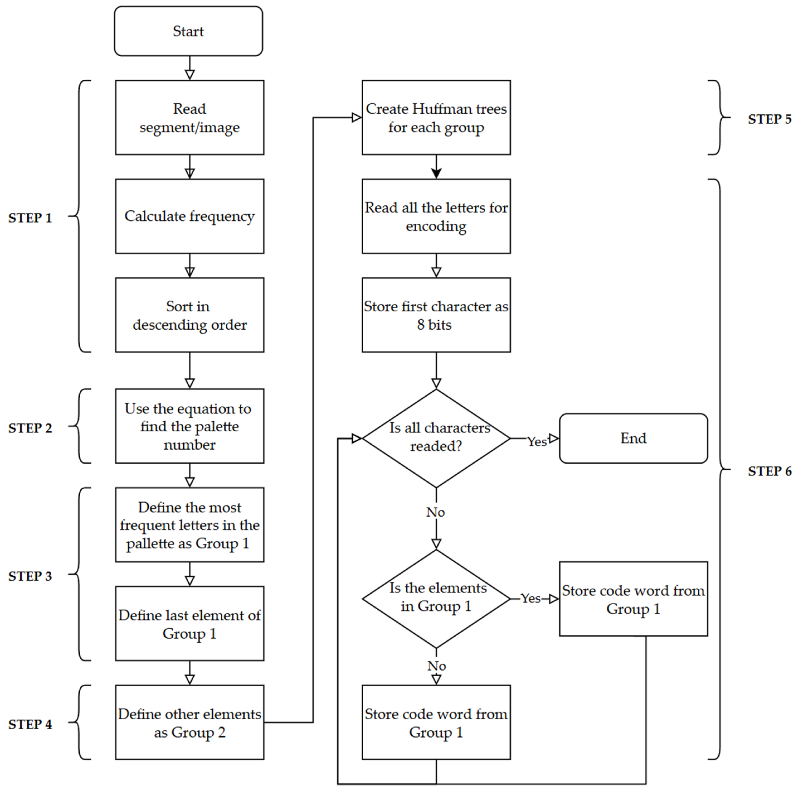
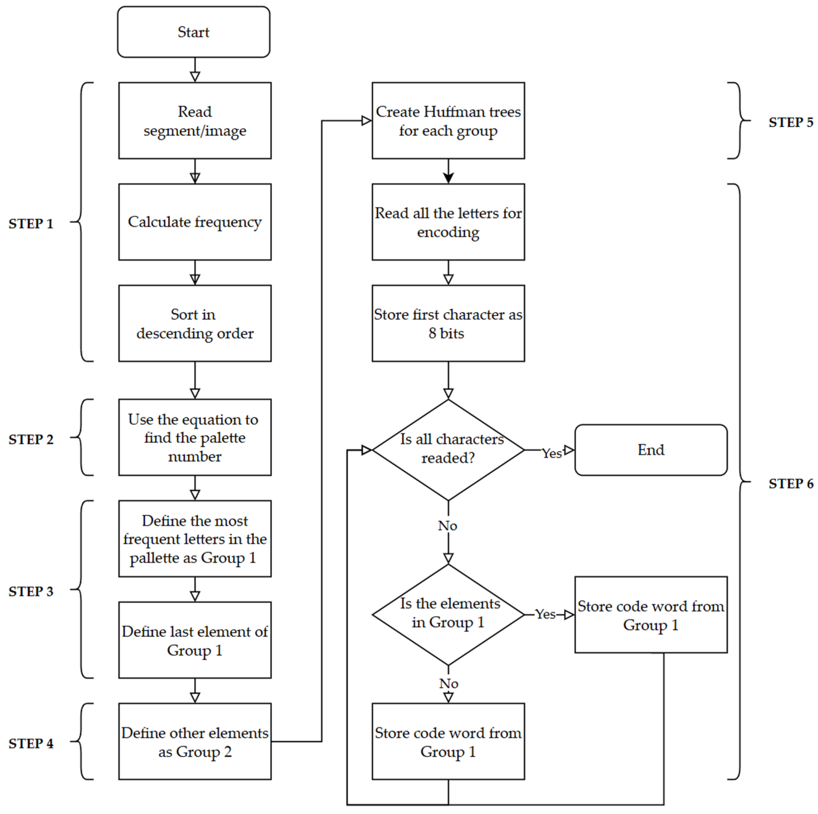
3. Proposed Method
3.1. Image Segmentation
3.2. Packaging Technique for Image Segments (Data Structure)
- y: the segment’s starting position on the y-axis of the image (2 bytes),
- number of lines: the number of rows occupied by the segment along the y-axis (2 bytes),
- 1. Huffman header size: the length of the Huffman header for the segment (2 bytes—explained later),
- 2. Huffman header size: the length of the Huffman header for the segment (2 bytes—explained later),
- Compressed data size: the compressed data size of the segment (4 bytes).
3.3. Dynamic Bit-Level Encoding Algorithm (DEA)
| Algorithm 1. Pseudocode of the algorithm that calculates the number of palettes |
| function elementsInPalette ← specifyElementsInPalette(alphabet, tempElementsInPalette) { minLogResult = Int.MaxValue for i ← 1 to 255 do //“frequentlyRepeated” method (in step 3) divides the alphabet into two according to the given value. currentElementsInPalette ← frequentlyRepeated(alphabet, i) logResult ← calculateLog(i) if(logResult < minLogResult) then minLogResult = i elementsInPalette = minLogResult } function calculateLog(paletteNumber){ for (currentKey in alphabet.keyset()) do for i ← 0, alphabet.currentKey[].Length-1 do totalFirstFrequency += currentKey[i].valuetotalSecondFrequency += currentKey[Length-1].value ← ← ) } |
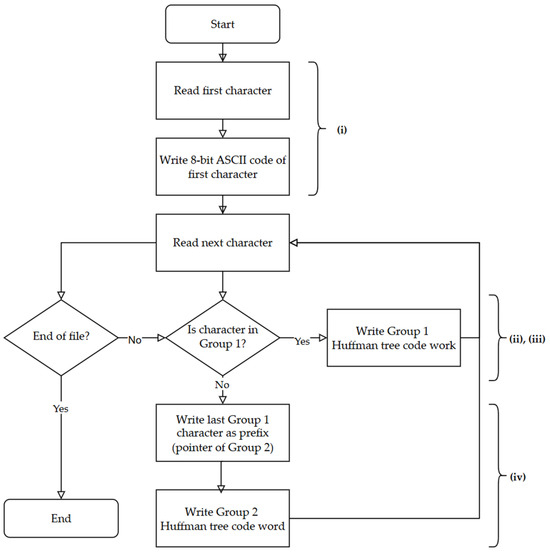
- Since no structure exists initially and there is no preceding character, the first character is directly encoded using its ASCII value and stored as an 8-bit representation.
- For the next character, its bit value is searched in the Group 1 Huffman tree. If the character is found, it is encoded using the shortened code word.
- If the character is not found, a prefix code (flag code), defined as a distinguishing feature between Group 1 and Group 2, is added. The character is then encoded using its code-word value from Group 2.
3.4. DEA Process Example
| Chars | The frequency table of the usage of the subsequent characters. |
| b | (`, 66)(a, 65)(d, 59)(^, 57)(e, 49)(], 47)(c, 47)(b, 45)([, 44)(g, 44)(i, 44)(_, 42)(f, 41)(\, 39)(k, 34)(X, 31)(h, 31)(U, 30)(V, 30)(W, 30)… |
| c | (c, 68)(`, 57)(d, 57)(b, 55)(a, 54)(e, 52)(], 47)(_, 47)(^, 46)(h, 46)(\, 44)(f, 44)(g, 41)(k, 36)(Y, 32)(j, 31)(Z, 30)(i, 28)(W, 26)(X, 26)… |
| d | (`, 69)(b, 60)(c, 59)(e, 56)(d, 52)(a, 50)(g, 50)(h, 45)(_, 40)(f, 39)(\, 35)(], 35)(l, 35)([, 34)(i, 32)(j, 32)(U, 31)(k, 29)(Y, 27)(m, 27)... |
| Groups | Char | Distribution of Group 1 and Group 2 characters for each character |
| Group 1 characters | b c d | (`, 66)(a, 65)(d, 59)(^, 57)(e, 49)(], 47)(c, 47)(b, 45)([, 44)(g, 44)(i, 44)(?, 1187) (c, 68)(`, 57)(d, 57)(b, 55)(a, 54)(e, 52)(], 47)(_, 47)(^, 46)(h, 46)(\, 44)(?, 1206) (`, 69)(b, 60)(c, 59)(e, 56)(d, 52)(a, 50)(g, 50)(h, 45)(_, 40)(f, 39)(\, 35)(?, 1137) |
| Group 2 characters | b c d | (_, 42)(f, 41)(\, 39)(k, 34)(X, 31)(h, 31)(U, 30)(V, 30)(W, 30) (f, 44)(g, 41)(k, 36)(Y, 32)(j, 31)(Z, 30)(i, 28)(W, 26)(X, 26) (], 35)(l, 35)([, 34)(i, 32)(j, 32)(U, 31)(k, 29)(Y, 27)(m, 27) |
- (i).
- Since the letter “b” is the first character in the image, it is encoded according to its 8-bit ASCII-code representation.
- (ii).
- The character “c” follows the character “b” and, as observed, since it belongs to Group 1, the code word created for the character “c” in the Group 1 Huffman tree is used.
- (iii).
- The character “d” follows the character “c” and, since the character “d” also belongs to Group 1, the code word from the Group 1 Huffman tree is used for the character “d”.
- (iv).
- The situation is different for the character “i” that follows the character “d”. When examining the tables for the character “d”, it is observed that the character “i” belongs to Group 2, not Group 1. Therefore, we cannot write the code word for the character “i” from the Group 1 Huffman tree. First, the code word for the character “?” is added, followed immediately by the code word for the character “i” from the Group 2 Huffman tree.
4. Experimental Design and Results
4.1. Development and Experimental Setup
- Development machine: A home PC equipped with a 12th Gen Intel® Core™ i7-12700K CPU, 32 GB RAM, and a 1 TB SSD. The software environment on this machine included NetBeans IDE 24, Java 21.0.5, and Java SE Runtime Environment 21.0.5+9-LTS-239.
- Deployment and test machine: A notebook PC configured with an Intel Core i7-4720HQ CPU, 16 GB RAM, and a 256 GB SSD. The software environment on this machine consisted of NetBeans IDE 22, Java 17.0.12, and Java SE Runtime Environment 17.0.12+8-LTS-286.
- Additional deployment machine: A workstation featuring Intel Xeon E5-2620 v4 2.10 GHz processors (8 cores), 32 GB RAM, and a 1 TB SATA HDD. The software environment on this workstation included NetBeans IDE 22, Java 17.0.12, and Java SE Runtime Environment 17.0.12+8-LTS-286.
4.2. Dataset
4.3. Evaluation Metrics
4.4. Comparison Algorithms
4.4.1. Encoding Algorithms
- Huffman Coding Algorithm (HCA) [23]: The Huffman Coding Algorithm is a widely used lossless encoding technique based on variable-length coding. It assigns shorter binary codes to more frequently occurring symbols and longer codes to less frequent ones, ensuring an efficient and compact representation of data. Due to its efficiency and adaptability, the Huffman Coding Algorithm remains a fundamental tool in data compression, enabling faster storage and transmission while preserving data integrity.
- Local Path on Huffman Encoding Algorithm (LPHEA) [30]: The LPHEA is an alternative encoding algorithm designed to address the limitations of Huffman Encoding and arithmetic coding in image compression. While Huffman encoding efficiently represents frequently occurring symbols with short bit sequences, it assigns excessively long bit sequences to less frequent symbols. LPHEA improves this by initially applying Huffman encoding and then introducing flag bits to optimize the representation of low-frequency symbols. Specifically, a flag bit “1” is added if the successive symbol remains on the same leaf level in the Huffman tree, while a flag bit “0” is inserted otherwise. This method retains the advantages of Huffman encoding while mitigating inefficiencies in handling long bit sequences. The algorithm’s effectiveness demonstrating strong performance in image compression, particularly for images with a balanced tree structure, where it achieved competitive results compared to other algorithms.
- Huffman-Based Lossless Image Encoding Scheme (HBLIES) [29]: The HBLIES is an efficient encoding algorithm designed to improve data compression by leveraging frequency modulation techniques. In this approach, the most frequently occurring symbols following each character are identified and grouped, and Huffman encoding is applied specifically to them, optimizing bit representation. The results indicate that HBLIES outperforms well-known encoding methods, including the Huffman encoding algorithm, arithmetic coding, and LPHEA, achieving superior compression efficiency across all test images.
4.4.2. Compression Algorithms
- Better Portable Graphics (BPG) [55]: BPG is an image compression format that is a more efficient alternative to JPEG. It is based on the HEVC (High Efficiency Video Coding, H.265) standard, which provides superior compression while maintaining high image quality. Due to its advanced compression capabilities, high visual fidelity, and efficient storage, BPG is a significant development in image compression, making it a strong candidate for replacing traditional JPEG in modern applications.
- Lossless JPEG Standard (JPEG-LS) [56]: JPEG-LS (JPEG Lossless Standard) is a lossless and near-lossless image compression algorithm developed by the Joint Photographic Experts Group (JPEG) as part of the ISO/IEC 14495-1 standard. It is designed to provide efficient and computationally lightweight compression while ensuring perfect image reconstruction. Due to its simplicity, speed, and efficiency, JPEG-LS is an excellent choice for applications requiring high-quality lossless image compression while maintaining a low computational cost.
- Advanced Image Compression (JPEG2000) [57]: JPEG2000 is an advanced image compression algorithm developed by the Joint Photographic Experts Group (JPEG) as part of the ISO/IEC 15444 standard. Unlike traditional JPEG, it utilizes wavelet-based compression instead of the Discrete Cosine Transform (DCT), offering superior image quality at higher compression rates. Due to its high compression efficiency, superior image quality, and flexibility, JPEG2000 is an essential algorithm for applications requiring high-fidelity image preservation and advanced compression capabilities.
4.5. Results
4.5.1. Compression Ratio (CR)
4.5.2. Bits per Pixel (BPP)
4.5.3. Space Saving (SS)
4.5.4. Graphical Analysis
4.6. Efficiency of the Algorithms
- The HCA achieved an IP value of 13.81;
- The LPHEA achieved an IP value of 14.03;
- The HBLIES algorithm achieved an IP value of 41.16;
- The DEA achieved an IP value of 45.12.
- In Dataset 1, the S+DEA outperformed the other compression algorithms, achieving an average IP value of 45.12;
- In Dataset 2, which consists of large satellite images, the S+DEA achieved an average IP value of 59.64, significantly outperforming BPG, JPEG2000 and JPEG-LS;
- In Dataset 3, which consists of medical images, the BPG, JPEG-LS, JPEG2000 and S+DEA algorithms achieved an average IP value of 50.26, 58.76, 58.58, and 51.66, respectively. The S+DEA performed better than BPG but fell slightly short of the performance levels achieved by JPEG-LS and JPEG2000. JPEG-LS and JPEG2000 achieved a certain level of success in medical imaging due to their encoding methods, which predict pixel values based on their neighboring pixels,
- In Dataset 4, the S+DEA compression algorithm outperformed the benchmark algorithms BPG, JPEG2000, and JPEG-LS, achieving an average IP value of 37.05.
5. Discussion and Conclusions
- (i).
- DEA: The proposed algorithm presents an innovative method for dynamically optimizing bit lengths based on character succession frequencies. This method achieved better compression ratios.
- (ii).
- S+DEA: The dual-phase framework, combining segmentation as a preprocessing step with the DEA, led to notable improvements in compression efficiency.
- (iii).
- General-purpose specialized data structure: A specialized data structure was developed to store segmented image parts without data loss. Its applicability extends beyond image compression to various data-processing scenarios.
Author Contributions
Funding
Data Availability Statement
Conflicts of Interest
References
- Schwarz, H.; Marpe, D.; Wiegand, T. Overview of the Scalable Video Coding Extension of the H.264/AVC Standard. IEEE Trans. Circuits Syst. Video Technol. 2007, 17, 1103–1120. [Google Scholar] [CrossRef]
- Mishra, D.; Singh, S.K.; Singh, R.K. Deep Architectures for Image Compression: A Critical Review. Signal Process. 2022, 191, 108346. [Google Scholar] [CrossRef]
- Hu, Y.; Yang, W.; Ma, Z.; Liu, J. Learning End-to-End Lossy Image Compression: A Benchmark. IEEE Trans. Pattern Anal. Mach. Intell. 2021, 44, 4194–4211. [Google Scholar] [CrossRef] [PubMed]
- Hussain, A.J.; Al-Fayadh, A.; Radi, N. Image Compression Techniques: A Survey in Lossless and Lossy Algorithms. Neurocomputing 2018, 300, 44–69. [Google Scholar] [CrossRef]
- Netravali, A.N.; Limb, J.O. Picture Coding: A Review. Proc. IEEE 1980, 68, 366–406. [Google Scholar] [CrossRef]
- Sandeep, P.; Reddy, K.N.; Teja, N.R.; Reddy, G.K.; Kavitha, S. Advancements in Image Compression Techniques: A Comprehensive Review. In Proceedings of the 2023 2nd International Conference on Edge Computing and Applications (ICECAA), Namakkal, India, 19–21 July 2023; pp. 821–826. [Google Scholar]
- Kaur, R.; Choudhary, P. A Review of Image Compression Techniques. Int. J. Comput. Appl. 2016, 142, 8–11. [Google Scholar] [CrossRef]
- Lucas, L.F.R.; Rodrigues, N.M.M.; Da Silva Cruz, L.A.; De Faria, S.M.M. Lossless Compression of Medical Images Using 3-D Predictors. IEEE Trans. Med. Imaging 2017, 36, 2250–2260. [Google Scholar] [CrossRef]
- Ergüzen, A.; Erdal, E. An Efficient Middle Layer Platform for Medical Imaging Archives. J. Healthc. Eng. 2018, 2018, 3984061. [Google Scholar] [CrossRef]
- Deigant, Y.; Akshat, V.; Raunak, H.; Pranjal, P.; Avi, J. A Proposed Method for Lossless Image Compression in Nano-Satellite Systems. In Proceedings of the 2017 IEEE Aerospace Conference, Big Sky, MT, USA, 4–11 March 2017; pp. 1–11. [Google Scholar]
- Altamimi, A.; Ben Youssef, B. Lossless and Near-Lossless Compression Algorithms for Remotely Sensed Hyperspectral Images. Entropy 2024, 26, 316. [Google Scholar] [CrossRef]
- Jain, A.K. Image Data Compression: A Review. Proc. IEEE 1981, 69, 349–389. [Google Scholar] [CrossRef]
- Jamil, S. Review of Image Quality Assessment Methods for Compressed Images. J. Imaging 2024, 10, 113. [Google Scholar] [CrossRef] [PubMed]
- Wei, J.; Mi, L.; Hu, Y.; Ling, J.; Li, Y.; Chen, Z. Effects of Lossy Compression on Remote Sensing Image Classification Based on Convolutional Sparse Coding. IEEE Geosci. Remote Sens. Lett. 2022, 19, 1–5. [Google Scholar] [CrossRef]
- Hu, J.; Song, S.; Gong, Y. Comparative Performance Analysis of Web Image Compression. In Proceedings of the 2017 10th International Congress on Image and Signal Processing, BioMedical Engineering and Informatics (CISP-BMEI), Shanghai, China, 14–16 October 2017; pp. 1–5. [Google Scholar]
- Correa, J.D.A.; Pinto, A.S.R.; Montez, C. Lossy Data Compression for IoT Sensors: A Review. Internet Things 2022, 19, 100516. [Google Scholar] [CrossRef]
- Nguyen, B.; Ma, W.; Tran, D. Investigating the Effects of Lossy Compression on Age, Gender and Alcoholic Information in EEG Signals. Procedia Comput. Sci. 2019, 159, 231–240. [Google Scholar] [CrossRef]
- Gonzalez, R.C.; Woods, R.E. Digital Image Processing, 4th ed.; Global Edition; Pearson: New York, NY, USA, 2017; ISBN 978-0-13-335672-4. [Google Scholar]
- Setiawan, W.; Wahyudin, A.; Widianto, G.R. The Use of Scale Invariant Feature Transform (SIFT) Algorithms to Identification Garbage Images Based on Product Label. In Proceedings of the 2017 3rd International Conference on Science in Information Technology (ICSITech), Bandung, Indonesia, 25–26 October 2017; pp. 336–341. [Google Scholar]
- Sneyers, J.; Wuille, P. FLIF: Free Lossless Image Format Based on MANIAC Compression. In Proceedings of the 2016 IEEE International Conference on Image Processing (ICIP), Phoenix, AZ, USA, 25–28 September 2016; pp. 66–70. [Google Scholar]
- Pennebaker, W.B.; Mitchell, J.L. JPEG Still Image Data Compression Standard; Van Nostrand Reinhold: New York, NY, USA, 1992; ISBN 978-0-442-01272-4. [Google Scholar]
- Weinberger, M.J.; Seroussi, G.; Sapiro, G. The LOCO-I Lossless Image Compression Algorithm: Principles and Standardization into JPEG-LS. IEEE Trans. Image Process. 2000, 9, 1309–1324. [Google Scholar] [CrossRef]
- Huffman, D.A. A Method for the Construction of Minimum-Redundancy Codes. Proc. IRE 1952, 40, 1098–1101. [Google Scholar] [CrossRef]
- Sayood, K. Arithmetic Coding. In Introduction to Data Compression; Elsevier: Amsterdam, The Netherlands, 2018; pp. 89–130. ISBN 978-0-12-809474-7. [Google Scholar]
- Zhou, M.; Gao, W.; Jiang, M.; Yu, H. HEVC Lossless Coding and Improvements. IEEE Trans. Circuits Syst. Video Technol. 2012, 22, 1839–1843. [Google Scholar] [CrossRef]
- Lyu, Y.; Han, K.-H.; Sullivan, G.J. Improved Lossless Intra Coding for H.264/MPEG-4 AVC. IEEE Trans. Image Process. 2006, 15, 2610–2615. [Google Scholar] [CrossRef]
- Liu, Y.; Deforges, O.; Samrouth, K. LAR-LLC: A Low-Complexity Multiresolution Lossless Image Codec. IEEE Trans. Circuits Syst. Video Technol. 2016, 26, 1490–1501. [Google Scholar] [CrossRef]
- Calderbank, A.R.; Daubechies, I.; Sweldens, W.; Yeo, B.-L. Lossless Image Compression Using Integer to Integer Wavelet Transforms. In Proceedings of the International Conference on Image Processing, Santa Barbara, CA, USA, 26–29 October 1997; Volume 1, pp. 596–599. [Google Scholar]
- Erdal, E. Huffman-Based Lossless Image Encoding Scheme. J. Electron. Imaging 2021, 30, 053004. [Google Scholar] [CrossRef]
- Erdal, E.; Ergüzen, A. An Efficient Encoding Algorithm Using Local Path on Huffman Encoding Algorithm for Compression. Appl. Sci. 2019, 9, 782. [Google Scholar] [CrossRef]
- Mishra, D.K.; Kumar, A.; Rathor, V.S.; Singh, G.K. Hybrid Technique for Crop Image Compression Using Discrete Wavelet Transform and Sparse Singular Vector Reconstruction. Comput. Electron. Agric. 2023, 215, 108391. [Google Scholar] [CrossRef]
- Zerva, M.C.H.; Christou, V.; Giannakeas, N.; Tzallas, A.T.; Kondi, L.P. An Improved Medical Image Compression Method Based on Wavelet Difference Reduction. IEEE Access 2023, 11, 18026–18037. [Google Scholar] [CrossRef]
- Umbaugh, S.E. Computer Imaging: Digital Image Analysis and Processing; Taylor & Francis: Boca Raton, FL, USA, 2005; ISBN 978-0-8493-2919-7. [Google Scholar]
- Langdon, G.G. An Introduction to Arithmetic Coding. IBM J. Res. Dev. 1984, 28, 135–149. [Google Scholar] [CrossRef]
- Capon, J. A Probabilistic Model for Run-Length Coding of Pictures. IEEE Trans. Inf. Theory 1959, 5, 157–163. [Google Scholar] [CrossRef]
- Jayasankar, U.; Thirumal, V.; Ponnurangam, D. A Survey on Data Compression Techniques: From the Perspective of Data Quality, Coding Schemes, Data Type and Applications. J. King Saud Univ.-Comput. Inf. Sci. 2021, 33, 119–140. [Google Scholar] [CrossRef]
- Ziv, J.; Lempel, A. A Universal Algorithm for Sequential Data Compression. IEEE Trans. Inf. Theory 1977, 23, 337–343. [Google Scholar] [CrossRef]
- Ziv, J.; Lempel, A. Compression of Individual Sequences via Variable-Rate Coding. IEEE Trans. Inf. Theory 1978, 24, 530–536. [Google Scholar] [CrossRef]
- Welch, A. Technique for High-Performance Data Compression. Computer 1984, 17, 8–19. [Google Scholar] [CrossRef]
- Doukas, C.; Maglogiannis, I. Region of Interest Coding Techniques for Medical Image Compression. IEEE Eng. Med. Biol. Mag. 2007, 26, 29–35. [Google Scholar] [CrossRef]
- Ansari, M.A.; Anand, R.S. Context Based Medical Image Compression for Ultrasound Images with Contextual Set Partitioning in Hierarchical Trees Algorithm. Adv. Eng. Softw. 2009, 40, 487–496. [Google Scholar] [CrossRef]
- Kaur, M.; Wasson, V. ROI Based Medical Image Compression for Telemedicine Application. Procedia Comput. Sci. 2015, 70, 579–585. [Google Scholar] [CrossRef]
- Gowda, D.; Sharma, A.; Rajesh, L.; Rahman, M.; Yasmin, G.; Sarma, P.; Pazhani, A.A. A Novel Method of Data Compression Using ROI for Biomedical 2D Images. Meas. Sens. 2022, 24, 100439. [Google Scholar] [CrossRef]
- Abdellatif, H.; Taha, T.E.; El-Shanawany, R.; Zahran, O.; Abd El-Samie, F.E. Efficient ROI-Based Compression of Mammography Images. Biomed. Signal Process. Control 2022, 77, 103721. [Google Scholar] [CrossRef]
- Ratakonda, K.; Ahuja, N. Lossless Image Compression with Multiscale Segmentation. IEEE Trans. Image Process. 2002, 11, 1228–1237. [Google Scholar] [CrossRef]
- Schmalz, M.S.; Ritter, G.X. Region Segmentation Techniques for Object-Based Image Compression: A Review. In Proceedings of the Optical Science and Technology, the SPIE 49th Annual Meeting, Denver, CO, USA, 2–6 August 2004; pp. 62–75. [Google Scholar]
- Shen, L.; Rangayyan, R.M. A Segmentation-Based Lossless Image Coding Method for High-Resolution Medical Image Compression. IEEE Trans. Med. Imaging 1997, 16, 301–307. [Google Scholar] [CrossRef]
- Felzenszwalb, P.F.; Huttenlocher, D.P. Efficient Graph-Based Image Segmentation. Int. J. Comput. Vis. 2004, 59, 167–181. [Google Scholar] [CrossRef]
- Agrawal, N.; Aurelia, S. A Review on Segmentation of Vitiligo Image. IOP Conf. Ser. Mater. Sci. Eng. 2021, 1131, 012003. [Google Scholar] [CrossRef]
- SIPI Image Database-Misc. Available online: https://sipi.usc.edu/database/database.php?volume=misc (accessed on 31 December 2024).
- Draper Satellite Image Chronology. Available online: https://www.kaggle.com/competitions/draper-satellite-image-chronology (accessed on 31 December 2024).
- Chest X-Ray Images (Pneumonia). Available online: https://www.kaggle.com/datasets/paultimothymooney/chest-xray-pneumonia (accessed on 31 December 2024).
- Agriculture Crop Images. Available online: https://www.kaggle.com/datasets/aman2000jaiswal/agriculture-crop-images (accessed on 31 December 2024).
- Ungureanu, V.-I.; Negirla, P.; Korodi, A. Image-Compression Techniques: Classical and “Region-of-Interest-Based” Approaches Presented in Recent Papers. Sensors 2024, 24, 791. [Google Scholar] [CrossRef]
- BPG Image Format. Available online: https://bellard.org/bpg/ (accessed on 24 February 2025).
- ISO/IEC JTC 1/SC 29; Coding of Audio, Picture, Multimedia and Hypermedia Information. ISO: Geneva, Switzerland.
- Taubman, D.S. JPEG2000: Image Compression Fundamentals, Standards and Practice. J. Electron. Imaging 2002, 11, 286. [Google Scholar] [CrossRef]












| Dataset | Image Code | Image Name Tag | Resolution | Size (Bytes) |
|---|---|---|---|---|
| USC-SIPI [50] | 4.1.05 | 1.1 | 256 × 256 | 196,608 |
| 4.2.03 | 1.2 | 512 × 512 | 786,432 | |
| 4.2.07 | 1.3 | 512 × 512 | 786,432 | |
| 5.1.12 | 1.4 | 256 × 256 | 196,608 | |
| 5.3.01 | 1.5 | 1024 × 1024 | 3,145,728 | |
| 7.2.01 | 1.6 | 1024 × 1024 | 3,145,728 | |
| Draper Satellite Image [51] | set120_1 | 2.1 | 3099 × 2329 | 21,652,713 |
| set162_4 | 2.2 | 3099 × 2329 | 21,652,713 | |
| set192_5 | 2.3 | 3099 × 2329 | 21,652,713 | |
| set213_3 | 2.4 | 3099 × 2329 | 21,652,713 | |
| set237_4 | 2.5 | 3099 × 2329 | 21,652,713 | |
| set260_4 | 2.6 | 3099 × 2329 | 21,652,713 | |
| Chest X-Ray Images [52] | IM-0005-0001 | 3.1 | 2031 × 1837 | 11,192,841 |
| IM-0007-0001 | 3.2 | 2053 × 1818 | 11,197,062 | |
| IM-0013-0001 | 3.3 | 2444 × 2155 | 15,800,460 | |
| IM-0029-0001 | 3.4 | 2343 × 2139 | 15,035,031 | |
| IM-0035-0001 | 3.5 | 2480 × 2329 | 17,327,760 | |
| IM-0110-0001 | 3.6 | 2251 × 1828 | 12,344,484 | |
| Agriculture Crop Images [53] | maize028a | 4.1 | 224 × 224 | 150,528 |
| maize032a | 4.2 | 224 × 224 | 150,528 | |
| rice007a | 4.3 | 224 × 224 | 150,528 | |
| rice011a | 4.4 | 224 × 224 | 150,528 | |
| wheat0002a | 4.5 | 224 × 224 | 150,528 | |
| wheat023a | 4.6 | 224 × 224 | 150,528 |
| Image | R | G | B |
|---|---|---|---|
| Baboon | 139 | 138 | 140 |
| Segment Number | R | G | B |
|---|---|---|---|
| Segment 1 | 124 | 124 | 127 |
| Segment 2 | 80 | 83 | 81 |
| Segment 3 | 52 | 58 | 61 |
| Segment 4 | 65 | 65 | 66 |
| Segment 5 | 52 | 52 | 50 |
| Segment 6 | 45 | 51 | 54 |
| Segment 7 | 86 | 88 | 84 |
| Segment 8 | 73 | 77 | 78 |
| Segment 9 | 36 | 40 | 38 |
| Segment 10 | 90 | 89 | 87 |
| Image Name Tag | Encoding Algorithms | Compression Algorithms | ||||||
|---|---|---|---|---|---|---|---|---|
| HCA [23] | LPHEA [30] | HBLIES [29] | DEA | BPG [55] | JPEG LS [56] | JPEG 2000 [57] | S+DEA | |
| 1.1 | 1.27 | 1.26 | 1.84 | 1.96 | 1.81 | 1.88 | 1.87 | 2.08 |
| 1.2 | 1.05 | 1.02 | 1.18 | 1.33 | 1.25 | 1.41 | 1.42 | 1.46 |
| 1.3 | 1.10 | 1.09 | 1.56 | 1.60 | 1.60 | 1.68 | 1.64 | 1.74 |
| 1.4 | 1.21 | 1.12 | 1.96 | 2.11 | 2.13 | 2.31 | 2.13 | 2.32 |
| 1.5 | 1.06 | 1.06 | 1.46 | 1.57 | 1.63 | 1.66 | 1.66 | 1.69 |
| 1.6 | 1.41 | 1.39 | 1.69 | 1.77 | 1.72 | 1.75 | 1.73 | 1.79 |
| 2.1 | 1.33 | 1.32 | 1.72 | 1.81 | 1.75 | 1.81 | 1.81 | 1.83 |
| 2.2 | 1.76 | 1.78 | 3.35 | 3.40 | 3.19 | 3.33 | 2.91 | 3.51 |
| 2.3 | 1.28 | 1.30 | 2.32 | 2.39 | 2.45 | 2.88 | 2.48 | 2.48 |
| 2.4 | 1.21 | 1.22 | 2.04 | 2.11 | 1.81 | 1.88 | 1.78 | 2.18 |
| 2.5 | 1.49 | 1.49 | 2.84 | 2.87 | 2.23 | 2.20 | 2.10 | 2.92 |
| 2.6 | 1.12 | 1.14 | 2.41 | 2.50 | 3.15 | 3.74 | 3.55 | 2.58 |
| 3.1 | 1.05 | 1.06 | 1.92 | 1.96 | 1.96 | 2.31 | 2.30 | 1.97 |
| 3.2 | 1.04 | 1.05 | 1.95 | 1.99 | 1.97 | 2.32 | 2.31 | 2.07 |
| 3.3 | 1.05 | 1.06 | 1.95 | 1.98 | 1.96 | 2.28 | 2.28 | 1.99 |
| 3.4 | 1.08 | 1.09 | 1.87 | 1.91 | 1.88 | 2.18 | 2.19 | 1.91 |
| 3.5 | 1.05 | 1.05 | 1.88 | 1.92 | 1.90 | 2.27 | 2.27 | 1.93 |
| 3.6 | 1.08 | 1.14 | 2.66 | 2.68 | 2.51 | 3.70 | 3.58 | 2.73 |
| 4.1 | 1.07 | 1.08 | 1.28 | 1.46 | 1.32 | 1.54 | 1.53 | 1.61 |
| 4.2 | 1.20 | 1.20 | 1.23 | 1.36 | 1.30 | 1.52 | 1.53 | 1.54 |
| 4.3 | 1.13 | 1.14 | 1.15 | 1.31 | 1.19 | 1.32 | 1.28 | 1.51 |
| 4.4 | 1.11 | 1.15 | 1.52 | 1.72 | 1.61 | 1.85 | 1.76 | 1.86 |
| 4.5 | 1.09 | 1.09 | 1.28 | 1.44 | 1.37 | 1.54 | 1.54 | 1.58 |
| 4.6 | 1.07 | 1.07 | 1.18 | 1.37 | 1.29 | 1.48 | 1.45 | 1.49 |
| Image Name Tag | Encoding Algorithms | Compression Algorithms | ||||||
|---|---|---|---|---|---|---|---|---|
| HCA [23] | LPHEA [30] | HBLIES [29] | DEA | BPG [55] | JPEG LS [56] | JPEG 2000 [57] | S+DEA | |
| 1.1 | 19.28 | 19.42 | 13.29 | 12.49 | 13.50 | 13.00 | 13.13 | 11.77 |
| 1.2 | 23.07 | 23.68 | 20.36 | 18.13 | 19.38 | 17.13 | 17.00 | 16.47 |
| 1.3 | 21.96 | 22.21 | 15.48 | 15.08 | 15.13 | 14.38 | 14.75 | 13.90 |
| 1.4 | 20.20 | 21.87 | 12.49 | 11.60 | 11.50 | 10.60 | 11.50 | 10.56 |
| 1.5 | 22.64 | 22.62 | 16.48 | 15.29 | 14.72 | 14.49 | 14.47 | 14.26 |
| 1.6 | 17.03 | 17.24 | 14.21 | 13.55 | 14.00 | 13.75 | 13.88 | 13.40 |
| 2.1 | 18.11 | 18.19 | 13.99 | 13.26 | 13.69 | 13.29 | 13.25 | 13.12 |
| 2.2 | 13.60 | 13.50 | 7.17 | 7.06 | 7.53 | 7.21 | 8.25 | 6.85 |
| 2.3 | 18.68 | 18.51 | 10.33 | 10.05 | 9.80 | 8.34 | 9.68 | 9.68 |
| 2.4 | 19.87 | 19.68 | 11.78 | 11.39 | 13.29 | 12.76 | 13.49 | 10.99 |
| 2.5 | 16.13 | 16.07 | 8.46 | 8.37 | 10.79 | 10.92 | 11.44 | 8.22 |
| 2.6 | 21.44 | 21.03 | 9.98 | 9.61 | 7.63 | 6.43 | 6.76 | 9.29 |
| 3.1 | 22.82 | 22.69 | 12.48 | 12.23 | 12.23 | 10.42 | 10.46 | 12.19 |
| 3.2 | 23.01 | 22.83 | 12.28 | 12.08 | 12.21 | 10.37 | 10.41 | 11.62 |
| 3.3 | 22.87 | 22.65 | 12.32 | 12.10 | 12.24 | 10.54 | 10.52 | 12.07 |
| 3.4 | 22.20 | 21.99 | 12.83 | 12.58 | 12.79 | 11.02 | 10.98 | 12.55 |
| 3.5 | 22.86 | 22.81 | 12.79 | 12.49 | 12.61 | 10.57 | 10.58 | 12.42 |
| 3.6 | 22.20 | 21.13 | 9.01 | 8.97 | 9.57 | 6.50 | 6.71 | 8.79 |
| 4.1 | 22.60 | 22.37 | 18.84 | 16.59 | 18.29 | 15.67 | 15.84 | 15.02 |
| 4.2 | 20.15 | 20.12 | 19.71 | 17.72 | 18.61 | 15.90 | 15.76 | 15.73 |
| 4.3 | 21.36 | 21.13 | 21.07 | 18.46 | 20.24 | 18.29 | 18.94 | 15.99 |
| 4.4 | 21.68 | 20.96 | 15.86 | 14.04 | 15.02 | 13.06 | 13.71 | 12.96 |
| 4.5 | 22.08 | 22.08 | 18.87 | 16.82 | 17.63 | 15.67 | 15.67 | 15.33 |
| 4.6 | 22.65 | 22.49 | 20.41 | 17.60 | 18.78 | 16.32 | 16.64 | 16.24 |
| Image Name Tag | Encoding Algorithms | Compression Algorithms | ||||||
|---|---|---|---|---|---|---|---|---|
| HCA [23] | LPHEA [30] | HBLIES [29] | DEA | BPG [55] | JPEG LS [56] | JPEG 2000 [57] | S+DEA | |
| 1.1 | 0.21 | 0.21 | 0.46 | 0.49 | 0.45 | 0.47 | 0.46 | 0.52 |
| 1.2 | 0.04 | 0.02 | 0.16 | 0.25 | 0.20 | 0.29 | 0.30 | 0.32 |
| 1.3 | 0.09 | 0.08 | 0.36 | 0.37 | 0.37 | 0.40 | 0.39 | 0.42 |
| 1.4 | 0.18 | 0.11 | 0.49 | 0.53 | 0.53 | 0.57 | 0.53 | 0.57 |
| 1.5 | 0.06 | 0.06 | 0.31 | 0.36 | 0.39 | 0.40 | 0.40 | 0.41 |
| 1.6 | 0.29 | 0.28 | 0.41 | 0.44 | 0.42 | 0.43 | 0.42 | 0.44 |
| 2.1 | 0.25 | 0.24 | 0.42 | 0.45 | 0.43 | 0.45 | 0.45 | 0.45 |
| 2.2 | 0.43 | 0.44 | 0.70 | 0.71 | 0.69 | 0.70 | 0.66 | 0.71 |
| 2.3 | 0.22 | 0.23 | 0.57 | 0.58 | 0.59 | 0.65 | 0.60 | 0.60 |
| 2.4 | 0.17 | 0.18 | 0.51 | 0.53 | 0.45 | 0.47 | 0.44 | 0.54 |
| 2.5 | 0.33 | 0.33 | 0.65 | 0.65 | 0.55 | 0.55 | 0.52 | 0.66 |
| 2.6 | 0.11 | 0.12 | 0.58 | 0.60 | 0.68 | 0.73 | 0.72 | 0.61 |
| 3.1 | 0.05 | 0.05 | 0.48 | 0.49 | 0.49 | 0.57 | 0.56 | 0.49 |
| 3.2 | 0.04 | 0.05 | 0.49 | 0.50 | 0.49 | 0.57 | 0.57 | 0.52 |
| 3.3 | 0.05 | 0.06 | 0.49 | 0.50 | 0.49 | 0.56 | 0.56 | 0.50 |
| 3.4 | 0.08 | 0.08 | 0.47 | 0.48 | 0.47 | 0.54 | 0.54 | 0.48 |
| 3.5 | 0.05 | 0.05 | 0.47 | 0.48 | 0.47 | 0.56 | 0.56 | 0.48 |
| 3.6 | 0.08 | 0.12 | 0.62 | 0.63 | 0.60 | 0.73 | 0.72 | 0.63 |
| 4.1 | 0.06 | 0.07 | 0.22 | 0.31 | 0.24 | 0.35 | 0.34 | 0.38 |
| 4.2 | 0.17 | 0.17 | 0.18 | 0.27 | 0.23 | 0.34 | 0.35 | 0.35 |
| 4.3 | 0.12 | 0.13 | 0.13 | 0.24 | 0.16 | 0.24 | 0.22 | 0.34 |
| 4.4 | 0.10 | 0.13 | 0.34 | 0.42 | 0.38 | 0.46 | 0.43 | 0.46 |
| 4.5 | 0.09 | 0.09 | 0.22 | 0.30 | 0.27 | 0.35 | 0.35 | 0.37 |
| 4.6 | 0.06 | 0.07 | 0.16 | 0.27 | 0.22 | 0.32 | 0.31 | 0.33 |
| Image Name Tag | Encoding Algorithms | Compression Algorithms | ||||||
|---|---|---|---|---|---|---|---|---|
| HCA [23] | LPHEA [30] | HBLIES [29] | DEA | BPG [55] | JPEG LS [56] | JPEG 2000 [57] | S+DEA | |
| 1.1 | 21.28 | 20.75 | 45.76 | 49.02 | 44.90 | 46.94 | 46.43 | 51.98 |
| 1.2 | 4.34 | 1.83 | 15.59 | 24.84 | 19.69 | 29.02 | 29.53 | 31.73 |
| 1.3 | 8.94 | 7.95 | 35.84 | 37.48 | 37.31 | 40.41 | 38.86 | 42.38 |
| 1.4 | 17.54 | 10.74 | 49.03 | 52.64 | 53.06 | 56.74 | 53.06 | 56.88 |
| 1.5 | 5.76 | 5.87 | 31.40 | 36.35 | 38.75 | 39.71 | 39.79 | 40.66 |
| 1.6 | 29.13 | 28.27 | 40.86 | 43.62 | 41.74 | 42.78 | 42.26 | 44.22 |
| Dataset 1 Average | 14.50 | 12.57 | 36.41 | 40.66 | 39.24 | 42.60 | 41.66 | 44.64 |
| 2.1 | 24.55 | 24.25 | 41.74 | 44.79 | 42.98 | 44.65 | 44.82 | 45.38 |
| 2.2 | 43.32 | 43.76 | 70.13 | 70.60 | 68.63 | 69.98 | 65.63 | 71.49 |
| 2.3 | 22.18 | 22.92 | 56.98 | 58.13 | 59.19 | 65.27 | 59.69 | 59.70 |
| 2.4 | 17.21 | 18.02 | 50.95 | 52.53 | 44.62 | 46.83 | 43.79 | 54.21 |
| 2.5 | 32.82 | 33.09 | 64.78 | 65.15 | 55.06 | 54.51 | 52.35 | 65.78 |
| 2.6 | 10.69 | 12.38 | 58.42 | 59.96 | 68.22 | 73.23 | 71.83 | 61.28 |
| Dataset 2 Average | 25.13 | 25.74 | 57.17 | 58.53 | 56.45 | 59.08 | 56.35 | 59.64 |
| 3.1 | 4.98 | 5.50 | 48.04 | 49.09 | 49.05 | 56.62 | 56.44 | 49.25 |
| 3.2 | 4.14 | 4.89 | 48.83 | 49.68 | 49.12 | 56.81 | 56.62 | 51.60 |
| 3.3 | 4.72 | 5.64 | 48.68 | 49.60 | 48.99 | 56.09 | 56.17 | 49.70 |
| 3.4 | 7.56 | 8.41 | 46.58 | 47.64 | 46.75 | 54.12 | 54.26 | 47.75 |
| 3.5 | 4.76 | 4.98 | 46.70 | 47.97 | 47.48 | 55.97 | 55.92 | 48.27 |
| 3.6 | 7.57 | 12.03 | 62.47 | 62.65 | 60.17 | 72.94 | 72.08 | 63.40 |
| Dataset 3 Average | 5.62 | 6.91 | 50.22 | 51.11 | 50.26 | 58.76 | 58.58 | 51.66 |
| 4.1 | 6.48 | 7.41 | 22.03 | 31.35 | 24.32 | 35.14 | 34.46 | 37.86 |
| 4.2 | 16.60 | 16.72 | 18.44 | 26.65 | 22.97 | 34.21 | 34.77 | 34.92 |
| 4.3 | 11.61 | 12.57 | 12.79 | 23.60 | 16.22 | 24.32 | 21.62 | 33.81 |
| 4.4 | 10.28 | 13.24 | 34.37 | 41.90 | 37.84 | 45.95 | 43.24 | 46.36 |
| 4.5 | 8.64 | 8.62 | 21.93 | 30.41 | 27.03 | 35.14 | 35.14 | 36.57 |
| 4.6 | 6.26 | 6.91 | 15.54 | 27.17 | 22.30 | 32.48 | 31.14 | 32.78 |
| Dataset 4 Average | 9.98 | 10.91 | 20.85 | 30.18 | 25.11 | 34.54 | 33.40 | 37.05 |
| Overall Average | 13.81 | 14.03 | 41.16 | 45.12 | 42.77 | 48.74 | 47.50 | 48.25 |
Disclaimer/Publisher’s Note: The statements, opinions and data contained in all publications are solely those of the individual author(s) and contributor(s) and not of MDPI and/or the editor(s). MDPI and/or the editor(s) disclaim responsibility for any injury to people or property resulting from any ideas, methods, instructions or products referred to in the content. |
© 2025 by the authors. Licensee MDPI, Basel, Switzerland. This article is an open access article distributed under the terms and conditions of the Creative Commons Attribution (CC BY) license (https://creativecommons.org/licenses/by/4.0/).
Share and Cite
Erdal, E.; Önal, A. Enhanced Framework for Lossless Image Compression Using Image Segmentation and a Novel Dynamic Bit-Level Encoding Algorithm. Appl. Sci. 2025, 15, 2964. https://doi.org/10.3390/app15062964
Erdal E, Önal A. Enhanced Framework for Lossless Image Compression Using Image Segmentation and a Novel Dynamic Bit-Level Encoding Algorithm. Applied Sciences. 2025; 15(6):2964. https://doi.org/10.3390/app15062964
Chicago/Turabian StyleErdal, Erdal, and Alperen Önal. 2025. "Enhanced Framework for Lossless Image Compression Using Image Segmentation and a Novel Dynamic Bit-Level Encoding Algorithm" Applied Sciences 15, no. 6: 2964. https://doi.org/10.3390/app15062964
APA StyleErdal, E., & Önal, A. (2025). Enhanced Framework for Lossless Image Compression Using Image Segmentation and a Novel Dynamic Bit-Level Encoding Algorithm. Applied Sciences, 15(6), 2964. https://doi.org/10.3390/app15062964

